目 录
摘 要
随着互联网技术的发展和普及,传统的图书推荐方式已难以满足读者日益多样化的需求。基于此背景,利用先进的算法和技术构建更加智能、个性化的图书推荐系统显得尤为重要。在此背景下,图书推荐系统应运而生。
该系统基于Python语言开发,采用Django框架构建,并使用MySQL作为数据库管理系统,旨在为企业提供高效、可靠且易于扩展的图书推荐系统解决方案。系统集成了普通用户管理和用户权限管理等功能模块,通过详细的图书信息添加、借阅记录管理、归还记录管理等功能,方便用户管理图书系统。
在技术应用方面,Django框架的高效开发特性和ORM功能简化了数据库操作,而MySQL数据库的高性能和可靠性保障了系统在高并发环境下的稳定运行。前端采用JavaScript技术和Django模板引擎,提供良好的用户界面和交互体验。系统具有高效性、扩展性和安全性,通过模块化设计便于功能扩展和升级,满足普通不断变化的需求,并通过多层次的安全保护机制确保数据安全。综上所述,本系统为用户提供了一个先进的图书推荐系统解决方案,提升了管理水平和经济效益。
关键词:图书推荐系统;Python语言;Django框架;MySQL数据库
Abstract
With the development and popularization of Internet technology, it is difficult for traditional book recommendation methods to meet the increasingly diverse needs of readers. Based on this background, it is particularly important to use advanced algorithms and technologies to build a more intelligent and personalized book recommendation system. In this context, the book recommendation system came into being.
Developed based on the Python language, built with the Django framework, and using MySQL as the database management system, the system aims to provide enterprises with an efficient, reliable, and easily scalable book recommendation system solution. The system integrates functional modules such as general user management and user authority management, and facilitates users to manage the book system through detailed book information addition, borrowing record management, return record management and other functions.
In terms of technical application, the efficient development features and ORM functions of the Django framework simplify database operations, while the high performance and reliability of the MySQL database ensure the stable operation of the system in a high-concurrency environment. The front-end uses JavaScript technology and the Django templating engine to provide a good user interface and interactive experience. The system has high efficiency, scalability and security, and is easy to expand and upgrade functions through modular design, meet the changing needs of the ordinary, and ensure data security through multi-level security protection mechanisms. To sum up, the system provides users with an advanced book recommendation system solution, which improves the management level and economic benefits.
Keywords: book recommendation system; Python language; Django Framework; MySQL database.
1 绪 论
在当今数字化的时代,信息的爆炸式增长使得人们在面对众多选择时往往感到无所适从,图书领域也不例外。随着互联网技术的发展和普及,传统的图书推荐方式已难以满足读者日益多样化的需求。基于此背景,利用先进的算法和技术构建更加智能、个性化的图书推荐系统显得尤为重要。Django作为一个高级的Python Web框架,以其开发高效、安全性强及可扩展性好等优点,在构建此类系统时展现出了独特的优势。
通过使用Django构建图书推荐系统,不仅可以充分利用其内置的功能,如用户认证、管理后台等,还可以集成协同过滤算推荐算法。这使得系统能够根据用户的阅读历史、偏好设置以及社交关系等多种因素,为用户提供精准的图书推荐服务。此外,Django支持快速开发和干净、实用的设计理念,有助于开发者将更多的精力集中在优化推荐算法和提升用户体验上,从而更好地满足用户发现优秀书籍的需求,促进知识的传播与交流。总之,研究基于Django的图书推荐系统不仅具有重要的现实意义,也对推动相关技术的发展有着积极的影响。
从技术发展的角度来看,随着互联网技术和人工智能的发展,个性化服务已经成为一种趋势。图书推荐系统作为个性化服务的一种具体实现,能够有效解决信息过载问题,帮助用户在海量的信息中快速找到自己感兴趣的书籍。通过利用Django框架构建这样的系统,可以充分利用其高效、安全及可扩展的特点,为开发更加智能和高效的推荐系统提供技术支持。其次,从用户体验的角度出发,一个好的图书推荐系统能够根据用户的阅读习惯、偏好以及历史行为等数据,提供个性化推荐,从而极大地提升用户的满意度和忠诚度。这不仅有助于促进知识的传播和个人的成长,也能够增强用户与平台之间的互动性,形成良好的社区氛围。
总之,图书作为一种重要的文化载体,在传承文明、普及科学知识等方面发挥着不可替代的作用。一个有效的图书推荐系统能够激发公众的阅读兴趣,推动全民阅读活动的开展,对于提升整个社会的文化素养和精神文明建设有着积极的意义。
1.2 国内外现状研究
在国内,随着高校图书馆和公共图书馆的不断发展与创新,基于Python的图书管理系统研究与应用逐渐增多。这些系统通常包括基本的借阅、归还、查询等功能,并且在一些高级功能上有所突破,例如个性化推荐、读者活动管理等。然而,尽管市场上已存在一些图书管理系统,它们普遍面临着系统稳定性、数据安全性以及跨平台兼容性等问题。因此,国内对于基于Python和Django框架的图书管理系统的研究仍有较大的发展空间和市场需求,尤其是在提高系统的性能和用户体验方面。
国外,特别是欧美等发达国家,在图书管理系统领域已经相当成熟并且广泛应用。这些系统不仅具备了基础的功能,而且融入了许多先进的技术和理念,比如云计算、大数据分析、人工智能等,以提供更加高效、智能的服务。此外,国外的研究者也在不断探索新技术来优化图书管理系统的性能和用户体验。不过,由于国内外图书馆运营环境和管理模式的不同,直接引进国外系统往往需要进行本土化的改造和定制,以适应国内图书馆的实际需求。
具体到基于Django的图书推荐系统,它利用协同过滤算法、数据分析等技术来实现个性化推荐。虽然国内外都在这方面进行了研究,但是基于Python的Django框架的应用相对较少。这意味着在这个领域还有很大的潜力可以挖掘,特别是在如何更好地将最新技术融入系统中,以及如何针对不同文化背景和用户习惯设计更有效的推荐算法方面。
综上所述,国内外对图书管理系统的研究都取得了进展,但仍有提升空间。通过结合最新的信息技术和用户行为分析,基于Django的图书推荐系统可以在现有基础上进一步改进,为用户提供更好的服务体验。同时,考虑到国内外市场的差异,开发出既符合国际标准又能满足本地需求的图书管理系统显得尤为重要。
1.3 主要研究内容
本研究的主要内容是构建图书推荐系统。具体包括以下内容:
(1)用户权限管理:系统提供完善的用户权限管理功能,管理员可以管理系统用户(包括管理员、普通用户),根据不同角色和权限分配相应操作权限,确保系统安全性和数据保密性。管理员还可以进行操作日志管理、交流管理、权限管理,确保组织结构清晰,权限分配合理。
(2)性能分析:系统集成性能分析模块,通过对图书系统运行数据的收集和分析,生成各类统计报表和图表,帮助企业了解图书系统使用情况和性能状态。用户可以根据分析结果,优化图书系统配置,提高利用率,减少资源浪费。
(3)技术实现:系统基于Django框架开发,利用其高效的开发特性和ORM(对象关系映射)功能,简化了数据库操作,提升开发效率。MySQL作为数据库管理系统,以其高性能和可靠性著称,确保系统在高并发环境下稳定运行。前端采用JavaScript技术,结合Django模板引擎,实现良好用户界面和交互体验。
通过以上研究能够系统地展示在构建图书推荐系统过程中的关键步骤和重要考虑因素,为系统的设计和开发提供了清晰的指导和方法。
2 相关技术介绍
基于Django的图书推荐系统的开发中,使用到的关键技术是Python语言[1]。Python作为一种高级、通用、解释型编程语言,具有简洁、易读、易学的特点,适合快速开发和易维护。在系统开发过程中,Python语言的灵活性和丰富的库能够快速实现各种功能模块,处理复杂业务逻辑,同时能够保证系统的稳定性和可扩展性。Python语言也具有较高的社区活跃度和开发资源,为系统的持续优化和升级提供了可靠的基础。通过使用Python语言,图书推荐系统能够快速、高效地实现各项功能需求,满足图书推荐系统的核心要求。
基于Django的图书推荐系统的开发中采用了Django框架[2]。Django是一个基于Python的高级Web应用程序框架,提供了许多开箱即用的功能和工具,包括强大的URL路由、模型-视图-模板(MVT)设计模式、自动化管理界面等。通过使用Django框架可以快速搭建稳定、安全、高效的Web应用程序,并且可以遵循最佳实践进行开发,提高开发效率和代码质量。Django框架还提供了丰富的第三方插件和社区支持,为系统的功能拓展和优化提供了便利。通过整合Django框架,图书推荐系统得以快速搭建,并具备良好的可维护性和扩展性,满足图书推荐系统的复杂需求[3]。
2.3 MVC模型
基于Django的图书推荐系统采用MVC模型作为设计架构,将应用程序分为模型、视图和控制器三部分。模型处理数据逻辑,视图展示数据,控制器处理用户输入和业务逻辑,实现数据、展示和控制的分离,提高可维护性和可扩展性。模型与视图解耦使系统易修改,控制器分离业务逻辑和用户交互,降低耦合度,提高灵活性和可靠性。MVC模型使系统更易维护和更新,为图书推荐系统提供了良好的架构基础。
基于Django的图书推荐系统采用B/S体系结构[4],用户通过浏览器访问前端界面,服务器端负责处理业务逻辑和数据存储,实现跨平台和跨设备的访问。该架构简化了系统部署和更新过程,提高了系统的可访问性和易用性,减少了用户端的资源占用。同时,B/S体系结构具有良好的扩展性和安全性,能够有效管理用户权限和保护数据安全,为图书推荐系统的稳定运行和用户体验提供了可靠保障。
基于Django的图书推荐系统的开发中采用了MySQL数据库作为数据存储平台[5]。MySQL是一种流行的开源关系型数据库管理系统,具有稳定性高、性能优异、易用性强等特点,适合用于存储大量结构化数据。通过使用MySQL数据库,系统可以高效地存储和管理供应商信息、出入库记录等关键数据,实现数据的安全性和可靠性。通过整合MySQL数据库,图书推荐系统能够实现数据的高效管理和快速检索,为图书推荐系统提供可靠的数据支持[6]。
3 系统分析
系统分析是对系统开发的可行性进行研究,分析功能需求以确保系统满足用户期望。系统用例设计将明确定义系统与外部用户的交互场景,系统流程规划则细化系统内部功能流程,确保系统各模块协调工作。通过系统分析,可以建立清晰的系统框架,明确系统目标和功能,为系统开发和实施奠定基础。
3.1.1 非技术可行性
采用Python语言、Django框架和MySQL数据库构建图书推荐系统具有较高的可行性。Python作为流行的编程语言[7],具有强大的生态系统和丰富的库支持,适合快速开发和易维护。Django框架提供了快速开发和强大功能,可加快系统搭建速度,而MySQL作为稳定可靠的数据库,能够满足系统的数据存储和管理需求,保证数据安全和稳定性[8]。
在经济可行性方面,采用开源技术栈搭建系统有助于降低开发成本,减少了软件许可费用。同时,图书推荐系统的建设和应用能够提高管理效率、优化资源配置,为企业带来长期效益和投资回报。
系统在操作上具备较高的可行性。通过Django框架构建的后台管理界面简洁易用,管理员和普通用户均可通过直观的操作界面进行图书推荐信息、推荐指数及筛选等功能。系统设计注重用户体验,操作流程清晰且易于上手,同时后台管理功能完备,确保了操作的便捷性和高效性。整体系统架构合理,操作过程流畅,具备良好的可操作性和维护性。
因此,从技术、经济和操作方面来看,构建图书推荐系统具有较高的可行性,能够为企业带来多方面的益处。
基于Django的图书推荐系统通过不同角色的功能模块,实现对图书系统的全面管理[9]。普通用户和管理员各自的功能模块互相配合,共同构建了一个高效、透明的图书推荐系统体系。通过详细分析这些功能模块,可以更好地了解和实施图书推荐系统,提高图书推荐系统的效率和准确性。具体功能分析如下:
(1)普通用户功能模块:
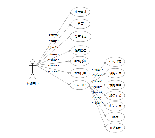
注册登录:注册用户需要浏览图书推荐信息需要注册账号密码,包括设置账号、密码、昵称、邮箱等信息,注册后用账号密码登录即可。
首页:展示图书资讯、推荐图书信息图片及最新公告信息,帮助用户快速了解平台动态。支持搜索和筛选功能,提升用户体验。
分享论坛:用户可以发表自己图书相关论坛,参与互动。
通知公告:查看平台发布的公告内容,及时获取重要信息。
图书资讯:用户可以查看行业动态、 图书相关资讯等内容,丰富用户知识。支持资讯分类,可以进行点赞收藏等。
图书信息:用户可以浏览图书信息列表并查看详情,可以点击借阅、输入借阅信息,也可以进行点赞、收藏和评论等操作。
个人中心:用户个人中心可以查看个人首页、借阅记录、借阅提醒、续借记录、归还记录、收藏和评论管理等功能。
(3)管理员功能模块:
后台首页:管理员在后台首页可以查看系统总体的图书信息统计、借阅信息统计,并对系统进行总体监控和管理。
系统用户:管理员负责管理系统中的所有用户,包括普通用户和管理员的账户创建、权限分配和账户管理。
图书信息管理:管理员可以查看图书信息列表及添加详情,包括图书编号、名称、分类、图书作者、出版日期、详情介绍等信息,可以进行增删改查的操作。
图书分类管理:管理员可以查看添加图书分类类别信息。
借阅记录管理:管理员可以查看所有借阅记录列表详情信息,可以点击发送提醒,续借申请管理等。
借阅提醒管理:管理员可以发送借阅提醒功能。
续借记录管理:管理员可以查看所有续借记录列表,查看续借状态、原因等信息。
归还记录管理:管理员可以查看所有归还记录列表,查看回复归还状态等信息。
系统管理:管理员配置首页轮播图内容,支持图片上传和链接设置。
通知公告管理:管理员发布和管理公告内容,可以进行增删改查等操作。
资源管理:发布和管理图书资讯和资讯分类,新增、编辑或删除资讯分类,支持分类属性设置和调整。
交流管理:管理员可以查看分享论坛和进行论坛分类,可以进行增删查的操作。
权限管理:管理员可以管理用户使用权限功能,可以进行增删改查的操作。
操作日志:管理员可以查看所有日志列表信息,查看操作用户详情、时间等信息。
非功能性分析旨在评估系统的非功能需求和性能要求。通过对性能、可靠性、安全性、可用性和扩展性等方面进行评估,确保平台能够满足用户和系统运行的要求。具体如下:
表2-1图书推荐系统非功能需求表
| 需求类型 | 描述 |
| 性能 | 系统应具有高性能,能够快速响应用户请求,保持稳定的性能水平,支持高并发访问和大规模数据处理。 |
| 可靠性 | 系统应具有高可靠性,确保系统稳定运行,防止系统故障和数据丢失,提供数据备份和恢复机制。 |
| 安全性 | 系统应具有高安全性,保护用户隐私信息和数据安全,采用加密传输技术、访问控制和身份验证机制。 |
| 可用性 | 系统应具有高可用性,保证系统全天候运行,最大限度减少系统故障和维护时间,提供灾备和故障转移功能。 |
| 易用性 | 系统应具有良好的易用性,用户界面设计友好,操作简单直观,提供清晰的指导和帮助文档。 |
| 可维护性 | 系统应具有良好的可维护性,易于维护和升级,提供模块化和结构化代码,方便开发人员进行维护和修改。 |
| 可扩展性 | 系统应具有良好的可扩展性,支持新增功能和模块的集成,具备良好的架构设计和扩展性能。 |
系统用例分析是对系统中各个功能模块的用户需求和行为进行分析,以识别和描述不同的用户用例。通过系统用例分析,可以深入了解用户在平台上的操作流程和交互方式,为系统设计和开发提供指导,并确保平台能够满足用户的需求和期望。
(1)普通用户角色用例图如下图所示。

图3-1 普通用户角色用例图
(2)管理员角色用例图如下图所示。

图3-2 管理员角色用例图
本章重点在对系统进行了可行性、功能需求、系统用例以及系统流程分析,旨在明确平台的功能要求。这些分析为系统的开发和测试提供了指导和标准,确保系统设计和实施符合用户需求。通过详细的分析,可以有效规划平台功能的实现方式,提供清晰的指引。同时,这些分析也有助于确保代码实现的质量和系统的稳定性,为系统的顺利上线和运行奠定基础。
4 系统总体设计
系统总体设计包括系统架构、数据库设计、用户界面设计等方面。通过三层架构模式,确保系统的可靠性和可扩展性。设计规范化的数据库结构,以存储和管理用户数据等信息。同时,注重用户界面的友好性和易用性,提供便捷的功能操作和良好的用户体验。总体设计的目标是实现一个稳定、安全、高效的系统,满足用户的需求。
在系统架构设计中,我将确定系统的整体结构和组件之间的关系。这包括选择适当的架构风格,划分系统的层次结构,并定义各个模块的职责和交互方式。架构图如下图所示。

图4-1系统架构设计图
表示层(Presentation Layer):负责与用户进行交互,将系统的功能和数据以易于理解和操作的方式展示给用户。通常包括用户界面、页面设计和用户输入验证等。
业务逻辑层(Business Logic Layer):处理系统的核心业务逻辑,包括对用户请求的处理、业务规则的执行以及数据的处理和转换。它独立于表现层和数据层,实现了业务逻辑的封装和复用。
数据层(Data Layer):负责数据的存储、访问和管理,包括数据库和持久化机制。数据层提供了对数据的增删改查操作,并与业务逻辑层进行交互,使系统能够有效地存储和检索数据。
这三个层次相互独立,通过明确的接口和协议进行通信,实现了系统的模块化和可扩展性。表现层负责将用户的请求传递给业务逻辑层,业务逻辑层处理请求并返回结果,最后数据层负责与数据库交互并提供数据支持。这种分层架构有助于实现系统的可维护性、灵活性和可测试性。
通过整体功能模块设计,我将根据需求分析的结果,将系统的功能划分为不同的模块。每个模块负责实现特定的功能,并与其他模块进行协作。我们将详细定义每个模块的输入、输出、处理逻辑和相互依赖关系。具体的功能模块图如图4-2所示。
图4-2 系统功能模块图
数据库设计是系统开发中至关重要的一环,它涉及到数据的组织、存储和管理。在数据库设计中,我将根据系统的需求设计数据库的概念结构和逻辑结构,包括定义实体、属性、关系和约束等。
4.3.1 数据库概念结构设计
数据库概念结构设计主要涉及数据库的实体和实体之间的关系。通过实体-关系模型或者其他适当的模型,我将定义系统中涉及的各个实体以及它们之间的联系。下面我将罗列主要的实体属性图和系统E-R图。
- 普通用户实体属性如下图所示。

图4-5 普通用户实体属性图
- 图书信息实体属性如下图所示。

图4-6 图书信息实体属性图
- 借阅信息实体属性如下图所示。

图4-7 借阅信息实体属性图
下面是整个图书推荐系统中主要的数据库表总E-R实体关系图。

图4-9 系统总E-R关系图
数据库逻辑结构设计则是在概念结构的基础上,进行具体的数据库表设计。我们将定义每个表的结构、字段和约束,并建立表与表之间的关系。
表 4-1-access_token(登陆访问时长)
| 编号 | 字段名 | 类型 | 长度 | 是否非空 | 是否主键 | 注释 |
| 1 | token_id | int | 是 | 是 | 临时访问牌ID | |
| 2 | token | varchar | 64 | 否 | 否 | 临时访问牌 |
| 3 | info | text | 65535 | 否 | 否 | 信息 |
| 4 | maxage | int | 是 | 否 | 最大寿命:默认2小时 | |
| 5 | create_time | timestamp | 是 | 否 | 创建时间 | |
| 6 | update_time | timestamp | 是 | 否 | 更新时间 | |
| 7 | user_id | int | 是 | 否 | 用户编号 |
表 4-2-article(文章)
| 编号 | 字段名 | 类型 | 长度 | 是否非空 | 是否主键 | 注释 |
| 1 | article_id | mediumint | 是 | 是 | 文章id | |
| 2 | title | varchar | 125 | 是 | 是 | 标题 |
| 3 | type | varchar | 64 | 是 | 否 | 文章分类 |
| 4 | hits | int | 是 | 否 | 点击数 | |
| 5 | praise_len | int | 是 | 否 | 点赞数 | |
| 6 | create_time | timestamp | 是 | 否 | 创建时间 | |
| 7 | update_time | timestamp | 是 | 否 | 更新时间 | |
| 8 | source | varchar | 255 | 否 | 否 | 来源 |
| 9 | url | varchar | 255 | 否 | 否 | 来源地址 |
| 10 | tag | varchar | 255 | 否 | 否 | 标签 |
| 11 | content | longtext | 4294967295 | 否 | 否 | 正文 |
| 12 | img | varchar | 255 | 否 | 否 | 封面图 |
| 13 | description | text | 65535 | 否 | 否 | 文章描述 |
表 4-3-article_type(文章分类)
| 编号 | 字段名 | 类型 | 长度 | 是否非空 | 是否主键 | 注释 |
| 1 | type_id | smallint | 是 | 是 | 分类ID | |
| 2 | display | smallint | 是 | 否 | 显示顺序 | |
| 3 | name | varchar | 16 | 是 | 否 | 分类名称 |
| 4 | father_id | smallint | 是 | 否 | 上级分类ID | |
| 5 | description | varchar | 255 | 否 | 否 | 描述 |
| 6 | icon | text | 65535 | 否 | 否 | 分类图标 |
| 7 | url | varchar | 255 | 否 | 否 | 外链地址 |
| 8 | create_time | timestamp | 是 | 否 | 创建时间 | |
| 9 | update_time | timestamp | 是 | 否 | 更新时间 |
表 4-4-auth(用户权限管理)
| 编号 | 字段名 | 类型 | 长度 | 是否非空 | 是否主键 | 注释 |
| 1 | auth_id | int | 是 | 是 | 授权ID | |
| 2 | user_group | varchar | 64 | 否 | 否 | 用户组 |
| 3 | mod_name | varchar | 64 | 否 | 否 | 模块名 |
| 4 | table_name | varchar | 64 | 否 | 否 | 表名 |
| 5 | page_title | varchar | 255 | 否 | 否 | 页面标题 |
| 6 | path | varchar | 255 | 否 | 否 | 路由路径 |
| 7 | parent | varchar | 64 | 否 | 否 | 父级菜单 |
| 8 | parent_sort | int | 是 | 否 | 父级菜单排序 | |
| 9 | position | varchar | 32 | 否 | 否 | 位置 |
| 10 | mode | varchar | 32 | 是 | 否 | 跳转方式 |
| 11 | add | tinyint | 是 | 否 | 是否可增加 | |
| 12 | del | tinyint | 是 | 否 | 是否可删除 | |
| 13 | set | tinyint | 是 | 否 | 是否可修改 | |
| 14 | get | tinyint | 是 | 否 | 是否可查看 | |
| 15 | field_add | text | 65535 | 否 | 否 | 添加字段 |
| 16 | field_set | text | 65535 | 否 | 否 | 修改字段 |
| 17 | field_get | text | 65535 | 否 | 否 | 查询字段 |
| 18 | table_nav_name | varchar | 500 | 否 | 否 | 跨表导航名称 |
| 19 | table_nav | varchar | 500 | 否 | 否 | 跨表导航 |
| 20 | option | text | 65535 | 否 | 否 | 配置 |
| 21 | create_time | timestamp | 是 | 否 | 创建时间 | |
| 22 | update_time | timestamp | 是 | 否 | 更新时间 |
表 4-5-book_classification(图书分类)
| 编号 | 字段名 | 类型 | 长度 | 是否非空 | 是否主键 | 注释 |
| 1 | book_classification_id | int | 是 | 是 | 图书分类ID | |
| 2 | book_classification | varchar | 64 | 否 | 否 | 图书分类 |
| 3 | create_time | datetime | 是 | 否 | 创建时间 | |
| 4 | update_time | timestamp | 是 | 否 | 更新时间 |
表 4-6-book_information(图书信息)
| 编号 | 字段名 | 类型 | 长度 | 是否非空 | 是否主键 | 注释 |
| 1 | book_information_id | int | 是 | 是 | 图书信息ID | |
| 2 | book_number | varchar | 64 | 是 | 是 | 图书编号 |
| 3 | book_name | varchar | 64 | 否 | 否 | 图书名称 |
| 4 | book_classification | varchar | 64 | 否 | 否 | 图书分类 |
| 5 | book_tag | varchar | 64 | 否 | 否 | 图书标签 |
| 6 | book_author | varchar | 64 | 否 | 否 | 图书作者 |
| 7 | publication_date | date | 否 | 否 | 出版日期 | |
| 8 | book_location | varchar | 64 | 否 | 否 | 图书位置 |
| 9 | book_picture | varchar | 255 | 否 | 否 | 图书图片 |
| 10 | book_introduction | longtext | 4294967295 | 否 | 否 | 图书介绍 |
| 11 | hits | int | 是 | 否 | 点击数 | |
| 12 | praise_len | int | 是 | 否 | 点赞数 | |
| 13 | collect_len | int | 是 | 否 | 收藏数 | |
| 14 | comment_len | int | 是 | 否 | 评论数 | |
| 15 | recommend | int | 是 | 否 | 智能推荐 | |
| 16 | borrowing_record_limit_times | int | 是 | 否 | 借阅限制次数 | |
| 17 | create_time | datetime | 是 | 否 | 创建时间 | |
| 18 | update_time | timestamp | 是 | 否 | 更新时间 |
表 4-7-borrowing_record(借阅记录)
| 编号 | 字段名 | 类型 | 长度 | 是否非空 | 是否主键 | 注释 |
| 1 | borrowing_record_id | int | 是 | 是 | 借阅记录ID | |
| 2 | book_number | varchar | 64 | 否 | 否 | 图书编号 |
| 3 | book_name | varchar | 64 | 否 | 否 | 图书名称 |
| 4 | book_classification | varchar | 64 | 否 | 否 | 图书分类 |
| 5 | user_information | int | 否 | 否 | 用户信息 | |
| 6 | user_name | varchar | 64 | 否 | 否 | 用户姓名 |
| 7 | contact_phone | varchar | 64 | 否 | 否 | 联系电话 |
| 8 | borrowing_date | date | 否 | 否 | 借阅日期 | |
| 9 | borrowing_days | varchar | 64 | 否 | 否 | 借阅天数 |
| 10 | number_of_borrowed | varchar | 64 | 否 | 否 | 借阅人数 |
| 11 | borrowing_remarks | text | 65535 | 否 | 否 | 借阅备注 |
| 12 | borrowing_status | varchar | 64 | 否 | 否 | 借阅状态 |
| 13 | borrowing_reply | text | 65535 | 否 | 否 | 借阅回复 |
| 14 | borrowing_reminder_limit_times | int | 是 | 否 | 发送提醒限制次数 | |
| 15 | renewal_record_limit_times | int | 是 | 否 | 续借申请限制次数 | |
| 16 | return_records_limit_times | int | 是 | 否 | 归还申请限制次数 | |
| 17 | create_time | datetime | 是 | 否 | 创建时间 | |
| 18 | update_time | timestamp | 是 | 否 | 更新时间 | |
| 19 | source_table | varchar | 255 | 否 | 否 | 来源表 |
| 20 | source_id | int | 否 | 否 | 来源ID | |
| 21 | source_user_id | int | 否 | 否 | 来源用户 |
表 4-8-borrowing_reminder(借阅提醒)
| 编号 | 字段名 | 类型 | 长度 | 是否非空 | 是否主键 | 注释 |
| 1 | borrowing_reminder_id | int | 是 | 是 | 借阅提醒ID | |
| 2 | book_number | varchar | 64 | 否 | 否 | 图书编号 |
| 3 | book_name | varchar | 64 | 否 | 否 | 图书名称 |
| 4 | book_classification | varchar | 64 | 否 | 否 | 图书分类 |
| 5 | user_information | int | 否 | 否 | 用户信息 | |
| 6 | user_name | varchar | 64 | 否 | 否 | 用户姓名 |
| 7 | contact_phone | varchar | 64 | 否 | 否 | 联系电话 |
| 8 | borrowing_date | date | 否 | 否 | 借阅日期 | |
| 9 | borrowing_days | varchar | 64 | 否 | 否 | 借阅天数 |
| 10 | reminder_content | text | 65535 | 否 | 否 | 提醒内容 |
| 11 | create_time | datetime | 是 | 否 | 创建时间 | |
| 12 | update_time | timestamp | 是 | 否 | 更新时间 | |
| 13 | source_table | varchar | 255 | 否 | 否 | 来源表 |
| 14 | source_id | int | 否 | 否 | 来源ID | |
| 15 | source_user_id | int | 否 | 否 | 来源用户 |
表 4-9-code_token(验证码)
| 编号 | 字段名 | 类型 | 长度 | 是否非空 | 是否主键 | 注释 |
| 1 | code_token_id | int | 是 | 是 | 验证码ID | |
| 2 | token | varchar | 255 | 否 | 否 | 令牌 |
| 3 | code | varchar | 255 | 否 | 否 | 验证码 |
| 4 | expire_time | timestamp | 是 | 否 | 失效时间 | |
| 5 | create_time | timestamp | 是 | 否 | 创建时间 | |
| 6 | update_time | timestamp | 是 | 否 | 更新时间 |
表 4-10-collect(收藏)
| 编号 | 字段名 | 类型 | 长度 | 是否非空 | 是否主键 | 注释 |
| 1 | collect_id | int | 是 | 是 | 收藏ID | |
| 2 | user_id | int | 是 | 是 | 收藏人ID | |
| 3 | source_table | varchar | 255 | 否 | 否 | 来源表 |
| 4 | source_field | varchar | 255 | 否 | 否 | 来源字段 |
| 5 | source_id | int | 是 | 否 | 来源ID | |
| 6 | title | varchar | 255 | 否 | 否 | 标题 |
| 7 | img | varchar | 255 | 否 | 否 | 封面 |
| 8 | create_time | timestamp | 是 | 否 | 创建时间 | |
| 9 | update_time | timestamp | 是 | 否 | 更新时间 |
表 4-11-comment(评论)
| 编号 | 字段名 | 类型 | 长度 | 是否非空 | 是否主键 | 注释 |
| 1 | comment_id | int | 是 | 是 | 评论ID | |
| 2 | user_id | int | 是 | 是 | 评论人ID | |
| 3 | reply_to_id | int | 是 | 否 | 回复评论ID | |
| 4 | content | longtext | 4294967295 | 否 | 否 | 内容 |
| 5 | nickname | varchar | 255 | 否 | 否 | 昵称 |
| 6 | avatar | varchar | 255 | 否 | 否 | 头像地址 |
| 7 | create_time | timestamp | 是 | 否 | 创建时间 | |
| 8 | update_time | timestamp | 是 | 否 | 更新时间 | |
| 9 | source_table | varchar | 255 | 否 | 否 | 来源表 |
| 10 | source_field | varchar | 255 | 否 | 否 | 来源字段 |
| 11 | source_id | int | 是 | 否 | 来源ID |
表 4-12-forum(论坛)
| 编号 | 字段名 | 类型 | 长度 | 是否非空 | 是否主键 | 注释 |
| 1 | forum_id | mediumint | 是 | 是 | 论坛ID | |
| 2 | display | smallint | 是 | 否 | 排序 | |
| 3 | user_id | mediumint | 是 | 否 | 用户ID | |
| 4 | nickname | varchar | 16 | 否 | 否 | 昵称 |
| 5 | praise_len | int | 否 | 否 | 点赞数 | |
| 6 | hits | int | 是 | 否 | 访问数 | |
| 7 | title | varchar | 125 | 是 | 否 | 标题 |
| 8 | keywords | varchar | 125 | 否 | 否 | 关键词 |
| 9 | description | varchar | 255 | 否 | 否 | 描述 |
| 10 | url | varchar | 255 | 否 | 否 | 来源地址 |
| 11 | tag | varchar | 255 | 否 | 否 | 标签 |
| 12 | img | text | 65535 | 否 | 否 | 封面图 |
| 13 | content | longtext | 4294967295 | 否 | 否 | 正文 |
| 14 | create_time | timestamp | 是 | 否 | 创建时间 | |
| 15 | update_time | timestamp | 是 | 否 | 更新时间 | |
| 16 | avatar | varchar | 255 | 否 | 否 | 发帖人头像 |
| 17 | type | varchar | 64 | 是 | 否 | 论坛分类 |
| 18 | istop | int | 是 | 否 | 是否置顶 |
表 4-13-forum_type(论坛分类)
| 编号 | 字段名 | 类型 | 长度 | 是否非空 | 是否主键 | 注释 |
| 1 | type_id | smallint | 是 | 是 | 分类ID | |
| 2 | name | varchar | 16 | 是 | 否 | 分类名称 |
| 3 | description | varchar | 255 | 否 | 否 | 描述 |
| 4 | url | varchar | 255 | 否 | 否 | 外链地址 |
| 5 | father_id | smallint | 是 | 否 | 上级分类ID | |
| 6 | icon | varchar | 255 | 否 | 否 | 分类图标 |
| 7 | create_time | timestamp | 是 | 否 | 创建时间 | |
| 8 | update_time | timestamp | 是 | 否 | 更新时间 |
表 4-14-hits(用户点击)
| 编号 | 字段名 | 类型 | 长度 | 是否非空 | 是否主键 | 注释 |
| 1 | hits_id | int | 是 | 是 | 点赞ID | |
| 2 | user_id | int | 是 | 否 | 点赞人 | |
| 3 | create_time | timestamp | 是 | 否 | 创建时间 | |
| 4 | update_time | timestamp | 是 | 否 | 更新时间 | |
| 5 | source_table | varchar | 255 | 否 | 否 | 来源表 |
| 6 | source_field | varchar | 255 | 否 | 否 | 来源字段 |
| 7 | source_id | int | 是 | 否 | 来源ID |
表 4-15-notice(公告)
| 编号 | 字段名 | 类型 | 长度 | 是否非空 | 是否主键 | 注释 |
| 1 | notice_id | mediumint | 是 | 是 | 公告ID | |
| 2 | title | varchar | 125 | 是 | 否 | 标题 |
| 3 | content | longtext | 4294967295 | 否 | 否 | 正文 |
| 4 | create_time | timestamp | 是 | 否 | 创建时间 | |
| 5 | update_time | timestamp | 是 | 否 | 更新时间 |
表 4-16-operation_log(操作日志表)
| 编号 | 字段名 | 类型 | 长度 | 是否非空 | 是否主键 | 注释 |
| 1 | operation_log_id | int | 是 | 是 | 操作日志ID | |
| 2 | user_group | varchar | 64 | 否 | 否 | 用户角色 |
| 3 | user_name | varchar | 64 | 否 | 否 | 用户账号 |
| 4 | routes | varchar | 64 | 否 | 否 | 模块名称 |
| 5 | create_time | datetime | 是 | 否 | 创建时间 | |
| 6 | update_time | timestamp | 是 | 否 | 更新时间 |
表 4-17-ordinary_user(普通用户)
| 编号 | 字段名 | 类型 | 长度 | 是否非空 | 是否主键 | 注释 |
| 1 | ordinary_user_id | int | 是 | 是 | 普通用户ID | |
| 2 | user_name | varchar | 64 | 否 | 否 | 用户姓名 |
| 3 | user_gender | varchar | 64 | 否 | 否 | 用户性别 |
| 4 | user_age | varchar | 64 | 否 | 否 | 用户年龄 |
| 5 | user_occupation | varchar | 64 | 否 | 否 | 用户职业 |
| 6 | contact_phone | varchar | 16 | 否 | 否 | 联系电话 |
| 7 | examine_state | varchar | 16 | 是 | 否 | 审核状态 |
| 8 | user_id | int | 是 | 否 | 用户ID | |
| 9 | create_time | datetime | 是 | 否 | 创建时间 | |
| 10 | update_time | timestamp | 是 | 否 | 更新时间 |
表 4-18-praise(点赞)
| 编号 | 字段名 | 类型 | 长度 | 是否非空 | 是否主键 | 注释 |
| 1 | praise_id | int | 是 | 是 | 点赞ID | |
| 2 | user_id | int | 是 | 是 | 点赞人 | |
| 3 | create_time | timestamp | 是 | 否 | 创建时间 | |
| 4 | update_time | timestamp | 是 | 否 | 更新时间 | |
| 5 | source_table | varchar | 255 | 否 | 否 | 来源表 |
| 6 | source_field | varchar | 255 | 否 | 否 | 来源字段 |
| 7 | source_id | int | 是 | 否 | 来源ID | |
| 8 | status | tinyint | 是 | 否 | 点赞状态:1为点赞,0已取消 |
表 4-19-renewal_record(续借记录)
| 编号 | 字段名 | 类型 | 长度 | 是否非空 | 是否主键 | 注释 |
| 1 | renewal_record_id | int | 是 | 是 | 续借记录ID | |
| 2 | book_number | varchar | 64 | 否 | 否 | 图书编号 |
| 3 | book_name | varchar | 64 | 否 | 否 | 图书名称 |
| 4 | book_classification | varchar | 64 | 否 | 否 | 图书分类 |
| 5 | user_information | int | 否 | 否 | 用户信息 | |
| 6 | user_name | varchar | 64 | 否 | 否 | 用户姓名 |
| 7 | contact_phone | varchar | 64 | 否 | 否 | 联系电话 |
| 8 | borrowing_date | date | 否 | 否 | 借阅日期 | |
| 9 | borrowing_days | varchar | 64 | 否 | 否 | 借阅天数 |
| 10 | renewal_days | varchar | 64 | 否 | 否 | 续借天数 |
| 11 | reason_for_renewal | text | 65535 | 否 | 否 | 续借原因 |
| 12 | renewal_status | varchar | 64 | 否 | 否 | 续借状态 |
| 13 | renewal_reply | text | 65535 | 否 | 否 | 续借回复 |
| 14 | create_time | datetime | 是 | 否 | 创建时间 | |
| 15 | update_time | timestamp | 是 | 否 | 更新时间 | |
| 16 | source_table | varchar | 255 | 否 | 否 | 来源表 |
| 17 | source_id | int | 否 | 否 | 来源ID | |
| 18 | source_user_id | int | 否 | 否 | 来源用户 |
表 4-20-return_records(归还记录)
| 编号 | 字段名 | 类型 | 长度 | 是否非空 | 是否主键 | 注释 |
| 1 | return_records_id | int | 是 | 是 | 归还记录ID | |
| 2 | book_number | varchar | 64 | 否 | 否 | 图书编号 |
| 3 | book_name | varchar | 64 | 否 | 否 | 图书名称 |
| 4 | book_classification | varchar | 64 | 否 | 否 | 图书分类 |
| 5 | user_information | int | 否 | 否 | 用户信息 | |
| 6 | user_name | varchar | 64 | 否 | 否 | 用户姓名 |
| 7 | contact_phone | varchar | 64 | 否 | 否 | 联系电话 |
| 8 | borrowing_date | date | 否 | 否 | 借阅日期 | |
| 9 | borrowing_days | varchar | 64 | 否 | 否 | 借阅天数 |
| 10 | return_date | date | 否 | 否 | 归还日期 | |
| 11 | return_remarks | text | 65535 | 否 | 否 | 归还备注 |
| 12 | return_status | varchar | 64 | 否 | 否 | 归还状态 |
| 13 | return_reply | text | 65535 | 否 | 否 | 归还回复 |
| 14 | create_time | datetime | 是 | 否 | 创建时间 | |
| 15 | update_time | timestamp | 是 | 否 | 更新时间 | |
| 16 | source_table | varchar | 255 | 否 | 否 | 来源表 |
| 17 | source_id | int | 否 | 否 | 来源ID | |
| 18 | source_user_id | int | 否 | 否 | 来源用户 |
表 4-21-score(评分)
| 编号 | 字段名 | 类型 | 长度 | 是否非空 | 是否主键 | 注释 |
| 1 | score_id | int | 是 | 是 | 评分ID | |
| 2 | user_id | int | 是 | 否 | 评分人 | |
| 3 | nickname | varchar | 64 | 否 | 否 | 昵称 |
| 4 | score_num | double | 是 | 否 | 评分 | |
| 5 | create_time | timestamp | 是 | 否 | 创建时间 | |
| 6 | update_time | timestamp | 是 | 否 | 更新时间 | |
| 7 | source_table | varchar | 255 | 否 | 否 | 来源表 |
| 8 | source_field | varchar | 255 | 否 | 否 | 来源字段 |
| 9 | source_id | int | 是 | 否 | 来源ID |
表 4-22-slides(轮播图)
| 编号 | 字段名 | 类型 | 长度 | 是否非空 | 是否主键 | 注释 |
| 1 | slides_id | int | 是 | 是 | 轮播图ID | |
| 2 | title | varchar | 64 | 否 | 否 | 标题 |
| 3 | content | varchar | 255 | 否 | 否 | 内容 |
| 4 | url | varchar | 255 | 否 | 否 | 链接 |
| 5 | img | varchar | 255 | 否 | 否 | 轮播图 |
| 6 | hits | int | 是 | 否 | 点击量 | |
| 7 | create_time | timestamp | 是 | 否 | 创建时间 | |
| 8 | update_time | timestamp | 是 | 否 | 更新时间 |
表 4-23-upload(文件上传)
| 编号 | 字段名 | 类型 | 长度 | 是否非空 | 是否主键 | 注释 |
| 1 | upload_id | int | 是 | 是 | 上传ID | |
| 2 | name | varchar | 64 | 否 | 否 | 文件名 |
| 3 | path | varchar | 255 | 否 | 否 | 访问路径 |
| 4 | file | varchar | 255 | 否 | 否 | 文件路径 |
| 5 | display | varchar | 255 | 否 | 否 | 显示顺序 |
| 6 | father_id | int | 否 | 否 | 父级ID | |
| 7 | dir | varchar | 255 | 否 | 否 | 文件夹 |
| 8 | type | varchar | 32 | 否 | 否 | 文件类型 |
表 4-24-user(用户账户)
| 编号 | 字段名 | 类型 | 长度 | 是否非空 | 是否主键 | 注释 |
| 1 | user_id | int | 是 | 是 | 用户ID | |
| 2 | state | smallint | 是 | 否 | 账户状态:(1可用|2异常|3已冻结|4已注销) | |
| 3 | user_group | varchar | 32 | 否 | 否 | 所在用户组 |
| 4 | login_time | timestamp | 是 | 否 | 上次登录时间 | |
| 5 | phone | varchar | 11 | 否 | 否 | 手机号码 |
| 6 | phone_state | smallint | 是 | 否 | 手机认证:(0未认证|1审核中|2已认证) | |
| 7 | username | varchar | 16 | 是 | 否 | 用户名 |
| 8 | nickname | varchar | 16 | 否 | 否 | 昵称 |
| 9 | password | varchar | 64 | 是 | 否 | 密码 |
| 10 | | varchar | 64 | 否 | 否 | 邮箱 |
| 11 | email_state | smallint | 是 | 否 | 邮箱认证:(0未认证|1审核中|2已认证) | |
| 12 | avatar | varchar | 255 | 否 | 否 | 头像地址 |
| 13 | open_id | varchar | 255 | 否 | 否 | 针对获取用户信息字段 |
| 14 | create_time | timestamp | 是 | 否 | 创建时间 |
表 4-25-user_group(用户组)
| 编号 | 字段名 | 类型 | 长度 | 是否非空 | 是否主键 | 注释 |
| 1 | group_id | mediumint | 是 | 是 | 用户组ID | |
| 2 | display | smallint | 是 | 否 | 显示顺序 | |
| 3 | name | varchar | 16 | 是 | 否 | 名称 |
| 4 | description | varchar | 255 | 否 | 否 | 描述 |
| 5 | source_table | varchar | 255 | 否 | 否 | 来源表 |
| 6 | source_field | varchar | 255 | 否 | 否 | 来源字段 |
| 7 | source_id | int | 是 | 否 | 来源ID | |
| 8 | register | smallint | 否 | 否 | 注册位置 | |
| 9 | create_time | timestamp | 是 | 否 | 创建时间 | |
| 10 | update_time | timestamp | 是 | 否 | 更新时间 |
数据库设计是系统开发中的关键步骤,通过识别实体、建立关系、设计表结构、选择主键和索引等方式,确保数据存储和管理的有效性和一致性。同时,考虑安全性和性能优化,采用合适的规范化和反规范化技术,以提高系统的响应速度和用户体验。综合以上因素,数据库设计为系统的稳定运行和高效管理提供了基础支持。
5 系统详细设计与实现
系统关键模块设计与实现是系统开发中的核心任务。通过分析需求,设计和实现关键模块,确保系统功能的完整性和稳定性。在设计过程中,需要考虑模块之间的交互和数据流动,合理选择技术和框架,并进行测试和优化,以确保关键模块的高效运行和用户满意度。
5.1 普通用户功能模块
5.1.1 用户注册
用户注册功能允许新用户创建账户,系统会收集基本信息如用户名、密码、邮箱和角色(普通用户或管理员)。注册过程包括填写表单、验证邮箱、设置初始密码和分配角色。管理员可以审核和激活新账户,确保用户信息的准确性和系统安全性。其界面展示如下图所示。
图5-2 用户注册界面图
用户注册的关键代码如下:
def Register(self, ctx):
print("===================注册=====================")
userService = service_select("user")
body = ctx.body
if "username" not in body and body["username"] == '':
return ctx.response(json.dumps({
"error": {
"code": 70000,
"message": "用户名不能为空",
}
}, ensure_ascii=False))
if "user_group" not in body and body["user_group"] == '':
return ctx.response(json.dumps({
"error": {
"code": 70000,
"message": "用户组不能为空",
}
}, ensure_ascii=False))
if "password" not in body and body["password"] == '':
return ctx.response(json.dumps({
"error": {
"code": 70000,
"message": "密码不能为空",
}
}, ensure_ascii=False))
post_param = body
post_param['nickname'] = body["nickname"] or ""
post_param['password'] = md5hash(body["password"])
obj = userService.Get_obj({"username": post_param['username']}, {"like": False})
if obj:
return ctx.response(json.dumps({
"error": {
"code": 70000,
"message": "用户名已存在",
}
}, ensure_ascii=False))
ret = {
"error": {
"code": 70000,
"message": "注册失败",
}
}
bl = userService.Add(post_param)
if bl:
ret = {
"result": {
"bl": True,
"message": "注册成功"
}
}
return ctx.response(json.dumps(ret, ensure_ascii=False))
5.1.2 用户登录
用户登录功能允许已注册用户访问系统。用户通过输入用户名和密码进行身份验证,系统对凭据进行比对,成功后进入个人后台首页。登录过程包括输入凭据、验证身份、设置会话状态,并提供忘记密码功能,以确保用户账户的安全性和便捷性。其界面如下图所示。
图5-2登录界面图
def Login(self, ctx):
print("===================登录=====================")
ret = {
"error": {
"code": 70000,
"message": "账户不存在",
}
}
body = ctx.body
password = md5hash(body["password"]) or ""
obj = service_select("user").Get_obj(
{"username": body["username"]}, {"like": False}
)
if obj:
user_group = service_select("user_group").Get_obj({'name': obj['user_group']}, {"like": False})
if user_group and user_group['source_table'] != '':
user_obj = service_select(user_group['source_table']).Get_obj({"user_id": obj['user_id']}, {"like": False})
if user_obj['examine_state'] == '未通过':
ret = {
"error": {
"code": 70000,
"message": "账户未通过审核",
}
}
return ret
if user_obj['examine_state'] == '未审核':
ret = {
"error": {
"code": 70000,
"message": "账户未审核",
}
}
return ret
if obj["state"] == 1:
if obj["password"] == password:
timeout = timezone.now()
timestamp = int(time.mktime(timeout.timetuple())) * 1000
token = md5hash(str(obj["user_id"]) + "_" + str(timestamp))
ctx.request.session[token] = obj["user_id"]
service_select("access_token").Add(
{"token": token, "user_id": obj["user_id"]}
5.1.3 图书资讯管理
图书资讯:用户可以查看行业动态、 图书相关资讯等内容,丰富用户知识。支持资讯分类,可以进行点赞收藏等。其界面如下图所示。
图5-3图书资讯界面图
图书信息:用户可以浏览图书信息列表并查看详情,可以点击借阅、输入借阅信息,也可以进行点赞、收藏和评论等操作。其界面如下图所示。
图5-4图书信息界面图
个人中心:用户个人中心可以查看个人首页、借阅记录、借阅提醒、续借记录、归还记录、收藏和评论管理等功能。其界面如下图所示。
图5-6个人中心理界面图
管理员管理用户信息、权限和行为。用户管理包括用户注册、登录、身份验证、权限控制、用户信息修改等操作。管理员可以查看和编辑用户信息,重置密码,激活或停用账户等。通过用户管理,系统可以确保数据安全性和用户身份真实性,同时实现个性化服务和定制化推荐。良好的用户管理设计能够简化用户操作流程,提高系统安全性和用户满意度,同时为系统运营提供有效支持。其界面如下图所示。
图5-7管理员系统用户界面图
系统用户的关键代码如下:
def Add(self, ctx):
body = ctx.body
unique = self.config.get("unique")
obj = None
if unique:
qy = {}
for i in range(len(unique)):
key = unique[i]
qy[key] = body.get(key)
obj = self.service.Get_obj(qy)
if not obj:
error = self.Add_before(ctx)
if error["code"]:
return {"error": error}
error = self.Events("add_before", ctx, None)
if error["code"]:
return {"error": error}
result = self.service.Add(body, self.config)
if self.service.error:
return {"error": self.service.error}
res = self.Add_after(ctx, result)
if res:
result = res
res = self.Events("add_after", ctx, result)
if res:
result = res
return {"result": result}
else:
return {"error": {"code": 10000, "message": "已存在"}}
图书信息管理:管理员可以查看图书信息列表及添加详情,包括图书编号、名称、分类、图书作者、出版日期、详情介绍等信息,可以进行增删改查的操作。其界面如下图所示。
图5-8图书信息管理界面图
系统管理:系统管理模块帮助管理员设置和调整首页展示的轮播图内容。管理员可上传图片、配置链接地址及调整显示顺序,确保首页视觉效果吸引用户关注。系统管理界面布局如下图 5-11所示:
轮播图上传关键代码如下:
@PostMapping("/upload")
public Map<String, Object> upload(@RequestParam("file") MultipartFile file) {
log.info("进入方法");
if (file.isEmpty()) {
return error(30000, "没有选择文件");
}
try {
//判断有没路径,没有则创建
String filePath = System.getProperty("user.dir") + "/src/main/resources/static/";
File targetDir = new File(filePath);
if (!targetDir.exists() && !targetDir.isDirectory()) {
if (targetDir.mkdirs()) {
log.info("创建目录成功");
} else {
log.error("创建目录失败");
}
}
String fileName = file.getOriginalFilename();
File dest = new File(filePath + fileName);
log.info("文件路径:{}", dest.getPath());
log.info("文件名:{}", dest.getName());
file.transferTo(dest);
JSONObject jsonObject = new JSONObject();
jsonObject.put("url", "/api/upload/" + fileName);
return success(jsonObject);
} catch (IOException e) {
log.info("上传失败:{}", e.getMessage());
}
return error(30000, "上传失败");
}
资源管理:发布和管理图书资讯和资讯分类,新增、编辑或删除资讯分类,支持分类属性设置和调整。资源管理界面如下所示:
图 5-10资源管理界面
权限管理:管理员可以管理所有用户的使用权限、可以进行修改添加删查的操作。其界面如下图所示。
图5-11权限管理界面图
6 系统测试
图书推荐系统测试的主要目的是确保系统功能正常、性能稳定、安全可靠。测试旨在验证系统各项功能是否按照需求规格书要求正常工作,检查系统的易用性和用户体验,确保用户能够顺利完成各项操作。此外,系统测试还旨在评估系统的性能指标,包括响应时间、并发能力等,以保证系统在高负载情况下仍能正常运行。另外,安全测试也是重要的一部分,确保系统能够有效防范各类安全威胁和攻击。通过全面的系统测试,可以保障图书推荐系统的稳定性、可靠性和安全性。
系统测试旨在检验系统功能是否正常工作。通过功能测试用例的执行,可以有效评估系统功能的正确性、完整性和稳定性,帮助发现和解决潜在的功能缺陷,确保系统能够按照预期功能正常运行。功能测试用例包括用户注册、用户登录、图书信息录入等。
表6-1 用户注册功能测试用例
| 测试用例编号 | 功能模块 | 测试用例描述 | 预期结果 |
| TC001 | 用户注册 | 输入有效的用户名、密码、邮箱和角色信息 | 注册成功,用户账户创建并收到验证邮件 |
| TC002 | 用户注册 | 输入已有用户名 | 注册失败,提示用户名已存在 |
表6-2 用户登录功能测试用例
| 测试用例编号 | 功能模块 | 测试用例描述 | 预期结果 |
| TC003 | 用户登录 | 输入正确的用户名和密码 | 登录成功,进入用户后台首页 |
| TC004 | 用户登录 | 输入错误的用户名或密码 | 登录失败,提示用户名或密码错误 |
| TC005 | 用户登录 | 输入注册邮箱,使用忘记密码功能 | 提示发送重置密码链接到邮箱 |
表6-3 图书信息录入功能测试用例
| 测试用例编号 | 功能模块 | 测试用例描述 | 预期结果 |
| TC006 | 图书信息录入 | 普通用户填写完整的信息录入 | 图书信息录入成功,生成唯一图书系统ID |
| TC007 | 图书信息录入 | 普通用户录入图书信息时缺少必要信息 | 图书信息录入失败,提示补充必要信息 |
表6-4 图书借阅申请功能测试用例
| 测试用例编号 | 功能模块 | 测试用例描述 | 预期结果 |
| TC008 | 图书借阅申请 | 普通用户选择所需图书并填写借阅信息 | 申请提交成功,生成申请记录并通知管理员审核 |
| TC009 | 图书借阅申请 | 普通用户提交申请时缺少必要借阅信息 | 申请提交失败,提示补充申请信息 |
6.3 测试结果
在本次测试中,我们对用户注册、用户登录、图书信息录入、图书借阅申请等功能进行了详细测试。测试结果显示,用户注册功能在输入有效信息时能够成功创建账户并发送验证邮件,而在输入已有用户名时则提示用户名已存在。用户登录功能在输入正确凭据时能成功登录,在输入错误凭据时会提示错误信息。图书信息录入功能在填写完整信息时能够成功录入图书系统,而在缺少必要信息时则提示补充信息。总体而言,所有测试用例均达到预期效果,系统功能表现稳定。
结 论
在本研究中,成功构建了一个图书推荐系统,实现了丰富的功能如图书资讯、图书信息、借阅记录、借阅提醒、归还记录等功能模块。系统运用了Python语言的灵活性、Django框架的快速开发特性和MySQL数据库的稳定性,为图书推荐系统提供了可靠的支持。通过系统的设计和实现,提高了图书推荐系统的效率和用户体验,为图书系统运营和数据管理提供了便捷、高效的解决方案。
在系统的设计和开发过程中,需要进一步加强对用户体验和界面设计的重视,提升系统的易用性和美观性,以增强用户对系统的吸引力和满意度。此外,对异常情况和错误处理的完善也是需要加强的地方,确保系统的稳定性和安全性。在未来的改进中,可以考虑引入更多的数据分析和报告功能,以帮助管理员更好地了解图书推荐系统情况,提高决策的科学性和准确性。同时,加强系统的扩展性和可维护性,以应对未来图书系统发展和功能拓展的需求。
总的来说,通过本次研究,我成功搭建了一套图书推荐系统,实现了丰富的功能并取得了一定的成果。在未来的发展中,将继续优化系统功能和用户体验,不断提升系统的性能和稳定性,为图书推荐系统的长期发展和用户需求提供更好的服务和支持。
参考文献
- 明日科技.Python Web开发手册[M].化学工业出版社:202201.411.
- 段艺,涂伟忠.Django开发从入门到实践[M].机械工业出版社:202211.635.
- 邱红丽,张舒雅.基于Django框架的web项目开发研究[J].科学技术创新,2021,(27):97-
- 刘江涛,王亮亮,吴庆茹,等.基于B/S模式的铁路勘测设计案例信息化管理系统设计与实现[J].铁路计算机应用,2021,30(03):32-35.
- 陈芳.基于MySQL数据库的数据录入系统设计研究[J].科技资讯,2024,22(20):35-37
- 戴靓婕,王希.MYSQL数据库访问技术及Python运用研究[J].长江信息通信,2024,37(10):54-56.
- 肖睿,李鲲程,范效亮,等.MySQL数据库应用技术及实践[M].人民邮电出版社:202206.228.
- 邱红丽,张舒雅.基于Django框架的web项目开发研究[J].科学技术创新,2021,(27):97-98.
- 李迎辉.Python开发Rails框架——Django框架介绍[J].程序员,2006,(11):107-110.
- 周春吟.JavaScript技术在Web前端开发中的应用研究[J].软件,2024,45(11):175-177.
- 马艳艳,吴晓光.计算机软件与数据库的设计策略分析[J].电子技术,2024,53(05):104-105.
- 李俊萌.计算机软件测试技术与开发应用策略分析[J].信息记录材料,2023,24(03):50-52.
- 李嘉鸿.基于网络的图书推荐系统设计与研究[J].信息记录材料,2024,25(08):122-125.DOI:10.16009/j.cnki.cn13-1295/tq.2024.08.058.
- 乔建芬.数字化时代下的图书馆阅读推广[J].文化产业,2024,(09):94-96.
- Pijitra J ,Dulyawit P ,Kittiya P , et al.Hybrid recommender system model for digital library from multiple online publishers[J].F1000Research,2024,121140.
- Verma M ,Patnaik K P .An automatic college library book recommendation system using optimized Hidden Markov based weighted fuzzy ranking model[J].Engineering Applications of Artificial Intelligence,2024,130107664-.
- 孟文杰,孙晓瑜,王政凯,等.基于协同过滤和特征工程的图书推荐系统研究及云图构建[J].微型电脑应用,2024,40(09):1-4.
- 刘爱菊.基于人工智能的图书推荐系统的研究与实践[J].科技资讯,2024,22(17):242-244.DOI:10.16661/j.cnki.1672-3791.2404-5042-1689.
- 祁紫冉.混合协同过滤算法及其在图书推荐中的应用研究[D].河北经贸大学,2024.DOI:10.27106/d.cnki.ghbju.2024.000482.
- 于平.基于大数据技术的Web前端设计智能推荐系统[J].江西电力职业技术学院学报,2024,37(03):124-126.
致 谢
首先,我要感谢我的论文指导老师。在论文完成的整个过程中,指导老师始终给予我无微不至的关爱与指导。在论文写作的过程中,导师那耐心细致的指导,以及提出的具有建设性的意见,都给予了我极大的帮助,让我受益匪浅。导师严谨的治学态度、敬业精神以及高水平的教学能力,都给我树立了追求卓越的典范,这对我以后的人生道路和学业成就都产生了极大的积极影响。
此外,我还要感谢我班的同学们,他们既是我的同窗好友,又是我的良师益友。正是由于你们的支持和关怀,使得我在大学期间的学习和生活都变得异常充实。感谢那些在大学期间给予我帮助的所有老师和同学们,是你们给予了我在学业道路上的前进动力。
当然,我也不能忘记我的父母,是他们用无私的爱抚养我成人。你们的养育之恩我将永生难忘,将来我一定会用我的成绩回报你们。在成长的道路上,我会不断努力,不负众望,用实际行动来回报你们对我的期望。
总之,在这篇论文中,我要感谢所有给予我帮助的人,包括指导老师、同学们、家人和朋友们。是你们的支持与关爱,让我在学术和个人生活中取得了优异的成绩。我会珍惜这份感恩之情,将这份力量用于学习和未来的生活中,不断追求卓越,成为一个更加优秀的人。
请关注点赞+私信博主,免费领取项目源码
1141

被折叠的 条评论
为什么被折叠?



