摘 要
本系统旨在通过基于Django框架的设计与实现,构建一个高效、智能的图书推荐平台。通过对用户行为数据(如点击、评论、收藏、点赞等)的分析,结合K-Means聚类算法和协同过滤算法,系统能够为用户提供个性化的图书推荐。系统主要分为两大角色:普通用户和管理员。普通用户可以注册登录,浏览和搜索图书,进行评论、点赞、收藏等操作,同时系统会根据用户的兴趣和行为数据为其推荐相关图书;管理员则可以对系统用户、图书信息、新闻资讯、公告通知等进行管理,确保平台的正常运作。系统的核心功能包括图书信息管理、热门图书展示、公告通知、新闻资讯、用户管理等,旨在提升用户体验并优化图书管理流程。
该图书推荐系统通过采用Django框架,结合其高效的开发能力和模块化特性,确保了系统的可扩展性和维护性。同时,系统引入了如K-Means聚类和协同过滤,为用户提供更加精准的推荐服务。通过对用户历史行为数据的深度挖掘,系统能够实时更新用户偏好,动态调整推荐结果,提高推荐内容的相关性和用户的满意度。管理员后台则通过简洁明了的界面,便于管理和更新图书、用户及系统公告等信息,为平台提供稳定的运营支持。整体系统设计简洁、易用,能够有效满足用户的个性化需求,并优化图书资源的管理与推荐流程。
关键词:Django框架;图书推荐系统;Python语言;
Abstract
This system aims to build an efficient and intelligent book recommendation platform through the design and implementation based on the Django framework. Through the analysis of user behavior data (such as clicks, comments, collections, likes, etc.), combined with the K-Means clustering algorithm and the collaborative filtering algorithm, the system can provide personalized book recommendations for users. The system is mainly divided into two major roles: ordinary users and administrators. Ordinary users can register and log in, browse and search for books, and perform operations such as commenting, liking and collecting. Meanwhile, the system will recommend relevant books to users based on their interests and behavioral data. Administrators can manage system users, book information, news and information, announcements and notifications, etc., to ensure the normal operation of the platform. The core functions of the system include book information management, popular book display, announcement notifications, news and information, user management, etc., aiming to enhance user experience and optimize the book management process.
This book recommendation system ensures the scalability and maintainability of the system by adopting the Django framework and combining its efficient development capabilities and modular features. Meanwhile, the system introduces methods such as K-Means clustering and collaborative filtering to provide users with more accurate recommendation services. Through in-depth mining of users' historical behavior data, the system can update users' preferences in real time, dynamically adjust the recommendation results, and improve the relevance of the recommended content and users' satisfaction. The administrator's backend, through a simple and clear interface, facilitates the management and update of information such as books, users, and system announcements, providing stable operational support for the platform. The overall system design is simple and easy to use, which can effectively meet the personalized needs of users and optimize the management and recommendation process of book resources.
Key words: Django framework Book recommendation system Python language
目 录
随着互联网技术的快速发展,电子图书和在线阅读平台逐渐成为人们获取知识、娱乐和学习的重要渠道。图书推荐系统作为其中的关键组成部分,已经成为提升用户体验、增加平台用户粘性和促进图书销量的有效手段。传统的图书推荐方式主要依赖人工筛选和简单的标签分类,但随着用户数量的增长和数据的积累,这种方式无法满足日益增长的个性化需求。为了提高推荐的精准性和个性化,基于机器学习和数据分析的推荐算法逐渐成为主流,其中K-Means聚类算法和协同过滤算法被广泛应用于图书推荐系统中。这些算法通过分析用户的行为数据,如点击、收藏、评论等,能够为用户提供更符合其兴趣的图书,从而提升平台的用户满意度和参与度。
然而,尽管图书推荐系统在许多平台中得到了应用,仍然存在一定的挑战。不同用户的兴趣和需求差异较大,如何从海量的图书信息中为用户提供精准、个性化的推荐内容,仍然是当前研究和开发中的一大难题。同时,传统的推荐算法在面对冷启动问题、数据稀疏问题时也存在一定的局限性。因此,基于现代Web开发框架,如Django,结合先进的推荐算法和数据分析技术,设计并实现一个高效、灵活、精准的图书推荐系统,成为当前研究的重要方向。该系统不仅能够优化用户体验,还能为平台运营者提供更有效的图书管理和用户分析工具,推动图书行业的信息化发展。
本研究的主要目的是设计并实现一个基于Django框架的图书推荐系统,旨在通过结合K-Means聚类算法和协同过滤算法,为用户提供个性化、精准的图书推荐服务。通过分析用户的行为数据,如点击、评论、收藏和点赞等,系统可以根据用户的兴趣偏好和历史数据,实时推荐可能感兴趣的图书,提升用户的阅读体验和平台的互动性。同时,系统通过高效的数据管理和操作界面,帮助管理员更加便捷地进行图书、用户和公告等信息的管理,提升平台的运营效率。
本研究的意义在于推动图书推荐技术的发展,尤其是在个性化推荐和大数据分析领域。通过实现该图书推荐系统,可以为图书平台提供一种基于数据驱动的推荐方式,帮助平台更好地满足用户需求,提升用户满意度和忠诚度,进而促进平台的持续增长和发展。此外,系统结合Django框架的优势,确保了系统的高效性、可扩展性和易维护性,能够为未来图书平台的进一步升级提供坚实的技术基础。该研究不仅具有较高的理论价值,还具备重要的应用前景,能够推动图书行业信息化建设和智能化发展。
在国外,图书推荐系统的研究和应用已经取得了显著进展,许多知名的在线书籍平台(如Amazon、Goodreads等)已广泛采用基于数据分析的个性化推荐算法。早期的研究主要集中在协同过滤算法(Collaborative Filtering)和内容推荐算法(Content-based Filtering)上,这些算法根据用户的历史行为和书籍的属性进行推荐。随着大数据和人工智能技术的发展,基于深度学习的推荐算法(如神经网络和混合推荐算法)逐渐成为研究热点。国外研究者还关注了如何解决冷启动问题、数据稀疏问题等挑战,提出了多种基于混合算法、图谱算法等新型推荐技术,以提高推荐的准确性和用户满意度。
在国内,随着互联网行业和电子书籍市场的快速发展,图书推荐系统的研究与应用也逐渐得到重视。国内主要的图书平台,如京东阅读、掌阅和当当网等,已经开始应用推荐算法来提升用户体验。国内的研究更多集中在如何结合用户行为数据与图书内容的特征进行推荐,尤其是在协同过滤与内容分析结合的算法上,取得了一定的成果。例如,国内学者在协同过滤算法的基础上,探索了基于用户兴趣的聚类算法、矩阵分解方法以及基于社交网络分析的推荐模型。此外,随着大数据技术的普及,国内研究者也逐渐开始关注如何利用大规模数据进行实时推荐和系统性能优化。这些研究为图书推荐系统的智能化发展奠定了基础,但仍面临冷启动、个性化推荐精度等方面的挑战。
本研究的主要内容是设计并实现一个基于Django框架的图书推荐系统,系统功能包括用户端和管理员端两大部分。在用户端,系统提供用户注册与登录、图书搜索与浏览、个性化图书推荐、图书评分与评论等功能。通过K-Means聚类算法和协同过滤算法,系统能够根据用户的行为数据(如点击、点赞、评论、收藏等)进行数据分析,预测用户的兴趣,进而推荐符合用户偏好的图书。同时,系统会根据用户对图书的评分和评论进行反馈,以优化推荐结果。用户还可以查看热门图书、参与讨论、分享读书心得,从而提升平台的互动性和社区氛围。
在管理员端,系统提供用户管理、图书信息管理、图书类型与标签管理、热门图书管理、公告通知管理、新闻资讯发布与管理等功能。管理员可以轻松地管理平台中的用户信息,包括新增、删除、修改用户资料,审核用户操作等。此外,管理员还可以通过图书信息管理模块对图书进行添加、修改、删除等操作,确保平台图书数据的及时更新。热门图书管理则帮助管理员跟踪平台中热度较高的图书,并根据用户兴趣动态调整推荐内容。系统还支持公告通知和新闻资讯发布,确保用户能够及时了解平台的最新动态和相关图书信息。整体而言,本研究的目标是通过结合先进的推荐算法和Django框架的技术优势,打造一个高效、智能、易维护的图书推荐平台。
B/S体系[1],即Browser/Server体系,是一种常见的网络应用程序架构。其工作原理基于客户端与服务器之间的请求-响应模型。用户通过浏览器向服务器发送请求,服务器接收到请求后进行处理,并生成相应的响应结果,最终将响应返回给客户端。浏览器接收到服务器返回的响应后,解析其中的标记语言(如HTML[2]),并根据CSS样式表和PythonScript脚本来渲染页面,呈现给用户。用户可以与页面进行交互,例如点击链接、填写表单等操作,这些操作会触发新的请求,循环执行上述过程。
2.2Django框架
Django是一个使用Python语言开发的Web应用程序框架[3]。它提供了一种简单而强大的方式来构建复杂的网站和应用程序。通过使用Django,开发人员可以更轻松地处理数据库、创建用户界面和处理用户请求。它还提供了一个自动生成管理界面的功能,使得管理后台数据变得更加简单。Django还具有强大的安全功能,可以保护网站免受常见的网络攻击[4]。总之,Django是一个非常实用和易于学习的框架,适用于各种规模的Web项目。无论你是初学者还是经验丰富的开发人员,都可以从Django的便利性和灵活性中受益。
MySQL是一种广泛使用的开源关系型数据库管理系统[5](RDBMS),其稳定性、可靠性和卓越性能使其成为众多应用程序的首选数据库。MySQL支持标准SQL语法,并提供丰富的功能和特性,如事务处理、触发器和存储过程等,以满足开发者对数据管理和操作的需求。MySQL具有良好的可扩展性,支持主从复制、分布式架构和集群部署,适用于各种规模和负载的应用场景。作为一个开源项目,MySQL拥有庞大的用户社区和活跃的开发者社区,为用户提供了丰富的文档、教程和支持资源。总之,MySQL是一款可靠、强大且灵活的关系型数据库管理系统[6],通过其卓越性能和可扩展性,帮助开发者高效地管理和操作数据,并得到了广大用户的认可和应用。
2.4Python语言
Python是一种简洁易读、跨平台且功能强大的编程语言[7]。它拥有庞大而活跃的社区,提供了丰富的第三方库和框架,如NumPy、Pandas和Django,使开发人员能够快速构建各种应用程序。Python在数据处理和科学计算方面表现出色,通过相关库和工具,可以进行数据分析、机器学习和科学计算等任务。此外,Python广泛应用于Web开发[8]、自动化脚本、网络爬虫等领域,其多样性使其成为一个全能的编程语言。无论你是初学者还是有经验的开发者,Python的简单语法、跨平台性以及强大的社区支持都能为你提供高效、优雅和可靠的编程体验。总之,Python是一个强大而灵活的编程语言,深受开发人员喜爱,并在各个领域得到广泛应用。
协同过滤算法(Collaborative Filtering, CF)是目前最常用的推荐算法之一,它通过分析用户与物品(如图书、电影等)之间的关系,进而预测用户对未接触过的物品的偏好。协同过滤的基本假设是“相似的用户喜欢相似的物品”,因此该算法主要依赖用户的历史行为数据进行推荐。协同过滤算法可分为两类:基于用户的协同过滤(User-based CF)和基于物品的协同过滤(Item-based CF)。在基于用户的协同过滤中,系统会根据与目标用户相似的其他用户的行为,推荐他们喜欢的物品。而在基于物品的协同过滤中,系统会分析目标用户之前喜欢过的物品,并推荐与这些物品相似的其他物品。
协同过滤算法的优势在于它不依赖于物品的具体属性或内容,而是通过分析用户行为之间的相似性进行推荐,这使得它能广泛应用于各种推荐场景。然而,协同过滤也存在一些挑战,如冷启动问题(新用户或新物品缺乏足够的历史数据)、数据稀疏问题(用户和物品之间的互动数据不足),以及推荐结果的多样性和准确性等。因此,许多研究者提出了改进方法,包括结合其他算法(如基于内容的推荐)来弥补协同过滤的不足,或通过引入矩阵分解技术来提高推荐的精度。
在本系统中,协同过滤算法被广泛应用于图书推荐的核心功能中。系统通过分析用户的行为数据(如点击、收藏、评分、评论等)来构建用户与图书之间的关联矩阵。基于用户的历史行为和偏好,系统通过协同过滤算法计算出与目标用户相似的其他用户,进而推荐那些相似用户喜欢且目标用户可能感兴趣的图书。具体而言,当用户浏览某些图书后,系统将分析其他具有相似兴趣的用户的阅读行为,并基于此提供个性化的图书推荐,增强用户体验。
为了提高推荐的精准度,本系统采用了基于物品的协同过滤方法。该方法通过分析用户之前喜欢的图书,并找到这些图书之间的相似性,从而推荐与用户已喜欢图书相似的其他图书。例如,如果一个用户喜欢某本小说,系统会根据该小说的特征(如作者、题材、风格等)推荐与之相似的书籍。这种推荐方式能够有效解决用户冷启动和数据稀疏的问题,尤其在用户行为数据较少时,通过物品之间的相似性仍能提供有效的推荐结果。通过结合协同过滤算法,系统能够提供更加个性化和精准的图书推荐,提升平台的用户粘性和满意度。
在技术可行性方面,选择使用Python作为开发语言,结合相应的框架Django,以实现系统的功能需求。Python作为一种简洁而强大的编程语言,具有丰富的库支持和成熟的开发社区,可以满足非物质文化遗产管理系统的开发需求。Django作为Python的Web框架,提供了高度可扩展的开发环境,使得系统的设计和实现更加便捷和高效。
系统开发采用开源技术栈,降低了软件授权与工具采购成本。Django框架简化了开发流程,缩短了项目周期,减少了人力投入。此外,借助云计算资源部署系统,可根据实际需求灵活调整服务器配置,进一步降低硬件成本。总体而言,该方案在经济上具有较高性价比,适合中小型企业或初创团队实施。
在操作可行性方面,本系统设计注重用户体验,采用了直观易用的界面设计,并提供详细的帮助文档支持,确保用户可以轻松上手使用各项功能。无论是用户还是后台管理员,都能通过简洁明了的操作流程完成信息查询和管理等任务。因此,从用户操作的角度来看,本系统具备良好的操作可行性。
图书推荐系统包含普通用户和管理员两个角色划分,每个角色对应的主要功能如下:
普通用户模块:
(1)注册登录:在图书推荐系统中,用户可通过简洁的界面完成注册与登录操作。注册时,用户填写基本信息并提交即可创建账户;登录时,输入用户名和密码后即可快速进入平台。
(2)首页:首页展示轮播图、公告通知、新闻资讯、图书信息、热门图书等功能导航栏。
(3)公告通知:公告通知功能提供最新平台信息和重要通知,确保用户及时了解动态。简洁明了的公告列表方便用户快速查阅相关内容。
(4)新闻资讯:新闻资讯功能模块提供最新的图书相关文章和信息,用户可以通过搜索、筛选和排序功能快速找到所需内容,同时可对资讯文章进行点赞、收藏和评论。
(5)图书信息:用户点击可通过搜索图书名称、图书类型、作者姓名进行查看图书信息列表,点击进入感兴趣的图书可查看详情信息,可进行点赞、收藏、评论和添加我的评分。可点击“立即阅读”按钮进行图书阅读。
(6)热门图书:用户点击可通过搜索图书名称、图书类型、作者名称进行查看热门图书列表,可进行点赞、收藏、评论和添加我的评分。可点击“立即阅读”按钮进行图书阅读。
(7)我的账号:用户可以在个人账户中查看并管理自己的个人信息。包括个人资料、修改密码等。
(8)个人中心:个人中心包含多个功能模块,如个人首页、收藏和评论管理等内容,方便用户管理和查看自己的相关记录。
管理员模块:
(1)登录:管理员可通过登录页面输入账号、密码和验证码,快速访问后台管理系统。
(2)系统用户:管理员可以查看系统用户(管理员、普通用户)列表中某个用户的详情,可以对用户信息进行查询、审核、添加和删除操作。
(3)图书类型管理:管理员可通过“图书类型管理”功能轻松添加、编辑和删除图书类型。支持详细查询与操作,确保图书类型管理高效便捷。
(4)标签类型管理:管理员可通过“标签类型管理”功能轻松添加、编辑和删除标签类型。支持详细查询与操作,确保标签类型管理高效便捷。
(5)图书信息管理:管理员点击可查看图书信息列表和图书信息添加;点击进入“图书信息添加”可填写相关信息,包括图书名称、图书类型、标签类型、封面图片、作者姓名、作品状态、出版社、总章节数和图书简介
(6)热门图书管理:管理员点击可查看热门图书列表和热门图书添加;点击进入“热门图书添加”可填写相关信息,包括图书名称、图书类型、封面图片、作者姓名、作品状态、出版社、总章节数和图书简介。
(7)系统管理:管理员点击可查看轮播图管理;如需添加新的轮播图,点击右侧“添加”按钮,上传图片,输入标题和链接,点击“确认”按钮进行添加,可对轮播图进行增删改查。
(8)公告通知管理:当管理点击“公告通知管理”时,可查看公告通知;如需添加新的公告信息,点击右侧“添加”按钮,输入标题和正文,点击“确认”按钮进行添加。
(9)资源管理:管理员点击可查看新闻资讯和资讯分类;如需添加新的资讯,点击“添加”按钮,上传封面图,输入标题,选择分类,输入标签、描述和正文,点击“确认”按钮进行添加。同时可对资讯和分类进行增删改查。
(10)操作日志:操作日志记录了管理员进行的所有关键操作,记录了系统用户的操作详情,确保操作的透明性和可追溯性。
普通用户角色用例图如下所示。

图3-1 普通用户用例图
管理员角色用例图如下所示。

图3-2 管理员用例图
系统非功能需求指的是性能需求,即对一个系统的性能需求进行分析和定义的过程。在进行性能需求分析时,因此图书推荐系统的设计与实现主要需要考虑以下几个方面的性能需求:
响应时间:响应时间是指系统在接收到请求后,作出响应的时间。根据具体的业务需求和用户体验要求,可以确定系统在不同场景下的响应时间要求。
吞吐量:吞吐量是指系统在一定时间内处理的事务或请求的数量。根据业务需求和用户量的估计,可以确定系统需要支持的最大吞吐量。
并发用户数:并发用户数是指系统在同时使用的用户数量。根据预期的用户量和并发访问需求,可以确定系统需要支持的最大并发用户数。
可扩展性:可扩展性是指系统在面对用户量增加或并发访问需求增加时,能否通过增加硬件资源或调整系统架构来满足需求。根据预期的用户增长和扩展计划,可以确定系统需要具备的可扩展性要求。
故障处理能力:系统对故障的处理能力是指在出现错误或故障时,系统能够快速、准确地识别、定位并处理故障的能力。根据业务的重要性和对故障处理的要求,可以确定系统需要具备的故障处理能力。
安全性:系统在性能需求分析中,也需考虑安全方面的需求,如数据的保密性、完整性和可用性等。根据具体的安全需求和合规要求,可以确定系统需要满足的安全性需求。
通过对这些性能需求进行详细分析和定义,可以为图书推荐系统的设计和开发提供指导,确保系统在满足预期的性能需求的同时,具备良好的性能和可靠性。
3.3.1用户注册登录流程
用户注册登录模块主要是为了方便用户和管理员能够安全地访问系统并管理自己的信息。用户通过浏览器访问图书推荐系统,首先进入的是系统的登录页面。在登录页面,用户可以选择自己的账户角色,并输入相应的账号和密码。系统接收到用户的登录请求后,会将提供的账号和密码与数据库中存储的信息进行比对。如果账号或密码为空或者不匹配,则提示用户重新输入,并停留在登录界面。当账号和密码正确无误时,系统根据用户类型跳转到对应的首页界面。用户注册登录流程如下图所示。

图3-3 用户注册登录流程图
3.3.2用户购买图书信息流程
用户阅读图书信息的流程始于访问系统主页,通过浏览图书分类或使用搜索功能找到感兴趣的图书。在图书详情页,用户可以查看图书名称、图书类型、标签类型、封面图片、作者姓名、作品状态、出版社、总章节数和图书简介等信息,并选择是否收藏该书或将其加入阅读清单。在此阶段,用户可以选择“立即阅读”获取书籍信息。阅读过程后,用户可进行点赞、评论等操作。用户阅读图书信息流程图如下图所示。

图3-4阅读图书信息流程图
3.3.3管理员热门图书管理流程
管理员对热门图书的管理流程包括图书的新增、编辑、以及分类维护等多个环节。首先,管理员通过后台管理系统录入图书基本信息,如图书名称、图书类型、封面图片、作者姓名、作品状态、出版社、总章节数和图书简介。接着,管理员根据图书类别将其归类,确保图书展示逻辑清晰。在图书上架前,管理员还需审核图书信息的完整性和准确性。当图书需要下架或更新时,管理员可通过编辑功能修改图书详情或直接将其下架。此外,管理员还可以批量导入图书数据以提高效率,并定期检查图书库存状态,及时补充或调整相关信息,确保平台图书信息的实时性和有效性。管理员图书信息管理流程图如下图所示。

图3-5 管理员热门图书管理流程图
通过整体功能模块设计,我们将根据需求分析的结果,将系统的功能划分为不同的模块。每个模块负责实现特定的功能,并与其他模块进行协作。我们将详细定义每个模块的输入、输出、处理逻辑和相互依赖关系。系统总体功能模块图如下图所示。

图4-2 系统功能模块图
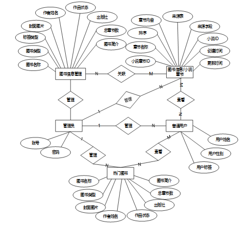
借助先进的系统,E-R图使其他用户可以快速轻松地了解系统的功能以及他们之间的关系。根据图书推荐系统分析结果,本图书推荐系统总体E-R图如下图所示。

图4-3 系统总体E-R图
所有系统的应用数据相互区分。一旦在相应的系统中实现,它们将与自己相应的网络和服务器通信。所以这个系统可以连接这些数据。当我们选择桥梁截面时,以下将简要介绍如何建立系统。在单击上一个按键的时候,就会自动在对话框中弹出数据源的名字,之后再单击下一个按键时,就在填写相对应的身份验证和登录信息。按照系统功能设计的特点与职能模块的分类,图书推荐系统的总体设计和实施过程一共涉及到了几个资料表格。
根据E-R图,建立各个实体的数据表。由于本系统数据库数据表数量较多,所以只选取部分表单作为案列,如下所示:
| 编号 | 字段名 | 类型 | 长度 | 是否非空 | 是否主键 | 注释 |
| 1 | token_id | int | 是 | 是 | 临时访问牌ID | |
| 2 | token | varchar | 64 | 否 | 否 | 临时访问牌 |
| 3 | info | text | 65535 | 否 | 否 | 信息 |
| 4 | maxage | int | 是 | 否 | 最大寿命:默认2小时 | |
| 5 | create_time | timestamp | 是 | 否 | 创建时间 | |
| 6 | update_time | timestamp | 是 | 否 | 更新时间 | |
| 7 | user_id | int | 是 | 否 | 用户编号 |
表 4-2-article(文章)
| 编号 | 字段名 | 类型 | 长度 | 是否非空 | 是否主键 | 注释 |
| 1 | article_id | mediumint | 是 | 是 | 文章id | |
| 2 | title | varchar | 125 | 是 | 是 | 标题 |
| 3 | type | varchar | 64 | 是 | 否 | 文章分类 |
| 4 | hits | int | 是 | 否 | 点击数 | |
| 5 | praise_len | int | 是 | 否 | 点赞数 | |
| 6 | create_time | timestamp | 是 | 否 | 创建时间 | |
| 7 | update_time | timestamp | 是 | 否 | 更新时间 | |
| 8 | source | varchar | 255 | 否 | 否 | 来源 |
| 9 | url | varchar | 255 | 否 | 否 | 来源地址 |
| 10 | tag | varchar | 255 | 否 | 否 | 标签 |
| 11 | content | longtext | 4294967295 | 否 | 否 | 正文 |
| 12 | img | varchar | 255 | 否 | 否 | 封面图 |
| 13 | description | text | 65535 | 否 | 否 | 文章描述 |
表 4-3-article_type(文章分类)
| 编号 | 字段名 | 类型 | 长度 | 是否非空 | 是否主键 | 注释 |
| 1 | type_id | smallint | 是 | 是 | 分类ID | |
| 2 | display | smallint | 是 | 否 | 显示顺序 | |
| 3 | name | varchar | 16 | 是 | 否 | 分类名称 |
| 4 | father_id | smallint | 是 | 否 | 上级分类ID | |
| 5 | description | varchar | 255 | 否 | 否 | 描述 |
| 6 | icon | text | 65535 | 否 | 否 | 分类图标 |
| 7 | url | varchar | 255 | 否 | 否 | 外链地址 |
| 8 | create_time | timestamp | 是 | 否 | 创建时间 | |
| 9 | update_time | timestamp | 是 | 否 | 更新时间 |
表 4-4-auth(用户权限管理)
| 编号 | 字段名 | 类型 | 长度 | 是否非空 | 是否主键 | 注释 |
| 1 | auth_id | int | 是 | 是 | 授权ID | |
| 2 | user_group | varchar | 64 | 否 | 否 | 用户组 |
| 3 | mod_name | varchar | 64 | 否 | 否 | 模块名 |
| 4 | table_name | varchar | 64 | 否 | 否 | 表名 |
| 5 | page_title | varchar | 255 | 否 | 否 | 页面标题 |
| 6 | path | varchar | 255 | 否 | 否 | 路由路径 |
| 7 | parent | varchar | 64 | 否 | 否 | 父级菜单 |
| 8 | parent_sort | int | 是 | 否 | 父级菜单排序 | |
| 9 | position | varchar | 32 | 否 | 否 | 位置 |
| 10 | mode | varchar | 32 | 是 | 否 | 跳转方式 |
| 11 | add | tinyint | 是 | 否 | 是否可增加 | |
| 12 | del | tinyint | 是 | 否 | 是否可删除 | |
| 13 | set | tinyint | 是 | 否 | 是否可修改 | |
| 14 | get | tinyint | 是 | 否 | 是否可查看 | |
| 15 | field_add | text | 65535 | 否 | 否 | 添加字段 |
| 16 | field_set | text | 65535 | 否 | 否 | 修改字段 |
| 17 | field_get | text | 65535 | 否 | 否 | 查询字段 |
| 18 | table_nav_name | varchar | 500 | 否 | 否 | 跨表导航名称 |
| 19 | table_nav | varchar | 500 | 否 | 否 | 跨表导航 |
| 20 | option | text | 65535 | 否 | 否 | 配置 |
| 21 | create_time | timestamp | 是 | 否 | 创建时间 | |
| 22 | update_time | timestamp | 是 | 否 | 更新时间 |
表 4-5-book_information(图书信息)
| 编号 | 字段名 | 类型 | 长度 | 是否非空 | 是否主键 | 注释 |
| 1 | book_information_id | int | 是 | 是 | 图书信息ID | |
| 2 | book_name | varchar | 64 | 否 | 否 | 图书名称 |
| 3 | book_type | varchar | 64 | 否 | 否 | 图书类型 |
| 4 | label_type | varchar | 64 | 否 | 否 | 标签类型 |
| 5 | cover_image | varchar | 255 | 否 | 否 | 封面图片 |
| 6 | authors_name | varchar | 64 | 否 | 否 | 作者姓名 |
| 7 | work_status | varchar | 64 | 否 | 否 | 作品状态 |
| 8 | publishing_house | varchar | 64 | 否 | 否 | 出版社 |
| 9 | section_number_of_general_chapter | varchar | 64 | 否 | 否 | 总章节数 |
| 10 | book_introduction | longtext | 4294967295 | 否 | 否 | 图书简介 |
| 11 | hits | int | 是 | 否 | 点击数 | |
| 12 | praise_len | int | 是 | 否 | 点赞数 | |
| 13 | collect_len | int | 是 | 否 | 收藏数 | |
| 14 | comment_len | int | 是 | 否 | 评论数 | |
| 15 | recommend | int | 是 | 否 | 智能推荐 | |
| 16 | create_time | datetime | 是 | 否 | 创建时间 | |
| 17 | update_time | timestamp | 是 | 否 | 更新时间 |
表 4-6-book_type(图书类型)
| 编号 | 字段名 | 类型 | 长度 | 是否非空 | 是否主键 | 注释 |
| 1 | book_type_id | int | 是 | 是 | 图书类型ID | |
| 2 | book_type | varchar | 64 | 否 | 否 | 图书类型 |
| 3 | create_time | datetime | 是 | 否 | 创建时间 | |
| 4 | update_time | timestamp | 是 | 否 | 更新时间 |
表 4-7-code_token(验证码)
| 编号 | 字段名 | 类型 | 长度 | 是否非空 | 是否主键 | 注释 |
| 1 | code_token_id | int | 是 | 是 | 验证码ID | |
| 2 | token | varchar | 255 | 否 | 否 | 令牌 |
| 3 | code | varchar | 255 | 否 | 否 | 验证码 |
| 4 | expire_time | timestamp | 是 | 否 | 失效时间 | |
| 5 | create_time | timestamp | 是 | 否 | 创建时间 | |
| 6 | update_time | timestamp | 是 | 否 | 更新时间 |
表 4-8-collect(收藏)
| 编号 | 字段名 | 类型 | 长度 | 是否非空 | 是否主键 | 注释 |
| 1 | collect_id | int | 是 | 是 | 收藏ID | |
| 2 | user_id | int | 是 | 是 | 收藏人ID | |
| 3 | source_table | varchar | 255 | 否 | 否 | 来源表 |
| 4 | source_field | varchar | 255 | 否 | 否 | 来源字段 |
| 5 | source_id | int | 是 | 否 | 来源ID | |
| 6 | title | varchar | 255 | 否 | 否 | 标题 |
| 7 | img | varchar | 255 | 否 | 否 | 封面 |
| 8 | create_time | timestamp | 是 | 否 | 创建时间 | |
| 9 | update_time | timestamp | 是 | 否 | 更新时间 |
表 4-9-comment(评论)
| 编号 | 字段名 | 类型 | 长度 | 是否非空 | 是否主键 | 注释 |
| 1 | comment_id | int | 是 | 是 | 评论ID | |
| 2 | user_id | int | 是 | 是 | 评论人ID | |
| 3 | reply_to_id | int | 是 | 否 | 回复评论ID | |
| 4 | content | longtext | 4294967295 | 否 | 否 | 内容 |
| 5 | nickname | varchar | 255 | 否 | 否 | 昵称 |
| 6 | avatar | varchar | 255 | 否 | 否 | 头像地址 |
| 7 | create_time | timestamp | 是 | 否 | 创建时间 | |
| 8 | update_time | timestamp | 是 | 否 | 更新时间 | |
| 9 | source_table | varchar | 255 | 否 | 否 | 来源表 |
| 10 | source_field | varchar | 255 | 否 | 否 | 来源字段 |
| 11 | source_id | int | 是 | 否 | 来源ID |
表 4-10-hits(用户点击)
| 编号 | 字段名 | 类型 | 长度 | 是否非空 | 是否主键 | 注释 |
| 1 | hits_id | int | 是 | 是 | 点赞ID | |
| 2 | user_id | int | 是 | 否 | 点赞人 | |
| 3 | create_time | timestamp | 是 | 否 | 创建时间 | |
| 4 | update_time | timestamp | 是 | 否 | 更新时间 | |
| 5 | source_table | varchar | 255 | 否 | 否 | 来源表 |
| 6 | source_field | varchar | 255 | 否 | 否 | 来源字段 |
| 7 | source_id | int | 是 | 否 | 来源ID |
表 4-11-label_type(标签类型)
| 编号 | 字段名 | 类型 | 长度 | 是否非空 | 是否主键 | 注释 |
| 1 | label_type_id | int | 是 | 是 | 标签类型ID | |
| 2 | label_type | varchar | 64 | 否 | 否 | 标签类型 |
| 3 | create_time | datetime | 是 | 否 | 创建时间 | |
| 4 | update_time | timestamp | 是 | 否 | 更新时间 |
表 4-12-notice(公告)
| 编号 | 字段名 | 类型 | 长度 | 是否非空 | 是否主键 | 注释 |
| 1 | notice_id | mediumint | 是 | 是 | 公告ID | |
| 2 | title | varchar | 125 | 是 | 否 | 标题 |
| 3 | content | longtext | 4294967295 | 否 | 否 | 正文 |
| 4 | create_time | timestamp | 是 | 否 | 创建时间 | |
| 5 | update_time | timestamp | 是 | 否 | 更新时间 |
表 4-13-novel_chapters(小说章节)
| 编号 | 字段名 | 类型 | 长度 | 是否非空 | 是否主键 | 注释 |
| 1 | novel_chapters_id | int | 是 | 是 | 小说章节ID | |
| 2 | chapter_name | varchar | 64 | 否 | 否 | 章节名称 |
| 3 | sort | int | 否 | 否 | 排序 | |
| 4 | chapter_content | longtext | 4294967295 | 否 | 否 | 章节内容 |
| 5 | source_table | varchar | 255 | 否 | 否 | 来源表 |
| 6 | source_field | varchar | 255 | 否 | 否 | 来源字段 |
| 7 | novel_reading_id | int | 否 | 否 | 小说ID | |
| 8 | create_time | datetime | 是 | 否 | 创建时间 | |
| 9 | update_time | timestamp | 是 | 否 | 更新时间 |
表 4-14-operation_log(操作日志表)
| 编号 | 字段名 | 类型 | 长度 | 是否非空 | 是否主键 | 注释 |
| 1 | operation_log_id | int | 是 | 是 | 操作日志ID | |
| 2 | user_group | varchar | 64 | 否 | 否 | 用户角色 |
| 3 | user_name | varchar | 64 | 否 | 否 | 用户账号 |
| 4 | routes | varchar | 64 | 否 | 否 | 模块名称 |
| 5 | create_time | datetime | 是 | 否 | 创建时间 | |
| 6 | update_time | timestamp | 是 | 否 | 更新时间 |
表 4-15-ordinary_user(普通用户)
| 编号 | 字段名 | 类型 | 长度 | 是否非空 | 是否主键 | 注释 |
| 1 | ordinary_user_id | int | 是 | 是 | 普通用户ID | |
| 2 | user_name | varchar | 64 | 否 | 否 | 用户姓名 |
| 3 | user_gender | varchar | 64 | 否 | 否 | 用户性别 |
| 4 | user_age | varchar | 64 | 否 | 否 | 用户年龄 |
| 5 | user_label | varchar | 64 | 否 | 否 | 用户标签 |
| 6 | examine_state | varchar | 16 | 是 | 否 | 审核状态 |
| 7 | user_id | int | 是 | 否 | 用户ID | |
| 8 | create_time | datetime | 是 | 否 | 创建时间 | |
| 9 | update_time | timestamp | 是 | 否 | 更新时间 |
表 4-16-popular_books(热门图书)
| 编号 | 字段名 | 类型 | 长度 | 是否非空 | 是否主键 | 注释 |
| 1 | popular_books_id | int | 是 | 是 | 热门图书ID | |
| 2 | book_name | varchar | 64 | 否 | 否 | 图书名称 |
| 3 | book_type | varchar | 64 | 否 | 否 | 图书类型 |
| 4 | cover_image | varchar | 255 | 否 | 否 | 封面图片 |
| 5 | authors_name | varchar | 64 | 否 | 否 | 作者姓名 |
| 6 | work_status | varchar | 64 | 否 | 否 | 作品状态 |
| 7 | publishing_house | varchar | 64 | 否 | 否 | 出版社 |
| 8 | section_number_of_general_chapter | varchar | 64 | 否 | 否 | 总章节数 |
| 9 | book_introduction | longtext | 4294967295 | 否 | 否 | 图书简介 |
| 10 | hits | int | 是 | 否 | 点击数 | |
| 11 | praise_len | int | 是 | 否 | 点赞数 | |
| 12 | collect_len | int | 是 | 否 | 收藏数 | |
| 13 | comment_len | int | 是 | 否 | 评论数 | |
| 14 | recommend | int | 是 | 否 | 智能推荐 | |
| 15 | create_time | datetime | 是 | 否 | 创建时间 | |
| 16 | update_time | timestamp | 是 | 否 | 更新时间 |
表 4-17-praise(点赞)
| 编号 | 字段名 | 类型 | 长度 | 是否非空 | 是否主键 | 注释 |
| 1 | praise_id | int | 是 | 是 | 点赞ID | |
| 2 | user_id | int | 是 | 是 | 点赞人 | |
| 3 | create_time | timestamp | 是 | 否 | 创建时间 | |
| 4 | update_time | timestamp | 是 | 否 | 更新时间 | |
| 5 | source_table | varchar | 255 | 否 | 否 | 来源表 |
| 6 | source_field | varchar | 255 | 否 | 否 | 来源字段 |
| 7 | source_id | int | 是 | 否 | 来源ID | |
| 8 | status | tinyint | 是 | 否 | 点赞状态:1为点赞,0已取消 |
表 4-18-score(评分)
| 编号 | 字段名 | 类型 | 长度 | 是否非空 | 是否主键 | 注释 |
| 1 | score_id | int | 是 | 是 | 评分ID | |
| 2 | user_id | int | 是 | 否 | 评分人 | |
| 3 | nickname | varchar | 64 | 否 | 否 | 昵称 |
| 4 | score_num | double | 是 | 否 | 评分 | |
| 5 | create_time | timestamp | 是 | 否 | 创建时间 | |
| 6 | update_time | timestamp | 是 | 否 | 更新时间 | |
| 7 | source_table | varchar | 255 | 否 | 否 | 来源表 |
| 8 | source_field | varchar | 255 | 否 | 否 | 来源字段 |
| 9 | source_id | int | 是 | 否 | 来源ID |
表 4-19-slides(轮播图)
| 编号 | 字段名 | 类型 | 长度 | 是否非空 | 是否主键 | 注释 |
| 1 | slides_id | int | 是 | 是 | 轮播图ID | |
| 2 | title | varchar | 64 | 否 | 否 | 标题 |
| 3 | content | varchar | 255 | 否 | 否 | 内容 |
| 4 | url | varchar | 255 | 否 | 否 | 链接 |
| 5 | img | varchar | 255 | 否 | 否 | 轮播图 |
| 6 | hits | int | 是 | 否 | 点击量 | |
| 7 | create_time | timestamp | 是 | 否 | 创建时间 | |
| 8 | update_time | timestamp | 是 | 否 | 更新时间 |
表 4-20-upload(文件上传)
| 编号 | 字段名 | 类型 | 长度 | 是否非空 | 是否主键 | 注释 |
| 1 | upload_id | int | 是 | 是 | 上传ID | |
| 2 | name | varchar | 64 | 否 | 否 | 文件名 |
| 3 | path | varchar | 255 | 否 | 否 | 访问路径 |
| 4 | file | varchar | 255 | 否 | 否 | 文件路径 |
| 5 | display | varchar | 255 | 否 | 否 | 显示顺序 |
| 6 | father_id | int | 否 | 否 | 父级ID | |
| 7 | dir | varchar | 255 | 否 | 否 | 文件夹 |
| 8 | type | varchar | 32 | 否 | 否 | 文件类型 |
表 4-21-user(用户账户)
| 编号 | 字段名 | 类型 | 长度 | 是否非空 | 是否主键 | 注释 |
| 1 | user_id | int | 是 | 是 | 用户ID | |
| 2 | state | smallint | 是 | 否 | 账户状态:(1可用|2异常|3已冻结|4已注销) | |
| 3 | user_group | varchar | 32 | 否 | 否 | 所在用户组 |
| 4 | login_time | timestamp | 是 | 否 | 上次登录时间 | |
| 5 | phone | varchar | 11 | 否 | 否 | 手机号码 |
| 6 | phone_state | smallint | 是 | 否 | 手机认证:(0未认证|1审核中|2已认证) | |
| 7 | username | varchar | 16 | 是 | 否 | 用户名 |
| 8 | nickname | varchar | 16 | 否 | 否 | 昵称 |
| 9 | password | varchar | 64 | 是 | 否 | 密码 |
| 10 | | varchar | 64 | 否 | 否 | 邮箱 |
| 11 | email_state | smallint | 是 | 否 | 邮箱认证:(0未认证|1审核中|2已认证) | |
| 12 | avatar | varchar | 255 | 否 | 否 | 头像地址 |
| 13 | open_id | varchar | 255 | 否 | 否 | 针对获取用户信息字段 |
| 14 | create_time | timestamp | 是 | 否 | 创建时间 |
表 4-22-user_group(用户组)
| 编号 | 字段名 | 类型 | 长度 | 是否非空 | 是否主键 | 注释 |
| 1 | group_id | mediumint | 是 | 是 | 用户组ID | |
| 2 | display | smallint | 是 | 否 | 显示顺序 | |
| 3 | name | varchar | 16 | 是 | 否 | 名称 |
| 4 | description | varchar | 255 | 否 | 否 | 描述 |
| 5 | source_table | varchar | 255 | 否 | 否 | 来源表 |
| 6 | source_field | varchar | 255 | 否 | 否 | 来源字段 |
| 7 | source_id | int | 是 | 否 | 来源ID | |
| 8 | register | smallint | 否 | 否 | 注册位置 | |
| 9 | create_time | timestamp | 是 | 否 | 创建时间 | |
| 10 | update_time | timestamp | 是 | 否 | 更新时间 |
用户可以通过注册功能创建个人账号,填写包括用户名、密码、邮箱或手机号等基本信息完成注册流程。系统会对输入信息进行校验,确保唯一性和格式正确性,并将用户数据存储至数据库中,同时发送验证邮件或短信以确认账户有效性。用户注册界面如下图所示。
图5-1 用户注册界面
用户登录模块为前台用户提供安全快捷的访问方式。登录页面设计简洁明了,用户只需输入用户名及密码即可完成身份验证。登录成功后,用户将被重定向至系统首页页面。对于忘记密码的用户,提供了找回密码功能,通过邮箱或手机号接收重置链接,保障账户安全。用户登录界面如下图所示。
图5-2 用户登录界面
新闻资讯:新闻资讯功能模块提供最新的图书相关文章和信息,用户可以通过搜索、筛选和排序功能快速找到所需内容,同时可对资讯文章进行点赞、收藏和评论。界面如下图所示。
图5-3 新闻资讯界面
图书信息:用户点击可通过搜索图书名称、图书类型、作者姓名进行查看图书信息列表,点击进入感兴趣的图书可查看详情信息,可进行点赞、收藏、评论和添加我的评分。可点击“立即阅读”按钮进行图书阅读。界面如下图所示。
图5-4 图书信息界面
热门图书:用户点击可通过搜索图书名称、图书类型、作者名称进行查看热门图书列表,可进行点赞、收藏、评论和添加我的评分。可点击“立即阅读”按钮进行图书阅读。界面如下图所示。
图5-5 热门图书界面
个人中心:个人中心包含多个功能模块,如个人首页、收藏和评论管理等内容,方便用户管理和查看自己的相关记录。界面如下图所示。
图5-6 个人中心界面
图书类型管理:管理员可通过“图书类型管理”功能轻松添加、编辑和删除图书类型。支持详细查询与操作,确保图书类型管理高效便捷。界面如下图所示。
图书信息管理:管理员点击可查看图书信息列表和图书信息添加;点击进入“图书信息添加”可填写相关信息,包括图书名称、图书类型、标签类型、封面图片、作者姓名、作品状态、出版社、总章节数和图书简介。界面如下图所示。
图5-8图书信息添加界面
热门图书管理:管理员点击可查看热门图书列表和热门图书添加;点击进入“热门图书添加”可填写相关信息,包括图书名称、图书类型、封面图片、作者姓名、作品状态、出版社、总章节数和图书简介。界面如下图所示。
图5-9 热门图书添加理界面
系统管理:管理员点击可查看轮播图管理;如需添加新的轮播图,点击右侧“添加”按钮,上传图片,输入标题和链接,点击“确认”按钮进行添加,可对轮播图进行增删改查。界面如下图所示。
图5-10 系统管理界面
资源管理:管理员点击可查看新闻资讯和资讯分类;如需添加新的资讯,点击“添加”按钮,上传封面图,输入标题,选择分类,输入标签、描述和正文,点击“确认”按钮进行添加。同时可对资讯和分类进行增删改查。界面如下图所示。
图5-11资源管理界面
操作日志:操作日志记录了管理员进行的所有关键操作,记录了系统用户的操作详情,确保操作的透明性和可追溯性。界面如下图所示。
图5-12操作日志界面
6.1测试目的
测试是为了验证系统在功能、性能、安全性和用户体验等方面的表现。通过测试,可以发现并修复潜在的问题和缺陷,确保系统的正常运行和稳定性。功能验证确保各项功能按设计要求运行;性能评估评估系统的响应时间和并发处理能力;安全检测确保系统的身份认证和数据传输安全;用户体验评估提升界面友好性和操作流程;兼容性测试确保系统在不同设备和浏览器上的兼容性。通过全面的测试,系统将更可靠地支持用户需求,并提供优质的用户体验。
6.2测试用例
对以下功能进行测试,包括包括用户注册、用户登录、图书信息搜索、图书信息查看、图书信息添加、图书信息阅读,具体测试用例如下表所示。
表6-1 用户注册测试用例表
| 用例编号 | 用例名称 | 测试步骤 | 测试结果 |
| 6-1 | 用户注册 | 1. 输入有效注册信息,包括用户名、密码和联系方式。 | 注册成功,系统保存用户信息。 |
| 2. 点击注册按钮进行提交。 | 跳转至登录页面。 | ||
| 3. 检查是否成功注册并跳转至登录页面。 | 用户成功注册,可以登录使用。 |
表6-2 用户登录测试用例表
| 用例编号 | 用例名称 | 测试步骤 | 测试结果 |
| 6-2 | 用户登录 | 1. 输入正确用户名和密码。 | 登录成功,系统验证通过。 |
| 2. 点击登录按钮进行验证。 | 跳转至用户首页。 | ||
| 3. 检查是否成功登录并跳转至用户首页。 | 用户成功登录,进入用户首页。 |
表6-3 图书信息搜索测试用例表
| 用例编号 | 用例名称 | 测试步骤 | 测试结果 |
| 6-3 | 图书信息搜索 | 1. 在搜索框输入关键词,如图书名称。 | 显示相关图书列表。 |
| 2. 点击搜索按钮进行搜索。 | 匹配关键词的图书信息显示在搜索结果中。 | ||
| 3. 检查是否显示相关图书信息列表。 | 用户看到与搜索关键词匹配的图书信息。 |
表6-4 图书信息查看测试用例表
| 用例编号 | 用例名称 | 测试步骤 | 测试结果 |
| 6-3 | 图书信息搜索 | 1. 点击图书信息。 | 显示所有图书信息列表。 |
| 2. 进入详情页浏览。 | 展示图书信息详情页。 | ||
| 3. 检查是否显示图书信息是否正常展示。 | 图书信息展示正常。 |
表6-5 图书信息添加测试用例表
| 用例编号 | 用例名称 | 测试步骤 | 测试结果 |
| 6-4 | 图书信息添加 | 1. 进入图书信息管理界面,点击添加按钮。 | 显示图书信息信息添加页面。 |
| 2. 正确填写并提交相关信息。 | 信息填写完整准确。 | ||
| 3. 检查是否提交成功,并检查图书信息信息是否成功添加至平台。 | 图书信息信息成功添加至平台。 |
表6-6 图书信息阅读测试用例表
| 用例编号 | 用例名称 | 测试步骤 | 测试结果 |
| 6-4 | 图书信息阅读 | 1. 进入图书信息详情页,点击立即阅读按钮。 | 显示图书信息信息页面。 |
| 2. 用户可选择章节进行阅读。 | 可进行章节阅读。 |
6.3测试结果
经过对用户注册、用户登录、图书信息搜索、图书信息查看、图书信息添加、图书信息阅读等功能的测试,系统表现稳定,用户注册流程顺畅,登录验证准确,图书信息搜索、查看、添加功能有效,图书信息阅读信息流程顺利。各项功能符合预期,用户可以顺利注册登录,选择所需图书信息进行浏览。系统运行良好,用户体验良好,功能完善。
结 论
本研究设计并实现的图书推荐系统,结合了Django框架的高效开发特性以及协同过滤算法和K-Means聚类算法的推荐技术,有效提升了图书推荐的个性化和准确性。通过对用户行为数据的深度分析,系统能够为用户提供精准的个性化图书推荐,极大地增强了用户体验和平台的互动性。此外,系统还通过简洁明了的管理界面,为管理员提供了便捷的图书、用户和公告管理功能,提高了平台的运营效率。
总体而言,本系统不仅能够帮助用户更便捷地发现符合自己兴趣的图书,还能为平台提供科学的数据支持,促进图书市场的智能化和信息化发展。然而,尽管系统已经在个性化推荐和数据管理方面取得了一定的成果,仍然存在一些优化空间,如推荐算法的精度提升、冷启动问题的进一步解决等。未来的研究可以在算法优化和用户数据挖掘方面继续深入,为图书推荐系统的不断改进和发展提供更多的技术支持。
参考文献
- 黄维.基于B/S模式的虚拟网络实验室安全管理体系分析[J].信息系统工程,2024,(05):4-7.
- 张宇薇.HTML5在Web前端开发中的应用[J].集成电路应用,2024,41(04):274-276.
- 邱红丽,张舒雅.基于Django框架的web项目开发研究[J].科学技术创新,2021,(27):97-98.
- 段艺,涂伟忠.Django开发从入门到实践[M].机械工业出版社:202211.635.
- 李艳杰.MySQL数据库下存储过程的综合运用研究[J].现代信息科技,2023,7(11):80-82+88.
- 肖睿,李鲲程,范效亮,等.MySQL数据库应用技术及实践[M].人民邮电出版社:202206.228.
- 明日科技.快速上手Python[M].化学工业出版社:202211.337.
- 明日科技.Python Web开发手册[M].化学工业出版社:202201.411.
- 黄立红,佟帅,王士硕,等.基于多算法协同的混合图书推荐系统研究[J].无线互联科技,2025,22(06):86-90.
- Sri. B P ,Sri. S G ,Sri. J K , et al.Intelligent book recommendation system using ML techniques[J].ITM Web of Conferences,2025,74
- 孟文杰,孙晓瑜,王政凯,等.基于协同过滤和特征工程的图书推荐系统研究及云图构建[J].微型电脑应用,2024,40(09):1-4.
- 包岩,张红岩.基于长短期偏好特征的图书个性化推荐系统设计[J].兰台内外,2024,(19):70-72.
- 邢立宁,孙进强,谭旭.基于协同过滤和TransH改进的图书智能推荐算法[J].深圳信息职业技术学院学报,2024,22(03):1-6.
- 俞清.基于知识图谱的协同过滤推荐算法研究与应用[D].上海第二工业大学,2024.DOI:10.27916/d.cnki.ghdeg.2024.000138.
- Devika P ,Milton A .Book recommendation system: reviewing different techniques and approaches[J].International Journal on Digital Libraries,2024,25(4):803-824.
- 孙进强.基于知识图谱的图书推荐系统设计与实现[D].佛山科学技术学院,2024.DOI:10.27960/d.cnki.gfskj.2024.000114.
- 郑歆.协同过滤算法在图书推荐系统中的应用[J].长江信息通信,2023,36(12):60-62.
- 张盼盼,刘凯凯.基于协同过滤算法的图书推荐系统设计与实现[J].计算机时代,2023,(08):144-146.DOI:10.16644/j.cnki.cn33-1094/tp.2023.08.033.
- 吴俊绒.基于K-means算法的图书书目推荐系统设计与实现[J].黑龙江科学,2023,14(09):124-125+128.
- 王睿.基于协同过滤算法的图书推荐系统研究与设计[D].沈阳理工大学,2023.DOI:10.27323/d.cnki.gsgyc.2023.000168.
致 谢
眨眼之间,大学生活就要结束了。在本文的最后,我要感谢我和蔼可亲的导师、团结有爱的同学的帮助和鼓励。此刻,我找不到感谢之词可以用来表达我最深切的感激之情。尤其感谢我的指导老师,在选题的过程中与我进行了深入的交流,在毕业设计期间给我提供了一些指导。四年的学习生活让我受益良多,老师们的丰富的学术知识、认真负责的学习态度让我受益匪浅。在此,我深深地感谢那些曾经给予我帮助和指导的老师!
我的论文得益于许多学者的贡献,他们的研究成果为我提供了宝贵的指导,使我能够更好地完成这篇文章。感谢我的同学和朋友在我的写作以及排版过程中给予热情的帮助,才使得我比较顺利的完成了这篇论文。
感谢大学里遇见的朋友,你们在我这四年里留下无数的温暖和快乐,让我对这个校园多了一份留念。最后,感谢我的父母、辅导员、班长,以及室友们对我大学生活上的关心和理解,让我能保持乐观和追求我所热爱的。尽管我的能力有限,但我仍然尽力去完善这篇论文,并且诚挚地希望各位老师和学友能够给予宝贵的指导与意见!
免费领取项目源码+数据库,请关注❥点赞收藏并私信博主,谢谢~
1376

被折叠的 条评论
为什么被折叠?



