摘要
随着高校食堂管理需求的不断增加,传统手工管理方式已难以满足日益复杂的工作需求。尤其是食品安全、卫生管理和供应链管理等方面,亟需借助信息技术提升效率和保障质量。基于此,本论文设计并实现了一种基于SpringBoot框架和MySQL数据库的高校食堂安全管理系统。该系统针对高校食堂的日常运营进行智能化管理,通过构建用户管理模块、食品信息管理、卫生检查管理、供应商信息管理、设备信息管理、食品入库与出库管理、以及应急预案管理等功能模块,实现了对食堂运营全过程的高效监控与管理。对于普通用户来说,系统提供了简单易用的操作界面,便于对食品信息、卫生检查、供应商和设备进行管理。而管理员则拥有更多权限,能够管理系统用户、食品类型、设备类型等重要信息,并确保食品安全、供应链的顺畅以及应急预案的高效执行。该系统不仅提高了高校食堂的管理效率,还为保障食品安全提供了有力的技术支持,具有重要的实践意义和应用价值。
关键词:高校食堂安全管理系统;SpringBoot;MySQL
Abstract
With the increasing demands for university canteen management, traditional manual methods can no longer meet the increasingly complex operational requirements. Especially in areas such as food safety, hygiene management, and supply chain management, there is an urgent need to leverage information technology to improve efficiency and ensure quality. Based on this, this paper designs and implements a university canteen safety management system based on the SpringBoot framework and MySQL database. The system focuses on the intelligent management of daily operations in university canteens, by constructing functional modules such as user management, food information management, hygiene inspection management, supplier information management, equipment information management, food inventory management, and emergency plan management. This allows for efficient monitoring and management of the entire canteen operation process. For regular users, the system provides a simple and easy-to-use interface for managing food information, hygiene inspections, suppliers, and equipment. Administrators have more privileges and can manage system users, food types, equipment types, and other critical information, ensuring food safety, smooth supply chain operations, and the efficient execution of emergency plans. This system not only improves the management efficiency of university canteens but also provides strong technical support for ensuring food safety, with significant practical significance and application value.
Key words: University Canteen Safety Management System; SpringBoot; MySQL
目录
1绪论
随着社会经济的快速发展,高校食堂作为高校师生日常饮食保障的重要组成部分,其管理水平直接影响到食品安全和校园环境的整体质量。然而,传统的高校食堂管理方式大多依赖人工操作,存在着数据统计不准确、管理流程不规范、信息更新滞后等问题,尤其在食品安全管理、卫生检查、供应商管理等方面亟需进一步的优化。近年来,信息化技术的快速发展为食堂管理提供了新的解决方案,基于信息系统的管理模式能够实现数据的自动化采集与处理,提高管理效率,降低人为错误,确保食品安全和食品流通的透明度。在此背景下,开发一个集成化、高效且易操作的高校食堂安全管理系统显得尤为重要。
本研究的意义在于通过信息技术手段提升高校食堂的管理水平,特别是在食品安全、卫生检查、供应链管理等方面。传统的管理模式不仅工作繁琐,而且缺乏系统性和实时性,容易导致食品安全隐患。而基于SpringBoot框架和MySQL数据库的管理系统能够将食堂运营各环节的数据化、系统化、自动化,提供及时、准确的信息支持。通过该系统,食堂管理者能够实时监控食品库存、管理供应商信息、跟踪食品安全状况,从而有效减少食品安全事故的发生,提高食品的质量和供应链的透明度。此外,该系统还能够提升管理效率,减少资源浪费,优化食堂运营。对于高校食堂管理者、学生和社会来说,都具有重要的实际应用价值和社会效益。
近年来,国内高校食堂的管理信息化逐渐得到重视,尤其是随着食品安全问题频发,许多高校已开始探索利用现代信息技术对食堂进行智能化管理。国内的相关研究多集中在食堂管理的各个环节,包括食品安全管理、供应链管理、卫生检查、设备维护等方面。研究者们提出了多种信息化管理模式,利用计算机技术、物联网技术以及大数据分析来提升食堂的运营效率和食品安全保障。尤其是在食品追溯系统、供应商管理系统以及食品库存管理系统的开发上,取得了一定的进展。大多数研究强调系统的可操作性和数据的实时更新,以确保各类信息的准确性和及时性。然而,当前国内关于高校食堂管理的研究仍存在一些局限性,如在系统的集成性和智能化水平上仍有待提高。部分高校已开始实施信息化管理,但整体推广进展较慢,许多高校食堂的管理依旧以传统人工方式为主,信息化建设面临着资金、技术等方面的挑战。
在国外,高校食堂管理的研究和实践相对较为成熟,尤其是在欧美等发达国家,信息化技术早已广泛应用于食堂运营中。许多大学通过采用自动化管理系统、食品安全追溯系统以及在线订单管理系统等手段,提高了食堂运营的效率和食品安全保障。国外的研究不仅关注食堂内部管理,还扩展到供应链的智能化管理,通过物联网、云计算等技术实现对供应商、库存、配送等环节的实时监控和数据分析。此外,国外的研究还注重学生的饮食健康和营养管理,许多食堂系统已结合营养分析和食品推荐功能,以提供个性化的饮食服务。尽管国外的相关研究取得了较大进展,但在多样化的高校食堂管理需求下,如何在保证食品安全的同时提高管理效率,仍然是一个持续探讨的问题。整体而言,国外的高校食堂信息化管理水平较高,但仍在不断推动技术创新和管理模式的优化。
本论文共分为七个主要章节,具体结构如下:
1. 绪论:介绍研究背景与意义,回顾国内外研究现状,并概述论文的组织结构。
2. 相关技术介绍:详细介绍与本研究相关的技术,包括Java语言、MQTT
、SpringBoot框架、Vue技术和MySQL数据库。
3. 需求分析:对系统的功能需求和非功能需求进行分析,明确用户和管理员的需求,并进行可行性分析,包括技术、操作和经济可行性。
4. 系统设计:涵盖系统架构设计、总体流程设计和功能设计,并进行数据库的概念设计与表设计。
5. 系统实现:具体描述各个功能模块的实现过程,展示系统如何根据需求进行开发。
6. 系统测试:阐述测试的目的、方法和内容,分析测试结果并得出结论,以验证系统的稳定性和功能完整性。
7. 总结:总结研究的主要成果和贡献,指出存在的不足及未来的研究方向。
2相关技术介绍
Java语言是一种广泛使用的高级编程语言,具有平台无关性、面向对象特性和丰富的标准库[1]。Java通过Java虚拟机(JVM)实现跨平台运行,开发者可以编写一次代码,在任何支持JVM的环境中执行。Java的面向对象特性使得代码复用和模块化变得更加容易,促进了软件的维护和扩展。Java支持多线程编程,允许开发者在同一程序中同时执行多个任务,提升了应用程序的性能。
Java语言的语法结构简洁且易于理解,吸引了大量开发者[2]。Java的标准库包含数据结构、输入输出处理、网络编程等众多功能模块。这使得开发者在构建应用程序时能够高效利用已有工具,减少重复劳动。Java广泛应用于企业级应用、移动应用、Web开发和大数据处理等领域。
2.2 MQTT
MQTT(Message Queuing Telemetry Transport)是一种轻量级的消息传输协议,广泛应用于物联网(IoT)系统中,尤其适合低带宽、高延迟或不稳定网络环境。该协议基于发布/订阅模型,采用客户端与服务器(消息代理)的架构,能够实现高效的设备间消息传递。MQTT的低功耗、高可靠性和简单的消息格式使其成为各种物联网应用中首选的通信协议。特别是在能源管理、智能制造等领域,MQTT协议能够通过简单、快速的数据传输支持实时监控和设备管理功能,为系统的稳定性和响应速度提供保障[3]。
在物联网应用中,MQTT支持不同等级的服务质量(QoS),允许用户根据需求选择消息传递的可靠性,这使得其适应性更强。该协议的发布/订阅机制有助于实现设备间的高效通信,特别适用于大规模设备接入的场景。通过在物联网系统中部署MQTT,可以有效地实现设备监控、数据采集及控制指令传递等功能。近年来,MQTT协议的应用已深入到多个行业领域,包括智能能源、智能制造和远程设备管理等,推动了物联网技术的广泛普及[4]。
2.3 SpringBoot框架
SpringBoot框架是基于Spring框架的开源项目,简化Java应用程序的开发过程。SpringBoot通过约定优于配置的理念,减少了传统Spring应用的繁琐配置,开发者可以快速搭建和部署应用程序。框架提供了一系列默认配置,支持自动化配置,简化了应用启动的复杂性[5]。SpringBoot内置了嵌入式Web服务器,使得开发者能够独立运行Java应用,无需外部容器。
SpringBoot支持微服务架构,开发者可以轻松创建和管理多个微服务。框架集成了丰富的功能模块,包括安全、数据访问和消息中间件等,支持RESTful API和JSON数据格式的处理[6]。SpringBoot还提供了强大的监控和管理功能,允许开发者实时监控应用的健康状态和性能指标。借助SpringBoot,开发者能够高效构建和维护现代企业级应用,满足复杂业务需求。
2.4 Vue技术
Vue是一种渐进式JavaScript框架,专注于构建用户界面。Vue采用组件化的开发模式,允许开发者将应用程序拆分为独立的、可重用的组件,从而提高了开发效率和代码的可维护性[7]。框架的核心库专注于视图层,支持数据绑定和DOM操作,提供了简洁的API。Vue的虚拟DOM机制提升了应用的性能,减少了实际DOM操作的次数。
Vue支持双向数据绑定,能够自动更新视图与模型之间的变化。开发者可以通过Vue的指令系统,简化数据展示和事件处理。Vue还支持路由管理和状态管理,使得开发复杂单页面应用变得更加容易[8]。借助Vue的生态系统,开发者能够使用多种工具和库来扩展功能,满足不同的业务需求。Vue在前端开发中逐渐成为主流选择,受到广泛关注和应用。
2.5 MySQL数据库
MySQL是一种开源关系型数据库管理系统,广泛应用于Web应用和企业级数据存储。MySQL支持结构化查询语言,允许开发者通过标准语句进行数据的创建、读取、更新和删除操作[9]。数据库通过表格形式组织数据,支持数据完整性和约束条件的定义。MySQL的存储引擎机制使得用户可以根据具体需求选择不同的存储引擎,以优化性能和功能。
MySQL具有高性能和可扩展性,支持大规模数据存储和高并发访问。系统提供了丰富的用户权限管理和数据加密安全特性。MySQL能够与多种编程语言和框架兼容,广泛应用于内容管理系统、电子商务平台和数据分析等各种场景。
3需求分析
UML(统一建模语言)用例图是需求分析阶段常用的工具,通过直观的图形方式表示系统的功能需求和参与者。每个用例图包含一系列用例,即系统能够执行的特定功能,以及与之交互的参与者。本文将对系统按照角色模块进行需求分析。
用户用例图如图3-1所示。

图3-1 用户用例图
管理员用例图如图3-2所示。

图3-2 管理员用例图
1. 可用性
系统应具备高可用性,用户在任何时间都能顺畅访问。系统的正常运行时间应达到99.9%以上,用户不会因系统故障而影响操作体验。用户界面设计应简洁明了,降低操作复杂性。
2. 可靠性
系统需要具备高可靠性,在故障发生时能够快速恢复。数据应定期备份,在意外情况下不丢失。系统应具备故障检测机制,自动识别并处理潜在问题。
3. 安全性
系统应实现严格的安全控制,保护用户数据的隐私和完整性。用户信息应加密存储,传输过程中的数据也需采用加密协议,防止数据泄露。系统应具备权限管理功能,不同用户只能访问相应的数据和功能。
4. 可扩展性
系统设计应具备良好的可扩展性,模块化设计使得新功能可以方便地集成,系统能够支持更高的用户负载而无需重构基础架构。
5. 性能
系统的响应时间应控制在合理范围内,通常不超过2秒。
系统采用当前主流的SpringBoot和Vue.js开发框架,具备良好的技术基础。这些技术已被广泛应用于多种商业项目,具备成熟的文档和社区支持,便于开发获取必要的资源与解决方案。个人拥有丰富的相关技术经验,能够有效应对潜在技术挑战。所需的软硬件资源易于获取,且具备良好的兼容性,降低了技术实现的难度。
系统具备直观友好的用户界面,支持简便的导航和功能访问,极大地提升了用户的使用体验。系统提供了自定义的工作流程和角色权限管理,使不同层级的用户能够快速上手,完成各自的任务。。
系统所使用的软件为开源技术,降低了使用费用,同时硬件成本较低,使得整体初始投入相对合理,具备较高性价比。因此,系统在经济上是完全可行的。
4系统设计
系统采用SpringBoot 框架开发,该系统分为VIEW层、Controller层、Model层、DAO层和持久化数据存储层,VIEW层支持电脑浏览器访问系统。VIEW 层与 Controller 层紧密结合并系协同工作,共同完成前台页面的数据展示;Controller层为控制层,通过接收前端请求的参数进行业务处理,返回指定的路径或数据;Model层主要是服务层,用于业务逻辑处理;DAO 和持久化层,主要用于访问数据库和持久化数据[10]。整个系统架构如图4-1所示。

图4-1 系统架构图
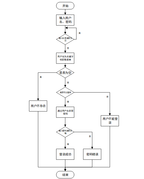
4.2.1用户登录流程
用户输入用户名和密码后,系统先检查输入是否为空,再验证用户名是否存在,若存在则通过用户名获取密码并校验。若密码正确则登录成功,否则提示密码错误。若用户名不存在或无法登录,提示用户操作无效。如图4-2所示。

图4-2登录流程图
4.2.2添加信息流程
管理员可以添加信息,用户添加可以自己权限内的信息,输入信息后,要想利用这个软件来进行系统的安全管理,首先需要登录到该软件中。添加信息流程如图4-3所示。

图4-3添加信息流程图
4.2.3修改信息流程
用户首先选择需要修改的记录,输入修改后的数据,系统判断输入数据是否合法。若数据不合法,提示重新输入;若数据合法,则将修改后的数据写入数据库,完成操作后流程结束。修改信息流程图如图4-4所示。

图4-4修改信息流程图
4.2.4删除信息流程
用户选择需要删除的记录后,系统判断是否确认删除。若未确认,返回选择环节;若确认删除,则更新数据库,删除对应记录,完成操作后流程结束。删除信息流程图如图4-5所示。

图4-5删除信息流程图
系统功能结构图如图4-6所示。

图4-6系统功能结构图
在进行数据库设计时,概念设计帮助明确系统的整体结构和需求。在这一阶段,需要确定实体、属性以及它们之间的关系,为后续的数据库表设计奠定基础。接下来,将深入探讨数据库表设计的具体细节,实现更高效的数据存储和管理。
概念设计是数据库设计的第一步,其主要目标是对系统的数据需求进行全面的理解和抽象[11]。在这一阶段,通过建立实体-关系模型(ER模型)来识别系统中的关键实体、属性及其相互关系。概念设计的输出是一个清晰的ER图,作为后续数据库表设计的基础。以下将展示系统的全局E-R图以及各个实体的属性图。
系统全局E-R图如图4-7所示。

图4-7系统E-R图
食品信息管理实体图如图4-8所示。

图4-8 食品信息管理实体图
卫生检查管理实体图如图4-9所示。

图4-9 卫生检查管理实体图
供应商信息管理实体图如图4-10所示。

图4-10 供应商信息管理实体图
应急预案管理实体图如图4-11所示。

图4-11 应急预案管理实体图
这一阶段的重点是将概念模型转换为实际的数据库结构,包括表的创建、字段的定义及数据类型的选择。每个实体通常对应于数据库中的一张表,而实体的属性则转化为表的列[12]。以下是系统的数据库表设计展示。
表 4-1-access_token(登陆访问时长)
| 编号 | 字段名 | 类型 | 长度 | 是否非空 | 是否主键 | 注释 |
| 1 | token_id | int | 是 | 是 | 临时访问牌ID | |
| 2 | token | varchar | 64 | 否 | 否 | 临时访问牌 |
| 3 | info | text | 65535 | 否 | 否 | 信息 |
| 4 | maxage | int | 是 | 否 | 最大寿命:默认2小时 | |
| 5 | create_time | timestamp | 是 | 否 | 创建时间 | |
| 6 | update_time | timestamp | 是 | 否 | 更新时间 | |
| 7 | user_id | int | 是 | 否 | 用户编号 |
表 4-2-auth(用户权限管理)
| 编号 | 字段名 | 类型 | 长度 | 是否非空 | 是否主键 | 注释 |
| 1 | auth_id | int | 是 | 是 | 授权ID | |
| 2 | user_group | varchar | 64 | 否 | 否 | 用户组 |
| 3 | mod_name | varchar | 64 | 否 | 否 | 模块名 |
| 4 | table_name | varchar | 64 | 否 | 否 | 表名 |
| 5 | page_title | varchar | 255 | 否 | 否 | 页面标题 |
| 6 | path | varchar | 255 | 否 | 否 | 路由路径 |
| 7 | parent | varchar | 64 | 否 | 否 | 父级菜单 |
| 8 | parent_sort | int | 是 | 否 | 父级菜单排序 | |
| 9 | position | varchar | 32 | 否 | 否 | 位置 |
| 10 | mode | varchar | 32 | 是 | 否 | 跳转方式 |
| 11 | add | tinyint | 是 | 否 | 是否可增加 | |
| 12 | del | tinyint | 是 | 否 | 是否可删除 | |
| 13 | set | tinyint | 是 | 否 | 是否可修改 | |
| 14 | get | tinyint | 是 | 否 | 是否可查看 | |
| 15 | field_add | text | 65535 | 否 | 否 | 添加字段 |
| 16 | field_set | text | 65535 | 否 | 否 | 修改字段 |
| 17 | field_get | text | 65535 | 否 | 否 | 查询字段 |
| 18 | table_nav_name | varchar | 500 | 否 | 否 | 跨表导航名称 |
| 19 | table_nav | varchar | 500 | 否 | 否 | 跨表导航 |
| 20 | option | text | 65535 | 否 | 否 | 配置 |
| 21 | create_time | timestamp | 是 | 否 | 创建时间 | |
| 22 | update_time | timestamp | 是 | 否 | 更新时间 |
表 4-3-code_token(验证码)
| 编号 | 字段名 | 类型 | 长度 | 是否非空 | 是否主键 | 注释 |
| 1 | code_token_id | int | 是 | 是 | 验证码ID | |
| 2 | token | varchar | 255 | 否 | 否 | 令牌 |
| 3 | code | varchar | 255 | 否 | 否 | 验证码 |
| 4 | expire_time | timestamp | 是 | 否 | 失效时间 | |
| 5 | create_time | timestamp | 是 | 否 | 创建时间 | |
| 6 | update_time | timestamp | 是 | 否 | 更新时间 |
表 4-4-device_information(设备信息)
| 编号 | 字段名 | 类型 | 长度 | 是否非空 | 是否主键 | 注释 |
| 1 | device_information_id | int | 是 | 是 | 设备信息ID | |
| 2 | equipment_no | varchar | 64 | 否 | 否 | 设备编号 |
| 3 | equipment_name | varchar | 64 | 否 | 否 | 设备名称 |
| 4 | device_type | varchar | 64 | 否 | 否 | 设备类型 |
| 5 | equipment_quantity | double | 否 | 否 | 设备数量 | |
| 6 | equipment_location | varchar | 64 | 否 | 否 | 设备位置 |
| 7 | device_status | varchar | 64 | 否 | 否 | 设备状态 |
| 8 | note_information | text | 65535 | 否 | 否 | 备注信息 |
| 9 | create_time | datetime | 是 | 否 | 创建时间 | |
| 10 | update_time | timestamp | 是 | 否 | 更新时间 |
表 4-5-device_type(设备类型)
| 编号 | 字段名 | 类型 | 长度 | 是否非空 | 是否主键 | 注释 |
| 1 | device_type_id | int | 是 | 是 | 设备类型ID | |
| 2 | device_type | varchar | 64 | 否 | 否 | 设备类型 |
| 3 | create_time | datetime | 是 | 否 | 创建时间 | |
| 4 | update_time | timestamp | 是 | 否 | 更新时间 |
表 4-6-emergency_plan(应急预案)
| 编号 | 字段名 | 类型 | 长度 | 是否非空 | 是否主键 | 注释 |
| 1 | emergency_plan_id | int | 是 | 是 | 应急预案ID | |
| 2 | title_name | varchar | 64 | 否 | 否 | 标题名称 |
| 3 | type_of_plan | varchar | 64 | 否 | 否 | 预案类型 |
| 4 | ordinary_user | int | 否 | 否 | 普通用户 | |
| 5 | case_details | text | 65535 | 否 | 否 | 案例详情 |
| 6 | countermeasures | longtext | 4294967295 | 否 | 否 | 应对措施 |
| 7 | operation_guide | longtext | 4294967295 | 否 | 否 | 操作指南 |
| 8 | examine_state | varchar | 16 | 是 | 否 | 审核状态 |
| 9 | examine_reply | varchar | 255 | 否 | 否 | 审核回复 |
| 10 | create_time | datetime | 是 | 否 | 创建时间 | |
| 11 | update_time | timestamp | 是 | 否 | 更新时间 |
表 4-7-food_information(食品信息)
| 编号 | 字段名 | 类型 | 长度 | 是否非空 | 是否主键 | 注释 |
| 1 | food_information_id | int | 是 | 是 | 食品信息ID | |
| 2 | warehouse_name | varchar | 64 | 否 | 否 | 仓库名称 |
| 3 | food_number | varchar | 64 | 否 | 否 | 食品编号 |
| 4 | food_name | varchar | 64 | 否 | 否 | 食品名称 |
| 5 | type_of_food | varchar | 64 | 否 | 否 | 食品类型 |
| 6 | cover_image | varchar | 255 | 否 | 否 | 封面图片 |
| 7 | quantity_of_food | double | 否 | 否 | 食品数量 | |
| 8 | supplier_name | varchar | 64 | 否 | 否 | 供应商名称 |
| 9 | warehouse_temperature | varchar | 64 | 否 | 否 | 仓库温度 |
| 10 | warehouse_humidity | varchar | 64 | 否 | 否 | 仓库湿度 |
| 11 | purchase_batch | varchar | 64 | 否 | 否 | 采购批次 |
| 12 | traceability_source_code | varchar | 255 | 否 | 否 | 追溯源码 |
| 13 | test_report | varchar | 255 | 否 | 否 | 检测报告 |
| 14 | food_introduction | longtext | 4294967295 | 否 | 否 | 食品简介 |
| 15 | food_out_of_storage_limit_times | int | 是 | 否 | 出库限制次数 | |
| 16 | food_warehousing_limit_times | int | 是 | 否 | 入库限制次数 | |
| 17 | create_time | datetime | 是 | 否 | 创建时间 | |
| 18 | update_time | timestamp | 是 | 否 | 更新时间 |
表 4-8-food_out_of_storage(食品出库)
| 编号 | 字段名 | 类型 | 长度 | 是否非空 | 是否主键 | 注释 |
| 1 | food_out_of_storage_id | int | 是 | 是 | 食品出库ID | |
| 2 | food_number | varchar | 64 | 否 | 否 | 食品编号 |
| 3 | food_name | varchar | 64 | 否 | 否 | 食品名称 |
| 4 | type_of_food | varchar | 64 | 否 | 否 | 食品类型 |
| 5 | supplier_name | varchar | 64 | 否 | 否 | 供应商名称 |
| 6 | ordinary_user | int | 否 | 否 | 普通用户 | |
| 7 | issue_quantity | double | 否 | 否 | 出库数量 | |
| 8 | issue_date | date | 否 | 否 | 出库日期 | |
| 9 | outbound_remarks | text | 65535 | 否 | 否 | 出库备注 |
| 10 | create_time | datetime | 是 | 否 | 创建时间 | |
| 11 | update_time | timestamp | 是 | 否 | 更新时间 | |
| 12 | source_table | varchar | 255 | 否 | 否 | 来源表 |
| 13 | source_id | int | 否 | 否 | 来源ID | |
| 14 | source_user_id | int | 否 | 否 | 来源用户 |
表 4-9-food_warehousing(食品入库)
| 编号 | 字段名 | 类型 | 长度 | 是否非空 | 是否主键 | 注释 |
| 1 | food_warehousing_id | int | 是 | 是 | 食品入库ID | |
| 2 | food_number | varchar | 64 | 否 | 否 | 食品编号 |
| 3 | food_name | varchar | 64 | 否 | 否 | 食品名称 |
| 4 | type_of_food | varchar | 64 | 否 | 否 | 食品类型 |
| 5 | supplier_name | varchar | 64 | 否 | 否 | 供应商名称 |
| 6 | ordinary_user | int | 否 | 否 | 普通用户 | |
| 7 | receipt_quantity | double | 否 | 否 | 入库数量 | |
| 8 | receipt_date | date | 否 | 否 | 入库日期 | |
| 9 | receipt_remarks | text | 65535 | 否 | 否 | 入库备注 |
| 10 | create_time | datetime | 是 | 否 | 创建时间 | |
| 11 | update_time | timestamp | 是 | 否 | 更新时间 | |
| 12 | source_table | varchar | 255 | 否 | 否 | 来源表 |
| 13 | source_id | int | 否 | 否 | 来源ID | |
| 14 | source_user_id | int | 否 | 否 | 来源用户 |
表 4-10-hits(用户点击)
| 编号 | 字段名 | 类型 | 长度 | 是否非空 | 是否主键 | 注释 |
| 1 | hits_id | int | 是 | 是 | 点赞ID | |
| 2 | user_id | int | 是 | 否 | 点赞人 | |
| 3 | create_time | timestamp | 是 | 否 | 创建时间 | |
| 4 | update_time | timestamp | 是 | 否 | 更新时间 | |
| 5 | source_table | varchar | 255 | 否 | 否 | 来源表 |
| 6 | source_field | varchar | 255 | 否 | 否 | 来源字段 |
| 7 | source_id | int | 是 | 否 | 来源ID |
表 4-11-hygiene_inspection(卫生检查)
| 编号 | 字段名 | 类型 | 长度 | 是否非空 | 是否主键 | 注释 |
| 1 | hygiene_inspection_id | int | 是 | 是 | 卫生检查ID | |
| 2 | title_name | varchar | 64 | 否 | 否 | 标题名称 |
| 3 | ordinary_user | int | 否 | 否 | 普通用户 | |
| 4 | user_name | varchar | 64 | 否 | 否 | 用户姓名 |
| 5 | inspection_time | datetime | 否 | 否 | 检查时间 | |
| 6 | check_contents | text | 65535 | 否 | 否 | 检查内容 |
| 7 | inspection_results | varchar | 64 | 否 | 否 | 检查结果 |
| 8 | examine_state | varchar | 16 | 是 | 否 | 审核状态 |
| 9 | create_time | datetime | 是 | 否 | 创建时间 | |
| 10 | update_time | timestamp | 是 | 否 | 更新时间 |
表 4-12-ordinary_user(普通用户)
| 编号 | 字段名 | 类型 | 长度 | 是否非空 | 是否主键 | 注释 |
| 1 | ordinary_user_id | int | 是 | 是 | 普通用户ID | |
| 2 | user_name | varchar | 64 | 否 | 否 | 用户姓名 |
| 3 | user_age | varchar | 64 | 否 | 否 | 用户年龄 |
| 4 | user_gender | varchar | 64 | 否 | 否 | 用户性别 |
| 5 | examine_state | varchar | 16 | 是 | 否 | 审核状态 |
| 6 | user_id | int | 是 | 否 | 用户ID | |
| 7 | create_time | datetime | 是 | 否 | 创建时间 | |
| 8 | update_time | timestamp | 是 | 否 | 更新时间 |
表 4-13-supplier_information(供应商信息)
| 编号 | 字段名 | 类型 | 长度 | 是否非空 | 是否主键 | 注释 |
| 1 | supplier_information_id | int | 是 | 是 | 供应商信息ID | |
| 2 | supplier_name | varchar | 64 | 否 | 否 | 供应商名称 |
| 3 | vendor_type | varchar | 64 | 否 | 否 | 供应商类型 |
| 4 | responsible_personnel | varchar | 64 | 否 | 否 | 负责人员 |
| 5 | contact_information | varchar | 16 | 否 | 否 | 联系方式 |
| 6 | supplier_address | varchar | 64 | 否 | 否 | 供应商地址 |
| 7 | supplier_qualification | varchar | 255 | 否 | 否 | 供应商资质 |
| 8 | ordinary_user | int | 否 | 否 | 普通用户 | |
| 9 | note_information | text | 65535 | 否 | 否 | 备注信息 |
| 10 | create_time | datetime | 是 | 否 | 创建时间 | |
| 11 | update_time | timestamp | 是 | 否 | 更新时间 |
表 4-14-type_of_food(食品类型)
| 编号 | 字段名 | 类型 | 长度 | 是否非空 | 是否主键 | 注释 |
| 1 | type_of_food_id | int | 是 | 是 | 食品类型ID | |
| 2 | type_of_food | varchar | 64 | 否 | 否 | 食品类型 |
| 3 | create_time | datetime | 是 | 否 | 创建时间 | |
| 4 | update_time | timestamp | 是 | 否 | 更新时间 |
表 4-15-upload(文件上传)
| 编号 | 字段名 | 类型 | 长度 | 是否非空 | 是否主键 | 注释 |
| 1 | upload_id | int | 是 | 是 | 上传ID | |
| 2 | name | varchar | 64 | 否 | 否 | 文件名 |
| 3 | path | varchar | 255 | 否 | 否 | 访问路径 |
| 4 | file | varchar | 255 | 否 | 否 | 文件路径 |
| 5 | display | varchar | 255 | 否 | 否 | 显示顺序 |
| 6 | father_id | int | 否 | 否 | 父级ID | |
| 7 | dir | varchar | 255 | 否 | 否 | 文件夹 |
| 8 | type | varchar | 32 | 否 | 否 | 文件类型 |
表 4-16-user(用户账户)
| 编号 | 字段名 | 类型 | 长度 | 是否非空 | 是否主键 | 注释 |
| 1 | user_id | int | 是 | 是 | 用户ID | |
| 2 | state | smallint | 是 | 否 | 账户状态:(1可用|2异常|3已冻结|4已注销) | |
| 3 | user_group | varchar | 32 | 否 | 否 | 所在用户组 |
| 4 | login_time | timestamp | 是 | 否 | 上次登录时间 | |
| 5 | phone | varchar | 11 | 否 | 否 | 手机号码 |
| 6 | phone_state | smallint | 是 | 否 | 手机认证:(0未认证|1审核中|2已认证) | |
| 7 | username | varchar | 16 | 是 | 否 | 用户名 |
| 8 | nickname | varchar | 16 | 否 | 否 | 昵称 |
| 9 | password | varchar | 64 | 是 | 否 | 密码 |
| 10 | | varchar | 64 | 否 | 否 | 邮箱 |
| 11 | email_state | smallint | 是 | 否 | 邮箱认证:(0未认证|1审核中|2已认证) | |
| 12 | avatar | varchar | 255 | 否 | 否 | 头像地址 |
| 13 | open_id | varchar | 255 | 否 | 否 | 针对获取用户信息字段 |
| 14 | create_time | timestamp | 是 | 否 | 创建时间 |
表 4-17-user_group(用户组)
| 编号 | 字段名 | 类型 | 长度 | 是否非空 | 是否主键 | 注释 |
| 1 | group_id | mediumint | 是 | 是 | 用户组ID | |
| 2 | display | smallint | 是 | 否 | 显示顺序 | |
| 3 | name | varchar | 16 | 是 | 否 | 名称 |
| 4 | description | varchar | 255 | 否 | 否 | 描述 |
| 5 | source_table | varchar | 255 | 否 | 否 | 来源表 |
| 6 | source_field | varchar | 255 | 否 | 否 | 来源字段 |
| 7 | source_id | int | 是 | 否 | 来源ID | |
| 8 | register | smallint | 否 | 否 | 注册位置 | |
| 9 | create_time | timestamp | 是 | 否 | 创建时间 | |
| 10 | update_time | timestamp | 是 | 否 | 更新时间 |
5系统实现
用户进入食品信息管理页面,浏览各类食品的名称、类别、存储条件、供应商等基本信息。通过搜索栏或分类筛选功能,快速查找所需食品。点击食品详情,查看详细的营养成分、过期日期以及相关的食品安全信息。食品信息管理界面如图5-1所示。

图5-1食品信息管理界面
用户进入卫生检查管理页面,查看各类食品及设备的卫生检查记录。通过日期筛选或关键字搜索,快速找到指定食品或区域的检查结果。点击具体记录,查看详细的检查报告,包括检查内容、检查人员和整改意见。卫生检查管理界面如图5-2所示。

图5-2 卫生检查管理界面
用户进入供应商信息管理页面,查看供应商的名称、联系方式、供货种类等基本信息。通过搜索功能快速查找特定供应商,点击进入供应商详情,查看供货历史记录、信誉评分和合作状况。供应商信息管理界面如图5-3所示。

图5-3 供应商信息管理界面
用户进入设备信息管理页面,浏览食堂设备的名称、型号、使用状况、维修记录等基本信息。通过筛选功能快速定位设备类别或状态。点击设备详情,查看设备的维护周期、故障记录及相关操作手册。设备信息管理界面如图5-4所示。

图5-4 设备信息管理界面
用户进入食品出库管理页面,查看各类食品的出库记录,包括食品名称、出库数量、日期和用途。通过筛选条件查找特定食品的出库情况。点击某一记录,查看详细信息,包括出库审批人员和出库原因。食品出库管理界面如图5-5所示。

图5-5食品出库管理界面
管理员登录后台进入系统用户页面,查看所有用户的信息,包括用户名、角色、权限等。可新增、删除或编辑用户,调整其权限,确保系统用户的正常使用与管理。管理员还可以通过筛选条件快速查找特定用户并管理其信息。系统用户界面如图5-6所示。

图5-6 系统用户界面
管理员进入食品类型管理页面,查看并编辑食堂内所有食品类型。可以新增、删除或修改食品类型,如蔬菜、肉类、主食等。管理员还可根据需要对食品类型进行排序或调整,以确保分类信息准确并满足运营需求。食品类型管理界面如图5-7所示。

图5-7 食品类型管理界面
管理员进入设备类型管理页面,查看所有设备类型的信息,包括厨房设备、储藏设备等。可以新增、修改或删除设备类型,确保设备分类合理并适应食堂运营需要。管理员还可根据设备类型对设备进行更细化管理。设备类型管理界面如图5-8所示。

图5-8 设备类型管理界面
管理员进入食品出库管理页面,查看所有食品的出库记录,包括出库数量、日期和用途。管理员可以审批或调整出库记录,删除异常数据,确保出库流程合规且准确。同时,管理员还可生成相关报告进行分析。食品出库管理界面如图5-9所示。

图5-9 食品出库管理界面
管理员进入应急预案管理页面,查看和编辑食堂的应急预案,包括火灾、食物中毒等应急处理流程。可以新增或更新应急预案内容,确保应急预案的时效性和完整性。管理员还可以为每个预案指定责任人并定期检查预案的有效性。应急预案管理界面如图5-10所示。

图5-10 应急预案管理界面
6系统测试
测试的主要目的是确保系统的功能和性能满足预期的需求,同时识别和修复潜在的缺陷。通过系统测试,可以验证各个功能模块的正确性和稳定性,确保系统在不同使用场景下的表现符合设计要求。测试目的包括确认系统功能的完整性、验证数据处理的准确性、评估系统的性能和安全性。测试还可以提高用户满意度,保证用户在使用系统时获得流畅和可靠的体验。通过全面的测试,可以降低后期维护成本,减少系统上线后出现故障的风险,从而保障系统的长期稳定运行。
在本系统中,测试方法主要依赖于测试用例的设计与执行。测试用例是根据系统需求文档编写的,覆盖所有功能模块及其边界情况。每个测试用例包含输入数据、预期结果和实际结果的对比,以验证系统的功能是否按预期工作。
常见的测试用例包括功能测试用例、边界测试用例和异常测试用例[13]。功能测试用例针对系统的各项功能进行验证;边界测试用例则侧重于输入数据的边界条件,验证系统在极端情况下是否能够稳定运行;异常测试用例则用于验证系统在处理错误输入或异常情况时的反应。本文选择功能测试用例进行系统测试。
在测试执行过程中,记录每个用例的执行结果,并根据实际结果与预期结果的对比,判断系统是否存在缺陷。通过系统化的测试用例执行,可以有效提高测试的覆盖率和效率,为系统的最终上线提供保障。
系统用户功能测试用例表如表6-1所示。
表6-1 系统用户功能测试用例
| 测试项 | 测试用例 | 预期结果 | 结论 |
| 系统用户 | 1. 用户登录系统,进入系统用户管理页面,查看用户信息。 | 系统正确显示所有用户的信息。 | 与预期结果一致。 |
| 系统用户 | 2. 用户新增一名普通用户,并设置权限。 | 新增用户后,系统能成功保存用户信息。 | 与预期结果一致。 |
| 系统用户 | 3. 管理员修改某用户的权限并保存。 | 用户权限被成功修改,保存后能生效。 | 与预期结果一致。 |
| 系统用户 | 4. 管理员删除某个系统用户。 | 删除用户后,系统不再显示该用户。 | 与预期结果一致。 |
食品类型管理功能测试用例表如表6-2所示。
表6-2 食品类型管理功能测试用例
| 测试项 | 测试用例 | 预期结果 | 结论 |
| 食品类型管理 | 1. 管理员进入食品类型管理页面,查看所有食品类型。 | 系统正确显示所有食品类型。 | 与预期结果一致。 |
| 食品类型管理 | 2. 管理员新增一个新的食品类型并保存。 | 新增食品类型后,能在页面显示新类型。 | 与预期结果一致。 |
| 食品类型管理 | 3. 管理员修改某食品类型的名称。 | 修改食品类型名称后,系统能正确更新。 | 与预期结果一致。 |
| 食品类型管理 | 4. 管理员删除某食品类型。 | 删除食品类型后,系统不再显示该类型。 | 与预期结果一致。 |
设备类型管理功能测试用例表如表6-3所示。
表6-3设备类型管理功能测试用例
| 测试项 | 测试用例 | 预期结果 | 结论 |
| 设备类型管理 | 1. 管理员进入设备类型管理页面,查看设备分类信息。 | 系统正确显示所有设备类型。 | 与预期结果一致。 |
| 设备类型管理 | 2. 管理员新增设备类型并保存。 | 新增设备类型后,能成功保存。 | 与预期结果一致。 |
| 设备类型管理 | 3. 管理员修改某设备类型的属性。 | 修改设备类型后,更新的信息能正确显示。 | 与预期结果一致。 |
| 设备类型管理 | 4. 管理员删除某设备类型。 | 删除设备类型后,系统不再显示该类型。 | 与预期结果一致。 |
食品出库管理功能测试用例表如表6-4所示。
表6-4 食品出库管理功能测试用例
| 测试项 | 测试用例 | 预期结果 | 结论 |
| 食品出库管理 | 1. 用户进入食品出库管理页面,查看所有出库记录。 | 系统正确显示所有出库记录。 | 与预期结果一致。 |
| 食品出库管理 | 2. 管理员添加一个新的食品出库记录。 | 新增出库记录后,能成功保存。 | 与预期结果一致。 |
| 食品出库管理 | 3. 管理员修改某食品的出库数量。 | 修改食品出库数量后,更新后的数据能正确显示。 | 与预期结果一致。 |
| 食品出库管理 | 4. 管理员删除错误的食品出库记录。 | 删除错误的出库记录后,系统不再显示该记录。 | 与预期结果一致。 |
应急预案管理功能测试用例表如表6-5所示。
表6-5 应急预案管理功能测试用例
| 测试项 | 测试用例 | 预期结果 | 结论 |
| 应急预案管理 | 1. 管理员进入应急预案管理页面,查看所有应急预案。 | 系统正确显示所有应急预案。 | 与预期结果一致。 |
| 应急预案管理 | 2. 管理员新增一个新的应急预案并保存。 | 新增应急预案后,系统成功保存。 | 与预期结果一致。 |
| 应急预案管理 | 3. 管理员修改现有应急预案的内容。 | 修改应急预案内容后,系统能正确更新。 | 与预期结果一致。 |
| 应急预案管理 | 4. 管理员删除某个应急预案。 | 删除应急预案后,系统不再显示该预案。 | 与预期结果一致。 |
食品信息管理功能测试用例表如表6-6所示。
表6-6 食品信息管理功能测试用例
| 测试项 | 测试用例 | 预期结果 | 结论 |
| 食品信息管理 | 1. 用户登录系统,进入食品信息管理页面,查看食品列表。 | 系统正确显示所有食品的基本信息,如名称、类别等。 | 与预期结果一致。 |
| 食品信息管理 | 2. 用户通过搜索栏输入关键词,查找指定食品信息。 | 系统快速返回符合条件的食品信息列表。 | 与预期结果一致。 |
| 食品信息管理 | 3. 管理员新增一个新的食品信息,并填写详细信息。 | 系统成功保存新食品信息,并在食品列表中显示。 | 与预期结果一致。 |
| 食品信息管理 | 4. 管理员编辑某一食品的信息,包括名称、类别等。 | 系统成功更新该食品的信息,并在列表中显示更新内容。 | 与预期结果一致。 |
通过对系统各模块的全面测试,结果表明,各个功能模块在实现过程中均能达到预期目标,并表现出优异的稳定性和高效性。在系统用户管理模块中,用户的增删改查操作均能顺利进行,管理员可以灵活地控制用户权限,有效保障了系统的安全性。在食品类型管理和食品信息管理模块中,系统能够高效处理食品的录入、查询和修改操作,确保了食品信息的准确性和及时更新,满足了日常食堂管理需求。管理员可以轻松管理食品类型,系统响应速度快且操作简便。
设备类型管理、食品出库管理和应急预案管理模块的测试结果同样令人满意。在设备类型管理模块中,管理员能够高效地查看和管理设备信息,确保了食堂设备的正常运行及维护记录的及时更新。在食品出库管理中,系统能够准确记录每一次的出库操作,并确保数据的一致性和完整性,极大提高了食品流转的透明度和管理效率。在应急预案管理模块中,系统能够高效支持应急预案的编辑和更新,确保食堂能够在突发事件发生时,迅速采取有效应对措施。综合来看,系统在各个模块的测试中都表现出色,功能全面、操作流畅,为食堂管理提供了强有力的技术支持,提升了管理效率和食品安全保障能力。
7总结
通过本文的设计与实现,基于SpringBoot框架和MySQL数据库的高校食堂安全管理系统成功地解决了传统管理方式中的诸多问题。随着高校食堂管理需求的不断增长,信息化管理手段的引入无疑极大地提高了食堂管理的效率与透明度。通过该系统,食堂管理者可以实时监控食品信息、卫生状况、供应链管理、设备维护等重要环节,确保食品安全、提高管理效率,甚至应对突发的紧急情况。作为开发者,看到系统从零到有的逐步实现,深感技术进步对传统行业的巨大推动力。现代信息技术的应用不仅提升了工作效率,也减少了人为失误,确保了食品安全和日常管理的顺利进行。
然而,在系统的开发过程中,也经历了不少挑战。如何将传统管理模式与现代信息技术有机结合,如何设计一个简洁易用又功能强大的系统,如何确保系统的安全性与数据的完整性,这些问题在开发过程中都需要不断的优化与完善。幸运的是,通过团队的共同努力,系统逐步达到了预期目标,充分展示了信息化管理在提升高校食堂管理水平方面的巨大潜力。回顾整个开发过程,我们不仅收获了技术上的进步,更加深刻认识到信息技术对各行各业的影响力与广泛应用前景。未来,随着技术的不断发展,我们有理由相信,类似的管理系统将在更多领域得到广泛应用,为社会带来更多的便利和效率。
参考文献
- 冯志林.Java EE程序设计与开发实践教程[M].机械工业出版社:202105.353.
- 尹应荆.JAVA编程语言在计算机软件开发中的应用[J].石河子科技,2023,(05):45-47.
- 刘同军,高家皓,王先强,等.智慧能源单元MQTT实现及物联接入应用[J].电力设备管理,2024,(23):270-272.
- 何炳林.基于MQTT协议的电子浆料生产车间设备物联网系统设计[J].自动化博览,2024,41(12):40-45.
- 王志亮,纪松波.基于SpringBoot的Web前端与数据库的接口设计[J].工业控制计算机,2023,36(03):51-53.
- 熊永平.基于SpringBoot框架应用开发技术的分析与研究[J].电脑知识与技术,2021,15(36):76-77.
- 赵媛.基于Vue的Web系统前端性能优化分析[J].电脑编程技巧与维护,2024,(09):44-46.
- 秦冬.浅析Vue框架在前端开发中的应用[J].信息与电脑(理论版),2024,36(13):61-63.
- 李艳杰.MySQL数据库下存储过程的综合运用研究[J].现代信息科技,2023,7(11):80-82+88.
- 陈倩怡,何军.Vue+Springboot+MyBatis技术应用解析[J].电脑编程技巧与维护,2020,(01):14-15+28.
- 周晓玉,崔文超.基于Web技术的数据库应用系统设计[J].信息与电脑(理论版),2023,35(09):189-191.
- 马艳艳,吴晓光.计算机软件与数据库的设计策略分析[J].电子技术,2024,53(05):104-105.
- 李俊萌.计算机软件测试技术与开发应用策略分析[J].信息记录材料,2023,24(03):50-52.
- 陈熙.高校食堂食品安全管理研究[J].食品安全导刊,2024,(24):1-3.DOI:10.16043/j.cnki.cfs.2024.24.003.
- 戴志浩.高校食堂食品安全管理路径研究[J].中国食品工业,2024,(12):50-52.
- Sucipto S ,Titis K S ,Khothibul A A U , et al.Strategy mapping for reopening school canteen in new normal era by safety and halal standard[J].Cogent Food & Agriculture,2023,9(1):
- Yanzhe X ,W D S .Microbiological Quality and Safety of Pizza Held Out of Temperature Control in University Dining Halls.[J].Journal of food protection,2023,86(8):100111-100111.
- YuGang J ,WenHwa K .Developing a Catering Quality Scale for University Canteens in China: From the Perspective of Food Safety[J].Sustainability,2022,14(3):1281-1281.
- Ji Y ,Ko W .Exploration of constructing the catering quality indices of university canteens in China from the viewpoint of food safety[J].British Food Journal,2021,123(13):511-528.
- Proteins - Steroid Receptors; New Findings in Steroid Receptors Described from Guangxi Colleges and Universities Key Laboratory of Food Safety and Detection (Investigating the interaction between three perfluorinated carboxylic acids and the G protein-coupled estrogen ...)[J].Physics Week,2020,2581-.
致谢
在本论文的完成过程中,我得到了许多人的帮助与支持。在此,我要特别感谢我的导师,感谢他在学术研究中的耐心指导和细心教诲。在整个研究过程中,导师不仅提供了宝贵的建议和指导,还在我遇到技术难题时,耐心解答,帮助我克服了一个又一个的困难。他严谨的治学态度和丰富的知识储备,深深影响了我,也为我今后的学习和工作奠定了坚实的基础。
此外,我还要感谢我的同学和团队成员们。正是他们的协作和共同努力,使得这个项目得以顺利完成。每个人在自己的岗位上都贡献了自己的智慧和力量,让我们在面对各种挑战时始终保持信心,最终取得了良好的成果。同时,感谢我的家人一直以来的支持和理解,是他们在背后默默的鼓励和陪伴,给了我无尽的动力,帮助我在繁忙的学习和工作中保持积极向上的心态。感谢所有给予我帮助的人,是你们的支持让我顺利完成了这篇论文,并收获了宝贵的经验与成长。
附录
系统核心代码设计
用户注册
注册页UserController.java,传入user对象,并将"user_id"、 "state"、 "user_group"、"login_time"、"phone"、"phone_state"、 "username"、"nickname"、"password"、"email"、"email_state"、"avatar"、"create_time"输入,重点是 "username"、"nickname"、"password"必须输入,通过获取username,数据库查询是否有该用户,如果存在,则提示“用户已存在”,否则执行将UserId置为空(数据库表中该字段已设置自动递增),代码如图所示。

图注册核心代码图
用户登录
登录页,首先传入"username"、"email"、"phone"、"password",用户可通过用户名、邮箱、手机号进行登陆,通过判断resultList来确定查询结果,然后执行查询用户组UserGroup,用户组里面不存在,依然报“用户不存在”,执行完以上代码,最后涉及到用户带有“审核”的,会查询examine_state(用户的审核状态),数据库表user_group中含有source_table和source_field进行查询,以上步骤完成,对输入的密码进行存储Token到数据库,匹对账号和密码,数据库中的AccessToken为令牌,用于身份认证,代码如图所示。

用户登录核心代码图
修改密码
修改密码,通过请求data,获取旧密码,并将新密码重新赋值,期间都是需要通过加密,代码如图所示。

修改密码核心代码图
修改数据
修改一个数据,原理与add基本一致,不同点在于通过readConfig()读取关键字,以及通过readQuery()获取URL后面?指定位置的标识,转成Map对象后,执行update操作,同样通过拼接的sql语句执行,执行过程读取query,toWhereSql()语句完成数据库操作,body为修改对象的值,代码如图所示。

修改数据核心代码图
删除数据
删除一条数据,通过readQuery(),获取URL后面的对象地址,删除FROM具体的table,query删除查询FindConfig语句,代码如图示。

图4-11删除数据核心代码图
获取列表
通过请求的参数获取列表数据,代码如图所示。

图获取列表核心代码图
图片上传
通过请求的参数获取列表数据,代码如图4-13所示。

图片上传核心代码图
请关注点赞+私信博主,免费领取项目源码
2126

被折叠的 条评论
为什么被折叠?



