目 录
摘 要
本文旨在探讨基于Spring Boot框架开发物流管理系统的方法及其应用价值,以提高物流管理的效率和透明度。研究围绕用户注册、管理员后台管理和配送信息处理三大核心模块展开,采用Java编程语言结合Spring Boot框架,并利用MySQL数据库进行数据存储与管理。系统设计包括用户交互界面如首页、个人中心以及管理员控制面板等功能区,支持货物信息管理、配送记录跟踪等操作。通过实际开发流程,验证了该系统的稳定性和实用性,结果表明此系统能有效提升用户的物流体验并简化管理员的操作流程。然而,系统在个性化服务方面仍有待改进,比如针对不同用户提供定制化的物流建议。结论认为,基于Spring Boot的物流管理系统不仅实现了物流信息的有效管理,而且在增强用户体验、促进物流信息透明化等方面展示了显著的应用前景,为理论研究与实际应用之间架起了桥梁,但未来仍需进一步优化以满足更广泛的市场需求。
关键词:配送信息;物流管理系统;Spring Boot;Java
Abstract
The purpose of this paper is to explore the method of developing a logistics management system based on the Spring Boot framework and its application value, so as to improve the efficiency and transparency of logistics management. The research focuses on three core modules: user registration, administrator background management and distribution information processing, using Java programming language combined with Spring Boot framework, and using MySQL database for data storage and management. The system design includes user interaction interfaces such as home page, personal center and administrator control panel and other functional areas, which support cargo information management, delivery record tracking and other operations. Through the actual development process, the stability and practicability of the system are verified, and the results show that the system can effectively improve the logistics experience of users and simplify the operation process of administrators. However, the system still needs to be improved in terms of personalized services, such as providing customized logistics advice for different users. It is concluded that the logistics management system based on Spring Boot not only realizes the effective management of logistics information, but also shows significant application prospects in enhancing user experience and promoting logistics information transparency, which builds a bridge between theoretical research and practical application, but it still needs to be further optimized to meet the wider market demand in the future.
Key Words:Delivery information; Logistics management system; Spring Boot;Java
1 前言
1.1 设计目的
随着电子商务的迅猛发展,物流行业作为其重要的支撑部分,正面临着前所未有的挑战与机遇。当前,传统的物流管理系统在处理速度、信息透明度及用户体验方面已难以满足日益增长的需求。特别是在信息化时代背景下,如何高效管理货物的出入库记录、优化配送流程以及提升用户的整体满意度成为了亟待解决的问题[1]。基于此背景,本研究致力于开发一套创新性的物流管理系统,该系统采用Spring Boot框架构建,结合了MySQL数据库的强大数据处理能力,旨在为用户提供一个更加便捷、高效的物流服务体验[2]。
本项目通过技术创新来革新传统物流管理模式,力求实现物流信息处理的自动化和智能化[3]。具体而言,系统旨在为注册用户打造一个集成了个人中心、配送信息管理等多项功能于一体的综合服务平台,使用户能够轻松发布、跟踪自己的配送请求;同时,也为管理员提供了一套全面的后台管理系统,便于进行货物类型管理、出库入库记录维护等操作。此外,本系统特别注重提高信息的准确性和实时性,确保所有用户都能及时获取最新的物流状态更新,从而极大提升物流效率和服务质量。通过上述措施,本研究期望不仅能有效应对现有物流管理中的种种挑战,还能探索出一条信息技术与物流业务深度融合的新路径,以期对相关领域的发展贡献智慧和力量[4]。
1.2 设计思路
本物流管理系统聚焦于构建一个高效、安全且用户友好的综合平台,前端采用直观的交互元素,确保跨设备的良好用户体验;后端基于Spring Boot框架,实现模块化、可扩展的服务架构,保障系统的高可用性和维护便捷性。数据交互通过安全的加密传输和严格的权限控制机制来保护用户信息及操作安全。整体设计不仅注重技术实现,还强调提升物流流程透明度与效率,旨在为用户提供便捷的物流服务体验,同时为管理员提供强大的管理工具支持[5]。
(1)前端界面设计:在前端开发中,注重用户体验和交互友好性是核心目标。通过简洁直观的设计风格,确保系统能够适配多种终端设备,同时降低用户的学习成本。界面元素的排布遵循逻辑性和一致性原则,结合动态加载与实时反馈机制,提升用户的操作流畅度和满意度。
(2)后端架构设计:后端设计以高可用性和扩展性为出发点,基于Spring Boot框架构建模块化、松耦合的服务结构。通过合理划分功能模块,如用户管理、货物信息处理等,确保各模块之间的独立性与协作性。同时,运用RESTful API设计规范实现前后端分离,为系统的后续迭代和功能扩展提供坚实基础[6]。
(3)数据交互与安全设计:在数据交互方面,采用JSON格式进行轻量化数据传输,并通过HTTPS协议保障通信过程的安全性。针对敏感信息,如用户密码和配送记录,使用加密算法存储和传输,避免数据泄露风险。此外,引入权限控制机制,确保不同角色用户只能访问其权限范围内的资源,从而全面提升系统的安全性与稳定性。
1.3 国内外研究现状
在全球经济一体化加速推进的背景下,物流管理作为连接生产和消费的关键环节,其重要性日益凸显[7]。然而,传统的物流管理模式在效率、成本控制及服务质量等方面面临诸多挑战,促使各国积极探索基于信息技术的现代化物流管理系统。当前,通过应用大数据、云计算和物联网等先进技术来优化物流流程、提升运作效率已成为研究热点[8]。
国外对于物流管理系统的研究起步较早,在20世纪末随着互联网技术的发展,开始出现针对物流信息系统的初步探索。欧美国家凭借先进的信息技术基础,率先建立了涵盖货物追踪、库存管理和配送调度等功能的综合物流平台[9]。近年来,国外研究更侧重于智能化与自动化解决方案,如利用AI算法优化路径规划,以及采用区块链技术增强供应链透明度和安全性,这些进展显著提升了物流服务的质量和可靠性[10]。
国内物流管理系统的研究经历了从引进吸收至自主创新的过程。初期,国内主要借鉴国外成熟的技术和模式,逐步建立起符合国情的物流信息化体系。进入新世纪后,特别是电子商务的迅猛发展推动了物流行业的变革,国内学者和技术人员开始注重结合本地市场特点进行技术创新[11]。目前,国内在智能仓储、无人配送等领域取得了显著成果,并积极尝试将5G、物联网等前沿技术融入物流管理实践中,致力于打造更加高效、智能的现代物流服务体系。这些努力不仅提高了物流运作效率,也为全球物流管理技术的进步贡献了独特的视角和实践经验[12]。
2 相关技术
2.1 Java语言
Java是一种跨平台的编程语言,广泛用于开发各种类型的应用程序,包括Web应用、移动应用和大型软件系统。在物流管理系统中,Java通常用于后端开发,提供强大的处理能力和稳定性[13]。同时Java是一种面向对象的编程语言,支持封装、继承和多态等特性,使代码更易于维护和重用。还拥有丰富的标准库和第三方框架,如Spring、Hibernate等,可以大大提高开发效率[14]。
2.2 MySQL数据库
MySQL是一种流行的开源关系型数据库管理系统,用于存储和管理数据[15]。在物流管理系统中,MySQL可以用于数据存储、数据查询和数据管理等方面,用户可以免费使用和修改源代码,为平台提供可靠和高性能的数据库支持[16]。MySQL支持多种存储引擎,如InnoDB和MyISAM,可以根据不同的应用场景选择合适的存储引擎,以提高性能;提供了多种数据安全机制,如用户权限管理、数据加密和备份恢复等,确保数据的安全性。
2.3 Spring Boot框架
Spring Boot是一个用于构建微服务的Java框架,简化了Spring应用程序的开发和部署过程[17]。Spring Boot通过自动配置和约定优于配置的理念,简化了Spring应用程序的开发过程,使开发者可以更快地构建和部署应用程序;拥有丰富的生态系统,如Spring Cloud、Spring Security等,可以满足各种企业级应用的需求[18]。在物流管理系统中,Spring Boot可以帮助开发团队快速搭建后端服务,并实现各种功能模块的集成和管理。
2.4 B/S模式
B/S模式(Browser/Server模式)是一种网络应用架构,其中浏览器(Browser)作为客户端与服务器(Server)进行通信。这种模式使用户可以通过普通的Web浏览器访问应用程序,而无需安装额外的客户端软件[19]。用户通过浏览器发送请求,服务器接收并处理这些请求,然后将结果返回给浏览器显示给用户。在物流管理系统中,Spring Boot结合B/S模式的优势包括跨平台的兼容性,用户可以在不同操作系统和设备上访问应用程序[20]。此外,维护和部署也更为简便,并且能够实现较高的安全性,因为服务器端控制了应用程序和数据的访问权限。
3 系统分析
3.1 可行性分析
(1)技术可行性
本系统基于成熟的Spring Boot框架和MySQL数据库开发,确保了开发效率与系统稳定性。利用现代编程语言Java的强大功能,结合模块化设计思路,使得系统易于扩展和维护。此外,前后端分离架构提升了系统的灵活性,能够快速响应市场变化和技术更新。
(2)经济可行性
通过采用开源技术和平台,显著降低了开发成本。系统上线后可大幅提高物流处理效率,减少人力物力支出,并通过优化配送路径等方式节省运营成本。长远来看,不仅能迅速回收投资,还能为公司创造持续的经济效益,增强市场竞争力。
(3)操作可行性
界面设计注重用户体验,采用直观的操作逻辑和简洁的设计风格,使用户无需复杂培训即可上手使用。同时,提供详尽的帮助文档和在线支持服务,确保任何疑问都能得到及时解决,极大提升了用户的操作便利性和满意度。
(4)运行可行性
系统部署在稳定可靠的服务器环境中,结合数据加密、备份恢复等安全措施,保证了数据的安全性和完整性。具备良好的兼容性,可以无缝集成现有物流设备和软件系统,确保日常运营不受干扰。此外,定期更新和维护策略进一步增强了系统的稳定性和持久性。
3.2 系统需求分析
3.2.1 功能性分析
本物流管理系统根据使用者划分,主要包含注册用户和管理员两大角色,通过提供全面的功能模块,确保用户能够便捷地管理个人配送信息,同时赋予管理员强大的后台管理能力,以维护系统的正常运作及优化物流流程。每个角色对应的主要功能说明如下所示:
(1)注册用户功能描述:
首页:展示网站的核心信息,包括最新公告、新闻动态及个性化推荐内容,方便用户快速获取所需资讯。
网站公告:发布系统更新、服务变更等重要通知,确保用户及时了解最新的官方消息。
新闻资讯:提供行业相关新闻和资讯,帮助用户掌握物流行业的最新发展趋势。
配送信息:允许用户查看当前及历史配送记录,并支持在线提交新的配送请求。
我的账户:用户可以在此修改个人信息、密码等资料,确保账户的安全性和信息的准确性。
个人中心:集中管理用户的各项活动,如收藏的内容、发布的评论以及个人偏好设置,提升用户体验。
(2)管理员功能描述:
后台首页:提供系统关键性能指标的概览,如用户活跃度、货物处理量等,帮助管理员快速了解系统运行状态。
系统用户:支持添加、编辑和删除用户账号,确保系统用户信息的准确性和时效性。
货物信息管理:允许管理员录入、更新和查询货物详情,确保货物信息的完整性和准确性。
货物类型管理:对货物进行分类管理,便于根据类型进行统计分析和优化库存布局。
出库记录管理:跟踪并记录货物出库情况,保证物流过程的透明度和可追溯性。
入库记录管理:管理和记录货物入库记录,确保库存数据的实时更新与准确性。
配送信息管理:监控所有用户的配送请求,协调资源以提高配送效率和服务质量。
系统管理:更新网站首页的轮播内容,展示重要信息或促销活动,吸引用户关注。
网站公告管理:发布和维护网站公告,及时向用户传达重要通知和服务变更信息。
资源管理:包括新闻资讯及其分类的管理,确保平台提供的内容丰富且相关,增强用户粘性。
3.2.2 非功能性需求分析
在基于Spring boot的物流管理系统的设计中,非功能性需求分析是也是很重要的。它主要关注系统除了基本功能外的其他特性,如性能、安全性、易用性、可维护性等,这些特性对于确保系统的稳定运行和用户满意度至关重要。
性能:系统需要能够处理高并发请求,确保在多个用户同时操作时仍能保持稳定运行。
安全性:系统必须采取严格的措施来保护敏感数据,如用户信息、交易数据等,防止数据泄露和非法访问。
易用性:系界面友好直观,操作流程简化,提升用户体验。
可维护性:代码结构清晰,文档完备,便于后续开发与问题排查。
3.3 系统用例分析
3.3.1 注册用户用例分析
注册用户主要通过系统进行个人物流信息的管理和服务体验。首先,用户能够访问首页获取最新公告和新闻资讯,保持对系统动态的了解。接着,利用配送信息模块,他们可以查看当前及历史的配送记录,并根据需要提交新的配送请求。此外,用户在我的账户和个人中心中维护个人信息、管理收藏的内容和评论,确保个人资料的准确性和个性化需求的满足。这些功能共同作用,旨在为用户提供便捷、透明且高效的物流服务体验。注册用户角色用例如图3.1所示。

图3.1 注册用户角色用例图
(1)用户注册用例
用户注册用例描述如表3.1所示。
表3.1 用户注册用例
| 用例名 | 用户注册 |
| 简要描述 | 允许新用户创建账户,成为平台的一员 |
| 参与者 | 普通用户 |
| 前置条件 | 无 |
| 活动基本过程 |
|
| 后置条件 | 用户成功注册,可使用其账号登录系统 |
(2)登录用例
用户登录用例描述如表3.2所示。
表3.2 用户登录用例
| 用例名 | 用户登录 |
| 简要描述 | 已注册用户通过提供凭证来访问系统 |
| 参与者 | 普通用户 |
| 前置条件 | 用户已注册 |
| 活动基本过程 |
|
| 后置条件 | 用户成功登录,可以访问系统的受保护资源 |
(3)查看配送信息用例
用户查看配送信息用例描述如表3.3所示。
表3.3 查看配送信息用例
| 用例名 | 查看配送信息 |
| 简要描述 | 用户浏览平台上发布的各种配送信息详情 |
| 参与者 | 注册用户 |
| 前置条件 | 用户已经登录 |
| 活动基本过程 |
|
| 后置条件 | 用户了解了配送信息的具体信息,可进一步进行点赞、收藏、评论 |
(4)用户添加配送信息
用户添加配送信息用例描述如表3.4所示。
表3.4 用户添加配送信息用例
| 用例名 | 添加配送信息 |
| 简要描述 | 用户填写配送信息并提交发布 |
| 参与者 | 注册用户 |
| 前置条件 | 用户已登录 |
| 活动基本过程 |
|
| 后置条件 | 配送信息被成功提交,并展示在前台配送信息模块 |
3.3.2 管理员用例分析
在后台首页,管理员可以获得关于系统性能和用户活动的关键指标概览,以便做出数据驱动的决策。系统用户管理允许管理员控制用户账号,保障系统安全与数据准确性。货物信息管理和类型管理帮助管理员有效地录入和分类货物详情,支持库存的精确管理。出库记录管理和入库记录管理则确保了物流过程的透明度和可追溯性。配送信息管理模块使管理员能够监控和协调所有配送请求,提高服务效率。最后,通过系统管理、网站公告管理和资源管理,管理员可以更新网站内容,发布重要通知,以及维护新闻资讯等,从而增强用户体验并促进信息流通。这些功能确保了物流管理系统的稳定性和高效运作。管理员角色用例如图3.2所示。

图3.2 管理员角色用例图
(1)添加货物信息
管理员添加货物信息用例描述如表3.5所示。
表3.5 管理员添加货物信息用例
| 用例名 | 管理员添加货物信息 |
| 简要描述 | 管理员用户可以向系统添加新的货物信息,以便用户在添加配送信息时选择 |
| 参与者 | 管理员 |
| 前置条件 | 管理员已登录,并具有相应的权限 |
| 活动基本过程 |
|
| 后置条件 | 新货物信息成功添加到平台,可供普通用户查看 |
(2)管理员管理系统用户用例
管理员管理用户信息用例描述如表3.6所示。
表3.6 系统用户管理用例
| 用例名 | 管理员系统用户管理 |
| 简要描述 | 管理员可以对平台上的所有用户(包括普通用户和管理员用户)进行管理操作,如查看、编辑、删除用户信息等。 |
| 参与者 | 管理员 |
| 前置条件 | 管理员已登录,并具有相应的权限 |
| 活动基本过程 |
|
| 后置条件 | 用户信息被成功更新,确保平台的安全性和用户数据的准确性 |
(3)管理员管理轮播图用例
管理员管理轮播图用例描述如表3.7所示。
表3.7 轮播图管理用例
| 用例名 | 管理员轮播图管理 |
| 简要描述 | 管理员负责管理和维护首页展示的轮播图 |
| 参与者 | 管理员 |
| 前置条件 | 管理员已登录,并具有相应的权限 |
| 活动基本过程 |
|
| 后置条件 | 首页轮播图得到及时更新 |
(4)管理员网站公告管理用例
管理员网站公告管理用例描述如表3.8所示。
表3.8 网站公告管理用例
| 用例名 | 管理员网站公告管理 |
| 简要描述 | 管理员能够发布、编辑和删除网站公告 |
| 参与者 | 管理员 |
| 前置条件 | 管理员已登录,并具有相应的权限 |
| 活动基本过程 |
|
| 后置条件 | 平台用户能够看到最新的网站公告 |
(5)管理员资源管理用例
管理员资源管理用例描述如表3.9所示。
表3.9 资源管理用例
| 用例名 | 管理员资源管理 |
| 简要描述 | 管理员负责管理和维护平台上的新闻资讯和资讯分类 |
| 参与者 | 管理员 |
| 前置条件 | 管理员已登录,并具有相应的权限 |
| 活动基本过程 |
|
| 后置条件 | 台上的新闻资讯得到及时更新和维护 |
4 系统设计
4.1 总体设计
本物流管理系统集成了多种功能模块,以满足注册用户和管理员的不同需求。对于注册用户而言,系统提供了首页、网站公告、新闻资讯、配送信息、我的账户和个人中心等功能,便于他们获取最新信息、管理个人资料及追踪配送状态。而对于管理员,则设有后台首页、系统用户管理、货物信息管理、货物类型管理、出库记录管理、入库记录管理、配送信息管理、系统管理、网站公告管理和资源管理等模块,用于监控系统运行状况、维护用户与货物数据以及优化物流流程。通过这些全面且细致的功能设计,系统不仅提升了物流服务的效率和透明度,还增强了用户体验和管理便捷性。系统功能结构如图4.1所示:

图4.1 系统功能结构图
4.2 系统流程设计
4.2.1 用户登录流程
当用户进入登录页面时,当其在浏览器执行具体操作的时候,后端会同步显示,如图4.2所示。
4.2.2 用户发表评论操作流程
当用户登录系统的时候,浏览配送信息,查看详情并填写评论信息进行提交,管理员在后端处理评论信息。用户发表评论操作流程如图4.3所示。

图4.3 用户发表评论流程图
4.2.3 用户提交配送信息操作流程
用户在个人中心-配送信息页面可以添加提交配送信息。提交配送信息流程如图4.4所示。

图4.4 提交配送信息流程图
4.2.4 系统用户管理操作流程
管理员通过后台界面执行用户信息的添加、编辑或删除操作,所有更改均即时同步到数据库。系统用户管理流程图如图4.5所示。

图4.5 系统用户管理流程图
4.3 数据库设计
4.3.1 数据库概念结构设计
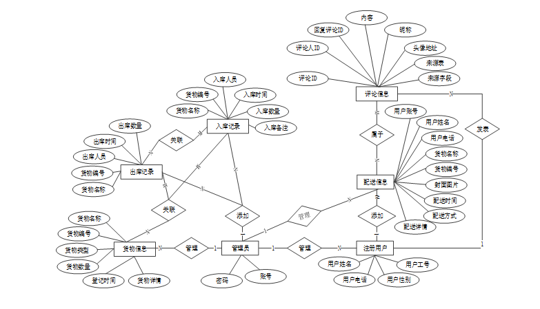
借助系统总体E-R图可以使其他用户快速轻松地了解系统的功能以及他们之间的关系。根据物流管理系统各个实体和属性的分析结果,本物流管理系统总体E-R实体关系图如下所示。
图4.3 系统总E-R关系图
4.3.2 数据库逻辑结构设计
通过上一小节物流管理系统中总E-R关系图上得出一共需要创建很多个数据表。在此主要罗列几个主要的数据库表结构设计。下面介绍了一些根据各类别主要数据库表的设计结构以及基本功能建立数据库表:
表 4.1 registered_user(注册用户)
| 编号 | 字段名 | 类型 | 长度 | 是否非空 | 是否主键 | 注释 |
| 1 | registered_user_id | int | 是 | 是 | 注册用户ID | |
| 2 | user_name | varchar | 64 | 否 | 否 | 用户姓名 |
| 3 | user_phone_number | varchar | 16 | 否 | 否 | 用户电话 |
| 4 | user_gender | varchar | 64 | 否 | 否 | 用户性别 |
| 5 | user_work_number | varchar | 64 | 是 | 否 | 用户工号 |
| 6 | examine_state | varchar | 16 | 是 | 否 | 审核状态 |
| 7 | user_id | int | 是 | 否 | 用户ID |
表 4.2 distribution_information(配送信息)
| 编号 | 字段名 | 类型 | 长度 | 是否非空 | 是否主键 | 注释 |
| 1 | distribution_information_id | int | 是 | 是 | 配送信息ID | |
| 2 | user_account | int | 否 | 否 | 用户账号 | |
| 3 | user_name | varchar | 64 | 否 | 否 | 用户姓名 |
| 4 | user_phone | varchar | 64 | 否 | 否 | 用户电话 |
| 5 | name_of_goods | varchar | 64 | 否 | 否 | 货物名称 |
| 6 | cargo_no | varchar | 64 | 否 | 否 | 货物编号 |
| 7 | cover_image | varchar | 255 | 否 | 否 | 封面图片 |
| 8 | delivery_time | datetime | 否 | 否 | 配送时间 | |
| 9 | distribution_mode | varchar | 64 | 否 | 否 | 配送方式 |
| 10 | delivery_details | longtext | 4294967295 | 否 | 否 | 配送详情 |
| 11 | hits | int | 是 | 否 | 点击数 | |
| 12 | praise_len | int | 是 | 否 | 点赞数 | |
| 13 | collect_len | int | 是 | 否 | 收藏数 | |
| 14 | comment_len | int | 是 | 否 | 评论数 |
表 4.3 cargo_information(货物信息)
| 编号 | 字段名 | 类型 | 长度 | 是否非空 | 是否主键 | 注释 |
| 1 | cargo_information_id | int | 是 | 是 | 货物信息ID | |
| 2 | name_of_goods | varchar | 64 | 否 | 否 | 货物名称 |
| 3 | cargo_no | varchar | 64 | 否 | 否 | 货物编号 |
| 4 | type_of_goods | varchar | 64 | 否 | 否 | 货物类型 |
| 5 | quantity_of_goods | double | 否 | 否 | 货物数量 | |
| 6 | registration_time | datetime | 否 | 否 | 登记时间 | |
| 7 | cargo_details | longtext | 4294967295 | 否 | 否 | 货物详情 |
| 8 | outbound_record_limit_times | int | 是 | 否 | 出库限制次数 | |
| 9 | receipt_records_limit_times | int | 是 | 否 | 入库限制次数 |
表 4.4 outbound_record(出库记录)
| 编号 | 字段名 | 类型 | 长度 | 是否非空 | 是否主键 | 注释 |
| 1 | outbound_record_id | int | 是 | 是 | 出库记录ID | |
| 2 | name_of_goods | varchar | 64 | 否 | 否 | 货物名称 |
| 3 | cargo_no | varchar | 64 | 否 | 否 | 货物编号 |
| 4 | outbound_personnel | varchar | 64 | 否 | 否 | 出库人员 |
| 5 | outbound_time | datetime | 否 | 否 | 出库时间 | |
| 6 | quantity_of_issue | double | 否 | 否 | 出库数量 | |
| 7 | outbound_remarks | text | 65535 | 否 | 否 | 出库备注 |
| 8 | examine_state | varchar | 16 | 是 | 否 | 审核状态 |
| 9 | examine_reply | varchar | 255 | 否 | 否 | 审核回复 |
| 10 | source_table | varchar | 255 | 否 | 否 | 来源表 |
| 11 | source_id | int | 否 | 否 | 来源ID | |
| 12 | source_user_id | int | 否 | 否 | 来源用户 |
表 4.5 receipt_records(入库记录)
| 编号 | 字段名 | 类型 | 长度 | 是否非空 | 是否主键 | 注释 |
| 1 | receipt_records_id | int | 是 | 是 | 入库记录ID | |
| 2 | name_of_goods | varchar | 64 | 否 | 否 | 货物名称 |
| 3 | cargo_no | varchar | 64 | 否 | 否 | 货物编号 |
| 4 | warehouse_in_personnel | varchar | 64 | 否 | 否 | 入库人员 |
| 5 | receipt_time | datetime | 否 | 否 | 入库时间 | |
| 6 | receipt_quantity | double | 否 | 否 | 入库数量 | |
| 7 | receipt_remarks | text | 65535 | 否 | 否 | 入库备注 |
| 8 | examine_state | varchar | 16 | 是 | 否 | 审核状态 |
| 9 | examine_reply | varchar | 255 | 否 | 否 | 审核回复 |
| 10 | source_table | varchar | 255 | 否 | 否 | 来源表 |
| 11 | source_id | int | 否 | 否 | 来源ID | |
| 12 | source_user_id | int | 否 | 否 | 来源用户 |
表 4.6 comment(评论)
| 编号 | 字段名 | 类型 | 长度 | 是否非空 | 是否主键 | 注释 |
| 1 | comment_id | int | 是 | 是 | 评论ID | |
| 2 | user_id | int | 是 | 是 | 评论人ID | |
| 3 | reply_to_id | int | 是 | 否 | 回复评论ID | |
| 4 | content | longtext | 4294967295 | 否 | 否 | 内容 |
| 5 | nickname | varchar | 255 | 否 | 否 | 昵称 |
| 6 | avatar | varchar | 255 | 否 | 否 | 头像地址 |
| 7 | source_table | varchar | 255 | 否 | 否 | 来源表 |
| 8 | source_field | varchar | 255 | 否 | 否 | 来源字段 |
| 9 | source_id | int | 是 | 否 | 来源ID |
5 系统实现
5.1 使用环境说明
本物流管理系统的使用环境设计旨在确保系统能够在多种环境下稳定运行,同时考虑到不同用户群体的操作便利性和安全性。系统支持跨平台访问,能获得良好的用户体验。为了保证数据的安全性和系统的稳定性,推荐在安全可靠的网络环境中使用本系统,并确保服务器端具备足够的计算资源和存储空间来支持日常运营需求。
表5.1系统环境表
| 环境要素 | 说明 |
| 操作系统 | 支持Windows、macOS、Linux等主流操作系统。 |
| 浏览器 | 兼容最新版本的Chrome、Firefox、Safari以及Edge浏览器。 |
| 数据库 | MySQL 5.7及以上版本,确保高效的数据处理能力及良好的扩展性。 |
| 开发框架 | Spring Boot 2.x系列,提供快速构建生产级Spring应用的能力。 |
| 编程语言 | Java 8及以上版本,利用其丰富的库和工具提升开发效率。 |
| 服务器要求 | 建议使用至少4核处理器、8GB内存及100GB硬盘空间的服务器配置。 |
| 网络环境 | 需要稳定的互联网连接,以保障在线交易的安全与流畅。 |
| 安全措施 | 包括但不限于SSL加密传输、身份验证机制、定期备份策略等,保护数据安全。 |
5.2 前台用户管理模块
5.2.1 用户登录界面
用户点击“登录”按钮,输入用户名、密码、验证码登录系统,登录时前端会自动校验用户名与密码以及该用户是否审核通过,审核通过的用户输入正确登录成功,输入错误会有提示信息。登录界面如下图所示。
图5.1 用户登录界面图
5.2.1 用户注册界面
用户点击注册,进入注册页面,填写好账号、密码、确认密码、昵称、邮箱、身份:注册用户、用户姓名、用户性别、用户电话等字段值,点击下方注册按钮,提示注册成功后,系统将自动跳转回到登录页面。注册界面如下图所示。
图5.2 用户注册界面图
5.2.3 首页界面
用户登录系统前台后,首先进入前台首页界面,该界面主要提供系统搜索功能、系统功能导航栏以及系统信息概览,展示平台的轮播图、最新动态和推荐信息等内容界面设计如下图所示。首页界面展示如下图5.3所示。
图5.3 前台首页界面图
5.2.4 新闻资讯界面
新闻资讯模块提供物流行业相关的最新动态和深度报道,帮助用户了解行业发展态势。资讯按照类别和发布时间分类展示,并提供了搜索功能,便于用户查找特定主题的内容。此外,用户还可以对感兴趣的文章进行收藏,方便日后查阅。新闻资讯界面展示如下图5.4所示。
图5.4 新闻资讯界面图
5.2.5 配送信息界面
配送信息模块允许用户查看当前及历史配送记录,包括货物名称、编号、配送时间和方式等详细信息。用户可以在此提交新的配送请求,选择合适的配送方式并设置提醒,以便及时跟踪配送状态。此外,还支持点赞、收藏和评论功能,增强用户互动性。配送信息展示界面如下图5.5所示。
图5.5 配送信息界面图
用户添加配送信息界面如下图5.6所示。
图5.6 用户添加配送信息界面图
5.2.6 注册用户个人中心界面
作为注册用户的个性化管理中心,这里集中展示了用户的配送信息管理、收藏、评论信息和个人偏好设置。用户可以轻松访问并管理自己的所有相关信息。注册用户个人中心界面展示如下图5.7所示。
图5.7 注册用户个人中心界面图
5.3 管理员管理模块
5.3.1 系统用户界面
系统用户管理模块允许管理员执行用户账号的添加、编辑和删除操作,确保系统内用户信息的准确性和时效性。系统用户管理界面展示如下图5.8所示。
图5.8 系统用户管理界面图
5.3.2 货物信息管理界面
货物信息管理模块使管理员能够高效地录入、更新和查询货物详情,包括名称、编号、类型等关键信息。还可以对货物信息进行出库和入库记录添加。货物信息添加界面如下图5.9所示。
图5.9 货物信息添加界面图
添加出库记录界面如下图5.10所示。
图5.10 添加出库记录界面图
5.3.3 配送信息管理界面
配送信息管理模块让管理员全面掌控用户提交的配送信息,协调资源以提高配送效率和服务质量。配送信息管理界面展示如下图5.11所示。
图5.11 配送信息管理界面图
5.3.4 系统管理界面
轮播图管理作为系统管理的一部分,专注于网站首页轮播内容的更新与维护。管理员可通过简单易用的界面上传图片、设置标题和链接,展示重要通知或促销活动,吸引用户关注。轮播图管理界面展示如下图5.12所示。
图5.12 轮播图管理界面图
6 系统测试
6.1 测试目的
在这个产品被投入使用前,首先需要进行试用,这是重要的环节。考虑到某个部分的开发没有缺陷情况下,把各种模块拼接,也有一定概率就存在矛盾。这就好比每个人都很独特,但聚在一起就显得杂乱无章,需要保证有默契的配合。对于测试,要看它的各项内容是否契合的原则。若与最初定下的标准有一定程度上的出入,那么就需要做出一些调整,让最终的大方向朝着目标前进。
测试是为了发现在开发的程序中所存在的问题,测试这一工作是非常艰巨的,而又是非常困难的,这一部分在程序的设计中占有很大比例,可以说一个程序的开发工作量要是占据了百分至六十,那么剩下的百分之四十必然是测试这一部分,甚至更高。
6.2 测试用例
(1)用户注册功能测试
用户注册功能测试用例如下表所示。
表6.1 用户注册功能测试表
| 测试编号 | 测试描述 | 预期结果 | 测试方法 | 测试结果 |
| TC_01 | 正常用户注册 | 用户注册成功,跳转至登录页面 | 输入所有必填项并提交 | 符合预期 |
| TC_02 | 注册时用户名已存在 | 提示“用户名已被注册” | 输入已存在的用户名 | 符合预期 |
| TC_03 | 注册时邮箱格式错误 | 提示“邮箱格式不正确” | 输入错误格式的邮箱 | 符合预期 |
| TC_04 | 必填项未填写 | 提示“请填写所有必填信息” | 不填写必要信息 | 符合预期 |
(2)用户登录功能测试
用户登录功能测试用例如下表所示。
表6.2 用户登录功能测试表
| 测试编号 | 测试描述 | 预期结果 | 测试方法 | 测试结果 |
| TC_01 | 正常用户登录 | 用户成功登录,进入用户首页 | 输入有效的用户名和密码 | 符合预期 |
| TC_02 | 输入错误密码进行登录 | 提示“用户名或密码错误” | 输入有效用户名,错误密码 | 符合预期 |
| TC_03 | 输入未注册的用户名登录 | 提示“用户不存在” | 输入未注册的用户名 | 符合预期 |
| TC_04 | 密码为空时登录 | 提示“请填写密码” | 仅输入用户名 | 符合预期 |
(3)配送信息管理功能测试
配送信息管理功能测试用例如下表所示。
表6.3 配送信息管理功能测试表
| 测试编号 | 测试描述 | 预期结果 | 测试方法 | 测试结果 |
| TC_01 | 查看配送信息列表 | 成功显示所有配送信息内容 | 进入配送信息管理页面 | 符合预期 |
| TC_02 | 用户添加新配送信息内容 | 成功添加配送信息内容并提示“信息已添加” | 进入配送信息添加界面,输入配送信息并提交 | 符合预期 |
| TC_03 | 搜索特定配送信息内容 | 成功显示符合条件的配送信息内容 | 输入配送信息名称进行搜索 | 符合预期 |
| TC_04 | 删除配送信息内容 | 成功删除配送信息,并提示“信息已删除” | 选择配送信息内容并执行删除操作 | 符合预期 |
| TC_05 | 编辑配送信息内容 | 成功编辑配送信息内容并提示“修改成功” | 进入详情页界面,修改某一配送信息内容并提交 | 符合预期 |
(4)出库记录管理功能测试
出库记录管理功能测试用例如下表所示。
表6.4 出库记录管理功能测试表
| 测试编号 | 测试描述 | 预期结果 | 测试方法 | 测试结果 |
| TC_01 | 查看出库记录列表 | 成功显示所有出库记录内容 | 进入出库记录管理页面 | 符合预期 |
| TC_02 | 用户添加新出库记录内容 | 成功添加出库记录内容并提示“信息已添加” | 进入出库记录添加界面,输入出库记录内容并提交 | 符合预期 |
| TC_03 | 搜索特定出库记录内容 | 成功显示符合条件的出库记录内容 | 输入出库记录名称进行搜索 | 符合预期 |
| TC_04 | 删除出库记录内容 | 成功删除出库记录内容,并提示“信息已删除” | 选择出库记录并执行删除操作 | 符合预期 |
| TC_05 | 编辑出库记录内容 | 成功编辑出库记录并提示“修改成功” | 进入详情页界面,修改某一出库记录内容并提交 | 符合预期 |
(5)入库记录管理功能测试
入库记录管理功能测试用例如下表所示。
表6.5 入库记录管理功能测试表
| 测试编号 | 测试描述 | 预期结果 | 测试方法 | 测试结果 |
| TC_01 | 查看入库记录列表 | 成功显示所有入库记录内容 | 进入入库记录管理页面 | 符合预期 |
| TC_02 | 用户添加新入库记录 | 成功添加入库记录内容并提示“信息已添加” | 进入入库记录添加界面,输入入库记录内容并提交 | 符合预期 |
| TC_03 | 搜索特定入库记录 | 成功显示符合条件的入库记录内容 | 输入入库记录名称进行搜索 | 符合预期 |
| TC_04 | 删除入库记录 | 成功删除入库记录内容,并提示“信息已删除” | 选择入库记录并执行删除操作 | 符合预期 |
| TC_05 | 编辑入库记录 | 成功编辑入库记录并提示“修改成功” | 进入详情页界面,修改某一入库记录内容并提交 | 符合预期 |
6.4 测试结果
在本次测试中主要对用户注册、用户登录、配送信息管理、出库记录管理、入库记录管理等模块业务流程操作进行测试分析,并编写测试用例。经过严格的测试,全部测试用例都已通过,并验证所有操作都能够正确无误,因此能够保证本次设计且已实现的功能能够正常运行,操作简单,使用流畅,性能良好,能够满足管理业务需求,同时确保相关数据库的信息也同样正确无误,实现了本论文开始时所作要求和期望。
7 总结与展望
本物流管理系统毕业设计项目已成功落下帷幕,这一成果不仅是对开发者技术实力与业务理解能力的全面展现,也是对传统物流仓储管理领域数字化转型的一次积极探索。
本次毕业设计充分利用了Spring Boot框架的灵活性与高效性,通过模块化设计,实现了货物信息和配送信息的全面管理、精准搜索与便捷出入库管理等功能。系统界面友好直观,操作流程简洁明了,为用户提供了极佳的使用体验。同时,通过深入挖掘用户需求,系统不仅满足了用户的实际需求,为管理者的监测和决策支持提供了有力工具。通过对数据库索引、缓存机制等精心优化,系统性能得到了显著提升,确保了高并发场景下的稳定运行。而且通过实施严格的数据加密策略、访问控制机制及日志审计功能,系统有效防范了数据泄露与非法访问等安全风险。
总的来说,通过本次研究,成功基于Spring Boot搭建了一套功能齐全且操作简便的物流管理系统,实现了丰富的功能并取得了一定的成果。在未来的发展中,将继续优化系统功能和用户体验,实现更加个性化的模块,不断提升系统的性能和稳定性,为物流管理系统的长期发展和用户需求提供更好的服务和支持。
参考文献
[1]黄鹏.论物流行业发展中的思政引领作用[J].太原城市职业技术学院学报,2025,(03):34-36.
[2]岳谨鲜,贾朝莉.物流信息技术支撑下现代企业物流管理系统的构建策略[J].物流科技,2025,48(06):19-21+38.
[3]戴玉.大数据时代物流管理信息化升级对策研究[J].物流科技,2025,48(06):13-14+18.
[4]韦一.基于智能无人化物流的协同创新教育模式研究[J].中国物流与采购,2025,(06):81-82.
[5]戴妍.物联网技术在物流管理系统中的应用与创新[J].电子技术,2025,54(01):220-221.
[6]张毅.基于约束的RESTful API模糊测试框架研究[D].电子科技大学,2024.
[7]文采.致一公司国际物流管理改进研究[D].湖南大学,2022.
[8]马联强.信息化视域下供应链协同物流管理模式构建与实施策略研究[J].中国管理信息化,2025,28(08):115-117.
[9]Li J ,Wang J .Digital twin-driven management strategies for logistics transportation systems[J].Scientific Reports,2025,15(1):12186-12186.
[10]Mekonen T Z ,Cho J D ,Fenta G T .Health commodities logistics management information system performance at public health facilities of Amhara region, Ethiopia[J].Frontiers in Public Health,2025,131545429-1545429.
[11]Owoyemi A ,Balaklav M ,Porat R , et al.Utilizing preharvest and packinghouse data in combination with storage trials to develop an intelligent logistic management system for 'Orri' mandarins[J].Postharvest Biology and Technology,2025,223113452-113452.
[12]侯安才.物流信息技术实用教程[M].人民邮电出版社:202202.234.
[13]陈敬宗.计算机软件Java编程特点与技术应用分析[J].中国信息界,2025,(01):162-164.
[14]柯灵.Java编程语言在计算机软件开发中的应用与问题处理探析[J].电脑知识与技术,2024,20(27):45-47.
[15]李艳杰.MySQL数据库下存储过程的综合运用研究[J].现代信息科技,2023,7(11):80-82+88.
[16]肖睿,李鲲程,范效亮,等.MySQL数据库应用技术及实践[M].人民邮电出版社:202206.228.
[17]王志亮,纪松波.基于SpringBoot的Web前端与数据库的接口设计[J].工业控制计算机,2023,36(03):51-53.
[18]李兴华,马云涛.Spring开发实战[M].人民邮电出版社:202303.381.
[19]黄维.基于B/S模式的虚拟网络实验室安全管理体系分析[J].信息系统工程,2024,(05):4-7.
[20]吴云峰.B/S架构下,重构考核指标体系[J].人力资源,2022,(04):120-121.
致 谢
在完成本次基于Spring boot的物流管理系统毕业设计的过程中,我收获了诸多宝贵的经验,也感受到了成长的喜悦,也深刻体会到理论与实践相结合的重要性。在这里我特别感谢我毕设的导师。在整个毕设过程中老师不但给我指明方向也给予我专业的指导,给了我很大的帮助也让我在探索中不断突破自我不断提升我的专业能力,更让我学会了如何以科学的方法解决问题。
我也感谢学校为我提供了一个良好的学习环境和丰富的资源支持。让我得以接触到前沿的技术知识和开发工具,为毕业设计的顺利开展奠定了坚实基础。在开发过程中,我遇到了许多技术难题,但通过查阅大量文献资料和反复实践,我逐渐找到了解决方法。这一过程不仅锻炼了我的自主学习能力,也让我深刻体会到知识的力量。
最后我要感谢我的家人和亲朋们。在我为毕业设计忙碌的日子里,他们始终给予我无条件的支持和鼓励。他们的理解让我能够在紧张的学习中保持良好的心态,专注于项目的每一个细节。这份毕业设计是我大顾客用户活的完美收官,也是我人生旅程中的一个重要里程碑。我将带着这份成长和感恩,继续在未来的道路上努力前行。
附 录
注册页UserController.java,传入user对象,并将"user_id"、 "state"、 "user_group"、"login_time"、"phone"、"phone_state"、 "username"、"nickname"、"password"、"email"、"email_state"、"avatar"、"create_time"输入,重点是 "username"、"nickname"、"password"必须输入,通过获取username,数据库查询是否有该用户,如果存在,则提示“用户已存在”,否则执行将UserId置为空(数据库表中该字段已设置自动递增),代码如图所示。

注册核心代码图
登录页,首先传入"username"、"email"、"phone"、"password",用户可通过用户名、邮箱、手机号进行登陆,通过判断resultList来确定查询结果,然后执行查询用户组UserGroup,用户组里面不存在,依然报“用户不存在”,执行完以上代码,最后涉及到用户带有“审核”的,会查询examine_state(用户的审核状态),数据库表user_group中含有source_table和source_field进行查询,以上步骤完成,对输入的密码进行存储Token到数据库,匹对账号和密码,数据库中的AccessToken为令牌,用于身份认证,代码如图所示。

用户登录核心代码图
修改密码,通过请求data,获取旧密码,并将新密码重新赋值,期间都是需要通过加密,代码如图所示。

修改密码核心代码图
添加数据
新增一条数据,通过post传入一个json对象,然后经过request.getReader(),最后经过readBody()转成一个Map,含有String和Object,key用的是字段名,Object存放数据,最终得到Map,insert用拼装sql,读取body,组装成一个insert对象,runCountSql()语句,代码如图所示。

添加数据核心代码图
修改一个数据,原理与add基本一致,不同点在于通过readConfig()读取关键字,以及通过readQuery()获取URL后面?指定位置的标识,转成Map对象后,执行update操作,同样通过拼接的sql语句执行,执行过程读取query,toWhereSql()语句完成数据库操作,body为修改对象的值,代码如图所示。

修改数据核心代码图
删除一条数据,通过readQuery(),获取URL后面的对象地址,删除FROM具体的table,query删除查询FindConfig语句,代码如图示。

删除数据核心代码图
通过请求的参数获取列表数据,代码如图所示。

获取列表核心代码图
查询数据
通过请求的参数获取一条数据,通过readQuery(),获取URL后面的对象地址,查询FindConfig语句,select筛选Map对象,FIELD为查询字段,未传输的情况下传入“*”,代码如图所示。

查询数据代码图
图片/文件/视频等的上传方法通过MultipartFile,代码如图所示。

文件上传核心代码图
请关注点赞+私信博主,免费领取项目源码
5622

被折叠的 条评论
为什么被折叠?



