目 录
摘 要
随着信息技术的迅猛发展,传统零售业特别是超市商品管理方面对效率和准确性的要求日益提高。为了解决人工盘点耗时费力且容易出错的问题,采用现代技术手段实现智能化的商品盘点成为必然趋势。基于Spring Boot和Java开发的超市商品智慧盘点系统,结合MySQL数据库的强大数据处理能力,提供了一套完整的解决方案,以提升超市商品管理的自动化和信息化水平。
该系统主要由用户注册登录、后台首页展示、系统公告管理、商品信息管理、盘点记录管理等功能模块构成。员工用户能够方便地进行商品信息查询及盘点记录管理,而管理员则拥有更高的权限,可以执行系统用户管理、商品品类管理以及权限管理等操作。通过这些功能模块,不仅实现了商品信息的高效录入与盘点,还大大提升了盘点工作的准确性与便捷性,减少了人力成本。同时,利用Spring Boot框架的优势简化了系统的开发过程,提高了系统的可维护性和扩展性。
关键词:超市商品智慧盘点系统;SpringBoot框架;Java
Abstract
With the rapid development of information technology, traditional retail, especially supermarket merchandise management, is increasingly demanding in terms of efficiency and accuracy. To address the issues of time-consuming and error-prone manual inventory checks, adopting modern technological means to achieve intelligent inventory counting has become an inevitable trend. The smart supermarket merchandise inventory system developed based on Spring Boot and Java, combined with the powerful data processing capabilities of MySQL database, provides a comprehensive solution to enhance the automation and informatization levels of supermarket merchandise management.
The system primarily consists of functional modules such as user registration and login, backend homepage display, system announcement management, product information management, and inventory record management. Employee users can conveniently query product information and manage inventory records, while administrators have higher privileges to perform operations like system user management, product category management, and permission management. Through these functional modules, not only is efficient entry and inventory of product information achieved, but the accuracy and convenience of inventory work are significantly enhanced, reducing labor costs. At the same time, leveraging the advantages of the Spring Boot framework simplifies the development process, improving the maintainability and scalability of the system.
Key words: supermarket commodity intelligent inventory system; SpringBoot framework; Java
第一章 绪 论
1.1研究背景及意义
在零售行业,特别是超市运营中,商品管理的效率和准确性直接关系到企业的运营成本和服务质量。传统方式下,商品盘点依赖大量人工操作,不仅耗时费力,而且容易出现人为错误,给超市管理带来诸多不便。面对日益增长的商品种类和数量,如何高效、准确地进行库存管理成为超市经营者面临的重大挑战。一个能够提升盘点效率、减少错误率并优化库存管理流程的系统变得尤为重要。通过技术手段革新传统的盘点模式,可以有效改善这一状况,为超市节省人力资源,提高工作效率,增强市场竞争力。
开发一套专门针对超市商品管理的智慧盘点系统,满足了现代零售业对精细化管理的需求。此系统借助Spring Boot框架与Java语言的优势,结合MySQL数据库,提供稳定高效的后台支持,确保系统的高可用性和数据的安全性。功能涵盖从用户注册登录、系统公告发布到商品信息录入、查询以及盘点记录管理等多方面内容。员工可以通过该系统快速获取商品信息并完成盘点任务,管理员则能全面掌控商品品类、用户权限及系统整体运行情况。这些特点使得超市能够在不影响日常运营的前提下,实现库存的实时更新与监控,从而做出更加精准的采购决策和销售策略调整,极大提升了超市运营管理的整体水平。
1.2国内外研究现状
在零售行业,特别是超市运营中,商品管理的效率和准确性直接关系到企业的运营成本和服务质量。传统方式下,商品盘点依赖大量人工操作,不仅耗时费力,而且容易出现人为错误,给超市管理带来诸多不便。面对日益增长的商品种类和数量,如何高效、准确地进行库存管理成为超市经营者面临的重大挑战。一个能够提升盘点效率、减少错误率并优化库存管理流程的系统变得尤为重要。通过技术手段革新传统的盘点模式,可以有效改善这一状况,为超市节省人力资源,提高工作效率,增强市场竞争力。
开发一套专门针对超市商品管理的智慧盘点系统,满足了现代零售业对精细化管理的需求。此系统借助Spring Boot框架与Java语言的优势,结合MySQL数据库,提供稳定高效的后台支持,确保系统的高可用性和数据的安全性。功能涵盖从用户注册登录、系统公告发布到商品信息录入、查询以及盘点记录管理等多方面内容。员工可以通过该系统快速获取商品信息并完成盘点任务;管理员则能全面掌控商品品类、用户权限及系统整体运行情况。这些特点使得超市能够在不影响日常运营的前提下,实现库存的实时更新与监控,从而做出更加精准的采购决策和销售策略调整,极大提升了超市运营管理的整体水平。
1.3论文组织结构
本论文共分为七个主要章节,具体结构如下:
1. 绪论:介绍研究背景与意义,回顾国内外研究现状,并概述论文的组织结构。
2. 相关技术介绍:详细介绍与本研究相关的技术,包括Java语言、B/S框架、SpringBoot框架、Vue技术和MySQL数据库。
3. 需求分析:对系统的功能需求和非功能需求进行分析,明确用户和管理员的需求,并进行可行性分析,包括技术、操作和经济可行性。
4. 系统设计:涵盖系统架构设计、系统模块设计,并进行数据库的概念设计与表设计。
5. 系统实现:具体描述各个功能模块的实现过程,展示系统如何根据需求进行开发。
6. 系统测试:阐述测试的目的,分析测试结果并得出结论,以验证系统的稳定性和功能完整性。
7. 总结:总结研究的主要成果和贡献,指出存在的不足及未来的研究方向。
第二章 关键技术
2.1 B/S框架
B/S(Browser/Server)架构是一种基于浏览器和服务器的应用架构模式。它以Web浏览器作为客户端,服务器端通过Web技术提供应用服务。客户端通过浏览器与服务器进行交互,用户无需安装专门的客户端应用程序,只需要通过互联网连接即可访问应用程序[1]。在B/S架构中,客户端主要承担用户界面的呈现和基本的输入输出功能,而核心的业务处理、数据存储等操作则由服务器端完成。这种架构的核心优势在于无需在每个客户端机器上安装或更新软件,只要用户的浏览器符合要求,就可以使用系统。
B/S(Browser/Server)架构是一种网络架构模型,其主要特点是客户端通过浏览器与服务器进行通信,所有的业务逻辑和数据处理都在服务器端完成,客户端仅负责展示数据[2]。B/S架构本质上是一种客户端-服务器模式的变体,它通过将传统的C/S(Client/Server)架构中的客户端功能移到浏览器中,简化了客户端的开发和维护工作。在B/S架构中,用户通过浏览器发送请求,浏览器负责展示从服务器获取的数据,服务器则处理请求并返回响应。该架构避免了安装和配置客户端软件的麻烦,也减少了对客户端硬件的依赖,适合于需要大规模部署和跨平台支持的应用系统。
B/S模式三层结构图如图2-1所示。

图2-1B/S模式三层结构图
2.2 SpringBoot框架
SpringBoot是一个用于简化Spring应用开发的开源框架,通过减少开发人员配置和依赖的复杂性,使得开发者能够快速构建基于Spring的生产级应用。SpringBoot基于Spring框架之上,提供了一种自配置的方式,使得开发者可以以最少的配置来启动和开发Spring应用[3]。它通过约定优于配置的原则,将常见的配置预设,使得开发人员能够聚焦于业务逻辑的实现,而不必过多关注繁琐的配置和环境搭建。
SpringBoot框架的核心特点之一是其自动配置功能。它能够根据项目中已存在的类和库,自动推断出开发环境的配置需求,减少了手动配置的工作量。SpringBoot还提供了嵌入式Web服务器支持(如Tomcat、Jetty等),使得应用可以以独立的Java应用形式运行,不再依赖外部的Web容器。这种特性使得SpringBoot特别适合于微服务架构的构建。SpringBoot还通过其提供的启动器(Starters)简化了常见功能的集成,例如数据库连接、消息队列、缓存、认证与授权等,从而提升了开发效率[4]。
2.3 Vue技术
Vue.js是一款用于构建用户界面的渐进式JavaScript框架,提供一种灵活而高效的方式来开发单页面应用(SPA)。Vue的设计理念是通过尽量简化开发过程,提供一种声明式的方式来构建用户界面[5]。Vue.js通过数据驱动的视图模型,允许开发者以声明式语法绑定数据与视图,使得应用的状态和界面表现更加简洁和可维护。它的核心思想是通过组件化开发将复杂的UI拆分为可重用的独立模块,从而提升了代码的模块化、可维护性和可扩展性。
Vue.js具备数据绑定和虚拟DOM的特性。响应式数据绑定意味着当数据变化时,Vue会自动更新与之绑定的DOM元素,从而实现视图的实时更新。虚拟DOM则是Vue.js的一种优化手段,通过将对DOM的操作抽象为一个虚拟的DOM树来提高性能,减少实际DOM操作的开销[6]。Vue还提供了丰富的插件和工具,如Vue Router用于路由管理,Vuex用于状态管理,方便开发者构建复杂的前端应用。Vue的灵活性和简洁性使其成为现代Web开发中常用的前端框架之一。
2.4 MySQL数据库
MySQL是一种开源的关系型数据库管理系统(RDBMS),基于SQL(结构化查询语言)进行数据操作。作为一个被广泛使用的数据库系统,MySQL具有高度的性能、可扩展性和可靠性。MySQL使用表格结构来存储数据,每个表由多个列和行组成,数据通过SQL查询语言进行操作[7]。MySQL支持多种数据类型,如整数、浮动小数、字符串、日期等,以满足不同应用场景对数据存储的需求。在实际应用中,MySQL通常用于存储和管理结构化数据,通过索引、视图、触发器等功能提升数据查询的效率和数据的完整性。
MySQL支持ACID事务特性(原子性、一致性、隔离性、持久性),确保数据库操作的可靠性和数据的一致性。它还支持多种存储引擎,其中InnoDB是最常用的存储引擎,具备事务支持、行级锁定和外键约束等特性,适用于高并发、高可靠性的数据存储需求。MySQL可以通过主从复制、分区和分库分表等技术实现横向扩展,以应对大规模数据存储和高负载的应用需求。MySQL还具有灵活的权限管理机制,支持用户角色管理、细粒度的权限控制等,保障数据的安全性。
2.5 Java语言
Java语言是一种广泛使用的高级编程语言,具有平台无关性、面向对象特性和丰富的标准库。Java通过Java虚拟机(JVM)实现跨平台运行,开发者可以编写一次代码,在任何支持JVM的环境中执行[8]。Java的面向对象特性使得代码复用和模块化变得更加容易,促进了软件的维护和扩展。Java支持多线程编程,允许开发者在同一程序中同时执行多个任务,提升了应用程序的性能。
Java语言的语法结构简洁且易于理解,吸引了大量开发者。Java的标准库包含数据结构、输入输出处理、网络编程等众多功能模块。这使得开发者在构建应用程序时能够高效利用已有工具,减少重复劳动。Java广泛应用于企业级应用、移动应用、Web开发和大数据处理等领域。
第三章 系统分析
3.1系统可行性分析
3.1.1技术可行性
技术可行性方面,超市商品智慧盘点系统基于成熟的Spring Boot框架和Java语言开发,并采用MySQL数据库进行数据存储与管理。这些技术在全球范围内被广泛应用于各类企业级应用中,具有良好的稳定性和扩展性。系统设计充分利用了现有技术的优势,实现了从前台用户界面到后台数据处理的全面覆盖,支持高效的商品信息管理和精准的盘点操作。由于Spring Boot简化了配置过程,使得系统的开发周期缩短,易于维护和升级,能够快速适应业务需求的变化。
3.1.2经济可行性
经济可行性上,构建智慧盘点系统虽然需要初期的技术投入和人员培训成本,但从长远来看,可以显著降低人工盘点带来的高额费用,并减少因盘点错误导致的额外成本。通过优化库存管理流程,提高盘点效率,不仅减少了人力物力的浪费,还提升了顾客满意度,进而增加了销售额。此外,该系统有助于及时准确地掌握库存动态,避免过度库存或缺货现象的发生,为企业节约资金占用成本,带来直接经济效益。
3.1.3操作可行性
操作可行性体现在系统的用户友好设计上,无论是员工还是管理员都能迅速上手使用。系统提供了直观的操作界面和详细的指引说明,确保用户能够顺利完成商品信息查询、录入以及盘点等任务。对于管理员而言,系统还特别设计了权限管理模块,方便对不同角色进行权限设置和管理,保障了数据的安全性和系统的稳定性。整个系统的操作简便快捷,极大地提高了工作效率。
3.2系统性能需求分析
1.可用性需求
系统必须具备高可用性,以确保其在各种使用场景下能够稳定运行。为满足可用性要求,系统应当具备自恢复能力和冗余机制,避免因单点故障而导致的服务中断。具体而言,系统的部署架构应支持负载均衡和集群配置,通过多个实例的协作提高整体系统的可用性。系统应提供详尽的监控与告警机制,能够实时追踪系统运行状态,及时发现潜在问题并触发自动恢复操作或通知管理员。在用户体验方面,系统需要提供清晰的错误提示信息,并能够在发生异常时通过回滚操作或其他容错机制,保证用户的操作不受到严重影响。
2.可靠性需求
可靠性要求系统在长时间运行中保持稳定,能够有效应对各种可能的故障和压力。系统设计应支持高可用的数据库架构,采用数据库主从复制、分片等技术以实现数据的可靠存储与访问。应用层应具备容错能力,在面对硬件故障、网络中断等意外情况时,能够保持系统的正常服务或在故障恢复后迅速恢复数据和业务流程。系统应具备日志记录功能,能够全面记录操作过程和异常信息,从而为问题追踪与系统优化提供数据支持。系统的可靠性还需要通过压力测试和稳定性测试来验证,确保在大规模用户访问及高并发场景下能够正常运行,不发生崩溃或数据丢失现象。
3.安全性需求
系统的安全性需求必须得到高度重视,确保系统和用户数据的保密性、完整性和可用性。为实现数据安全,系统应采用加密技术,特别是在用户认证、敏感数据传输和存储过程中,采用SSL/TLS协议进行加密通信,确保数据在传输过程中不被窃取或篡改。系统应支持用户身份验证与授权管理,采用如OAuth、JWT等安全机制防止未授权访问。访问控制应细化到资源级别,确保不同角色的用户只能访问其权限范围内的功能。为了防止恶意攻击,系统还应加强对常见攻击方式(如SQL注入、XSS攻击、CSRF攻击等)的防护,通过输入验证、输出转义、会话管理等技术措施提高系统的安全性。系统应定期进行安全审计与漏洞扫描,及时发现并修补可能的安全漏洞,保障系统的长期安全运营。
3.2.1功能性分析
员工用户模块:
- 登录:员工用户通过输入由管理员分配的账户信息进行登录,确保只有授权用户能够访问系统。
- 后台首页:用户可以查看功能导航栏,用户能够方便地访问系统中的各项功能。用户可以通过点击头像来查看和修改自己的个人信息,包括但不限于姓名、联系方式等,同时也可以在这里更改登录密码,以确保账户的安全。
- 系统公告管理:在系统公告管理模块中,用户可以执行查询操作,以便快速找到需要的公告信息。用户还可以查看公告的详细内容,了解公告的全部信息,确保不遗漏任何重要通知。
- 商品信息管理:在商品信息管理部分,用户可以进行商品信息的查询,以便快速定位到特定商品。用户还可以查看商品的详细信息,用户还可以录入盘点信息,对商品库存进行实时更新和管理,确保库存数据的准确性。
- 盘点记录管理:在盘点记录管理模块,用户可以执行查询操作,以便查看历史的盘点记录。用户还可以查看每一条记录的详细情况,包括盘点时间、盘点人员、盘点结果等,帮助用户更好地了解商品的库存状况和盘点过程。
管理员模块:
- 登录功能:管理员可以通过输入正确的用户名和密码来登录系统,确保只有授权的人员可以访问后台管理界面。
- 后台首页:提供了一个功能导航栏,方便管理员快速访问不同的管理模块。同时,后台首页还展示了商品信息的统计概览,盘点记录的统计信息,帮助管理员了解库存状况。系统还会提供日程提醒功能,确保管理员不会错过任何重要的工作事项。在页面的右上角,有一个头像图标,点击后可以查看或修改个人信息,以及更改登录密码,增强账户安全性。
- 系统用户管理:管理员可以在此模块中添加新的员工用户,也可以对现有员工用户进行删除或查询操作。每个员工用户的详细信息都可以查看,以便管理员了解团队成员的具体职责和权限。
- 系统公告管理:管理员可以在此模块中发布新的系统公告,也可以对已有的公告进行删除或查询操作。每个公告的详细内容都可以查看,确保信息传达的准确性和及时性。
- 商品信息管理:管理员可以添加新的商品信息到系统中,也可以对现有的商品信息进行删除或查询操作。还可以查看商品的详细信息,并进行盘点操作,以确保库存数据的准确性。
- 商品品类管理:管理员可以添加新的商品品类,也可以对现有的商品品类进行删除或查询操作。每个商品品类的详细信息都可以查看,有助于更好地组织和管理商品。
- 盘点记录管理:管理员可以对盘点记录进行删除或查询操作。每个盘点记录的详细信息都可以查看,包括盘点时间、盘点人员和盘点结果等,有助于追踪库存变动情况。
- 权限管理:此模块允许管理员对不同员工用户的权限进行设置和管理,确保每个员工只能访问其职责范围内的信息和功能,从而保护系统的安全性和数据的完整性。
3.2.2系统用例分析
超市商品智慧盘点系统的完整UML用例图分别是图3-1、3-2。
员工用户角色用例如下图所示。

图3-1超市商品智慧盘点系统员工用户角色用例图
管理员角色用例如下图所示。

图3-2超市商品智慧盘点系统管理员角色用例图
3.3系统总体流程设计
3.3.1数据开发流程
系统开发流程的主要步骤,从需求分析到系统完成的全过程。流程包括需求分析、总体设计、详细设计、模块整合与调用,以及测试、扩展和完善,最终完成系统的开发。本系统的开发流程如下图所示

图3-3系统开发流程图
3.3.2用户登录流程
用户输入用户名和密码后,系统先检查输入是否为空,再验证用户名是否存在,若存在则通过用户名获取密码并校验。若密码正确则登录成功,否则提示密码错误。若用户名不存在或无法登录,提示用户操作无效。如下图所示。

图3-4登录流程图
3.3.3系统操作流程
用户首先进入系统登录界面,输入用户名和密码后,系统验证信息是否正确。若验证失败,返回登录界面重新输入,若验证成功,则进入功能界面,执行相应功能处理后结束操作流程。操作流程如下图所示。

图3-5系统操作流程图
3.3.4添加信息流程
管理员可以添加信息,用户添加可以自己权限内的信息,输入信息后,要想利用这个软件来进行系统的安全管理,首先需要登录到该软件中。添加信息流程如下图所示。

图3-6添加信息流程图
3.3.5修改信息流程
用户首先选择需要修改的记录,输入修改后的数据,系统判断输入数据是否合法。若数据不合法,提示重新输入,若数据合法,则将修改后的数据写入数据库,完成操作后流程结束。修改信息流程图如下图所示。

图3-7修改信息流程图
3.3.6删除信息流程
用户选择需要删除的记录后,系统判断是否确认删除。若未确认,返回选择环节,若确认删除,则更新数据库,删除对应记录,完成操作后流程结束。删除信息流程图如下图所示。

图3-8删除信息流程图
第四章 总体设计
本章主要讨论的内容包括超市商品智慧盘点系统的系统结构设计、功能模块设计、数据库系统设计。
4.1系统架构设计
系统采用SpringBoot 框架开发,该系统分为VIEW层、Controller层、Model层、DAO层和持久化数据存储层,VIEW层支持电脑浏览器访问系统。VIEW 层与 Controller 层紧密结合并系协同工作,共同完成前台页面的数据展示;Controller层为控制层,通过接收前端请求的参数进行业务处理,返回指定的路径或数据;Model层主要是服务层,用于业务逻辑处理;DAO 和持久化层,主要用于访问数据库和持久化数据[9]。整个系统架构如图下所示。

图4-1系统架构图
4.2系统模块设计
在上一章节中主要对系统的功能性需求和非功能性需求进行分析,并且根据需求分析了本超市商品智慧盘点系统中的用例。那么接下来就要开始对本超市商品智慧盘点系统的架构、主要功能和数据库开始进行设计。超市商品智慧盘点系统根据前面章节的需求分析得出,超市商品智慧盘点系统的功能模块图如下图所示。

图4-2超市商品智慧盘点系统功能模块图
4.3数据库设计
数据库设计一般包括需求分析、概念模型设计、数据库表建立三大过程,其中需求分析前面章节已经阐述,概念模型设计有概念模型和逻辑结构设计两部分。
4.3.1数据库概念结构设计
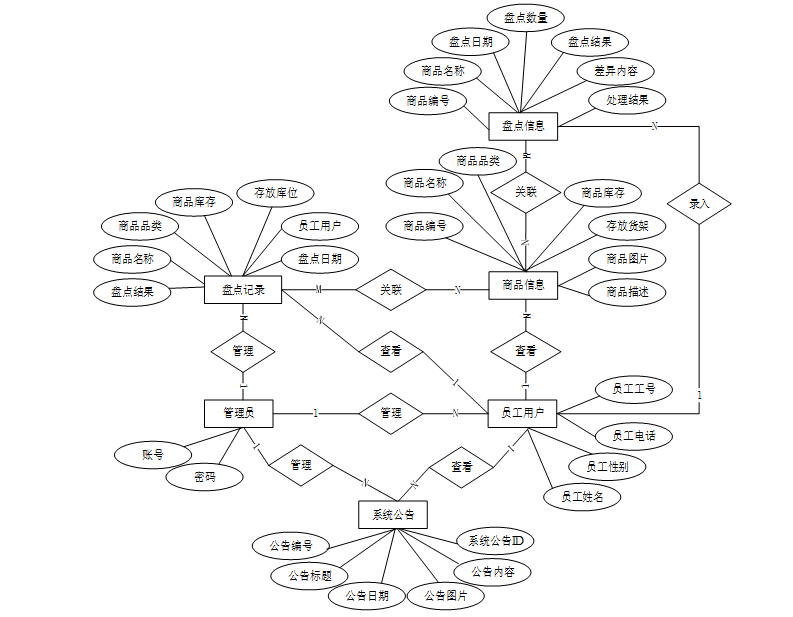
下面是整个超市商品智慧盘点系统中主要的数据库表总E-R实体关系图。

图4-3超市商品智慧盘点系统总E-R关系图
4.3.2数据库逻辑结构设计
通过上一小节中超市商品智慧盘点系统中总E-R关系图上得出一共需要创建多个数据表。在此主要罗列几个主要的数据库表结构设计。
| 编号 | 字段名 | 类型 | 长度 | 是否非空 | 是否主键 | 注释 |
| 1 | token_id | int | 是 | 是 | 临时访问牌ID | |
| 2 | token | varchar | 64 | 否 | 否 | 临时访问牌 |
| 3 | info | text | 65535 | 否 | 否 | 信息 |
| 4 | maxage | int | 是 | 否 | 最大寿命:默认2小时 | |
| 5 | create_time | timestamp | 是 | 否 | 创建时间 | |
| 6 | update_time | timestamp | 是 | 否 | 更新时间 | |
| 7 | user_id | int | 是 | 否 | 用户编号 |
表 4-2-auth(用户权限管理)
| 编号 | 字段名 | 类型 | 长度 | 是否非空 | 是否主键 | 注释 |
| 1 | auth_id | int | 是 | 是 | 授权ID | |
| 2 | user_group | varchar | 64 | 否 | 否 | 用户组 |
| 3 | mod_name | varchar | 64 | 否 | 否 | 模块名 |
| 4 | table_name | varchar | 64 | 否 | 否 | 表名 |
| 5 | page_title | varchar | 255 | 否 | 否 | 页面标题 |
| 6 | path | varchar | 255 | 否 | 否 | 路由路径 |
| 7 | parent | varchar | 64 | 否 | 否 | 父级菜单 |
| 8 | parent_sort | int | 是 | 否 | 父级菜单排序 | |
| 9 | position | varchar | 32 | 否 | 否 | 位置 |
| 10 | mode | varchar | 32 | 是 | 否 | 跳转方式 |
| 11 | add | tinyint | 是 | 否 | 是否可增加 | |
| 12 | del | tinyint | 是 | 否 | 是否可删除 | |
| 13 | set | tinyint | 是 | 否 | 是否可修改 | |
| 14 | get | tinyint | 是 | 否 | 是否可查看 | |
| 15 | field_add | text | 65535 | 否 | 否 | 添加字段 |
| 16 | field_set | text | 65535 | 否 | 否 | 修改字段 |
| 17 | field_get | text | 65535 | 否 | 否 | 查询字段 |
| 18 | table_nav_name | varchar | 500 | 否 | 否 | 跨表导航名称 |
| 19 | table_nav | varchar | 500 | 否 | 否 | 跨表导航 |
| 20 | option | text | 65535 | 否 | 否 | 配置 |
| 21 | create_time | timestamp | 是 | 否 | 创建时间 | |
| 22 | update_time | timestamp | 是 | 否 | 更新时间 |
表 4-3-code_token(验证码)
| 编号 | 字段名 | 类型 | 长度 | 是否非空 | 是否主键 | 注释 |
| 1 | code_token_id | int | 是 | 是 | 验证码ID | |
| 2 | token | varchar | 255 | 否 | 否 | 令牌 |
| 3 | code | varchar | 255 | 否 | 否 | 验证码 |
| 4 | expire_time | timestamp | 是 | 否 | 失效时间 | |
| 5 | create_time | timestamp | 是 | 否 | 创建时间 | |
| 6 | update_time | timestamp | 是 | 否 | 更新时间 |
表 4-4-commodity_category(商品品类)
| 编号 | 字段名 | 类型 | 长度 | 是否非空 | 是否主键 | 注释 |
| 1 | commodity_category_id | int | 是 | 是 | 商品品类ID | |
| 2 | commodity_category | varchar | 64 | 否 | 否 | 商品品类 |
| 3 | create_time | datetime | 是 | 否 | 创建时间 | |
| 4 | update_time | timestamp | 是 | 否 | 更新时间 |
表 4-5-commodity_information(商品信息)
| 编号 | 字段名 | 类型 | 长度 | 是否非空 | 是否主键 | 注释 |
| 1 | commodity_information_id | int | 是 | 是 | 商品信息ID | |
| 2 | commodity_number | varchar | 64 | 否 | 否 | 商品编号 |
| 3 | name_of_commodity | varchar | 64 | 否 | 否 | 商品名称 |
| 4 | commodity_category | varchar | 64 | 否 | 否 | 商品品类 |
| 5 | commodity_inventory | double | 否 | 否 | 商品库存 | |
| 6 | storage_location | varchar | 64 | 否 | 否 | 存放库位 |
| 7 | storage_shelf | varchar | 64 | 否 | 否 | 存放货架 |
| 8 | commodity_picture | varchar | 255 | 否 | 否 | 商品图片 |
| 9 | commodity_description | text | 65535 | 否 | 否 | 商品描述 |
| 10 | counting_plan_limit_times | int | 是 | 否 | 计划限制次数 | |
| 11 | counting_records_limit_times | int | 是 | 否 | 盘点限制次数 | |
| 12 | create_time | datetime | 是 | 否 | 创建时间 | |
| 13 | update_time | timestamp | 是 | 否 | 更新时间 |
表 4-6-counting_plan(盘点计划)
| 编号 | 字段名 | 类型 | 长度 | 是否非空 | 是否主键 | 注释 |
| 1 | counting_plan_id | int | 是 | 是 | 盘点计划ID | |
| 2 | plan_name | varchar | 64 | 否 | 否 | 计划名称 |
| 3 | commodity_number | varchar | 64 | 否 | 否 | 商品编号 |
| 4 | name_of_commodity | varchar | 64 | 否 | 否 | 商品名称 |
| 5 | planned_date | date | 否 | 否 | 计划日期 | |
| 6 | plan_content | text | 65535 | 否 | 否 | 计划内容 |
| 7 | create_time | datetime | 是 | 否 | 创建时间 | |
| 8 | update_time | timestamp | 是 | 否 | 更新时间 | |
| 9 | source_table | varchar | 255 | 否 | 否 | 来源表 |
| 10 | source_id | int | 否 | 否 | 来源ID | |
| 11 | source_user_id | int | 否 | 否 | 来源用户 |
表 4-7-counting_records(盘点记录)
| 编号 | 字段名 | 类型 | 长度 | 是否非空 | 是否主键 | 注释 |
| 1 | counting_records_id | int | 是 | 是 | 盘点记录ID | |
| 2 | count_type | varchar | 64 | 否 | 否 | 盘点类型 |
| 3 | commodity_number | varchar | 64 | 否 | 否 | 商品编号 |
| 4 | name_of_commodity | varchar | 64 | 否 | 否 | 商品名称 |
| 5 | commodity_category | varchar | 64 | 否 | 否 | 商品品类 |
| 6 | commodity_inventory | double | 否 | 否 | 商品库存 | |
| 7 | storage_location | varchar | 64 | 否 | 否 | 存放库位 |
| 8 | storage_shelf | varchar | 64 | 否 | 否 | 存放货架 |
| 9 | employee_user | int | 否 | 否 | 员工用户 | |
| 10 | employee_name | varchar | 64 | 否 | 否 | 员工姓名 |
| 11 | employee_work_number | varchar | 64 | 否 | 否 | 员工工号 |
| 12 | counting_date | date | 否 | 否 | 盘点日期 | |
| 13 | count_quantity | double | 否 | 否 | 盘点数量 | |
| 14 | counting_results | varchar | 64 | 否 | 否 | 盘点结果 |
| 15 | difference_content | text | 65535 | 否 | 否 | 差异内容 |
| 16 | processing_results | text | 65535 | 否 | 否 | 处理结果 |
| 17 | create_time | datetime | 是 | 否 | 创建时间 | |
| 18 | update_time | timestamp | 是 | 否 | 更新时间 | |
| 19 | source_table | varchar | 255 | 否 | 否 | 来源表 |
| 20 | source_id | int | 否 | 否 | 来源ID | |
| 21 | source_user_id | int | 否 | 否 | 来源用户 |
表 4-8-employee_user(员工用户)
| 编号 | 字段名 | 类型 | 长度 | 是否非空 | 是否主键 | 注释 |
| 1 | employee_user_id | int | 是 | 是 | 员工用户ID | |
| 2 | employee_name | varchar | 64 | 否 | 否 | 员工姓名 |
| 3 | employee_gender | varchar | 64 | 否 | 否 | 员工性别 |
| 4 | employee_phone | varchar | 16 | 否 | 否 | 员工电话 |
| 5 | employee_work_number | varchar | 64 | 是 | 是 | 员工工号 |
| 6 | examine_state | varchar | 16 | 是 | 否 | 审核状态 |
| 7 | user_id | int | 是 | 否 | 用户ID | |
| 8 | create_time | datetime | 是 | 否 | 创建时间 | |
| 9 | update_time | timestamp | 是 | 否 | 更新时间 |
表 4-9-hits(用户点击)
| 编号 | 字段名 | 类型 | 长度 | 是否非空 | 是否主键 | 注释 |
| 1 | hits_id | int | 是 | 是 | 点赞ID | |
| 2 | user_id | int | 是 | 否 | 点赞人 | |
| 3 | create_time | timestamp | 是 | 否 | 创建时间 | |
| 4 | update_time | timestamp | 是 | 否 | 更新时间 | |
| 5 | source_table | varchar | 255 | 否 | 否 | 来源表 |
| 6 | source_field | varchar | 255 | 否 | 否 | 来源字段 |
| 7 | source_id | int | 是 | 否 | 来源ID |
表 4-10-schedule(日程管理)
| 编号 | 字段名 | 类型 | 长度 | 是否非空 | 是否主键 | 注释 |
| 1 | schedule_id | smallint | 是 | 是 | 日程ID | |
| 2 | content | varchar | 255 | 否 | 否 | 日程内容 |
| 3 | scheduled_time | datetime | 否 | 否 | 计划时间 | |
| 4 | user_id | int | 是 | 否 | 用户ID | |
| 5 | create_time | datetime | 否 | 否 | 创建时间 | |
| 6 | update_time | datetime | 否 | 否 | 更新时间 |
表 4-11-system_bulletin(系统公告)
| 编号 | 字段名 | 类型 | 长度 | 是否非空 | 是否主键 | 注释 |
| 1 | system_bulletin_id | int | 是 | 是 | 系统公告ID | |
| 2 | announcement_number | varchar | 64 | 否 | 否 | 公告编号 |
| 3 | announcement_title | varchar | 64 | 否 | 否 | 公告标题 |
| 4 | announcement_date | date | 否 | 否 | 公告日期 | |
| 5 | announcement_picture | varchar | 255 | 否 | 否 | 公告图片 |
| 6 | announcement_content | text | 65535 | 否 | 否 | 公告内容 |
| 7 | create_time | datetime | 是 | 否 | 创建时间 | |
| 8 | update_time | timestamp | 是 | 否 | 更新时间 |
表 4-12-upload(文件上传)
| 编号 | 字段名 | 类型 | 长度 | 是否非空 | 是否主键 | 注释 |
| 1 | upload_id | int | 是 | 是 | 上传ID | |
| 2 | name | varchar | 64 | 否 | 否 | 文件名 |
| 3 | path | varchar | 255 | 否 | 否 | 访问路径 |
| 4 | file | varchar | 255 | 否 | 否 | 文件路径 |
| 5 | display | varchar | 255 | 否 | 否 | 显示顺序 |
| 6 | father_id | int | 否 | 否 | 父级ID | |
| 7 | dir | varchar | 255 | 否 | 否 | 文件夹 |
| 8 | type | varchar | 32 | 否 | 否 | 文件类型 |
表 4-13-user(用户账户)
| 编号 | 字段名 | 类型 | 长度 | 是否非空 | 是否主键 | 注释 |
| 1 | user_id | int | 是 | 是 | 用户ID | |
| 2 | state | smallint | 是 | 否 | 账户状态:(1可用|2异常|3已冻结|4已注销) | |
| 3 | user_group | varchar | 32 | 否 | 否 | 所在用户组 |
| 4 | login_time | timestamp | 是 | 否 | 上次登录时间 | |
| 5 | phone | varchar | 11 | 否 | 否 | 手机号码 |
| 6 | phone_state | smallint | 是 | 否 | 手机认证:(0未认证|1审核中|2已认证) | |
| 7 | username | varchar | 16 | 是 | 否 | 用户名 |
| 8 | nickname | varchar | 16 | 否 | 否 | 昵称 |
| 9 | password | varchar | 64 | 是 | 否 | 密码 |
| 10 | | varchar | 64 | 否 | 否 | 邮箱 |
| 11 | email_state | smallint | 是 | 否 | 邮箱认证:(0未认证|1审核中|2已认证) | |
| 12 | avatar | varchar | 255 | 否 | 否 | 头像地址 |
| 13 | open_id | varchar | 255 | 否 | 否 | 针对获取用户信息字段 |
| 14 | create_time | timestamp | 是 | 否 | 创建时间 |
表 4-14-user_group(用户组)
| 编号 | 字段名 | 类型 | 长度 | 是否非空 | 是否主键 | 注释 |
| 1 | group_id | mediumint | 是 | 是 | 用户组ID | |
| 2 | display | smallint | 是 | 否 | 显示顺序 | |
| 3 | name | varchar | 16 | 是 | 否 | 名称 |
| 4 | description | varchar | 255 | 否 | 否 | 描述 |
| 5 | source_table | varchar | 255 | 否 | 否 | 来源表 |
| 6 | source_field | varchar | 255 | 否 | 否 | 来源字段 |
| 7 | source_id | int | 是 | 否 | 来源ID | |
| 8 | register | smallint | 否 | 否 | 注册位置 | |
| 9 | create_time | timestamp | 是 | 否 | 创建时间 | |
| 10 | update_time | timestamp | 是 | 否 | 更新时间 |
第五章 系统详细设计与实现
5.1登录模块
超市商品智慧盘点系统中管理员添加后的用户是可以通过自己的用户名+密码进行登录的,当用户输入完整的自己的用户名+密码信息并点击“登录”按钮后,将会首先验证输入的有没有空数据,再次验证输入的用户名+密码和数据库中当前保存的用户信息是否一致,只有在一致后将会登录成功并自动跳转到超市商品智慧盘点系统的后台首页中,否则将会提示相应错误信息,登录模块如下图所示。

图5-1登录模块图
登录页代码如下:
/**
* 登录
* @param data
* @param httpServletRequest
* @return
*/
@PostMapping("login")
public Map<String, Object> login(@RequestBody Map<String, String> data, HttpServletRequest httpServletRequest) {
log.info("[执行登录接口]");
String username = data.get("username");
String email = data.get("email");
String phone = data.get("phone");
String password = data.get("password");
List resultList = null;
Map<String, String> map = new HashMap<>();
if(username != null && "".equals(username) == false){
map.put("username", username);
resultList = service.selectBaseList(service.select(map, new HashMap<>()));
}
else if(email != null && "".equals(email) == false){
map.put("email", email);
resultList = service.selectBaseList(service.select(map, new HashMap<>()));
}
5.2员工用户功能模块
5.2.1系统公告管理模块
系统公告管理模块允许员工查询系统公告,并查看详细内容。该功能帮助员工及时获取公司的最新通知和政策变动,确保信息流通的顺畅性和透明度。通过此模块,员工可以始终保持对公司内部事务的关注,提高工作效率。模块如下图所示:

图5-2系统公告管理模块图
5.2.2商品信息管理模块
在商品信息管理中,员工能够查询和查看详情,同时录入盘点信息。这一功能支持员工对商品进行全面管理和维护,确保库存数据的准确性。通过输入盘点信息,员工可以帮助系统实时更新库存状态,保证数据的时效性和精确性。模块如下图所示。

图5-3商品信息管理盘点模块图
5.2.3盘点记录管理模块
盘点记录管理提供给员工查询和查看详情的功能,使他们可以随时回顾过去的盘点记录。这有助于发现潜在的问题和趋势,优化库存管理策略。通过分析这些数据,超市能够更好地规划未来的盘点计划,减少资源浪费并提升效率。模块如下图所示。

图5-4盘点记录管理模块图
5.3管理员功能模块
5.3.1后台首页模块
管理员后台首页不仅包括功能导航栏、商品信息统计、盘点记录统计和日程提醒,还允许点击头像查看或修改个人信息和密码。这种设计使得管理员能够在忙碌的工作中高效地进行个人资料管理,同时也增强了账户的安全性。模块如下图所示。

图5-5后台首页模块图
5.3.2系统用户模块
管理员可以对系统内的用户进行管理,包括添加、删除、查询和查看用户详情。用户类型涵盖管理员、员工用户,确保不同角色的用户能够执行相应的操作。流程图如下所示。

图5-6系统用户流程图
系统用户模块如下图所示。

图5-7系统用户模块图
系统用户修改数据代码如下:
@PostMapping("/set")
@Transactional
public Map<String, Object> set(HttpServletRequest request) throws IOException {
service.update(service.readQuery(request), service.readConfig(request), service.readBody(request.getReader()));
return success(1);
}
5.3.3系统公告管理模块
管理员在此模块不仅可以查询和查看详情,还能添加和删除公告。这种全面的公告管理能力保证了公司内部信息传达的有效性和及时性,帮助管理员迅速发布重要通知或更新政策。模块如下图所示。

图5-8系统公告管理添加模块图
5.3.4商品品类管理模块
商品品类管理功能允许管理员添加、删除、查询不同商品品类及其详情。通过这一模块,管理员可以有效地分类商品信息,帮助顾客更轻松地找到所需产品。模块如下图所示。

图5-9商品品类管理模块图
商品品类管理查询数据代码:
@RequestMapping("/get_obj")
public Map<String, Object> obj(HttpServletRequest request) {
List resultList = service.selectBaseList(service.select(service.readQuery(request), service.readConfig(request)));
if (resultList.size() > 0) {
JSONObject jsonObject = new JSONObject();
jsonObject.put("obj",resultList.get(0));
return success(jsonObject);
} else {
return success(null);
}
}
5.3.5商品信息管理模块
管理员的商品信息管理模块增加了添加、删除和盘点功能,使其不仅能查询和查看详情,还能直接操作商品数据库。这使得商品信息的更新更加灵活快捷,支持了超市日常运营中的即时需求变化,提高了整体运作效率。模块如下图所示。

图5-10商品信息管理添加模块图
商品信息管理新增数据代码:
@PostMapping("/add")
@Transactional
public Map<String, Object> add(HttpServletRequest request) throws IOException {
service.insert(service.readBody(request.getReader()));
return success(1);
}
public Map<String, Object> addMap(Map<String,Object> map){
service.insert(map);
return success(1);
}
5.3.6盘点记录管理模块
管理员可通过此模块执行删除、查询以及查看详情的操作,实现对盘点记录的完全控制。这种深度管理功能有助于识别系统中的错误或不一致之处,支持数据校正和优化,从而提高整个盘点过程的可靠性和效率。模块如下图所示。

图5-11盘点记录管理模块图
盘点记录管理删除一条数据代码如下:
@RequestMapping(value = "/del")
@Transactional
public Map<String, Object> del(HttpServletRequest request) {
service.delete(service.readQuery(request), service.readConfig(request));
return success(1);
}
public void delete(Map<String,String> query,Map<String,String> config){
QueryWrapper wrapper = new QueryWrapper<E>();
toWhereWrapper(query, "0".equals(config.get(FindConfig.GROUP_BY)),wrapper);
baseMapper.delete(wrapper);
log.info("[{}] - 删除操作:{}",wrapper.getSqlSelect());
}
第六章 系统测试
6.1系统测试的目的
测试的主要目的是确保系统的功能和性能满足预期的需求,同时识别和修复潜在的缺陷。通过系统测试,可以验证各个功能模块的正确性和稳定性,确保系统在不同使用场景下的表现符合设计要求。测试目的包括确认系统功能的完整性、验证数据处理的准确性、评估系统的性能和安全性。测试还可以提高用户满意度,保证用户在使用系统时获得流畅和可靠的体验。通过全面的测试,可以降低后期维护成本,减少系统上线后出现故障的风险,从而保障系统的长期稳定运行。
6.2测试方法
在本系统中,测试方法主要依赖于测试用例的设计与执行。测试用例是根据系统需求文档编写的,覆盖所有功能模块及其边界情况。每个测试用例包含输入数据、预期结果和实际结果的对比,以验证系统的功能是否按预期工作。
常见的测试用例包括功能测试用例、边界测试用例和异常测试用例[10]。功能测试用例针对系统的各项功能进行验证;边界测试用例则侧重于输入数据的边界条件,验证系统在极端情况下是否能够稳定运行;异常测试用例则用于验证系统在处理错误输入或异常情况时的反应。本文选择功能测试用例进行系统测试。
在测试执行过程中,记录每个用例的执行结果,并根据实际结果与预期结果的对比,判断系统是否存在缺陷。通过系统化的测试用例执行,可以有效提高测试的覆盖率和效率,为系统的最终上线提供保障。
6.3测试用例
6.3.1用户登录功能测试
表6-1 用户登录功能测试表
| 用例名称 | 用户登录系统 |
| 目的 | 测试用户通过正确的用户名和密码可否登录功能 |
| 前提 | 未登录的情况下 |
| 测试流程 | 1) 进入登录页面 2) 输入正确的用户名和密码 |
| 预期结果 | 用户名和密码正确的时候,跳转到登录成功界面,反之则显示错误信息,提示重新输入 |
| 实际结果 | 实际结果与预期结果一致 |
6.3.2创建数据测试
在系统中,创建功能也是基础功能之一,因此创建功能的测试很有代表性。在此章节主要列举在创建时各种情况下系统结果的测试。由于系统涉及创建功能操作过多,因此将多处统称创建功能。
创建数据用例如表6-2 所示。
表6-2 创建数据测试用例
| 测试用例编号 | YL_05 | |
| 测试用例名称 | 系统使用者进行创建数据 | |
| 测试用例描述 | 使用者输入要创建的数据 | |
| 系统入口 | 浏览器 | |
| 步骤 | 预期结果 | 实际结果 |
| 输入完整并且格式正确的数据 | 提示“创建成功”,并显示所有数据 | 预期结果 |
| 核心位置数据但非必要位置不输入数据 | 提示“创建成功”,并显示所有数据 | 预期结果 |
| 核心数据位置不输入数据 | 提示“创建失败” | 预期结果 |
6.3.3修改数据测试
在系统中,修改功能是系统主要实现功能,因此修改功能的测试很有代表性。在此章节主要列举在修改时各种情况下系统结果的测试。由于系统涉及修改功能操作过多,因此将多处数据表记录修改和状态修改统称修改功能。
修改数据用例如表6-3所示。
表6-3 修改数据测试用例
| 测试用例编号 | YL_06 | |
| 测试用例名称 | 系统使用者进行修改数据 | |
| 测试用例描述 | 使用者对可修改的数据项进行修改 | |
| 系统入口 | 浏览器 | |
| 步骤 | 预期结果 | 实际结果 |
| 将现有数据修改成正确的数据 | 提示“修改成功”,并显示所有数据 | 预期结果 |
| 将现有数据修改成错误的数据 | 提示“修改失败” | 预期结果 |
6.3.4查询数据测试
在系统中,查询功能是使用系统使用最多也是最基础的功能,因此查询功能的测试很有代表性。在此章节主要列举在查询时各种情况下系统结果的测试。
查询数据用例如表6-4所示。
表6-4 查询数据测试用例
| 测试用例编号 | YL_05 | |
| 测试用例名称 | 系统使用者进行查询数据 | |
| 测试用例描述 | 全部查询以及输入关键词查询 | |
| 系统入口 | 浏览器 | |
| 步骤 | 预期结果 | 实际结果 |
| 界面自动查询全部 | 显示对应所有记录 | 预期结果 |
| 输入已存在且能匹配成功的关键字 | 显示所查询到的数据 | 预期结果 |
| 输入不存在的关键字 | 显示数据界面为空 | 预期结果 |
6.4测试结果
在本次测试的过程主要针对所有功能下的添加操作,修改操作和删除操作,并以真实数据一一进行相关功能项目的输入,最终能够保证每个项目涉及的功能都能够正常运行,因此能够保证本次设计的,已实现的功能能够正常运行并且相关数据库的信息也同样保证正确。
结 论
通过对超市商品智慧盘点系统的设计与实现,展示了现代信息技术在零售管理中的重要应用。该系统基于Spring Boot框架和Java语言开发,并使用MySQL数据库进行数据存储与管理,实现了从用户注册登录、后台首页展示到系统公告管理、商品信息管理和盘点记录管理等一系列功能。通过这一平台,员工能够高效完成商品信息查询及盘点任务,管理员则可以全面掌控商品品类、用户权限及系统运行情况,大大提升了库存管理的效率和准确性。
在开发过程中,深入了解了Spring Boot框架的优势及其简化配置的能力,体验到了Java语言的强大功能以及MySQL数据库在数据处理方面的可靠性。这些技术不仅加快了系统的开发速度,还增强了系统的稳定性和扩展性,使得应对未来业务需求变化变得更加容易。此外,通过不断调试和优化,积累了丰富的实践经验,特别是在如何提高用户体验、确保数据安全方面获得了宝贵的知识。
展望未来,随着市场需求和技术的发展,超市商品智慧盘点系统还有很大的改进空间。例如,可以进一步探索与其他信息系统的集成,以提供更全面的数据支持和决策依据。还可以考虑引入更多智能化元素,如自动识别技术和实时数据分析,帮助超市更加精准地预测销售趋势,优化库存结构。
参考文献
- 刘江涛,王亮亮,吴庆茹,等.基于B/S模式的铁路勘测设计案例信息化管理系统设计与实现[J].铁路计算机应用,2021,30(03):32-35.
- 张丹丹,李弘.基于B/S架构的办公管理系统设计与开发[J].铁路通信信号工程技术,2024,21(09):44-48+106.
- 王志亮,纪松波.基于SpringBoot的Web前端与数据库的接口设计[J].工业控制计算机,2023,36(03):51-53.
- 熊永平.基于SpringBoot框架应用开发技术的分析与研究[J].电脑知识与技术,2021,15(36):76-77.
- 赵媛.基于Vue的Web系统前端性能优化分析[J].电脑编程技巧与维护,2024,(09):44-46.
- 秦冬.浅析Vue框架在前端开发中的应用[J].信息与电脑(理论版),2024,36(13):61-63.
- 李艳杰.MySQL数据库下存储过程的综合运用研究[J].现代信息科技,2023,7(11):80-82+88.
- 尹应荆.JAVA编程语言在计算机软件开发中的应用[J].石河子科技,2023,(05):45-47.
- 陈倩怡,何军.Vue+Springboot+MyBatis技术应用解析[J].电脑编程技巧与维护,2020,(01):14-15+28.
- 李俊萌.计算机软件测试技术与开发应用策略分析[J].信息记录材料,2023,24(03):50-52.
- Java Sunrise Coffee: Better Beans, and Better Coffee [J]. M2 Presswire, 2025,
- Salunke V S ,Ouda A . A Performance Benchmark for the PostgreSQL and MySQL Databases [J]. Future Internet, 2024, 16 (10): 382-382.
- Shao W ,Liu K . Design and Implementation of Online Ordering System Based on SpringBoot [J]. Journal of Big Data and Computing, 2024, 2 (3):
- 王超,邴红涛.烟草行业自动化立体仓库的可视化盘点技术与方法研究[J].物流科技,2024,47(05):150-153.
- 杨东,仓储库存盘点服务系统V1.0.重庆市,重庆矩形维科技有限公司,2023-11-02.
- 叶淑华,石鑫,张璐,等.协同与智能盘点系统在医疗设备盘点中的应用价值[J].云南医药,2023,44(04):48-51.
- 刘高联.视觉图书盘点系统关键技术研究[D].广东技术师范大学,2023
- 杨艳屏,王海亮,陈庆.基于大数据处理的通信网络资产盘点管理辅助系统的研究[J].自动化应用,2023,64(05):122-124.
- 徐丹,薛丽丽.博物馆藏品管理系统盘点与人工盘点[J].文物鉴定与鉴赏,2023,(01):60-63.
- 玉儿领囡.W公司成品仓储管理信息系统应用研究[D].云南财经大学,2022.
致 谢
超市商品智慧盘点系统设计与实现工作已结束,虽然过程中充满挑战,但内心充满自豪和满足。感谢大学四年间教导我的所有老师,他们的专业知识与人生智慧让我成长为能独立完成系统的学生。特别感谢指导老师,他耐心解答疑惑,引导我解决问题,提升自主解决能力。室友和同学们的宝贵建议和支持也让我取得长足进步。未来,我将继续努力追求卓越,不辜负所学所悟和老师期望。坚信坚定信念和不懈努力,未来定能取得更辉煌成就。期待更美好未来!
此外,超市商品智慧盘点系统设计与实现不仅是技术挑战,挫折和困难是成长的垫脚石,让我更深入理解问题,精确找到解决方案。每次解决问题,都感到满足和自豪。
对于未来,我充满期待和信心。无论道路多崎岖,只要保持坚定信念,持续努力,定能取得更大成就。期待将知识和技能运用到实际中,为社会做出更大贡献。
最后,感谢所有帮助和支持我的人。你们的教诲、鼓励和支持让我有今天的成就。我会继续努力,不辜负期望,为实现更美好的未来而奋斗。
请关注点赞+私信博主,免费领取项目源码

被折叠的 条评论
为什么被折叠?



