目 录
摘 要
随着社会的不断发展和科技的进步,志愿服务已成为社会责任感和公民意识的重要体现。大学生群体作为志愿服务的重要力量,积极参与社会公益活动,推动社会进步。然而,传统的志愿服务管理模式常存在信息不对称、服务效率低等问题。为了解决这些问题,本文设计并实现了一款基于Spring Boot框架与微信小程序结合的“大学生志愿爱心平台”,旨在提升志愿服务的管理效率和参与度。
该平台通过微信小程序提供一个便捷的前端界面,结合SpringBoot作为后台服务,整合了用户管理、捐赠信息发布、活动报名、志愿记录等功能模块。志愿者可通过微信小程序注册、浏览活动、报名参与,并在线捐赠。平台还支持活动评论、反馈以及志愿服务记录管理,便于志愿者与公益组织进行互动,提升参与的积极性和体验。同时,平台能够追踪志愿者的参与情况,激励他们持续参与公益活动,形成良性循环。
为了覆盖更广泛的用户群体,平台还开发了PC端版本,适应不同用户在不同设备上的需求。PC端提供与微信小程序类似的功能,包括活动查询、报名、捐赠管理、志愿者服务记录查询等,同时,PC端界面适合进行更为详细的数据分析与管理,便于公益组织管理员管理志愿活动和记录。PC端和小程序端的双重支持,使得平台在不同设备上均可高效运作,满足了多种使用场景下的需求。
通过平台的实现和优化,大学生志愿服务得到了数字化、智能化的管理工具,社会公益组织也可以更高效地管理和推动活动。该平台不仅提升了志愿服务管理的效率,也激发了大学生的公益参与热情,为志愿服务的普及和发展做出了积极贡献。
关键词:SpringBoot,大学生志愿者,爱心平台,志愿服务,微信小程序,PC端
Abstract
With the continuous development of society and the advancement of technology, volunteer service has become an important manifestation of social responsibility and civic awareness. As an important force in volunteer service, college students actively participate in social welfare activities and promote social progress. However, traditional volunteer service management models often suffer from problems such as information asymmetry and low service efficiency. To address these issues, this article designs and implements a "College Student Volunteer Love Platform" based on the Spring Boot framework and WeChat mini program, aiming to improve the management efficiency and participation of volunteer services.
The platform provides a convenient front-end interface through WeChat mini programs, combined with SpringBoot as a backend service, integrating user management, donation information publishing, activity registration, volunteer recording and other functional modules. Volunteers can register, browse activities, sign up to participate, and donate online through the WeChat mini program. The platform also supports activity comments, feedback, and volunteer service record management, facilitating interaction between volunteers and public welfare organizations, and enhancing their enthusiasm and experience of participation. At the same time, the platform can track the participation of volunteers, motivate them to continue participating in public welfare activities, and form a virtuous cycle.
In order to cover a wider user base, the platform has also developed a PC version to adapt to the needs of different users on different devices. The PC end provides functions similar to WeChat mini programs, including activity inquiry, registration, donation management, volunteer service record inquiry, etc. At the same time, the PC interface is suitable for more detailed data analysis and management, making it easy for public welfare organization administrators to manage volunteer activities and records. The dual support of PC and mini program enables the platform to operate efficiently on different devices, meeting the needs of various usage scenarios.
Through the implementation and optimization of the platform, college student volunteer services have obtained digital and intelligent management tools, and social welfare organizations can also manage and promote activities more efficiently. This platform not only improves the efficiency of volunteer service management, but also stimulates the enthusiasm of college students for public welfare participation, making positive contributions to the popularization and development of volunteer service.
key word: SpringBoot, College student volunteer, Love Platform, Volunteer Service, WeChat Mini Program, PC version
1 绪 论
-
- 研究背景与意义
随着社会的不断发展和大学生社会责任感的增强,大学生群体成为志愿服务的重要力量。然而,传统的志愿服务管理方式仍然存在信息传递不畅、活动安排效率低、志愿者参与度不足等问题,影响了志愿服务的效果和质量【1】。大学生在参与志愿服务时,往往面临活动信息不透明、报名流程繁琐等困扰,导致许多潜在志愿者的参与热情未能得到充分激发。
近年来,信息技术的快速发展为解决这些问题提供了新的思路。特别是基于Spring Boot框架的Web应用开发技术,通过其快速开发、高效管理、易于扩展等优势,为志愿服务活动的组织和管理提供了全新的解决方案【11】。借助Spring Boot框架,可以构建一个集活动发布、志愿者报名、捐赠物品、任务管理、活动记录与反馈于一体的数字化平台,极大地提升志愿服务的管理效率和参与体验。
因此,基于Spring Boot的“大学生志愿爱心平台”应运而生,旨在为大学生志愿服务提供便捷高效的管理工具【13】。通过该平台,可以优化活动信息发布与管理流程,增强志愿服务的透明度与互动性,提升大学生的参与积极性,推动志愿服务活动向数字化、智能化方向发展。
在当今社会,大学生作为具有强烈社会责任感的群体,其参与志愿服务不仅能够增强其社会实践能力,还能促进社会的和谐发展。随着数字化技术的不断进步,传统的志愿服务模式面临着效率与管理上的挑战。因此,基于SpringBoot框架的大学生志愿爱心平台的研究具有深远的意义。
Spring Boot作为一种高效的开发框架,因其轻量级、易于配置和维护的特点,成为构建志愿服务平台的理想选择。通过该平台,大学生能够便捷地参与各种志愿活动,平台提供的信息整合和互动功能,使得志愿服务的参与门槛大大降低。这不仅为大学生提供了一个展示爱心与实践能力的舞台,还能有效地提升志愿活动的组织效率和透明度【14】。同时,平台所具备的数据分析功能,也能为志愿服务的管理者提供决策支持,帮助他们合理分配资源,优化服务流程。
这一平台的建设不仅关注大学生个体的需求,还能有效推动社会公益事业的进步。通过技术手段的介入,志愿服务能够更加精准地对接需要帮助的群体,打破地域和资源的限制,使得更多有需要的人群能够得到及时帮助。这种模式为社会福利的普及提供了技术支持,也为其他社会公益项目提供了可借鉴的经验【16】。因此,基于Spring Boot构建的大学生志愿爱心平台,不仅能有效提升志愿服务的效率与参与度,还有助于社会公益事业的可持续发展,具有重要的学术研究价值和社会意义。
-
- 国内外研究现状
国外的志愿服务平台研究相较于国内起步较早,并且在技术应用和平台设计方面已取得了显著成果。在欧美等发达国家,志愿服务平台不仅广泛应用于本国,还通过跨国界合作和信息共享,推动了全球志愿服务活动的协作与发展。许多平台结合了大数据、云计算等技术,以提高志愿服务的效率和资源配置的合理性【4】。例如,一些平台通过大数据分析志愿者的行为模式,为活动组织者提供精准的决策支持,自动推荐合适的志愿活动给有兴趣的参与者。此外,智能推荐系统和社交媒体集成也是国外平台的一大特色,通过这些方式增强了志愿者之间的互动和平台的吸引力,从而提高了志愿服务的参与度和粘性【7】。
尽管国外的志愿服务平台在技术应用和用户体验上较为成熟,但也面临一些挑战。尤其是在志愿活动的监管、志愿者信息的安全保护以及平台的可持续运营等方面,仍存在一定问题【10】。例如,部分平台的管理制度不完善,导致活动组织不规范,志愿者参与过程中的隐私保护不足。此外,如何确保平台在长期运营中的资金管理和资源配置,也是许多国外平台所面临的难题。总体来看,国外在志愿服务平台的设计和技术创新方面为国内提供了有益的参考,特别是在用户体验、平台智能化管理以及跨国界合作方面,值得国内平台在未来发展中借鉴和学习【12】。
近年来,国内关于志愿服务的研究逐渐从传统的线下管理模式转向线上平台的建设与优化。随着社会对志愿服务需求的不断增加,学术界在志愿者管理、活动组织与信息化建设方面开展了广泛的探索。许多研究集中在如何通过数字化手段提升志愿服务的组织效率和参与度。一方面,一些学者对志愿服务平台的功能设计进行了深入研究,提出了多层次的志愿者管理系统,包括志愿者注册、活动报名、服务记录、评价反馈等基本功能模块。另一方面,也有不少研究关注平台的优化与运营模式,特别是如何通过更简洁直观的用户界面提升志愿者的参与体验,增加平台的活跃度【17】。例如,许多平台引入了活动推送和通知功能,帮助志愿者及时了解和参与感兴趣的活动。此外,志愿者的激励机制也是国内研究的一个重点,许多学者探讨了积分、荣誉系统等方式,以激励志愿者的持续参与和贡献。尽管国内在志愿服务平台建设上取得了一定的进展,但相较于成熟的国外平台,国内的研究仍存在一定差距,尤其是在系统化、标准化和个性化服务方面,仍有较大的发展空间【18】。
1.3 主要研究内容
基于Spring Boot的大学生志愿爱心平台的研究内容涵盖系统架构设计、功能实现和技术创新。平台采用微服务架构和分布式设计,确保高扩展性和稳定性,满足平台日益增长的用户需求和活动管理需求。技术选型上,平台使用Spring Boot与Spring Cloud框架,确保服务间高效通信与管理【20】。
在功能实现方面,平台涵盖多个模块,包括志愿活动管理、报名记录管理、签到记录管理、捐赠信息管理、捐赠记录管理和交流管理。活动管理系统帮助组织方发布和管理志愿活动信息;报名记录管理模块用于跟踪志愿者的报名情况;签到记录管理模块帮助确认活动参与者是否到场;捐赠管理系统用于发布捐赠信息及跟踪捐赠记录;交流管理模块促进志愿者与组织方之间的互动和反馈。
平台采用前后端分离的设计提升用户体验,前端利用现代化框架提提升交互性和流畅度,后端则通过RESTful API高效处理数据交互。在性能优化方面,平台结合缓存机制、负载均衡等技术,确保在高并发情况下的稳定性和响应速度。
此外,平台还通过数据分析优化活动推荐系统,基于志愿者的参与历史与兴趣偏好,精准推荐适合的活动,提升参与率。同时,通过身份认证与权限控制机制,保障用户信息安全。随着技术的不断发展,平台将进一步探索云原生架构等先进技术,以确保未来在扩展性和可维护性方面的持续提升。
2 相关技术介绍
2.1 Springboot 框架简介
SpringBoot,作为Spring生态系统中一颗璀璨的明星,以其“约定优于配置”的核心理念,极大地简化了Java应用的开发、部署与管理流程【5】。它并非是对Spring框架的颠覆,而是在其基础上进行了深度封装与优化,旨在快速搭建独立的、生产级别的Spring应用。SpringBoot通过自动配置功能,减少了大量繁琐的配置工作,让开发者能够更加专注于业务逻辑的实现。同时,它集成了众多常用库,如数据库连接池、缓存、消息队列等,为开发者提供了一站式的解决方案【8】。此外,SpringBoot还支持多种部署方式,无论是传统的WAR包部署,还是现代的容器化部署,都能轻松应对【15】。因此,选择SpringBoot作为大学生志愿爱心平台的开发框架,不仅能够提升开发效率,还能确保系统的稳定性和可维护性【9】。
2.2 JAVA简介
Java主要采用CORBA技术和安全模型,可以在互联网应用的数据保护。它还提供了对EJB(Enterprise JavaBeans)的全面支持,java servlet API,JSP(java server pages),和XML技术。JAVA语言是一种面向对象的语言,它通过提供最基本的方法来完成指定的任务,开发者只需要知道一些概念就能够编写出一些应用程序。Java程序相对较小,其代码能够在小机器上运行。Java是一种计算机编程语言,具有封装、继承和多态性三个主要特性,广泛应用于企业Web应用程序开发和移动应用程序开发【5】。
Java语言和一般编译器以及直译的区别在于,Java首先将源代码转换为字节码,然后将其转换为JVM的可执行文件,JVM可以在各种不同的JVM上运行。因此,实现了它的跨平台特性【8】。虽然这使得Java在早期非常缓慢,但是随着Java的开发,它已经得到了改进【9】。
B/S模式,即浏览器/服务器模式,是一种常见的网络应用架构模式。在B/S模式中,用户通过浏览器作为客户端与服务器进行交互。在浏览器/服务器(browser / Server Architecture)系统中,用户只需通过浏览器,就能够轻松地向分布在网络各处的众多服务器发送海量的请求。B/S系统大大地简化了客户端的工作,让用户体验更加便捷。
MySQL数据库,作为开源关系型数据库管理系统的佼佼者,以其高性能、可靠性、易用性和灵活性,在全球范围内被广泛应用于各类企业级应用中。MySQL采用SQL(结构化查询语言)作为数据操作的标准语言,支持复杂的查询、数据更新、索引优化等功能,确保数据的高效存取和完整性。其强大的事务处理能力,为业务逻辑的原子性、一致性、隔离性和持久性提供了坚实保障【2】。此外,MySQL还具备高度的可配置性和可扩展性,通过优化存储引擎、调整配置参数等手段,可以轻松应对高并发、大数据量的应用场景【15】。在大学生志愿爱心平台中,MySQL作为后端数据存储的核心,不仅为系统提供了稳定可靠的数据支持,还通过其丰富的数据操作功能,助力系统实现复杂的业务逻辑和高效的数据管理【3】【6】。
2.5微信小程序技术
微基于微信小程序的图书馆座位预约系统充分利用了微信平台的技术优势,为用户提供便捷、高效的座位预约服务。微信小程序无需用户额外安装应用,直接通过微信即可访问,大大降低了使用门槛。该系统采用微信提供的丰富接口和工具,如用户授权登录、地理位置服务、支付功能(如果适用)等,简化了开发流程并增强了用户体验。在开发过程中,系统利用微信小程序的前端框架,结合WXML(类似HTML)、WXSS(类似CSS)和JavaScript,构建了轻量级、响应迅速的用户界面。通过微信服务器与后端系统的无缝对接,实现了数据的实时同步和交互,确保用户能够获取最新的座位状态和预约信息。消息推送功能则让用户不会错过任何重要的通知或提醒,提升了服务的及时性和准确性。
此外,微信小程序支持离线缓存和多页面导航,优化了用户的浏览体验,即使在网络不稳定的情况下也能流畅操作。开发者还可以利用微信提供的数据分析工具,深入了解用户行为,不断优化系统功能和服务。总之,基于微信小程序技术的图书馆座位预约系统不仅提高了资源利用率和服务质量,还为用户带来了更加便捷和个性化的使用体验【19】。
3 系统分析
系统分析是对系统开发的可行性进行研究,分析功能需求以确保系统满足用户期望。系统用例设计将明确定义系统与外部用户的交互场景,系统流程规划则细化系统内部功能流程,确保系统各模块协调工作。通过系统分析,可以建立清晰的系统框架,明确系统目标和功能,为系统开发和实施奠定基础。
3.1.1 非技术可行性
大学生志愿爱心平台存储所用mysql数据库和开发工具IDEA,Tomcat等应用可以为我们编写工作提供很多方便。系统使用springboot框架进行开发,使系统的可扩展性和维护性更佳,减少Java配置代码,简化编程代码,目前springboot框架也是很多企业选择的框架之一。
从经济可行性的角度考虑,工程在开发阶段要求有1台开发PC;生产阶段要求有web服务器,数据库服务器。一台个人PC在经济上并不存在太大问题,后期系统部署投产时,对服务器投资不会太大,在经济上相对可行。
平台通过微信小程序、PC端进行操作,用户可以方便地通过微信进行注册、登录、报名、签到等操作,符合大学生用户的使用习惯。后台管理系统基于SpringBoot框架构建,操作简单易用,管理员可以轻松管理活动信息、报名记录、捐赠信息等。通过系统的权限控制和身份认证机制,保障了用户信息的安全性,减少了操作上的风险,且系统具备良好的扩展性,适应未来功能需求的变化,操作上具备可行性。
大学生志愿爱心平台致力于提升志愿服务管理和公益资源的共享效率,通过为不同用户角色(学生用户和管理员)提供个性化功能模块,实现志愿活动的顺畅组织和资源的有效管理。该系统构建了一个高效、便捷且透明的志愿服务平台,具体功能分析如下:
- PC端学生功能介绍:
- 注册登录:学生用户可以通过注册功能创建个人账户,注册时需要提供有效的邮箱或手机号码以及设置密码。登录功能允许学生用户输入账号和密码进入系统,进行后续的各项操作。
- 首页:学生用户登录后首先看到的是首页,这里展示了平台的主要功能入口和最新动态,包括通知公告、新闻资讯、志愿活动和捐赠信息等。首页设计简洁直观,方便学生快速获取所需信息。
- 交流论坛:学生用户可以在交流论坛中发帖、回帖,与其他用户交流学习心得、生活经验等。论坛设有不同板块,学生可以根据兴趣选择相应的板块参与讨论。
- 通知公告:此功能区会发布学校或组织的最新通知和重要信息,学生用户可以及时查看,确保不错过任何重要事项。
- 新闻资讯:新闻资讯功能区提供最新的教育新闻、社会热点、科技动态等,帮助学生拓宽视野,了解国内外大事。
- 志愿活动:学生用户可以浏览各类志愿活动信息,通过点赞、收藏、评论和报名功能参与感兴趣的活动。平台会展示活动详情、时间地点、报名方式等,方便学生选择和参与。
- 捐赠信息:捐赠信息功能区提供各种慈善项目和求助信息,学生用户可以通过点赞、收藏、评论和捐赠功能支持需要帮助的人。捐赠记录会详细记录学生的捐赠行为,鼓励更多的公益行为。
- 我的账户:学生用户可以在此修改个人的基本资料和登录密码,保证个人信息的安全性和准确性。
- 个人中心:个人中心是学生用户的私人空间,包括个人首页、报名记录、签到记录、捐赠记录和收藏等。学生可以在这里查看自己参与过的活动、签到情况、捐赠历史和收藏的内容,方便管理和回顾个人在平台上的所有活动。
小程序端学生用户功能介绍:
- 注册登录:学生用户可以通过小程序注册功能创建个人账户,注册时需要提供有效的邮箱或手机号码以及设置密码。登录功能允许学生用户输入账号和密码进入系统,进行后续的各项操作。
- 首页:学生用户登录后首先看到的是首页,这里展示了平台的主要功能入口和最新动态,包括通知公告、新闻资讯、志愿活动和捐赠信息等。首页设计简洁直观,方便学生快速获取所需信息。
- 交流论坛:学生用户可以在交流论坛中发帖、回帖,与其他用户交流学习心得、生活经验等。论坛设有不同板块,学生可以根据兴趣选择相应的板块参与讨论。
- 通知公告:此功能区会发布学校或组织的最新通知和重要信息,学生用户可以及时查看,确保不错过任何重要事项。
- 新闻资讯:新闻资讯功能区提供最新的教育新闻、社会热点、科技动态等,帮助学生拓宽视野,了解国内外大事。
- 志愿活动:学生用户可以浏览各类志愿活动信息,通过点赞、收藏、评论和报名功能参与感兴趣的活动。平台会展示活动详情、时间地点、报名方式等,方便学生选择和参与。
- 捐赠信息:捐赠信息功能区提供各种慈善项目和求助信息,学生用户可以通过点赞、收藏、评论和捐赠功能支持需要帮助的人。捐赠记录会详细记录学生的捐赠行为,鼓励更多的公益行为。
- 我的:我的是学生用户的私人空间,包括个人首页、报名记录、签到记录、捐赠记录和收藏等。学生可以在这里查看自己参与过的活动、签到情况、捐赠历史和收藏的内容,方便管理和回顾个人在平台上的所有活动。
- 后台端管理员功能模块:
- 登录功能:管理员功能模块首先提供安全的登录入口。管理员通过输入正确的用户名和密码,经过系统验证后,方可进入管理后台。登录功能确保只有授权的管理员能够访问和管理系统内的数据,保证数据的安全性和隐私性。
- 系统用户:系统用户模块允许管理员对所有注册用户进行管理,包括学生用户和其他管理员。对于学生用户,管理员可以审核其注册信息,确保用户的真实性和有效性。管理员还可以根据需要对用户权限进行调整,比如赋予或撤销某些管理权限,以满足不同用户的需求。
- 志愿活动管理:志愿活动管理模块允许管理员创建、编辑、发布和删除志愿活动。管理员可以详细设置活动的时间、地点、内容、要求等信息,并上传相关资料供用户查看。管理员还可以查看活动的报名情况和签到记录,对活动进行监督和管理,确保活动的顺利进行。此外,管理员可以对活动进行分类管理,便于用户查找和参与。
- 活动类型管理:活动类型管理模块允许管理员对系统中的活动类型进行定义和分类。管理员可以添加新的活动类型,编辑或删除现有类型,以适应不断变化的活动需求。通过有效的活动类型管理,用户可以更方便地根据自己的兴趣和专长选择合适的志愿活动,同时管理员也能更好地组织和管理活动。
- 报名记录管理:报名记录管理模块允许管理员查看和管理所有用户对志愿活动的报名情况。管理员可以查看报名者的详细信息,包括姓名、联系方式、报名时间等,并对报名信息进行审核。管理员还可以根据活动需求对报名者进行筛选和排序,以确保活动的顺利进行。此外,管理员可以追踪报名状态,如已确认、待审核或已取消等,以便及时更新活动的参与情况。
- 签到记录管理:签到记录管理模块允许管理员记录和审核用户的活动参与情况。管理员可以查看用户在活动中的签到时间、签到地点等信息,并对签到记录进行验证。管理员还可以根据签到情况对用户的参与度进行评估,如出勤率、活跃度等,通过有效的签到记录管理,可以确保活动的参与质量和用户的积极性。
- 捐赠信息管理::捐赠信息管理模块允许管理员创建、编辑、发布和删除捐赠信息。管理员可以详细设置捐赠标题、需求物品、封面图片、内容详情等信息,并上传相关资料供用户查看。
- 捐赠记录管理:捐赠记录管理模块允许管理员详细记录和审核用户的捐赠历史。管理员可以查看捐赠者的捐赠详情,包括捐赠项目、金额、时间等,并对捐赠记录进行确认和分类。管理员还可以根据捐赠记录对捐赠者进行表彰,如设置捐赠排行榜、颁发捐赠证书等,以鼓励更多的用户参与捐赠。此外,管理员可以利用捐赠记录进行数据分析,为捐赠活动的策划和改进提供依据。
- 系统管理:轮播图管理模块允许管理员添加、编辑和删除网站主页上的轮播图内容。管理员可以上传新的轮播图图片和相关链接,设置图片的显示顺序和时间间隔,以吸引用户的注意力并突出展示重要信息或活动。管理员还可以根据需要对轮播图进行分类管理,比如按照活动类型、时间等进行分类,使用户能够更快地找到感兴趣的内容。
- 通知公告管理:通知公告管理模块允许管理员发布和管理网站上的通知和公告信息。管理员可以创建新的通知或公告,编辑或删除旧的信息,并设置发布的时间和范围。管理员还可以对通知和公告进行分类管理,比如按照紧急程度、活动类型等进行分类,方便用户快速找到需要的信息。此外,管理员可以追踪通知和公告的阅读情况,以评估信息的传播效果。
- 资源管理:资源管理模块允许管理员发布和管理网站上的新闻资讯和资讯分类。管理员可以添加新的新闻资讯,编辑或删除旧的信息,并对资讯进行分类管理,如按主题、时间等进行分类。管理员还可以设置资讯的显示顺序和时间,确保用户能够及时获取最新和最重要的信息。此外,管理员可以追踪资讯的阅读情况,评估信息的受欢迎程度和影响力。
- 交流管理:交流管理模块允许管理员创建和维护网站上的交流论坛。管理员可以添加新的论坛分类,编辑或删除现有的分类,以适应不同的讨论主题和用户需求。管理员还可以对论坛帖子进行管理,包括审核帖子内容、回复用户留言、删除不当信息等,以维护良好的交流环境。管理员还可以根据帖子的活跃度和用户反馈对论坛进行优化,提升用户的交流体验。
非功能性分析旨在评估系统的非功能需求和性能要求。通过对性能、可靠性、安全性、可用性和扩展性等方面进行评估,确保平台能够满足用户和系统运行的要求。具体如下:
表2-1大学生志愿爱心平台非功能需求表
| 需求类型 | 描述 |
| 性能 | 系统应具有高性能,能够快速响应用户请求,保持稳定的性能水平,支持高并发访问和大规模数据处理。 |
| 可靠性 | 系统应具有高可靠性,确保系统稳定运行,防止系统故障和数据丢失,提供数据备份和恢复机制。 |
| 安全性 | 系统应具有高安全性,保护用户隐私信息和数据安全,采用加密传输技术、访问控制和身份验证机制。 |
| 可用性 | 系统应具有高可用性,保证系统全天候运行,最大限度减少系统故障和维护时间,提供灾备和故障转移功能。 |
| 易用性 | 系统应具有良好的易用性,用户界面设计友好,操作简单直观,提供清晰的指导和帮助文档。 |
| 可维护性 | 系统应具有良好的可维护性,易于维护和升级,提供模块化和结构化代码,方便开发人员进行维护和修改。 |
| 可扩展性 | 系统应具有良好的可扩展性,支持新增功能和模块的集成,具备良好的架构设计和扩展性能。 |
系统用例分析是对系统中各个功能模块的用户需求和行为进行分析,以识别和描述不同的用户用例。通过系统用例分析,可以深入了解用户在平台上的操作流程和交互方式,为系统设计和开发提供指导,并确保平台能够满足用户的需求和期望。
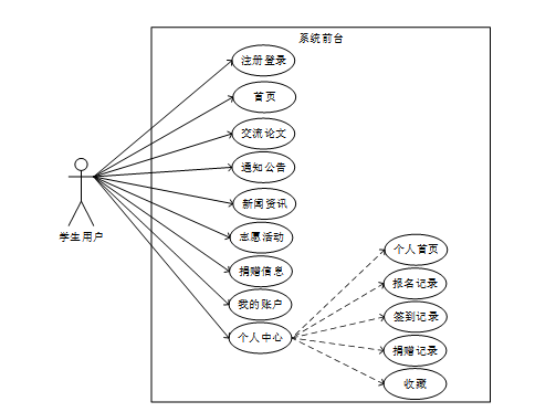
(1)小程序端学生用户角色用例图如下图所示。

图3-1 小程序端学生用户角色用例图
(2)PC端学生用户角色用例图如下图所示。

图3-2 PC端学生用户角色用例图
(2)管理员角色用例图如下图所示。

图3-3 管理员角色用例图
本章重点在对系统进行了可行性、功能需求、系统用例以及系统流程分析,旨在明确平台的功能要求。这些分析为系统的开发和测试提供了指导和标准,确保系统设计和实施符合用户需求。通过详细的分析,可以有效规划平台功能的实现方式,提供清晰的指引。同时,这些分析也有助于确保代码实现的质量和系统的稳定性,为系统的顺利上线和运行奠定基础。
4 系统总体设计
基于SPRINGBOOT架构技术的大学生志愿爱心平台采用Browser/Server结构,(浏览器/服务器)和基于Web服务前后台交互的模式,是一个适用于Windows体系环境下的模型结构。只要用户有符合程序运行的硬件系统,并连上互联网,便可以在任何时间、任何地点使用。系统工作原理图如图4-1所示:

图4-1系统工作原理图
其最终前后台交互原理如图4-2所示。
图4-2前后台交互原理
具体交互流程为:浏览器中执行具体操作,操作命令将生成一个do方法。该方法使得浏览器能够访问后台中的Controller层,Controller层由于业务上的需要执行进而访问Service层。Service层收到指令后将会去调用内部DAO层的接口。接口将会和MyBatis层下的一个SQL语句相对接。对接好之后进而访问MySql数据库。更新底层数据,然后将数据同步回MyBatis层,同步变化后的数据将通过DAO层接口,Service层和后台Controller层,直观反映到浏览器页面上。
4.2系统结构设计
大学生志愿爱心平台的整体结构设计如图4-3所示。
图4-3整体功能结构设计图
4.3系统功能设计
4.3.1注册流程
未有账号的用户可进入注册界面进行注册操作,填写注册表格,包括用户名、密码、电子邮件等必要信息。后台系统验证并保存用户提交的信息。分配唯一用户标识符。注册成功后,用户可以使用账号密码进行登录。用户注册流程图如下图所示。

图4-4注册流程图
当用户进入登录页面时,当其在浏览器执行具体操作的时候,后端会同步显示,如图4-5所示。

图4-5登录流程图
4.3.3增加数据流程操作流程
系统中的所有用户(管理员和学生用户)都可以实现增加数据功能,图4-6显示的就是在增加数据时的流程。

图4-6添加数据流程图.
4.4系统核心代码设计
大学生志愿爱心平台的核心代码设计如下:
注册页UserController.java,传入user对象,并将"user_id"、 "state"、 "user_group"、"login_time"、"phone"、"phone_state"、 "username"、"nickname"、"password"、"email"、"email_state"、"avatar"、"create_time"输入,重点是 "username"、"nickname"、"password"必须输入,通过获取username,数据库查询是否有该用户,如果存在,则提示“用户已存在”,否则执行将UserId置为空(数据库表中该字段已设置自动递增),代码如图4-7所示。
图4-7注册核心代码图
登录页,首先传入"username"、"email"、"phone"、"password",用户可通过用户名、邮箱、手机号进行登陆,通过判断resultList来确定查询结果,然后执行查询用户组UserGroup,用户组里面不存在,依然报“用户不存在”,执行完以上代码,最后涉及到用户带有“审核”的,会查询examine_state(用户的审核状态),数据库表user_group中含有source_table和source_field进行查询,以上步骤完成,对输入的密码进行存储Token到数据库,匹对账号和密码,数据库中的AccessToken为令牌,用于身份认证,代码如图4-8所示。
图4-8用户登录核心代码图
修改密码,通过请求data,获取旧密码,并将新密码重新赋值,期间都是需要通过加密,代码如图4-9所示。
图4-9修改密码核心代码图
修改一个数据,原理与add基本一致,不同点在于通过readConfig()读取关键字,以及通过readQuery()获取URL后面?指定位置的标识,转成Map对象后,执行update操作,同样通过拼接的sql语句执行,执行过程读取query,toWhereSql()语句完成数据库操作,body为修改对象的值,代码如图4-10所示。
图4-10修改数据核心代码图
删除一条数据,通过readQuery(),获取URL后面的对象地址,删除FROM具体的table,query删除查询FindConfig语句,代码如图4-11所示。
图4-11删除数据核心代码图
通过请求的参数获取列表数据,代码如图4-12所示。
图4-12获取列表核心代码图
通过请求的参数获取列表数据,代码如图4-13所示。
图4-13图片上传核心代码图
4.5.1数据库设计原则
大学生志愿爱心平台在进行数据库设计时,考虑到个人能力与数据库选择,选择了数据库Mysql。以下将使用E-R展示数据库中设计的实体及主要的字段和类型及数据库的描述。
4.5.2数据库实体
通过建立大学生志愿爱心平台的E-R模型图。以此来设计详细的数据库资料实体,以下为具体图例:
(1)学生用户实体实体图如图4-14所示;

图4-14学生用户实体图
(2)志愿活动实体图如图4-15所示;

图4-15志愿活动实体图
(3)捐赠信息实体E-R图如图4-16所示;

图4-16捐赠信息实体E-R图
(4)签到记录实体图如图4-17所示;

图4-17签到记录实体图
(6)数据库实体E-R图如图4-18所示:
图4-18数据库E-R图
4.5.3 数据库逻辑结构设计
数据库逻辑结构设计则是在概念结构的基础上,进行具体的数据库表设计。我们将定义每个表的结构、字段和约束,并建立表与表之间的关系。
| 编号 | 名称 | 数据类型 | 长度 | 小数位 | 允许空值 | 主键 | 默认值 | 说明 |
| 1 | token_id | int | 10 | 0 | N | Y | 临时访问牌ID | |
| 2 | token | varchar | 64 | 0 | Y | N | 临时访问牌 | |
| 3 | info | text | 65535 | 0 | Y | N | ||
| 4 | maxage | int | 10 | 0 | N | N | 2 | 最大寿命:默认2小时 |
| 5 | create_time | timestamp | 19 | 0 | N | N | CURRENT_TIMESTAMP | 创建时间: |
| 6 | update_time | timestamp | 19 | 0 | N | N | CURRENT_TIMESTAMP | 更新时间: |
| 7 | user_id | int | 10 | 0 | N | N | 0 | 用户编号: |
| 编号 | 名称 | 数据类型 | 长度 | 小数位 | 允许空值 | 主键 | 默认值 | 说明 |
| 1 | activity_type_id | int | 10 | 0 | N | Y | 活动类型ID | |
| 2 | activity_type | varchar | 64 | 0 | Y | N | 活动类型 | |
| 3 | create_time | datetime | 19 | 0 | N | N | CURRENT_TIMESTAMP | 创建时间 |
| 4 | update_time | timestamp | 19 | 0 | N | N | CURRENT_TIMESTAMP | 更新时间 |
| 编号 | 名称 | 数据类型 | 长度 | 小数位 | 允许空值 | 主键 | 默认值 | 说明 |
| 1 | article_id | mediumint | 8 | 0 | N | Y | 文章id:[0,8388607] | |
| 2 | title | varchar | 125 | 0 | N | Y | 标题:[0,125]用于文章和html的title标签中 | |
| 3 | type | varchar | 64 | 0 | N | N | 0 | 文章分类:[0,1000]用来搜索指定类型的文章 |
| 4 | hits | int | 10 | 0 | N | N | 0 | 点击数:[0,1000000000]访问这篇文章的人次 |
| 5 | praise_len | int | 10 | 0 | N | N | 0 | 点赞数 |
| 6 | create_time | timestamp | 19 | 0 | N | N | CURRENT_TIMESTAMP | 创建时间: |
| 7 | update_time | timestamp | 19 | 0 | N | N | CURRENT_TIMESTAMP | 更新时间: |
| 8 | source | varchar | 255 | 0 | Y | N | 来源:[0,255]文章的出处 | |
| 9 | url | varchar | 255 | 0 | Y | N | 来源地址:[0,255]用于跳转到发布该文章的网站 | |
| 10 | tag | varchar | 255 | 0 | Y | N | 标签:[0,255]用于标注文章所属相关内容,多个标签用空格隔开 | |
| 11 | content | longtext | 2147483647 | 0 | Y | N | 正文:文章的主体内容 | |
| 12 | img | varchar | 255 | 0 | Y | N | 封面图 | |
| 13 | description | text | 65535 | 0 | Y | N | 文章描述 |
| 编号 | 名称 | 数据类型 | 长度 | 小数位 | 允许空值 | 主键 | 默认值 | 说明 |
| 1 | type_id | smallint | 5 | 0 | N | Y | 分类ID:[0,10000] | |
| 2 | display | smallint | 5 | 0 | N | N | 100 | 显示顺序:[0,1000]决定分类显示的先后顺序 |
| 3 | name | varchar | 16 | 0 | N | N | 分类名称:[2,16] | |
| 4 | father_id | smallint | 5 | 0 | N | N | 0 | 上级分类ID:[0,32767] |
| 5 | description | varchar | 255 | 0 | Y | N | 描述:[0,255]描述该分类的作用 | |
| 6 | icon | text | 65535 | 0 | Y | N | 分类图标: | |
| 7 | url | varchar | 255 | 0 | Y | N | 外链地址:[0,255]如果该分类是跳转到其他网站的情况下,就在该URL上设置 | |
| 8 | create_time | timestamp | 19 | 0 | N | N | CURRENT_TIMESTAMP | 创建时间: |
| 9 | update_time | timestamp | 19 | 0 | N | N | CURRENT_TIMESTAMP | 更新时间: |
| 编号 | 名称 | 数据类型 | 长度 | 小数位 | 允许空值 | 主键 | 默认值 | 说明 |
| 1 | auth_id | int | 10 | 0 | N | Y | 授权ID: | |
| 2 | user_group | varchar | 64 | 0 | Y | N | 用户组: | |
| 3 | mod_name | varchar | 64 | 0 | Y | N | 模块名: | |
| 4 | table_name | varchar | 64 | 0 | Y | N | 表名: | |
| 5 | page_title | varchar | 255 | 0 | Y | N | 页面标题: | |
| 6 | path | varchar | 255 | 0 | Y | N | 路由路径: | |
| 7 | parent | varchar | 64 | 0 | Y | N | 父级菜单 | |
| 8 | parent_sort | int | 10 | 0 | N | N | 0 | 父级菜单排序 |
| 9 | position | varchar | 32 | 0 | Y | N | 位置: | |
| 10 | mode | varchar | 32 | 0 | N | N | _blank | 跳转方式: |
| 11 | add | tinyint | 3 | 0 | N | N | 1 | 是否可增加: |
| 12 | del | tinyint | 3 | 0 | N | N | 1 | 是否可删除: |
| 13 | set | tinyint | 3 | 0 | N | N | 1 | 是否可修改: |
| 14 | get | tinyint | 3 | 0 | N | N | 1 | 是否可查看: |
| 15 | field_add | text | 65535 | 0 | Y | N | 添加字段: | |
| 16 | field_set | text | 65535 | 0 | Y | N | 修改字段: | |
| 17 | field_get | text | 65535 | 0 | Y | N | 查询字段: | |
| 18 | table_nav_name | varchar | 500 | 0 | Y | N | 跨表导航名称: | |
| 19 | table_nav | varchar | 500 | 0 | Y | N | 跨表导航: | |
| 20 | option | text | 65535 | 0 | Y | N | 配置: | |
| 21 | create_time | timestamp | 19 | 0 | N | N | CURRENT_TIMESTAMP | 创建时间: |
| 22 | update_time | timestamp | 19 | 0 | N | N | CURRENT_TIMESTAMP | 更新时间: |
| 编号 | 名称 | 数据类型 | 长度 | 小数位 | 允许空值 | 主键 | 默认值 | 说明 |
| 1 | code_token_id | int | 10 | 0 | N | Y | ||
| 2 | token | varchar | 255 | 0 | Y | N | ||
| 3 | code | varchar | 255 | 0 | Y | N | 验证码 | |
| 4 | expire_time | timestamp | 19 | 0 | N | N | CURRENT_TIMESTAMP | 失效时间 |
| 5 | create_time | timestamp | 19 | 0 | N | N | CURRENT_TIMESTAMP | 创建时间 |
| 6 | update_time | timestamp | 19 | 0 | N | N | CURRENT_TIMESTAMP | 更新时间: |
| 编号 | 名称 | 数据类型 | 长度 | 小数位 | 允许空值 | 主键 | 默认值 | 说明 |
| 1 | collect_id | int | 10 | 0 | N | Y | 收藏ID: | |
| 2 | user_id | int | 10 | 0 | N | N | 0 | 收藏人ID: |
| 3 | source_table | varchar | 255 | 0 | Y | N | 来源表: | |
| 4 | source_field | varchar | 255 | 0 | Y | N | 来源字段: | |
| 5 | source_id | int | 10 | 0 | N | N | 0 | 来源ID: |
| 6 | title | varchar | 255 | 0 | Y | N | 标题: | |
| 7 | img | varchar | 255 | 0 | Y | N | 封面: | |
| 8 | create_time | timestamp | 19 | 0 | N | N | CURRENT_TIMESTAMP | 创建时间: |
| 9 | update_time | timestamp | 19 | 0 | N | N | CURRENT_TIMESTAMP | 更新时间: |
| 编号 | 名称 | 数据类型 | 长度 | 小数位 | 允许空值 | 主键 | 默认值 | 说明 |
| 1 | comment_id | int | 10 | 0 | N | Y | 评论ID: | |
| 2 | user_id | int | 10 | 0 | N | N | 0 | 评论人ID: |
| 3 | reply_to_id | int | 10 | 0 | N | N | 0 | 回复评论ID:空为0 |
| 4 | content | longtext | 2147483647 | 0 | Y | N | 内容: | |
| 5 | nickname | varchar | 255 | 0 | Y | N | 昵称: | |
| 6 | avatar | varchar | 255 | 0 | Y | N | 头像地址:[0,255] | |
| 7 | create_time | timestamp | 19 | 0 | N | N | CURRENT_TIMESTAMP | 创建时间: |
| 8 | update_time | timestamp | 19 | 0 | N | N | CURRENT_TIMESTAMP | 更新时间: |
| 9 | source_table | varchar | 255 | 0 | Y | N | 来源表: | |
| 10 | source_field | varchar | 255 | 0 | Y | N | 来源字段: | |
| 11 | source_id | int | 10 | 0 | N | N | 0 | 来源ID: |
| 编号 | 名称 | 数据类型 | 长度 | 小数位 | 允许空值 | 主键 | 默认值 | 说明 |
| 1 | donation_information_id | int | 10 | 0 | N | Y | 捐赠信息ID | |
| 2 | donation_title | varchar | 64 | 0 | Y | N | 捐赠标题 | |
| 3 | release_date | date | 10 | 0 | Y | N | 发布日期 | |
| 4 | required_items | varchar | 64 | 0 | Y | N | 需求物品 | |
| 5 | volunteer_duration | varchar | 64 | 0 | Y | N | 志愿时长 | |
| 6 | cover_photo | varchar | 255 | 0 | Y | N | 封面图片 | |
| 7 | personal_profile | text | 65535 | 0 | Y | N | 个人简介 | |
| 8 | content_details | longtext | 2147483647 | 0 | Y | N | 内容详情 | |
| 9 | praise_len | int | 10 | 0 | N | N | 0 | 点赞数 |
| 10 | donation_record_limit_times | int | 10 | 0 | N | N | 0 | 捐赠限制次数 |
| 11 | create_time | datetime | 19 | 0 | N | N | CURRENT_TIMESTAMP | 创建时间 |
| 12 | update_time | timestamp | 19 | 0 | N | N | CURRENT_TIMESTAMP | 更新时间 |
| 编号 | 名称 | 数据类型 | 长度 | 小数位 | 允许空值 | 主键 | 默认值 | 说明 |
| 1 | donation_record_id | int | 10 | 0 | N | Y | 捐赠记录ID | |
| 2 | donation_title | varchar | 64 | 0 | Y | N | 捐赠标题 | |
| 3 | required_items | varchar | 64 | 0 | Y | N | 需求物品 | |
| 4 | volunteer_duration | varchar | 64 | 0 | Y | N | 志愿时长 | |
| 5 | student_users | int | 10 | 0 | Y | N | 0 | 学生用户 |
| 6 | class_name | varchar | 64 | 0 | Y | N | 班级名称 | |
| 7 | student_name | varchar | 64 | 0 | Y | N | 学生姓名 | |
| 8 | student_phone_number | varchar | 64 | 0 | Y | N | 学生电话 | |
| 9 | student_id | varchar | 64 | 0 | Y | N | 学生学号 | |
| 10 | courier_number | varchar | 64 | 0 | Y | N | 快递单号 | |
| 11 | express_delivery_pictures | varchar | 255 | 0 | Y | N | 快递图片 | |
| 12 | donation_remarks | varchar | 64 | 0 | Y | N | 捐赠备注 | |
| 13 | examine_state | varchar | 16 | 0 | N | N | 未审核 | 审核状态 |
| 14 | examine_reply | varchar | 16 | 0 | Y | N | 审核回复 | |
| 15 | duration_record_limit_times | int | 10 | 0 | N | N | 0 | 录入时长限制次数 |
| 16 | create_time | datetime | 19 | 0 | N | N | CURRENT_TIMESTAMP | 创建时间 |
| 17 | update_time | timestamp | 19 | 0 | N | N | CURRENT_TIMESTAMP | 更新时间 |
| 18 | source_table | varchar | 255 | 0 | Y | N | 来源表 | |
| 19 | source_id | int | 10 | 0 | Y | N | 来源ID | |
| 20 | source_user_id | int | 10 | 0 | Y | N | 来源用户 |
| 编号 | 名称 | 数据类型 | 长度 | 小数位 | 允许空值 | 主键 | 默认值 | 说明 |
| 1 | duration_record_id | int | 10 | 0 | N | Y | 时长记录ID | |
| 2 | record_title | varchar | 64 | 0 | Y | N | 记录标题 | |
| 3 | student_users | int | 10 | 0 | Y | N | 0 | 学生用户 |
| 4 | class_name | varchar | 64 | 0 | Y | N | 班级名称 | |
| 5 | student_name | varchar | 64 | 0 | Y | N | 学生姓名 | |
| 6 | student_phone_number | varchar | 64 | 0 | Y | N | 学生电话 | |
| 7 | student_id | varchar | 64 | 0 | Y | N | 学生学号 | |
| 8 | record_duration | double | 9 | 2 | Y | N | 0.00 | 记录时长 |
| 9 | record_remarks | text | 65535 | 0 | Y | N | 记录备注 | |
| 10 | create_time | datetime | 19 | 0 | N | N | CURRENT_TIMESTAMP | 创建时间 |
| 11 | update_time | timestamp | 19 | 0 | N | N | CURRENT_TIMESTAMP | 更新时间 |
| 12 | source_table | varchar | 255 | 0 | Y | N | 来源表 | |
| 13 | source_id | int | 10 | 0 | Y | N | 来源ID | |
| 14 | source_user_id | int | 10 | 0 | Y | N | 来源用户 |
| 编号 | 名称 | 数据类型 | 长度 | 小数位 | 允许空值 | 主键 | 默认值 | 说明 |
| 1 | forum_id | mediumint | 8 | 0 | N | Y | 论坛id | |
| 2 | display | smallint | 5 | 0 | N | N | 100 | 排序 |
| 3 | user_id | mediumint | 8 | 0 | N | N | 0 | 用户ID |
| 4 | nickname | varchar | 16 | 0 | Y | N | 昵称:[0,16] | |
| 5 | praise_len | int | 10 | 0 | Y | N | 0 | 点赞数 |
| 6 | hits | int | 10 | 0 | N | N | 0 | 访问数 |
| 7 | title | varchar | 125 | 0 | N | N | 标题 | |
| 8 | keywords | varchar | 125 | 0 | Y | N | 关键词 | |
| 9 | description | varchar | 255 | 0 | Y | N | 描述 | |
| 10 | url | varchar | 255 | 0 | Y | N | 来源地址 | |
| 11 | tag | varchar | 255 | 0 | Y | N | 标签 | |
| 12 | img | text | 65535 | 0 | Y | N | 封面图 | |
| 13 | content | longtext | 2147483647 | 0 | Y | N | 正文 | |
| 14 | create_time | timestamp | 19 | 0 | N | N | CURRENT_TIMESTAMP | 创建时间: |
| 15 | update_time | timestamp | 19 | 0 | N | N | CURRENT_TIMESTAMP | 更新时间: |
| 16 | avatar | varchar | 255 | 0 | Y | N | 发帖人头像: | |
| 17 | type | varchar | 64 | 0 | N | N | 0 | 论坛分类:[0,1000]用来搜索指定类型的论坛帖 |
| 18 | istop | int | 10 | 0 | N | N | 0 | 是否置顶 |
| 编号 | 名称 | 数据类型 | 长度 | 小数位 | 允许空值 | 主键 | 默认值 | 说明 |
| 1 | type_id | smallint | 5 | 0 | N | Y | 分类ID:[0,10000] | |
| 2 | name | varchar | 16 | 0 | N | N | 分类名称:[2,16] | |
| 3 | description | varchar | 255 | 0 | Y | N | 描述:[0,255]描述该分类的作用 | |
| 4 | url | varchar | 255 | 0 | Y | N | 外链地址:[0,255]如果该分类是跳转到其他网站的情况下,就在该URL上设置 | |
| 5 | father_id | smallint | 5 | 0 | N | N | 0 | 上级分类ID:[0,32767] |
| 6 | icon | varchar | 255 | 0 | Y | N | 分类图标: | |
| 7 | create_time | timestamp | 19 | 0 | N | N | CURRENT_TIMESTAMP | 创建时间: |
| 8 | update_time | timestamp | 19 | 0 | N | N | CURRENT_TIMESTAMP | 更新时间: |
| 编号 | 名称 | 数据类型 | 长度 | 小数位 | 允许空值 | 主键 | 默认值 | 说明 |
| 1 | hits_id | int | 10 | 0 | N | Y | 点赞ID: | |
| 2 | user_id | int | 10 | 0 | N | N | 0 | 点赞人: |
| 3 | create_time | timestamp | 19 | 0 | N | N | CURRENT_TIMESTAMP | 创建时间: |
| 4 | update_time | timestamp | 19 | 0 | N | N | CURRENT_TIMESTAMP | 更新时间: |
| 5 | source_table | varchar | 255 | 0 | Y | N | 来源表: | |
| 6 | source_field | varchar | 255 | 0 | Y | N | 来源字段: | |
| 7 | source_id | int | 10 | 0 | N | N | 0 | 来源ID: |
| 编号 | 名称 | 数据类型 | 长度 | 小数位 | 允许空值 | 主键 | 默认值 | 说明 |
| 1 | notice_id | mediumint | 8 | 0 | N | Y | 公告id: | |
| 2 | title | varchar | 125 | 0 | N | N | 标题: | |
| 3 | content | longtext | 2147483647 | 0 | Y | N | 正文: | |
| 4 | create_time | timestamp | 19 | 0 | N | N | CURRENT_TIMESTAMP | 创建时间: |
| 5 | update_time | timestamp | 19 | 0 | N | N | CURRENT_TIMESTAMP | 更新时间: |
| 编号 | 名称 | 数据类型 | 长度 | 小数位 | 允许空值 | 主键 | 默认值 | 说明 |
| 1 | praise_id | int | 10 | 0 | N | Y | 点赞ID: | |
| 2 | user_id | int | 10 | 0 | N | N | 0 | 点赞人: |
| 3 | create_time | timestamp | 19 | 0 | N | N | CURRENT_TIMESTAMP | 创建时间: |
| 4 | update_time | timestamp | 19 | 0 | N | N | CURRENT_TIMESTAMP | 更新时间: |
| 5 | source_table | varchar | 255 | 0 | Y | N | 来源表: | |
| 6 | source_field | varchar | 255 | 0 | Y | N | 来源字段: | |
| 7 | source_id | int | 10 | 0 | N | N | 0 | 来源ID: |
| 8 | status | bit | 1 | 0 | N | N | 1 | 点赞状态:1为点赞,0已取消 |
| 编号 | 名称 | 数据类型 | 长度 | 小数位 | 允许空值 | 主键 | 默认值 | 说明 |
| 1 | registration_record_id | int | 10 | 0 | N | Y | 报名记录ID | |
| 2 | event_name | varchar | 64 | 0 | Y | N | 活动名称 | |
| 3 | activity_type | varchar | 64 | 0 | Y | N | 活动类型 | |
| 4 | event_date | date | 10 | 0 | Y | N | 活动日期 | |
| 5 | activity_duration | varchar | 64 | 0 | Y | N | 活动时长 | |
| 6 | event_location | varchar | 64 | 0 | Y | N | 活动地点 | |
| 7 | student_users | int | 10 | 0 | Y | N | 0 | 学生用户 |
| 8 | class_name | varchar | 64 | 0 | Y | N | 班级名称 | |
| 9 | student_name | varchar | 64 | 0 | Y | N | 学生姓名 | |
| 10 | student_phone_number | varchar | 64 | 0 | Y | N | 学生电话 | |
| 11 | student_id | varchar | 64 | 0 | Y | N | 学生学号 | |
| 12 | registration_content | text | 65535 | 0 | Y | N | 报名内容 | |
| 13 | examine_state | varchar | 16 | 0 | N | N | 未审核 | 审核状态 |
| 14 | examine_reply | varchar | 16 | 0 | Y | N | 审核回复 | |
| 15 | sign_in_record_limit_times | int | 10 | 0 | N | N | 0 | 签到限制次数 |
| 16 | create_time | datetime | 19 | 0 | N | N | CURRENT_TIMESTAMP | 创建时间 |
| 17 | update_time | timestamp | 19 | 0 | N | N | CURRENT_TIMESTAMP | 更新时间 |
| 18 | source_table | varchar | 255 | 0 | Y | N | 来源表 | |
| 19 | source_id | int | 10 | 0 | Y | N | 来源ID | |
| 20 | source_user_id | int | 10 | 0 | Y | N | 来源用户 |
| 编号 | 名称 | 数据类型 | 长度 | 小数位 | 允许空值 | 主键 | 默认值 | 说明 |
| 1 | schedule_id | smallint | 5 | 0 | N | Y | 日程ID:[0,32767] | |
| 2 | content | varchar | 255 | 0 | Y | N | 日程内容 | |
| 3 | scheduled_time | datetime | 19 | 0 | Y | N | 计划时间 | |
| 4 | user_id | int | 10 | 0 | N | N | 用户id | |
| 5 | create_time | datetime | 19 | 0 | Y | N | 创建时间 | |
| 6 | update_time | datetime | 19 | 0 | Y | N | 更新时间 |
| 编号 | 名称 | 数据类型 | 长度 | 小数位 | 允许空值 | 主键 | 默认值 | 说明 |
| 1 | score_id | int | 10 | 0 | N | Y | 评分ID: | |
| 2 | user_id | int | 10 | 0 | N | N | 0 | 评分人: |
| 3 | nickname | varchar | 64 | 0 | Y | N | 昵称: | |
| 4 | score_num | double | 5 | 2 | N | N | 0.00 | 评分: |
| 5 | create_time | timestamp | 19 | 0 | N | N | CURRENT_TIMESTAMP | 创建时间: |
| 6 | update_time | timestamp | 19 | 0 | N | N | CURRENT_TIMESTAMP | 更新时间: |
| 7 | source_table | varchar | 255 | 0 | Y | N | 来源表: | |
| 8 | source_field | varchar | 255 | 0 | Y | N | 来源字段: | |
| 9 | source_id | int | 10 | 0 | N | N | 0 | 来源ID: |
| 编号 | 名称 | 数据类型 | 长度 | 小数位 | 允许空值 | 主键 | 默认值 | 说明 |
| 1 | sign_in_record_id | int | 10 | 0 | N | Y | 签到记录ID | |
| 2 | event_name | varchar | 64 | 0 | Y | N | 活动名称 | |
| 3 | activity_type | varchar | 64 | 0 | Y | N | 活动类型 | |
| 4 | event_date | date | 10 | 0 | Y | N | 活动日期 | |
| 5 | activity_duration | varchar | 64 | 0 | Y | N | 活动时长 | |
| 6 | event_location | varchar | 64 | 0 | Y | N | 活动地点 | |
| 7 | student_users | int | 10 | 0 | Y | N | 0 | 学生用户 |
| 8 | class_name | varchar | 64 | 0 | Y | N | 班级名称 | |
| 9 | student_name | varchar | 64 | 0 | Y | N | 学生姓名 | |
| 10 | student_phone_number | varchar | 64 | 0 | Y | N | 学生电话 | |
| 11 | student_id | varchar | 64 | 0 | Y | N | 学生学号 | |
| 12 | check_in_picture | varchar | 255 | 0 | Y | N | 签到图片 | |
| 13 | sign_in_remarks | text | 65535 | 0 | Y | N | 签到备注 | |
| 14 | examine_state | varchar | 16 | 0 | N | N | 未审核 | 审核状态 |
| 15 | location_address | varchar | 64 | 0 | Y | N | 当前位置 | |
| 16 | location_lng | varchar | 64 | 0 | Y | N | 当前位置经度 | |
| 17 | location_lat | varchar | 64 | 0 | Y | N | 当前位置纬度 | |
| 18 | duration_record_limit_times | int | 10 | 0 | N | N | 0 | 录入时长限制次数 |
| 19 | create_time | datetime | 19 | 0 | N | N | CURRENT_TIMESTAMP | 创建时间 |
| 20 | update_time | timestamp | 19 | 0 | N | N | CURRENT_TIMESTAMP | 更新时间 |
| 21 | source_table | varchar | 255 | 0 | Y | N | 来源表 | |
| 22 | source_id | int | 10 | 0 | Y | N | 来源ID | |
| 23 | source_user_id | int | 10 | 0 | Y | N | 来源用户 |
| 编号 | 名称 | 数据类型 | 长度 | 小数位 | 允许空值 | 主键 | 默认值 | 说明 |
| 1 | slides_id | int | 10 | 0 | N | Y | 轮播图ID: | |
| 2 | title | varchar | 64 | 0 | Y | N | 标题: | |
| 3 | content | varchar | 255 | 0 | Y | N | 内容: | |
| 4 | url | varchar | 255 | 0 | Y | N | 链接: | |
| 5 | img | varchar | 255 | 0 | Y | N | 轮播图: | |
| 6 | hits | int | 10 | 0 | N | N | 0 | 点击量: |
| 7 | create_time | timestamp | 19 | 0 | N | N | CURRENT_TIMESTAMP | 创建时间: |
| 8 | update_time | timestamp | 19 | 0 | N | N | CURRENT_TIMESTAMP | 更新时间: |
| 编号 | 名称 | 数据类型 | 长度 | 小数位 | 允许空值 | 主键 | 默认值 | 说明 |
| 1 | student_users_id | int | 10 | 0 | N | Y | 学生用户ID | |
| 2 | class_name | varchar | 64 | 0 | Y | N | 班级名称 | |
| 3 | student_name | varchar | 64 | 0 | N | N | 学生姓名 | |
| 4 | student_gender | varchar | 64 | 0 | Y | N | 学生性别 | |
| 5 | student_phone_number | varchar | 16 | 0 | Y | N | 学生电话 | |
| 6 | student_id | varchar | 64 | 0 | N | N | 学生学号 | |
| 7 | volunteer_duration | double | 9 | 2 | Y | N | 0.00 | 志愿时长 |
| 8 | examine_state | varchar | 16 | 0 | N | N | 已通过 | 审核状态 |
| 9 | user_id | int | 10 | 0 | N | N | 0 | 用户ID |
| 10 | create_time | datetime | 19 | 0 | N | N | CURRENT_TIMESTAMP | 创建时间 |
| 11 | update_time | timestamp | 19 | 0 | N | N | CURRENT_TIMESTAMP | 更新时间 |
| 编号 | 名称 | 数据类型 | 长度 | 小数位 | 允许空值 | 主键 | 默认值 | 说明 |
| 1 | upload_id | int | 10 | 0 | N | Y | 上传ID | |
| 2 | name | varchar | 64 | 0 | Y | N | 文件名 | |
| 3 | path | varchar | 255 | 0 | Y | N | 访问路径 | |
| 4 | file | varchar | 255 | 0 | Y | N | 文件路径 | |
| 5 | display | varchar | 255 | 0 | Y | N | 显示顺序 | |
| 6 | father_id | int | 10 | 0 | Y | N | 0 | 父级ID |
| 7 | dir | varchar | 255 | 0 | Y | N | 文件夹 | |
| 8 | type | varchar | 32 | 0 | Y | N | 文件类型 |
表user (用户账户:用于保存用户登录信息)
| 编号 | 名称 | 数据类型 | 长度 | 小数位 | 允许空值 | 主键 | 默认值 | 说明 |
| 1 | user_id | int | 10 | 0 | N | Y | 用户ID:[0,8388607]用户获取其他与用户相关的数据 | |
| 2 | state | smallint | 5 | 0 | N | N | 1 | 账户状态:[0,10](1可用|2异常|3已冻结|4已注销) |
| 3 | user_group | varchar | 32 | 0 | Y | N | 所在用户组:[0,32767]决定用户身份和权限 | |
| 4 | login_time | timestamp | 19 | 0 | N | N | CURRENT_TIMESTAMP | 上次登录时间: |
| 5 | phone | varchar | 11 | 0 | Y | N | 手机号码:[0,11]用户的手机号码,用于找回密码时或登录时 | |
| 6 | phone_state | smallint | 5 | 0 | N | N | 0 | 手机认证:[0,1](0未认证|1审核中|2已认证) |
| 7 | username | varchar | 16 | 0 | N | N | 用户名:[0,16]用户登录时所用的账户名称 | |
| 8 | nickname | varchar | 16 | 0 | Y | N | 昵称:[0,16] | |
| 9 | password | varchar | 64 | 0 | N | N | 密码:[0,32]用户登录所需的密码,由6-16位数字或英文组成 | |
| 10 | | varchar | 64 | 0 | Y | N | 邮箱:[0,64]用户的邮箱,用于找回密码时或登录时 | |
| 11 | email_state | smallint | 5 | 0 | N | N | 0 | 邮箱认证:[0,1](0未认证|1审核中|2已认证) |
| 12 | avatar | varchar | 255 | 0 | Y | N | 头像地址:[0,255] | |
| 13 | open_id | varchar | 255 | 0 | Y | N | 针对获取用户信息字段 | |
| 14 | create_time | timestamp | 19 | 0 | N | N | CURRENT_TIMESTAMP | 创建时间: |
| 编号 | 名称 | 数据类型 | 长度 | 小数位 | 允许空值 | 主键 | 默认值 | 说明 |
| 1 | group_id | mediumint | 8 | 0 | N | Y | 用户组ID:[0,8388607] | |
| 2 | display | smallint | 5 | 0 | N | N | 100 | 显示顺序:[0,1000] |
| 3 | name | varchar | 16 | 0 | N | N | 名称:[0,16] | |
| 4 | description | varchar | 255 | 0 | Y | N | 描述:[0,255]描述该用户组的特点或权限范围 | |
| 5 | source_table | varchar | 255 | 0 | Y | N | 来源表: | |
| 6 | source_field | varchar | 255 | 0 | Y | N | 来源字段: | |
| 7 | source_id | int | 10 | 0 | N | N | 0 | 来源ID: |
| 8 | register | smallint | 5 | 0 | Y | N | 0 | 注册位置: |
| 9 | create_time | timestamp | 19 | 0 | N | N | CURRENT_TIMESTAMP | 创建时间: |
| 10 | update_time | timestamp | 19 | 0 | N | N | CURRENT_TIMESTAMP | 更新时间: |
表volunteer_activities (志愿活动)
| 编号 | 名称 | 数据类型 | 长度 | 小数位 | 允许空值 | 主键 | 默认值 | 说明 |
| 1 | volunteer_activities_id | int | 10 | 0 | N | Y | 志愿活动ID | |
| 2 | event_name | varchar | 64 | 0 | Y | N | 活动名称 | |
| 3 | activity_type | varchar | 64 | 0 | Y | N | 活动类型 | |
| 4 | event_date | date | 10 | 0 | Y | N | 活动日期 | |
| 5 | activity_duration | varchar | 64 | 0 | Y | N | 活动时长 | |
| 6 | event_location | varchar | 64 | 0 | Y | N | 活动地点 | |
| 7 | cover_photo | varchar | 255 | 0 | Y | N | 封面图片 | |
| 8 | activity_content | longtext | 2147483647 | 0 | Y | N | 活动内容 | |
| 9 | hits | int | 10 | 0 | N | N | 0 | 点击数 |
| 10 | praise_len | int | 10 | 0 | N | N | 0 | 点赞数 |
| 11 | recommend | int | 10 | 0 | N | N | 0 | 智能推荐 |
| 12 | registration_record_limit_times | int | 10 | 0 | N | N | 0 | 报名限制次数 |
| 13 | create_time | datetime | 19 | 0 | N | N | CURRENT_TIMESTAMP | 创建时间 |
| 14 | update_time | timestamp | 19 | 0 | N | N | CURRENT_TIMESTAMP | 更新时间 |
数据库设计是系统开发中的关键步骤,通过识别实体、建立关系、设计表结构、选择主键和索引等方式,确保数据存储和管理的有效性和一致性。同时,考虑安全性和性能优化,采用合适的规范化和反规范化技术,以提高系统的响应速度和用户体验。综合以上因素,数据库设计为系统的稳定运行和高效管理提供了基础支持。
5 系统详细设计与实现
系统关键模块设计与实现是系统开发中的核心任务。通过分析需求,设计和实现关键模块,确保系统功能的完整性和稳定性。在设计过程中,需要考虑模块之间的交互和数据流动,合理选择技术和框架,并进行测试和优化,以确保关键模块的高效运行和用户满意度。
5.1 前端学生用户功能模块
5.1.1 用户首页
用户首页是学生用户进入大学生志愿爱心平台后的第一个页面,展示了最新的通知公告信息、志愿活动、捐赠信息以及热门内容。用户可以在首页快速浏览并找到自己感兴趣的内容。主界面展示如下图所示。

图5-1 微信小程序端首页界面图
图5-1.1 PC端首页界面图
用户注册功能允许新用户创建账户,系统会收集基本信息如用户名、密码、邮箱等。注册过程包括填写表单、验证邮箱、设置初始密码和验证码。管理员可以审核和激活新账户,确保用户信息的准确性和系统安全性。其界面展示如下图所示。

图5-2 微信小程序端用户注册界面图
图5-2.2 PC端注册界面图
用户登录功能允许已注册用户访问系统。用户通过输入用户名和密码进行身份验证,系统对凭据进行比对,成功后进入个人前台首页。登录过程包括输入凭据、验证身份、设置会话状态,并提供忘记密码功能,以确保用户账户的安全性和便捷性。其界面如下图所示。

图5-3微信小程序端登录界面图
图5-3.1 PC端用户登录界面
5.1.4 交流论坛
学生用户可以在交流论坛中发帖、回帖,与其他用户交流学习心得、生活经验等。论坛设有不同板块,学生可以根据兴趣选择相应的板块参与讨论,其界面如下图所示。

图5-4 微信小程序端交流论坛界面图
图5-3.1 PC端交流论坛界面图
新闻资讯功能区提供最新的教育新闻、社会热点、科技动态等,帮助学生拓宽视野,了解国内外大事。其界面如下图所示。

图5-5 微信小程序端新闻资讯界面图
图5-5.1 PC端新闻资讯界面图
学生用户可以浏览各类志愿活动信息,通过点赞、收藏、评论和报名功能参与感兴趣的活动。平台会展示活动详情、时间地点、报名方式等,方便学生选择和参与。其界面如下图所示。

图5-6 微信小程序端志愿活动列表界面图
图5-6.1 PC端志愿活动列表界面图
学生在线报名志愿活动界面如下图所示:

图5-7 微信小程序端学生报名界面图
图5-7.1 PC端学生报名界面图
捐赠信息功能区提供各种慈善项目和求助信息,学生用户可以通过点赞、收藏、评论和捐赠功能支持需要帮助的人。捐赠记录会详细记录学生的捐赠行为,鼓励更多的公益行为,其界面如下图所示。

图5-8 微信小程序端面捐赠信息列表界面图
图5-8.1 PC端捐赠信息列表界面图
学生捐赠物品界面如下图所示:

图5-9 微信小程序学生捐赠物品界面图
图5-9.1 PC端学生捐赠物品界面图
我的是学生用户的私人空间,包括个人基本信息、报名记录、签到记录、捐赠记录和收藏等。学生可以在这里查看自己参与过的活动、签到情况、捐赠历史和收藏的内容,方便管理和回顾个人在平台上的所有活动。其界面如下图所示。

图5-10 微信小程序端我的界面图
图5-10.1 PC端我的账户界面图
例如,报名记录界面可查看学生个人报名的志愿活动记录信息,可通过活动名称、班级名称或审核状态进行快速搜索查找,可进行查看详情、签到等操作,其界面如下图所示。

图5-11 微信小程序端报名记录界面图
图5-11.1 PC端报名记录界面图
系统用户模块允许管理员对所有注册用户进行管理,包括学生用户和其他管理员。对于学生用户,管理员可以审核其注册信息,确保用户的真实性和有效性。管理员还可以根据需要对用户权限进行调整,比如赋予或撤销某些管理权限,以满足不同用户的需求。其界面如下图所示。
图5-12管理员系统用户界面图
志愿活动管理模块允许管理员创建、编辑、发布和删除志愿活动。管理员可以详细设置活动的时间、地点、内容、要求等信息,并上传相关资料供用户查看。管理员还可以查看活动的报名情况和签到记录,对活动进行监督和管理,确保活动的顺利进行。此外,管理员可以对活动进行分类管理,便于用户查找和参与。其界面如下图所示。
图5-13志愿活动管理界面图
图5-14 添加志愿活动界面图
报名记录管理模块允许管理员查看和管理所有用户对志愿活动的报名情况。管理员可以查看报名者的详细信息,包括姓名、联系方式、报名时间等,并对报名信息进行审核。管理员还可以根据活动需求对报名者进行筛选和排序,以确保活动的顺利进行。此外,管理员可以追踪报名状态,如已确认、待审核或已取消等,以便及时更新活动的参与情况。其界面如下图所示。
图5-15 报名记录审核界面图
捐赠信息管理模块允许管理员创建、编辑、发布和删除捐赠信息。管理员可以详细设置捐赠标题、需求物品、封面图片、内容详情等信息,并上传相关资料供用户查看。其界面如下图所示。
图5-16 捐赠信息管理界面图
捐赠记录管理模块允许管理员详细记录和审核用户的捐赠历史。管理员可以查看捐赠者的捐赠详情,包括捐赠项目、金额、时间等,并对捐赠记录进行确认和分类。管理员还可以根据捐赠记录对捐赠者进行表彰,如设置捐赠排行榜、颁发捐赠证书等,以鼓励更多的用户参与捐赠。此外,管理员可以利用捐赠记录进行数据分析,为捐赠活动的策划和改进提供依据。其界面如下图所示。
图5-17 捐赠记录管理界面图
图5-18审核捐赠记录界面图
资源管理模块允许管理员发布和管理网站上的新闻资讯和资讯分类。管理员可以添加新的新闻资讯,编辑或删除旧的信息,并对资讯进行分类管理,如按主题、时间等进行分类。管理员还可以设置资讯的显示顺序和时间,确保用户能够及时获取最新和最重要的信息。此外,管理员可以追踪资讯的阅读情况,评估信息的受欢迎程度和影响力。以新闻资讯列表为例,其界面如下图所示。
图5-19 新闻资讯列表界面图
交流管理模块允许管理员创建和维护网站上的交流论坛。管理员可以添加新的论坛分类,编辑或删除现有的分类,以适应不同的讨论主题和用户需求。管理员还可以对论坛帖子进行管理,包括审核帖子内容、回复用户留言、删除不当信息等,以维护良好的交流环境。管理员还可以根据帖子的活跃度和用户反馈对论坛进行优化,提升用户的交流体验。以交流论坛为例,其界面如下图所示。
图5-20 交流论坛列表界面图
6 系统测试
大学生志愿爱心平台测试的主要目的是确保系统功能正常、性能稳定、安全可靠。测试旨在验证系统各项功能是否按照需求规格书要求正常工作,检查系统的易用性和用户体验,确保用户能够顺利完成各项操作。此外,系统测试还旨在评估系统的性能指标,包括响应时间、并发能力等,以保证系统在高负载情况下仍能正常运行。另外,安全测试也是重要的一部分,确保系统能够有效防范各类安全威胁和攻击。通过全面的系统测试,可以保障大学生志愿爱心平台的稳定性、可靠性和安全性。
系统测试旨在检验系统功能是否正常工作。通过功能测试用例的执行,可以有效评估系统功能的正确性、完整性和稳定性,帮助发现和解决潜在的功能缺陷,确保系统能够按照预期功能正常运行。功能测试用例包括用户注册、用户登录、志愿活动、志愿活动报名、论坛发布等。
| 测试用例编号 | 功能模块 | 测试用例描述 | 预期结果 |
| TC001 | 用户注册 | 输入有效的用户名、密码、邮箱和角色信息 | 注册成功,用户账户创建并收到验证邮件 |
| TC002 | 用户注册 | 输入已有用户名 | 注册失败,提示用户名已存在 |
表6-1 注册功能测试用例
| 测试用例编号 | 功能模块 | 测试用例描述 | 预期结果 |
| TC003 | 用户登录 | 输入正确的用户名和密码 | 登录成功,进入用户后台首页 |
| TC004 | 用户登录 | 输入错误的用户名或密码 | 登录失败,提示用户名或密码错误 |
| TC005 | 用户登录 | 输入注册邮箱,使用忘记密码功能 | 提示发送重置密码链接到邮箱 |
表6-2 登录功能测试用例
| 测试用例编号 | 功能模块 | 测试用例描述 | 预期结果 |
| TC006 | 志愿活动信息录入 | 管理员填写完整的志愿活动信息录入 | 志愿活动信息录入成功,生成唯一社保信息ID |
| TC007 | 志愿活动信息录入 | 管理员录入志愿活动信息时缺少必要信息 | 志愿活动信息录入失败,提示补充必要信息 |
表6-3 志愿活动录入功能测试用例
| 测试用例编号 | 功能模块 | 测试用例描述 | 预期结果 |
| TC008 | 申请参加活动 | 学生用户选择所需志愿活动并填写报名信息 | 申请提交成功,生成报名信息并通知管理员审核 |
| TC009 | 申请参加活动 | 学生用户提交志愿活动报名申请时缺少必要报名信息 | 申请提交失败,提示补充报名必要信息 |
表6-4 志愿活动报名功能测试用例
| 测试用例编号 | 功能模块 | 测试用例描述 | 预期结果 |
| TC010 | 论坛发布审核 | 管理员查看论坛发帖信息并审核帖子内容 | 审核成功,帖子状态更新为已发布成功 |
| TC011 | 论坛发布审核 | 管理员查看帖子详情并回复 | 审核成功,申请状态更新为已发布 |
表6-5 论坛发布功能测试用例
6.3 测试结果
在本次测试中,我们对用户注册、用户登录、志愿活动、志愿活动报名和论坛发布等功能进行了详细测试。测试结果显示,用户注册功能在输入有效信息时能够成功创建账户并发送验证邮件,而在输入已有用户名时则提示用户名已存在。用户登录功能在输入正确凭据时能成功登录,在输入错误凭据时会提示错误信息。志愿活动录入功能在填写完整信息时能够成功录入志愿活动信息,而在缺少必要信息时则提示补充信息。志愿活动报名功能能够生成报名记录并通知管理员审核。论坛发布功能能正确更新帖子状态,确保帖子管理流程的正常运作。总体而言,所有测试用例均达到预期效果,系统功能表现稳定。
总结与展望
大学生志愿爱心平台,采用现代化的技术架构和丰富的功能设计,旨在为大学生提供一个便捷、高效的线上平台,以便他们更好地参与公益事业。平台利用Spring Boot框架的高效性和扩展性,结合模块化设计和高性能的数据库管理系统,实现了志愿活动的快速管理和捐赠信息的透明展示。同时,平台的用户体验设计简洁直观,提供了个性化的活动推荐、社交互动和实时通知等功能,极大地提高了大学生参与志愿服务的积极性。
在微信小程序功能方面,平台充分利用微信小程序的便捷性和高频次使用场景,提供了快速注册、签到、活动查询、报名、捐赠等功能。用户可以通过微信账号一键登录,查看和报名参与志愿活动,获取实时活动动态,并通过社交互动模块与其他志愿者分享经验和建议。此外,平台还支持推送通知功能,及时提醒用户最新活动信息和参与动态,增强了用户的粘性和互动性。
为了覆盖更广泛的用户群体,平台还开发了PC端版本,以便于用户在桌面设备上更便捷地浏览活动信息和管理个人账户。PC端提供与小程序端类似的功能,支持活动查询、报名、捐赠管理、参与记录查看等,适合需要更大屏幕操作的用户,尤其是在活动发布和数据管理方面,PC端提供更为便捷的操作体验。
展望未来,平台可以进一步拓展功能,加入智能推荐、活动管理自动化和更多社交互动模块,以增强用户粘性和平台活跃度。此外,通过与地方政府、企业及其他公益组织的合作,平台有望扩展其服务范围,并推动社会各界的广泛参与。随着技术的发展,平台还可以探索引入区块链、大数据分析等技术,提升公益项目的透明度和参与效果,进一步促进大学生社会责任感的培养,助力志愿服务体系的规范化与国际化发展。
参考文献
- 郭朋雪,余金枝.新时代大学生志愿服务体系的创新和完善[J].产业与科技论坛,2024,23(21):270-272.
- 刘鼎立,许贵林,杨悦,等.基于MySQL协议的数据库运维代理系统设计[J].无线互联科技,2024,21(20):57-61.
- 陈芳.基于MySQL数据库的数据录入系统设计研究[J].科技资讯,2024,22(20):35-37.DOI:10.16661/j.cnki.1672-3791.2405-5042-7194.
- Abed J Y K ,M.A.S. K .The Role of Social Media in Spreading the Culture of Volunteer Work Among University Students[J].Studies in Media and Communication,2024,12(4):201-213.
- 贾琴.Java编程语言的应用策略分析[J].集成电路应用,2024,41(10):84-85.DOI:10.19339/j.issn.1674-2583.2024.10.034.
- 刘瑶.安全代理视域下MySQL数据库防护技术[J].中国高新科技,2024,(18):32-34.DOI:10.13535/j.cnki.10-1507/n.2024.18.08.
- Susan T B ,Hyunjin K .Impact of the JumpStart Service—Learning Experience on Leadership Skills Among University Student Ameri-Corp Volunteers[J].Journal of Education and Learning,2024,13(6):14-14.
- 张帅.计算机软件Java编程特点与技术探究[J].科技资讯,2024,22(17):23-25.DOI:10.16661/j.cnki.1672-3791.2404-5042-5333.
- 周亮.计算机软件开发中Java编程语言的应用研究[J].科技资讯,2024,22(13):39-41.DOI:10.16661/j.cnki.1672-3791.2403-5042-6019.
- Xin Y ,Yang L ,Zhilong D .Strategy Research on College Students' Volunteer Service of Rural Needs in the New Era[J].Frontiers in Educational Research,2024,7(6):
- 焦晶.新媒体在高校大学生志愿服务中的应用研究[J].新闻研究导刊,2024,15(10):135-138.
- Chen X ,Shao M,Sun Y, et al.Study on the Implementation Effect and Path of College Students' Volunteer Service in the New Era: Based on the "Five Education Simultaneously" Perspective[J].Higher Education and Practice,2024,1(5):
- 杨涵潇.“互联网+”背景下大学生志愿服务现状及实践路径研究[J].科技风,2023,(26):166-168.DOI:10.19392/j.cnki.1671-7341.202326053.
- 郑妍,张未名,张润园,等.基于云开发和微信小程序的爱宠家系统[J].电脑编程技巧与维护,2023,(06):79-81.DOI:10.16184/j.cnki.comprg.2023.06.050.
- 王亚东,李晓霞,陈强强,等.基于SpringBoot的需求发布平台设计[J].信息与电脑(理论版),2023,35(01):105-107.
- 杨雪松.新时代青年大学生志愿者服务路径创新性研究[J].国际公关,2022,(19):95-97.DOI:10.16645/j.cnki.cn11-5281/c.2022.19.055.
- 李强,王少妮.大学生志愿服务模式的创新与发展研究[J].国际公关,2022,(17):22-24.DOI:10.16645/j.cnki.cn11-5281/c.2022.17.002.
- 李洁.大学生志愿服务与“互联网+”深度融合发展路径[J].国际公关,2022,(16):71-73.DOI:10.16645/j.cnki.cn11-5281/c.2022.16.041.
- 杨宇,徐万明.基于Springboot微信小程序用户管理系统设计[J].电脑与电信,2022,(03):63-67.DOI:10.15966/j.cnki.dnydx.2022.03.023.
- 周清.“志愿+信用”模式下大学生志愿服务工作建设研究[J].现代职业教育,2021,(42):122-123.
致 谢
首先,我要感谢我的论文指导老师。在论文完成的整个过程中,指导老师始终给予我无微不至的关爱与指导。在论文写作的过程中,导师那耐心细致的指导,以及提出的具有建设性的意见,都给予了我极大的帮助,让我受益匪浅。导师严谨的治学态度、敬业精神以及高水平的教学能力,都给我树立了追求卓越的典范,这对我以后的人生道路和学业成就都产生了极大的积极影响。
此外,我还要感谢我班的同学们,他们既是我的同窗好友,又是我的良师益友。正是由于你们的支持和关怀,使得我在大学期间的学习和生活都变得异常充实。感谢那些在大学期间给予我帮助的所有老师和同学们,是你们给予了我在学业道路上的前进动力。
当然,我也不能忘记我的父母,是他们用无私的爱抚养我成人。你们的养育之恩我将永生难忘,将来我一定会用我的成绩回报你们。在成长的道路上,我会不断努力,不负众望,用实际行动来回报你们对我的期望。
总之,在这篇论文中,我要感谢所有给予我帮助的人,包括指导老师、同学们、家人和朋友们。是你们的支持与关爱,让我在学术和个人生活中取得了优异的成绩。我会珍惜这份感恩之情,将这份力量用于学习和未来的生活中,不断追求卓越,成为一个更加优秀的人。
请关注点赞+私信博主,免费领取项目源码
1959

被折叠的 条评论
为什么被折叠?



