摘 要
本论文旨在设计与实现一个基于Spring Boot框架的酒店管理系统。随着旅游业的发展,酒店行业面临着日益增长的客户需求和激烈的市场竞争,传统的管理方式已无法满足现代酒店的运营要求。因此,开发一套高效、智能的酒店管理系统显得尤为重要。
该系统主要包括系统用户、房间类型管理、房间信息管理、在线咨询管理、预订入住管理、客房服务管理、退房办理管理、评价反馈管理、餐厅信息管理、预约就餐管理、用餐评价管理、技能培训管理、考核结果管理、系统管理、通知公告管理等模块。通过Spring Boot框架的微服务架构,系统能够实现模块化开发,确保各功能模块之间的独立性和可扩展性。此外,系统采用RESTful API与前端进行交互,实现了用户友好的界面和流畅的操作体验。
经过系统的设计与实现,经过测试,结果表明,该酒店管理系统能够有效提高酒店的运营效率,简化管理流程,并提升客户满意度。该系统不仅适用于中小型酒店,也具备一定的扩展性,能够为更大规模的酒店提供支持。
本研究为酒店管理系统的开发提供了新的思路和实践经验,具有一定的理论和应用价值。
关键词:酒店管理;Spring Boot;Java;MySQL
Abstract
This paper aims to design and implement a hotel management system based on the Spring Boot framework. With the development of the tourism industry, the hotel industry is facing increasing customer demand and fierce market competition, and traditional management methods are no longer able to meet the operational requirements of modern hotels. Therefore, developing an efficient and intelligent hotel management system is particularly important.
The system mainly includes modules such as system user, room type management, room information management, online consultation management, reservation and check-in management, room service management, check-out management, evaluation feedback management, restaurant information management, reservation and dining management, dining evaluation management, skill training management, assessment result management, system management, and notification and announcement management. Through the microservice architecture of the Spring Boot framework, the system can achieve modular development, ensuring independence and scalability between various functional modules. In addition, the system uses RESTful API to interact with the front-end, achieving a user-friendly interface and smooth operating experience.
After system design and implementation, and testing, the results show that the hotel management system can effectively improve the operational efficiency of the hotel, simplify management processes, and enhance customer satisfaction. This system is not only suitable for small and medium-sized hotels, but also has a certain degree of scalability, which can provide support for larger scale hotels.
This study provides new ideas and practical experience for the development of hotel management systems, and has certain theoretical and practical value.
Keywords: hotel management; Spring Boot; Java; MySQL
目 录
1 前 言
1.1 选题背景
1.2 研究意义
1.3 国内外研究现状
1.3.1 国内研究现状
1.3.2 国外研究现状
1.4 系统的特点
1.5 论文结构与章节安排
2 关键技术
2.1 Java
2.2 MySQL
2.3 Spring Boot框架
2.4 B/S模式
2.5 uni-app
3 系统分析
3.1 可行性分析
3.1.1 技术可行性
3.1.2 经济可行性
3.1.3 操作可行性
3.1.4 社会可行性
3.2 功能需求分析
3.3 系统性能分析
3.4 系统流程分析
3.4.1 程序操作流程
3.4.2 登录流程
3.4.3 注册流程
4 系统设计
4.1 总体设计
4.1.1 框架设计
4.1.2 功能模块设计
4.2 数据库设计
4.2.1 E-R图
4.2.1 数据库表结构设计
5 系统实现
5.1 系统环境分析
5.2 普通用户模块
5.2.1 用户登录界面
5.2.2 用户注册界面
5.2.3 首页界面
5.2.4 房间信息界面
5.2.5 餐厅信息界面
5.2.6 预订入住界面
5.3 员工用户模块
5.3.1 房间信息管理界面
5.3.2 在线咨询管理界面
5.3.3 技能培训管理界面
5.4 后台管理员模块
5.4.1 系统用户界面
5.4.2 房间类型管理界面
5.4.3 餐厅信息管理界面
5.4.4 系统管理界面
5.4.5 通知公告管理界面
6 系统测试
6.1 测试目的与意义
6.2 测试用例
6.3 测试分析
7 结束语
参考文献
致 谢
随着全球旅游业的蓬勃发展,酒店行业的竞争日益激烈,传统的管理模式已经无法满足现代客户的需求。顾客对酒店服务的期望不断提高,不仅要求基本的住宿条件,还希望能够享受到个性化的服务和便捷的预订体验。这一趋势促使酒店行业向数字化和智能化转型。
在此背景下,开发一套高效的酒店管理系统显得尤为重要。这样的系统能够整合酒店的各项业务流程,提升管理效率,减少人工操作,提高数据处理的准确性和及时性。基于Spring Boot框架的酒店管理系统,以其轻量级、易于开发和维护的特点,成为理想的选择。
Spring Boot不仅支持快速开发,还具备良好的可扩展性和高性能,能够轻松应对大规模用户访问的需求。这使得酒店能够更好地管理客户信息、房间状态、预订记录和财务数据,为客户提供更优质的服务。同时,通过集成数据分析,系统还能帮助酒店更好地了解市场趋势和客户偏好,从而优化业务策略。
综上所述,基于Spring Boot的酒店管理系统的设计与实现,既是对酒店行业转型需求的响应,也是信息技术在传统行业应用的创新实践。该系统的开发将为酒店管理带来新的机遇,助力酒店提升竞争力。
基于Spring Boot的酒店管理系统设计与实现的研究,对于推动酒店行业的数字化进程、提高酒店管理效率与质量具有深远的意义。随着信息技术的飞速发展,酒店业正面临着前所未有的机遇与挑战。本研究旨在通过构建一个高效、智能的酒店管理系统,帮助酒店业者更好地适应数字化转型的趋势,从而在激烈的市场竞争中脱颖而出。
该系统能够有效整合酒店的各类资源,包括房间类型管理、房间信息管理、在线咨询管理、预订入住管理、客房服务管理、退房办理管理、评价反馈管理、餐厅信息管理、预约就餐管理、用餐评价管理、技能培训管理、考核结果管理等,实现资源的优化配置。通过自动化处理日常事务,系统大大减少了对人工操作的依赖,从而降低了人力成本,提高了工作效率。同时,实时更新的数据处理能力确保了信息的准确性和时效性,为酒店管理层提供了有力的决策支持工具。
此外,该系统还注重提升客户的入住体验。通过智能化的预订流程、个性化的服务推荐以及便捷的自助服务功能,客户能够享受到更加舒适便捷的住宿体验。系统还能够根据客户的偏好和历史行为数据,提供定制化的服务,从而增强客户的满意度和忠诚度。
在技术层面,本研究采用了Spring Boot框架,它简化了基于Spring的应用开发,使得开发过程更加高效、快捷。Spring Boot的自动配置和起步依赖特性,极大地降低了开发者的配置负担,使得开发者能够专注于业务逻辑的实现,而不是繁琐的配置工作。
综上所述,基于Spring Boot的酒店管理系统不仅为酒店业者带来了管理上的革新,也为客户提供了更优质的体验。同时,该研究还促进了信息技术在服务业中的应用与创新,为其他行业的信息化建设提供了宝贵的参考和借鉴,具有重要的研究价值和实践意义。
在国内,随着信息技术的迅速发展,酒店管理系统的研究与应用逐渐受到重视,特别是基于Spring Boot的系统。众多高校和研究机构开始探索现代技术在酒店管理中的应用。例如,北京邮电大学和华南理工大学的研究团队开发了一款基于Spring Boot的酒店管理系统,该系统通过模块化设计集成了房间预订、客户管理和财务管理,显著提升了系统的灵活性和可维护性。同时,该系统还引入了数据分析功能,帮助酒店实时了解客户需求,从而优化服务。
在商业应用方面,一些初创公司也推出了基于Spring Boot的解决方案,满足中小型酒店的信息化需求。例如,大维科技开发的管理系统,允许用户通过手机应用实现在线预订、客户服务和实时房态监控,大大提升了客户体验和管理效率。这些研究与实践表明,国内酒店管理系统正朝着智能化和集成化的方向发展,为行业的数字化转型提供了强有力的支持。
随着酒店行业竞争的加剧,越来越多的酒店开始寻求信息化管理以提升竞争力。国内的酒店管理系统提供商,如石基信息和绿云等,也开始采用Spring Boot技术构建新一代的酒店管理系统。这些系统不仅支持传统的预订、入住、退房等流程,还集成了会员管理、营销活动和数据分析等高级功能。例如,绿云酒店管理系统利用Spring Boot的特性,实现了系统的模块化和微服务化,从而提高了系统的稳定性和扩展性。
在国外,酒店管理系统的研究与开发已经取得显著进展,许多知名酒店集团通过先进的管理平台实现了运营效率和客户满意度的提升。以万豪酒店为例,该公司采用了一套综合管理系统,整合了房间管理、客户关系管理和市场分析等功能。通过大数据分析,万豪能够识别客户偏好,从而提供个性化的服务和营销策略,显著提升了客户体验。此外,希尔顿酒店也在其管理系统中引入了人工智能技术,通过智能推荐系统为客户提供个性化的住宿建议。这种系统不仅提高了运营效率,还增强了客户忠诚度。
在学术界,国外研究者也积极探索酒店管理系统的最佳实践和新技术应用。例如,某些研究集中于如何利用Spring Boot和微服务架构构建灵活的酒店管理系统,这样的系统能够快速响应市场变化,支持多种业务需求。这些研究不仅推动了相关技术的发展,也为酒店行业的数字化转型提供了重要的理论基础和实践经验。
总的来看,国外在酒店管理系统的研究与应用上,注重通过技术创新提升管理效率和客户服务水平,为整个行业的持续发展提供了有力支持。
(1)酒店管理系统中的web后台管理中的后端不再使用古老的jsp+javabean+servlet技术,而是使用当前主流的Spring Boot框架,它减少Java配置代码,简化编程代码,目前Spring Boot框架也是很多企业选择的框架之一。
(2)酒店管理系统中的前端使用的是uni-app框架,它是使用Vue.js 开发所有前端应用的框架,可应用多平台,性能优秀,周边生态丰富且开发学习成本低。
(3)酒店管理系统中数据库用的MySQL,它执行效率高,运行速度快,安全性能也很高,同时无平台限制。
本文共分为七章,章节内容安排如下:
第一章:引言,主要介绍酒店管理系统领域研究的背景和意义,概述研究的现状和系统特点。
第二章:关键技术,主要探讨和说明实现酒店管理系统的关键技术。
第三章:系统分析,主要从酒店管理系统的可行性、功能、性能等方面进行分析,为后续系统设计提供理论支持。
第四章:系统设计,主要对酒店管理系统功能模块、数据库进行功能设计。
第五章:系统实现,主要介绍了酒店管理系统各个用户的功能、系统界面的实现。
第六章:系统测试,主要对酒店管理系统进行测试,验证功能完整性、稳定性和安全性,评估系统在实际运行中的性能表现。
第七章:结束语。总结全文研究内容,提出对酒店管理系统领域未来发展的展望和建议,指出研究的不足和可优化之处,为相关领域的进一步探索提供参考。
Java是一种跨平台的编程语言,广泛用于开发各种类型的应用程序,包括Web应用、移动应用和大型软件系统。在酒店管理系统中,Java通常用于后端开发,提供强大的处理能力和稳定性。同时Java是一种面向对象的编程语言,支持封装、继承和多态等特性,使代码更易于维护和重用。还拥有丰富的标准库和第三方框架,如Spring、Hibernate等,可以大大提高开发效率。
MySQL是一种流行的开源关系型数据库管理系统,用于存储和管理数据。在酒店管理系统中,MySQL可以用于数据存储、数据查询和数据管理等方面,用户可以免费使用和修改源代码,为平台提供可靠和高性能的数据库支持。MySQL支持多种存储引擎,如InnoDB和MyISAM,可以根据不同的应用场景选择合适的存储引擎,以提高性能;提供了多种数据安全机制,如用户权限管理、数据加密和备份恢复等,确保数据的安全性。
Spring Boot是一个用于构建微服务的Java框架,简化了Spring应用程序的开发和部署过程。Spring Boot通过自动配置和约定优于配置的理念,简化了Spring应用程序的开发过程,使开发者可以更快地构建和部署应用程序;拥有丰富的生态系统,如Spring Cloud、Spring Security等,可以满足各种企业级应用的需求。在酒店管理系统中,Spring Boot可以帮助开发团队快速搭建后端服务,并实现各种功能模块的集成和管理。
B/S模式(Browser/Server模式)是一种网络应用架构,其中浏览器(Browser)作为客户端与服务器(Server)进行通信。这种模式使用户可以通过普通的Web浏览器访问应用程序,而无需安装额外的客户端软件。用户通过浏览器发送请求,服务器接收并处理这些请求,然后将结果返回给浏览器显示给用户。在酒店管理系统中,uni-app结合B/S模式B/S模式的优势包括跨平台的兼容性,用户可以在不同操作系统和设备上访问应用程序。此外,维护和部署也更为简便,并且能够实现较高的安全性,因为服务器端控制了应用程序和数据的访问权限。
uni-app是一个跨平台的应用开发框架,可以同时用于开发微信小程序、H5应用、Android和iOS应用等,减少了开发成本和时间。uni-app提供了丰富的组件库和插件,可以快速构建各种功能模块,提高开发效率。通过优化渲染引擎和网络请求,提高了应用程序的性能和用户体验。App端支持原生渲染,可支撑更流畅的用户体验。小程序端的性能优于市场其他框架。同时基于通用的前端技术栈,采用vue语法+微信小程序api,无额外学习成本。
从技术角度来看,Spring Boot作为一种轻量级、快速构建的Java框架,能够提高开发效率,降低系统的复杂程度,易于维护和升级。同时,MySQL作为关系型数据库,能够支持平台数据的存储与管理,保障系统的稳定性和高效性。因此,本系统具有技术可行性。
考虑到Springboot、Vue、MyBatis Plus及MySQL等均为开源技术,无需支付高昂的许可费用,大大降低了系统的开发成本。同时,这些技术拥有广泛的用户群体和成熟的社区支持,便于获取技术支持和资源共享。此外,系统的实施将显著提升度假管理的效率和用户体验,从而带来潜在的经济效益。因此,从经济角度来看,该系统的开发同样具备可行性。
系统设计应遵循用户友好原则,确保用户能够轻松上手并高效使用。通过合理的界面布局、直观的操作流程以及详尽的帮助文档,可以大大降低用户的学习成本,提高系统的操作可行性。此外,系统还应具备完善的权限管理和数据安全机制,确保操作的安全性和合规性。
基于Spring Boot的酒店管理系统的设计与实现具有显著的社会可行性,因为它能够提高酒店运营效率,优化客户服务体验,并促进酒店行业的数字化转型。该系统通过自动化处理预订、入住、退房等流程,减少了人工操作的错误和时间消耗,从而提升了整体工作效率。同时,它为顾客提供了便捷的在线预订和自助服务功能,增强了顾客满意度和忠诚度。随着技术的进步和消费者对便捷服务需求的增加,这样的系统将更容易被社会接受,并在酒店行业中得到广泛应用。
从技术、经济、操作和社会四个维度来看,酒店管理系统的开发均具备高度的可行性。
本系统可以分为:普通用户、员工用户和管理员三大角色。
普通用户主要包括首页、通知公告、新闻资讯、房间信息、餐厅信息、我的账户、个人中心(个人首页、在线咨询、预订入住、客房服务、评价反馈、退房办理、预约就餐、用餐评价、收藏)等功能。
员工用户主要包括后台首页、房间信息管理、在线咨询管理、预订入住管理、客房服务管理、退房办理管理、评价反馈管理、餐厅信息管理、预约就餐管理、用餐评价管理、技能培训管理、考核结果管理等功能。
管理员可登录系统后台进行管理,拥有后台首页、系统用户、房间类型管理、房间信息管理、在线咨询管理、预订入住管理、客房服务管理、退房办理管理、评价反馈管理、餐厅信息管理、预约就餐管理、用餐评价管理、技能培训管理、考核结果管理、系统管理、通知公告管理、资源管理等功能。
(一)普通用户角色用例如下图所示。

-
-
-
-
-
- 普通用户用例图
-
-
-
-
普通用户具体功能说明如下所示。
- 注册登录:游客可以通过注册成为系统用户,使用账号密码可登录系统前台,使用系统功能。
- 首页:提供系统主要功能入口。展示最新通知公告和新闻资讯,便于用户了解酒店动态。
- 通知公告:显示酒店最新公告和促销活动。用户可及时获取重要信息,提升参与感。
- 新闻资讯:查看与酒店相关的行业新闻和动态。增强用户对酒店及行业的了解。
- 房间信息:浏览不同类型的房间,包括图片、价格和设施。显示可预订状态,帮助用户做出选择。
- 餐厅信息:提供餐厅的菜单、营业时间和特色菜品。帮助用户计划用餐,提升整体体验。
- 我的账户:用户可管理个人信息。
- 个人中心:
- 个人首页:展示用户基本信息及快捷功能入口。
- 在线咨询:与酒店客服实时沟通,解决疑问。
- 预订入住:选择房型和日期,提交预订请求。
- 客房服务:请求额外服务,如毛巾和餐饮服务。
- 评价反馈:对入住体验进行评价,提供反馈以助改进。
- 退房办理:简化退房流程,用户可提交退房请求。
- 预约就餐:提前预订餐厅位置,确保用餐体验。
- 用餐评价:对餐饮服务进行评分和评价,增强互动性。
- 收藏:将感兴趣的房间和餐厅添加到收藏列表,便于后续查看。
(二)员工用户角色用例如下图所示。

-
-
-
-
-
- 员工用户用例图
-
-
-
-
员工用户具体功能说明如下所示。
- 登录:员工通过用户名和密码登录系统,确保信息安全。提供权限验证,确保不同角色访问相应功能。
- 后台首页:显示系统的概览信息。提供快捷操作入口,便于快速访问各项管理功能。
- 房间信息管理:员工可添加、修改和删除房间信息,包括房型、价格、设施及可用状态。实现房间状态的实时更新,确保信息准确。
- 在线咨询管理:管理客户的咨询请求,记录和回复客户问题。提供实时沟通工具,提升客户服务效率。
- 预订入住管理:查看和管理客户的预订信息,包括确认、修改和取消预订请求。实现房间分配和入住登记,确保流程顺畅。
- 客房服务管理:处理客户的客房服务请求。管理服务的派发和跟进,确保客户需求得到满足。
- 退房办理管理:处理客户的退房请求,快速进行退房手续的办理。实现账单结算和房间状态更新,确保系统信息及时准确。
- 评价反馈管理:查看客户对酒店服务的评价和反馈,进行记录和分析。处理客户的投诉和建议,推动服务改进。
- 餐厅信息管理:管理餐厅的菜单、价格和营业时间,确保信息准确。更新餐厅的特别活动和促销信息。
- 预约就餐管理:查看和管理客户的就餐预约请求,确保餐厅安排合理。实现预约确认和客户通知,提升客户体验。
- 用餐评价管理:收集客户对餐饮服务的评价,进行分析和反馈。处理客户的意见和建议,推动餐厅服务改进。
- 技能培训管理:记录员工的培训进度和课程信息,确保员工技能提升。提供在线培训资源,方便员工自主学习。
- 考核结果管理:记录员工的考核结果和绩效评价,支持员工发展。提供反馈机制,帮助员工了解自己的成长和改进方向。
(三)管理员角色用例如下图所示。

-
-
-
-
-
- 管理员用例图
-
-
-
-
系统后台管理端管理员具体功能说明如下所示。
- 登录:管理员通过用户名和密码登录系统,确保账户安全。提供权限管理,限制不同角色访问特定功能。
- 后台首页:显示系统的整体运营数据。提供快速访问各项管理模块的快捷入口。
- 系统用户管理:管理员可以添加、修改和删除系统用户信息,包括员工账号的权限设置。查看用户的登录记录和活动状态,确保系统安全。
- 房间类型管理:添加、编辑和删除不同房间类型的详细信息,如房型名称、价格和设施描述。管理房间类型的状态,确保信息及时更新。
- 房间信息管理:管理房间的具体信息,包括房间编号、状态、价格和可用性。实现房间状态的实时监控,确保信息准确性。
- 在线咨询管理:查看和管理客户的咨询记录,进行分类和回复。提供咨询问题的统计分析,优化客户服务。
- 预订入住管理:查看和管理客户的预订信息,包括确认、修改和取消操作。实现入住登记和房间分配的管理,提高工作效率。
- 客房服务管理:管理客户的客房服务请求,包括记录和跟踪服务派发。提供服务质量反馈机制,促进服务改进。
- 退房办理管理:处理客户的退房请求,进行账单结算和房间状态更新。记录退房信息以供后续分析和改进。
- 评价反馈管理:查看和管理客户的反馈和评价,进行分类和统计。处理客户的投诉,推动服务改进和质量提升。
- 餐厅信息管理:管理餐厅的菜单、价格和营业时间,确保信息的及时更新。发布餐厅的特别活动和促销信息,提升客户参与度。
- 预约就餐管理:查看和管理客户的就餐预约信息,确保餐厅安排合理。实现预约的确认和客户通知,优化就餐体验。
- 用餐评价管理:收集和管理客户对餐饮服务的评价,进行反馈分析。提供改进建议以提升餐饮服务质量。
- 技能培训管理:记录员工的培训课程和学习进度,促进员工技能提升。提供在线培训资源和考核系统,以支持员工发展。
- 考核结果管理:记录和管理员工的考核结果,进行绩效评估。提供反馈机制,帮助员工明确改进方向。
- 系统管理(轮播图):管理网站的轮播图内容,更新和维护宣传信息。确保轮播图的内容准确反映酒店的最新活动和促销。
- 通知公告管理:发布和管理酒店的通知公告,包括活动信息和重要提示。确保客户和员工能够及时获取关键信息。
- 资源管理(新闻资讯、资讯分类):管理酒店的新闻资讯和分类信息。支持添加、修改和删除资讯内容,提供分类管理,确保用户能够方便地获取相关信息。
对于酒店管理系统的设计与实现,下面是系统性能分析表:
-
-
-
-
- 性能需求表
-
-
-
|
项目 |
内容 |
|
响应时间 |
系统对用户请求的响应时间需在500ms以内 |
|
并发用户数 |
系统需要支持1000个并发用户同时访问 |
|
吞吐量 |
系统每秒需要处理1000个请求 |
|
可用性 |
系统需要保证每月99.9%的可用性 |
|
数据安全 |
用户敏感数据需要加密存储,并支持数据库备份和恢复 |
|
数据一致性 |
系统中的数据操作需保证ACID特性,确保数据一致性 |
|
扩展性 |
系统需要支持水平扩展,能够方便地增加服务器节点以应对高请求量 |
|
可维护性 |
系统代码需要清晰易懂、结构良好,方便团队成员维护和修改 |
|
日志记录 |
系统需要记录用户操作日志、异常日志以及系统运行日志 |
|
监控报警 |
系统需要实时监控运行状态,当系统异常时能够及时发送警报通知相关人员 |
|
缓存设置 |
针对频繁使用的数据,系统需要进行合适的缓 |
用户访问平台网站,可以选择进行注册或登录操作。注册成功后,用户可以使用注册的账号登录平台。登录后的用户可以进入系统功能界面,使用自己权限内的功能操作。程序操作流程图如下图所示。

用户访问平台的网站,进入登录页面页面,入其用户名和密码,后端服务接收登录请求,验证用户提供的用户名和密码是否匹配数据库中存储的信息,验证通过即可登录成功。登录流程图如下图所示。

未有账号的用户可进入注册界面进行注册操作,填写注册表格,包括用户名、密码、电子邮件等必要信息。后台系统验证并保存用户提交的信息。分配唯一用户标识符。注册成功后,用户可以使用账号密码进行登录。用户注册流程图如下图所示。

-
-
-
-
-
- 注册流程图
-
-
-
-
B/S架构,即浏览器/服务器架构,是一种基于Web的分布式计算范式。在此架构中,应用程序的逻辑被巧妙地区分为客户端和服务器两部分。具体而言,客户端借助广泛使用的浏览器界面,进行应用访问与操作;而服务器端则肩负起业务逻辑处理、数据存储及管理的核心职责。值得一提的是,客户端无需安装特定的软件,用户仅需通过浏览器输入相应的URL地址,即可轻松访问应用程序,这一特性极大地提升了用户的使用便捷性和系统的维护效率。服务器端通常采用高性能的计算机和数据库系统,能够处理大量并发请求和复杂的业务逻辑。B/S架构的优势在于其跨平台性和易于维护性,开发者可以通过更新服务器端的代码来实现整个系统的升级和维护,而无需逐一更新客户端。

功能模块设计是系统开发过程中的重要阶段,它旨在将系统划分为不同的模块,每个模块负责完成特定的功能或任务。酒店管理系统由多个功能模块组成,每个模块下又包含具体的功能操作。功能模块图如下图所示。

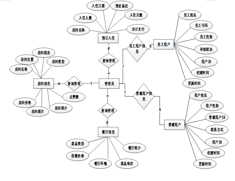
E-R图有助于理清系统中的数据结构和关系,为后续的数据库表结构设计提供指导。在进行数据库设计之前,首先需要先绘制实体-关系(E-R)图。E-R图将帮助我们理清业务中的实体(Entity)及它们之间的关系(Relationship),从而为后续的数据库表设计提供基础。根据前文可以得出本酒店管理系统拥有多个实体,在此列举主要实体,各个实体之间联系总E-R图如下图所示。

在E-R图确定后,接下来可以根据实体和关系的属性设计数据库表结构。在E-R图明确了实体和它们之间的关系后,接下来可以开始设计数据库表结构。每个实体对应一个数据库表,每个属性对应表中的字段。如下列表格所示,在此列举主要数据表。
|
编号 |
名称 |
数据类型 |
长度 |
小数位 |
允许空值 |
主键 |
默认值 |
说明 |
|
1 |
token_id |
int |
10 |
0 |
N |
Y |
临时访问牌ID | |
|
2 |
token |
varchar |
64 |
0 |
Y |
N |
临时访问牌 | |
|
3 |
info |
text |
65535 |
0 |
Y |
N | ||
|
4 |
maxage |
int |
10 |
0 |
N |
N |
2 |
最大寿命:默认2小时 |
|
5 |
create_time |
timestamp |
19 |
0 |
N |
N |
CURRENT_TIMESTAMP |
创建时间: |
|
6 |
update_time |
timestamp |
19 |
0 |
N |
N |
CURRENT_TIMESTAMP |
更新时间: |
|
7 |
user_id |
int |
10 |
0 |
N |
N |
0 |
用户编号: |
|
编号 |
名称 |
数据类型 |
长度 |
小数位 |
允许空值 |
主键 |
默认值 |
说明 |
|
1 |
article_id |
mediumint |
8 |
0 |
N |
Y |
文章id:[0,8388607] | |
|
2 |
title |
varchar |
125 |
0 |
N |
Y |
标题:[0,125]用于文章和html的title标签中 | |
|
3 |
type |
varchar |
64 |
0 |
N |
N |
0 |
文章分类:[0,1000]用来搜索指定类型的文章 |
|
4 |
hits |
int |
10 |
0 |
N |
N |
0 |
点击数:[0,1000000000]访问这篇文章的人次 |
|
5 |
praise_len |
int |
10 |
0 |
N |
N |
0 |
点赞数 |
|
6 |
create_time |
timestamp |
19 |
0 |
N |
N |
CURRENT_TIMESTAMP |
创建时间: |
|
7 |
update_time |
timestamp |
19 |
0 |
N |
N |
CURRENT_TIMESTAMP |
更新时间: |
|
8 |
source |
varchar |
255 |
0 |
Y |
N |
来源:[0,255]文章的出处 | |
|
9 |
url |
varchar |
255 |
0 |
Y |
N |
来源地址:[0,255]用于跳转到发布该文章的网站 | |
|
10 |
tag |
varchar |
255 |
0 |
Y |
N |
标签:[0,255]用于标注文章所属相关内容,多个标签用空格隔开 | |
|
11 |
content |
longtext |
2147483647 |
0 |
Y |
N |
正文:文章的主体内容 | |
|
12 |
img |
varchar |
255 |
0 |
Y |
N |
封面图 | |
|
13 |
description |
text |
65535 |
0 |
Y |
N |
文章描述 |
|
编号 |
名称 |
数据类型 |
长度 |
小数位 |
允许空值 |
主键 |
默认值 |
说明 |
|
1 |
type_id |
smallint |
5 |
0 |
N |
Y |
分类ID:[0,10000] | |
|
2 |
display |
smallint |
5 |
0 |
N |
N |
100 |
显示顺序:[0,1000]决定分类显示的先后顺序 |
|
3 |
name |
varchar |
16 |
0 |
N |
N |
分类名称:[2,16] | |
|
4 |
father_id |
smallint |
5 |
0 |
N |
N |
0 |
上级分类ID:[0,32767] |
|
5 |
description |
varchar |
255 |
0 |
Y |
N |
描述:[0,255]描述该分类的作用 | |
|
6 |
icon |
text |
65535 |
0 |
Y |
N |
分类图标: | |
|
7 |
url |
varchar |
255 |
0 |
Y |
N |
外链地址:[0,255]如果该分类是跳转到其他网站的情况下,就在该URL上设置 | |
|
8 |
create_time |
timestamp |
19 |
0 |
N |
N |
CURRENT_TIMESTAMP |
创建时间: |
|
9 |
update_time |
timestamp |
19 |
0 |
N |
N |
CURRENT_TIMESTAMP |
更新时间: |
|
编号 |
名称 |
数据类型 |
长度 |
小数位 |
允许空值 |
主键 |
默认值 |
说明 |
|
1 |
assessment_results_id |
int |
10 |
0 |
N |
Y |
考核结果ID | |
|
2 |
training_name |
varchar |
64 |
0 |
Y |
N |
培训名称 | |
|
3 |
training_duration |
varchar |
64 |
0 |
Y |
N |
培训时长 | |
|
4 |
training_methods |
varchar |
64 |
0 |
Y |
N |
培训方式 | |
|
5 |
employee_users |
int |
10 |
0 |
Y |
N |
0 |
员工用户 |
|
6 |
assessment_scoring |
varchar |
64 |
0 |
Y |
N |
考核打分 | |
|
7 |
assessment_details |
text |
65535 |
0 |
Y |
N |
考核详情 | |
|
8 |
create_time |
datetime |
19 |
0 |
N |
N |
CURRENT_TIMESTAMP |
创建时间 |
|
9 |
update_time |
timestamp |
19 |
0 |
N |
N |
CURRENT_TIMESTAMP |
更新时间 |
|
10 |
source_table |
varchar |
255 |
0 |
Y |
N |
来源表 | |
|
11 |
source_id |
int |
10 |
0 |
Y |
N |
来源ID | |
|
12 |
source_user_id |
int |
10 |
0 |
Y |
N |
来源用户 |
|
编号 |
名称 |
数据类型 |
长度 |
小数位 |
允许空值 |
主键 |
默认值 |
说明 |
|
1 |
auth_id |
int |
10 |
0 |
N |
Y |
授权ID: | |
|
2 |
user_group |
varchar |
64 |
0 |
Y |
N |
用户组: | |
|
3 |
mod_name |
varchar |
64 |
0 |
Y |
N |
模块名: | |
|
4 |
table_name |
varchar |
64 |
0 |
Y |
N |
表名: | |
|
5 |
page_title |
varchar |
255 |
0 |
Y |
N |
页面标题: | |
|
6 |
path |
varchar |
255 |
0 |
Y |
N |
路由路径: | |
|
7 |
position |
varchar |
32 |
0 |
Y |
N |
位置: | |
|
8 |
mode |
varchar |
32 |
0 |
N |
N |
_blank |
跳转方式: |
|
9 |
add |
tinyint |
3 |
0 |
N |
N |
1 |
是否可增加: |
|
10 |
del |
tinyint |
3 |
0 |
N |
N |
1 |
是否可删除: |
|
11 |
set |
tinyint |
3 |
0 |
N |
N |
1 |
是否可修改: |
|
12 |
get |
tinyint |
3 |
0 |
N |
N |
1 |
是否可查看: |
|
13 |
field_add |
text |
65535 |
0 |
Y |
N |
添加字段: | |
|
14 |
field_set |
text |
65535 |
0 |
Y |
N |
修改字段: | |
|
15 |
field_get |
text |
65535 |
0 |
Y |
N |
查询字段: | |
|
16 |
table_nav_name |
varchar |
500 |
0 |
Y |
N |
跨表导航名称: | |
|
17 |
table_nav |
varchar |
500 |
0 |
Y |
N |
跨表导航: | |
|
18 |
option |
text |
65535 |
0 |
Y |
N |
配置: | |
|
19 |
create_time |
timestamp |
19 |
0 |
N |
N |
CURRENT_TIMESTAMP |
创建时间: |
|
20 |
update_time |
timestamp |
19 |
0 |
N |
N |
CURRENT_TIMESTAMP |
更新时间: |
表book_a_meal_reservation (预约就餐)
|
编号 |
名称 |
数据类型 |
长度 |
小数位 |
允许空值 |
主键 |
默认值 |
说明 |
|
1 |
book_a_meal_reservation_id |
int |
10 |
0 |
N |
Y |
预约就餐ID | |
|
2 |
name_of_dish |
varchar |
64 |
0 |
Y |
N |
菜品名称 | |
|
3 |
restaurant_location |
varchar |
64 |
0 |
Y |
N |
餐厅位置 | |
|
4 |
meal_prices |
double |
9 |
2 |
Y |
N |
0.00 |
用餐价格 |
|
5 |
number_of_diners |
double |
9 |
2 |
Y |
N |
0.00 |
用餐人数 |
|
6 |
order_quantity |
double |
9 |
2 |
Y |
N |
0.00 |
点餐数量 |
|
7 |
ordinary_users |
int |
10 |
0 |
Y |
N |
0 |
普通用户 |
|
8 |
dining_notes |
text |
65535 |
0 |
Y |
N |
用餐备注 | |
|
9 |
total_payment |
double |
9 |
2 |
Y |
N |
0.00 |
合计支付 |
|
10 |
employee_users |
int |
10 |
0 |
Y |
N |
0 |
员工用户 |
|
11 |
pay_state |
varchar |
16 |
0 |
N |
N |
未支付 |
支付状态 |
|
12 |
pay_type |
varchar |
16 |
0 |
Y |
N |
支付类型: 微信、支付宝、网银 | |
|
13 |
dining_reviews_limit_times |
int |
10 |
0 |
N |
N |
0 |
评价限制次数 |
|
14 |
create_time |
datetime |
19 |
0 |
N |
N |
CURRENT_TIMESTAMP |
创建时间 |
|
15 |
update_time |
timestamp |
19 |
0 |
N |
N |
CURRENT_TIMESTAMP |
更新时间 |
|
16 |
source_table |
varchar |
255 |
0 |
Y |
N |
来源表 | |
|
17 |
source_id |
int |
10 |
0 |
Y |
N |
来源ID | |
|
18 |
source_user_id |
int |
10 |
0 |
Y |
N |
来源用户 |
|
编号 |
名称 |
数据类型 |
长度 |
小数位 |
允许空值 |
主键 |
默认值 |
说明 |
|
1 |
book_check_in_id |
int |
10 |
0 |
N |
Y |
预订入住ID | |
|
2 |
room_name |
varchar |
64 |
0 |
Y |
N |
房间名称 | |
|
3 |
room_location |
varchar |
64 |
0 |
Y |
N |
房间位置 | |
|
4 |
room_prices |
double |
9 |
2 |
Y |
N |
0.00 |
房间价格 |
|
5 |
ordinary_users |
int |
10 |
0 |
Y |
N |
0 |
普通用户 |
|
6 |
number_of_guests |
double |
9 |
2 |
Y |
N |
0.00 |
入住人数 |
|
7 |
check_in_date |
date |
10 |
0 |
Y |
N |
入住日期 | |
|
8 |
booking_remarks |
text |
65535 |
0 |
Y |
N |
预定备注 | |
|
9 |
stay_days |
double |
9 |
2 |
Y |
N |
0.00 |
入住天数 |
|
10 |
total_payment |
double |
9 |
2 |
Y |
N |
0.00 |
合计支付 |
|
11 |
employee_users |
int |
10 |
0 |
Y |
N |
0 |
员工用户 |
|
12 |
examine_state |
varchar |
16 |
0 |
N |
N |
未审核 |
审核状态 |
|
13 |
pay_state |
varchar |
16 |
0 |
N |
N |
未支付 |
支付状态 |
|
14 |
pay_type |
varchar |
16 |
0 |
Y |
N |
支付类型: 微信、支付宝、网银 | |
|
15 |
room_service_limit_times |
int |
10 |
0 |
N |
N |
0 |
服务限制次数 |
|
16 |
check_out_processing_limit_times |
int |
10 |
0 |
N |
N |
0 |
退房限制次数 |
|
17 |
create_time |
datetime |
19 |
0 |
N |
N |
CURRENT_TIMESTAMP |
创建时间 |
|
18 |
update_time |
timestamp |
19 |
0 |
N |
N |
CURRENT_TIMESTAMP |
更新时间 |
|
19 |
source_table |
varchar |
255 |
0 |
Y |
N |
来源表 | |
|
20 |
source_id |
int |
10 |
0 |
Y |
N |
来源ID | |
|
21 |
source_user_id |
int |
10 |
0 |
Y |
N |
来源用户 |
|
编号 |
名称 |
数据类型 |
长度 |
小数位 |
允许空值 |
主键 |
默认值 |
说明 |
|
1 |
check_out_processing_id |
int |
10 |
0 |
N |
Y |
退房办理ID | |
|
2 |
room_name |
varchar |
64 |
0 |
Y |
N |
房间名称 | |
|
3 |
room_location |
varchar |
64 |
0 |
Y |
N |
房间位置 | |
|
4 |
room_prices |
double |
9 |
2 |
Y |
N |
0.00 |
房间价格 |
|
5 |
employee_users |
int |
10 |
0 |
Y |
N |
0 |
员工用户 |
|
6 |
check_out_status |
varchar |
64 |
0 |
Y |
N |
退房状态 | |
|
7 |
ordinary_users |
int |
10 |
0 |
Y |
N |
0 |
普通用户 |
|
8 |
check_out_remarks |
text |
65535 |
0 |
Y |
N |
退房备注 | |
|
9 |
evaluation_feedback_limit_times |
int |
10 |
0 |
N |
N |
0 |
评价限制次数 |
|
10 |
create_time |
datetime |
19 |
0 |
N |
N |
CURRENT_TIMESTAMP |
创建时间 |
|
11 |
update_time |
timestamp |
19 |
0 |
N |
N |
CURRENT_TIMESTAMP |
更新时间 |
|
12 |
source_table |
varchar |
255 |
0 |
Y |
N |
来源表 | |
|
13 |
source_id |
int |
10 |
0 |
Y |
N |
来源ID | |
|
14 |
source_user_id |
int |
10 |
0 |
Y |
N |
来源用户 |
|
编号 |
名称 |
数据类型 |
长度 |
小数位 |
允许空值 |
主键 |
默认值 |
说明 |
|
1 |
code_token_id |
int |
10 |
0 |
N |
Y | ||
|
2 |
token |
varchar |
255 |
0 |
Y |
N | ||
|
3 |
code |
varchar |
255 |
0 |
Y |
N |
验证码 | |
|
4 |
expire_time |
timestamp |
19 |
0 |
N |
N |
CURRENT_TIMESTAMP |
失效时间 |
|
5 |
create_time |
timestamp |
19 |
0 |
N |
N |
CURRENT_TIMESTAMP |
创建时间 |
|
6 |
update_time |
timestamp |
19 |
0 |
N |
N |
CURRENT_TIMESTAMP |
更新时间: |
|
编号 |
名称 |
数据类型 |
长度 |
小数位 |
允许空值 |
主键 |
默认值 |
说明 |
|
1 |
collect_id |
int |
10 |
0 |
N |
Y |
收藏ID: | |
|
2 |
user_id |
int |
10 |
0 |
N |
N |
0 |
收藏人ID: |
|
3 |
source_table |
varchar |
255 |
0 |
Y |
N |
来源表: | |
|
4 |
source_field |
varchar |
255 |
0 |
Y |
N |
来源字段: | |
|
5 |
source_id |
int |
10 |
0 |
N |
N |
0 |
来源ID: |
|
6 |
title |
varchar |
255 |
0 |
Y |
N |
标题: | |
|
7 |
img |
varchar |
255 |
0 |
Y |
N |
封面: | |
|
8 |
create_time |
timestamp |
19 |
0 |
N |
N |
CURRENT_TIMESTAMP |
创建时间: |
|
9 |
update_time |
timestamp |
19 |
0 |
N |
N |
CURRENT_TIMESTAMP |
更新时间: |
|
编号 |
名称 |
数据类型 |
长度 |
小数位 |
允许空值 |
主键 |
默认值 |
说明 |
|
1 |
comment_id |
int |
10 |
0 |
N |
Y |
评论ID: | |
|
2 |
user_id |
int |
10 |
0 |
N |
N |
0 |
评论人ID: |
|
3 |
reply_to_id |
int |
10 |
0 |
N |
N |
0 |
回复评论ID:空为0 |
|
4 |
content |
longtext |
2147483647 |
0 |
Y |
N |
内容: | |
|
5 |
nickname |
varchar |
255 |
0 |
Y |
N |
昵称: | |
|
6 |
avatar |
varchar |
255 |
0 |
Y |
N |
头像地址:[0,255] | |
|
7 |
create_time |
timestamp |
19 |
0 |
N |
N |
CURRENT_TIMESTAMP |
创建时间: |
|
8 |
update_time |
timestamp |
19 |
0 |
N |
N |
CURRENT_TIMESTAMP |
更新时间: |
|
9 |
source_table |
varchar |
255 |
0 |
Y |
N |
来源表: | |
|
10 |
source_field |
varchar |
255 |
0 |
Y |
N |
来源字段: | |
|
11 |
source_id |
int |
10 |
0 |
N |
N |
0 |
来源ID: |
|
编号 |
名称 |
数据类型 |
长度 |
小数位 |
允许空值 |
主键 |
默认值 |
说明 |
|
1 |
dining_reviews_id |
int |
10 |
0 |
N |
Y |
用餐评价ID | |
|
2 |
name_of_dish |
varchar |
64 |
0 |
Y |
N |
菜品名称 | |
|
3 |
restaurant_location |
varchar |
64 |
0 |
Y |
N |
餐厅位置 | |
|
4 |
meal_prices |
double |
9 |
2 |
Y |
N |
0.00 |
用餐价格 |
|
5 |
number_of_diners |
double |
9 |
2 |
Y |
N |
0.00 |
用餐人数 |
|
6 |
ordinary_users |
int |
10 |
0 |
Y |
N |
0 |
普通用户 |
|
7 |
employee_users |
int |
10 |
0 |
Y |
N |
0 |
员工用户 |
|
8 |
evaluation_suggestions |
text |
65535 |
0 |
Y |
N |
评价建议 | |
|
9 |
review_reply |
text |
65535 |
0 |
Y |
N |
评价回复 | |
|
10 |
create_time |
datetime |
19 |
0 |
N |
N |
CURRENT_TIMESTAMP |
创建时间 |
|
11 |
update_time |
timestamp |
19 |
0 |
N |
N |
CURRENT_TIMESTAMP |
更新时间 |
|
12 |
source_table |
varchar |
255 |
0 |
Y |
N |
来源表 | |
|
13 |
source_id |
int |
10 |
0 |
Y |
N |
来源ID | |
|
14 |
source_user_id |
int |
10 |
0 |
Y |
N |
来源用户 |
|
编号 |
名称 |
数据类型 |
长度 |
小数位 |
允许空值 |
主键 |
默认值 |
说明 |
|
1 |
employee_users_id |
int |
10 |
0 |
N |
Y |
员工用户ID | |
|
2 |
employee_name |
varchar |
64 |
0 |
Y |
N |
员工姓名 | |
|
3 |
employee_number |
varchar |
64 |
0 |
Y |
N |
员工号码 | |
|
4 |
employee_gender |
varchar |
64 |
0 |
Y |
N |
员工性别 | |
|
5 |
examine_state |
varchar |
16 |
0 |
N |
N |
已通过 |
审核状态 |
|
6 |
user_id |
int |
10 |
0 |
N |
N |
0 |
用户ID |
|
7 |
create_time |
datetime |
19 |
0 |
N |
N |
CURRENT_TIMESTAMP |
创建时间 |
|
8 |
update_time |
timestamp |
19 |
0 |
N |
N |
CURRENT_TIMESTAMP |
更新时间 |
|
编号 |
名称 |
数据类型 |
长度 |
小数位 |
允许空值 |
主键 |
默认值 |
说明 |
|
1 |
evaluation_feedback_id |
int |
10 |
0 |
N |
Y |
评价反馈ID | |
|
2 |
room_name |
varchar |
64 |
0 |
Y |
N |
房间名称 | |
|
3 |
room_location |
varchar |
64 |
0 |
Y |
N |
房间位置 | |
|
4 |
room_prices |
double |
9 |
2 |
Y |
N |
0.00 |
房间价格 |
|
5 |
employee_users |
int |
10 |
0 |
Y |
N |
0 |
员工用户 |
|
6 |
ordinary_users |
int |
10 |
0 |
Y |
N |
0 |
普通用户 |
|
7 |
evaluation_content |
text |
65535 |
0 |
Y |
N |
评价内容 | |
|
8 |
review_reply |
text |
65535 |
0 |
Y |
N |
评价回复 | |
|
9 |
create_time |
datetime |
19 |
0 |
N |
N |
CURRENT_TIMESTAMP |
创建时间 |
|
10 |
update_time |
timestamp |
19 |
0 |
N |
N |
CURRENT_TIMESTAMP |
更新时间 |
|
11 |
source_table |
varchar |
255 |
0 |
Y |
N |
来源表 | |
|
12 |
source_id |
int |
10 |
0 |
Y |
N |
来源ID | |
|
13 |
source_user_id |
int |
10 |
0 |
Y |
N |
来源用户 |
|
编号 |
名称 |
数据类型 |
长度 |
小数位 |
允许空值 |
主键 |
默认值 |
说明 |
|
1 |
hits_id |
int |
10 |
0 |
N |
Y |
点赞ID: | |
|
2 |
user_id |
int |
10 |
0 |
N |
N |
0 |
点赞人: |
|
3 |
create_time |
timestamp |
19 |
0 |
N |
N |
CURRENT_TIMESTAMP |
创建时间: |
|
4 |
update_time |
timestamp |
19 |
0 |
N |
N |
CURRENT_TIMESTAMP |
更新时间: |
|
5 |
source_table |
varchar |
255 |
0 |
Y |
N |
来源表: | |
|
6 |
source_field |
varchar |
255 |
0 |
Y |
N |
来源字段: | |
|
7 |
source_id |
int |
10 |
0 |
N |
N |
0 |
来源ID: |
|
编号 |
名称 |
数据类型 |
长度 |
小数位 |
允许空值 |
主键 |
默认值 |
说明 |
|
1 |
notice_id |
mediumint |
8 |
0 |
N |
Y |
公告id: | |
|
2 |
title |
varchar |
125 |
0 |
N |
N |
标题: | |
|
3 |
content |
longtext |
2147483647 |
0 |
Y |
N |
正文: | |
|
4 |
create_time |
timestamp |
19 |
0 |
N |
N |
CURRENT_TIMESTAMP |
创建时间: |
|
5 |
update_time |
timestamp |
19 |
0 |
N |
N |
CURRENT_TIMESTAMP |
更新时间: |
|
编号 |
名称 |
数据类型 |
长度 |
小数位 |
允许空值 |
主键 |
默认值 |
说明 |
|
1 |
online_consultation_id |
int |
10 |
0 |
N |
Y |
在线咨询ID | |
|
2 |
room_name |
varchar |
64 |
0 |
Y |
N |
房间名称 | |
|
3 |
room_location |
varchar |
64 |
0 |
Y |
N |
房间位置 | |
|
4 |
room_status |
varchar |
64 |
0 |
Y |
N |
房间状态 | |
|
5 |
room_type |
varchar |
64 |
0 |
Y |
N |
房间类型 | |
|
6 |
room_prices |
double |
9 |
2 |
Y |
N |
0.00 |
房间价格 |
|
7 |
ordinary_users |
int |
10 |
0 |
Y |
N |
0 |
普通用户 |
|
8 |
employee_users |
int |
10 |
0 |
Y |
N |
0 |
员工用户 |
|
9 |
consultation_content |
text |
65535 |
0 |
Y |
N |
咨询内容 | |
|
10 |
consultation_reply |
text |
65535 |
0 |
Y |
N |
咨询回复 | |
|
11 |
create_time |
datetime |
19 |
0 |
N |
N |
CURRENT_TIMESTAMP |
创建时间 |
|
12 |
update_time |
timestamp |
19 |
0 |
N |
N |
CURRENT_TIMESTAMP |
更新时间 |
|
13 |
source_table |
varchar |
255 |
0 |
Y |
N |
来源表 | |
|
14 |
source_id |
int |
10 |
0 |
Y |
N |
来源ID | |
|
15 |
source_user_id |
int |
10 |
0 |
Y |
N |
来源用户 |
|
编号 |
名称 |
数据类型 |
长度 |
小数位 |
允许空值 |
主键 |
默认值 |
说明 |
|
1 |
ordinary_users_id |
int |
10 |
0 |
N |
Y |
普通用户ID | |
|
2 |
user_name |
varchar |
64 |
0 |
Y |
N |
用户姓名 | |
|
3 |
contact_information |
varchar |
64 |
0 |
Y |
N |
联系方式 | |
|
4 |
user_gender |
varchar |
64 |
0 |
Y |
N |
用户性别 | |
|
5 |
examine_state |
varchar |
16 |
0 |
N |
N |
已通过 |
审核状态 |
|
6 |
user_id |
int |
10 |
0 |
N |
N |
0 |
用户ID |
|
7 |
create_time |
datetime |
19 |
0 |
N |
N |
CURRENT_TIMESTAMP |
创建时间 |
|
8 |
update_time |
timestamp |
19 |
0 |
N |
N |
CURRENT_TIMESTAMP |
更新时间 |
|
编号 |
名称 |
数据类型 |
长度 |
小数位 |
允许空值 |
主键 |
默认值 |
说明 |
|
1 |
praise_id |
int |
10 |
0 |
N |
Y |
点赞ID: | |
|
2 |
user_id |
int |
10 |
0 |
N |
N |
0 |
点赞人: |
|
3 |
create_time |
timestamp |
19 |
0 |
N |
N |
CURRENT_TIMESTAMP |
创建时间: |
|
4 |
update_time |
timestamp |
19 |
0 |
N |
N |
CURRENT_TIMESTAMP |
更新时间: |
|
5 |
source_table |
varchar |
255 |
0 |
Y |
N |
来源表: | |
|
6 |
source_field |
varchar |
255 |
0 |
Y |
N |
来源字段: | |
|
7 |
source_id |
int |
10 |
0 |
N |
N |
0 |
来源ID: |
|
8 |
status |
bit |
1 |
0 |
N |
N |
1 |
点赞状态:1为点赞,0已取消 |
表restaurant_information (餐厅信息)
|
编号 |
名称 |
数据类型 |
长度 |
小数位 |
允许空值 |
主键 |
默认值 |
说明 |
|
1 |
restaurant_information_id |
int |
10 |
0 |
N |
Y |
餐厅信息ID | |
|
2 |
name_of_dish |
varchar |
64 |
0 |
Y |
N |
菜品名称 | |
|
3 |
type_of_dish |
varchar |
64 |
0 |
Y |
N |
菜品类型 | |
|
4 |
meal_prices |
double |
9 |
2 |
Y |
N |
0.00 |
用餐价格 |
|
5 |
restaurant_environment |
varchar |
255 |
0 |
Y |
N |
餐厅环境 | |
|
6 |
food_inventory |
double |
9 |
2 |
Y |
N |
0.00 |
菜品库存 |
|
7 |
employee_users |
int |
10 |
0 |
Y |
N |
0 |
员工用户 |
|
8 |
restaurant_introduction |
text |
65535 |
0 |
Y |
N |
餐厅简介 | |
|
9 |
praise_len |
int |
10 |
0 |
N |
N |
0 |
点赞数 |
|
10 |
book_a_meal_reservation_limit_times |
int |
10 |
0 |
N |
N |
0 |
用餐限制次数 |
|
11 |
create_time |
datetime |
19 |
0 |
N |
N |
CURRENT_TIMESTAMP |
创建时间 |
|
12 |
update_time |
timestamp |
19 |
0 |
N |
N |
CURRENT_TIMESTAMP |
更新时间 |
|
编号 |
名称 |
数据类型 |
长度 |
小数位 |
允许空值 |
主键 |
默认值 |
说明 |
|
1 |
room_information_id |
int |
10 |
0 |
N |
Y |
房间信息ID | |
|
2 |
room_name |
varchar |
64 |
0 |
Y |
N |
房间名称 | |
|
3 |
room_location |
varchar |
64 |
0 |
Y |
N |
房间位置 | |
|
4 |
room_status |
varchar |
64 |
0 |
Y |
N |
房间状态 | |
|
5 |
room_type |
varchar |
64 |
0 |
Y |
N |
房间类型 | |
|
6 |
room_prices |
double |
9 |
2 |
Y |
N |
0.00 |
房间价格 |
|
7 |
room_picture |
varchar |
255 |
0 |
Y |
N |
房间图片 | |
|
8 |
employee_users |
int |
10 |
0 |
Y |
N |
0 |
员工用户 |
|
9 |
room_introduction |
text |
65535 |
0 |
Y |
N |
房间简介 | |
|
10 |
praise_len |
int |
10 |
0 |
N |
N |
0 |
点赞数 |
|
11 |
online_consultation_limit_times |
int |
10 |
0 |
N |
N |
0 |
咨询限制次数 |
|
12 |
book_check_in_limit_times |
int |
10 |
0 |
N |
N |
0 |
入住限制次数 |
|
13 |
create_time |
datetime |
19 |
0 |
N |
N |
CURRENT_TIMESTAMP |
创建时间 |
|
14 |
update_time |
timestamp |
19 |
0 |
N |
N |
CURRENT_TIMESTAMP |
更新时间 |
|
编号 |
名称 |
数据类型 |
长度 |
小数位 |
允许空值 |
主键 |
默认值 |
说明 |
|
1 |
room_service_id |
int |
10 |
0 |
N |
Y |
客房服务ID | |
|
2 |
room_name |
varchar |
64 |
0 |
Y |
N |
房间名称 | |
|
3 |
room_location |
varchar |
64 |
0 |
Y |
N |
房间位置 | |
|
4 |
room_prices |
double |
9 |
2 |
Y |
N |
0.00 |
房间价格 |
|
5 |
ordinary_users |
int |
10 |
0 |
Y |
N |
0 |
普通用户 |
|
6 |
room_service |
varchar |
64 |
0 |
Y |
N |
客房服务 | |
|
7 |
employee_users |
int |
10 |
0 |
Y |
N |
0 |
员工用户 |
|
8 |
service_remarks |
text |
65535 |
0 |
Y |
N |
服务备注 | |
|
9 |
employee_response |
text |
65535 |
0 |
Y |
N |
员工回复 | |
|
10 |
examine_state |
varchar |
16 |
0 |
N |
N |
未审核 |
审核状态 |
|
11 |
create_time |
datetime |
19 |
0 |
N |
N |
CURRENT_TIMESTAMP |
创建时间 |
|
12 |
update_time |
timestamp |
19 |
0 |
N |
N |
CURRENT_TIMESTAMP |
更新时间 |
|
13 |
source_table |
varchar |
255 |
0 |
Y |
N |
来源表 | |
|
14 |
source_id |
int |
10 |
0 |
Y |
N |
来源ID | |
|
15 |
source_user_id |
int |
10 |
0 |
Y |
N |
来源用户 |
|
编号 |
名称 |
数据类型 |
长度 |
小数位 |
允许空值 |
主键 |
默认值 |
说明 |
|
1 |
room_type_id |
int |
10 |
0 |
N |
Y |
房间类型ID | |
|
2 |
room_type |
varchar |
64 |
0 |
Y |
N |
房间类型 | |
|
3 |
create_time |
datetime |
19 |
0 |
N |
N |
CURRENT_TIMESTAMP |
创建时间 |
|
4 |
update_time |
timestamp |
19 |
0 |
N |
N |
CURRENT_TIMESTAMP |
更新时间 |
|
编号 |
名称 |
数据类型 |
长度 |
小数位 |
允许空值 |
主键 |
默认值 |
说明 |
|
1 |
score_id |
int |
10 |
0 |
N |
Y |
评分ID: | |
|
2 |
user_id |
int |
10 |
0 |
N |
N |
0 |
评分人: |
|
3 |
nickname |
varchar |
64 |
0 |
Y |
N |
昵称: | |
|
4 |
score_num |
double |
5 |
2 |
N |
N |
0.00 |
评分: |
|
5 |
create_time |
timestamp |
19 |
0 |
N |
N |
CURRENT_TIMESTAMP |
创建时间: |
|
6 |
update_time |
timestamp |
19 |
0 |
N |
N |
CURRENT_TIMESTAMP |
更新时间: |
|
7 |
source_table |
varchar |
255 |
0 |
Y |
N |
来源表: | |
|
8 |
source_field |
varchar |
255 |
0 |
Y |
N |
来源字段: | |
|
9 |
source_id |
int |
10 |
0 |
N |
N |
0 |
来源ID: |
|
编号 |
名称 |
数据类型 |
长度 |
小数位 |
允许空值 |
主键 |
默认值 |
说明 |
|
1 |
skill_training_id |
int |
10 |
0 |
N |
Y |
技能培训ID | |
|
2 |
training_name |
varchar |
64 |
0 |
Y |
N |
培训名称 | |
|
3 |
training_duration |
varchar |
64 |
0 |
Y |
N |
培训时长 | |
|
4 |
training_methods |
varchar |
64 |
0 |
Y |
N |
培训方式 | |
|
5 |
employee_users |
int |
10 |
0 |
Y |
N |
0 |
员工用户 |
|
6 |
training_description |
text |
65535 |
0 |
Y |
N |
培训描述 | |
|
7 |
assessment_results_limit_times |
int |
10 |
0 |
N |
N |
0 |
录入限制次数 |
|
8 |
create_time |
datetime |
19 |
0 |
N |
N |
CURRENT_TIMESTAMP |
创建时间 |
|
9 |
update_time |
timestamp |
19 |
0 |
N |
N |
CURRENT_TIMESTAMP |
更新时间 |
|
编号 |
名称 |
数据类型 |
长度 |
小数位 |
允许空值 |
主键 |
默认值 |
说明 |
|
1 |
slides_id |
int |
10 |
0 |
N |
Y |
轮播图ID: | |
|
2 |
title |
varchar |
64 |
0 |
Y |
N |
标题: | |
|
3 |
content |
varchar |
255 |
0 |
Y |
N |
内容: | |
|
4 |
url |
varchar |
255 |
0 |
Y |
N |
链接: | |
|
5 |
img |
varchar |
255 |
0 |
Y |
N |
轮播图: | |
|
6 |
hits |
int |
10 |
0 |
N |
N |
0 |
点击量: |
|
7 |
create_time |
timestamp |
19 |
0 |
N |
N |
CURRENT_TIMESTAMP |
创建时间: |
|
8 |
update_time |
timestamp |
19 |
0 |
N |
N |
CURRENT_TIMESTAMP |
更新时间: |
|
编号 |
名称 |
数据类型 |
长度 |
小数位 |
允许空值 |
主键 |
默认值 |
说明 |
|
1 |
upload_id |
int |
10 |
0 |
N |
Y |
上传ID | |
|
2 |
name |
varchar |
64 |
0 |
Y |
N |
文件名 | |
|
3 |
path |
varchar |
255 |
0 |
Y |
N |
访问路径 | |
|
4 |
file |
varchar |
255 |
0 |
Y |
N |
文件路径 | |
|
5 |
display |
varchar |
255 |
0 |
Y |
N |
显示顺序 | |
|
6 |
father_id |
int |
10 |
0 |
Y |
N |
0 |
父级ID |
|
7 |
dir |
varchar |
255 |
0 |
Y |
N |
文件夹 | |
|
8 |
type |
varchar |
32 |
0 |
Y |
N |
文件类型 |
|
编号 |
名称 |
数据类型 |
长度 |
小数位 |
允许空值 |
主键 |
默认值 |
说明 |
|
1 |
user_id |
mediumint |
8 |
0 |
N |
Y |
用户ID:[0,8388607]用户获取其他与用户相关的数据 | |
|
2 |
state |
smallint |
5 |
0 |
N |
N |
1 |
账户状态:[0,10](1可用|2异常|3已冻结|4已注销) |
|
3 |
user_group |
varchar |
32 |
0 |
Y |
N |
所在用户组:[0,32767]决定用户身份和权限 | |
|
4 |
login_time |
timestamp |
19 |
0 |
N |
N |
CURRENT_TIMESTAMP |
上次登录时间: |
|
5 |
phone |
varchar |
11 |
0 |
Y |
N |
手机号码:[0,11]用户的手机号码,用于找回密码时或登录时 | |
|
6 |
phone_state |
smallint |
5 |
0 |
N |
N |
0 |
手机认证:[0,1](0未认证|1审核中|2已认证) |
|
7 |
username |
varchar |
16 |
0 |
N |
N |
用户名:[0,16]用户登录时所用的账户名称 | |
|
8 |
nickname |
varchar |
16 |
0 |
Y |
N |
昵称:[0,16] | |
|
9 |
password |
varchar |
64 |
0 |
N |
N |
密码:[0,32]用户登录所需的密码,由6-16位数字或英文组成 | |
|
10 |
|
varchar |
64 |
0 |
Y |
N |
邮箱:[0,64]用户的邮箱,用于找回密码时或登录时 | |
|
11 |
email_state |
smallint |
5 |
0 |
N |
N |
0 |
邮箱认证:[0,1](0未认证|1审核中|2已认证) |
|
12 |
avatar |
varchar |
255 |
0 |
Y |
N |
头像地址:[0,255] | |
|
13 |
open_id |
varchar |
255 |
0 |
Y |
N |
针对获取用户信息字段 | |
|
14 |
create_time |
timestamp |
19 |
0 |
N |
N |
CURRENT_TIMESTAMP |
创建时间: |
|
编号 |
名称 |
数据类型 |
长度 |
小数位 |
允许空值 |
主键 |
默认值 |
说明 |
|
1 |
group_id |
mediumint |
8 |
0 |
N |
Y |
用户组ID:[0,8388607] | |
|
2 |
display |
smallint |
5 |
0 |
N |
N |
100 |
显示顺序:[0,1000] |
|
3 |
name |
varchar |
16 |
0 |
N |
N |
名称:[0,16] | |
|
4 |
description |
varchar |
255 |
0 |
Y |
N |
描述:[0,255]描述该用户组的特点或权限范围 | |
|
5 |
source_table |
varchar |
255 |
0 |
Y |
N |
来源表: | |
|
6 |
source_field |
varchar |
255 |
0 |
Y |
N |
来源字段: | |
|
7 |
source_id |
int |
10 |
0 |
N |
N |
0 |
来源ID: |
|
8 |
register |
smallint |
5 |
0 |
Y |
N |
0 |
注册位置: |
|
9 |
create_time |
timestamp |
19 |
0 |
N |
N |
CURRENT_TIMESTAMP |
创建时间: |
|
10 |
update_time |
timestamp |
19 |
0 |
N |
N |
CURRENT_TIMESTAMP |
更新时间: |
考虑到酒店管理系统主要面对部分人群,网站的访问量不大。系统处理、统计分析工作简单,Tomcat服务器能够满足中小型网络用户的数据处理,通过互联网Internet 接入及MySQL 5.6以上的数据库应用的需求点。系统具体开发环境如下表所示:
-
-
-
-
- 系统环境表
-
-
-
|
项目 |
开发环境 |
|
操作系统 |
Windows 11、Windows 10、Windows 8、Windows 7 |
|
开发语言 |
Java |
|
使用框架 |
Spring Boot、uni-app |
|
体系结构 |
三层B/S体系结构 |
|
开发工具 |
IDEA(2020版)/MyEclipse(2017)/Eclipse、Vs Code |
|
数据库 |
MySQL 5.6以上 |
|
数据库管理工具 |
Navicat |
|
JDK版本 |
Java 1.8 |
|
Maven |
apache-maven 3.6.1-bin |
|
Tomcat |
apache-tomcat-7.0.88 |
|
移动端 |
iOS、Android、Web(响应式)、以及各种小程序 |
用户输入用户名和密码后,系统首先对这些输入进行基本的格式验证,确保用户名和密码符合系统设定的格式要求(如长度、特殊字符要求等)。系统接收到用户输入后,会根据用户名查找系统中存储的用户信息数据库或者其他持久化存储方式。系统需要验证密码的正确性,验证成功即可成功登录。

-
-
-
-
-
- 用户登录界面设计
-
-
-
-
登录关键代码如下:
/**
* 登录
* @param data
* @param httpServletRequest
* @return
*/
@PostMapping("login")
public Map<String, Object> login(@RequestBody Map<String, String> data, HttpServletRequest httpServletRequest) {
log.info("[执行登录接口]");
String username = data.get("username");
String email = data.get("email");
String phone = data.get("phone");
String password = data.get("password");
List resultList = null;
Map<String, String> map = new HashMap<>();
if(username != null && "".equals(username) == false){
map.put("username", username);
resultList = service.selectBaseList(service.select(map, new HashMap<>()));
}
else if(email != null && "".equals(email) == false){
map.put("email", email);
resultList = service.selectBaseList(service.select(map, new HashMap<>()));
}
else if(phone != null && "".equals(phone) == false){
map.put("phone", phone);
resultList = service.selectBaseList(service.select(map, new HashMap<>()));
}else{
return error(30000, "账号或密码不能为空");
}
if (resultList == null || password == null) {
return error(30000, "账号或密码不能为空");
}
//判断是否有这个用户
if (resultList.size()<=0){
return error(30000,"用户不存在");
}
User byUsername = (User) resultList.get(0);
Map<String, String> groupMap = new HashMap<>();
groupMap.put("name",byUsername.getUserGroup());
List groupList = userGroupService.selectBaseList(userGroupService.select(groupMap, new HashMap<>()));
if (groupList.size()<1){
return error(30000,"用户组不存在");
}
UserGroup userGroup = (UserGroup) groupList.get(0);
//查询用户审核状态
if (!StringUtils.isEmpty(userGroup.getSourceTable())){
String res = service.selectExamineState(userGroup.getSourceTable(),byUsername.getUserId());
if (res==null){
return error(30000,"用户不存在");
}
if (!res.equals("已通过")){
return error(30000,"该用户审核未通过");
}
}
//查询用户状态
if (byUsername.getState()!=1){
return error(30000,"用户非可用状态,不能登录");
}
String md5password = service.encryption(password);
if (byUsername.getPassword().equals(md5password)) {
// 存储Token到数据库
AccessToken accessToken = new AccessToken();
accessToken.setToken(UUID.randomUUID().toString().replaceAll("-", ""));
accessToken.setUser_id(byUsername.getUserId());
Duration duration = Duration.ofSeconds(7200L);
redisTemplate.opsForValue().set(accessToken.getToken(), accessToken,duration);
// 返回用户信息
JSONObject user = JSONObject.parseObject(JSONObject.toJSONString(byUsername));
user.put("token", accessToken.getToken());
JSONObject ret = new JSONObject();
ret.put("obj",user);
return success(ret);
} else {
return error(30000, "账号或密码不正确");
}
}
用户注册时,系统要求用户提供必要的信息,例如用户名、密码、电子邮件地址等。这些信息通常由用户在注册表单中输入,并通过前端验证确保格式的正确性。注册过程完成后,系统会为新用户创建一个账户。这包括分配一个唯一的用户ID和设置初始的权限或者角色。

-
-
-
-
-
- 用户注册界面设计
-
-
-
-
注册关键代码如下:
/**
* 注册
* @param user
* @return
*/
@PostMapping("register")
public Map<String, Object> signUp(@RequestBody User user) {
// 查询用户
Map<String, String> query = new HashMap<>();
Map<String,Object> map = JSON.parseObject(JSON.toJSONString(user));
query.put("username",user.getUsername());
List list = service.selectBaseList(service.select(query, new HashMap<>()));
if (list.size()>0){
return error(30000, "用户已存在");
}
map.put("password",service.encryption(String.valueOf(map.get("password"))));
service.insert(map);
return success(1);
}
普通用户登录系统后,进入首页界面,可查看首页、通知公告、新闻资讯、房间信息、餐厅信息等信息和其他系统功能导航栏。
例如,普通用户首页主界面图如下所示。

用户能够浏览酒店提供的各类房间信息,包括房间类型、价格、设施、图片等。提供实时的房间可用性查询,用户可直接进行房间预订。
普通用户房间信息主界面图如下所示。

展示酒店内餐厅的详细信息,包括菜单、营业时间和特色菜品。用户可浏览餐厅评价,了解其他客户的用餐体验,帮助做出选择。
普通用户餐厅信息主界面图如下所示。

用户能够选择房间类型、入住日期和离店日期进行在线预订。提供预订确认及付款方式选择,确保流程顺畅。
普通用户预订入住主界面图如下所示。

员工对房间信息进行管理。支持添加、修改、删除房间信息,包括房型、价格、设施和可用状态,确保信息的实时更新
房间信息管理主界面图如下所示。

管理客户的咨询请求。记录客户咨询内容和处理状态,支持回复功能,提升服务效率。
在线咨询管理主界面图如下所示。

记录员工的培训课程和进度。提供在线培训资源和考核记录,支持员工技能提升和职业发展。
技能培训管理主界面图如下所示。

管理员可对普通用户、员工用户和管理员等用户信息进行管控,包括进行增删改查操作,可点击详情进行查阅。
系统用户主界面图如下所示。

-
-
-
-
-
- 系统用户界面设计
-
-
-
-
添加系统用户信息关键代码:
@PostMapping("/add")
@Transactional
public Map<String, Object> add(HttpServletRequest request) throws IOException {
service.insert(service.readBody(request.getReader()));
return success(1);
}
public Map<String, Object> addMap(Map<String,Object> map){
service.insert(map);
return success(1);
}
管理员添加、编辑和删除不同房间类型的详细信息,如房型名称、价格和设施描述。管理房间类型的状态,确保信息及时更新。
房间类型管理主界面图如下所示。

管理餐厅的菜单、价格和营业时间,确保信息的及时更新。发布餐厅的特别活动和促销信息,提升客户参与度。
餐厅信息管理界面如下所示。

管理员可以对轮播图进行管理,包括添加、修改、删除轮播图,设置轮播图属性等。
系统管理界面如下所示。

管理员可以发布公告信息,所有用户都可以查看公告信息。同时,管理员还需要能够查看和管理所有公告信息。
通知公告管理界面如下所示。

-
-
-
-
-
- 通知公告管理界面设计
-
-
-
-
上传图片关键代码如下:
@PostMapping("/upload")
public Map<String, Object> upload(@RequestParam("file") MultipartFile file) {
log.info("进入方法");
if (file.isEmpty()) {
return error(30000, "没有选择文件");
}
try {
//判断有没路径,没有则创建
String filePath = System.getProperty("user.dir") + "/src/main/resources/static/";
File targetDir = new File(filePath);
if (!targetDir.exists() && !targetDir.isDirectory()) {
if (targetDir.mkdirs()) {
log.info("创建目录成功");
} else {
log.error("创建目录失败");
}
}
String fileName = file.getOriginalFilename();
File dest = new File(filePath + fileName);
log.info("文件路径:{}", dest.getPath());
log.info("文件名:{}", dest.getName());
file.transferTo(dest);
JSONObject jsonObject = new JSONObject();
jsonObject.put("url", "/api/upload/" + fileName);
return success(jsonObject);
} catch (IOException e) {
log.info("上传失败:{}", e.getMessage());
}
return error(30000, "上传失败");
在软件开发生命周期中,系统测试占据着举足轻重的地位。通过进行全面而系统的测试,我们能够确保软件在实际使用环境中具备稳定运行的能力,从而满足用户的多样化需求,并显著提升软件的整体质量与可靠性。这一过程不仅有助于识别并修复潜在问题,还能为软件的持续优化提供有力支撑。
随着现代信息的快速发展,在社会各大领域中已经都开始应用网络信息技术,在应用网络技术的同时人们也开始把软件的质量问题作为了一个重要焦点来关注,因为一个软件的好与坏它决定着这个系统在市场上的生存,所以我们必须要把软件质量来做好,这样才有一定的生存能力。对于用户来说它们首先选用的都是保证这个系统软件的质量问题,因为一个系统的软件质量决定着用户在后期上成本经济的问题。图6-1就是纠错测试流程。

-
-
-
-
-
- 测试与纠错信息流程
-
-
-
-
在系统的功能验证阶段,我们将对全部的功能界面进行全面测试。具体而言,我们将模拟用户行为,输入各类数据并进行提交操作,随后仔细观察和分析每个页面的响应反馈。这一过程旨在验证系统的功能完整性,确保页面所呈现的功能与预期相符,并能够完全实现预设的交互逻辑。通过这种全面细致的测试方法,我们将确保系统在实际应用中能够稳定、准确地响应用户需求。
下表是系统登录功能测试用例,检测了用户名和密码的不同的输入情况,观察系统的响应情况。得出该功能达到了设计目标。
-
-
-
-
- 系统登录功能测试用例
-
-
-
|
功能描述 |
用于系统登录 | |
|
测试目的 |
检测登录时的合法性检查 | |
|
测试数据以及操作 |
预期结果 |
实际结果 |
|
输入的用户名和密码带有非法字符 |
提示用户名或者密码错误 |
与预期结果一致 |
|
输入的用户名或者密码为空 |
提示用户名或者密码错误 |
与预期结果一致 |
|
输入的用户名和密码不存在 |
提示用户名或者密码错误 |
与预期结果一致 |
|
输入正确的用户名和密码 |
登录成功 |
与预期结果一致 |
下表是注册功能测试用例,检测了各种数据的输入情况,观察系统的响应情况。得出该功能达到了设计目标。
-
-
-
-
- 注册功能测试用例
-
-
-
|
功能描述 |
用于用户注册 | |
|
测试目的 |
检测用户注册时的合法性检查 | |
|
测试数据以及操作 |
预期结果 |
实际结果 |
|
输入的手机号不合法 |
提示请输入正确的手机号码 |
与预期结果一致 |
|
输入的字段为空 |
提示必填项不能为空 |
与预期结果一致 |
|
输入的密码少于6位 |
提示密码必须为6-12位 |
与预期结果一致 |
|
输入的密码大于12位 |
提示密码必须为6-12位 |
与预期结果一致 |
下表是房间信息管理功能的测试用例,检测了对房间信息的增加,删除,修改,查询操作是否成功运行。观察系统的响应情况,得出该功能也达到了设计目标,系统运行正确。
前置条件;登录系统。
-
-
-
-
- 房间信息管理的测试用例
-
-
-
|
功能描述 |
用于房间信息 | |
|
测试目的 |
检测房间信息时的各种操作的运行情况 | |
|
测试数据以及操作 |
预期结果 |
实际结果 |
|
点击添加房间信息,必填项合法输入,点击保存 |
提示添加成功 |
与预期结果一致 |
|
点击添加房间信息,必填项输入不合法,点击保存 |
提示必填项不能为空 |
与预期结果一致 |
|
点击修改房间信息,必填项修改为空,点击保存 |
提示必填项不能为空 |
与预期结果一致 |
|
点击修改房间信息,必填项输入不合法,点击保存 |
提示必填项不能为空 |
与预期结果一致 |
|
点击删除房间信息,选择房间信息删除 |
提示删除成功 |
与预期结果一致 |
|
点击搜索房间信息,输入存在的房间信息名 |
查找出相应房间信息 |
与预期结果一致 |
|
点击搜索房间信息,输入不存在的房间信息名 |
不显示房间信息 |
与预期结果一致 |
下表是预订入住管理功能的测试用例,检测了预订入住管理中对预订入住的增加,删除,修改,查询操作是否成功运行。观察系统的响应情况,得出该功能也达到了设计目标,系统运行正确。
前置条件;登录系统。
-
-
-
-
- 预订入住管理的测试用例
-
-
-
|
功能描述 |
用于预订入住 | |
|
测试目的 |
检测预订入住时的各种操作的运行情况 | |
|
测试数据以及操作 |
预期结果 |
实际结果 |
|
点击添加预订入住,必填项合法输入,点击保存 |
提示添加成功 |
与预期结果一致 |
|
点击添加预订入住,必填项输入不合法,点击保存 |
提示必填项不能为空 |
与预期结果一致 |
|
点击修改预订入住,必填项修改为空,点击保存 |
提示必填项不能为空 |
与预期结果一致 |
|
点击修改预订入住,必填项输入不合法,点击保存 |
提示必填项不能为空 |
与预期结果一致 |
|
点击删除预订入住,选择预订入住删除 |
提示删除成功 |
与预期结果一致 |
|
点击搜索预订入住,输入存在的预订入住名 |
查找出相应预订入住 |
与预期结果一致 |
|
点击搜索预订入住,输入不存在的预订入住名 |
不显示预订入住 |
与预期结果一致 |
下表是客房服务管理功能的测试用例,检测了客房服务管理中对客房服务的增加,删除,修改,查询操作是否成功运行。观察系统的响应情况,得出该功能也达到了设计目标,系统运行正确。
前置条件;登录系统。
-
-
-
-
- 客房服务管理的测试用例
-
-
-
|
功能描述 |
用于客房服务 | |
|
测试目的 |
检测客房服务时的各种操作的运行情况 | |
|
测试数据以及操作 |
预期结果 |
实际结果 |
|
点击添加客房服务,必填项合法输入,点击保存 |
提示添加成功 |
与预期结果一致 |
|
点击添加客房服务,必填项输入不合法,点击保存 |
提示必填项不能为空 |
与预期结果一致 |
|
点击修改客房服务,必填项修改为空,点击保存 |
提示必填项不能为空 |
与预期结果一致 |
|
点击修改客房服务,必填项输入不合法,点击保存 |
提示必填项不能为空 |
与预期结果一致 |
|
点击删除客房服务,选择客房服务删除 |
提示删除成功 |
与预期结果一致 |
|
点击搜索客房服务,输入存在的客房服务名 |
查找出相应客房服务 |
与预期结果一致 |
|
点击搜索客房服务,输入不存在的客房服务名 |
不显示客房服务 |
与预期结果一致 |
下表是餐厅信息管理功能的测试用例,检测了餐厅信息管理中对餐厅信息的增加,删除,修改,查询操作是否成功运行。观察系统的响应情况,得出该功能也达到了设计目标,系统运行正确。
前置条件;登录系统。
-
-
-
-
- 餐厅信息管理的测试用例
-
-
-
|
功能描述 |
用于餐厅信息 | |
|
测试目的 |
检测餐厅信息时的各种操作的运行情况 | |
|
测试数据以及操作 |
预期结果 |
实际结果 |
|
点击添加餐厅信息,必填项合法输入,点击保存 |
提示添加成功 |
与预期结果一致 |
|
点击添加餐厅信息,必填项输入不合法,点击保存 |
提示必填项不能为空 |
与预期结果一致 |
|
点击修改餐厅信息,必填项修改为空,点击保存 |
提示必填项不能为空 |
与预期结果一致 |
|
点击修改餐厅信息,必填项输入不合法,点击保存 |
提示必填项不能为空 |
与预期结果一致 |
|
点击删除餐厅信息,选择餐厅信息删除 |
提示删除成功 |
与预期结果一致 |
|
点击搜索餐厅信息,输入存在的餐厅信息名 |
查找出相应餐厅信息 |
与预期结果一致 |
|
点击搜索餐厅信息,输入不存在的餐厅信息名 |
不显示餐厅信息 |
与预期结果一致 |
本酒店管理系统开发与设计满足相关信息的管理需求,在设计时借鉴了国内外优秀网站的优点,从界面到系统设计都保证了管理员以及会员能够方便操作。系统的主要特点和优点归纳如下:
(1)本系统用的移置性和针对性都比较高,因为针对性高可以提供更好的服务而移置性可以在多个系统上运行,更给客户带来了极大的方便。
(2)该酒店管理系统开发与设计内容全面,管理方便可以及时的全面的处理各种错误,异常,这样避免了很多因客户的马虎操作而出现的失误,其操作方便,会员界面友好,能够上网的人都可以很好的进行操作。
经过对上述的测试结果分析,所有基本功能齐全,操作简单,系统运行性能良好,系统安全可靠,能促进酒店管理系统的发展,发展前景广阔。
通过开发酒店管理系统,我深刻体会到软件开发的完整流程。首先,在确定开发目标后,我进行了详细的需求分析,明确了系统所需的各项功能。接下来,我设计了系统的功能框架和数据库结构,包括实体和数据表的设计。随后,我实现了各个功能模块的详细界面,并进行了全面的功能测试。尽管在这个过程中遇到了各种挑战,但通过反复分析和深入思考,借助相关文献和解决方案,我成功地解决了这些问题,最终使酒店管理系统顺利运行。
虽然该系统在功能上基本满足了用户的需求,但仍有许多需要改进的地方。在接下来的开发阶段,我计划进行以下改进:
用户界面设计:目前的操作页面虽然满足了简易操作的要求,但在多样化设计方面还有提升空间。我将考虑引入更多丰富的设计元素,使界面更加美观和用户友好。
安全性能优化:针对系统安全性能的增强,需要进一步优化系统的整体防护能力。具体而言,将要对程序退出的安全性进行加强,确保在退出过程中不存在数据泄露或系统不稳定的风险。同时,对系统的并发处理能力进行升级,以确保在高并发场景下系统能够保持稳定的运行状态。这些改进措施将共同提升系统的安全性能,确保在各种使用场景下,系统都能为用户提供安全、可靠的服务。
性能优化:在性能优化方面,将着重于对程序的数据结构和代码逻辑进行精细化调整。通过优化,旨在确保系统能在高负载下保持稳定且高效的运行状态。优化后的系统应具备快速处理大量事务的能力,显著缩短事务处理时间,从而提高整体工作效率。同时,致力于降低服务器资源的占用率,以实现资源的高效利用和成本的有效控制。这些优化措施将共同提升系统的整体性能,为用户提供更加流畅、高效的服务体验。
通过这些改进,我希望能够进一步提升酒店管理系统的用户体验和性能,使其更加贴合实际需求。
参考文献
[1]Zhang J .Teaching Reform of Java Program Design Based on Vocational Education Cloud Platform[J].Journal of Higher Education Teaching,2024,1(5):
[2]Wai H K ,Funabiki N,Aung T S, et al.Answer Code Validation Program with Test Data Generation for Code Writing Problem in Java Programming Learning Assistant System[J].Engineering Letters,2024,32(5):
[3]Aung T S ,Aung H L,Funabiki N, et al.An Implementation of Web-based Personal Platform for Programming Learning Assistant System with Instance File Update Function[J].Engineering Letters,2024,32(2):
[4]Oswald C .Java Basics Using ChatGPT/GPT-4[M].Mercury Learning and Information:2023-12-28.
[5]朱玉凤.基于JavaWeb的酒店管理系统的设计与实现[J].网络安全和信息化,2023,(12):91-94.
[6]Ullenboom C .Java Programming Exercises:The Workbook for Becoming a Great Java Developer[M].CRC Press:2023-07-18.
[7]郭志英.基于Web的酒店管理系统的设计与实现[J].长江信息通信,2022,35(12):120-123.
[8]周文哲,孔璐.基于大数据的酒店运营信息管理系统设计[J].信息与电脑(理论版),2022,34(18):118-120.
[9]刘雨.酒店管理信息系统的发展演变[J].今日财富,2022,(14):40-42.
[10]钱春霞.智慧酒店系统设计研究[J].电子技术与软件工程,2022,(14):175-178.
[11]钱春霞.连锁酒店管理系统的设计研究[J].电子技术与软件工程,2022,(11):216-219.
[12]于盛洋.智慧酒店管理系统设计与实现——基于RFID模块[J].产业科技创新,2022,4(02):37-40.
[13]关世友,刘晓辉.基于物联网六域模型的智慧酒店系统设计及应用[J].物联网技术,2022,12(03):95-99.DOI:10.16667/j.issn.2095-1302.2022.03.028.
[14]刘彬.中小企业智慧酒店入住管理系统设计与实现[J].现代信息科技,2022,6(04):21-23+27.DOI:10.19850/j.cnki.2096-4706.2022.04.005.
[15]董华军.酒店管理系统的设计与实现[J].工业控制计算机,2022,35(01):140-141.
[16]王香宇.基于数字电视网络技术的酒店管理系统研究[J].电声技术,2022,46(01):73-75.DOI:10.16311/j.audioe.2022.01.021.
[17]商利华.基于C#的酒店客房管理系统的设计与实现[J].信息与电脑(理论版),2021,33(21):216-218.
[18]岳颖颖.基于Web酒店管理系统设计分析[J].电子技术与软件工程,2021,(17):196-197.
[19]邵全勇,雒海东.基于CRM的酒店管理信息系统设计与实现[J].电子设计工程,2021,29(14):15-19.DOI:10.14022/j.issn1674-6236.2021.14.004.
[20]王维,刘峻杰,李洪亮.中小型酒店住宿管理系统的设计与实现[J].内江科技,2021,42(05):42+19.
致 谢
这次毕业设计能够完成,最重要的就是来自指导老师的帮助,老师不厌其烦的对我的论文及毕业设计提出非常有建设性的建议,我的毕设施能够完成离不开老师的帮助。我对老师由衷的表示感谢,
其次要感谢大学四年里学院里所有的任课老师的教导,老师们在我整个大学四年里给予了我丰富的知识,让我能够在大学中不虚度光阴,踏踏实实的学习,没有这些老师不辞辛劳的教诲,我无法完成这四年的学业。
最后,我要感谢我的家人和同学们。感谢父母在物质与精神上给予我无限的支持和鼓励。感谢我的同学们,在论文写作期间,你们给予了我许多宝贵的建议和帮助,让我在学术研究的道路上不再孤单。
再次感谢所有在我大学生活中给予我帮助和支持的人们。您们的关怀和鼓励将永远铭刻在我的心中,成为我未来前行的动力。
由于自己的水平有限,毕设仍然存在着很大的缺陷,各位老师若提出意见,我会努力改正。
请关注点赞+私信博主,免费领取项目源码
1494

被折叠的 条评论
为什么被折叠?



