目 录
3 基于Spring Boot的社区医疗服务管理系统总体设计
表hospitalization_information (住院信息)
表registration_appointment (挂号预约)
摘要
近年来,我国医疗资源的不均衡分配问题一直备受关注。特别是在大型城市,优质医疗资源供需矛盾日益突出。患者往往期望能够得到经验丰富的专家诊治,然而由于专家资源有限,无法满足所有患者的需求。此外,各科室之间医疗资源的分布也存在一定的不平衡,导致一些科室人满为患,而其他科室则相对较少患者。随着现代医疗技术的迅猛发展,越来越多的患者希望能够享受到更加便捷、高效的医疗服务。为了满足这一需求,基于SpringBoot的社区医疗服务管理系统应运而生,成为一项至关重要的技术。
该系统基于Java语言和MySQL数据库,并采用SpringBoot框架进行开发。通过利用SpringBoot框架,我们能够实现高效、智能、人性化的社区医疗服务管理系统。这个基于SpringBoot的系统不仅为患者提供了便利,还有助于提高医疗行业的管理效率,降低医疗成本,并为医疗行业的发展提供了新的机遇。
关键词:基于SpringBoot的社区医疗服务管理系统。;MySQL;Spring Boot
Abstract
In recent years, the issue of uneven distribution of medical resources in China has been a concern. Especially in large cities, the contradiction between the supply and demand of high-quality medical resources is becoming increasingly prominent. Patients often expect to receive experienced experts for diagnosis and treatment, but due to limited expert resources, they cannot meet the needs of all patients. In addition, there is a certain imbalance in the distribution of medical resources among departments, resulting in some departments being overcrowded while others have relatively fewer patients. With the rapid development of modern medical technology, more and more patients hope to enjoy more convenient and efficient medical services. In order to meet this demand, the community medical service management system based on SpringBoot has emerged as a crucial technology.
The system is based on Java language and MySQL database, and is developed using the SpringBoot framework. By utilizing the SpringBoot framework, we can achieve an efficient, intelligent, and user-friendly community medical service management system. This SpringBoot based system not only provides convenience for patients, but also helps improve the management efficiency of the medical industry, reduce medical costs, and provide new opportunities for the development of the medical industry.
Keywords: Community medical service management system based on SpringBoot.; MySQL; SpringBoot
1 绪论
在我国,医疗资源分配不均的问题一直存在,尤其是在大型城市,优质医疗资源的供需矛盾更加突出。一方面,患者在就诊时往往希望能够找到经验丰富的专家,但另一方面,专家资源有限,无法满足所有患者的就诊需求。此外,不同科室的医疗资源分布也存在一定的失衡,导致部分科室患者拥挤,而其他科室患者相对较少。随着现代医疗技术的飞速发展,越来越多的患者希望能够享受到更加便捷、高效的医疗服务。社区医疗服务管理系统正是顺应这一需求而诞生的一项重要技术。本人设计的基于SpringBoot的社区医疗服务管理系统旨在通过信息化手段,实现医疗资源的合理配置,让患者能够根据自己的需求,更加精准地选择医生、科室和就诊时间,从而提高就诊效率,减少等待时间,提升患者满意度。
基于SpringBoot的社区医疗服务管理系统的研究意义主要体现在以下几个方面:
首先,有利于缓解医疗资源分配不均的问题。通过社区医疗服务管理系统,患者可以根据自己的需求,更加精准地选择医生、科室和就诊时间,从而提高就诊效率,减少等待时间。
其次,可以简化就诊流程。基于SpringBoot的社区医疗服务管理系统可以实现线上挂号预约、就诊信息查询等功能,大大简化了患者的就诊流程,节省了患者的时间和精力。
再次,可以提高医疗服务质量。社区医疗服务管理系统可以为患者提供导诊服务,帮助患者选择预约医生推荐,从而提高医疗服务质量。
最后,有利于医疗资源的合理利用。通过社区医疗服务管理系统,医院可以更加准确地掌握患者的就诊需求,从而合理配置医疗资源,提高资源利用效率。
1.3论文结构与章节安排
论文将分层次经行编排,除去论文摘要致谢文献参考部分,正文部分还会对系统需求做出分析,以及阐述大体的设计和实现的功能,最后罗列部分调测记录,论文主要架构如下:
第一章:绪论。主要介绍了课题研究的背景,研究意义和论文结构与章节安排。
第二章:系统分析。主要从系统的用户、功能等方面进行需求分析。
第三章:系统总体设计。主要对系统框架、系统功能模块、数据库进行功能设计。
第四章:系统详细设计与实现。主要介绍了系统框架搭建、系统界面的实现。
第五章:系统测试。主要对系统的部分界面进行测试并对主要功能进行测试。
2 基于Spring Boot的社区医疗服务管理系统分析
系统分析是开发一个项目的先决条件,通过系统分析可以很好的了解系统的主体用户的基本需求情况,同时这也是项目的开发的原因。进而对系统开发进行可行性分析,通常包括技术可行性、经济可行性等,可行性分析同时也是从项目整体角度进行的分析。然后就是对项目的具体需求进行分析,分析的手段一般都是通过用户的用例图来实现。下面是详细的介绍。
2.1 可行性分析
SpringBoot是一个非常流行的Java开发框架,它可以帮助开发者快速构建高效、可扩展的应用程序。因此,使用SpringBoot开发基于SpringBoot的社区医疗服务管理系统是可行的。
(2)经济可行性:
SpringBoot的自动配置功能可以根据应用程序的依赖和环境来进行自动配置,减少了大量的手动配置工作,可以降低开发成本,SpringBoot的开发效率和生产力非常高,它提供了一系列快速构建和开发的功能。这也有助于减少开发成本;SpringBoot的代码质量和可维护性较高,可以降低后期维护成本,因此开发SpringBoot基于Spring Boot的社区医疗服务管理系统在经济上是可行的。
- 社会可行性:医疗就诊问题是一个备受大众关注的社会问题,许多城市都面临着就诊流程繁琐,挂号难的问题。因此,开发一个基于SpringBoot的社区医疗服务管理系统是符合社会需求的,是可行的。
业务流程是用一些特定的符合和线条来进行演示用户在使用系统时的过程,在进行系统分析的时候,业务流程可以帮助开发人员更好的理解业务,发现错误,完善系统。
用户成功登入系统后就能够实现增加数据的操作,增加数据的编号是特定的,系统生成,用户不能随意填写,除了编号以外,其他增加信息用户自己填写,填写后的信息经过系统验证,验证合法通过就显示增加数据成功了,相反的话,就没有增加成功,图2-1显示的就是在增加数据时的流程。

图2-1 数据增加流程图
数据修改时的流程和上面介绍的数据增加时的流程差不多,如图2-2所示。

图2-2 数据修改流程图
如果系统里面存在一些没有用的数据,相关的管理人员还可以对这些数据进行删除,图2-3就是数据删除时的流程图。

图2-3 数据删除流程图
按照基于SpringBoot的社区医疗服务管理系统的角色,主要包括普通用户模块、医生用户模块和管理员模块,其主要内容如下:
1.普通用户管理模块:
(1)首页:可以查看系统导航栏,轮播图,医院资讯、医生信息推荐信息。
(2)注册登录:可以通过注册后成为系统用户,注册后可以用账号密码登录系统。
(3)通知公告:可以查看通知医院的各类公告信息。
(4)医院资讯:可以查看医院资讯列表信息,可以查看某一资讯详情并进行点赞、收藏和发表评论操作。
(5)医生信息:可以查看医生信息列表和某一医生的信息详情并可以进行点赞、收藏和发表评论操作,同时支持通过关键字搜索查找医生信息和完成在线预约操作。
(7)我的:点击“我的”下方的“我的账户”可以修改个人信息和登录密码;点击“个人中心”可以查看挂号预约、就诊信息、住院信息和收藏信息。
2.医生用户模块:
(1)登录:医生用户可以直接使用账号密码登录系统。
(2)个人中心首页:可以查看首页包含的所有功能:医生信息、挂号预约、就诊信息、住院信息和收藏。
(3)医生信息:可以查看医生信息详情及评论,根据需要进行查询、重置等操作。
(4)挂号预约:可以查看用户在前台对医生的挂号预约信息等并进行就诊建档信息的填写等操作。
(5)就诊信息:可以查看用户具体就诊的详情信息进行增删改查,对就诊资料进行导出和打印并对用户进行安排住院信息填写等操作。
(6)住院信息:可以查看用户的具体住院信息详情并进行增删改查等操作。
(7)收藏:可以点击“我的”中“我的收藏”按钮的时候就会显示出自己收藏的各种信息了,支持对收藏信息的搜索查询,如果你想不再收藏某一信息,点击删除就可以了。
3.管理员管理模块:
(2 系统用户:可以对系统用户进行查询、添加、删除操作。
(3)医生科室信息:管理员可以对医生科室信息管理里的列表进行详情查看,可以对医生科室信息管理进行添加,可以查看医生科室信息管理列表中的某一信息详情,也可以对医生科室信息管理列表进行查询和删除操作。
(4)医生信息管理:管理员可以对医生信息管理里的列表进行详情查看,可以对医生信息管理进行添加,可以查看医生信息管理列表中的某一信息详情,也可以对医生信息管理列表进行查询和删除操作。
(5)挂号预约管理:管理员可以查看挂号预约信息列表中的某一挂号预约信息详情及就诊信息和用户的支付信息,可以添加就诊提醒信息。
(6)就诊信息管理:管理员可以查看就诊信息列表中的某一信息详情,可以对就诊列表信息进行查询、重置和删除并对用户的就诊信息进行导出和打印等操作。
(7)住院信息管理:管理员可以查看用户的住院信息列表中的某一信息详情,可以对住院信息列表信息进行查询、重置和删除并对用户的支付信息管理等操作。
(8)药品信息管理:管理员可以对药品信息管理里的列表进行详情查看,可以对药品信息管理进行添加,可以查看药品信息管理列表中的某一信息详情,也可以对药品信息管理列表安排出库、入库并对药品信息进行查询和删除操作。
(9)药品入库管理:管理员可以查看医院的药品入库信息列表中的某一信息详情,可以对药品入库信息列表信息进行查询、重置和删除等操作。
(10)药品出库管理:管理员可以查看医院的药品出库信息列表中的某一信息详情,可以对药品出库信息列表信息进行查询、重置和删除等操作。
(11)系统管理:管理员可以查看轮播图列表中的某一轮播图详情,可以对系统轮播图进行查询、添加和删除管理。
(12)通知公告管理:管理员可以对通知公告进行查询、添加和删除操作。
(13)资源管理:管理员可以对医院资讯和资讯进行分类,可以查看资讯列表中的某一资讯的详情和评论,可以对资讯信息进行查询、添加和删除操作。
2.3.2 非功能性分析
基于SpringBoot的社区医疗服务管理系统的非功能性需求比如基于SpringBoot的社区医疗服务管理系统的安全性怎么样,可靠性怎么样,性能怎么样,可拓展性怎么样等。具体可以表示在如下3-1表格中:
表2-1基于SpringBoot的社区医疗服务管理系统非功能需求表
| 安全性 | 主要指基于SpringBoot的社区医疗服务管理系统数据库的安装,数据库的使用和密码的设定必须合乎规范。 |
| 可靠性 | 可靠性是指基于SpringBoot的社区医疗服务管理系统能够安装用户的指示进行操作,经过测试,可靠性90%以上。 |
| 性能 | 性能是影响基于SpringBoot的社区医疗服务管理系统占据市场的必要条件,所以性能最好要佳才好。 |
| 可扩展性 | 比如数据库预留多个属性,比如接口的使用等确保了系统的非功能性需求。 |
| 易用性 | 用户只要跟着基于SpringBoot的社区医疗服务管理系统的页面展示内容进行操作,就可以了。 |
| 可维护性 | 基于SpringBoot的社区医疗服务管理系统开发的可维护性是非常重要的,经过测试,可维护性没有问题 |
2.4 系统用例分析
通过2.3功能的分析,得出了本基于SpringBoot的社区医疗服务管理系统的用例图:
普通用户角色的用例图如下图2-4所示。

图2-4 基于SpringBoot的社区医疗服务管理系统普通用户角色用例图
医生用户角色的用例图如下图2-5所示。

图2-5基于SpringBoot的社区医疗服务管理系统医生用户角色用例图
管理员角色的用例图如下图2-6所示。

图2-6基于SpringBoot的社区医疗服务管理系统管理员角色用例图
本章主要通过对基于SpringBoot的社区医疗服务管理系统的可行性分析、流程分析、功能需求分析、系统用例分析,确定整个基于SpringBoot的社区医疗服务管理系统要实现的功能。同时也为基于SpringBoot的社区医疗服务管理系统的代码实现和测试提供了标准。
3 基于Spring Boot的社区医疗服务管理系统总体设计
本章主要讨论的内容包括基于SpringBoot的社区医疗服务管理系统的功能模块设计、数据库系统设计。
3.1 系统架构设计
本基于SpringBoot的社区医疗服务管理系统从架构上分为三层:表现层(UI)、业务逻辑层(BLL)以及数据层(DL)。

图3-1基于Spring Boot的社区医疗服务管理系统系统架构设计图
表现层(UI):又称UI层,主要完成本基于SpringBoot的社区医疗服务管理系统的UI交互功能,一个良好的UI可以打打提高用户的用户体验,增强用户使用本基于SpringBoot的社区医疗服务管理系统时的舒适度。UI的界面设计也要适应不同版本的基于SpringBoot的社区医疗服务管理系统以及不同尺寸的分辨率,以做到良好的兼容性。UI交互功能要求合理,用户进行交互操作时必须要得到与之相符的交互结果,这就要求表现层要与业务逻辑层进行良好的对接。
业务逻辑层(BLL):主要完成本基于SpringBoot的社区医疗服务管理系统的数据处理功能。用户从表现层传输过来的数据经过业务逻辑层进行处理交付给数据层,系统从数据层读取的数据经过业务逻辑层进行处理交付给表现层。
数据层(DL):由于本基于SpringBoot的社区医疗服务管理系统的数据是放在服务端的mysql数据库中,因此本属于服务层的部分可以直接整合在业务逻辑层中,所以数据层中只有数据库,其主要完成本基于SpringBoot的社区医疗服务管理系统的数据存储和管理功能。
3.2 系统功能模块设计
在上一章节中主要对系统的功能性需求和非功能性需求进行分析,并且根据需求分析了本基于SpringBoot的社区医疗服务管理系统中的用例。那么接下来就要开始对本基于SpringBoot的社区医疗服务管理系统的架构、主要功能和数据库开始进行设计。基于SpringBoot的社区医疗服务管理系统根据前面章节的需求分析得出,其总体设计模块图如图3-2所示。
图3-2 基于SpringBoot的社区医疗服务管理系统功能模块图
3.2.2用户模块设计
本系统的用户包括普通用户、医生用户和管理员。以普通用户模块的结构图为例进行分析,用户模块结构图为例进行分析,如下图:

图3-3用户模块结构图
3.2.3 评论管理模块设计
基于SpringBoot的社区医疗服务管理系统是一个交流性质的公开平台,用户可以对平台上信息进行评论,增加用户之间的互动性。但是同时也为了更好的规范评论的内容,给予管理员删除不合适的评论的功能,所以需要专门设计一个评论管理模块,具体的结构图如下:

图3-4评论模块结构图
3.2.4医生介绍信息管理模块设计
基于SpringBoot的社区医疗服务管理系统是中需要存储不少医生信息,其模块功能结构,具体的结构图如下:

图3-5医生信息管理模块结构图
数据库设计一般包括需求分析、概念模型设计、数据库表建立三大过程,其中需求分析前面章节已经阐述,概念模型设计有概念模型和逻辑结构设计两部分。
3.3.1 数据库概念结构设计
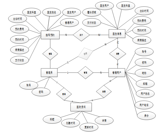
下面是整个基于SpringBoot的社区医疗服务管理系统中主要的数据库表总E-R实体关系图。
图3-6 基于SpringBoot的社区医疗服务管理系统总E-R关系图
通过上一小节中基于Spring Boot的社区医疗服务管理系统中总E-R关系图上得出一共需要创建很多个数据表。在此我主要罗列几个主要的数据库表结构设计。
表access_token (登陆访问时长)
| 编号 | 名称 | 数据类型 | 长度 | 小数位 | 允许空值 | 主键 | 默认值 | 说明 |
| 1 | token_id | int | 10 | 0 | N | Y | 临时访问牌ID | |
| 2 | token | varchar | 64 | 0 | Y | N | 临时访问牌 | |
| 3 | info | text | 65535 | 0 | Y | N | ||
| 4 | maxage | int | 10 | 0 | N | N | 2 | 最大寿命:默认2小时 |
| 5 | create_time | timestamp | 19 | 0 | N | N | CURRENT_TIMESTAMP | 创建时间: |
| 6 | update_time | timestamp | 19 | 0 | N | N | CURRENT_TIMESTAMP | 更新时间: |
| 7 | user_id | int | 10 | 0 | N | N | 0 | 用户编号: |
表article (文章:用于内容管理系统的文章)
| 编号 | 名称 | 数据类型 | 长度 | 小数位 | 允许空值 | 主键 | 默认值 | 说明 |
| 1 | article_id | mediumint | 8 | 0 | N | Y | 文章id:[0,8388607] | |
| 2 | title | varchar | 125 | 0 | N | Y | 标题:[0,125]用于文章和html的title标签中 | |
| 3 | type | varchar | 64 | 0 | N | N | 0 | 文章分类:[0,1000]用来搜索指定类型的文章 |
| 4 | hits | int | 10 | 0 | N | N | 0 | 点击数:[0,1000000000]访问这篇文章的人次 |
| 5 | praise_len | int | 10 | 0 | N | N | 0 | 点赞数 |
| 6 | create_time | timestamp | 19 | 0 | N | N | CURRENT_TIMESTAMP | 创建时间: |
| 7 | update_time | timestamp | 19 | 0 | N | N | CURRENT_TIMESTAMP | 更新时间: |
| 8 | source | varchar | 255 | 0 | Y | N | 来源:[0,255]文章的出处 | |
| 9 | url | varchar | 255 | 0 | Y | N | 来源地址:[0,255]用于跳转到发布该文章的网站 | |
| 10 | tag | varchar | 255 | 0 | Y | N | 标签:[0,255]用于标注文章所属相关内容,多个标签用空格隔开 | |
| 11 | content | longtext | 2147483647 | 0 | Y | N | 正文:文章的主体内容 | |
| 12 | img | varchar | 255 | 0 | Y | N | 封面图 | |
| 13 | description | text | 65535 | 0 | Y | N | 文章描述 |
表article_type (文章分类)
| 编号 | 名称 | 数据类型 | 长度 | 小数位 | 允许空值 | 主键 | 默认值 | 说明 |
| 1 | type_id | smallint | 5 | 0 | N | Y | 分类ID:[0,10000] | |
| 2 | display | smallint | 5 | 0 | N | N | 100 | 显示顺序:[0,1000]决定分类显示的先后顺序 |
| 3 | name | varchar | 16 | 0 | N | N | 分类名称:[2,16] | |
| 4 | father_id | smallint | 5 | 0 | N | N | 0 | 上级分类ID:[0,32767] |
| 5 | description | varchar | 255 | 0 | Y | N | 描述:[0,255]描述该分类的作用 | |
| 6 | icon | text | 65535 | 0 | Y | N | 分类图标: | |
| 7 | url | varchar | 255 | 0 | Y | N | 外链地址:[0,255]如果该分类是跳转到其他网站的情况下,就在该URL上设置 | |
| 8 | create_time | timestamp | 19 | 0 | N | N | CURRENT_TIMESTAMP | 创建时间: |
| 9 | update_time | timestamp | 19 | 0 | N | N | CURRENT_TIMESTAMP | 更新时间: |
表auth (用户权限管理)
| 编号 | 名称 | 数据类型 | 长度 | 小数位 | 允许空值 | 主键 | 默认值 | 说明 |
| 1 | auth_id | int | 10 | 0 | N | Y | 授权ID: | |
| 2 | user_group | varchar | 64 | 0 | Y | N | 用户组: | |
| 3 | mod_name | varchar | 64 | 0 | Y | N | 模块名: | |
| 4 | table_name | varchar | 64 | 0 | Y | N | 表名: | |
| 5 | page_title | varchar | 255 | 0 | Y | N | 页面标题: | |
| 6 | path | varchar | 255 | 0 | Y | N | 路由路径: | |
| 7 | position | varchar | 32 | 0 | Y | N | 位置: | |
| 8 | mode | varchar | 32 | 0 | N | N | _blank | 跳转方式: |
| 9 | add | tinyint | 3 | 0 | N | N | 1 | 是否可增加: |
| 10 | del | tinyint | 3 | 0 | N | N | 1 | 是否可删除: |
| 11 | set | tinyint | 3 | 0 | N | N | 1 | 是否可修改: |
| 12 | get | tinyint | 3 | 0 | N | N | 1 | 是否可查看: |
| 13 | field_add | text | 65535 | 0 | Y | N | 添加字段: | |
| 14 | field_set | text | 65535 | 0 | Y | N | 修改字段: | |
| 15 | field_get | text | 65535 | 0 | Y | N | 查询字段: | |
| 16 | table_nav_name | varchar | 500 | 0 | Y | N | 跨表导航名称: | |
| 17 | table_nav | varchar | 500 | 0 | Y | N | 跨表导航: | |
| 18 | option | text | 65535 | 0 | Y | N | 配置: | |
| 19 | create_time | timestamp | 19 | 0 | N | N | CURRENT_TIMESTAMP | 创建时间: |
| 20 | update_time | timestamp | 19 | 0 | N | N | CURRENT_TIMESTAMP | 更新时间: |
表collect (收藏)
| 编号 | 名称 | 数据类型 | 长度 | 小数位 | 允许空值 | 主键 | 默认值 | 说明 |
| 1 | collect_id | int | 10 | 0 | N | Y | 收藏ID: | |
| 2 | user_id | int | 10 | 0 | N | N | 0 | 收藏人ID: |
| 3 | source_table | varchar | 255 | 0 | Y | N | 来源表: | |
| 4 | source_field | varchar | 255 | 0 | Y | N | 来源字段: | |
| 5 | source_id | int | 10 | 0 | N | N | 0 | 来源ID: |
| 6 | title | varchar | 255 | 0 | Y | N | 标题: | |
| 7 | img | varchar | 255 | 0 | Y | N | 封面: | |
| 8 | create_time | timestamp | 19 | 0 | N | N | CURRENT_TIMESTAMP | 创建时间: |
| 9 | update_time | timestamp | 19 | 0 | N | N | CURRENT_TIMESTAMP | 更新时间: |
表comment (评论)
| 编号 | 名称 | 数据类型 | 长度 | 小数位 | 允许空值 | 主键 | 默认值 | 说明 |
| 1 | comment_id | int | 10 | 0 | N | Y | 评论ID: | |
| 2 | user_id | int | 10 | 0 | N | N | 0 | 评论人ID: |
| 3 | reply_to_id | int | 10 | 0 | N | N | 0 | 回复评论ID:空为0 |
| 4 | content | longtext | 2147483647 | 0 | Y | N | 内容: | |
| 5 | nickname | varchar | 255 | 0 | Y | N | 昵称: | |
| 6 | avatar | varchar | 255 | 0 | Y | N | 头像地址:[0,255] | |
| 7 | create_time | timestamp | 19 | 0 | N | N | CURRENT_TIMESTAMP | 创建时间: |
| 8 | update_time | timestamp | 19 | 0 | N | N | CURRENT_TIMESTAMP | 更新时间: |
| 9 | source_table | varchar | 255 | 0 | Y | N | 来源表: | |
| 10 | source_field | varchar | 255 | 0 | Y | N | 来源字段: | |
| 11 | source_id | int | 10 | 0 | N | N | 0 | 来源ID: |
表doctors_department (医生科室)
| 编号 | 名称 | 数据类型 | 长度 | 小数位 | 允许空值 | 主键 | 默认值 | 说明 |
| 1 | doctors_department_id | int | 10 | 0 | N | Y | 医生科室ID | |
| 2 | doctors_department | varchar | 64 | 0 | Y | N | 医生科室 | |
| 3 | create_time | datetime | 19 | 0 | N | N | CURRENT_TIMESTAMP | 创建时间 |
| 4 | update_time | timestamp | 19 | 0 | N | N | CURRENT_TIMESTAMP | 更新时间 |
表doctor_information (医生信息)
| 编号 | 名称 | 数据类型 | 长度 | 小数位 | 允许空值 | 主键 | 默认值 | 说明 |
| 1 | doctor_information_id | int | 10 | 0 | N | Y | 医生信息ID | |
| 2 | doctor_users | int | 10 | 0 | Y | N | 0 | 医生用户 |
| 3 | doctors_name | varchar | 64 | 0 | Y | N | 医生姓名 | |
| 4 | doctors_department | varchar | 64 | 0 | Y | N | 医生科室 | |
| 5 | doctors_phone_number | varchar | 64 | 0 | Y | N | 医生电话 | |
| 6 | proficient_in_areas_of_expertise | varchar | 64 | 0 | Y | N | 擅长领域 | |
| 7 | doctors_photo | varchar | 255 | 0 | Y | N | 医生相片 | |
| 8 | visit_time | date | 10 | 0 | Y | N | 出诊时间 | |
| 9 | personal_profile | text | 65535 | 0 | Y | N | 个人简介 | |
| 10 | appointment_fees | int | 10 | 0 | Y | N | 0 | 预约费用 |
| 11 | hits | int | 10 | 0 | N | N | 0 | 点击数 |
| 12 | praise_len | int | 10 | 0 | N | N | 0 | 点赞数 |
| 13 | create_time | datetime | 19 | 0 | N | N | CURRENT_TIMESTAMP | 创建时间 |
| 14 | update_time | timestamp | 19 | 0 | N | N | CURRENT_TIMESTAMP | 更新时间 |
表doctor_users (医生用户)
| 编号 | 名称 | 数据类型 | 长度 | 小数位 | 允许空值 | 主键 | 默认值 | 说明 |
| 1 | doctor_users_id | int | 10 | 0 | N | Y | 医生用户ID | |
| 2 | doctors_name | varchar | 64 | 0 | Y | N | 医生姓名 | |
| 3 | doctors_gender | varchar | 64 | 0 | Y | N | 医生性别 | |
| 4 | doctors_phone_number | varchar | 64 | 0 | Y | N | 医生电话 | |
| 5 | doctors_department | varchar | 64 | 0 | Y | N | 医生科室 | |
| 6 | proficient_in_areas_of_expertise | varchar | 64 | 0 | Y | N | 擅长领域 | |
| 7 | examine_state | varchar | 16 | 0 | N | N | 已通过 | 审核状态 |
| 8 | user_id | int | 10 | 0 | N | N | 0 | 用户ID |
| 9 | create_time | datetime | 19 | 0 | N | N | CURRENT_TIMESTAMP | 创建时间 |
| 10 | update_time | timestamp | 19 | 0 | N | N | CURRENT_TIMESTAMP | 更新时间 |
表drugs_warehousing (药品入库)
| 编号 | 名称 | 数据类型 | 长度 | 小数位 | 允许空值 | 主键 | 默认值 | 说明 |
| 1 | drugs_warehousing_id | int | 10 | 0 | N | Y | 药品入库ID | |
| 2 | drug_number | varchar | 64 | 0 | Y | N | 药品编号 | |
| 3 | drug_type | varchar | 64 | 0 | Y | N | 药品类型 | |
| 4 | drug_name | varchar | 64 | 0 | Y | N | 药品名称 | |
| 5 | drug_inventory | int | 10 | 0 | Y | N | 0 | 药品库存 |
| 6 | warehousing_date | date | 10 | 0 | Y | N | 入库日期 | |
| 7 | receipt_quantity | int | 10 | 0 | Y | N | 0 | 入库数量 |
| 8 | drug_introduction | text | 65535 | 0 | Y | N | 药品介绍 | |
| 9 | create_time | datetime | 19 | 0 | N | N | CURRENT_TIMESTAMP | 创建时间 |
| 10 | update_time | timestamp | 19 | 0 | N | N | CURRENT_TIMESTAMP | 更新时间 |
表drug_information (药品信息)
| 编号 | 名称 | 数据类型 | 长度 | 小数位 | 允许空值 | 主键 | 默认值 | 说明 |
| 1 | drug_information_id | int | 10 | 0 | N | Y | 药品信息ID | |
| 2 | drug_number | varchar | 64 | 0 | Y | N | 药品编号 | |
| 3 | drug_type | varchar | 64 | 0 | Y | N | 药品类型 | |
| 4 | drug_name | varchar | 64 | 0 | Y | N | 药品名称 | |
| 5 | pharmaceutical_images | varchar | 255 | 0 | Y | N | 药品图片 | |
| 6 | drug_inventory | int | 10 | 0 | Y | N | 0 | 药品库存 |
| 7 | drug_introduction | varchar | 64 | 0 | Y | N | 药品介绍 | |
| 8 | create_time | datetime | 19 | 0 | N | N | CURRENT_TIMESTAMP | 创建时间 |
| 9 | update_time | timestamp | 19 | 0 | N | N | CURRENT_TIMESTAMP | 更新时间 |
表drug_outbound (药品出库)
| 编号 | 名称 | 数据类型 | 长度 | 小数位 | 允许空值 | 主键 | 默认值 | 说明 |
| 1 | drug_outbound_id | int | 10 | 0 | N | Y | 药品出库ID | |
| 2 | drug_number | varchar | 64 | 0 | Y | N | 药品编号 | |
| 3 | drug_type | varchar | 64 | 0 | Y | N | 药品类型 | |
| 4 | drug_name | varchar | 64 | 0 | Y | N | 药品名称 | |
| 5 | drug_inventory | int | 10 | 0 | Y | N | 0 | 药品库存 |
| 6 | delivery_date | date | 10 | 0 | Y | N | 出库日期 | |
| 7 | outbound_quantity | int | 10 | 0 | Y | N | 0 | 出库数量 |
| 8 | drug_introduction | text | 65535 | 0 | Y | N | 药品介绍 | |
| 9 | create_time | datetime | 19 | 0 | N | N | CURRENT_TIMESTAMP | 创建时间 |
| 10 | update_time | timestamp | 19 | 0 | N | N | CURRENT_TIMESTAMP | 更新时间 |
表hits (用户点击)
| 编号 | 名称 | 数据类型 | 长度 | 小数位 | 允许空值 | 主键 | 默认值 | 说明 |
| 1 | hits_id | int | 10 | 0 | N | Y | 点赞ID: | |
| 2 | user_id | int | 10 | 0 | N | N | 0 | 点赞人: |
| 3 | create_time | timestamp | 19 | 0 | N | N | CURRENT_TIMESTAMP | 创建时间: |
| 4 | update_time | timestamp | 19 | 0 | N | N | CURRENT_TIMESTAMP | 更新时间: |
| 5 | source_table | varchar | 255 | 0 | Y | N | 来源表: | |
| 6 | source_field | varchar | 255 | 0 | Y | N | 来源字段: | |
| 7 | source_id | int | 10 | 0 | N | N | 0 | 来源ID: |
表hospitalization_information (住院信息)
| 编号 | 名称 | 数据类型 | 长度 | 小数位 | 允许空值 | 主键 | 默认值 | 说明 |
| 1 | hospitalization_information_id | int | 10 | 0 | N | Y | 住院信息ID | |
| 2 | doctor_users | int | 10 | 0 | Y | N | 0 | 医生用户 |
| 3 | regular_users | int | 10 | 0 | Y | N | 0 | 普通用户 |
| 4 | normal_name | varchar | 64 | 0 | Y | N | 普通姓名 | |
| 5 | check_in_time | date | 10 | 0 | Y | N | 入住时间 | |
| 6 | check_in_to_the_ward | varchar | 64 | 0 | Y | N | 入住病房 | |
| 7 | accommodation_fees | int | 10 | 0 | Y | N | 0 | 入住费用 |
| 8 | pay_state | varchar | 16 | 0 | N | N | 未支付 | 支付状态 |
| 9 | pay_type | varchar | 16 | 0 | Y | N | 支付类型: 微信、支付宝、网银 | |
| 10 | create_time | datetime | 19 | 0 | N | N | CURRENT_TIMESTAMP | 创建时间 |
| 11 | update_time | timestamp | 19 | 0 | N | N | CURRENT_TIMESTAMP | 更新时间 |
表notice (公告)
| 编号 | 名称 | 数据类型 | 长度 | 小数位 | 允许空值 | 主键 | 默认值 | 说明 |
| 1 | notice_id | mediumint | 8 | 0 | N | Y | 公告id: | |
| 2 | title | varchar | 125 | 0 | N | N | 标题: | |
| 3 | content | longtext | 2147483647 | 0 | Y | N | 正文: | |
| 4 | create_time | timestamp | 19 | 0 | N | N | CURRENT_TIMESTAMP | 创建时间: |
| 5 | update_time | timestamp | 19 | 0 | N | N | CURRENT_TIMESTAMP | 更新时间: |
表praise (点赞)
| 编号 | 名称 | 数据类型 | 长度 | 小数位 | 允许空值 | 主键 | 默认值 | 说明 |
| 1 | praise_id | int | 10 | 0 | N | Y | 点赞ID: | |
| 2 | user_id | int | 10 | 0 | N | N | 0 | 点赞人: |
| 3 | create_time | timestamp | 19 | 0 | N | N | CURRENT_TIMESTAMP | 创建时间: |
| 4 | update_time | timestamp | 19 | 0 | N | N | CURRENT_TIMESTAMP | 更新时间: |
| 5 | source_table | varchar | 255 | 0 | Y | N | 来源表: | |
| 6 | source_field | varchar | 255 | 0 | Y | N | 来源字段: | |
| 7 | source_id | int | 10 | 0 | N | N | 0 | 来源ID: |
| 8 | status | bit | 1 | 0 | N | N | 1 | 点赞状态:1为点赞,0已取消 |
表registration_appointment (挂号预约)
| 编号 | 名称 | 数据类型 | 长度 | 小数位 | 允许空值 | 主键 | 默认值 | 说明 |
| 1 | registration_appointment_id | int | 10 | 0 | N | Y | 挂号预约ID | |
| 2 | regular_users | int | 10 | 0 | Y | N | 0 | 普通用户 |
| 3 | user_name | varchar | 64 | 0 | Y | N | 用户姓名 | |
| 4 | doctor_users | int | 10 | 0 | Y | N | 0 | 医生用户 |
| 5 | doctors_name | varchar | 64 | 0 | Y | N | 医生姓名 | |
| 6 | doctors_department | varchar | 64 | 0 | Y | N | 医生科室 | |
| 7 | visit_time | date | 10 | 0 | Y | N | 出诊时间 | |
| 8 | appointment_fees | int | 10 | 0 | Y | N | 0 | 预约费用 |
| 9 | appointment_time | date | 10 | 0 | Y | N | 预约时间 | |
| 10 | disease_description | text | 65535 | 0 | Y | N | 病情描述 | |
| 11 | pay_state | varchar | 16 | 0 | N | N | 未支付 | 支付状态 |
| 12 | pay_type | varchar | 16 | 0 | Y | N | 支付类型: 微信、支付宝、网银 | |
| 13 | create_time | datetime | 19 | 0 | N | N | CURRENT_TIMESTAMP | 创建时间 |
| 14 | update_time | timestamp | 19 | 0 | N | N | CURRENT_TIMESTAMP | 更新时间 |
表regular_users (普通用户)
| 编号 | 名称 | 数据类型 | 长度 | 小数位 | 允许空值 | 主键 | 默认值 | 说明 |
| 1 | regular_users_id | int | 10 | 0 | N | Y | 普通用户ID | |
| 2 | user_name | varchar | 64 | 0 | Y | N | 用户姓名 | |
| 3 | user_gender | varchar | 64 | 0 | Y | N | 用户性别 | |
| 4 | contact_phone_number | varchar | 16 | 0 | Y | N | 联系电话 | |
| 5 | examine_state | varchar | 16 | 0 | N | N | 已通过 | 审核状态 |
| 6 | user_id | int | 10 | 0 | N | N | 0 | 用户ID |
| 7 | create_time | datetime | 19 | 0 | N | N | CURRENT_TIMESTAMP | 创建时间 |
| 8 | update_time | timestamp | 19 | 0 | N | N | CURRENT_TIMESTAMP | 更新时间 |
表slides (轮播图)
| 编号 | 名称 | 数据类型 | 长度 | 小数位 | 允许空值 | 主键 | 默认值 | 说明 |
| 1 | slides_id | int | 10 | 0 | N | Y | 轮播图ID: | |
| 2 | title | varchar | 64 | 0 | Y | N | 标题: | |
| 3 | content | varchar | 255 | 0 | Y | N | 内容: | |
| 4 | url | varchar | 255 | 0 | Y | N | 链接: | |
| 5 | img | varchar | 255 | 0 | Y | N | 轮播图: | |
| 6 | hits | int | 10 | 0 | N | N | 0 | 点击量: |
| 7 | create_time | timestamp | 19 | 0 | N | N | CURRENT_TIMESTAMP | 创建时间: |
| 8 | update_time | timestamp | 19 | 0 | N | N | CURRENT_TIMESTAMP | 更新时间: |
表upload (文件上传)
| 编号 | 名称 | 数据类型 | 长度 | 小数位 | 允许空值 | 主键 | 默认值 | 说明 |
| 1 | upload_id | int | 10 | 0 | N | Y | 上传ID | |
| 2 | name | varchar | 64 | 0 | Y | N | 文件名 | |
| 3 | path | varchar | 255 | 0 | Y | N | 访问路径 | |
| 4 | file | varchar | 255 | 0 | Y | N | 文件路径 | |
| 5 | display | varchar | 255 | 0 | Y | N | 显示顺序 | |
| 6 | father_id | int | 10 | 0 | Y | N | 0 | 父级ID |
| 7 | dir | varchar | 255 | 0 | Y | N | 文件夹 | |
| 8 | type | varchar | 32 | 0 | Y | N | 文件类型 |
表user (用户账户:用于保存用户登录信息)
| 编号 | 名称 | 数据类型 | 长度 | 小数位 | 允许空值 | 主键 | 默认值 | 说明 |
| 1 | user_id | mediumint | 8 | 0 | N | Y | 用户ID:[0,8388607]用户获取其他与用户相关的数据 | |
| 2 | state | smallint | 5 | 0 | N | N | 1 | 账户状态:[0,10](1可用|2异常|3已冻结|4已注销) |
| 3 | user_group | varchar | 32 | 0 | Y | N | 所在用户组:[0,32767]决定用户身份和权限 | |
| 4 | login_time | timestamp | 19 | 0 | N | N | CURRENT_TIMESTAMP | 上次登录时间: |
| 5 | phone | varchar | 11 | 0 | Y | N | 手机号码:[0,11]用户的手机号码,用于找回密码时或登录时 | |
| 6 | phone_state | smallint | 5 | 0 | N | N | 0 | 手机认证:[0,1](0未认证|1审核中|2已认证) |
| 7 | username | varchar | 16 | 0 | N | N | 用户名:[0,16]用户登录时所用的账户名称 | |
| 8 | nickname | varchar | 16 | 0 | Y | N | 昵称:[0,16] | |
| 9 | password | varchar | 64 | 0 | N | N | 密码:[0,32]用户登录所需的密码,由6-16位数字或英文组成 | |
| 10 | | varchar | 64 | 0 | Y | N | 邮箱:[0,64]用户的邮箱,用于找回密码时或登录时 | |
| 11 | email_state | smallint | 5 | 0 | N | N | 0 | 邮箱认证:[0,1](0未认证|1审核中|2已认证) |
| 12 | avatar | varchar | 255 | 0 | Y | N | 头像地址:[0,255] | |
| 13 | open_id | varchar | 255 | 0 | Y | N | 针对获取用户信息字段 | |
| 14 | create_time | timestamp | 19 | 0 | N | N | CURRENT_TIMESTAMP | 创建时间: |
| 15 | vip_level | varchar | 255 | 0 | Y | N | 会员等级 | |
| 16 | vip_discount | double | 11 | 2 | Y | N | 0.00 | 会员折扣 |
表user_group (用户组:用于用户前端身份和鉴权)
| 编号 | 名称 | 数据类型 | 长度 | 小数位 | 允许空值 | 主键 | 默认值 | 说明 |
| 1 | group_id | mediumint | 8 | 0 | N | Y | 用户组ID:[0,8388607] | |
| 2 | display | smallint | 5 | 0 | N | N | 100 | 显示顺序:[0,1000] |
| 3 | name | varchar | 16 | 0 | N | N | 名称:[0,16] | |
| 4 | description | varchar | 255 | 0 | Y | N | 描述:[0,255]描述该用户组的特点或权限范围 | |
| 5 | source_table | varchar | 255 | 0 | Y | N | 来源表: | |
| 6 | source_field | varchar | 255 | 0 | Y | N | 来源字段: | |
| 7 | source_id | int | 10 | 0 | N | N | 0 | 来源ID: |
| 8 | register | smallint | 5 | 0 | Y | N | 0 | 注册位置: |
| 9 | create_time | timestamp | 19 | 0 | N | N | CURRENT_TIMESTAMP | 创建时间: |
| 10 | update_time | timestamp | 19 | 0 | N | N | CURRENT_TIMESTAMP | 更新时间: |
表visit_information (就诊信息)
| 编号 | 名称 | 数据类型 | 长度 | 小数位 | 允许空值 | 主键 | 默认值 | 说明 |
| 1 | visit_information_id | int | 10 | 0 | N | Y | 就诊信息ID | |
| 2 | created_date | date | 10 | 0 | Y | N | 建档日期 | |
| 3 | doctor_users | int | 10 | 0 | Y | N | 0 | 医生用户 |
| 4 | regular_users | int | 10 | 0 | Y | N | 0 | 普通用户 |
| 5 | normal_name | varchar | 64 | 0 | Y | N | 普通姓名 | |
| 6 | disease_description | varchar | 64 | 0 | Y | N | 病情描述 | |
| 7 | diagnostic_results | text | 65535 | 0 | Y | N | 诊断结果 | |
| 8 | treatment_plan | text | 65535 | 0 | Y | N | 治疗方案 | |
| 9 | prescription_medication | text | 65535 | 0 | Y | N | 开处方药 | |
| 10 | drug_expenses | int | 10 | 0 | Y | N | 0 | 药品费 |
| 11 | inspection_fee | int | 10 | 0 | Y | N | 0 | 检查费 |
| 12 | total_cost | varchar | 64 | 0 | Y | N | 总费用 | |
| 13 | pay_state | varchar | 16 | 0 | N | N | 未支付 | 支付状态 |
| 14 | pay_type | varchar | 16 | 0 | Y | N | 支付类型: 微信、支付宝、网银 | |
| 15 | create_time | datetime | 19 | 0 | N | N | CURRENT_TIMESTAMP | 创建时间 |
| 16 | update_time | timestamp | 19 | 0 | N | N | CURRENT_TIMESTAMP | 更新时间 |
整个基于SpringBoot的社区医疗服务管理系统的需求分析主要对系统总体架构以及功能模块的设计,通过建立E-R模型和数据库逻辑系统设计完成了数据库系统设计。
4 基于Spring Boot的社区医疗服务管理系统详细设计与实现
基于SpringBoot的社区医疗服务管理系统的详细设计与实现主要是根据前面的社区医疗服务管理系统的需求分析和社区医疗服务管理系统的总体设计来设计页面并实现业务逻辑。主要从社区医疗服务管理系统界面实现、业务逻辑实现这两部分进行介绍。
4.1普通用户功能模块
4.1.1 首页界面
系统首页以上中下的布局进行展示,正上方是系统的导航栏,中间是轮播图,下面是医院资讯、医生介绍推荐信息,其界面展示如下图4-1所示。
图4-1 首页界面图
4.1.2 用户注册界面
用户点击右上角“注册”进入注册页面填写账号、密码、确认密码、昵称、邮箱、身份等信息后点击“注册”按钮,系统将会先验证输入的有没有空数据,再次验证密码和确认密码是否是一样的,最后验证输入的账户名和数据库表中已经注册的账户名是否重复,只有都验证没问题后即可用户注册成功。其界面展示如下图4-2所示。
图4-2 用户注册界面图
用户注册的关键代码如下:
* 注册
* @param user
* @return
*/
@PostMapping("register")
public Map<String, Object> signUp(@RequestBody User user) {
// 查询用户
Map<String, String> query = new HashMap<>();
query.put("username",user.getUsername());
List list = service.select(query, new HashMap<>()).getResultList();
if (list.size()>0){
return error(30000, "用户已存在");
}
user.setUserId(null);
user.setPassword(service.encryption(user.getPassword()));
service.save(user);
return success(1);
}
/**
* 用户ID:[0,8388607]用户获取其他与用户相关的数据
*/
@Id
@GeneratedValue(strategy = GenerationType.IDENTITY)
@Column(name = "user_id")
private Integer userId;
/**
* 账户状态:[0,10](1可用|2异常|3已冻结|4已注销)
*/
@Basic
@Column(name = "state")
private Integer state;
/**
* 所在用户组:[0,32767]决定用户身份和权限
*/
@Basic
@Column(name = "user_group")
private String userGroup;
/**
* 上次登录时间:
*/
@Basic
@Column(name = "login_time")
private Timestamp loginTime;
/**
* 手机号码:[0,11]用户的手机号码,用于找回密码时或登录时
*/
@Basic
@Column(name = "phone")
private String phone;
/**
* 手机认证:[0,1](0未认证|1审核中|2已认证)
*/
@Basic
@Column(name = "phone_state")
private Integer phoneState;
/**
* 用户名:[0,16]用户登录时所用的账户名称
*/
@Basic
@Column(name = "username")
private String username;
/**
* 昵称:[0,16]
*/
@Basic
@Column(name = "nickname")
private String nickname;
/**
* 密码:[0,32]用户登录所需的密码,由6-16位数字或英文组成
*/
@Basic
@Column(name = "password")
private String password;
/**
* 邮箱:[0,64]用户的邮箱,用于找回密码时或登录时
*/
@Basic
@Column(name = "email")
private String email;
/**
* 邮箱认证:[0,1](0未认证|1审核中|2已认证)
*/
@Basic
@Column(name = "email_state")
private Integer emailState;
/**
* 头像地址:[0,255]
*/
@Basic
@Column(name = "avatar")
private String avatar;
/**
* 创建时间:
*/
@Basic
@Column(name = "create_time")
@JsonFormat(pattern = "yyyy-MM-dd HH:mm:ss")
private Timestamp createTime;
@Basic
@Transient
private String code;
}
4.1.3 用户登录界面
用户注册后可以通过自己的账户名和密码进行登录的,当用户输入自己的账户名和密码信息并点击“登录”按钮后,将会首先验证输入的有没有空数据,再次验证输入的账户名+密码和数据库中当前保存的用户信息是否一致,只有在验证信息一致才能成功登录系统;否则将会提示相应错误信息,其界面如下图4-3所示。
图4-3用户登录界面图
用户登录关键代码如下:
* 登录
* @param data
* @param httpServletRequest
* @return
*/
@PostMapping("login")
public Map<String, Object> login(@RequestBody Map<String, String> data, HttpServletRequest httpServletRequest) {
log.info("[执行登录接口]");
String username = data.get("username");
String email = data.get("email");
String phone = data.get("phone");
String password = data.get("password");
List resultList = null;
Map<String, String> map = new HashMap<>();
if(username != null && "".equals(username) == false){
map.put("username", username);
resultList = service.select(map, new HashMap<>()).getResultList();
}
else if(email != null && "".equals(email) == false){
map.put("email", email);
resultList = service.select(map, new HashMap<>()).getResultList();
}
else if(phone != null && "".equals(phone) == false){
map.put("phone", phone);
resultList = service.select(map, new HashMap<>()).getResultList();
}else{
return error(30000, "账号或密码不能为空");
}
if (resultList == null || password == null) {
return error(30000, "账号或密码不能为空");
}
//判断是否有这个用户
if (resultList.size()<=0){
return error(30000,"用户不存在");
}
User byUsername = (User) resultList.get(0);
Map<String, String> groupMap = new HashMap<>();
groupMap.put("name",byUsername.getUserGroup());
List groupList = userGroupService.select(groupMap, new HashMap<>()).getResultList();
if (groupList.size()<1){
return error(30000,"用户组不存在");
}
UserGroup userGroup = (UserGroup) groupList.get(0);
//查询用户审核状态
if (!StringUtils.isEmpty(userGroup.getSourceTable())){
String sql = "select examine_state from "+ userGroup.getSourceTable() +" WHERE user_id = " + byUsername.getUserId();
String res = String.valueOf(service.runCountSql(sql).getSingleResult());
if (res==null){
return error(30000,"用户不存在");
}
if (!res.equals("已通过")){
return error(30000,"该用户审核未通过");
}
}
//查询用户状态
if (byUsername.getState()!=1){
return error(30000,"用户非可用状态,不能登录");
}
String md5password = service.encryption(password);
if (byUsername.getPassword().equals(md5password)) {
// 存储Token到数据库
AccessToken accessToken = new AccessToken();
accessToken.setToken(UUID.randomUUID().toString().replaceAll("-", ""));
accessToken.setUser_id(byUsername.getUserId());
tokenService.save(accessToken);
// 返回用户信息
JSONObject user = JSONObject.parseObject(JSONObject.toJSONString(byUsername));
user.put("token", accessToken.getToken());
JSONObject ret = new JSONObject();
ret.put("obj",user);
return success(ret);
} else {
return error(30000, "账号或密码不正确");
}
}
用户可以查看通知公告信息,其界面如下图4-4所示。
图4-4通知公告界面图
4.1.5 医院资讯界面
用户可以查看医院资讯列表信息,可以查看某一资讯详情并进行点赞、收藏和发表评论操作,其界面如下图4-5所示。
图4-5医院资讯界面图
用户可以查看医生信息列表中的某一医生的信息详情并可以进行点赞、收藏和发表评论操作,同时支持通过关键字搜索查找医生信息。点击“预约”进入页面填写相关信息后点提交完成预约,其界面如图4-6所示。
图4-6医生信息界面图
4.1.7挂号预约界面
用户可以按照系统提示选择预约时间、病情描述等信息,填写挂号预约信息点击“提交”完成挂号预约,其界面如图4-7所示。
图4-7 挂号预约界面图
用户点击我的下拉菜单的“个人中心”,可以查看和管理挂号预约信息、就诊信息、住院信息和收藏信息,其界面如下图4-8所示
图4-8个人中心界面图
4.2医生用户功能模块
4.2.1 挂号预约管理界面
医生用户可以查看用户在前台对医生的挂号预约信息等并进行就诊建档信息的填写等操作。其界面如下图4-9所示。
图4-9挂号预约管理界面图
4.2.2医生信息管理界面
医生用户可以查看医生信息详情及评论,根据需要进行查询、重置等操作。其界面如下图4-10所示。
图4-10医生信息管理界面图
医生信息关键代码如下:
@SpringBootApplication
@EnableJpaRepositories
public class Application {
public static void main(String[] args) {
SpringApplication.run(Application.class,args);
}
}
4.2.3就诊信息管理界面
医生用户可以查看用户具体就诊的详情信息进行增删改查,对就诊资料进行导出和打印并对用户进行安排住院信息填写等操作。其界面如下图4-11所示。
图4-11就诊信息管理界面图
医生用户可以查看用户的具体住院信息详情并进行增删改查等操作。其界面如下图4-12所示。
图4-12住院信息管理界面图
可以查看药品入库、出库的数据统计图信息。其界面如下图4-13所示。
图4-13后台首页界面图
管理员可以对系统用户进行查询、添加和删除管理。其界面如下图4-14所示。
图4-14系统用户界面图
管理员可以查看轮播图列表中的某一轮播图详情,可以对系统轮播图进行查询、添加和删除管理。其界面如下图4-15所示。
图4-15系统管理界面图
图片上传的关键代码如下:
public class FindConfig {
public static String PAGE = "page";
public static String SIZE = "size";
public static String LIKE = "like";
public static String ORDER_BY = "orderby";
public static String FIELD = "field";
public static String GROUP_BY = "groupby";
public static String MIN_ = "_min";
public static String MAX_ = "_max";
}
管理员可以对医生信息管理里的列表进行详情查看,可以对医生信息管理进行添加,可以查看医生信息管理列表中的某一信息详情,也可以对医生信息管理列表进行查询和删除操作。其界面如下图4-16所示。
图4-16医生信息管理界面图
管理员可以查看挂号预约信息列表中的某一挂号预约信息详情及就诊信息和用户的支付信息,可以添加就诊提醒信息。其界面如下图4-17所示。
图4-17挂号预约管理界面图
5系统测试
5.1 系统测试用例
系统测试包括:用户登录功能、医院资讯查看功能、医生信息添加功能、密码修改功能测试,如表5-1、5-2、5-3、5-4所示:
表5-1 用户登录功能测试表
| 用例名称 | 用户登录系统 |
| 目的 | 测试用户通过正确的用户名和密码可否登录功能 |
| 前提 | 未登录的情况下 |
| 测试流程 | 1) 进入登录页面 2) 输入正确的用户名和密码 |
| 预期结果 | 用户名和密码正确的时候,跳转到登录成功界面,反之则显示错误信息,提示重新输入 |
| 实际结果 | 实际结果与预期结果一致 |
医院资讯查看功能测试:
表5-2 医院资讯查看功能测试表
| 用例名称 | 医院资讯查看 |
| 目的 | 测试医院资讯查看功能 |
| 前提 | 用户登录 |
| 测试流程 | 点击医院资讯 |
| 预期结果 | 可以查看到所有医院资讯信息 |
| 实际结果 | 实际结果与预期结果一致 |
医生信息添加界面测试:
表5-3 医生信息添加界面测试表
| 用例名称 | 医生信息添加测试用例 | |
| 目的 | 测试医生信息添加功能 | |
| 前提 | 管理员用户正常登录情况下 | |
| 测试流程 | 1)管理员点击医生管理,然后点击医生信息添加进入添加页面填写信息。 2)点击进行提交。 | |
| 预期结果 | 提交以后,页面首页会显示新的医生信息 | |
| 实际结果 | 实际结果与预期结果一致 | |
| 实际结果 | 实际结果与预期结果一致 | |
密码修改功能测试:
表5-4 密码修改功能测试表
| 用例名称 | 密码修改测试用例 |
| 目的 | 测试用户密码修改功能 |
| 前提 | 用户用户正常登录情况下 |
| 测试流程 | 1)用户密码修改并完成填写。 2)点击进行提交。 |
| 预期结果 | 使用新的密码可以登录 |
| 实际结果 | 实际结果与预期结果一致 |
5.2 系统测试结果
通过编写基于SpringBoot的社区医疗服务管理系统的测试用例,已经检测完毕用用户登录功能、医院资讯查看功能、医生信息添加功能、密码修改功能测试,通过这4大模块的测试为基于SpringBoot的社区医疗服务管理系统的后期推广运营提供了强力的技术支撑。
6 结论
在开发基于SpringBoot的社区医疗服务管理系统之前,我们需对用户的实际需求进行深度剖析。这不仅包括对系统的可行性研究,还包括对功能需求和其他需求的详细分析。在可行性分析阶段,我们从技术性和经济性等多个角度对系统实现的可能性进行了全面评估,结果表明,该系统的实施是完全可行的。
本文首先概述了基于SpringBoot的社区医疗服务管理系统开发的背景及其深远意义,接着详细阐述了系统的具体业务需求,并根据这些需求对系统的结构以及功能模块进行了精细的设计。我们把这个系统划分为多个独特的功能模块,每个模块都具有其独特的功能和作用。
在深入分析系统功能需求的过程中,我们对系统的总体架构和功能模块进行了深入研究,并选择了最适合的系统开发技术来完成各个模块的开发工作。系统开发完成后,我们进行了部署,并进行了系统的测试。测试结果表明,该系统在功能和性能方面都满足了预期的要求,具有极高的稳定性和可靠性。
参考文献
[1]Prabawani B ,Hadi P S ,Fisher R M , et al. Socioeconomic perspective of agroforestry development in Central Java [J]. Environmental and Sustainability Indicators, 2024, 22 100354-.
[2]陈静静,王海利,彭迎春. 镇村卫生一体化管理下京郊村卫生室服务现状及发展对策探究 [J]. 中华全科医学, 2024, 22 (02): 277-280.
[3]刘畅,王陈. MySQL数据库课程的教学评价体系设计 [J]. 电子技术, 2024, 53 (01): 393-395.
[4]吴云雁,李萍,张飞等. 台账联合同质化管理在深圳市81家社区健康服务中心医疗保健相关感染防控工作中的应用 [J/OL]. 中华医院感染学杂志, 2024, (02): 277-282[2024-03-10].
[5]陶艳艳. 试论社区居民电子健康档案现状及管理对策 [J]. 办公室业务, 2023, (22): 152-154.
[6]金建军,章异侠,杨鲲等. 区域性医疗中心卫生应急工作现状与完善策略 [J]. 中国卫生质量管理, 2023, 30 (11): 88-91.
[7]时雨辰,徐旭君. 社区建设管理下的智能体检车设计 [J]. 丝网印刷, 2023, (21): 56-58.
[8]朱健鋆. 基层社区卫生服务中心财务管理存在的问题和对策建议 [J]. 老字号品牌营销, 2023, (15): 74-76.
[9]孙乐琪. 社区门诊就诊人次同比增长36%[N]. 北京日报, 2023-07-29 (009).
[10]杨赟妍. 医疗电子票据在社区卫生服务中心的应用分析——基于SWOT模型 [J]. 行政事业资产与财务, 2023, (13): 109-111.
[11]Karthik G ,Debashish M ,Jagoda C , et al. Developing a MySQL Database for the Provenance of Black Tiger Prawns (Penaeus monodon). [J]. Foods (Basel, Switzerland), 2023, 12 (14):
[12]陈兰,李彩娣,曹露. “互联网+”社区健康管理模式的探索与研究 [J]. 科技风, 2023, (13): 153-155.
[13]蒋露,雷光和. 基于公共卫生服务的慢性病健康管理效果评估研究 [J]. 广东医科大学学报, 2023, 41 (02): 164-168.
[14]魏雅莉,武冰曦. 基于服务理念下老年居家医疗服务平台设计研究 [J]. 设计, 2023, 36 (04): 34-37.
[15]王睿君,吴涵. 提升医疗服务 守护群众健康[N]. 甘肃日报, 2023-02-01 (007).
[16]刘梅,王朝昕,季畅等. 上海J社区卫生服务中心人力资源管理问题及对策研究 [J]. 中华全科医学, 2023, 21 (01): 92-96+117.
[17]梅刚. 全方位为老年人等重点人群提供健康管理服务[N]. 内蒙古日报(汉), 2022-12-16 (003).
[18]杨彦帆,王崟欣,王欣悦. 医疗卫生服务向家庭延伸[N]. 人民日报, 2022-12-12 (017).
[19]Yang Y . Design and Implementation of Student Information Management System Based on Springboot [J]. Advances in Computer, Signals and Systems, 2022, 6 (6):
[20]翁苏湘,蔡全福. 基于移动互联网的社区居民自我健康管理应用研究 [J]. 吉林医药学院学报, 2022, 43 (06): 409-412.
致 谢
首先,我要向我的论文指导老师献上最深的敬意和感谢。在整个论文创作的过程中,老师的指导是我前行道路上的明灯。他耐心地指导我,用他深厚的学识和敏锐的洞察力,提出了许多具有深远意义的建议。他的严谨治学态度、敬业务实的精神和高超的教学艺术,都为我树立了追求卓越的榜样,对我未来的人生道路和学业成就产生了深远的影响。
同时,我要向我班的同学们表达我的诚挚感谢。你们既是我的亲密战友,也是我生活中的良师。正是你们的鼓励和支持,使我在大学期间的学习和生活变得丰富多彩。我要对那些在我求学路上给予我帮助的所有老师和同学们表示衷心的感谢,是你们给了我继续前进的力量。
我还要向我无私的父母表达我的深深感激。是你们用无尽的爱和关怀,将我抚养成人。你们的养育之恩,我将永世铭记在心,我将会用我的行动和成绩来回报你们的期望。在未来的日子里,我将会继续努力,用实际行动来回报你们对我付出的所有。
总的来说,在这篇论文中,我要向所有给予我帮助和支持的人表示感谢,包括我的指导老师、同学们、家人和朋友们。是你们的爱和关怀,让我在学术和个人生活中取得了丰硕的成果。我会珍视这份感恩之情,将这份力量带入我的学习和未来的生活中,持续追求卓越,努力成为一个更优秀的人。
请关注点赞+私信博主,免费领取项目源码
1167

被折叠的 条评论
为什么被折叠?



