目 录
摘要
在当今社会,流浪宠物问题日益严重,对它们的妥善管理和救助至关重要。Java技术,SpringBoot流浪宠物信息管理平台应运而生,该平台集成了宠物信息登记、领养信息发布、寻宠启事公示、救助机构宣传、兽医诊所信息链接及宠物保险推荐等功能。用户可以通过平台快速了解流浪宠物的现状,为它们提供及时的救助和温暖的家园。平台不仅提高了流浪宠物救助的效率和透明度,还加强了宠物主人与救助机构、兽医诊所之间的联系,为流浪宠物提供了全方位的关爱与支持。通过这一平台,我们期望能够唤起更多人对流浪宠物的关注与爱护,共同营造一个关爱动物、和谐共生的社会环境。让每一只流浪宠物都能找到归宿,让每颗爱心都能传递温暖,让这个世界充满爱与希望。
关键词:Java技术;MYSQL;流浪宠物信息管理平台
Abstract
In today's society, the problem of stray pets is becoming increasingly serious, and proper management and assistance of them are crucial. Java technology has led to the emergence of the SpringBoot stray pet information management platform, which integrates functions such as pet information registration, adoption information release, pet seeking notice publicity, rescue agency promotion, veterinary clinic information links, and pet insurance recommendations. Users can quickly understand the current situation of stray pets through the platform, providing them with timely assistance and a warm home. The platform not only improves the efficiency and transparency of pet rescue, but also strengthens the connection between pet owners, rescue institutions, and veterinary clinics, providing comprehensive care and support for stray pets. Through this platform, we hope to arouse more people's attention and care for stray pets, and jointly create a social environment that cares for animals and promotes harmonious coexistence. Let every stray pet find a home, let every heart transmit warmth, and fill this world with love and hope.
Keywords:Java technology; MYSQL; Wandering Pet Information Management Platform
1 绪论
1.1研究意义
在当今社会,随着人们生活水平的提高,宠物已经成为许多家庭的重要成员。然而,流浪宠物的数量也在不断增加,它们面临着生存困境,同时给社会带来了诸多问题。因此,建立一个流浪宠物信息管理平台具有重要的现实意义。首先,该平台有助于提升流浪宠物的救助效率。通过集中管理流浪宠物的信息,包括种类、健康状况、救助需求等,可以让救助组织和志愿者更加迅速、准确地找到需要帮助的动物,减少救助过程中的盲目性和资源浪费。其次,平台能够增强公众的参与度和意识。通过线上线下的互动,让更多人了解流浪宠物的生存状态,激发人们的同情心和责任感。同时,平台还可以提供领养信息,帮助流浪宠物找到温暖的家,减少流浪动物的数量。最后,该平台还能为政府决策提供参考。通过对流浪宠物数据的分析,政府可以了解宠物管理的现状和问题,为制定相关政策提供科学依据,推动宠物管理的规范化和法制化。
流浪宠物信息管理平台的研究不仅有助于解决流浪宠物问题,还能促进社会的和谐发展,提升公众的动物保护意识。
1.2研究背景
随着社会的快速发展和城市化进程的加速,流浪宠物问题逐渐凸显,成为一个不容忽视的社会问题。流浪宠物不仅面临着生存的挑战,还可能对人类社会带来诸多负面影响,如疾病传播、环境污染和公共安全隐患等。因此,建立一个有效的流浪宠物信息管理平台,对于解决这一问题具有重要意义。
首先,随着人们生活水平的提高和养宠观念的转变,宠物数量迅速增长。然而,与此同时,宠物遗弃和流浪现象也愈发严重。许多人在养面临着宠饥饿时、缺疾病乏足够的责和任心和长期规划,导致宠物在失去利用价值或面临生活变化时被遗弃。这些流浪宠物在街头流浪,不仅死亡的威胁,还可能对人类生活造成干扰和危害。
其次,现有的流浪宠物管理模式存在诸多不足。传统的流浪宠物救助方式主要依赖于志愿者和爱心人士的自发行动,缺乏统一的管理和协调机制。这导致救助效率低下,救助资源分散,无法有效应对流浪宠物问题。同时,由于缺乏有效的信息统计和数据分析工具,政府和社会组织难以准确掌握流浪宠物的数量、分布和需求情况,难以制定科学合理的救助政策。
因此,建立一个流浪宠物信息管理平台显得尤为迫切。该平台可以集成流浪宠物的信息收集、整理、分析和发布等功能,实现流浪宠物信息的数字化管理。通过该平台,政府和社会组织可以更加全面地了解流浪宠物的状况和需求,制定更加精准的救助策略。同时,该平台还可以促进志愿者、爱心人士和救助机构之间的信息共享和协同合作,提高救助效率和质量。
总之,流浪宠物信息管理平台的建立对于解决流浪宠物问题具有重要意义。它不仅可以提高救助效率和质量,还可以促进政府、社会组织、志愿者和爱心人士之间的合作与交流,共同推动流浪宠物问题的解决。
论文将分层次经行编排,除去论文摘要致谢文献参考部分,正文部分还会对网站需求做出分析,以及阐述大体的设计和实现的功能,最后罗列部分调测记录,论文主要架构如下:
第一章:引言。第一章主要介绍了课题研究的背景,系统开发的现状和本文的研究内容与主要工作。
第二章:系统需求分析。第二章主要从系统的用户功能等方面进行需求分析。
第三章:系统设计。第三章主要对系统框架、系统功能模块、数据库进行功能设计。
第四章:系统实现。第四章主要介绍了系统框架搭建、系统界面的实现。
第五章:系统测试。第五章主要对系统的部分界面进行测试并对主要功能进行测试
2 流浪宠物信息管理平台系统分析
系统分析是开发一个项目的先决条件,通过系统分析可以很好的了解系统的主体用户的基本需求情况,同时这也是项目的开发的原因。进而对系统开发进行可行性分析,通常包括技术可行性、经济可行性等,可行性分析同时也是从项目整体角度进行的分析。然后就是对项目的具体需求进行分析,分析的手段一般都是通过用户的用例图来实现。下面是详细的介绍。
2.1 可行性分析
(1)操作可行性:
此次项目设计参考了几个该模式下网站的开发案例,对他们的操作界面分析,将众多案例结合在一起,突出以人为本简化操作,所以具有基本计算机知识的人都会操作本项目。
因此操作可行性也没有问题。
(2)技术可行性:
技术可行性指的是对于搭建框架的可行性,以及有更优秀的技术出现时系统的技术更新换代的纳新性如何,开发时间成本费用比如何。
现有的Java技术能够迎合所有流浪宠物信息管理平台的搭建。开发这个流浪宠物信息管理平台的时候我采用了Java+MYSQL用以运行整体程序。
综上所述技术可行性也没有问题。
(3)法律可行性:
从开发者角度来看,Java和MYSQL是网上开源且免费的,在知识产权方面不会产生任何法律纠纷。
从用户使用角度来看,只要不再系统上贩卖违禁品,对系统做出条约协议,杜绝非法支付即可。
综上所述法律可行性也没有问题。
2.2.1 数据流程
流浪宠物信息管理平台主要的目的就是实现对宠物的领养申请,图2-1就是系统的数据流图。
图2-1宠物领养申请操作展开图
3.3.2 业务流程
分析完系统的数据流,接下来我们来看系统的业务流程,图2-2就是业务流程图:

图2-2业务流程图
2.3 系统功能分析
按照流浪宠物信息管理平台的角色,我划分为了管理员模块+普通用户模块这两大部分。
普通用户管理模块:
(1)用户注册登录:用户注册为普通用户并登录流浪宠物信息管理平台;用户对个人信息的增删改查,比如个人资料,密码修改。
(2)事件日历:用户进行公告的阅览,查看管理者发布的公告信息。
(3)宠物信息:用户进行宠物信息的阅览,通过查询宠物信息,可对某一个宠物信息进行申请+点赞+评论+收藏。
(4)社区互动:用户点击“社区互动”菜单显示所有的社区互动信息,可以按照分类查看帖子信息,或者输入关键词进行局部搜索,点击可以进入帖子的详细展示界面,在此界面用户可以点赞、收藏、评论,也可以点击“发布内容”输入帖子信息进行发帖。
(5)寻宠启事:用户进行寻宠启事的阅览,通过查询寻宠启事,可对某一个寻宠启事进行点赞+评论+收藏。
管理员管理模块:
(1)登录:管理员在后台可以输入用户名+密码进行登录,管理员的用户名和密码是在数据库中直接设定好的。
(2)系统用户:管理员点击“系统用户”这一菜单会显示管理员+普通用户这两个子菜单,管理员可以对这两个角色的信息进行增删改查操作。
(3)宠物信息:管理员点击“宠物信息”菜单可以对宠物信息进行增删改查。
(4)领养申请:管理员点击“领养申请”菜单可以对领养申请进行管控。
(5)寻宠启事:管理员点击“寻宠启事”菜单可以对寻宠启事进行增删改查。
(6)救助机构:管理员点击“救助机构”菜单可以对救助机构进行增删改查。
(7)系统管理:管理员点击“系统管理”菜单可以对首页展示的轮播图进行增删改查。
(8)事件日历:管理员点击“事件日历”菜单可以查看到系统中的所有公告信息,对已经存在的公告,管理员可以修改,也可以添加新的公告或者删除公告。
(9)交流管理:管理员在后台可以对流浪宠物信息管理平台中显示的互动列表以及互动分类进行增删改查。
流浪宠物信息管理平台的非功能性需求比如流浪宠物信息管理平台的安全性怎么样,可靠性怎么样,性能怎么样,可拓展性怎么样等。具体可以表示在如下3-1表格中:
表3-1流浪宠物信息管理平台非功能需求表
| 安全性 | 主要指流浪宠物信息管理平台数据库的安装,数据库的使用和密码的设定必须合乎规范。 |
| 可靠性 | 可靠性是指流浪宠物信息管理平台能够安装用户的指示进行操作,经过测试,可靠性90%以上。 |
| 性能 | 性能是影响流浪宠物信息管理平台占据市场的必要条件,所以性能最好要佳才好。 |
| 可扩展性 | 比如数据库预留多个属性,比如接口的使用等确保了系统的非功能性需求。 |
| 易用性 | 用户只要跟着流浪宠物信息管理平台的页面展示内容进行操作,就可以了。 |
| 可维护性 | 流浪宠物信息管理平台开发的可维护性是非常重要的,经过测试,可维护性没有问题 |
2.4 系统用例分析
通过2.3功能的分析,得出了本流浪宠物信息管理平台的用例图:
普通用户角色用例如图2-3所示。

图2-3 流浪宠物信息管理平台普通用户角色用例图
web后台管理上的管理员是维护整个流浪宠物信息管理平台中所有数据信息的。管理员角色用例如图2-4所示。

本章主要通过对流浪宠物信息管理平台的可行性分析、流程分析、功能需求分析、系统用例分析,确定整个流浪宠物信息管理平台要实现的功能。同时也为流浪宠物信息管理平台的代码实现和测试提供了标准。
3 流浪宠物信息管理平台总体设计
本章主要讨论的内容包括流浪宠物信息管理平台的功能模块设计、数据库系统设计。
3.1 系统架构设计
本流浪宠物信息管理平台从架构上分为三层:表现层(UI)、业务逻辑层(BLL)以及数据层(DL)。

图3-1流浪宠物信息管理平台系统架构设计图
表现层(UI):又称UI层,主要完成本流浪宠物信息管理平台的UI交互功能,一个良好的UI可以打打提高用户的用户体验,增强用户使用本流浪宠物信息管理平台时的舒适度。UI的界面设计也要适应不同版本的流浪宠物信息管理平台以及不同尺寸的分辨率,以做到良好的兼容性。UI交互功能要求合理,用户进行交互操作时必须要得到与之相符的交互结果,这就要求表现层要与业务逻辑层进行良好的对接。
业务逻辑层(BLL):主要完成本流浪宠物信息管理平台的数据处理功能。用户从表现层传输过来的数据经过业务逻辑层进行处理交付给数据层,系统从数据层读取的数据经过业务逻辑层进行处理交付给表现层。
数据层(DL):由于本流浪宠物信息管理平台的数据是放在服务端的mysql数据库中,因此本属于服务层的部分可以直接整合在业务逻辑层中,所以数据层中只有数据库,其主要完成本流浪宠物信息管理平台的数据存储和管理功能。
3.2 系统功能模块设计
在上一章节中主要对系统的功能性需求和非功能性需求进行分析,并且根据需求分析了本流浪宠物信息管理平台中的用例。那么接下来就要开始对本流浪宠物信息管理平台的架构、主要功能和数据库开始进行设计。流浪宠物信息管理平台根据前面章节的需求分析得出,其总体设计模块图如图3-2所示。
图3-2 流浪宠物信息管理平台功能模块图
3.2.2用户模块设计
后台管理者能够实现对前台注册的用户增删改查操作,用户模块结构图如下图:

图3-3普通用户结构图
3.2.3 评论管理模块设计
流浪宠物信息管理平台是一个交流性质的公开平台,用户在平台上提交评论,增加用户之间的互动性。但是同时也为了更好的规范评论的内容,给予管理员删除不合适的评论的功能,所以需要专门设计一个评论管理模块,具体的结构图如下:

图3-4评论管理模块结构图
3.2.4宠物管理模块设计
流浪宠物信息管理平台是中需要存储不少宠物信息,其模块功能结构,具体的结构图如下:

图3-5宠物信息模块结构图
3.2.5领养申请管理模块设计
流浪宠物信息管理平台最重要的一个功能就是领养申请,其模块功能结构,具体的结构图如下:

图3-6领养申请模块结构图
数据库设计一般包括需求分析、概念模型设计、数据库表建立三大过程,其中需求分析前面章节已经阐述,概念模型设计有概念模型和逻辑结构设计两部分。
3.3.1 数据库概念结构设计
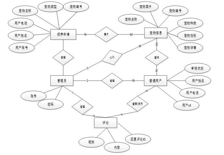
下面是整个流浪宠物信息管理平台中主要的数据库表总E-R实体关系图。
图3-6 流浪宠物信息管理平台总E-R关系图
通过上一小节中流浪宠物信息管理平台中总E-R关系图上得出一共需要创建很多个数据表。在此我主要罗列几个主要的数据库表结构设计。
表adoption_application (领养申请)
| 编号 | 名称 | 数据类型 | 长度 | 小数位 | 允许空值 | 主键 | 默认值 | 说明 |
| 1 | adoption_application_id | int | 10 | 0 | N | Y | 领养申请ID | |
| 2 | user_account | int | 10 | 0 | Y | N | 0 | 用户账号 |
| 3 | user_name | varchar | 64 | 0 | Y | N | 用户姓名 | |
| 4 | user_phone_number | varchar | 64 | 0 | Y | N | 用户电话 | |
| 5 | pet_name | varchar | 64 | 0 | Y | N | 宠物名称 | |
| 6 | pet_id | varchar | 64 | 0 | Y | N | 宠物编号 | |
| 7 | pet_species | varchar | 64 | 0 | Y | N | 宠物种类 | |
| 8 | application_time | date | 10 | 0 | Y | N | 申请时间 | |
| 9 | reason_for_application | text | 65535 | 0 | Y | N | 申请原因 | |
| 10 | examine_state | varchar | 16 | 0 | N | N | 未审核 | 审核状态 |
| 11 | examine_reply | varchar | 16 | 0 | Y | N | 审核回复 | |
| 12 | create_time | datetime | 19 | 0 | N | N | CURRENT_TIMESTAMP | 创建时间 |
| 13 | update_time | timestamp | 19 | 0 | N | N | CURRENT_TIMESTAMP | 更新时间 |
表adoption_information (领养信息)
| 编号 | 名称 | 数据类型 | 长度 | 小数位 | 允许空值 | 主键 | 默认值 | 说明 |
| 1 | adoption_information_id | int | 10 | 0 | N | Y | 领养信息ID | |
| 2 | user_account | int | 10 | 0 | Y | N | 0 | 用户账号 |
| 3 | user_name | varchar | 64 | 0 | Y | N | 用户姓名 | |
| 4 | user_phone_number | varchar | 64 | 0 | Y | N | 用户电话 | |
| 5 | pet_name | varchar | 64 | 0 | Y | N | 宠物名称 | |
| 6 | pet_species | varchar | 64 | 0 | Y | N | 宠物种类 | |
| 7 | pet_id | varchar | 64 | 0 | Y | N | 宠物编号 | |
| 8 | application_time | date | 10 | 0 | Y | N | 申请时间 | |
| 9 | reason_for_application | text | 65535 | 0 | Y | N | 申请原因 | |
| 10 | adoption_time | date | 10 | 0 | Y | N | 领养时间 | |
| 11 | adoption_details | text | 65535 | 0 | Y | N | 领养详情 | |
| 12 | create_time | datetime | 19 | 0 | N | N | CURRENT_TIMESTAMP | 创建时间 |
| 13 | update_time | timestamp | 19 | 0 | N | N | CURRENT_TIMESTAMP | 更新时间 |
表comment (评论)
| 编号 | 名称 | 数据类型 | 长度 | 小数位 | 允许空值 | 主键 | 默认值 | 说明 |
| 1 | comment_id | int | 10 | 0 | N | Y | 评论ID: | |
| 2 | user_id | int | 10 | 0 | N | N | 0 | 评论人ID: |
| 3 | reply_to_id | int | 10 | 0 | N | N | 0 | 回复评论ID:空为0 |
| 4 | content | longtext | 2147483647 | 0 | Y | N | 内容: | |
| 5 | nickname | varchar | 255 | 0 | Y | N | 昵称: | |
| 6 | avatar | varchar | 255 | 0 | Y | N | 头像地址:[0,255] | |
| 7 | create_time | timestamp | 19 | 0 | N | N | CURRENT_TIMESTAMP | 创建时间: |
| 8 | update_time | timestamp | 19 | 0 | N | N | CURRENT_TIMESTAMP | 更新时间: |
| 9 | source_table | varchar | 255 | 0 | Y | N | 来源表: | |
| 10 | source_field | varchar | 255 | 0 | Y | N | 来源字段: | |
| 11 | source_id | int | 10 | 0 | N | N | 0 | 来源ID: |
表donation_information (捐助信息)
| 编号 | 名称 | 数据类型 | 长度 | 小数位 | 允许空值 | 主键 | 默认值 | 说明 |
| 1 | donation_information_id | int | 10 | 0 | N | Y | 捐助信息ID | |
| 2 | user_account | int | 10 | 0 | Y | N | 0 | 用户账号 |
| 3 | user_name | varchar | 64 | 0 | Y | N | 用户姓名 | |
| 4 | user_phone_number | varchar | 64 | 0 | Y | N | 用户电话 | |
| 5 | institution_name | varchar | 64 | 0 | Y | N | 机构名称 | |
| 6 | institution_number | varchar | 64 | 0 | Y | N | 机构编号 | |
| 7 | donation_time | date | 10 | 0 | Y | N | 捐助时间 | |
| 8 | donation_of_materials | varchar | 64 | 0 | Y | N | 捐助物资 | |
| 9 | donation_details | text | 65535 | 0 | Y | N | 捐助详情 | |
| 10 | create_time | datetime | 19 | 0 | N | N | CURRENT_TIMESTAMP | 创建时间 |
| 11 | update_time | timestamp | 19 | 0 | N | N | CURRENT_TIMESTAMP | 更新时间 |
表forum (论坛)
| 编号 | 名称 | 数据类型 | 长度 | 小数位 | 允许空值 | 主键 | 默认值 | 说明 |
| 1 | forum_id | mediumint | 8 | 0 | N | Y | 论坛id | |
| 2 | display | smallint | 5 | 0 | N | N | 100 | 排序 |
| 3 | user_id | mediumint | 8 | 0 | N | N | 0 | 用户ID |
| 4 | nickname | varchar | 16 | 0 | Y | N | 昵称:[0,16] | |
| 5 | praise_len | int | 10 | 0 | Y | N | 0 | 点赞数 |
| 6 | hits | int | 10 | 0 | N | N | 0 | 访问数 |
| 7 | title | varchar | 125 | 0 | N | N | 标题 | |
| 8 | keywords | varchar | 125 | 0 | Y | N | 关键词 | |
| 9 | description | varchar | 255 | 0 | Y | N | 描述 | |
| 10 | url | varchar | 255 | 0 | Y | N | 来源地址 | |
| 11 | tag | varchar | 255 | 0 | Y | N | 标签 | |
| 12 | img | text | 65535 | 0 | Y | N | 封面图 | |
| 13 | content | longtext | 2147483647 | 0 | Y | N | 正文 | |
| 14 | create_time | timestamp | 19 | 0 | N | N | CURRENT_TIMESTAMP | 创建时间: |
| 15 | update_time | timestamp | 19 | 0 | N | N | CURRENT_TIMESTAMP | 更新时间: |
| 16 | avatar | varchar | 255 | 0 | Y | N | 发帖人头像: | |
| 17 | type | varchar | 64 | 0 | N | N | 0 | 论坛分类:[0,1000]用来搜索指定类型的论坛帖 |
表pet_information (宠物信息)
| 编号 | 名称 | 数据类型 | 长度 | 小数位 | 允许空值 | 主键 | 默认值 | 说明 |
| 1 | pet_information_id | int | 10 | 0 | N | Y | 宠物信息ID | |
| 2 | pet_name | varchar | 64 | 0 | Y | N | 宠物名称 | |
| 3 | pet_pictures | varchar | 255 | 0 | Y | N | 宠物图片 | |
| 4 | pet_id | varchar | 64 | 0 | N | N | 宠物编号 | |
| 5 | pet_species | varchar | 64 | 0 | Y | N | 宠物种类 | |
| 6 | pet_age | varchar | 64 | 0 | Y | N | 宠物年龄 | |
| 7 | pet_gender | varchar | 64 | 0 | Y | N | 宠物性别 | |
| 8 | pet_size | varchar | 64 | 0 | Y | N | 宠物体型 | |
| 9 | pet_details | text | 65535 | 0 | Y | N | 宠物详情 | |
| 10 | hits | int | 10 | 0 | N | N | 0 | 点击数 |
| 11 | praise_len | int | 10 | 0 | N | N | 0 | 点赞数 |
| 12 | location_address | varchar | 64 | 0 | Y | N | 当前位置 | |
| 13 | location_lng | varchar | 64 | 0 | Y | N | 当前位置经度 | |
| 14 | location_lat | varchar | 64 | 0 | Y | N | 当前位置纬度 | |
| 15 | create_time | datetime | 19 | 0 | N | N | CURRENT_TIMESTAMP | 创建时间 |
| 16 | update_time | timestamp | 19 | 0 | N | N | CURRENT_TIMESTAMP | 更新时间 |
表pet_insurance (宠物保险)
| 编号 | 名称 | 数据类型 | 长度 | 小数位 | 允许空值 | 主键 | 默认值 | 说明 |
| 1 | pet_insurance_id | int | 10 | 0 | N | Y | 宠物保险ID | |
| 2 | insurance_name | varchar | 64 | 0 | Y | N | 保险名称 | |
| 3 | insurance_pictures | varchar | 255 | 0 | Y | N | 保险图片 | |
| 4 | release_time | date | 10 | 0 | Y | N | 发布时间 | |
| 5 | insurance_price | int | 10 | 0 | Y | N | 0 | 保险价格 |
| 6 | insurance_content | varchar | 64 | 0 | Y | N | 保险内容 | |
| 7 | insurance_details | text | 65535 | 0 | Y | N | 保险详情 | |
| 8 | hits | int | 10 | 0 | N | N | 0 | 点击数 |
| 9 | praise_len | int | 10 | 0 | N | N | 0 | 点赞数 |
| 10 | create_time | datetime | 19 | 0 | N | N | CURRENT_TIMESTAMP | 创建时间 |
| 11 | update_time | timestamp | 19 | 0 | N | N | CURRENT_TIMESTAMP | 更新时间 |
表pet_seeking_notice (寻宠启事)
| 编号 | 名称 | 数据类型 | 长度 | 小数位 | 允许空值 | 主键 | 默认值 | 说明 |
| 1 | pet_seeking_notice_id | int | 10 | 0 | N | Y | 寻宠启事ID | |
| 2 | user_account | int | 10 | 0 | Y | N | 0 | 用户账号 |
| 3 | user_name | varchar | 64 | 0 | Y | N | 用户姓名 | |
| 4 | user_phone_number | varchar | 64 | 0 | Y | N | 用户电话 | |
| 5 | pet_name | varchar | 64 | 0 | Y | N | 宠物名称 | |
| 6 | pet_species | varchar | 64 | 0 | Y | N | 宠物种类 | |
| 7 | pet_pictures | varchar | 255 | 0 | Y | N | 宠物图片 | |
| 8 | lost_time | date | 10 | 0 | Y | N | 走失时间 | |
| 9 | lost_location | varchar | 64 | 0 | Y | N | 走失地点 | |
| 10 | pet_details | text | 65535 | 0 | Y | N | 宠物详情 | |
| 11 | hits | int | 10 | 0 | N | N | 0 | 点击数 |
| 12 | praise_len | int | 10 | 0 | N | N | 0 | 点赞数 |
| 13 | create_time | datetime | 19 | 0 | N | N | CURRENT_TIMESTAMP | 创建时间 |
| 14 | update_time | timestamp | 19 | 0 | N | N | CURRENT_TIMESTAMP | 更新时间 |
表pet_species (宠物种类)
| 编号 | 名称 | 数据类型 | 长度 | 小数位 | 允许空值 | 主键 | 默认值 | 说明 |
| 1 | pet_species_id | int | 10 | 0 | N | Y | 宠物种类ID | |
| 2 | pet_species | varchar | 64 | 0 | Y | N | 宠物种类 | |
| 3 | create_time | datetime | 19 | 0 | N | N | CURRENT_TIMESTAMP | 创建时间 |
| 4 | update_time | timestamp | 19 | 0 | N | N | CURRENT_TIMESTAMP | 更新时间 |
表regular_users (普通用户)
| 编号 | 名称 | 数据类型 | 长度 | 小数位 | 允许空值 | 主键 | 默认值 | 说明 |
| 1 | regular_users_id | int | 10 | 0 | N | Y | 普通用户ID | |
| 2 | user_name | varchar | 64 | 0 | Y | N | 用户姓名 | |
| 3 | user_phone_number | varchar | 16 | 0 | Y | N | 用户电话 | |
| 4 | examine_state | varchar | 16 | 0 | N | N | 已通过 | 审核状态 |
| 5 | user_id | int | 10 | 0 | N | N | 0 | 用户ID |
| 6 | create_time | datetime | 19 | 0 | N | N | CURRENT_TIMESTAMP | 创建时间 |
| 7 | update_time | timestamp | 19 | 0 | N | N | CURRENT_TIMESTAMP | 更新时间 |
表rescue_organizations (救助机构)
| 编号 | 名称 | 数据类型 | 长度 | 小数位 | 允许空值 | 主键 | 默认值 | 说明 |
| 1 | rescue_organizations_id | int | 10 | 0 | N | Y | 救助机构ID | |
| 2 | institution_name | varchar | 64 | 0 | Y | N | 机构名称 | |
| 3 | institution_number | varchar | 64 | 0 | Y | N | 机构编号 | |
| 4 | institution_image | varchar | 255 | 0 | Y | N | 机构图片 | |
| 5 | institutional_location | varchar | 64 | 0 | Y | N | 机构位置 | |
| 6 | contact_phone_number | varchar | 16 | 0 | Y | N | 联系电话 | |
| 7 | institutional_details | text | 65535 | 0 | Y | N | 机构详情 | |
| 8 | hits | int | 10 | 0 | N | N | 0 | 点击数 |
| 9 | praise_len | int | 10 | 0 | N | N | 0 | 点赞数 |
| 10 | create_time | datetime | 19 | 0 | N | N | CURRENT_TIMESTAMP | 创建时间 |
| 11 | update_time | timestamp | 19 | 0 | N | N | CURRENT_TIMESTAMP | 更新时间 |
表veterinary_clinic (兽医诊所)
| 编号 | 名称 | 数据类型 | 长度 | 小数位 | 允许空值 | 主键 | 默认值 | 说明 |
| 1 | veterinary_clinic_id | int | 10 | 0 | N | Y | 兽医诊所ID | |
| 2 | clinic_name | varchar | 64 | 0 | Y | N | 诊所名称 | |
| 3 | clinic_images | varchar | 255 | 0 | Y | N | 诊所图片 | |
| 4 | clinic_address | varchar | 64 | 0 | Y | N | 诊所地址 | |
| 5 | clinic_phone_number | varchar | 16 | 0 | Y | N | 诊所电话 | |
| 6 | business_hours | varchar | 64 | 0 | Y | N | 营业时间 | |
| 7 | clinic_details | text | 65535 | 0 | Y | N | 诊所详情 | |
| 8 | hits | int | 10 | 0 | N | N | 0 | 点击数 |
| 9 | praise_len | int | 10 | 0 | N | N | 0 | 点赞数 |
| 10 | create_time | datetime | 19 | 0 | N | N | CURRENT_TIMESTAMP | 创建时间 |
| 11 | update_time | timestamp | 19 | 0 | N | N | CURRENT_TIMESTAMP | 更新时间 |
3.4本章小结
整个流浪宠物信息管理平台的需求分析主要对系统总体架构以及功能模块的设计,通过建立E-R模型和数据库逻辑系统设计完成了数据库系统设计。
4 流浪宠物信息管理平台详细设计与实现
流浪宠物信息管理平台的详细设计与实现主要是根据前面的流浪宠物信息管理平台的需求分析和流浪宠物信息管理平台的总体设计来设计页面并实现业务逻辑。主要从流浪宠物信息管理平台界面实现、业务逻辑实现这两部分进行介绍。
4.1用户功能模块
4.1.1 前台首页界面
当进入流浪宠物信息管理平台的时候,首先映入眼帘的是系统的导航栏,下面是轮播图以及系统内容,其主界面展示如下图4-1所示。
图4-1 前台首页界面图
不是流浪宠物信息管理平台中正式用户的是可以在线进行注册的,如果你没有本流浪宠物信息管理平台的账号的话,添加“注册”,当填写上自己的账号+密码+确认密码+昵称+邮箱+手机号等后再点击“注册”按钮后将会先验证输入的有没有空数据,再次验证密码和确认密码是否是一样的,最后验证输入的账户名和数据库表中已经注册的账户名是否重复,只有都验证没问题后即可用户注册成功。其用用户注册展示如下图4-2所示。
图4-2 前台用户注册图
注册关键代码如下所示。
/**
* 注册
* @param user
* @return
*/
@PostMapping("register")
public Map<String, Object> signUp(@RequestBody User user) {
// 查询用户
Map<String, String> query = new HashMap<>();
Map<String,Object> map = JSON.parseObject(JSON.toJSONString(user));
query.put("username",user.getUsername());
List list = service.selectBaseList(service.select(query, new HashMap<>()));
if (list.size()>0){
return error(30000, "用户已存在");
}
map.put("password",service.encryption(String.valueOf(map.get("password"))));
service.insert(map);
return success(1);
}
4.1.3 用户登录界面
流浪宠物信息管理平台中的前台上注册后的用户是可以通过自己的账户名和密码进行登录的,当用户输入完整的自己的账户名和密码信息并点击“登录”按钮后,将会首先验证输入的有没有空数据,再次验证输入的账户名+密码和数据库中当前保存的用户信息是否一致,只有在一致后将会登录成功并自动跳转到流浪宠物信息管理平台的首页中;否则将会提示相应错误信息,用户登录界面如下图4-3所示。
图4-3用户登录界面图
所有的用户都可以通过网页进入到流浪宠物信息管理平台中对信息进行查看,但是要实现领养申请、收藏、评论的话,就不是所有人都能操作的,必须成为流浪宠物信息管理平台的用户,注册登录的流程图如下图4-4所示。
图4-4注册登录流程图
登录代码如下:
/**
* 登录
* @param data
* @param httpServletRequest
* @return
*/
@PostMapping("login")
public Map<String, Object> login(@RequestBody Map<String, String> data, HttpServletRequest httpServletRequest) {
log.info("[执行登录接口]");
String username = data.get("username");
String email = data.get("email");
String phone = data.get("phone");
String password = data.get("password");
List resultList = null;
Map<String, String> map = new HashMap<>();
if(username != null && "".equals(username) == false){
map.put("username", username);
resultList = service.select(map, new HashMap<>()).getResultList();
}
else if(email != null && "".equals(email) == false){
map.put("email", email);
resultList = service.select(map, new HashMap<>()).getResultList();
}
else if(phone != null && "".equals(phone) == false){
map.put("phone", phone);
resultList = service.select(map, new HashMap<>()).getResultList();
}else{
return error(30000, "账号或密码不能为空");
}
if (resultList == null || password == null) {
return error(30000, "账号或密码不能为空");
}
//判断是否有这个用户
if (resultList.size()<=0){
return error(30000,"用户不存在");
}
User byUsername = (User) resultList.get(0);
Map<String, String> groupMap = new HashMap<>();
groupMap.put("name",byUsername.getUserGroup());
List groupList = userGroupService.select(groupMap, new HashMap<>()).getResultList();
if (groupList.size()<1){
return error(30000,"用户组不存在");
}
UserGroup userGroup = (UserGroup) groupList.get(0);
//查询用户审核状态
if (!StringUtils.isEmpty(userGroup.getSourceTable())){
String sql = "select examine_state from "+ userGroup.getSourceTable() +" WHERE user_id = " + byUsername.getUserId();
String res = String.valueOf(service.runCountSql(sql).getSingleResult());
if (res==null){
return error(30000,"用户不存在");
}
if (!res.equals("已通过")){
return error(30000,"该用户审核未通过");
}
}
//查询用户状态
if (byUsername.getState()!=1){
return error(30000,"用户非可用状态,不能登录");
}
String md5password = service.encryption(password);
if (byUsername.getPassword().equals(md5password)) {
// 存储Token到数据库
AccessToken accessToken = new AccessToken();
accessToken.setToken(UUID.randomUUID().toString().replaceAll("-", ""));
accessToken.setUser_id(byUsername.getUserId());
tokenService.save(accessToken);
// 返回用户信息
JSONObject user = JSONObject.parseObject(JSONObject.toJSONString(byUsername));
user.put("token", accessToken.getToken());
JSONObject ret = new JSONObject();
ret.put("obj",user);
return success(ret);
} else {
return error(30000, "账号或密码不正确");
}
}
4.1.3社区互动界面
用户点击“社区互动”菜单显示所有的社区互动信息,可以按照分类查看帖子信息,或者输入关键词进行局部搜索,点击可以进入帖子的详细展示界面,在此界面用户可以点赞、收藏、评论,也可以点击“发布内容”输入帖子信息进行发帖。社区互动界面如下图4-5所示。
图4-5社区互动界面图
4.1.5宠物信息详情界面
用户可以查看宠物信息,在查询到自己想要了解的宠物信息的时候,可以进入查看详细的介绍,点击“申请”这一按钮以后会跳转到申请信息填写的界面,根据提示填写好申请的信息,点击“提交”以后申请就完成了,在宠物信息详情这个界面,同时支持用户对喜欢的宠物信息进行收藏、点赞、评论的功能,宠物信息详情展示页面如图4-6所示。
图4-6 宠物信息详情界面图
在实现申请操作的时候,没有登录的用户只能进行查看,如果想要实现申请这个操作的话,申请的前提必须是登录后才能进行。详见图4-8所示。
图4-7 申请流程图
4.1.6寻宠启事界面
用户点击“寻宠启事”菜单可以查看所有寻宠启事信息,可以按照条件查看寻宠启事,或者输入关键词进行查询,点击可以进入寻宠启事详细展示界面,在此界面用户可以收藏、点赞和评论,寻宠启事展示页面如图4-8所示。
图4-8 寻宠启事界面图
4.1.7救助机构界面
用户点击“救助机构”菜单可以查看所有救助机构信息,可以按照条件查看救助机构,或者输入关键词进行查询,点击可以进入救助机构详细展示界面,在此界面用户可以捐助、收藏、点赞和评论,救助机构界面如下图4-9所示。
图4-9 救助机构界面图
4.2管理员功能模块
管理员点击“系统用户”这一菜单会显示管理员和普通用户这两个子菜单,管理员可以对这两个角色的信息进行增删改查操作。界面如下图4-10所示。
图4-10系统用户管理界面图
系统用户管理关键代码如下所示。
@Transactional
public Map<String, Object> add(HttpServletRequest request) throws IOException {
service.insert(service.readBody(request.getReader()));
return success(1);
}
public Map<String, Object> addMap(Map<String,Object> map){
service.insert(map);
return success(1);
}
4.2.2宠物信息管理界面
点击“宠物信息”按钮会显示自己添加的宠物信息,如果想要添加新的宠物信息,点击“添加”按钮根据提示输入宠物信息,点击“提交”后在宠物信息界面就可以显示了,如果信息有错可以对宠物信息进行更新维护,也可以直接删除某一宠物信息,还可以管理评论信息。界面如下图4-11所示。
图4-11宠物信息管理界面图
宠物信息管理关键代码如下所示。
@RequestMapping("/get_obj")
public Map<String, Object> obj(HttpServletRequest request) {
List resultList = service.selectBaseList(service.select(service.readQuery(request), service.readConfig(request)));
if (resultList.size() > 0) {
JSONObject jsonObject = new JSONObject();
jsonObject.put("obj",resultList.get(0));
return success(jsonObject);
} else {
return success(null);
}
}
管理员点击“领养申请”会显示出所有的领养申请信息,支持通过用户账号或者用户姓名对领养申请信息进行查询,也可以选择某一条领养申请信息,点击“删除”进行删除,界面如下图4-12所示。
图4-12领养申请管理界面图
领养申请管理关键代码如下:
@PostMapping("/set")
@Transactional
public Map<String, Object> set(HttpServletRequest request) throws IOException {
service.update(service.readQuery(request), service.readConfig(request), service.readBody(request.getReader()));
return success(1);
}
4.2.4寻宠启事管理界面
点击“寻宠启事”按钮会显示自己添加的寻宠启事,如果想要添加新的寻宠启事,点击“添加”按钮根据提示输入寻宠启事,点击“提交”后在寻宠启事界面就可以显示了,如果信息有错可以对寻宠启事进行更新维护,也可以直接删除某一寻宠启事,还可以管理评论信息,界面如下图4-13所示。
图4-13寻宠启事管理界面图
寻宠启事管理关键代码如下:
@RequestMapping("/get_list")
public Map<String, Object> getList(HttpServletRequest request) {
Map<String, Object> map = service.selectToPage(service.readQuery(request), service.readConfig(request));
return success(map);
}
4.2.5 救助机构管理界面
点击“救助机构”按钮会显示自己添加的救助机构,如果想要添加新的救助机构,点击“添加”按钮根据提示输入救助机构,点击“提交”后在救助机构界面就可以显示了,如果信息有错可以对救助机构进行更新维护,也可以直接删除某一救助机构,还可以管理评论信息,界面如下图4-15所示。
图4-15救助机构管理界面图
5系统测试
系统开发到了最后一个阶段那就是系统测试,系统测试对软件的开发其实是非常有必要的。因为没什么系统一经开发出来就可能会尽善尽美,再厉害的系统开发工程师也会在系统开发的时候出现纰漏,系统测试能够较好的改正一些bug,为后期系统的维护性提供很好的支持。通过系统测试,开发人员也可以建立自己对系统的信心,为后期的系统版本的跟新提供支持。
5.2 系统测试用例
系统测试包括:用户登录功能测试、宠物信息展示功能测试、宠物信息添加、宠物信息搜索、密码修改功能测试,如表5-1、5-2、5-3、5-4、5-5所示:
表5-1 用户登录功能测试表
| 用例名称 | 用户登录系统 |
| 目的 | 测试用户通过正确的用户名和密码可否登录功能 |
| 前提 | 未登录的情况下 |
| 测试流程 | 1) 进入登录页面 2) 输入正确的用户名和密码 |
| 预期结果 | 用户名和密码正确的时候,跳转到登录成功界面,反之则显示错误信息,提示重新输入 |
| 实际结果 | 实际结果与预期结果一致 |
宠物信息查看功能测试:
表5-2 宠物信息查看功能测试表
| 用例名称 | 宠物信息查看 |
| 目的 | 测试宠物信息查看功能 |
| 前提 | 用户登录 |
| 测试流程 | 点击宠物信息列表 |
| 预期结果 | 可以查看到所有宠物信息 |
| 实际结果 | 实际结果与预期结果一致 |
管理员添加宠物信息界面测试:
表5-3 管理员添加宠物信息界面测试表
| 用例名称 | 宠物信息添加测试用例 |
| 目的 | 测试宠物信息添加功能 |
| 前提 | 用户正常登录情况下 |
| 测试流程 | 1)管理员点击宠物信息管理,然后点击添加后并填写信息。 2)点击进行提交。 |
| 预期结果 | 提交以后,页面首页会显示新的宠物信息 |
| 实际结果 | 实际结果与预期结果一致 |
宠物信息搜索功能测试:
表5-4宠物信息搜索功能测试表
| 用例名称 | 宠物信息搜索测试 |
| 目的 | 测试宠物信息搜索功能 |
| 前提 | 无 |
| 测试流程 | 1)在搜索框填入搜索关键字。 2)点击搜索按钮。 |
| 预期结果 | 页面显示包含有搜索关键字的宠物信息 |
| 实际结果 | 实际结果与预期结果一致 |
密码修改功能测试:
表5-5 密码修改功能测试表
| 用例名称 | 密码修改测试用例 |
| 目的 | 测试管理员密码修改功能 |
| 前提 | 管理员用户正常登录情况下 |
| 测试流程 | 1)管理员密码修改并完成填写。 2)点击进行提交。 |
| 预期结果 | 使用新的密码可以登录 |
| 实际结果 | 实际结果与预期结果一致 |
5.3 系统测试结果
通过编写流浪宠物信息管理平台的测试用例,已经检测完毕用户登录模块、宠物信息查看模块、宠物信息添加模块、宠物信息搜索模块、密码修改功能测试,通过这5大模块为流浪宠物信息管理平台的后期推广运营提供了强力的技术支撑。
结论
到目前为止,流浪宠物信息管理平台的开发阶段已经圆满结束。在此之前,我进行了大量的前期准备工作,并在系统设计和开发的过程中查阅和学习了大量的文献和资料。在这个过程中,我也吸取了许多有价值的设计方法和思维方式,这些都对系统的成功开发起到了至关重要的作用。我所选择的系统开发技术大多是我个人比较熟悉的,例如Web、Java技术和MYSQL等。这些技术都是在我之前的学习经历中获得的,其中很多设计思路和方法都是在不断的学习和实践中摸索出来的。虽然我们的工作量相对较大,但正是因为之前的不断积累和准备,我们才能顺利完成这个项目。因此,积累经验和做好充分的准备显得尤为重要。
当然,在这个系统的设计和实施阶段,老师和同学们的协助是不可或缺的。正是由于他们的专业指导和支持,我才得以按照预定的时间内成功地完成了该系统的构建。与此同时,在这一过程中,笔者收获颇多,该体系还有待完善之处,但因专业知识肤浅,无法达到非常完善的程度,希望今后能有机会使它真正投入使用。
参考文献
[1]徐少军,李宗哲,梅杰,等. 基于Springboot+Vue框架的质量检验监督管理系统研发 [J]. 纺织标准与质量, 2024, (01): 11-14+21.
[2]孙铁强,刘俊,于洪健,等. 基于SpringBoot框架的在线监测和专家系统的研究 [J]. 自动化应用, 2024, 65 (04): 15-16+19.
[3]束方鹏,张逸. 基于SpringBoot框架的数据转换系统及方法[P]. 江苏省: CN117289914B, 2024-02-02.
[4]吴昊,张丹. 基于SpringBoot框架的大学生网上兼职系统设计与实现 [J]. 电脑知识与技术, 2023, 19 (35): 68-72.
[5]胡人元. 基于CBR理论和Java语言的石油化工火灾情景元选择方法[C]// 中国消防协会灭火救援技术专业委员会,中国人民警察大学救援指挥学院,中国人民警察大学防火工程学院,中国消防协会学术工作委员会. 2023年度灭火与应急救援技术学术研讨会论文集 -灭火救援决策指挥与作战行动安全. 重庆市万州区消防救援支队;, 2023: 4.
[6]Liang C . School Vehicle Management System Based on JAVA Language [J]. Academic Journal of Computing & Information Science, 2023, 6 (9):
[7]吕晓钢,王鹏飞,封晨. 基于SpringBoot生产大屏监控系统的设计与实现[C]// 天津市电子学会. 第三十七届中国(天津)2023’IT、网络、信息技术、电子、仪器仪表创新学术会议论文集. 天津光电通信技术有限公司;, 2023: 3.
[8]李文杰. 基于SpringBoot与Vue框架的公益性教育咨询平台系统研发[D]. 山东大学, 2023.
[9]颜惠. 基于Web的宠物店信息管理系统设计 [J]. 软件, 2023, 44 (02): 147-149.
[10]夏健强, 基于Java语言的在线网络视频聊天系统V1.0. 湖北省, 武汉东湖学院, 2021-11-01.
[11]Liu S . Explore Java Language and Android Mobile Software Development [J]. International Journal of Frontiers in Engineering Technology, 2021, 3.0 (2.0):
[12]王亚文,赵翠. 基于SSM框架的社区宠物信息管理系统设计与分析 [J]. 电脑编程技巧与维护, 2021, (01): 103-105.
[13]施珺,纪兆辉,赵雪峰. Java语言实验与课程设计指导[M]. 南京大学出版社: 202101. 304.
[14]Kline K . The Java Language Extension for SQL Server Is Now Open Source [J]. Database Trends and Applications, 2020, 34 (4): 31-31.
[15]支元,徐栋. 基于RFID技术的城市宠物信息管理系统设计与实现 [J]. 无线互联科技, 2019, (01): 140-142.
致 谢
在撰写本论文期间,我受益于许多人的帮助和支持,在此向他们表示衷心的感谢。
首先,我要感谢我的导师,他给予了我宝贵的指导和建议。他的专业知识和丰富经验对我研究的方向起到了重要的推动作用。同时,他还鼓励我不断探索和挑战自己,使我能够克服困难并取得进步。
此外,我还要感谢我的同学和朋友们,他们在我撰写论文的过程中给予了我很多鼓励和帮助。他们与我分享了他们的见解和经验,使我能够从不同的角度思考问题,并改善我的研究方法。
最后,我要感谢我的家人,他们一直以来对我的支持和理解。他们给予我无尽的鼓励和动力,使我能够坚持下去并完成这篇论文。
在此,我要向所有支持和帮助过我的人表示深深的谢意。没有你们的支持,我将无法完成这篇论文。感谢你们的付出和支持!
请关注点赞+私信博主,免费领取项目源码
1001

被折叠的 条评论
为什么被折叠?



