摘 要
随着我国互联网技术的飞速发展,网络购物已经成为人们日常生活的重要组成部分。特别是在二手车交易领域,由于市场需求的增加,人们对于便捷、安全的二手车交易平台的需求也日益提高。然而,目前的二手车交易市场仍然存在许多问题,如信息不对称、交易安全性难以保证等。为了解决这些问题,本文设计并实现了一个基于SSM的二手车交易平台,该平台利用SSM框架的优势,有效提升了系统的可维护性和扩展性。通过该平台,用户可以方便地发布、浏览和购买二手车,实现了信息共享和交易安全的双重保障。
本文首先阐述了系统的研究背景和意义,分析了当前二手车交易市场存在的问题,并介绍了研究方法和开发工具。接着对系统进行了需求分析和功能设计,包括用户注册登录、车辆信息管理、交易流程管理等功能。然后详细介绍了系统的架构设计和数据库设计,以及主要功能模块的实现细节。最后,通过测试验证了系统的功能和性能,并对系统进行了优化和改进。
通过本文所设计的基于SSM的二手车交易平台,用户可以方便地浏览和搜索符合自己需求的二手车信息,与卖家进行联系和洽谈,并完成安全、可靠的交易。该平台不仅提供了一个便捷的二手车交易平台,还为用户提供了信任和安全的交易环境,促进了二手车市场的健康发展。同时,本文的研究成果也为其他类似的二手车交易系统的设计和实现提供了有益的参考和借鉴。
关键词:二手车交易; SSM
Abstract
With the rapid development of Internet technology in China, online shopping has become an important part of people's daily life. Especially in the field of second-hand car trading, due to the increasing market demand, people's demand for convenient and safe second-hand car trading platforms is also increasing. However, there are still many problems in the current second-hand car trading market, such as information asymmetry and difficulty in ensuring transaction security. To address these issues, this article designs and implements an SSM based second-hand car trading platform, which leverages the advantages of the SSM framework to effectively enhance the system's maintainability and scalability. Through this platform, users can easily publish, browse, and purchase used cars, achieving a dual guarantee of information sharing and transaction security.
This article first elaborates on the research background and significance of the system, analyzes the problems existing in the current second-hand car trading market, and introduces the research methods and development tools. Subsequently, a requirement analysis and functional design were conducted on the system, including functions such as user registration and login, vehicle information management, and transaction process management. Then a detailed introduction was given to the system architecture design and database design, as well as the implementation details of the main functional modules. Finally, the functionality and performance of the system were verified through testing, and the system was optimized and improved.
Through the SSM based second-hand car trading platform designed in this article, users can easily browse and search for second-hand car information that meets their needs, contact and negotiate with sellers, and complete safe and reliable transactions. This platform not only provides a convenient second-hand car trading platform, but also provides users with a trusted and safe trading environment, promoting the healthy development of the second-hand car market. At the same time, the research results of this article also provide useful reference and inspiration for the design and implementation of other similar second-hand car trading systems.
Keywords: second-hand car trading; SSM
目 录
3.7 表car_viewing_application (看车申请)
3.10 表feedback_information (反馈信息)
3.16 表sensitive_vocabulary (敏感词汇)
3.18 表transaction_application (交易申请)
3.19 表transaction_completed (交易完成)
近年来,随着我国汽车保有量的快速增长,二手车市场呈现出蓬勃发展的态势。同时,互联网技术的迅猛发展也为二手车交易带来了新的机遇和挑战。传统的二手车交易方式存在信息不对称、交易安全性低等问题,使得买卖双方面临较大的风险和不便。因此,设计并实现一个基于SSM的二手车交易系统具有重要的意义。
首先,二手车交易市场存在信息不对称的问题。买家往往无法准确获取到车辆的真实情况和历史记录,而卖家也很难证明车辆的真实性和质量。这种信息不对称导致了交易的不确定性和风险。通过建立一个基于SSM的二手车交易系统,可以提供详尽的车辆信息和车辆检测报告,帮助买家和卖家更加准确地评估车辆的价值和质量,从而减少信息不对称带来的问题。
其次,传统的二手车交易方式存在交易安全性低的问题。在传统的线下交易中,买卖双方需要面对诸如虚假交易、资金安全等问题。而基于SSM的二手车交易系统可以提供安全的在线交易平台,引入线上支付和资金担保等机制,确保买卖双方的交易安全和权益。
此外,随着互联网技术的发展,人们对于便捷、高效的购物方式的需求日益增加。通过建立一个基于SSM的二手车交易系统,可以为用户提供方便快捷的浏览、搜索和比较功能,大大节省了买家和卖家的时间和精力。
综上所述,基于SSM的二手车交易系统在解决传统二手车交易市场存在的信息不对称、交易安全性低等问题上具有重要意义。它不仅可以为买家和卖家提供更加准确和安全的交易环境,还能够提升整个二手车市场的透明度和效率,促进二手车市场的健康发展。
基于SSM的二手车交易系统的研究具有重要的意义和深远的影响。首先,该系统解决了传统二手车交易市场存在的信息不对称和交易安全性低的问题,为买家和卖家提供了更加准确、透明和安全的交易环境。这将有效降低交易风险,增加交易双方的信任度,促进二手车交易市场的健康发展。
其次,基于SSM的二手车交易系统利用互联网技术的优势,提供了便捷、高效的交易方式。用户可以通过系统快速浏览、搜索和比较各种二手车信息,节省时间和精力。这种便利性将吸引更多的用户参与二手车交易,推动二手车市场的活跃化和拓展。
此外,该系统的研究成果对于二手车交易行业的创新和改革具有积极的推动作用。通过引入线上支付和资金担保等机制,该系统提升了交易的安全性和可靠性,为用户提供了更好的交易体验。这种创新模式有望为二手车交易市场带来新的发展机遇,推动整个行业向数字化、智能化方向迈进。
综上所述,基于SSM的二手车交易系统的研究意义在于解决传统二手车交易市场存在的问题,提供便捷、安全和可靠的交易环境,促进二手车市场的发展和创新。该系统的应用将对用户、企业和整个行业产生积极的影响,为二手车交易领域带来新的机遇和挑战。
首先,通过引擎搜索或者查阅相关文献资料,了解了本系统开发的背景以及设计系统的意义所在,收集用户需求信息。
其次,在开发工具上,选用SSM框架来设计开发本系统,MySQL作为设计数据库的工具。即利用java语言实现用户界面,并同数据库连接起来实现完整的通信功能。
再次,设计出系统大致的功能模块。主要从方便系统用户和管理员的角度进行分析,明确该系统应该具有的功能。
最后,完成系统测试,通过用例测试发现存在的问题并找到解决的方案。利用现有的开发平台,结合自己所学的知识,在老师的指导帮助下来完成该设计,确保系统运行的可靠性和稳定。
论文将分层次进行编排,除去论文摘要致谢文献参考部分,正文部分还会对网站需求做出分析,以及阐述大体的设计和实现的功能,最后罗列部分调测记录,论文主要架构如下:
第一章:绪论。主要介绍了课题研究的背景,研究意义和论文结构与章节安排。
第二章:系统分析。主要从系统的用户、功能等方面进行需求分析。
第三章:系统总体设计。主要对系统框架、系统功能模块、数据库进行功能设计。
第四章:系统详细设计与实现。主要介绍了系统框架搭建、系统界面的实现。
第五章:系统测试。主要对系统的部分界面进行测试并对主要功能进行测试。
第六章:结论。主要对系统的设计工作进行总结。
(1)技术可行性分析
SSM是一种基于Java的Web开发框架,它将Spring、Spring MVC和MyBatis三种技术进行整合,能够快速搭建企业级应用。在系统开发过程中,使用SSM框架可以提高开发效率、降低维护成本,并具备良好的可扩展性和可维护性。同时,SSM框架还支持多种数据库,可以方便地实现数据的持久化操作。因此从技术层面分析是可行的。
(2)经济可行性分析
SSM框架是开源的,拥有大量的社区支持和丰富的学习资源。使用SSM框架进行开发可以降低开发成本,缩短开发周期。此外,SSM框架具备良好的性能和稳定性,可以降低系统的运行成本和维护成本。因此从经济层面分析是可行的。
(3)市场可行性
基于SSM的二手车交易系统具有良好的市场可行性。首先,二手车市场正处于快速发展阶段,需求量逐年增长。随着我国汽车保有量的不断增加,越来越多的人在购买新车后需要将旧车出售或者购买二手车作为替代品。这为二手车交易平台提供了广阔的市场空间和潜力。
其次,传统的二手车交易方式存在信息不对称、交易安全性低等问题,用户对于更加方便、安全、透明的交易方式的需求日益增加。基于SSM的二手车交易系统能够有效解决这些问题,提供准确、详尽的车辆信息和交易保障机制,满足用户对于可靠、高效交易的需求。
此外,互联网技术的飞速发展为在线交易提供了良好的基础。越来越多的人习惯使用互联网进行购物和交易,他们渴望通过简单、快捷的方式找到合适的二手车并完成交易。基于SSM的二手车交易系统通过提供便利的浏览、搜索和比较功能,以及安全的在线支付和资金担保机制,满足了用户对于在线二手车交易的需求。
综上所述,基于SSM的二手车交易系统具备良好的市场可行性。随着二手车市场的持续增长和用户对于便捷、安全交易的需求不断提升,该系统有望成为二手车交易市场中的重要参与者,并为用户带来更好的交易体验。
(4)社会可行性分析
二手车交易系统的建设符合可持续发展的理念,能够促进资源的循环利用。同时,平台可以为学生提供一个方便的交易平台,提高学生的生活便利性。此外,平台的建设还可以培养学生的创新意识和实践能力,提高学生的综合素质。因此,从社会角度来看,基于SSM的二手车交易系统是可行的
按照基于SSM的二手车交易系统的角色,主要划分为普通用户、卖家用户和管理员两大功能模块,具体内容如下。
- 首页:用户可以查看系统首页展示的轮播图和系统公告等信息。
- 注册登录:访客可以通过注册成为系统用户,用户注册后可以用账号密码进行登录。
- 系统公告:用户可以查看系统公告信息。
- 汽车资讯:用户可以查看平台上的所有汽车资讯内容。
- 二手汽车:用户可以通过输入汽车名称、汽车类型、车辆品牌、卖家名称查询搜索汽车资讯详情,用户对喜欢的汽车可以进行收藏、申请交易、申请看车。
- 我的:用户可以修改个人信息和登录密码,可以查看和管理个人中心中的交易申请、交易完成、反馈信息、看车申请和收藏信息。
1.首页:用户可以查看系统首页展示的轮播图和系统公告等信息。
2.注册登录:卖家可以通过注册成为系统卖家用户,用户注册后可以用账号密码进行登录。
3.系统公告:卖家用户可以查看系统公告信息。
4. 我的:用户可以修改个人信息和登录密码,可以查看和管理个人中心中的二手车汽车、交易申请、交易完成、反馈信息、看车申请和收藏信息。
5.二手汽车:卖家用户可以在二手汽车模块里发布添加新的二手汽车资讯。
6.交易申请:卖家用户可以在交易申请模块查看用户的交易申请信息并审核回复买家用户。
7.交易完成:卖家用户可以在交易完成模块里查看用户的支付订单交易完成订单信息。
8.反馈信息:卖家用户可以在反馈信息模块里查看用户的反馈信息详情内容。
9.看车申请:卖家用户可以在买家用户发出的看车申请信息并审核和回复。
10.收藏:卖家用户可以查看在平台上收藏的信息。
2.2.3管理员用户模块
- 后台首页:用户发货需要登录后台操作,用户可以查看订单列表中某一订单详情并完成配送操作
- 公共管理:管理员可以对公共管理系统轮播图和系统管理通知公告等信息进行查询、重置和删除操作。
- 用户管理:管理员可以对系统用户信息进行查询、重置、添加和删除操作。
- 资源管理:管理员可以对资源管理的汽车资讯进行详情查看对资讯分类进行分类添加,根据需要进行重置和删除等操作。
- 二手汽车:管理员可以对二手汽车信息进行评论查看、查询、重置、添加和删除操作。
6.汽车类型:管理员可以对汽车类型信息进行评论查看、查询、重置、添加和删除操作。
- 交易申请:管理员可以对交易申请信息进行评论查看、查询、重置、添加和删除操作。
- 交易完成:管理员可以对交易完成信息进行评论查看、查询、重置、添加和删除操作。
- 反馈信息:管理员可以对反馈信息进行评论查看、查询、重置、添加和删除操作。
- 看车申请:管理员可以对看车申请进行评论查看、查询、重置、添加和删除操作。
- 留言板列表:管理员可以查看留言列表中的某一留言详情并回复,可以对留言信息进行查询、重置和删除操作。
2.3系统用例分析
通过3.2功能的分析,本系统用户主要分为普通用户、卖家用户和管理员这两大角色,系统用户角色用例图分别如下图2-1,2-2,2-3所示:
普通用户用例图如下图2-1所示。

图2-1 普通用户用例图
卖家用户用例图如下图2-2所示。

图2-2 普通用户用例图
管理员用例图如下图2-3所示。

图2-3 管理员用例图
2.4系统流程分析
系统流程是用一些特定的符号和线条来进行演示用户在使用系统时的过程,在进行系统分析的时候,系统流程可以帮助开发人员更好的理解业务,发现错误,完善系统。
2.4.1 数据新增流程
用户成功登入系统后就能够实现数据新增的操作,数据新增的编号是特定的,由系统生成,用户不能随意填写,除了编号以外,其他增加信息用户自己填写,填写后的信息经过系统验证,验证通过后即可完成新增。数据新增数流程图如下图2-3所示。

图2-3数据新增流程图
2.4.2数据修改流程
数据修改时的流程和上面介绍的数据新增的流程相似,数据修改的流程如下图2-4所示。

图2-4 数据修改流程图
2.4.3数据删除流程
如果系统里面存在一些没用的数据,相关的管理人员还可以对这些数据进行删除,数据删除流程如下图2-5所示。

图2-5 数据删除流程图
本章主要讨论的内容包括基于SSM的二手车交易系统的功能模块设计、数据库系统设计。
3.1 系统架构设计
本基于SSM的二手车交易系统从架构上分为三层:表现层(UI)、业务逻辑层(BLL)以及数据层(DL)。

图3-1基于SSM的二手车交易系统架构设计图
表现层(UI):又称UI层,主要完成本二手车交易系统的UI交互功能,一个良好的UI可以打打提高用户的用户体验,增强用户使用本二手车交易系统时的舒适度。UI的界面设计也要适应不同版本的二手车交易系统以及不同尺寸的分辨率,以做到良好的兼容性。UI交互功能要求合理,用户进行交互操作时必须要得到与之相符的交互结果,这就要求表现层要与业务逻辑层进行良好的对接。
业务逻辑层(BLL):主要完成本二手车交易系统的数据处理功能。用户从表现层传输过来的数据经过业务逻辑层进行处理交付给数据层,系统从数据层读取的数据经过业务逻辑层进行处理交付给表现层。
数据层(DL):由于本二手车交易系统的数据是放在服务端的MySQL数据库中,因此本属于服务层的部分可以直接整合在业务逻辑层中,所以数据层中只有数据库,其主要完成本二手车交易系统的数据存储和管理功能。
3.2 系统功能模块设计
在上一章节中主要对系统的功能性需求和非功能性需求进行分析,并且根据需求分析了本二手车交易系统中的用例。那么接下来就要开始对二手车交易系统主要功能进行设计。二手车交易系统根据前面章节的需求分析得出,其总体功能模块图如下图3-2所示。
图3-2二手车交易系统功能模块图
3.3数据库设计
数据库设计一般包括需求分析、概念模型设计、数据库表建立三大过程,其中需求分析前面章节已经阐述,概念模型设计有概念模型和逻辑结构设计两部分。
3.3.1 数据库概念结构设计
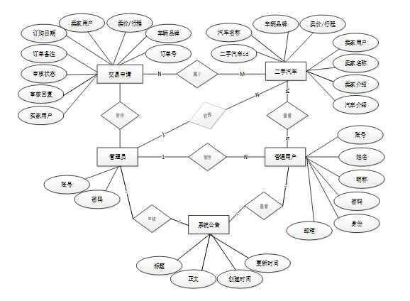
基于SSM的二手车交易系统中主要的数据库表总E-R实体关系图如下图3-3所示。

图3-3二手车交易系统E-R图
数据库是基于SSM的二手车交易系统的数据处理的基础,也是为界面数据的展示与存储的关键。基于SSM的二手车交易系统的数据库表如下。
| 编号 | 名称 | 数据类型 | 长度 | 小数位 | 允许空值 | 主键 | 默认值 | 说明 |
| 1 | token_id | int | 10 | 0 | N | Y | 临时访问牌ID | |
| 2 | token | varchar | 64 | 0 | Y | N | 临时访问牌 | |
| 3 | info | text | 65535 | 0 | Y | N | ||
| 4 | maxage | int | 10 | 0 | N | N | 2 | 最大寿命:默认2小时 |
| 5 | create_time | timestamp | 19 | 0 | N | N | CURRENT_TIMESTAMP | 创建时间: |
| 6 | update_time | timestamp | 19 | 0 | N | N | CURRENT_TIMESTAMP | 更新时间: |
| 7 | user_id | int | 10 | 0 | N | N | 0 | 用户编号: |
| 编号 | 名称 | 数据类型 | 长度 | 小数位 | 允许空值 | 主键 | 默认值 | 说明 |
| 1 | article_id | mediumint | 8 | 0 | N | Y | 文章id:[0,8388607] | |
| 2 | title | varchar | 125 | 0 | N | Y | 标题:[0,125]用于文章和html的title标签中 | |
| 3 | type | varchar | 64 | 0 | N | N | 0 | 文章分类:[0,1000]用来搜索指定类型的文章 |
| 4 | hits | int | 10 | 0 | N | N | 0 | 点击数:[0,1000000000]访问这篇文章的人次 |
| 5 | praise_len | int | 10 | 0 | N | N | 0 | 点赞数 |
| 6 | create_time | timestamp | 19 | 0 | N | N | CURRENT_TIMESTAMP | 创建时间: |
| 7 | update_time | timestamp | 19 | 0 | N | N | CURRENT_TIMESTAMP | 更新时间: |
| 8 | source | varchar | 255 | 0 | Y | N | 来源:[0,255]文章的出处 | |
| 9 | url | varchar | 255 | 0 | Y | N | 来源地址:[0,255]用于跳转到发布该文章的网站 | |
| 10 | tag | varchar | 255 | 0 | Y | N | 标签:[0,255]用于标注文章所属相关内容,多个标签用空格隔开 | |
| 11 | content | longtext | 2147483647 | 0 | Y | N | 正文:文章的主体内容 | |
| 12 | img | varchar | 255 | 0 | Y | N | 封面图 | |
| 13 | description | text | 65535 | 0 | Y | N | 文章描述 |
| 编号 | 名称 | 数据类型 | 长度 | 小数位 | 允许空值 | 主键 | 默认值 | 说明 |
| 1 | type_id | smallint | 5 | 0 | N | Y | 分类ID:[0,10000] | |
| 2 | display | smallint | 5 | 0 | N | N | 100 | 显示顺序:[0,1000]决定分类显示的先后顺序 |
| 3 | name | varchar | 16 | 0 | N | N | 分类名称:[2,16] | |
| 4 | father_id | smallint | 5 | 0 | N | N | 0 | 上级分类ID:[0,32767] |
| 5 | description | varchar | 255 | 0 | Y | N | 描述:[0,255]描述该分类的作用 | |
| 6 | icon | text | 65535 | 0 | Y | N | 分类图标: | |
| 7 | url | varchar | 255 | 0 | Y | N | 外链地址:[0,255]如果该分类是跳转到其他网站的情况下,就在该URL上设置 | |
| 8 | create_time | timestamp | 19 | 0 | N | N | CURRENT_TIMESTAMP | 创建时间: |
| 9 | update_time | timestamp | 19 | 0 | N | N | CURRENT_TIMESTAMP | 更新时间: |
| 编号 | 名称 | 数据类型 | 长度 | 小数位 | 允许空值 | 主键 | 默认值 | 说明 |
| 1 | auth_id | int | 10 | 0 | N | Y | 授权ID: | |
| 2 | user_group | varchar | 64 | 0 | Y | N | 用户组: | |
| 3 | mod_name | varchar | 64 | 0 | Y | N | 模块名: | |
| 4 | table_name | varchar | 64 | 0 | Y | N | 表名: | |
| 5 | page_title | varchar | 255 | 0 | Y | N | 页面标题: | |
| 6 | path | varchar | 255 | 0 | Y | N | 路由路径: | |
| 7 | position | varchar | 32 | 0 | Y | N | 位置: | |
| 8 | mode | varchar | 32 | 0 | N | N | _blank | 跳转方式: |
| 9 | add | tinyint | 3 | 0 | N | N | 1 | 是否可增加: |
| 10 | del | tinyint | 3 | 0 | N | N | 1 | 是否可删除: |
| 11 | set | tinyint | 3 | 0 | N | N | 1 | 是否可修改: |
| 12 | get | tinyint | 3 | 0 | N | N | 1 | 是否可查看: |
| 13 | field_add | text | 65535 | 0 | Y | N | 添加字段: | |
| 14 | field_set | text | 65535 | 0 | Y | N | 修改字段: | |
| 15 | field_get | text | 65535 | 0 | Y | N | 查询字段: | |
| 16 | table_nav_name | varchar | 500 | 0 | Y | N | 跨表导航名称: | |
| 17 | table_nav | varchar | 500 | 0 | Y | N | 跨表导航: | |
| 18 | option | text | 65535 | 0 | Y | N | 配置: | |
| 19 | create_time | timestamp | 19 | 0 | N | N | CURRENT_TIMESTAMP | 创建时间: |
| 20 | update_time | timestamp | 19 | 0 | N | N | CURRENT_TIMESTAMP | 更新时间: |
| 编号 | 名称 | 数据类型 | 长度 | 小数位 | 允许空值 | 主键 | 默认值 | 说明 |
| 1 | buyer_user_id | int | 10 | 0 | N | Y | 买家用户ID | |
| 2 | buyer_name | varchar | 64 | 0 | Y | N | 买家姓名 | |
| 3 | buyers_phone_number | varchar | 64 | 0 | Y | N | 买家电话 | |
| 4 | examine_state | varchar | 16 | 0 | N | N | 已通过 | 审核状态 |
| 5 | user_id | int | 10 | 0 | N | N | 0 | 用户ID |
| 6 | create_time | datetime | 19 | 0 | N | N | CURRENT_TIMESTAMP | 创建时间 |
| 7 | update_time | timestamp | 19 | 0 | N | N | CURRENT_TIMESTAMP | 更新时间 |
| 编号 | 名称 | 数据类型 | 长度 | 小数位 | 允许空值 | 主键 | 默认值 | 说明 |
| 1 | car_type_id | int | 10 | 0 | N | Y | 汽车类型ID | |
| 2 | car_type | varchar | 64 | 0 | Y | N | 汽车类型 | |
| 3 | create_time | datetime | 19 | 0 | N | N | CURRENT_TIMESTAMP | 创建时间 |
| 4 | update_time | timestamp | 19 | 0 | N | N | CURRENT_TIMESTAMP | 更新时间 |
| 编号 | 名称 | 数据类型 | 长度 | 小数位 | 允许空值 | 主键 | 默认值 | 说明 |
| 1 | car_viewing_application_id | int | 10 | 0 | N | Y | 看车申请ID | |
| 2 | application_number | varchar | 64 | 0 | Y | N | 申请号 | |
| 3 | car_name | varchar | 64 | 0 | Y | N | 汽车名称 | |
| 4 | car_type | varchar | 64 | 0 | Y | N | 汽车类型 | |
| 5 | car_pictures | varchar | 255 | 0 | Y | N | 汽车图片 | |
| 6 | vehicle_brand | varchar | 64 | 0 | Y | N | 车辆品牌 | |
| 7 | selling_price | int | 10 | 0 | Y | N | 0 | 卖价 |
| 8 | stroke | int | 10 | 0 | Y | N | 0 | 行程 |
| 9 | seller_customers | int | 10 | 0 | Y | N | 0 | 卖家用户 |
| 10 | seller_name | varchar | 64 | 0 | Y | N | 卖家名称 | |
| 11 | sellers_phone_number | varchar | 64 | 0 | Y | N | 卖家电话 | |
| 12 | seller_address | varchar | 64 | 0 | Y | N | 卖家地址 | |
| 13 | buyer_user | int | 10 | 0 | Y | N | 0 | 买家用户 |
| 14 | buyer_name | varchar | 64 | 0 | Y | N | 买家姓名 | |
| 15 | car_viewing_date | date | 10 | 0 | Y | N | 看车日期 | |
| 16 | car_viewing_notes | text | 65535 | 0 | Y | N | 看车备注 | |
| 17 | examine_state | varchar | 16 | 0 | N | N | 未审核 | 审核状态 |
| 18 | examine_reply | varchar | 16 | 0 | Y | N | 审核回复 | |
| 19 | create_time | datetime | 19 | 0 | N | N | CURRENT_TIMESTAMP | 创建时间 |
| 20 | update_time | timestamp | 19 | 0 | N | N | CURRENT_TIMESTAMP | 更新时间 |
| 编号 | 名称 | 数据类型 | 长度 | 小数位 | 允许空值 | 主键 | 默认值 | 说明 |
| 1 | collect_id | int | 10 | 0 | N | Y | 收藏ID: | |
| 2 | user_id | int | 10 | 0 | N | N | 0 | 收藏人ID: |
| 3 | source_table | varchar | 255 | 0 | Y | N | 来源表: | |
| 4 | source_field | varchar | 255 | 0 | Y | N | 来源字段: | |
| 5 | source_id | int | 10 | 0 | N | N | 0 | 来源ID: |
| 6 | title | varchar | 255 | 0 | Y | N | 标题: | |
| 7 | img | varchar | 255 | 0 | Y | N | 封面: | |
| 8 | create_time | timestamp | 19 | 0 | N | N | CURRENT_TIMESTAMP | 创建时间: |
| 9 | update_time | timestamp | 19 | 0 | N | N | CURRENT_TIMESTAMP | 更新时间: |
| 编号 | 名称 | 数据类型 | 长度 | 小数位 | 允许空值 | 主键 | 默认值 | 说明 |
| 1 | comment_id | int | 10 | 0 | N | Y | 评论ID: | |
| 2 | user_id | int | 10 | 0 | N | N | 0 | 评论人ID: |
| 3 | reply_to_id | int | 10 | 0 | N | N | 0 | 回复评论ID:空为0 |
| 4 | content | longtext | 2147483647 | 0 | Y | N | 内容: | |
| 5 | nickname | varchar | 255 | 0 | Y | N | 昵称: | |
| 6 | avatar | varchar | 255 | 0 | Y | N | 头像地址:[0,255] | |
| 7 | create_time | timestamp | 19 | 0 | N | N | CURRENT_TIMESTAMP | 创建时间: |
| 8 | update_time | timestamp | 19 | 0 | N | N | CURRENT_TIMESTAMP | 更新时间: |
| 9 | source_table | varchar | 255 | 0 | Y | N | 来源表: | |
| 10 | source_field | varchar | 255 | 0 | Y | N | 来源字段: | |
| 11 | source_id | int | 10 | 0 | N | N | 0 | 来源ID: |
| 编号 | 名称 | 数据类型 | 长度 | 小数位 | 允许空值 | 主键 | 默认值 | 说明 |
| 1 | feedback_information_id | int | 10 | 0 | N | Y | 反馈信息ID | |
| 2 | order_number | varchar | 64 | 0 | Y | N | 订单号 | |
| 3 | car_name | varchar | 64 | 0 | Y | N | 汽车名称 | |
| 4 | car_type | varchar | 64 | 0 | Y | N | 汽车类型 | |
| 5 | car_pictures | varchar | 255 | 0 | Y | N | 汽车图片 | |
| 6 | vehicle_brand | varchar | 64 | 0 | Y | N | 车辆品牌 | |
| 7 | selling_price | int | 10 | 0 | Y | N | 0 | 卖价 |
| 8 | stroke | int | 10 | 0 | Y | N | 0 | 行程 |
| 9 | seller_customers | int | 10 | 0 | Y | N | 0 | 卖家用户 |
| 10 | seller_name | varchar | 64 | 0 | Y | N | 卖家名称 | |
| 11 | sellers_phone_number | varchar | 64 | 0 | Y | N | 卖家电话 | |
| 12 | seller_address | varchar | 64 | 0 | Y | N | 卖家地址 | |
| 13 | buyer_user | int | 10 | 0 | Y | N | 0 | 买家用户 |
| 14 | buyer_name | varchar | 64 | 0 | Y | N | 买家姓名 | |
| 15 | buyers_phone_number | varchar | 64 | 0 | Y | N | 买家电话 | |
| 16 | feedback_date | date | 10 | 0 | Y | N | 反馈日期 | |
| 17 | feedback_content | text | 65535 | 0 | Y | N | 反馈内容 | |
| 18 | create_time | datetime | 19 | 0 | N | N | CURRENT_TIMESTAMP | 创建时间 |
| 19 | update_time | timestamp | 19 | 0 | N | N | CURRENT_TIMESTAMP | 更新时间 |
| 编号 | 名称 | 数据类型 | 长度 | 小数位 | 允许空值 | 主键 | 默认值 | 说明 |
| 1 | hits_id | int | 10 | 0 | N | Y | 点赞ID: | |
| 2 | user_id | int | 10 | 0 | N | N | 0 | 点赞人: |
| 3 | create_time | timestamp | 19 | 0 | N | N | CURRENT_TIMESTAMP | 创建时间: |
| 4 | update_time | timestamp | 19 | 0 | N | N | CURRENT_TIMESTAMP | 更新时间: |
| 5 | source_table | varchar | 255 | 0 | Y | N | 来源表: | |
| 6 | source_field | varchar | 255 | 0 | Y | N | 来源字段: | |
| 7 | source_id | int | 10 | 0 | N | N | 0 | 来源ID: |
| 编号 | 名称 | 数据类型 | 长度 | 小数位 | 允许空值 | 主键 | 默认值 | 说明 |
| 1 | notice_id | mediumint | 8 | 0 | N | Y | 公告id: | |
| 2 | title | varchar | 125 | 0 | N | N | 标题: | |
| 3 | content | longtext | 2147483647 | 0 | Y | N | 正文: | |
| 4 | create_time | timestamp | 19 | 0 | N | N | CURRENT_TIMESTAMP | 创建时间: |
| 5 | update_time | timestamp | 19 | 0 | N | N | CURRENT_TIMESTAMP | 更新时间: |
| 编号 | 名称 | 数据类型 | 长度 | 小数位 | 允许空值 | 主键 | 默认值 | 说明 |
| 1 | praise_id | int | 10 | 0 | N | Y | 点赞ID: | |
| 2 | user_id | int | 10 | 0 | N | N | 0 | 点赞人: |
| 3 | create_time | timestamp | 19 | 0 | N | N | CURRENT_TIMESTAMP | 创建时间: |
| 4 | update_time | timestamp | 19 | 0 | N | N | CURRENT_TIMESTAMP | 更新时间: |
| 5 | source_table | varchar | 255 | 0 | Y | N | 来源表: | |
| 6 | source_field | varchar | 255 | 0 | Y | N | 来源字段: | |
| 7 | source_id | int | 10 | 0 | N | N | 0 | 来源ID: |
| 8 | status | bit | 1 | 0 | N | N | 1 | 点赞状态:1为点赞,0已取消 |
| 编号 | 名称 | 数据类型 | 长度 | 小数位 | 允许空值 | 主键 | 默认值 | 说明 |
| 1 | secondhand_car_id | int | 10 | 0 | N | Y | 二手汽车ID | |
| 2 | car_name | varchar | 64 | 0 | Y | N | 汽车名称 | |
| 3 | car_type | varchar | 64 | 0 | Y | N | 汽车类型 | |
| 4 | car_pictures | varchar | 255 | 0 | Y | N | 汽车图片 | |
| 5 | vehicle_brand | varchar | 64 | 0 | Y | N | 车辆品牌 | |
| 6 | selling_price | int | 10 | 0 | Y | N | 0 | 卖价 |
| 7 | stroke | int | 10 | 0 | Y | N | 0 | 行程 |
| 8 | seller_customers | int | 10 | 0 | Y | N | 0 | 卖家用户 |
| 9 | seller_name | varchar | 64 | 0 | Y | N | 卖家名称 | |
| 10 | sellers_phone_number | varchar | 64 | 0 | Y | N | 卖家电话 | |
| 11 | seller_address | varchar | 64 | 0 | Y | N | 卖家地址 | |
| 12 | introduction_to_automobiles | longtext | 2147483647 | 0 | Y | N | 汽车介绍 | |
| 13 | hits | int | 10 | 0 | N | N | 0 | 点击数 |
| 14 | create_time | datetime | 19 | 0 | N | N | CURRENT_TIMESTAMP | 创建时间 |
| 15 | update_time | timestamp | 19 | 0 | N | N | CURRENT_TIMESTAMP | 更新时间 |
| 编号 | 名称 | 数据类型 | 长度 | 小数位 | 允许空值 | 主键 | 默认值 | 说明 |
| 1 | seller_customers_id | int | 10 | 0 | N | Y | 卖家用户ID | |
| 2 | seller_name | varchar | 64 | 0 | Y | N | 卖家名称 | |
| 3 | sellers_phone_number | varchar | 64 | 0 | Y | N | 卖家电话 | |
| 4 | seller_address | varchar | 64 | 0 | Y | N | 卖家地址 | |
| 5 | examine_state | varchar | 16 | 0 | N | N | 已通过 | 审核状态 |
| 6 | user_id | int | 10 | 0 | N | N | 0 | 用户ID |
| 7 | create_time | datetime | 19 | 0 | N | N | CURRENT_TIMESTAMP | 创建时间 |
| 8 | update_time | timestamp | 19 | 0 | N | N | CURRENT_TIMESTAMP | 更新时间 |
| 编号 | 名称 | 数据类型 | 长度 | 小数位 | 允许空值 | 主键 | 默认值 | 说明 |
| 1 | sensitive_vocabulary_id | int | 10 | 0 | N | Y | 敏感词汇ID | |
| 2 | sensitive_vocabulary | varchar | 64 | 0 | Y | N | 敏感词汇 | |
| 3 | create_time | datetime | 19 | 0 | N | N | CURRENT_TIMESTAMP | 创建时间 |
| 4 | update_time | timestamp | 19 | 0 | N | N | CURRENT_TIMESTAMP | 更新时间 |
| 编号 | 名称 | 数据类型 | 长度 | 小数位 | 允许空值 | 主键 | 默认值 | 说明 |
| 1 | slides_id | int | 10 | 0 | N | Y | 轮播图ID: | |
| 2 | title | varchar | 64 | 0 | Y | N | 标题: | |
| 3 | content | varchar | 255 | 0 | Y | N | 内容: | |
| 4 | url | varchar | 255 | 0 | Y | N | 链接: | |
| 5 | img | varchar | 255 | 0 | Y | N | 轮播图: | |
| 6 | hits | int | 10 | 0 | N | N | 0 | 点击量: |
| 7 | create_time | timestamp | 19 | 0 | N | N | CURRENT_TIMESTAMP | 创建时间: |
| 8 | update_time | timestamp | 19 | 0 | N | N | CURRENT_TIMESTAMP | 更新时间: |
| 编号 | 名称 | 数据类型 | 长度 | 小数位 | 允许空值 | 主键 | 默认值 | 说明 |
| 1 | transaction_application_id | int | 10 | 0 | N | Y | 交易申请ID | |
| 2 | order_number | varchar | 64 | 0 | Y | N | 订单号 | |
| 3 | car_name | varchar | 64 | 0 | Y | N | 汽车名称 | |
| 4 | car_type | varchar | 64 | 0 | Y | N | 汽车类型 | |
| 5 | car_pictures | varchar | 255 | 0 | Y | N | 汽车图片 | |
| 6 | vehicle_brand | varchar | 64 | 0 | Y | N | 车辆品牌 | |
| 7 | selling_price | int | 10 | 0 | Y | N | 0 | 卖价 |
| 8 | stroke | int | 10 | 0 | Y | N | 0 | 行程 |
| 9 | seller_customers | int | 10 | 0 | Y | N | 0 | 卖家用户 |
| 10 | seller_name | varchar | 64 | 0 | Y | N | 卖家名称 | |
| 11 | sellers_phone_number | varchar | 64 | 0 | Y | N | 卖家电话 | |
| 12 | seller_address | varchar | 64 | 0 | Y | N | 卖家地址 | |
| 13 | buyer_user | int | 10 | 0 | Y | N | 0 | 买家用户 |
| 14 | buyer_name | varchar | 64 | 0 | Y | N | 买家姓名 | |
| 15 | buyers_phone_number | varchar | 64 | 0 | Y | N | 买家电话 | |
| 16 | subscription_date | date | 10 | 0 | Y | N | 订购日期 | |
| 17 | order_remarks | text | 65535 | 0 | Y | N | 订单备注 | |
| 18 | examine_state | varchar | 16 | 0 | N | N | 未审核 | 审核状态 |
| 19 | examine_reply | varchar | 16 | 0 | Y | N | 审核回复 | |
| 20 | create_time | datetime | 19 | 0 | N | N | CURRENT_TIMESTAMP | 创建时间 |
| 21 | update_time | timestamp | 19 | 0 | N | N | CURRENT_TIMESTAMP | 更新时间 |
| 编号 | 名称 | 数据类型 | 长度 | 小数位 | 允许空值 | 主键 | 默认值 | 说明 |
| 1 | transaction_completed_id | int | 10 | 0 | N | Y | 交易完成ID | |
| 2 | order_number | varchar | 64 | 0 | N | N | 订单号 | |
| 3 | car_name | varchar | 64 | 0 | Y | N | 汽车名称 | |
| 4 | car_type | varchar | 64 | 0 | Y | N | 汽车类型 | |
| 5 | car_pictures | varchar | 255 | 0 | Y | N | 汽车图片 | |
| 6 | vehicle_brand | varchar | 64 | 0 | Y | N | 车辆品牌 | |
| 7 | selling_price | int | 10 | 0 | Y | N | 0 | 卖价 |
| 8 | stroke | int | 10 | 0 | Y | N | 0 | 行程 |
| 9 | seller_customers | int | 10 | 0 | Y | N | 0 | 卖家用户 |
| 10 | seller_name | varchar | 64 | 0 | Y | N | 卖家名称 | |
| 11 | sellers_phone_number | varchar | 64 | 0 | Y | N | 卖家电话 | |
| 12 | seller_address | varchar | 64 | 0 | Y | N | 卖家地址 | |
| 13 | buyer_user | int | 10 | 0 | Y | N | 0 | 买家用户 |
| 14 | buyer_name | varchar | 64 | 0 | Y | N | 买家姓名 | |
| 15 | buyers_phone_number | varchar | 64 | 0 | Y | N | 买家电话 | |
| 16 | subscription_date | date | 10 | 0 | Y | N | 订购日期 | |
| 17 | order_remarks | text | 65535 | 0 | Y | N | 订单备注 | |
| 18 | appendices_of_a_contract | varchar | 255 | 0 | Y | N | 合同附件 | |
| 19 | pay_state | varchar | 16 | 0 | N | N | 未支付 | 支付状态 |
| 20 | pay_type | varchar | 16 | 0 | Y | N | 支付类型: 微信、支付宝、网银 | |
| 21 | create_time | datetime | 19 | 0 | N | N | CURRENT_TIMESTAMP | 创建时间 |
| 22 | update_time | timestamp | 19 | 0 | N | N | CURRENT_TIMESTAMP | 更新时间 |
| 编号 | 名称 | 数据类型 | 长度 | 小数位 | 允许空值 | 主键 | 默认值 | 说明 |
| 1 | upload_id | int | 10 | 0 | N | Y | 上传ID | |
| 2 | name | varchar | 64 | 0 | Y | N | 文件名 | |
| 3 | path | varchar | 255 | 0 | Y | N | 访问路径 | |
| 4 | file | varchar | 255 | 0 | Y | N | 文件路径 | |
| 5 | display | varchar | 255 | 0 | Y | N | 显示顺序 | |
| 6 | father_id | int | 10 | 0 | Y | N | 0 | 父级ID |
| 7 | dir | varchar | 255 | 0 | Y | N | 文件夹 | |
| 8 | type | varchar | 32 | 0 | Y | N | 文件类型 |
| 编号 | 名称 | 数据类型 | 长度 | 小数位 | 允许空值 | 主键 | 默认值 | 说明 |
| 1 | user_id | mediumint | 8 | 0 | N | Y | 用户ID:[0,8388607]用户获取其他与用户相关的数据 | |
| 2 | state | smallint | 5 | 0 | N | N | 1 | 账户状态:[0,10](1可用|2异常|3已冻结|4已注销) |
| 3 | user_group | varchar | 32 | 0 | Y | N | 所在用户组:[0,32767]决定用户身份和权限 | |
| 4 | login_time | timestamp | 19 | 0 | N | N | CURRENT_TIMESTAMP | 上次登录时间: |
| 5 | phone | varchar | 11 | 0 | Y | N | 手机号码:[0,11]用户的手机号码,用于找回密码时或登录时 | |
| 6 | phone_state | smallint | 5 | 0 | N | N | 0 | 手机认证:[0,1](0未认证|1审核中|2已认证) |
| 7 | username | varchar | 16 | 0 | N | N | 用户名:[0,16]用户登录时所用的账户名称 | |
| 8 | nickname | varchar | 16 | 0 | Y | N | 昵称:[0,16] | |
| 9 | password | varchar | 64 | 0 | N | N | 密码:[0,32]用户登录所需的密码,由6-16位数字或英文组成 | |
| 10 | | varchar | 64 | 0 | Y | N | 邮箱:[0,64]用户的邮箱,用于找回密码时或登录时 | |
| 11 | email_state | smallint | 5 | 0 | N | N | 0 | 邮箱认证:[0,1](0未认证|1审核中|2已认证) |
| 12 | avatar | varchar | 255 | 0 | Y | N | 头像地址:[0,255] | |
| 13 | open_id | varchar | 255 | 0 | Y | N | 针对获取用户信息字段 | |
| 14 | create_time | timestamp | 19 | 0 | N | N | CURRENT_TIMESTAMP | 创建时间: |
| 15 | vip_level | varchar | 255 | 0 | Y | N | 会员等级 | |
| 16 | vip_discount | double | 11 | 2 | Y | N | 0.00 | 会员折扣 |
| 编号 | 名称 | 数据类型 | 长度 | 小数位 | 允许空值 | 主键 | 默认值 | 说明 |
| 1 | group_id | mediumint | 8 | 0 | N | Y | 用户组ID:[0,8388607] | |
| 2 | display | smallint | 5 | 0 | N | N | 100 | 显示顺序:[0,1000] |
| 3 | name | varchar | 16 | 0 | N | N | 名称:[0,16] | |
| 4 | description | varchar | 255 | 0 | Y | N | 描述:[0,255]描述该用户组的特点或权限范围 | |
| 5 | source_table | varchar | 255 | 0 | Y | N | 来源表: | |
| 6 | source_field | varchar | 255 | 0 | Y | N | 来源字段: | |
| 7 | source_id | int | 10 | 0 | N | N | 0 | 来源ID: |
| 8 | register | smallint | 5 | 0 | Y | N | 0 | 注册位置: |
| 9 | create_time | timestamp | 19 | 0 | N | N | CURRENT_TIMESTAMP | 创建时间: |
| 10 | update_time | timestamp | 19 | 0 | N | N | CURRENT_TIMESTAMP | 更新时间: |
4.1.1 前台首页界面
系统首页以上中下布局,正上方是系统的导航栏,中间是轮播图、下面是系统公告等信息,其界面如下图4-1所示。
图4-1 前台首页界面图
4.1.2 用户注册界面
点击首页右上方的“注册”按钮进入注册页面当填写账号、密码、确认密码、昵称、邮箱、身份等信息后再点击“注册”按钮,系统将会对输入的信息进行验证,通过验证后即可完成注册。其界面如下图4-2所示。
图4-2 用户注册界面图
注册关键代码如下所示
@PostMapping("register")
public Map<String, Object> signUp(HttpServletRequest request) throws IOException {
Map<String, String> query = new HashMap<>();
Map<String,Object> map = service.readBody(request.getReader());
query.put("username",String.valueOf(map.get("username")));
List list = service.selectBaseList(service.select(query, new HashMap<>()));
if (list.size()>0){
return error(30000, "用户已存在");
}
map.put("password",service.encryption(String.valueOf(map.get("password"))));
service.insert(map);
return success(1);
}
4.1.3 买家用户登录界面
已注册用户点击首页右上方的“登录”按钮进入登录页面输入用户名和密码并点击“登录”按钮,系统将会对输入的信息进行验证,验证通过后即可登录成功。其界面如下图4-3所示。
图4-3 买家用户登录界面图
登录代码如下:
@PostMapping("login")
public Map<String, Object> login(@RequestBody Map<String, String> data, HttpServletRequest httpServletRequest) {
log.info("[执行登录接口]");
String username = data.get("username");
String email = data.get("email");
String phone = data.get("phone");
String password = data.get("password");
List resultList = null;
QueryWrapper wrapper = new QueryWrapper<User>();
Map<String, String> map = new HashMap<>();
4.1.4 个人中心界面
用户可以查看和管理个人中心中的交易申请、交易完成、反馈信息、看车申请和收藏信息,如可以交易申请信息进行订单申请查看、对交易完成进行在线支付和填写提交订单反馈,其界面如下图4-4所示:
图4-4 个人中心界面图
4.1.5 汽车资讯界面
用户可以查看感兴趣的汽车资讯信息,并进行收藏、点赞和评论,其界面如下图4-5所示:
图4-5 汽车资讯界面图
4.1.6二手汽车界面
用户可以查看二手汽车列表信息,点击某一汽车信息可以查看汽车详情并进行点赞、发起申请看车、申请交易和评论等操作。其界面如下图4-6、4-7、4-8所示:
图4-6 二手汽车界面图
申请看车界面图:
图4-7 申请看车界面图
申请交易界面图:
图4-8 申请交易界面图
4.1.7卖家用户个人中心界面
卖家用户可以查看和管理个人中心中的“二手汽车”、“交易申请”、“交易完成”、“反馈信息”、“看车申请”、“收藏”信息,如对二手汽车进行汽车资讯发布、对交易申请进行审核、在线签订合同、对看车申请进行审核等。其界面如下图4-9所示:
图4-9卖家用户个人中心管理界面图
管理员可以查看后台首页展示的二手汽车、交易完成统计图。其界面如下图4-10所示:
图4-10后台首页界面图
管理员可以对系统用户信息进行查询、重置、添加和删除操作。其界面如下图4-11所示:
图4-11用户管理界面图
添加的关键代码如下:
@PostMapping("/add")
@Transactional
public Map<String, Object> add(HttpServletRequest request) throws IOException {
service.insert(service.readBody(request.getReader()));
return success(1);
}
@Transactional
public Map<String, Object> addMap(Map<String,Object> map){
service.insert(map);
return success(1);
}
删除的关键代码如下:
@RequestMapping(value = "/del")
@Transactional
public Map<String, Object> del(HttpServletRequest request) {
service.delete(service.readQuery(request), service.readConfig(request));
return success(1);
}
管理员可以对汽车类型列表里的进行详情查看,并根据需求进行查询、重置、删除、新增等操作。其界面如下图4-12所示:
图4-12汽车类型界面图
汽车类型的关键代码如下:
@PostMapping("/upload")
public Map<String, Object> upload(@RequestParam(value = "file",required=false) MultipartFile file,HttpServletRequest request) {
log.info("进入方法");
if (file.isEmpty()) {
return error(30000, "没有选择文件");
}
try {
//判断有没路径,没有则创建
String filePath = request.getSession().getServletContext().getRealPath("\\") +"upload\\";
File targetDir = new File(filePath);
if (!targetDir.exists() && !targetDir.isDirectory()) {
if (targetDir.mkdirs()) {
log.info("创建目录成功");
} else {
log.error("创建目录失败");
}
}
String fileName = file.getOriginalFilename();
int lastIndexOf = fileName.lastIndexOf(".");
String suffix = fileName.substring(lastIndexOf);
fileName = IdWorker.getId()+suffix;
File dest = new File(filePath + fileName);
log.info("文件路径:{}", dest.getPath());
log.info("文件名:{}", dest.getName());
file.transferTo(dest);
JSONObject jsonObject = new JSONObject();
jsonObject.put("url", "/api/upload/" + fileName);
return success(jsonObject);
} catch (IOException e) {
log.info("上传失败:{}", e.getMessage());
}
return error(30000, "上传失败");
}
管理员可以对公共管理系统轮播图和系统管理通知公告等信息进行查询、重置和删除操作。其界面如下图4-13所示:
图4-13公共管理界面图
管理员可以对资源管理的汽车资讯进行详情查看对资讯分类进行分类添加,根据需要进行重置和删除等操作。其界面如下图4-14所示:
图4-14资源管理界面图
管理员可以查看二手汽车列表里二手汽车的详情和评论,对列表里的某一条详情进行编辑、重置、删除等操作。其界面如下图4-15所示:
图4-15二手汽车管理界面图
无论什么样的系统,测试都至关重要,通过测试可以检查出潜藏的缺陷,从而确保系统的性能和稳定性,避免Bug的出现,并确保系统的功能和性价比达到预期的要求。
系统测试包括:用户登录功能、系统公告查看功能、商品购买功能、系统轮播图添加功能、密码修改功能测试,如表5-1、5-2、5-3、5-4所示:
用户登录功能测试:
表5-1 用户登录功能测试表
| 用例名称 | 用户登录系统 |
| 目的 | 测试用户通过正确的用户名和密码可否登录功能 |
| 前提 | 未登录的情况下 |
| 测试流程 | 1) 进入登录页面 2) 输入正确的用户名和密码 |
| 预期结果 | 用户名和密码正确的时候,跳转到登录成功界面,反之则显示错误信息,提示重新输入 |
| 实际结果 | 实际结果与预期结果一致 |
系统公告查看功能测试:
表5-2 系统公告查看功能测试表
| 用例名称 | 系统公告查看 |
| 目的 | 测试系统公告查看功能 |
| 前提 | 用户登录 |
| 测试流程 | 点击系统公告示 |
| 预期结果 | 可以查看到所有系统公告 |
| 实际结果 | 实际结果与预期结果一致 |
交易申请功能测试:
表5-2 交易申请功能测试表
| 用例名称 | 交易申请 |
| 目的 | 测试交易申请功能 |
| 前提 | 用户登录 |
| 测试流程 |
|
| 预期结果 | 在我的个人中心里可以看到已申请的的订单信息 |
| 实际结果 | 实际结果与预期结果一致 |
系统轮播图添加界面测试:
表5-4 系统轮播图添加界面测试表
| 用例名称 | 系统轮播图添加测试用例 | |
| 目的 | 系统轮播图添加功能 | |
| 前提 | 管理员用户正常登录情况下 | |
| 测试流程 | 1)管理员点击系统管理,然后点击轮播图进入添加页面填写信息。 2)点击进行提交。 | |
| 预期结果 | 提交以后,页面首页会显示新的轮播图信息 | |
| 实际结果 | 实际结果与预期结果一致 | |
| 实际结果 | 实际结果与预期结果一致 | |
密码修改功能测试:
表5-5 密码修改功能测试表
| 用例名称 | 密码修改测试用例 |
| 目的 | 测试用户密码修改功能 |
| 前提 | 用户正常登录情况下 |
| 测试流程 | 1)用户密码修改并完成填写。 2)点击进行提交。 |
| 预期结果 | 使用新的密码可以登录 |
| 实际结果 | 实际结果与预期结果一致 |
通过编写基于SSM的二手车交易系统的测试用例,已经检测完毕用户登录功能、系统公告查看功能、交易申请功能、系统轮播图添加功能、密码修改功能测试,通过这五大模块的测试为基于SSM的二手车交易系统的后期推广运营提供了强力的技术支撑。
第六章 结论
在开发二手车交易系统之前,我们需对用户的实际需求进行深度剖析。这不仅包括对系统的可行性研究,还包括对功能需求和其他需求的分析。在可行性分析阶段,本人从技术性和经济性等多个角度对系统实现的可能性进行了全面评估,结果表明,该系统的实施是可行的。
本文首先概述了二手车交易系统开发的背景及其意义,接着详细阐述了系统的具体业务需求,并根据这些需求对系统的结构以及功能模块进行设计。我们把这个系统划分为多个独特的功能模块,每个模块都具有其独特的功能和作用。
在深入分析系统功能需求的过程中,本人对系统的总体架构和功能模块进行了深入研究,并选择了最适合的系统开发技术来完成各个模块的开发工作。系统开发完成后,对系统进行了部署和测试。测试结果表明,该系统在功能和性能方面都满足了预期的要求,具有较好的稳定性和可靠性。
参考文献
[1]Fitriyah N ,Yuniarti T ,Wahyono E , et al. Clean Water Issues, Community Behavior and Communication Models in Sustainable Development Goals 6 in Banten West Java Indonesia [J]. International Journal of Sustainable Development and Planning, 2024, 19 (1):
[2]马敬泽. 中国汽车流通协会会长助理罗磊:2024年二手车市场交易规模将实现稳步增长[N]. 现代物流报, 2024-01-10 (006).
[3]李楚樱,黄晓林. 基于工作过程的二手车交易课程设计 [J]. 时代汽车, 2024, (02): 78-80.
[4]王艳红. 浅谈二手车市场业务的发展战略与实施 [J]. 全国流通经济, 2023, (24): 157-160.
[5]Ketki R ,Arjun K ,Nicole T F . Corrigendum to “Mental health law, policy & program in India – A fragmented narrative of change, contradictions and possibilities” [SSM - Mental Health 2 (2022) 100174] [J]. SSM - Mental Health, 2023, 4
[6]柏卫忠. 二手车金融市场发展机遇、挑战及对策分析 [J]. 中国产经, 2023, (23): 158-160.
[7]刘瑾. 二手车交易开启活跃模式[N]. 经济日报, 2023-12-11 (006).
[8]柏卫忠. “互联网+”背景下国内二手车市场商业模式创新研究 [J]. 时代汽车, 2023, (23): 166-168.
[9]王朝帅. 二手车市场火爆,规范管理正当时[N]. 邵阳日报, 2023-11-04 (003).
[10]余嘉旎. 课程思政系统化设计实践探索——以《二手车鉴定评估与交易》实训课程为例 [J]. 时代汽车, 2023, (22): 58-60.
[11]吉戎轩,毛玲霞. “一带一路”背景下“二手车鉴定评估与交易”双语教学模式研究 [J]. 科教导刊, 2023, (30): 138-141.
[12]黄欢. 二手车交易如何破阵前行[N]. 衢州日报, 2023-10-18 (004).
[13]沈浩. “互联网+”形势下技工学校《二手车鉴定与评估》课程教学改革的探究 [J]. 时代汽车, 2023, (19): 55-57.
[14]Ghoshal A . Oracle’s MySQL HeatWave gets Vector Store, generative AI features [J]. InfoWorld.com, 2023,
[15]王旭光. “7天试驾”打破二手车交易屏障[N]. 国际商报, 2023-09-20 (005).
[16]沈毅斌. 二手车市场加速向“买方市场”转型[N]. IT时报, 2023-09-15 (004).
[17]丛刚,范文清,黄辛旭. 新车价格厮杀震动二手车市场调查[N]. 每日经济新闻, 2023-09-08 (004).
[18]郑爱萍,李彬彬,郭传好. 基于线性回归和神经网络模型的二手车交易价格预测分析 [J]. 智能计算机与应用, 2023, 13 (09): 103-110.
[19]余嘉旎. 诊改背景下课程教学内容重构与实践——以二手车鉴定评估与交易课程为例 [J]. 汽车测试报告, 2023, (16): 122-124.
[20]岳峰,段政伟. 基于SSM的IMSI与人像采集比对系统设计与实现 [J]. 工业控制计算机, 2023, 36 (07): 96-97.
致谢
首先,我要向我的论文指导老师表达最深的谢意。在整个论文创作过程中,老师始终以无微不至的关怀和指导,陪伴我度过每一个难关。他耐心地指导我,对我的写作提出建设性的意见,这些都极大地帮助了我,让我受益良多。老师严谨的学术态度、敬业精神以及卓越的教学能力,都为我树立了追求卓越的榜样,对我未来的人生道路和学业成就产生了深远的影响。
其次,我要感谢我的同窗好友们,他们既是我的亲密战友,又是我的智慧源泉。正是他们的支持与关怀,使得我在大学期间的学习和生活都充满了乐趣和收获。我要感谢所有在我大学生活中给予我帮助的老师和同学们,是你们给了我前进的动力,让我在学业道路上走得更加坚定。
然后,我要向我深爱的父母表达最真挚的感激。是他们用无私的爱和无尽的耐心,将我抚养成人。他们的养育之恩我将永远铭记在心,我将以我的行动和成绩回报他们的期望。在成长的道路上,我会不断努力,用实际行动来回报他们对我付出的爱。
总的来说,在这篇论文中,我要向所有给予我帮助的人表达最深的谢意,包括指导老师、同学们、家人和朋友们。他们的支持与关爱,让我在学术和个人生活中取得了优异的成绩。我会珍惜这份感恩之情,将这份力量用于学习和未来的生活中,不断追求卓越,努力成为一个更优秀的人。
请关注点赞+私信博主,免费领取项目源码

被折叠的 条评论
为什么被折叠?



