摘要
农产品销售系统是一个基于现代信息技术的应用系统,旨在提高农产品销售业务的效率和便捷性。通过该系统,农产品供应商和消费者可以方便地进行交易和沟通,实现快速、准确的订单管理和配送服务。系统利用互联网和移动设备的普及,提供在线农产品销售、购买、支付等功能,为用户提供更加便捷、安全和个性化的农产品购买体验。摘要中提到的农产品销售系统将借助现代信息技术的力量,促进农产品的数字化转型和升级,推动农产品销售业务的发展。
一个完整系统的设计,当然就离不开后台环境的支持,系统开发工具使用的是phpstorm来开发,后台数据库采用MySQL数据库,利用PHP提供的各种面向过程的开发工具,且可扩展的编程环境,基本上实现了一个运行稳定,操作方便,功能完备的农产品销售系统。
关键词:PHP技术;MYSQL;Thinkphp 框架;农产品销售系统
Abstract
The agricultural product sales system is an application system based on modern information technology, aimed at improving the efficiency and convenience of agricultural product sales business. Through this system, fruit and vegetable suppliers and consumers can conveniently conduct transactions and communicate, achieving fast and accurate order management and delivery services. The system uses the popularity of the Internet and mobile devices to provide online agricultural product sales, purchase, payment and other functions, providing users with a more convenient, safe and personalized agricultural product purchase experience. The agricultural product sales system mentioned in the abstract will leverage the power of modern information technology to promote the digital transformation and upgrading of agricultural products, and promote the development of agricultural product sales business.
The design of a complete system, of course, cannot do without the support of the backend environment. The system development tool is developed using PHP Storm, and the backend database is developed using MySQL. Various process oriented development tools provided by PHP and an extensible programming environment are utilized to basically achieve a stable, easy to operate, and fully functional agricultural product sales system.
Keywords: PHP technology; MYSQL; Thinkphp framework; Agricultural product sales system
1 绪论
农产品销售系统的研究背景源于当前农产品市场的需求和供应的变化。随着人们对健康生活的追求和对优质食材的关注,对新鲜、安全、高品质农产品的需求不断增加。然而,传统的农产品销售方式存在着信息不对称、中间环节多、交易流程繁琐等问题,导致消费者在购买过程中面临诸多不便和风险。该系统基于现代信息技术和互联网平台,通过在线选购、支付、配送等功能,将消费者与供应商紧密连接,提供便捷、高效的农产品购买体验。通过实现供需双方的直接对接,消除中间环节,加强交易透明度和可追溯性,提高农产品销售的效率和服务质量。
研究智慧农产品销售系统的背景是农产品市场发展的需求和信息技术的快速进步。随着移动互联网的普及和电子商务的兴起,利用信息技术改善传统农产品销售模式已成为可能。通过研发智慧农产品销售系统,可以满足消费者对新鲜、优质农产品的需求,促进农产品产业的升级和转型,推动农产品的品牌建设和营销推广。
农产品销售系统的研究背景是基于当前农产品市场的需求和供应变化,结合信息技术的快速发展,旨在解决传统农产品销售方式存在的问题,提供更便捷、高效、安全的农产品购买体验,并推动农产品产业的发展和农户的增收。
农产品销售系统的研究意义在于满足现代消费者对新鲜、安全、高品质农产品的需求,提升市场效率和服务质量。通过引入智慧技术和信息化手段,该系统可以实现在线选购、支付和配送跟踪等功能,为消费者提供便捷、个性化的购买体验。
提供了消费者更方便的购买渠道,节省了时间和精力,让他们能够随时随地购买到新鲜的农产品。其次,系统通过数字化管理和数据分析,帮助供应商更好地把握市场需求和优化供应链,提高销售效率和服务质量。此外,农产品销售系统的研究还有助于推动农产品市场的数字化转型和升级。通过应用现代信息技术,更重要的是,该系统有助于满足消费者对健康食品的需求。通过提供农产品的产地、品种、生产过程等信息,消费者可以更加了解农产品的质量和安全性。这对于促进健康饮食和生活方式具有积极影响。
总而言之,农产品销售系统的研究意义体现在提升市场效率、优化供应链管理、满足消费者需求以及推动农产品产业的数字化转型上。该系统的应用将为农产品市场带来更多商机和发展空间,同时也将促进人们更健康、便捷地享受高品质农产品带来的益处。
论文将分层次进行编排,除去论文摘要致谢文献参考部分,正文部分还会对网站需求做出分析,以及阐述大体的设计和实现的功能,最后罗列部分调测记录,论文主要架构如下:
第一章:引言。第一章主要介绍了课题研究的背景,研究意义和本文的主要工作。
第二章:系统需求分析。第二章主要从系统的用户、功能等方面进行需求分析。
第三章:系统设计。第三章主要对系统框架、系统功能模块、数据库进行功能设计。
第四章:系统实现。第四章主要介绍了系统框架搭建、系统界面的实现。
第五章:系统测试。第五章主要对系统的部分界面进行测试并对主要功能进行测试
2 农产品销售系统系统分析
系统分析是开发一个项目的先决条件,通过系统分析可以很好的了解系统的主体用户的基本需求情况,同时这也是项目的开发的原因。进而对系统开发进行可行性分析,通常包括技术可行性、经济可行性等,可行性分析同时也是从项目整体角度进行的分析。然后就是对项目的具体需求进行分析,分析的手段一般都是通过用户的用例图来实现。下面是详细的介绍。
2.1 可行性分析
经济可行性在此仅代表网站的运维成本,开发成本不在此考虑。
目前该模式下的农产品销售系统的数量日益增多,网购变得平民化普及化用户人数呈上升趋势,当用户人数庞大了,运维成本可以由广告费进行填补,包括开发成本。
所以经济可行性没有问题。
(2)操作可行性:
此次项目设计参考了几个该模式下网站的开发案例,对他们的操作界面分析,将众多案例结合在一起,突出以人为本简化操作,所以具有基本计算机知识的人都会操作本项目。
因此操作可行性也没有问题。
(3)技术可行性:
技术可行性指的是对于搭建框架的可行性,以及有更优秀的技术出现时系统的技术更新换代的纳新性如何,开发时间成本费用比如何。
现有的PHP技术能够迎合所有电子商务系统的搭建。开发这个农产品销售系统的时候我采用了PHP+MYSQL用以运行整体程序。
综上所述技术可行性也没有问题。
(4)法律可行性:
从开发者角度来看,PHP和MYSQL是网上开源且免费的,在知识产权方面不会产生任何法律纠纷。
从用户使用角度来看,只要不在系统上贩卖违禁品,对系统做出条约协议,杜绝非法支付即可。
综上所述法律可行性也没有问题。
2.2.1 数据流程
农产品销售系统主要的目的就是实现对产品的在线选购,图2-1就是系统的数据流图。

图2-1产品购买操作展开图
3.3.2 业务流程
分析完系统的数据流,接下来我们来看系统的业务流程,图2-2就是业务流程图:

图2-2业务流程图
按照农产品销售系统的角色,我划分为了买家用户、商家用户、和管理员管理模块这三大部分。
买家用户管理模块:
(1)买家用户注册登录:买家用户注册并登录农产品销售系统;用户对个人信息的增删改查,比如个人资料,密码修改。
(2)首页:农产品销售系统的首页信息包含了首页、通知公告、新闻资讯、产品信息、我的账户、个人中心等。
(3)新闻资讯:用户点击“新闻资讯”菜单可以查看所有新闻资讯信息,可以按照条件查看新闻资讯,或者输入关键词进行查询,点击可以进入新闻资讯详细展示界面,在此界面用户可以收藏、点赞和评论。
(4)通知公告:当用户点击“通知公告”这一菜单按钮,会显示管理员在后台发布的所有通知公告,可以查看详情。
(5)产品信息:用户可以查看产品信息,在查询到自己想要了解的农产品信息的时候,可以进入查看详细的介绍包括产品名称、产品分类、产品价格等信息。买家用户点击“购买”这一按钮以后会跳转到物品购买填写的界面,根据提示填写好购买的信息,点击“提交”以后购买就完成了,在产品信息详情这个界面,支持所有前台用户对喜欢的产品信息进行点赞、收藏和评论的功能。
(6)个人中心:用户点击右上角的“用户名”,然后点击“个人中心”可查看个人管理信息。买家用户可对个人首页、订单信息、收藏进行管理。
商家用户管理模块:
(1)商家用户注册登录:商家用户注册并登录农产品销售系统;商家用户对个人信息的增删改查,比如个人资料,密码修改。
(2)后台首页:商家用户可以查看,自己的产品信息统计、订单信息统计。
(3)产品信息管理:当商家用户点击产品信息管理“这一菜单时,可查看产品信息列表和产品信息添加这两个子菜单。如需添加新的产品信息,点击”产品信息添加“这个子菜单,输入产品分类、产品价格、产品库存、产品图片等,点击”提交“按钮进行添加。同时商家用户可对产品信息进行增删改查。
(4)订单信息管理:商家用户可以查看到购买自己产品的用户提交的订单,可以对提交的订单进行管理。
管理员管理模块:
- 登录:管理员在后台可以输入用户名+密码进行登录,管理员的用户名和密码是在数据库中直接设定好的。
(2)后台首页:管理员可以查看,所用的产品信息统计、订单信息统计。
(3)系统管理:管理员点击“系统管理”菜单可以对首页展示的轮播图信息进行增删改查。
(4)系统用户:管理员可以对前台上注册过的用户信息进行管控,也可以对管理员信息进行管控。
(5)产品信息管理:当管理员点击”产品信息管理“这一菜单时,可查看产品信息列表和产品信息添加这两个子菜单。如需添加新的产品信息,点击”产品信息添加“这个子菜单,输入产品分类、产品价格、产品库存、产品图片等,点击”提交“按钮进行添加。同时管理员可对产品信息进行增删改查。
(6)产品分类管理:当管理员点击”产品分类管理“这一菜单时,可查看产品分类列表和产品分类添加这两个子菜单。如需添加新的产品分类,点击”产品分类添加“这个子菜单,输入产品分类,点击”提交按钮进行添加。同时管理员可对产品信息进行增删改查。
(7)订单信息管理:管理员可以查看到所有产品的用户提交的订单,可以对提交的订单进行管理。
(8)通知公告:管理员点击“通知公告”菜单可以查看到系统中的所有通知公告信息,对已经存在的通知公告,管理员可以修改,也可以添加新的通知公告或者删除通知公告。
(9)资源管理:管理员可以对农产品销售系统前台展示的新闻资讯以及资讯所属的分类进行管控。
农产品销售系统的非功能性需求比如农产品销售系统的安全性怎么样,可靠性怎么样,性能怎么样,可扩展性怎么样等。具体可以表示在如下3-1表格中:
表3-1农产品销售系统非功能需求表
| 安全性 | 主要指农产品销售系统数据库的安装,数据库的使用和密码的设定必须合乎规范。 |
| 可靠性 | 可靠性是指农产品销售系统能够按照用户的指示进行操作,经过测试,可靠性90%以上。 |
| 性能 | 性能是影响农产品销售系统占据市场的必要条件,所以性能最好要佳才好。 |
| 可扩展性 | 比如数据库预留多个属性,比如接口的使用等确保了系统的非功能性需求。 |
| 易用性 | 用户只要跟着农产品销售系统的页面展示内容进行操作,就可以了。 |
| 可维护性 | 农产品销售系统开发的可维护性是非常重要的,经过测试,可维护性没有问题 |
2.4 系统用例分析
通过2.3功能的分析,得出了本农产品销售系统的用例图:
买家用户角色用例如图2-3所示。

图2-3 买家用户角色用例图
web后台管理上的管理员是维护整个农产品销售系统中所有数据信息的。管理员角色可商家角色用例如图2-4-2-5所示。


图2-6商家角色用例图
本章主要通过对农产品销售系统的可行性分析、流程分析、功能需求分析、系统用例分析,确定整个农产品销售系统要实现的功能。同时也为农产品销售系统的代码实现和测试提供了标准。
3 农产品销售系统总体设计
本章主要讨论的内容包括农产品销售系统的功能模块设计、数据库系统设计。
3.1 系统架构设计
本农产品销售系统从架构上分为三层:表现层(UI)、业务逻辑层(BLL)以及数据层(DL)。

图3-1系统架构设计图
表现层(UI):又称UI层,主要完成本农产品销售系统的UI交互功能,一个良好的UI可以大大提高用户的用户体验,增强用户使用本农产品销售系统时的舒适度。UI的界面设计也要适应不同版本的农产品销售系统以及不同尺寸的分辨率,以做到良好的兼容性。UI交互功能要求合理,用户进行交互操作时必须要得到与之相符的交互结果,这就要求表现层要与业务逻辑层进行良好的对接。
业务逻辑层(BLL):主要完成本农产品销售系统的数据处理功能。用户从表现层传输过来的数据经过业务逻辑层进行处理交付给数据层,系统从数据层读取的数据经过业务逻辑层进行处理交付给表现层。
数据层(DL):由于本农产品销售系统的数据是放在服务端的mysql数据库中,因此本属于服务层的部分可以直接整合在业务逻辑层中,所以数据层中只有数据库,其主要完成本农产品销售系统的数据存储和管理功能。
3.2 系统功能模块设计
在上一章节中主要对系统的功能性需求和非功能性需求进行分析,并且根据需求分析了本农产品销售系统中的用例。那么接下来就要开始对本农产品销售系统的架构、主要功能和数据库开始进行设计。农产品销售系统根据前面章节的需求分析得出,其总体设计模块图如图3-2所示。
图3-2 功能模块图
3.2.2用户模块设计
后台管理者能够实现对前台注册的用户增删改查操作,用户模块结构图如下图:

图3-3用户模块结构图
3.2.3 评论管理模块设计
农产品销售系统是一个交流性质的公开平台,用户可以在平台上交流,增加用户之间的互动性。但是同时也为了更好的规范评论的内容,给予管理员删除不合适的言论的功能,所以需要专门设计一个评论管理模块,具体的结构图如下:

图3-4评论模块结构图
3.2.4产品信息模块设计
农产品销售系统中需要存储不少产品信息,其模块功能结构,具体的结构图如下:

图3-5产品信息模块结构图
3.2.5订单管理模块设计
农产品销售系统最重要的一个功能就是购买,其模块功能结构,具体的结构图如下:
图3-6订单模块结构图
数据库设计一般包括需求分析、概念模型设计、数据库表建立三大过程,其中需求分析前面章节已经阐述,概念模型设计有概念模型和逻辑结构设计两部分。
3.3.1 数据库概念结构设计
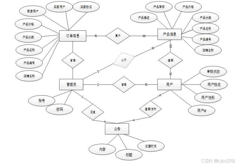
下面是整个农产品销售系统中主要的数据库表总E-R实体关系图。
图3-7农产品销售系统总E-R关系图
通过上一小节中农产品销售系统中总E-R关系图上得出一共需要创建很多个数据表。在此我主要罗列几个主要的数据库表结构设计。
| 编号 | 名称 | 数据类型 | 长度 | 小数位 | 允许空值 | 主键 | 默认值 | 说明 |
| 1 | token_id | int | 10 | 0 | N | Y | 临时访问牌ID | |
| 2 | token | varchar | 64 | 0 | Y | N | 临时访问牌 | |
| 3 | info | text | 65535 | 0 | Y | N | ||
| 4 | maxage | int | 10 | 0 | N | N | 2 | 最大寿命:默认2小时 |
| 5 | create_time | timestamp | 19 | 0 | N | N | CURRENT_TIMESTAMP | 创建时间: |
| 6 | update_time | timestamp | 19 | 0 | N | N | CURRENT_TIMESTAMP | 更新时间: |
| 7 | user_id | int | 10 | 0 | N | N | 0 | 用户编号: |
| 编号 | 名称 | 数据类型 | 长度 | 小数位 | 允许空值 | 主键 | 默认值 | 说明 |
| 1 | article_id | mediumint | 8 | 0 | N | Y | 文章id:[0,8388607] | |
| 2 | title | varchar | 125 | 0 | N | Y | 标题:[0,125]用于文章和html的title标签中 | |
| 3 | type | varchar | 64 | 0 | N | N | 0 | 文章分类:[0,1000]用来搜索指定类型的文章 |
| 4 | hits | int | 10 | 0 | N | N | 0 | 点击数:[0,1000000000]访问这篇文章的人次 |
| 5 | praise_len | int | 10 | 0 | N | N | 0 | 点赞数 |
| 6 | create_time | timestamp | 19 | 0 | N | N | CURRENT_TIMESTAMP | 创建时间: |
| 7 | update_time | timestamp | 19 | 0 | N | N | CURRENT_TIMESTAMP | 更新时间: |
| 8 | source | varchar | 255 | 0 | Y | N | 来源:[0,255]文章的出处 | |
| 9 | url | varchar | 255 | 0 | Y | N | 来源地址:[0,255]用于跳转到发布该文章的网站 | |
| 10 | tag | varchar | 255 | 0 | Y | N | 标签:[0,255]用于标注文章所属相关内容,多个标签用空格隔开 | |
| 11 | content | longtext | 2147483647 | 0 | Y | N | 正文:文章的主体内容 | |
| 12 | img | varchar | 255 | 0 | Y | N | 封面图 | |
| 13 | description | text | 65535 | 0 | Y | N | 文章描述 |
| 编号 | 名称 | 数据类型 | 长度 | 小数位 | 允许空值 | 主键 | 默认值 | 说明 |
| 1 | type_id | smallint | 5 | 0 | N | Y | 分类ID:[0,10000] | |
| 2 | display | smallint | 5 | 0 | N | N | 100 | 显示顺序:[0,1000]决定分类显示的先后顺序 |
| 3 | name | varchar | 16 | 0 | N | N | 分类名称:[2,16] | |
| 4 | father_id | smallint | 5 | 0 | N | N | 0 | 上级分类ID:[0,32767] |
| 5 | description | varchar | 255 | 0 | Y | N | 描述:[0,255]描述该分类的作用 | |
| 6 | icon | text | 65535 | 0 | Y | N | 分类图标: | |
| 7 | url | varchar | 255 | 0 | Y | N | 外链地址:[0,255]如果该分类是跳转到其他网站的情况下,就在该URL上设置 | |
| 8 | create_time | timestamp | 19 | 0 | N | N | CURRENT_TIMESTAMP | 创建时间: |
| 9 | update_time | timestamp | 19 | 0 | N | N | CURRENT_TIMESTAMP | 更新时间: |
| 编号 | 名称 | 数据类型 | 长度 | 小数位 | 允许空值 | 主键 | 默认值 | 说明 |
| 1 | auth_id | int | 10 | 0 | N | Y | 授权ID: | |
| 2 | user_group | varchar | 64 | 0 | Y | N | 用户组: | |
| 3 | mod_name | varchar | 64 | 0 | Y | N | 模块名: | |
| 4 | table_name | varchar | 64 | 0 | Y | N | 表名: | |
| 5 | page_title | varchar | 255 | 0 | Y | N | 页面标题: | |
| 6 | path | varchar | 255 | 0 | Y | N | 路由路径: | |
| 7 | position | varchar | 32 | 0 | Y | N | 位置: | |
| 8 | mode | varchar | 32 | 0 | N | N | _blank | 跳转方式: |
| 9 | add | tinyint | 3 | 0 | N | N | 1 | 是否可增加: |
| 10 | del | tinyint | 3 | 0 | N | N | 1 | 是否可删除: |
| 11 | set | tinyint | 3 | 0 | N | N | 1 | 是否可修改: |
| 12 | get | tinyint | 3 | 0 | N | N | 1 | 是否可查看: |
| 13 | field_add | text | 65535 | 0 | Y | N | 添加字段: | |
| 14 | field_set | text | 65535 | 0 | Y | N | 修改字段: | |
| 15 | field_get | text | 65535 | 0 | Y | N | 查询字段: | |
| 16 | table_nav_name | varchar | 500 | 0 | Y | N | 跨表导航名称: | |
| 17 | table_nav | varchar | 500 | 0 | Y | N | 跨表导航: | |
| 18 | option | text | 65535 | 0 | Y | N | 配置: | |
| 19 | create_time | timestamp | 19 | 0 | N | N | CURRENT_TIMESTAMP | 创建时间: |
| 20 | update_time | timestamp | 19 | 0 | N | N | CURRENT_TIMESTAMP | 更新时间: |
| 编号 | 名称 | 数据类型 | 长度 | 小数位 | 允许空值 | 主键 | 默认值 | 说明 |
| 1 | buyer_user_id | int | 10 | 0 | N | Y | 买家用户ID | |
| 2 | buyer_name | varchar | 64 | 0 | Y | N | 买家姓名 | |
| 3 | buyer_gender | varchar | 64 | 0 | Y | N | 买家性别 | |
| 4 | buyers_phone_number | varchar | 16 | 0 | Y | N | 买家电话 | |
| 5 | examine_state | varchar | 16 | 0 | N | N | 已通过 | 审核状态 |
| 6 | user_id | int | 10 | 0 | N | N | 0 | 用户ID |
| 7 | create_time | datetime | 19 | 0 | N | N | CURRENT_TIMESTAMP | 创建时间 |
| 8 | update_time | timestamp | 19 | 0 | N | N | CURRENT_TIMESTAMP | 更新时间 |
| 编号 | 名称 | 数据类型 | 长度 | 小数位 | 允许空值 | 主键 | 默认值 | 说明 |
| 1 | collect_id | int | 10 | 0 | N | Y | 收藏ID: | |
| 2 | user_id | int | 10 | 0 | N | N | 0 | 收藏人ID: |
| 3 | source_table | varchar | 255 | 0 | Y | N | 来源表: | |
| 4 | source_field | varchar | 255 | 0 | Y | N | 来源字段: | |
| 5 | source_id | int | 10 | 0 | N | N | 0 | 来源ID: |
| 6 | title | varchar | 255 | 0 | Y | N | 标题: | |
| 7 | img | varchar | 255 | 0 | Y | N | 封面: | |
| 8 | create_time | timestamp | 19 | 0 | N | N | CURRENT_TIMESTAMP | 创建时间: |
| 9 | update_time | timestamp | 19 | 0 | N | N | CURRENT_TIMESTAMP | 更新时间: |
| 编号 | 名称 | 数据类型 | 长度 | 小数位 | 允许空值 | 主键 | 默认值 | 说明 |
| 1 | comment_id | int | 10 | 0 | N | Y | 评论ID: | |
| 2 | user_id | int | 10 | 0 | N | N | 0 | 评论人ID: |
| 3 | reply_to_id | int | 10 | 0 | N | N | 0 | 回复评论ID:空为0 |
| 4 | content | longtext | 2147483647 | 0 | Y | N | 内容: | |
| 5 | nickname | varchar | 255 | 0 | Y | N | 昵称: | |
| 6 | avatar | varchar | 255 | 0 | Y | N | 头像地址:[0,255] | |
| 7 | create_time | timestamp | 19 | 0 | N | N | CURRENT_TIMESTAMP | 创建时间: |
| 8 | update_time | timestamp | 19 | 0 | N | N | CURRENT_TIMESTAMP | 更新时间: |
| 9 | source_table | varchar | 255 | 0 | Y | N | 来源表: | |
| 10 | source_field | varchar | 255 | 0 | Y | N | 来源字段: | |
| 11 | source_id | int | 10 | 0 | N | N | 0 | 来源ID: |
| 编号 | 名称 | 数据类型 | 长度 | 小数位 | 允许空值 | 主键 | 默认值 | 说明 |
| 1 | hits_id | int | 10 | 0 | N | Y | 点赞ID: | |
| 2 | user_id | int | 10 | 0 | N | N | 0 | 点赞人: |
| 3 | create_time | timestamp | 19 | 0 | N | N | CURRENT_TIMESTAMP | 创建时间: |
| 4 | update_time | timestamp | 19 | 0 | N | N | CURRENT_TIMESTAMP | 更新时间: |
| 5 | source_table | varchar | 255 | 0 | Y | N | 来源表: | |
| 6 | source_field | varchar | 255 | 0 | Y | N | 来源字段: | |
| 7 | source_id | int | 10 | 0 | N | N | 0 | 来源ID: |
| 编号 | 名称 | 数据类型 | 长度 | 小数位 | 允许空值 | 主键 | 默认值 | 说明 |
| 1 | merchant_users_id | int | 10 | 0 | N | Y | 商家用户ID | |
| 2 | store_name | varchar | 64 | 0 | Y | N | 店铺名称 | |
| 3 | merchant_name | varchar | 64 | 0 | Y | N | 商家姓名 | |
| 4 | merchant_gender | varchar | 64 | 0 | Y | N | 商家性别 | |
| 5 | merchant_phone_number | varchar | 16 | 0 | Y | N | 商家电话 | |
| 6 | examine_state | varchar | 16 | 0 | N | N | 已通过 | 审核状态 |
| 7 | user_id | int | 10 | 0 | N | N | 0 | 用户ID |
| 8 | create_time | datetime | 19 | 0 | N | N | CURRENT_TIMESTAMP | 创建时间 |
| 9 | update_time | timestamp | 19 | 0 | N | N | CURRENT_TIMESTAMP | 更新时间 |
| 编号 | 名称 | 数据类型 | 长度 | 小数位 | 允许空值 | 主键 | 默认值 | 说明 |
| 1 | notice_id | mediumint | 8 | 0 | N | Y | 公告id: | |
| 2 | title | varchar | 125 | 0 | N | N | 标题: | |
| 3 | content | longtext | 2147483647 | 0 | Y | N | 正文: | |
| 4 | create_time | timestamp | 19 | 0 | N | N | CURRENT_TIMESTAMP | 创建时间: |
| 5 | update_time | timestamp | 19 | 0 | N | N | CURRENT_TIMESTAMP | 更新时间: |
| 编号 | 名称 | 数据类型 | 长度 | 小数位 | 允许空值 | 主键 | 默认值 | 说明 |
| 1 | order_information_id | int | 10 | 0 | N | Y | 订单信息ID | |
| 2 | store_name | varchar | 64 | 0 | Y | N | 店铺名称 | |
| 3 | product_number | varchar | 64 | 0 | Y | N | 产品编号 | |
| 4 | product_name | varchar | 64 | 0 | Y | N | 产品名称 | |
| 5 | product_classification | varchar | 64 | 0 | Y | N | 产品分类 | |
| 6 | product_price | varchar | 64 | 0 | Y | N | 产品价格 | |
| 7 | merchant_users | int | 10 | 0 | Y | N | 0 | 商家用户 |
| 8 | buyer_user | int | 10 | 0 | Y | N | 0 | 买家用户 |
| 9 | buyer_name | varchar | 64 | 0 | Y | N | 买家姓名 | |
| 10 | buyers_phone_number | varchar | 64 | 0 | Y | N | 买家电话 | |
| 11 | order_date | date | 10 | 0 | Y | N | 订单日期 | |
| 12 | purchase_quantity | int | 10 | 0 | Y | N | 0 | 购买数量 |
| 13 | total_purchase_price | varchar | 64 | 0 | Y | N | 购买总价 | |
| 14 | delivery_address | text | 65535 | 0 | Y | N | 配送地址 | |
| 15 | order_status | varchar | 64 | 0 | Y | N | 订单状态 | |
| 16 | logistics_description | text | 65535 | 0 | Y | N | 物流描述 | |
| 17 | pay_state | varchar | 16 | 0 | N | N | 未支付 | 支付状态 |
| 18 | pay_type | varchar | 16 | 0 | Y | N | 支付类型: 微信、支付宝、网银 | |
| 19 | create_time | datetime | 19 | 0 | N | N | CURRENT_TIMESTAMP | 创建时间 |
| 20 | update_time | timestamp | 19 | 0 | N | N | CURRENT_TIMESTAMP | 更新时间 |
| 编号 | 名称 | 数据类型 | 长度 | 小数位 | 允许空值 | 主键 | 默认值 | 说明 |
| 1 | praise_id | int | 10 | 0 | N | Y | 点赞ID: | |
| 2 | user_id | int | 10 | 0 | N | N | 0 | 点赞人: |
| 3 | create_time | timestamp | 19 | 0 | N | N | CURRENT_TIMESTAMP | 创建时间: |
| 4 | update_time | timestamp | 19 | 0 | N | N | CURRENT_TIMESTAMP | 更新时间: |
| 5 | source_table | varchar | 255 | 0 | Y | N | 来源表: | |
| 6 | source_field | varchar | 255 | 0 | Y | N | 来源字段: | |
| 7 | source_id | int | 10 | 0 | N | N | 0 | 来源ID: |
| 8 | status | bit | 1 | 0 | N | N | 1 | 点赞状态:1为点赞,0已取消 |
表product_classification (产品分类)
| 编号 | 名称 | 数据类型 | 长度 | 小数位 | 允许空值 | 主键 | 默认值 | 说明 |
| 1 | product_classification_id | int | 10 | 0 | N | Y | 产品分类ID | |
| 2 | product_classification | varchar | 64 | 0 | Y | N | 产品分类 | |
| 3 | create_time | datetime | 19 | 0 | N | N | CURRENT_TIMESTAMP | 创建时间 |
| 4 | update_time | timestamp | 19 | 0 | N | N | CURRENT_TIMESTAMP | 更新时间 |
| 编号 | 名称 | 数据类型 | 长度 | 小数位 | 允许空值 | 主键 | 默认值 | 说明 |
| 1 | product_information_id | int | 10 | 0 | N | Y | 产品信息ID | |
| 2 | store_name | varchar | 64 | 0 | Y | N | 店铺名称 | |
| 3 | product_number | varchar | 64 | 0 | Y | N | 产品编号 | |
| 4 | product_name | varchar | 64 | 0 | Y | N | 产品名称 | |
| 5 | product_classification | varchar | 64 | 0 | Y | N | 产品分类 | |
| 6 | product_price | int | 10 | 0 | Y | N | 0 | 产品价格 |
| 7 | product_inventory | int | 10 | 0 | Y | N | 0 | 产品库存 |
| 8 | merchant_users | int | 10 | 0 | Y | N | 0 | 商家用户 |
| 9 | product_images | varchar | 255 | 0 | Y | N | 产品图片 | |
| 10 | product_description | longtext | 2147483647 | 0 | Y | N | 产品描述 | |
| 11 | hits | int | 10 | 0 | N | N | 0 | 点击数 |
| 12 | praise_len | int | 10 | 0 | N | N | 0 | 点赞数 |
| 13 | recommend | int | 10 | 0 | N | N | 0 | 智能推荐 |
| 14 | create_time | datetime | 19 | 0 | N | N | CURRENT_TIMESTAMP | 创建时间 |
| 15 | update_time | timestamp | 19 | 0 | N | N | CURRENT_TIMESTAMP | 更新时间 |
| 编号 | 名称 | 数据类型 | 长度 | 小数位 | 允许空值 | 主键 | 默认值 | 说明 |
| 1 | slides_id | int | 10 | 0 | N | Y | 轮播图ID: | |
| 2 | title | varchar | 64 | 0 | Y | N | 标题: | |
| 3 | content | varchar | 255 | 0 | Y | N | 内容: | |
| 4 | url | varchar | 255 | 0 | Y | N | 链接: | |
| 5 | img | varchar | 255 | 0 | Y | N | 轮播图: | |
| 6 | hits | int | 10 | 0 | N | N | 0 | 点击量: |
| 7 | create_time | timestamp | 19 | 0 | N | N | CURRENT_TIMESTAMP | 创建时间: |
| 8 | update_time | timestamp | 19 | 0 | N | N | CURRENT_TIMESTAMP | 更新时间: |
| 编号 | 名称 | 数据类型 | 长度 | 小数位 | 允许空值 | 主键 | 默认值 | 说明 |
| 1 | upload_id | int | 10 | 0 | N | Y | 上传ID | |
| 2 | name | varchar | 64 | 0 | Y | N | 文件名 | |
| 3 | path | varchar | 255 | 0 | Y | N | 访问路径 | |
| 4 | file | varchar | 255 | 0 | Y | N | 文件路径 | |
| 5 | display | varchar | 255 | 0 | Y | N | 显示顺序 | |
| 6 | father_id | int | 10 | 0 | Y | N | 0 | 父级ID |
| 7 | dir | varchar | 255 | 0 | Y | N | 文件夹 | |
| 8 | type | varchar | 32 | 0 | Y | N | 文件类型 |
| 编号 | 名称 | 数据类型 | 长度 | 小数位 | 允许空值 | 主键 | 默认值 | 说明 |
| 1 | user_id | mediumint | 8 | 0 | N | Y | 用户ID:[0,8388607]用户获取其他与用户相关的数据 | |
| 2 | state | smallint | 5 | 0 | N | N | 1 | 账户状态:[0,10](1可用|2异常|3已冻结|4已注销) |
| 3 | user_group | varchar | 32 | 0 | Y | N | 所在用户组:[0,32767]决定用户身份和权限 | |
| 4 | login_time | timestamp | 19 | 0 | N | N | CURRENT_TIMESTAMP | 上次登录时间: |
| 5 | phone | varchar | 11 | 0 | Y | N | 手机号码:[0,11]用户的手机号码,用于找回密码时或登录时 | |
| 6 | phone_state | smallint | 5 | 0 | N | N | 0 | 手机认证:[0,1](0未认证|1审核中|2已认证) |
| 7 | username | varchar | 16 | 0 | N | N | 用户名:[0,16]用户登录时所用的账户名称 | |
| 8 | nickname | varchar | 16 | 0 | Y | N | 昵称:[0,16] | |
| 9 | password | varchar | 64 | 0 | N | N | 密码:[0,32]用户登录所需的密码,由6-16位数字或英文组成 | |
| 10 | | varchar | 64 | 0 | Y | N | 邮箱:[0,64]用户的邮箱,用于找回密码时或登录时 | |
| 11 | email_state | smallint | 5 | 0 | N | N | 0 | 邮箱认证:[0,1](0未认证|1审核中|2已认证) |
| 12 | avatar | varchar | 255 | 0 | Y | N | 头像地址:[0,255] | |
| 13 | open_id | varchar | 255 | 0 | Y | N | 针对获取用户信息字段 | |
| 14 | create_time | timestamp | 19 | 0 | N | N | CURRENT_TIMESTAMP | 创建时间: |
| 15 | vip_level | varchar | 255 | 0 | Y | N | 会员等级 | |
| 16 | vip_discount | double | 11 | 2 | Y | N | 0.00 | 会员折扣 |
| 编号 | 名称 | 数据类型 | 长度 | 小数位 | 允许空值 | 主键 | 默认值 | 说明 |
| 1 | group_id | mediumint | 8 | 0 | N | Y | 用户组ID:[0,8388607] | |
| 2 | display | smallint | 5 | 0 | N | N | 100 | 显示顺序:[0,1000] |
| 3 | name | varchar | 16 | 0 | N | N | 名称:[0,16] | |
| 4 | description | varchar | 255 | 0 | Y | N | 描述:[0,255]描述该用户组的特点或权限范围 | |
| 5 | source_table | varchar | 255 | 0 | Y | N | 来源表: | |
| 6 | source_field | varchar | 255 | 0 | Y | N | 来源字段: | |
| 7 | source_id | int | 10 | 0 | N | N | 0 | 来源ID: |
| 8 | register | smallint | 5 | 0 | Y | N | 0 | 注册位置: |
| 9 | create_time | timestamp | 19 | 0 | N | N | CURRENT_TIMESTAMP | 创建时间: |
| 10 | update_time | timestamp | 19 | 0 | N | N | CURRENT_TIMESTAMP | 更新时间: |
整个农产品销售系统的需求分析主要对系统总体架构以及功能模块的设计,通过建立E-R模型和数据库逻辑系统设计完成了数据库系统设计。
4 农产品销售系统详细设计与实现
农产品销售系统的详细设计与实现主要是根据前面的农产品销售系统的需求分析和农产品销售系统的总体设计来设计页面并实现业务逻辑。主要从农产品销售系统界面实现、业务逻辑实现这两部分进行介绍。
4.1用户功能模块
4.1.1 前台首页界面
当进入农产品销售系统的时候,首先映入眼帘的是系统的导航栏,下面是轮播图以及系统内容,其主界面展示如下图4-1所示。
图4-1 前台首页界面图
4.1.2注册界面
不是农产品销售系统中正式用户的是可以在线进行注册的,如果你没有本农产品销售系统的账号的话,添加“注册”,当填写上自己的账号+密码+确认密码+昵称+邮箱+手机号等后再点击“注册”按钮后将会先验证输入的有没有空数据,再次验证密码和确认密码是否是一样的,最后验证输入的账户名和数据库表中已经注册的账户名是否重复,只有都验证没问题后即可用户注册成功。其用用户注册界面展示如下图4-2所示。
图4-2 前台注册界面图
注册逻辑代码如下:
public function register()
{
if (Request::isPost()) {
$request = Request::param();
$request['create_time'] = isset($request['create_time']) ? $request['create_time'] : date('Y-m-d H:i:s');
$request['update_time'] = isset($request['update_time']) ? $request['update_time'] : date('Y-m-d H:i:s');
$result = $this->validate($request, $this->validate);
if (true !== $result) {
$data['error'] = 30000;
$data['message'] = $result;
} else {
$request['password'] = md5($request['password']);
$result = $this->model->register($request, $this->table);
$data = $result;
}
} else {
$data['error'] = 30000;
$data['message'] = "field的值不能为空!";
}
return json_encode($data);
}
public function register($request=[],$table_name = ''){
$username = $request['username'];
$bol = $this->where(['username'=>$username])->find();
if (!$bol){
$result = self::allowField(true)->save($request);
if ($result) {
return ['result' => 1];
} else {
return ['error' => ['code' => 3000, 'message' => '注册失败']];
}
}else{
return ['error' => ['code' => 3000, 'message' => '注册失败,账号已存在']];
}
}
4.1.3 登录界面
农产品销售系统中的前台上注册后的用户是可以通过自己的账户名和密码进行登录的,当用户输入完整的自己的账户名和密码信息并点击“登录”按钮后,将会首先验证输入的有没有空数据,再次验证输入的账户名+密码和数据库中当前保存的用户信息是否一致,只有在一致后将会登录成功并自动跳转到农产品销售系统的首页中;否则将会提示相应错误信息,用户登录界面如下图4-3所示。
图4-3登录界面图
登录的逻辑代码如下所示:
public function login()
{
if (Request::isPost()) {
$request = Request::param();
$result = $this->validate($request, $this->validate);
if (true !== $result) {
$data['error'] = 30000;
$data['message'] = $result;
} else {
$request['password'] = md5($request['password']);
$result = $this->model->login($request, $this->table);
$data = $result;
}
} else {
$data['error'] = 30000;
$data['message'] = "field的值不能为空!";
}
return json_encode($data);
}
public function login($request=[],$table_name = ''){
$username = $request['username'];
$password = $request['password'];
$bol = $this->where(['username'=>$username])->find();
if ($bol){
$password = md5($password);
if ($request['password']==$bol['password']) {
//添加token信息
$access_token['create_time'] = date('Y-m-d H:i:s');
$access_token['update_time'] = date('Y-m-d H:i:s');
$access_token['info'] = json_encode($bol);
// $access_token['info'] = $bol;
$access_token['token'] = md5(date('Y-m-d H:i:s'));
$bol_token = Db::name('AccessToken')->insert($access_token);
if ($bol_token){
$data['obj'] = $bol;
$data['obj']['token'] = $access_token['token'];
return ['result' => $data];
}else{
return ['error' => ['code' => 5000, 'message' => '登录失败,token生成失败']];
}
} else {
return ['error' => ['code' => 5000, 'message' => '登录失败,密码不正确']];
}
}else{
return ['error' => ['code' => 5000, 'message' => '登录失败,账号不存在']];
}
}
4.1.4 我的账户界面
当用户点击右上角“我的”这个按钮,会出现子菜单,点击“我的账户”可以对个人的资料、登录系统的密码进行设置管理,我的账户界面如下图4-4所示。
图4-4我的账户界面图
4.1.5 产品信息界面
当买家用户点击了任意产品后将会进入该款产品的详情界面,可以了解到该产品的图片信息、商品信息、价钱信息等,同时可以对该产品进行立即购买+收藏+点赞+评论,产品详情展示页面如图4-5所示。
图4-5 产品信息界面图
当用户点击“订单信息”链接后就进入自己购买的订单的界面展示,界面如下图4-6所示。
图4-6 订单信息界面图
4.2.1系统用户管理界面
农产品销售系统中的管理人员是可以对前台注册的用户进行管理的,也可以对管理员进行管控。界面如下图4-7所示。
图4-7系统用户管理界面图
用户管理关键代码如下:
public function add()
{
if (Request::isPost()) {
$request = Request::param();
$request['create_time'] = isset($request['create_time']) ? $request['create_time'] : date('Y-m-d H:i:s');
$request['update_time'] = isset($request['update_time']) ? $request['update_time'] : date('Y-m-d H:i:s');
$result = $this->validate($request, $this->validate);
if (true !== $result) {
// 验证失败 输出错误信息
$data['error'] = 30000;
$data['message'] = $result;
} else {
if($this->table == 'user'){
$request['password'] = md5($request['password']);
}
$res = $this->add_before($request, $this->table, $this->table_id);
if($res['code'] == 200){
$result = $this->model->add($request, $this->table, $this->table_id);
$this->add_after($this->table);
$data = $result;
}else{
$data['error'] = $res;
}
}
} else {
$data['error']['code'] = 30000;
$data['error']['message'] = "field的值不能为空!";
}
return json_encode($data);
}
管理员点击“系统管理”这一菜单会显示轮播图菜单,管理员可以对前台展示的轮播图进行设置,界面如下图4-8所示。
图4-8系统管理界面图
系统管理关键代码如下:
public function get_list()
{
$request = Request::param();
$result['list'] = $this->model->get_list($request, $this->table, $this->table_id);
$result['count'] = $this->model->list_count($request, $this->table, $this->table_id);
$data['result'] = $result;
return json_encode($data);
}
4.2.3订单信息管理界面
农产品销售系统中的管理人员是可以对农产品销售系统内的订单信息进行管控的,订单信息管理界面如下图4-9所示。
图4-9订单信息管理界面图
订单列表关键代码如下:
public function del()
{
$request = Request::param();
$result = $this->model->del_data($request, $this->table, $this->table_id);
$data = $result;
return json_encode($data);
}
4.2.4 产品信息管理界面
农产品销售系统中的管理人员是可以对不同产品信息进行维护和管理的,支持增删改查操作。产品信息管理界面如下图4-10所示。
图4-10产品信息管理界面图
通过商家功能管理页面,用户可以查看后台首页、产品信息管理、订单信息管理、个人信息、修改密码等,并且可以根据需要进行相应的操作,界面如下图4-11所示。
图4-11商家功能管理界面图
5系统测试
系统开发到了最后一个阶段那就是系统测试,系统测试对软件的开发其实是非常有必要的。因为没什么系统一经开发出来就可能会尽善尽美,再厉害的系统开发工程师也会在系统开发的时候出现纰漏,系统测试能够较好的改正一些bug,为后期系统的维护性提供很好的支持。通过系统测试,开发人员也可以建立自己对系统的信心,为后期的系统版本的更新提供支持。
系统测试包括:用户登录功能测试、产品展示功能测试、产品添加、产品搜索、密码修改功能测试,如表5-1、5-2、5-3、5-4、5-5所示:
表5-1 用户登录功能测试表
| 用例名称 | 用户登录系统 |
| 目的 | 测试用户通过正确的用户名和密码可否登录功能 |
| 前提 | 未登录的情况下 |
| 测试流程 | 1) 进入登录页面 2) 输入正确的用户名和密码 |
| 预期结果 | 用户名和密码正确的时候,跳转到登录成功界面,反之则显示错误信息,提示重新输入 |
| 实际结果 | 实际结果与预期结果一致 |
产品查看功能测试:
表5-2 产品查看功能测试表
| 用例名称 | 产品查看 |
| 目的 | 测试产品查看功能 |
| 前提 | 用户登录 |
| 测试流程 | 点击产品列表 |
| 预期结果 | 可以查看到所有产品信息 |
| 实际结果 | 实际结果与预期结果一致 |
管理员添加产品界面测试:
表5-3 管理员添加产品界面测试表
| 用例名称 | 产品发布测试用例 |
| 目的 | 测试产品发布功能 |
| 前提 | 用户正常登录情况下 |
| 测试流程 | 1)点击产品信息管理,然后点击添加后并填写信息。 2)点击进行提交。 |
| 预期结果 | 提交以后,页面首页会显示新的产品信息 |
| 实际结果 | 实际结果与预期结果一致 |
产品搜索功能测试:
表5-4产品搜索功能测试表
| 用例名称 | 产品搜索测试 |
| 目的 | 测试产品搜索功能 |
| 前提 | 无 |
| 测试流程 | 1)在搜索框填入搜索关键字。 2)点击搜索按钮。 |
| 预期结果 | 页面显示包含有搜索关键字的产品 |
| 实际结果 | 实际结果与预期结果一致 |
密码修改功能测试:
表5-5 密码修改功能测试表
| 用例名称 | 密码修改测试用例 |
| 目的 | 测试管理员密码修改功能 |
| 前提 | 管理员用户正常登录情况下 |
| 测试流程 | 1)管理员密码修改并完成填写。 2)点击进行提交。 |
| 预期结果 | 使用新的密码可以登录 |
| 实际结果 | 实际结果与预期结果一致 |
通过编写农产品销售系统的测试用例,已经检测完毕用户登录模块、产品查看模块、产品添加模块、产品搜索模块、密码修改功能测试,通过这5大模块为农产品销售系统的后期推广运营提供了强力的技术支撑。
结论
至此,农产品销售系统已经结束,在开发前做了许多的准备,在本系统的设计和开发过程中阅览和学习了许多文献资料,从中我也收获了很多宝贵的方法和设计思路,对系统的开发也起到了很重要的作用,系统的开发技术选用的都是自己比较熟悉的,比如Web、PHP技术、MYSQL,这些技术都是在以前的学习中学到了,其中许多的设计思路和方法都是在以前不断地学习中摸索出来的经验,其实对于我们来说工作量还是比较大的,但是正是由于之前的积累与准备,才能顺利的完成这个项目,由此看来,积累经验跟做好准备是十分重要的事情。
当然在该系统的设计与实现的过程中也离不开老师以及同学们的帮助,正是因为他们的指导与帮助,我才能够成功的在预期内完成了这个系统。同时在这个过程当中我也收获了很多东西,此系统也有需要改进的地方,但是由于专业知识的浅薄,并不能做到十分完美,希望以后有机会可以让其真正的投入到使用之中。
参考文献
[1]张洋. 电商新模式打通农产品销售新渠道[N]. 中卫日报, 2024-02-22 (005).
[2]梁丽艳,禤圆华. 数字经济下特色农产品网络营销现状、存在问题及对策 [J]. 新疆农垦科技, 2024, 47 (01): 50-53.
[3]庞旭良. “互联网+”背景下农产品线上营销模式优化研究 [J]. 中国航务周刊, 2024, (06): 80-82.
[4]佟冠杰,葛文光,崔兰等. 生态农产品电商营销发展模式研究 [J]. 中国商论, 2024, (03): 33-36.
[5]刘海燕. 武威市“互联网+”农产品出村进城背景下农业电子商务发展研究 [J]. 山西农经, 2024, (02): 42-44.
[6]陈泳. 我市农产品长势良好供应顺畅[N]. 成都日报, 2024-01-24 (005).
[7]周佩萱,陈辉. 生鲜农产品电商拼价销售影响小农生产经营的内在逻辑——基于陕西省A县甜瓜产业的考察 [J]. 南京农业大学学报(社会科学版), 2024, 24 (01): 167-178.
[8]王珊君,顾静. 农产品电商营销策略及电商平台的销售情况分析——以宁夏枸杞为例 [J]. 商展经济, 2024, (02): 78-81.
[9]敬娟. 甘肃现代农业产业园助推特色农产品销售研究 [J]. 合作经济与科技, 2024, (05): 80-81.
[10]陈靖. 电商环境下农产品品牌提升策略分析 [J]. 现代农村科技, 2024, (01): 1-3.
[11]Aberuagba A ,Joel B E ,Bello J A , et al. Thermophilic PHP Protein Tyrosine Phosphatases (Cap8C and Wzb) from Mesophilic Bacteria [J]. International Journal of Molecular Sciences, 2024, 25 (2):
[12]程雪霏. “互联网+农业”为承德特色农产品销售插上腾飞的翅膀[N]. 承德日报, 2024-01-17 (005).
[13]曹露晴,韩梅,魏璐璐. 数字经济促进我国特色农产品行业发展的路径研究 [J]. 现代化农业, 2024, (01): 62-65.
[14]杨梦帆. 拒绝“美颜”加持,还农产品本来面貌[N]. 农民日报, 2024-01-13 (002).
[15]戴静雯. 数字经济背景下农产品电商直播营销的策略 [J]. 全国流通经济, 2024, (01): 40-43.
[16]崔晓威. 基于网络直播方式的农产品营销策略研究 [J]. 现代商业, 2024, (01): 3-6. [17]冉虎. 农业信贷担保保障农产品销售[N]. 新疆日报(汉), 2024-01-05 (005).
[18]张成. 发挥电商经营优势 助推特色农产品销售[N]. 中华合作时报, 2023-12-19 (A04).
[19]Xiao Z ,Ali Y ,Xin W , et al. Sports Work Strategy of College Counselors Based on MySQL Database Big Data Analysis [J]. International Journal of Information Technology and Web Engineering (IJITWE), 2023, 18 (1): 1-14.
[20]Li J . Construction of training platform for teachers professional ability of normal students based on ThinkPHP [J]. Frontiers in Educational Research, 2021, 4.0 (15.0):
致 谢
通过这样设计与开发这样一个系统,首先向我们老师、同学和朋友表达真诚的感谢。没有指导老师的指导和平日子的教导,我也不能够学到如此多的专业知识。另外,也佩服老师兢兢业业的工作态度,给我们做好了表率。系统开发技术要学习的东西很多,前端框架、后台框架、业务流程、数据结构、操作系统等各种知识非常丰富,都需要慢慢的钻研。在这里,首先感谢老师悉心的教导,我只想说一句:“老师,谢谢您,您辛苦了!有您在,大学生活才更加充实。”另外,我要感谢我的室友,由于知识掌握得不够产生各种问题,正因为有了你们的帮忙,给我提出很多很好的建议,才能更好的解决系统开发问题。同时,我也应该感谢那些计算机专业的先哲们,正是由于有这么一群人,才能把这样的专业研究得如此透彻,才能助力新世界的诞生。你们的理论,是我们一生学习的内容,你们的成就,是我们一生追求的目标。
最后,也希望自己在未来的道路上能够走得更远,不辜负在大学的学习,以及老师们的细致的教导。
请关注点赞+私信博主,免费领取项目源码
1203

被折叠的 条评论
为什么被折叠?



