目 录
摘要
本研究基于Spring Boot框架,旨在开发一个高效、可靠的智慧养老服务平台。该平台主要面向管理员、老人家属、老人用户和社管用户,提供了多个功能模块,包括老年活动、报名信息管理、预约信息、健康档案、订单和订单配送等。通过对系统需求的分析和设计,采用合理的数据库结构和前后端技术实现,系统实现了用户注册登录、养老服务浏览、商品购买、购物商城、订单管理、订单配送等核心功能。利用Spring Boot框架的优势,系统实现了代码的模块化、可扩展性和易维护性。在开发过程中,进行了充分的测试和优化,以确保系统的稳定性和高性能。
同时,系统注重用户体验,通过友好的界面设计和简洁的操作流程,为用户提供便捷的使用体验。通过该智慧养老服务平台,管理员可以有效管理养老服务、健康档案、老年活动、报名信息等信息,用户可以方便地浏览和选择适合自己的老年活动以及养老服务,并进行商品购买和订单管理。
该Spring Boot智慧养老服务平台的开发基于合理的需求分析和设计,并通过系统优化和用户体验考虑,旨在提供高效、可靠且便捷的养老服务。
关键词:Java技术;MYSQL;springboot框架;智慧养老服务平台
Abstract
This study is based on the Spring Boot framework and aims to develop an efficient and reliable smart elderly care service platform. This platform is mainly aimed at administrators, elderly family members, elderly users, and social management users, providing multiple functional modules, including elderly activities, registration information management, appointment information, health records, orders, and order delivery. Through the analysis and design of system requirements, adopting a reasonable database structure and front-end and back-end technologies, the system has achieved core functions such as user registration and login, elderly care service browsing, product purchase, shopping mall, order management, and order delivery. By leveraging the advantages of the Spring Boot framework, the system has achieved code modularity, scalability, and ease of maintenance. During the development process, sufficient testing and optimization were conducted to ensure the stability and high performance of the system.
At the same time, the system focuses on user experience, providing users with a convenient user experience through friendly interface design and simple operating procedures. Through this smart elderly care service platform, administrators can effectively manage elderly care services, health records, elderly activities, registration information, and other information. Users can easily browse and select suitable elderly care activities and services, and purchase goods and manage orders.
The development of the Spring Boot smart elderly care service platform is based on reasonable demand analysis and design, and aims to provide efficient, reliable, and convenient elderly care services through system optimization and user experience considerations.
Keywords:Java technology; MYSQL; Springboot framework; Smart elderly care service platform
1 绪论
随着人口老龄化趋势的加剧,养老服务的需求日益增长。传统的养老模式已经无法满足现代社会的需求,人们对于养老服务的期望也逐渐提高。因此,开发一个充分利用智慧科技的智慧养老服务平台成为了刻不容缓的任务。
智慧养老服务平台以数字化、智能化和个性化为特点,通过整合各类信息和资源,为养老院和用户提供更加便捷、高效和贴心的养老服务。平台旨在打破时间和空间的限制,让养老院和用户之间实现更紧密的联系和互动。通过引入先进的技术手段,智慧养老服务平台可以实时监测老人的健康状况、提供个性化的养老方案、提供便捷的购物和配送服务,并促进老年人之间的社交互动。
智慧养老服务平台的开发,将为养老院提供更好的管理和运营支持,提升服务的质量和效率;同时,也能够给老年人带来更加舒适和便利的养老体验,增强他们的生活质量和幸福感。通过充分利用科技手段和创新思维,智慧养老服务平台将为养老行业带来一场革命性的变革,推动养老服务向更加智慧化、个性化和人性化的方向发展。
1.2目的和意义
智慧养老服务平台的目的是通过运用智能科技,提供便捷、个性化的养老服务,满足老年人日益增长的需求,并提升养老行业的服务质量和效率。该平台旨在打破传统养老模式的局限,通过数字化和智能化手段,为老年人创造更好的养老环境和体验。
智慧养老服务平台的意义不言而喻。首先,随着人口老龄化趋势的加剧,传统的养老模式已经无法满足多样化的需求。智慧养老服务平台的开发将整合养老资源,提供多元化、个性化的养老选择,满足老年人对高质量生活的追求。
其次,智慧养老服务平台可以实时监测和管理老年人的健康状况,提供个性化的健康方案和关爱服务,帮助他们保持健康、延缓衰老进程。通过智能化的技术手段,平台能够提供定制化的医疗、健康咨询和社交互动,提升老年人的生活质量和幸福感。
最后,智慧养老服务平台的建设对于推动养老行业的发展具有积极意义。通过引入科技手段和创新思维,平台可以促进养老服务向智慧化、个性化和人性化的方向转变。同时,该平台还为养老院提供了更好的管理和运营支持,提升了养老服务的质量和效率。
开发智慧养老服务平台的目的在于满足老年人多样化需求,提供便捷、个性化的养老服务,并促进养老行业的创新与发展。通过充分利用科技手段和创新思维,智慧养老服务平台将为老年人带来更加舒适、便利的养老体验,提高他们的生活质量和幸福感,推动养老服务的可持续发展。
2 智慧养老服务平台系统分析
系统分析是开发一个项目的先决条件,通过系统分析可以很好的了解系统的主体用户的基本需求情况,同时这也是项目的开发的原因。进而对系统开发进行可行性分析,通常包括技术可行性、经济可行性等,可行性分析同时也是从项目整体角度进行的分析。然后就是对项目的具体需求进行分析,分析的手段一般都是通过用户的用例图来实现。下面是详细的介绍。
2.1 可行性分析
经济可行性在此仅代表网站的运维成本,开发成本不在此考虑。
目前该模式下的智慧养老服务平台的数量日益增多,网购变得平民化普及化用户人数呈上升趋势,当用户人数庞大了,运维成本可以由广告费进行填补,包括开发成本。
所以经济可行性没有问题。
(2)操作可行性:
此次项目设计参考了几个该模式下网站的开发案例,对他们的操作界面分析,将众多案例结合在一起,突出以人为本简化操作,所以具有基本计算机知识的人都会操作本项目。
因此操作可行性也没有问题。
(3)技术可行性:
技术可行性指的是对于搭建框架的可行性,以及有更优秀的技术出现时系统的技术更新换代的纳新性如何,开发时间成本费用比如何。
现有的Java技术能够迎合所有电子商务系统的搭建。开发这个智慧养老服务平台的时候我采用了Java+MYSQL用以运行整体程序。
综上所述技术可行性也没有问题。
(4)法律可行性:
从开发者角度来看,Java和MYSQL是网上开源且免费的,在知识产权方面不会产生任何法律纠纷。
从用户使用角度来看,只要不再系统上贩卖违禁品,对系统做出条约协议,杜绝非法支付即可。
综上所述法律可行性也没有问题。
2.2.1 数据流程
智慧养老服务平台主要的目的就是实现对商品的在线选购,图2-1就是系统的数据流图。

图2-1商品购买操作展开图
3.3.2 业务流程
分析完系统的数据流,接下来我们来看系统的业务流程,图2-2就是业务流程图:

图2-2业务流程图
按照智慧养老服务平台的角色,我划分为了老人家属模块、老人用户模块、社管用户模块和管理员管理模块这四大部分。
老人家属管理模块:
(1)用户注册登录:用户注册为会员并登录智慧养老服务平台;用户对个人信息的增删改查,比如个人资料,密码修改。
(2)用户查看商品:用户进行商品信息的阅览,通过发现喜欢的商品后可以购买+评论+收藏。
(3)商品购买:用户对喜欢的商品可以加购,在购物车里面,当用户确定提交完毕后,将其提交给服务器后台系统,并生成订单。
(4)购物车:用户对喜欢的商品可以加购,在购物车里面,可以查看到所有加购的商品,支持对商品数量的更改、删除商品,可以进行选择购买。
(5)我的订单:用户在提交订单后,可以对提交的订单进行管理。
(6)通知公告:用户点击“通知公告”菜单显示管理员在后台发布的所有的通知公告信息,可以查看通知公告详情。
(7)养老资讯:用户点击“养老资讯”菜单显示所有的养老资讯信息,可以按照条件进行养老资讯的筛选或者输入关键词进行局部搜索,点击可以进入养老资讯详细展示界面,在此界面用户可以收藏、点赞和评论。
(8)养老服务:用户点击“养老服务”菜单可以查看所有养老服务,可以按照条件查看养老服务,或者输入关键词进行查询,点击可以进入养老服务详细展示界面,在此界面用户可以预约、收藏、点赞和评论。
(5)老年活动:用户可以查看老年活动,在查询到自己想要了解的老年活动的时候,可以进入查看详细的介绍,点击“报名”这一按钮以后会跳转到报名信息填写的界面,根据提示填写好报名的信息,点击“提交”以后报名就完成了,在老年活动详情这个界面,同时支持用户对喜欢的老年活动进行收藏、点赞、评论的功能。
管理员管理模块:
(1)登录:管理员在后台可以输入用户名+密码进行登录,管理员的用户名和密码是在数据库中直接设定好的。
(2)轮播图:管理员点击“轮播图”菜单可以对首页展示的轮播图进行增删改查。
(3)通知公告:管理员点击“通知公告”菜单可以查看到系统中的所有通知公告信息,对已经存在的通知公告,管理员可以修改,也可以添加新的通知公告或者删除通知公告。
(4)系统用户:管理员点击“系统用户”菜单可以对系统中存在的用户进行管理,包含了管理员用户、老人用户、老人家属和社管用户。
(5)分类管理:管理员对智慧养老服务平台中商品的分类进行管控。
(6)商城管理:管理员对用户提交的商品订单进行管控。
(7)订单列表:查看用户购买的商品订单,对提交的订单进行管理。
(8)老年活动:管理员点击“老年活动”会显示出所有的老年活动信息,支持通过活动名称或者活动类型对老年活动信息进行查询,如果想要添加新的老年活动信息,点击“添加”按钮,输入相关信息,点击“提交”按钮就可以添加了,同时可以选择某一条健老年活动信息,点击“删除”进行删除,也可以对用户提交的老年活动评论的信息进行管控。
(9)养老服务:管理员点击“养老服务”会显示出所有的养老服务,支持输入服务名称或许服务类型对养老服务进行查询,如果想要添加新的养老服务,点击“添加”按钮,输入相关信息,点击“提交”按钮就可以添加了,同时可以选择某一条养老服务,点击“删除”进行删除,也可以对用户提交的养老服务评论的信息进行管控;
社管用户管理模块:
(1)资源管理:社管点击“资源管理”菜单能够对其下子菜单养老资讯和资讯的分类进行增删改查。
(2)通知公告:社管点击“通知公告”菜单可以查看到系统中的所有通知公告信息,对已经存在的通知公告,管理员可以修改,也可以添加新的通知公告或者删除通知公告。
(3)系统用户:社管用户点击“系统用户”菜单可以对系统中存在的用户进行管理,包含了老人用户和老人家属。
(4)商城管理:管理员可以对智慧养老服务平台中现有的商品进行增删改查。
(5)订单列表:查看购买的我的商品订单,对提交的订单进行管理。
老人用户管理模块:
(1)用户注册登录:用户注册为老人用户并登录智慧养老服务平台;用户对个人信息的增删改查,比如个人资料,密码修改。
(2)用户查看商品:用户进行商品信息的阅览,通过发现喜欢的商品后可以购买+评论+收藏。
(3)商品购买:用户对喜欢的商品可以加购,在购物车里面,当用户确定提交完毕后,将其提交给服务器后台系统,并生成订单。
(4)购物车:用户对喜欢的商品可以加购,在购物车里面,可以查看到所有加购的商品,支持对商品数量的更改、删除商品,可以进行选择购买。
(5)我的订单:用户在提交订单后,可以对提交的订单进行管理。
(6)通知公告:用户点击“通知公告”菜单显示管理员在后台发布的所有的通知公告信息,可以查看通知公告详情。
2.3.2 非功能性分析
智慧养老服务平台的非功能性需求比如智慧养老服务平台的安全性怎么样,可靠性怎么样,性能怎么样,可拓展性怎么样等。具体可以表示在如下3-1表格中:
表3-1智慧养老服务平台非功能需求表
| 安全性 | 主要指智慧养老服务平台数据库的安装,数据库的使用和密码的设定必须合乎规范。 |
| 可靠性 | 可靠性是指智慧养老服务平台能够安装用户的指示进行操作,经过测试,可靠性90%以上。 |
| 性能 | 性能是影响智慧养老服务平台占据市场的必要条件,所以性能最好要佳才好。 |
| 可扩展性 | 比如数据库预留多个属性,比如接口的使用等确保了系统的非功能性需求。 |
| 易用性 | 用户只要跟着智慧养老服务平台的页面展示内容进行操作,就可以了。 |
| 可维护性 | 智慧养老服务平台开发的可维护性是非常重要的,经过测试,可维护性没有问题 |
2.4 系统用例分析
通过2.3功能的分析,得出了本智慧养老服务平台的用例图:
老人用户角色用例如图2-3所示。

图2-3 智慧养老服务平台老人用户角色用例图
web后台管理上的管理员是维护整个智慧养老服务平台中所有数据信息的。管理员角色用例如图2-4所示。

web后台管理上的社管用户是维护整个智慧养老服务平台中所有数据信息的。社管用户角色用例如图2-5所示。

图2-5 智慧养老服务平台社管用户角色用例图
老人家属角色用例如图2-6所示。

图2-6 智慧养老服务平台老人家属角色用例图
本章主要通过对智慧养老服务平台的可行性分析、流程分析、功能需求分析、系统用例分析,确定整个智慧养老服务平台要实现的功能。同时也为智慧养老服务平台的代码实现和测试提供了标准。
3 智慧养老服务平台总体设计
本章主要讨论的内容包括智慧养老服务平台的功能模块设计、数据库系统设计。
3.1 系统架构设计
本智慧养老服务平台从架构上分为三层:表现层(UI)、业务逻辑层(BLL)以及数据层(DL)。

图3-1智慧养老服务平台系统架构设计图
表现层(UI):也称为UI层,主要负责智慧养老服务平台的用户界面和交互功能。良好的UI设计可以提高用户体验,增强用户对该平台的舒适感。UI界面设计需要适应不同版本的平台和各种屏幕分辨率,以实现良好的兼容性。UI交互功能必须合理,用户进行操作时应获得与其预期相符的交互结果,这要求表现层与业务逻辑层之间进行良好的协作。
业务逻辑层(BLL):主要完成智慧养老服务平台的数据处理功能。用户通过表现层传输的数据经过业务逻辑层进行处理,并将处理后的数据交付给数据层。系统从数据层读取的数据经过业务逻辑层进行处理后再返回给表现层。
数据层(DL):作为服务端的MySQL数据库,主要负责存储和管理智慧养老服务平台的数据。在此情况下,数据层的功能可以与业务逻辑层整合在一起。数据层承担着数据的持久化和查询功能,确保数据的安全性和可靠性。
以上三个层次共同构成了本智慧养老服务平台的基本架构,实现了用户界面、数据处理和数据存储的分工。通过协作与配合,这些层次共同促进了平台的正常运行和用户满意度的提高。
3.2 系统功能模块设计
在上一章节中主要对系统的功能性需求和非功能性需求进行分析,并且根据需求分析了本智慧养老服务平台中的用例。那么接下来就要开始对本智慧养老服务平台的架构、主要功能和数据库开始进行设计。智慧养老服务平台根据前面章节的需求分析得出,其总体设计模块图如图3-2所示。
图3-2 智慧养老服务平台功能模块图
3.2.2用户模块设计
后台管理者能够实现对前台注册的用户增删改查操作,用户模块结构图如下图:
图3-3用户模块结构图
3.2.3 评论管理模块设计
智慧养老服务平台是一个交流性质的公开平台,用户可以在平台上交流,增加用户之间的互动性。但是同时也为了更好的规范留言的内容,给予管理员删除不合适的言论的功能,所以需要专门设计一个评论管理模块,具体的结构图如下:
图3-4评论模块结构图
3.2.4商城管理模块设计
智慧养老服务平台是中需要存储不少商品信息,其模块功能结构,具体的结构图如下:

图3-5商城模块结构图
3.2.5订单管理模块设计
智慧养老服务平台最重要的一个功能就是购买,其模块功能结构,具体的结构图如下:
图3-5订单模块结构图
数据库设计一般包括需求分析、概念模型设计、数据库表建立三大过程,其中需求分析前面章节已经阐述,概念模型设计有概念模型和逻辑结构设计两部分。
3.3.1 数据库概念结构设计
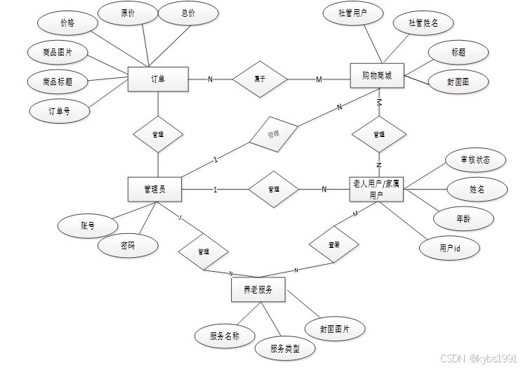
下面是整个智慧养老服务平台中主要的数据库表总E-R实体关系图。
图3-6 智慧养老服务平台总E-R关系图
下面根据智慧养老服务平台的数据库总E-R关系图可以得出智慧养老服务平台需要很多E-R图,在此罗列出来一些主要的数据库E-R模型图。

图3-7老人家属信息E-R关系图

图3-8 购物商城信息E-R关系图

图3-9 订单信息E-R关系图

图3-10 地址信息E-R关系图

图3-11 养老服务E-R关系图
通过上一小节中智慧养老服务平台中总E-R关系图上得出一共需要创建很多个数据表。在此我主要罗列几个主要的数据库表结构设计。
表activity_type (活动类型)
| 编号 | 名称 | 数据类型 | 长度 | 小数位 | 允许空值 | 主键 | 默认值 | 说明 |
| 1 | activity_type_id | int | 10 | 0 | N | Y | 活动类型ID | |
| 2 | activity_type | varchar | 64 | 0 | Y | N | 活动类型 | |
| 3 | create_time | datetime | 19 | 0 | N | N | CURRENT_TIMESTAMP | 创建时间 |
| 4 | update_time | timestamp | 19 | 0 | N | N | CURRENT_TIMESTAMP | 更新时间 |
表address (收货地址:)
| 编号 | 名称 | 数据类型 | 长度 | 小数位 | 允许空值 | 主键 | 默认值 | 说明 |
| 1 | address_id | int | 10 | 0 | N | Y | 收货地址: | |
| 2 | name | varchar | 32 | 0 | Y | N | 姓名: | |
| 3 | phone | varchar | 13 | 0 | Y | N | 手机: | |
| 4 | postcode | varchar | 8 | 0 | Y | N | 邮编: | |
| 5 | address | varchar | 255 | 0 | N | N | 地址: | |
| 6 | user_id | mediumint | 8 | 0 | N | N | 用户ID:[0,8388607]用户获取其他与用户相关的数据 | |
| 7 | create_time | timestamp | 19 | 0 | N | N | CURRENT_TIMESTAMP | 创建时间: |
| 8 | update_time | timestamp | 19 | 0 | N | N | CURRENT_TIMESTAMP | 更新时间: |
| 9 | default | bit | 1 | 0 | N | N | 0 | 默认判断 |
表appointment_information (预约信息)
| 编号 | 名称 | 数据类型 | 长度 | 小数位 | 允许空值 | 主键 | 默认值 | 说明 |
| 1 | appointment_information_id | int | 10 | 0 | N | Y | 预约信息ID | |
| 2 | service_name | varchar | 64 | 0 | Y | N | 服务名称 | |
| 3 | service_type | varchar | 64 | 0 | Y | N | 服务类型 | |
| 4 | service_price | int | 10 | 0 | Y | N | 0 | 服务价格 |
| 5 | appointment_date | date | 10 | 0 | Y | N | 预约日期 | |
| 6 | elderly_users | int | 10 | 0 | Y | N | 0 | 老人用户 |
| 7 | old_persons_name | varchar | 64 | 0 | Y | N | 老人姓名 | |
| 8 | elderly_family_members | int | 10 | 0 | Y | N | 0 | 老人家属 |
| 9 | pay_state | varchar | 16 | 0 | N | N | 未支付 | 支付状态 |
| 10 | pay_type | varchar | 16 | 0 | Y | N | 支付类型: 微信、支付宝、网银 | |
| 11 | create_time | datetime | 19 | 0 | N | N | CURRENT_TIMESTAMP | 创建时间 |
| 12 | update_time | timestamp | 19 | 0 | N | N | CURRENT_TIMESTAMP | 更新时间 |
表cart (购物车)
| 编号 | 名称 | 数据类型 | 长度 | 小数位 | 允许空值 | 主键 | 默认值 | 说明 |
| 1 | cart_id | int | 10 | 0 | N | Y | 购物车ID: | |
| 2 | title | varchar | 64 | 0 | Y | N | 标题: | |
| 3 | img | varchar | 255 | 0 | N | N | 0 | 图片: |
| 4 | user_id | int | 10 | 0 | N | N | 0 | 用户ID: |
| 5 | create_time | timestamp | 19 | 0 | N | N | CURRENT_TIMESTAMP | 创建时间: |
| 6 | update_time | timestamp | 19 | 0 | N | N | CURRENT_TIMESTAMP | 更新时间: |
| 7 | state | int | 10 | 0 | N | N | 0 | 状态:使用中,已失效 |
| 8 | price | double | 9 | 2 | N | N | 0.00 | 单价: |
| 9 | price_ago | double | 9 | 2 | N | N | 0.00 | 原价: |
| 10 | price_count | double | 11 | 2 | N | N | 0.00 | 总价: |
| 11 | num | int | 10 | 0 | N | N | 1 | 数量: |
| 12 | goods_id | mediumint | 8 | 0 | N | N | 商品id:[0,8388607] | |
| 13 | type | varchar | 64 | 0 | N | N | 未分类 | 商品分类: |
| 14 | description | varchar | 255 | 0 | Y | N | 描述:[0,255]用于产品规格描述 |
表collect (收藏)
| 编号 | 名称 | 数据类型 | 长度 | 小数位 | 允许空值 | 主键 | 默认值 | 说明 |
| 1 | collect_id | int | 10 | 0 | N | Y | 收藏ID: | |
| 2 | user_id | int | 10 | 0 | N | N | 0 | 收藏人ID: |
| 3 | source_table | varchar | 255 | 0 | Y | N | 来源表: | |
| 4 | source_field | varchar | 255 | 0 | Y | N | 来源字段: | |
| 5 | source_id | int | 10 | 0 | N | N | 0 | 来源ID: |
| 6 | title | varchar | 255 | 0 | Y | N | 标题: | |
| 7 | img | varchar | 255 | 0 | Y | N | 封面: | |
| 8 | create_time | timestamp | 19 | 0 | N | N | CURRENT_TIMESTAMP | 创建时间: |
| 9 | update_time | timestamp | 19 | 0 | N | N | CURRENT_TIMESTAMP | 更新时间: |
表comment (评论)
| 编号 | 名称 | 数据类型 | 长度 | 小数位 | 允许空值 | 主键 | 默认值 | 说明 |
| 1 | comment_id | int | 10 | 0 | N | Y | 评论ID: | |
| 2 | user_id | int | 10 | 0 | N | N | 0 | 评论人ID: |
| 3 | reply_to_id | int | 10 | 0 | N | N | 0 | 回复评论ID:空为0 |
| 4 | content | longtext | 2147483647 | 0 | Y | N | 内容: | |
| 5 | nickname | varchar | 255 | 0 | Y | N | 昵称: | |
| 6 | avatar | varchar | 255 | 0 | Y | N | 头像地址:[0,255] | |
| 7 | create_time | timestamp | 19 | 0 | N | N | CURRENT_TIMESTAMP | 创建时间: |
| 8 | update_time | timestamp | 19 | 0 | N | N | CURRENT_TIMESTAMP | 更新时间: |
| 9 | source_table | varchar | 255 | 0 | Y | N | 来源表: | |
| 10 | source_field | varchar | 255 | 0 | Y | N | 来源字段: | |
| 11 | source_id | int | 10 | 0 | N | N | 0 | 来源ID: |
表elderly_activities (老年活动)
| 编号 | 名称 | 数据类型 | 长度 | 小数位 | 允许空值 | 主键 | 默认值 | 说明 |
| 1 | elderly_activities_id | int | 10 | 0 | N | Y | 老年活动ID | |
| 2 | activity_name | varchar | 64 | 0 | Y | N | 活动名称 | |
| 3 | activity_type | varchar | 64 | 0 | Y | N | 活动类型 | |
| 4 | event_date | date | 10 | 0 | Y | N | 活动日期 | |
| 5 | event_location | varchar | 64 | 0 | Y | N | 活动地点 | |
| 6 | event_cover | varchar | 255 | 0 | Y | N | 活动封面 | |
| 7 | event_details | text | 65535 | 0 | Y | N | 活动详情 | |
| 8 | hits | int | 10 | 0 | N | N | 0 | 点击数 |
| 9 | praise_len | int | 10 | 0 | N | N | 0 | 点赞数 |
| 10 | create_time | datetime | 19 | 0 | N | N | CURRENT_TIMESTAMP | 创建时间 |
| 11 | update_time | timestamp | 19 | 0 | N | N | CURRENT_TIMESTAMP | 更新时间 |
表elderly_care_services (养老服务)
| 编号 | 名称 | 数据类型 | 长度 | 小数位 | 允许空值 | 主键 | 默认值 | 说明 |
| 1 | elderly_care_services_id | int | 10 | 0 | N | Y | 养老服务ID | |
| 2 | service_name | varchar | 64 | 0 | Y | N | 服务名称 | |
| 3 | service_type | varchar | 64 | 0 | Y | N | 服务类型 | |
| 4 | cover_photo | varchar | 255 | 0 | Y | N | 封面图片 | |
| 5 | service_price | int | 10 | 0 | Y | N | 0 | 服务价格 |
| 6 | service_details | text | 65535 | 0 | Y | N | 服务详情 | |
| 7 | hits | int | 10 | 0 | N | N | 0 | 点击数 |
| 8 | praise_len | int | 10 | 0 | N | N | 0 | 点赞数 |
| 9 | create_time | datetime | 19 | 0 | N | N | CURRENT_TIMESTAMP | 创建时间 |
| 10 | update_time | timestamp | 19 | 0 | N | N | CURRENT_TIMESTAMP | 更新时间 |
表elderly_family_members (老人家属)
| 编号 | 名称 | 数据类型 | 长度 | 小数位 | 允许空值 | 主键 | 默认值 | 说明 |
| 1 | elderly_family_members_id | int | 10 | 0 | N | Y | 老人家属ID | |
| 2 | family_name | varchar | 64 | 0 | Y | N | 家属姓名 | |
| 3 | family_gender | varchar | 64 | 0 | Y | N | 家属性别 | |
| 4 | family_phone_number | varchar | 64 | 0 | Y | N | 家属电话 | |
| 5 | examine_state | varchar | 16 | 0 | N | N | 已通过 | 审核状态 |
| 6 | user_id | int | 10 | 0 | N | N | 0 | 用户ID |
| 7 | create_time | datetime | 19 | 0 | N | N | CURRENT_TIMESTAMP | 创建时间 |
| 8 | update_time | timestamp | 19 | 0 | N | N | CURRENT_TIMESTAMP | 更新时间 |
表elderly_users (老人用户)
| 编号 | 名称 | 数据类型 | 长度 | 小数位 | 允许空值 | 主键 | 默认值 | 说明 |
| 1 | elderly_users_id | int | 10 | 0 | N | Y | 老人用户ID | |
| 2 | old_persons_name | varchar | 64 | 0 | Y | N | 老人姓名 | |
| 3 | gender_of_the_elderly | varchar | 64 | 0 | Y | N | 老人性别 | |
| 4 | age_of_the_elderly | varchar | 64 | 0 | Y | N | 老人年龄 | |
| 5 | elderly_phone_number | varchar | 64 | 0 | Y | N | 老人电话 | |
| 6 | elderly_family_members | int | 10 | 0 | Y | N | 0 | 老人家属 |
| 7 | family_name | varchar | 64 | 0 | Y | N | 家属姓名 | |
| 8 | family_phone_number | varchar | 64 | 0 | Y | N | 家属电话 | |
| 9 | home_address | varchar | 64 | 0 | Y | N | 家庭住址 | |
| 10 | family_relationships | varchar | 64 | 0 | Y | N | 家属关系 | |
| 11 | examine_state | varchar | 16 | 0 | N | N | 已通过 | 审核状态 |
| 12 | user_id | int | 10 | 0 | N | N | 0 | 用户ID |
| 13 | create_time | datetime | 19 | 0 | N | N | CURRENT_TIMESTAMP | 创建时间 |
| 14 | update_time | timestamp | 19 | 0 | N | N | CURRENT_TIMESTAMP | 更新时间 |
表goods (商品信息)
| 编号 | 名称 | 数据类型 | 长度 | 小数位 | 允许空值 | 主键 | 默认值 | 说明 |
| 1 | goods_id | mediumint | 8 | 0 | N | Y | 产品id:[0,8388607] | |
| 2 | title | varchar | 125 | 0 | Y | N | 标题:[0,125]用于产品和html的<title>标签中 | |
| 3 | img | text | 65535 | 0 | Y | N | 封面图:用于显示于产品列表页 | |
| 4 | description | varchar | 255 | 0 | Y | N | 描述:[0,255]用于产品规格描述 | |
| 5 | price_ago | double | 8 | 2 | N | N | 0.00 | 原价:[1] |
| 6 | price | double | 8 | 2 | N | N | 0.00 | 卖价:[1] |
| 7 | sales | int | 10 | 0 | N | N | 0 | 销量:[0,1000000000] |
| 8 | inventory | int | 10 | 0 | N | N | 0 | 商品库存 |
| 9 | type | varchar | 64 | 0 | N | N | 商品分类: | |
| 10 | hits | int | 10 | 0 | N | N | 0 | 点击量:[0,1000000000]访问这篇产品的人次 |
| 11 | content | longtext | 2147483647 | 0 | Y | N | 正文:产品的主体内容 | |
| 12 | img_1 | text | 65535 | 0 | Y | N | 主图1: | |
| 13 | img_2 | text | 65535 | 0 | Y | N | 主图2: | |
| 14 | img_3 | text | 65535 | 0 | Y | N | 主图3: | |
| 15 | img_4 | text | 65535 | 0 | Y | N | 主图4: | |
| 16 | img_5 | text | 65535 | 0 | Y | N | 主图5: | |
| 17 | create_time | timestamp | 19 | 0 | N | N | CURRENT_TIMESTAMP | 创建时间: |
| 18 | update_time | timestamp | 19 | 0 | N | N | CURRENT_TIMESTAMP | 更新时间: |
| 19 | customize_field | text | 65535 | 0 | Y | N | 自定义字段 | |
| 20 | source_table | varchar | 255 | 0 | Y | N | 来源表: | |
| 21 | source_field | varchar | 255 | 0 | Y | N | 来源字段: | |
| 22 | source_id | int | 10 | 0 | N | N | 0 | 来源ID: |
| 23 | user_id | int | 10 | 0 | Y | N | 0 | 添加人 |
表goods_type (商品类型)
| 编号 | 名称 | 数据类型 | 长度 | 小数位 | 允许空值 | 主键 | 默认值 | 说明 |
| 1 | type_id | int | 10 | 0 | N | Y | 商品分类ID: | |
| 2 | father_id | smallint | 5 | 0 | N | N | 0 | 上级分类ID:[0,32767] |
| 3 | name | varchar | 255 | 0 | Y | N | 商品名称: | |
| 4 | desc | varchar | 255 | 0 | Y | N | 描述: | |
| 5 | icon | varchar | 255 | 0 | Y | N | 图标: | |
| 6 | source_table | varchar | 255 | 0 | Y | N | 来源表: | |
| 7 | source_field | varchar | 255 | 0 | Y | N | 来源字段: | |
| 8 | create_time | timestamp | 19 | 0 | N | N | CURRENT_TIMESTAMP | 创建时间: |
| 9 | update_time | timestamp | 19 | 0 | N | N | CURRENT_TIMESTAMP | 更新时间: |
表health_records (健康档案)
| 编号 | 名称 | 数据类型 | 长度 | 小数位 | 允许空值 | 主键 | 默认值 | 说明 |
| 1 | health_records_id | int | 10 | 0 | N | Y | 健康档案ID | |
| 2 | elderly_users | int | 10 | 0 | Y | N | 0 | 老人用户 |
| 3 | old_persons_name | varchar | 64 | 0 | Y | N | 老人姓名 | |
| 4 | gender_of_the_elderly | varchar | 64 | 0 | Y | N | 老人性别 | |
| 5 | age_of_the_elderly | varchar | 64 | 0 | Y | N | 老人年龄 | |
| 6 | elderly_family_members | int | 10 | 0 | Y | N | 0 | 老人家属 |
| 7 | physical_examination_date | date | 10 | 0 | Y | N | 体检日期 | |
| 8 | elderly_body_temperature | varchar | 64 | 0 | Y | N | 老人体温 | |
| 9 | elderly_blood_pressure | varchar | 64 | 0 | Y | N | 老人血压 | |
| 10 | the_elderlys_heartbeat | varchar | 64 | 0 | Y | N | 老人心跳 | |
| 11 | health_report | varchar | 255 | 0 | Y | N | 健康报告 | |
| 12 | create_time | datetime | 19 | 0 | N | N | CURRENT_TIMESTAMP | 创建时间 |
| 13 | update_time | timestamp | 19 | 0 | N | N | CURRENT_TIMESTAMP | 更新时间 |
表hits (用户点击)
| 编号 | 名称 | 数据类型 | 长度 | 小数位 | 允许空值 | 主键 | 默认值 | 说明 |
| 1 | hits_id | int | 10 | 0 | N | Y | 点赞ID: | |
| 2 | user_id | int | 10 | 0 | N | N | 0 | 点赞人: |
| 3 | create_time | timestamp | 19 | 0 | N | N | CURRENT_TIMESTAMP | 创建时间: |
| 4 | update_time | timestamp | 19 | 0 | N | N | CURRENT_TIMESTAMP | 更新时间: |
| 5 | source_table | varchar | 255 | 0 | Y | N | 来源表: | |
| 6 | source_field | varchar | 255 | 0 | Y | N | 来源字段: | |
| 7 | source_id | int | 10 | 0 | N | N | 0 | 来源ID: |
表logistics_delivery (物流配送)
| 编号 | 名称 | 数据类型 | 长度 | 小数位 | 允许空值 | 主键 | 默认值 | 说明 |
| 1 | logistics_delivery_id | int | 10 | 0 | N | Y | 物流配送ID | |
| 2 | order_number | varchar | 64 | 0 | Y | N | 订单号 | |
| 3 | product_name | varchar | 64 | 0 | Y | N | 商品名称 | |
| 4 | purchase_quantity | varchar | 64 | 0 | Y | N | 购买数量 | |
| 5 | total_transaction_amount | double | 11 | 2 | Y | N | 0.00 | 交易总额 |
| 6 | the_date_of_issuance | date | 10 | 0 | Y | N | 发货日期 | |
| 7 | delivery_number | varchar | 30 | 0 | Y | N | 配送订单 | |
| 8 | ordinary_users | int | 10 | 0 | Y | N | 0 | 普通用户 |
| 9 | shipping_address | varchar | 64 | 0 | Y | N | 收货地址 | |
| 10 | delivery_status | varchar | 64 | 0 | Y | N | 配送状态 | |
| 11 | signing_status | varchar | 64 | 0 | Y | N | 签收状态 | |
| 12 | recommend | int | 10 | 0 | N | N | 0 | 智能推荐 |
| 13 | contact_name | varchar | 255 | 0 | Y | N | 联系人名字 | |
| 14 | merchant_id | int | 10 | 0 | Y | N | 商家id | |
| 15 | create_time | datetime | 19 | 0 | N | N | CURRENT_TIMESTAMP | 创建时间 |
| 16 | update_time | timestamp | 19 | 0 | N | N | CURRENT_TIMESTAMP | 更新时间 |
表notice (公告)
| 编号 | 名称 | 数据类型 | 长度 | 小数位 | 允许空值 | 主键 | 默认值 | 说明 |
| 1 | notice_id | mediumint | 8 | 0 | N | Y | 公告id: | |
| 2 | title | varchar | 125 | 0 | N | N | 标题: | |
| 3 | content | longtext | 2147483647 | 0 | Y | N | 正文: | |
| 4 | create_time | timestamp | 19 | 0 | N | N | CURRENT_TIMESTAMP | 创建时间: |
| 5 | update_time | timestamp | 19 | 0 | N | N | CURRENT_TIMESTAMP | 更新时间: |
表order (订单)
| 编号 | 名称 | 数据类型 | 长度 | 小数位 | 允许空值 | 主键 | 默认值 | 说明 |
| 1 | order_id | int | 10 | 0 | N | Y | 订单ID: | |
| 2 | order_number | varchar | 64 | 0 | Y | N | 订单号: | |
| 3 | goods_id | mediumint | 8 | 0 | N | N | 商品id:[0,8388607] | |
| 4 | title | varchar | 32 | 0 | Y | N | 商品标题: | |
| 5 | img | varchar | 255 | 0 | Y | N | 商品图片: | |
| 6 | price | double | 10 | 2 | N | N | 0.00 | 价格: |
| 7 | price_ago | double | 10 | 2 | N | N | 0.00 | 原价: |
| 8 | num | int | 10 | 0 | N | N | 1 | 数量: |
| 9 | price_count | double | 8 | 2 | N | N | 0.00 | 总价: |
| 10 | norms | varchar | 255 | 0 | Y | N | 规格: | |
| 11 | type | varchar | 64 | 0 | N | N | 未分类 | 商品分类: |
| 12 | contact_name | varchar | 32 | 0 | Y | N | 联系人姓名: | |
| 13 | contact_email | varchar | 125 | 0 | Y | N | 联系人邮箱: | |
| 14 | contact_phone | varchar | 11 | 0 | Y | N | 联系人手机: | |
| 15 | contact_address | varchar | 255 | 0 | Y | N | 收件地址: | |
| 16 | postal_code | varchar | 9 | 0 | Y | N | 邮政编码: | |
| 17 | user_id | int | 10 | 0 | N | N | 0 | 买家ID: |
| 18 | merchant_id | mediumint | 8 | 0 | N | N | 0 | 商家ID: |
| 19 | create_time | timestamp | 19 | 0 | N | N | CURRENT_TIMESTAMP | 创建时间: |
| 20 | update_time | timestamp | 19 | 0 | N | N | CURRENT_TIMESTAMP | 更新时间: |
| 21 | description | varchar | 255 | 0 | Y | N | 描述:[0,255]用于产品规格描述 | |
| 22 | state | varchar | 16 | 0 | N | N | 待付款 | 订单状态:待付款,待发货,待签收,已签收,待退款,已退款,已拒绝,已完成 |
| 23 | remark | text | 65535 | 0 | Y | N | 订单备注 | |
| 24 | delivery_state | varchar | 16 | 0 | Y | N | 未配送 | 发货状态:未配送,已配送 |
| 25 | vip_discount | double | 11 | 2 | Y | N | 0.00 | 折扣 |
表registration_information (报名信息)
| 编号 | 名称 | 数据类型 | 长度 | 小数位 | 允许空值 | 主键 | 默认值 | 说明 |
| 1 | registration_information_id | int | 10 | 0 | N | Y | 报名信息ID | |
| 2 | activity_name | varchar | 64 | 0 | Y | N | 活动名称 | |
| 3 | activity_type | varchar | 64 | 0 | Y | N | 活动类型 | |
| 4 | event_date | date | 10 | 0 | Y | N | 活动日期 | |
| 5 | event_location | varchar | 64 | 0 | Y | N | 活动地点 | |
| 6 | registered_users | int | 10 | 0 | Y | N | 0 | 报名用户 |
| 7 | old_persons_name | varchar | 64 | 0 | Y | N | 老人姓名 | |
| 8 | elderly_family_members | int | 10 | 0 | Y | N | 0 | 老人家属 |
| 9 | number_of_applicants | int | 10 | 0 | Y | N | 0 | 报名人数 |
| 10 | create_time | datetime | 19 | 0 | N | N | CURRENT_TIMESTAMP | 创建时间 |
| 11 | update_time | timestamp | 19 | 0 | N | N | CURRENT_TIMESTAMP | 更新时间 |
表service_type (服务类型)
| 编号 | 名称 | 数据类型 | 长度 | 小数位 | 允许空值 | 主键 | 默认值 | 说明 |
| 1 | service_type_id | int | 10 | 0 | N | Y | 服务类型ID | |
| 2 | service_type | varchar | 64 | 0 | Y | N | 服务类型 | |
| 3 | create_time | datetime | 19 | 0 | N | N | CURRENT_TIMESTAMP | 创建时间 |
| 4 | update_time | timestamp | 19 | 0 | N | N | CURRENT_TIMESTAMP | 更新时间 |
表shopping_mall (购物商城)
| 编号 | 名称 | 数据类型 | 长度 | 小数位 | 允许空值 | 主键 | 默认值 | 说明 |
| 1 | shopping_mall_id | int | 10 | 0 | N | Y | 购物商城ID | |
| 2 | social_management_users | int | 10 | 0 | Y | N | 0 | 社管用户 |
| 3 | social_management_name | varchar | 64 | 0 | Y | N | 社管姓名 | |
| 4 | hits | int | 10 | 0 | N | N | 0 | 点击数 |
| 5 | praise_len | int | 10 | 0 | N | N | 0 | 点赞数 |
| 6 | cart_title | varchar | 125 | 0 | Y | N | 标题:[0,125]用于产品html的标签中 | |
| 7 | cart_img | text | 65535 | 0 | Y | N | 封面图:用于显示于产品列表页 | |
| 8 | cart_description | varchar | 255 | 0 | Y | N | 描述:[0,255]用于产品规格描述 | |
| 9 | cart_price_ago | double | 8 | 2 | N | N | 0.00 | 原价:[1] |
| 10 | cart_price | double | 8 | 2 | N | N | 0.00 | 卖价:[1] |
| 11 | cart_inventory | int | 10 | 0 | N | N | 0 | 商品库存 |
| 12 | cart_type | varchar | 64 | 0 | N | N | 未分类 | 商品分类: |
| 13 | cart_content | longtext | 2147483647 | 0 | Y | N | 正文:产品的主体内容 | |
| 14 | cart_img_1 | text | 65535 | 0 | Y | N | 主图1: | |
| 15 | cart_img_2 | text | 65535 | 0 | Y | N | 主图2: | |
| 16 | cart_img_3 | text | 65535 | 0 | Y | N | 主图3: | |
| 17 | cart_img_4 | text | 65535 | 0 | Y | N | 主图4: | |
| 18 | cart_img_5 | text | 65535 | 0 | Y | N | 主图5: | |
| 19 | create_time | datetime | 19 | 0 | N | N | CURRENT_TIMESTAMP | 创建时间 |
| 20 | update_time | timestamp | 19 | 0 | N | N | CURRENT_TIMESTAMP | 更新时间 |
表social_management_users (社管用户)
| 编号 | 名称 | 数据类型 | 长度 | 小数位 | 允许空值 | 主键 | 默认值 | 说明 |
| 1 | social_management_users_id | int | 10 | 0 | N | Y | 社管用户ID | |
| 2 | social_management_name | varchar | 64 | 0 | Y | N | 社管姓名 | |
| 3 | social_management_gender | varchar | 64 | 0 | Y | N | 社管性别 | |
| 4 | social_management_telephone_number | varchar | 64 | 0 | Y | N | 社管电话 | |
| 5 | examine_state | varchar | 16 | 0 | N | N | 已通过 | 审核状态 |
| 6 | user_id | int | 10 | 0 | N | N | 0 | 用户ID |
| 7 | create_time | datetime | 19 | 0 | N | N | CURRENT_TIMESTAMP | 创建时间 |
| 8 | update_time | timestamp | 19 | 0 | N | N | CURRENT_TIMESTAMP | 更新时间 |
3.4本章小结
整个智慧养老服务平台的需求分析主要对系统总体架构以及功能模块的设计,通过建立E-R模型和数据库逻辑系统设计完成了数据库系统设计。
4 智慧养老服务平台详细设计与实现
智慧养老服务平台的详细设计与实现主要是根据前面的智慧养老服务平台的需求分析和智慧养老服务平台的总体设计来设计页面并实现业务逻辑。主要从智慧养老服务平台界面实现、业务逻辑实现这两部分进行介绍。
4.1用户功能模块
4.1.1 前台首页界面
当进入智慧养老服务平台的时候,首先映入眼帘的是系统的导航栏,下面是轮播图以及系统内容,其主界面展示如下图4-1所示。
图4-1 前台首页界面图
4.1.2注册界面
不是智慧养老服务平台中正式用户的是可以在线进行注册的,如果你没有本智慧养老服务平台的账号的话,添加“注册”,当填写上自己的账号+密码+确认密码+昵称+邮箱+手机号等后再点击“注册”按钮后将会先验证输入的有没有空数据,再次验证密码和确认密码是否是一样的,最后验证输入的账户名和数据库表中已经注册的账户名是否重复,只有都验证没问题后即可用户注册成功。其用用户注册界面展示如下图4-2所示。
图4-2 前台注册界面图
注册逻辑代码如下:
* 注册
* @param user
* @return
*/
@PostMapping("register")
public Map<String, Object> signUp(@RequestBody User user) {
// 查询用户
Map<String, String> query = new HashMap<>();
Map<String,Object> map = JSON.parseObject(JSON.toJSONString(user));
query.put("username",user.getUsername());
List list = service.selectBaseList(service.select(query, new HashMap<>()));
if (list.size()>0){
return error(30000, "用户已存在");
}
map.put("password",service.encryption(String.valueOf(map.get("password"))));
service.insert(map);
return success(1);
}
4.1.3 登录界面
智慧养老服务平台中的前台上注册后的用户是可以通过自己的账户名和密码进行登录的,当用户输入完整的自己的账户名和密码信息并点击“登录”按钮后,将会首先验证输入的有没有空数据,再次验证输入的账户名+密码和数据库中当前保存的用户信息是否一致,只有在一致后将会登录成功并自动跳转到智慧养老服务平台的首页中;否则将会提示相应错误信息,用户登录界面如下图4-3所示。
图4-3登录界面图
登录的逻辑代码如下所示:
/**
* 登录
* @param data
* @param httpServletRequest
* @return
*/
@PostMapping("login")
public Map<String, Object> login(@RequestBody Map<String, String> data, HttpServletRequest httpServletRequest) {
log.info("[执行登录接口]");
String username = data.get("username");
String email = data.get("email");
String phone = data.get("phone");
String password = data.get("password");
List resultList = null;
Map<String, String> map = new HashMap<>();
if(username != null && "".equals(username) == false){
map.put("username", username);
resultList = service.selectBaseList(service.select(map, new HashMap<>()));
}
else if(email != null && "".equals(email) == false){
map.put("email", email);
resultList = service.selectBaseList(service.select(map, new HashMap<>()));
}
else if(phone != null && "".equals(phone) == false){
map.put("phone", phone);
resultList = service.selectBaseList(service.select(map, new HashMap<>()));
}else{
return error(30000, "账号或密码不能为空");
}
if (resultList == null || password == null) {
return error(30000, "账号或密码不能为空");
}
//判断是否有这个用户
if (resultList.size()<=0){
return error(30000,"用户不存在");
}
User byUsername = (User) resultList.get(0);
Map<String, String> groupMap = new HashMap<>();
groupMap.put("name",byUsername.getUserGroup());
List groupList = userGroupService.selectBaseList(userGroupService.select(groupMap, new HashMap<>()));
if (groupList.size()<1){
return error(30000,"用户组不存在");
}
UserGroup userGroup = (UserGroup) groupList.get(0);
//查询用户审核状态
if (!StringUtils.isEmpty(userGroup.getSourceTable())){
String res = service.selectExamineState(userGroup.getSourceTable(),byUsername.getUserId());
if (res==null){
return error(30000,"用户不存在");
}
if (!res.equals("已通过")){
return error(30000,"该用户审核未通过");
}
}
//查询用户状态
if (byUsername.getState()!=1){
return error(30000,"用户非可用状态,不能登录");
}
String md5password = service.encryption(password);
if (byUsername.getPassword().equals(md5password)) {
// 存储Token到数据库
AccessToken accessToken = new AccessToken();
accessToken.setToken(UUID.randomUUID().toString().replaceAll("-", ""));
accessToken.setUser_id(byUsername.getUserId());
Duration duration = Duration.ofSeconds(7200L);
redisTemplate.opsForValue().set(accessToken.getToken(), accessToken,duration);
// 返回用户信息
JSONObject user = JSONObject.parseObject(JSONObject.toJSONString(byUsername));
user.put("token", accessToken.getToken());
JSONObject ret = new JSONObject();
ret.put("obj",user);
return success(ret);
} else {
return error(30000, "账号或密码不正确");
}
}
4.1.4商品详情界面
当访客点击了任意商品后将会进入该款商品的详情界面,可以了解到该商品的图片信息、商品信息、价钱信息等,同时可以对该商品进行立即购买+收藏+点赞+评论,商品详情展示页面如图4-4所示。
图4-4商品详情界面图
4.1.5收货地址界面
当用户点击“收货地址”右后,就回去显示出目前现有的地址,也可以添加新的地址,收货地址展示页面如图4-7所示。
图4-5收货地址界面图
4.1.6我的订单界面
当用户点击“我的订单”链接后就进入自己购买的订单的界面展示,界面如下图4-6所示。
图4-6我的订单界面图
4.1.7老年活动详情界面
用户点击“老年活动”菜单可以查看所有老年活动,可以按照条件查看老年活动,或者输入关键词进行查询,点击可以进入老年活动详细展示界面,在此界面用户可以报名、收藏、点赞和评论,界面如下图4-7所示。
图4-7 老年活动详情界面图
4.2管理员功能模块
4.2.1系统用户管理界面
管理员点击“系统用户”这一菜单会显示管理员、老人用户、社管用户和老人家属这四个子菜单,管理员可以对这四个角色的信息进行增删改查操作。界面如下图4-8所示。
图4-8系统用户管理界面图
系统用户管理关键代码如下:
@PostMapping("/set")
@Transactional
public Map<String, Object> set(HttpServletRequest request) throws IOException {
service.update(service.readQuery(request), service.readConfig(request), service.readBody(request.getReader()));
return success(1);
}
4.2.2老年活动管理界面
管理员点击“老年活动”按钮会显示自己发布的所有的老年活动信息,如果想要添加新的老年活动,点击“添加”按钮根据提示输入老年活动信息,点击“提交”后在老年活动界面就可以显示了,如果信息有错,点击“编辑”按钮可以对老年活动信息进行更新维护,也可以直接删除某一老年活动,还可以管理前台用户老年活动提交评论信息。界面如下图4-9所示。
图4-9老年活动管理界面图
@PostMapping("/add")
@Transactional
public Map<String, Object> add(HttpServletRequest request) throws IOException {
service.insert(service.readBody(request.getReader()));
return success(1);
}
public Map<String, Object> addMap(Map<String,Object> map){
service.insert(map);
return success(1);
}
4.2.3报名信息管理界面
管理员点击“报名信息”会显示出所有的报名信息,支持输入活动名称或者活动日期对报名信息进行查询,也可以选择某一条报名信息,点击“删除”进行删除,界面如下图4-10所示。
图4-10报名信息管理界面图
报名信息管理关键代码如下:
@RequestMapping(value = "/del")
@Transactional
public Map<String, Object> del(HttpServletRequest request) {
service.delete(service.readQuery(request), service.readConfig(request));
return success(1);
}
public void delete(Map<String,String> query,Map<String,String> config){
QueryWrapper wrapper = new QueryWrapper<E>();
toWhereWrapper(query, "0".equals(config.get(FindConfig.GROUP_BY)),wrapper);
baseMapper.delete(wrapper);
log.info("[{}] - 删除操作:{}",wrapper.getSqlSelect());
}
4.2.4 养老服务管理界面
管理员点击“养老服务”会显示出所有的养老服务信息,支持通过服务名称对养老服务信息进行查询,如果想要添加新的养老服务信息,点击“添加”按钮,输入相关信息,点击“提交”按钮就可以添加了,同时可以选择某一条养老服务信息,点击“删除”进行删除,还可以管理用户提交养老服务的评论信息。养老服务管理界面如下图4-11所示。
图4-11养老服务管理界面图
4.2.5 通知公告管理界面
管理员点击“通知公告管理”菜单可以查看到系统中的所有通知公告信息,对已经存在的通知公告,管理员可以修改,也可以添加新的通知公告或者删除通知公告。界面如下图4-12所示。
图4-12通知公告管理界面图
社管用户进入后台后点击“商城管理”,能够看到自己发布的商品信息,对商品进行管控。界面如下图4-13所示。
图4-13 商城管理界面图
社管用户进入后台后点击“订单列表”,能够看到用户购买自己商品的时候提交的订单。界面如下图4-14所示。
图4-14 订单列表界面图
5系统测试
系统开发到了最后一个阶段那就是系统测试,系统测试对软件的开发其实是非常有必要的。因为没什么系统一经开发出来就可能会尽善尽美,再厉害的系统开发工程师也会在系统开发的时候出现纰漏,系统测试能够较好的改正一些bug,为后期系统的维护性提供很好的支持。通过系统测试,开发人员也可以建立自己对系统的信心,为后期的系统版本的跟新提供支持。
系统测试包括:用户登录功能测试、商品展示功能测试、商品添加、商品搜索、密码修改功能测试,如表5-1、5-2、5-3、5-4、5-5所示:
表5-1 用户登录功能测试表
| 用例名称 | 用户登录系统 |
| 目的 | 测试用户通过正确的用户名和密码可否登录功能 |
| 前提 | 未登录的情况下 |
| 测试流程 | 1) 进入登录页面 2) 输入正确的用户名和密码 |
| 预期结果 | 用户名和密码正确的时候,跳转到登录成功界面,反之则显示错误信息,提示重新输入 |
| 实际结果 | 实际结果与预期结果一致 |
商品查看功能测试:
表5-2 商品查看功能测试表
| 用例名称 | 商品查看 |
| 目的 | 测试商品查看功能 |
| 前提 | 用户登录 |
| 测试流程 | 点击商品列表 |
| 预期结果 | 可以查看到所有商品信息 |
| 实际结果 | 实际结果与预期结果一致 |
管理员添加商品界面测试:
表5-3 管理员添加商品界面测试表
| 用例名称 | 商品发布测试用例 |
| 目的 | 测试商品发布功能 |
| 前提 | 用户正常登录情况下 |
| 测试流程 | 1)点击商品信息管理就,然后点击添加后并填写信息。 2)点击进行提交。 |
| 预期结果 | 提交以后,页面首页会显示新的商品信息 |
| 实际结果 | 实际结果与预期结果一致 |
商品搜索功能测试:
表5-4商品搜索功能测试表
| 用例名称 | 商品搜索测试 |
| 目的 | 测试商品搜索功能 |
| 前提 | 无 |
| 测试流程 | 1)在搜索框填入搜索关键字。 2)点击搜索按钮。 |
| 预期结果 | 页面显示包含有搜索关键字的商品 |
| 实际结果 | 实际结果与预期结果一致 |
密码修改功能测试:
表5-5 密码修改功能测试表
| 用例名称 | 密码修改测试用例 |
| 目的 | 测试管理员密码修改功能 |
| 前提 | 管理员用户正常登录情况下 |
| 测试流程 | 1)管理员密码修改并完成填写。 2)点击进行提交。 |
| 预期结果 | 使用新的密码可以登录 |
| 实际结果 | 实际结果与预期结果一致 |
通过编写智慧养老服务平台的测试用例,已经检测完毕用户登录模块、商品查看模块、商品添加模块、商品搜索模块、密码修改功能测试,通过这5大模块为智慧养老服务平台的后期推广运营提供了强力的技术支撑。
结论
在智慧养老服务平台的设计和开发过程中,我进行了大量的准备工作。我阅读和学习了许多文献资料,从中获得了宝贵的方法和设计思路,对系统的开发起到了重要的指导作用。在技术选型方面,我选择了自己熟悉的Web、Java技术和MySQL等,这些技术都是我在之前学习中掌握的。在过去的学习中,我积累了许多设计思路和方法的经验,这对于项目的顺利完成起到了关键作用。虽然工作量较大,但是之前的积累和准备使我能够顺利地完成这个项目,这再次证明了经验的积累和充分的准备是非常重要的。
当然,在整个系统设计与实现的过程中,离不开老师和同学们的帮助。正是他们的指导和帮助,我才能够在预定时间内成功完成这个系统。在这个过程中,我也收获了很多。虽然该系统还有改进的空间,但由于自身专业知识的限制,无法做到完美。希望将来有机会能够真正投入到实际使用中,进一步完善和提升系统的功能和性能。
参考文献
[1]兰静容,陈静怡,黄美娇. 价值共创视角下智慧养老服务系统的机理和商业模式研究 [J]. 科技创业月刊, 2024, 37 (02): 35-40.
[2]束方鹏,张逸. 基于SpringBoot框架的数据转换系统及方法[P]. 江苏省: CN117289914B, 2024-02-02.
[3]李俊,殷沁芳. 城市更新视域下上海市智慧养老服务质量提升路径研究 [J]. 海峡科技与产业, 2023, 36 (12): 33-37.
[4]吴昊,张丹. 基于SpringBoot框架的大学生网上兼职系统设计与实现 [J]. 电脑知识与技术, 2023, 19 (35): 68-72.
[5]李冉,杨军,宁玉富等. 基于SpringBoot框架和CNN-SVM算法的浸润性肺腺癌细胞的初步诊断筛选系统 [J]. 无线互联科技, 2023, 20 (22): 58-61.
[6]刘明,杨胜飞,张冶锋等. 基于SpringBoot框架的长距离输水工程水量监测系统设计 [J]. 云南水力发电, 2023, 39 (11): 359-362.
[7]曲翠玉. 大连市智慧养老信息服务平台建设研究 [J]. 投资与合作, 2023, (10): 56-58.
[8]吴莹莹,王睿. 基于社区的居家智慧养老服务平台的研究与设计 [J]. 现代计算机, 2023, 29 (15): 109-112.
[9]张朕. 智慧养老服务平台用户采纳意愿及影响因素探究——基于武汉社区居民的调查 [J]. 科技和产业, 2023, 23 (14): 54-58.
[10]吕晓钢,王鹏飞,封晨. 基于SpringBoot生产大屏监控系统的设计与实现[C]// 天津市电子学会. 第三十七届中国(天津)2023’IT、网络、信息技术、电子、仪器仪表创新学术会议论文集. 天津光电通信技术有限公司;, 2023: 3.
[11]Yang Y . Design and Implementation of Student Information Management System Based on Springboot [J]. Advances in Computer, Signals and Systems, 2022, 6 (6):
[12]Of J E H . Retracted: Construction of the "Internet Plus" Community Smart Elderly Care Service Platform. [J]. Journal of healthcare engineering, 2022, 2022 9875270-9875270.
[13]高志平. 基于SpringBoot框架与ITIL方法的运维管理系统的设计与实现[D]. 华东师范大学, 2021..
[14]Xu L ,Zhang Y . Quality improvement of smart senior care service platform in China based on grey relational analysis and Fuzzy-QFD [J]. Grey Systems: Theory and Application, 2021, 11 (4): 723-740.
[15]Biying W ,Liangpeng X . Construction of the "Internet Plus" Community Smart Elderly Care Service Platform. [J]. Journal of healthcare engineering, 2021, 2021 4310648-4310648.
致 谢
逝者如斯夫,不舍昼夜。转眼间,大学生活即将接近尾声,人们面对离别和结束,总是充满不舍和茫然,我也不例外。还记得那年的秋天,提前一天来到学校,面对高大的校门,内心充满期待:这里,是我新生活的起点吗?阳光明媚,学校的欢迎仪式热烈而温馨。面对微笑的同学们,仿佛阳光透过胸口照进我的心灵。那天,我结识了可爱的室友,我们一起度过了难忘的两年时光。
如今,我站在论文的致谢部分,不禁问自己:现在,我们真要说再见了吗?感慨万千,难以言表。回想起刚来学校的时候,心中对工科学校有些偏见,认为可能会缺少柔情。但随着对学校的了解与认识,我发现她的美丽和温情,逐渐喜欢上了这个校园。然而时间飞逝,尚未好好体验她的美丽,却要告别了。但是,她带给我的回忆将永远留在心间。离开的那一天,或许泪水会涌上眼眶,不是因为伤感,而是为了将她的容颜映入泪水中,深刻铭记于心。
最后,我要感谢我的老师们,是你们传授了知识和人生道理;感谢我的室友们,是你们陪伴了我如此之久;感谢每一个关心和支持我的人。
少年啊,追逐风和月,莫停留,即便到了平荒尽处也会发现春山。
请关注点赞+私信博主,免费领取项目源码
1335

被折叠的 条评论
为什么被折叠?



