基于web应用的污水设备管理系统
摘 要
本文详细阐述了一个基于Spring Boot框架的污水设备管理系统的设计和实现过程。该系统主要围绕设备中心、设备在线购买、余额充值、维修派单以及催单信息等核心功能展开,为污水处理厂的设备管理提供了全面而高效的解决方案。
本文先介绍了污水设备管理系统的研究背景和意义,阐述了现有污水设备管理系统的不足以及基于Spring Boot框架开发系统的优势。接着详细描述了系统的总体架构设计、功能模块划分以及关键技术的实现方法。在系统设计方面,采用了分层架构和模块化设计,提高了系统的可扩展性和可维护性。在功能实现方面,通过集成Spring Boot框架的相关技术,实现了设备信息管理、设备在线购买、维修派单管理等核心功能。
本系统在设计和实现过程中,通过深入的市场调研并充分考虑了用户需求和业务场景,采用了Spring Boot等成熟技术,确保了系统的稳定性、可扩展性和易用性。经过功能测试,本系统稳定运行,各项功能均达到预期效果。系统的运行效果表明,其能够实时掌握设备运行状态,快速响应维修需求,为污水设备的高效管理提供了有力支持。
本文的研究工作为污水处理厂的设备管理工作提供了新的思路和解决方案,对于提升设备管理水平、优化资源配置以及促进污水处理行业的可持续发展具有重要意义。
关键词:Spring Boot;污水设备管理系统;解决方案;模块化;高效管理
ABSTRACT
This paper details the design and implementation process of a sewage equipment management system based on the Spring Boot framework. The system mainly focuses on the core functions of equipment center, online equipment purchase, balance recharge, maintenance order dispatch, and reminder information, providing a comprehensive and efficient solution for equipment management in sewage treatment plants.
The paper begins by introducing the research background and significance of the sewage equipment management system, discussing the deficiencies of existing systems and the advantages of developing a system based on the Spring Boot framework. It then proceeds to describe in detail the overall architecture design, functional module division, and implementation methods of key technologies. In terms of system design, a layered architecture and modular design are adopted to enhance the scalability and maintainability of the system. In terms of functional implementation, by integrating relevant technologies of the Spring Boot framework, core functions such as equipment information management, online equipment purchase, and maintenance order management are realized.
During the design and implementation process, the system takes into account user needs and business scenarios through extensive market research, adopting mature technologies such as Spring Boot to ensure system stability, scalability, and ease of use. After functional testing, the system runs stably, and all functions achieve the expected results. The operational results of the system demonstrate its ability to keep track of equipment status in real-time, respond quickly to maintenance needs, and provide strong support for efficient management of sewage equipment.
The research work presented in this paper provides new ideas and solutions for equipment management in sewage treatment plants, which is of great significance for improving equipment management levels, optimizing resource allocation, and promoting sustainable development in the sewage treatment industry.
Keywords: Spring Boot; Sewage Equipment Management System; Solution; Modularization; Efficient Management
目 录
1.绪论
1.1.研究背景与意义
1.1.1.研究背景
随着工业化和城市化的快速发展,污水处理成为了环境保护领域的重要一环。污水处理设备的有效管理和维护对于确保污水处理过程的稳定运行、提高处理效率以及降低环境污染具有至关重要的作用。然而传统的污水设备管理方式往往依赖于人工操作和经验判断,存在管理效率低下、数据记录不准确、响应速度慢等问题。因此,开发一套高效、智能的污水设备管理系统具有重要的现实意义和应用价值。
Spring Boot框架作为现今流行框架,具有简洁、快速和灵活的特性,深受广大开发者喜爱。它简化Web应用开发流程并提供丰富的内置功能、插件,让研发们能够专注于业务逻辑的实现,而无需过多关注底层技术的细节。基于Spring Boot开发污水设备管理系统,可以充分利用其快速开发、易扩展以及高度集成的优势,实现系统的快速部署和稳定运行。且随着信息化技术的不断发展,物联网、大数据、云计算等新兴技术为污水设备管理提供了更为广阔的应用前景。通过引入这些先进技术,可以实现设备的远程监控、数据实时分析、智能预警等功能,进一步提升污水设备管理的效率和智能化水平。
通过开发一套高效、智能的污水设备管理系统,可以解决传统管理方式中存在的问题,提升污水设备管理的效率和水平,为环境保护和可持续发展做出贡献,也助于推动信息化技术在污水设备管理领域的应用和发展,为相关领域的研究和实践提供有益的参考和借鉴。
1.1.2.研究意义
在污水处理厂的日常运营中,设备管理与维修是确保设备稳定运行、保障生产连续性的关键环节。传统的设备管理与维修流程往往繁琐、低效,而基于Spring Boot的污水设备管理系统通过优化这些流程,为设备管理与维修工作带来了显著的研究意义。
一、简化并优化设备管理与维修流程
传统的设备管理与维修流程通常涉及多个环节和多个部门之间的协作,容易出现信息沟通不畅、流程繁琐等问题。Spring Boot污水设备管理系统通过集成化的管理方式,将设备信息、维修记录、维修申请等数据进行统一管理和展示,简化了流程操作,提高了工作效率。管理人员可以方便地查看设备信息、发起维修申请,维修人员可以快速接收派单并进行维修工作,从而实现了流程的简化和优化。
二、提升维修响应速度与服务质量
系统通过自动化的维修派单和催单功能,提高了维修响应速度和服务质量。当设备出现故障时,用户可以迅速在系统中发起维修申请,管理员会将维修任务派发给相应的维修人员。维修人员收到派单后,可以立即进行维修工作,并在系统中记录维修进度和结果。如果维修人员未能按时完成维修任务,用户还可以提交催单信息,确保维修工作能够及时完成。这种线上流程管理不仅提高了维修响应速度,也提升了服务质量,保障了设备的及时修复和正常运行。
三、强化设备维修记录的追溯与管理
系统能够详细记录每一次维修申请、派单、维修进度和结果等信息,形成完整的维修记录。这些记录不仅有助于管理人员了解设备的维修历史,也为后续的维修工作提供了重要的参考依据。通过对维修记录的追溯和管理,可以及时发现设备存在的问题和隐患,为设备的预防性维护提供了数据支持。
基于Spring Boot的污水设备管理系统通过简化并优化设备管理与维修流程、提升维修响应速度与服务质量以及强化设备维修记录的追溯与管理等方面,为设备管理与维修工作带来了显著的研究意义。这些优化和改进将有助于提高设备管理与维修的效率和质量,保障设备的稳定运行,为企业创造更大的价值。
1.2.国内外现状
国内现状分析:
在国内,随着信息化、智能化技术的快速发展,以及环保意识的日益增强,污水设备管理系统的开发与应用逐渐受到重视。基于Spring Boot的污水设备管理系统作为其中的重要一环,其在国内的发展现状呈现出以下特点:
技术框架的应用逐渐普及:越来越多的企业和研究机构开始采用Spring Boot框架进行污水设备管理系统的开发,利用其快速、稳定、易扩展的特性,提高了系统的开发效率和稳定性。
功能需求日益多样化:除了基本的设备管理、维修申请、派单等功能外,国内用户还关注系统的实时监控、数据分析、预警预测等高级功能,以实现对设备的全面、智能化管理。
系统集成与数据共享:是国内污水设备管理系统发展的重要方向。通过与其他相关系统的集成,实现数据的共享和交换,提高管理效率和决策水平。
国内在污水设备管理系统的研究与开发方面仍存在一些挑战。例如,部分企业在系统应用过程中存在数据安全与隐私保护的问题;同对于高级功能的实现和优化,还需要进一步的技术研究和创新。
国外现状分析:
在国际上,尤其是发达国家,污水设备管理系统的研究与应用已经相对成熟。基于Spring Boot的污水设备管理系统在国外的发展现状主要表现为以下几点:
技术应用更加成熟与先进:发达国家在Spring Boot等技术的应用上具有更为丰富的经验和更为完善的生态体系,能够更好地满足污水设备管理系统的复杂需求。
功能实现更加全面与智能:国外的污水设备管理系统不仅具备基本的管理功能,还广泛结合了物联网、大数据、人工智能等先进技术,实现了对设备的实时监控、故障预测、自动维护等高级功能。此外国外在系统的安全性和隐私保护方面也有着更为严格的标准和措施,确保设备信息和数据的安全可靠。
但是国外在污水设备管理系统的研究与开发中也面临一些挑战。例如,随着技术的快速发展和需求的不断变化,系统需要不断更新和升级,以适应新的应用场景和需求。
国内外在基于Spring Boot的污水设备管理系统的开发与应用方面都有着积极的进展和成果,但也存在一些挑战和问题。未来,随着技术的不断进步和应用场景的不断拓展,污水设备管理系统将进一步完善和优化,为污水处理行业的智能化、自动化管理提供更加有力的支持。
2.技术介绍
2.1.Springboot框架
Spring Boot框架是一个强大且灵活的Java开发框架,它以简化Spring应用开发为目标,通过自动配置、内嵌容器等特性,显著降低了项目的配置和部署难度。在污水设备管理系统开发中,Spring Boot框架的应用显得尤为重要。它不仅能够快速构建出稳定可靠的应用系统,还提供了丰富的功能组件和扩展接口,方便开发者根据实际需求进行定制和优化。通过Spring Boot,我们可以更加高效地管理污水设备信息,实现维修申请的快速响应和处理,同时利用实时监控和数据分析功能,提升设备的运行效率和故障预防能力。此外,Spring Boot还具备出色的性能和扩展性,能够应对大规模并发请求和复杂业务场景。因此,在污水设备管理系统的开发中,选择Spring Boot框架不仅能够提升开发效率,还能够为系统的稳定运行和持续发展提供有力保障。通过深入学习和应用Spring Boot框架,我们能够打造出更加智能、高效的污水设备管理系统,为环保事业做出积极贡献。
2.2.JavaScript
JavaScript作为一种轻量级的脚本语言,不仅可以在浏览器中运行,还能与后端服务进行无缝对接,实现前后端数据的实时交互。在污水设备管理系统中,JavaScript负责处理用户界面的动态行为,如按钮点击、表单提交等,为用户提供流畅的操作体验。本系统充分利用了JavaScript的异步编程特性,通过Ajax技术实现数据的异步加载和更新,避免页面刷新带来的不便也结合现代前端框架(如Vue.js或React),JavaScript能够实现组件化的开发,提高代码的可维护性和复用性。
在数据处理方面,JavaScript提供了丰富的API和函数库,方便开发者对数据进行处理和分析。例如,通过JavaScript的数组和对象操作,系统可以方便地处理设备信息、维修记录等数据结构;而JavaScript的日期和时间函数,则能够准确计算设备的运行时长、维修周期等关键指标。
JavaScript还支持与HTML5和CSS3等技术的结合,实现复杂的页面布局和动画效果。这使得污水设备管理系统的用户界面更加美观、直观,提升了用户的使用意愿和满意度。
JavaScript技术在Spring Boot污水设备管理系统中发挥着关键作用。通过运用其异步编程、数据处理和界面交互等特性,系统能够为用户提供高效、便捷的设备管理体验,推动污水处理工作的智能化和自动化进程。
3.系统分析
3.1.系统可行性分析
3.1.1.技术可行性
Spring Boot框架作为当前主流的Java Web开发框架,提供大量的内置功能与简化配置的工具,大大缩短开发的周期。Spring Boot进行污水设备管理系统的开发充分利用其强大的功能与灵活的扩展性,实现系统的快速搭建与稳定运行。同时,Spring Boot框架的广泛应用和成熟的技术体系,保证系统开发的可靠性和稳定性。现有的数据库技术、前端技术以及网络通信技术等,都为系统的开发提供了有力的技术支撑。数据库技术可以实现设备数据的存储和查询,前端技术可以为用户提供友好的操作界面,网络通信技术可以实现系统各个模块之间的数据交互和通信。
3.1.2.经济可行性
Spring Boot的污水设备管理系统开发成本相对较低。Spring Boot框架是开源的,可以免费使用,降低了系统的开发成本。同时,系统的运行和维护成本也相对较低,因为Spring Boot框架提供了丰富的监控和管理工具,可以方便地对系统进行监控和维护。且系统能够提升污水设备管理的效率,减少人工操作的成本,提高设备利用率,从而为企业带来经济效益。
3.1.3.操作可行性
在操作可行性方面,基于Spring Boot的污水设备管理系统设计简洁明了,用户界面友好,操作流程清晰,并提供详细的用户手册,方便用户快速上手和熟悉系统。系统还提供了灵活的权限控制机制,可以根据不同用户的角色和职责,分配不同的操作权限,确保系统的安全性和稳定性。
3.1.4.社会可行性
从社会角度来看,基于Spring Boot的污水设备管理系统有助于提升污水处理的效率和质量,保护环境资源,符合社会可持续发展的要求。通过系统的应用,可以实现对污水设备的全面管理,优化设备运行流程,降低运营成本,提高企业的竞争力。
Spring Boot的污水设备管理系统在技术、经济、操作和社会等方面都具备较高的可行性。通过系统的开发和应用,可以实现对污水设备的全面管理,提升污水处理的效率和质量,为企业和社会带来实际效益。
3.2.系统功能分析
SPRINGBOOT污水设备管理系统包含普通用户、员工用户、管理员三个角色划分,每个角色对应的主要功能如下:
3.2.1.普通用户主要功能:
(1)用户注册:点击“注册”,输入:账号、设置密码、确认密码、昵称等信息,点击页面的“注册”按钮,提示注册成功后,系统将自动跳转回到首页。
(2)用户登录:点击“登录”按钮,输入用户名以及密码登录系统,登录时前端会自动校验用户名与密码,输入正确登录成功,输入错误会有提示信息。
(3)首页:展示轮播图、污水资讯、设备中心等,用户可以自行浏览。
(4)设备公告:展示管理员后台发布的设备公告,可点击查看具体详情。
(5)污水资讯:展示管理员后台管理的污水资讯,左侧是污水资讯热门列表,展示前六的热门污水资讯,可以浏览查看具体污水资讯详情,可在污水资讯内发布评论以及回复评论。能进行局部搜索,可对污水资讯进行排序,还可以对污水资讯进行点赞、收藏。
(6)余额充值:展示余额页面,用户可以充值购买设备,提交后会自动生成充值单,在个人中心那进行充值。
(7)设备中心:展示管理员后台发布的的设备列表,能根据设备名称、设备状态进行关键字搜索和下拉搜索,能对设备进行排序,点击标签页可以浏览设备详细介绍,可在设备页面进行购买,如果余额不足会提示:余额不足,将无法购买,还能对设备进行收藏。
(8)个人中心:包含余额充值、设备购买、设备维修、维修派单、维修完成、催单信息以及收藏。余额充值主要是支付充值金额,可通过微信、支付宝、网银支付,;设备购买:用户查看设备购买记录,可在此申请设备维修;设备维修:浏览设备维修记录;维修派单:展示已派单的记录,可进行催单。维修完成:展示所有已完成维修订单;催单信息:展示用户催单记录;收藏:展示所有用户收藏记录。
3.2.2.员工用户主要功能:
(1)维修派单管理:维修派单列表子菜单。维修派单列表展示所有派送个该用户的维修单,能根据设备名称、用户姓名、员工姓名进行关键字搜索,支持查询、重置查询条件操作以及查看维修派单详情,可点击完成跳转到维修完成提交页面,点击详情可接受该维修派单。
(2)维修完成管理:维修完成列表、维修完成添加子菜单。维修完成列表展示所有用户提交的维修完成记录,能根据设备名称、用户姓名、员工姓名搜索,可查看维修完成详情。维修完成添加:可提交新的维修完成单子。
(3)催单信息管理:催单信息列表。催单信息列表展示所有用户提交的催单信息记录,能根据设备名称、用户姓名、员工姓名搜索,可查看催单信息详情。
3.2.3.管理员主要功能:
(1)系统用户:管理员管控所有角色用户,包含了管理员、普通用户,管理员可进行查询、重置、添加、删除、查看用户以及修改操作以及管理用户状态等;
(2)余额充值管理:余额充值列表、余额充值添加。余额充值列表展示所有用户余额充值记录,可根据用户姓名、支付状态进行查询,可重置查询条件、删除余额充值记录以及查看对应充值详情。
(3)设备中心管理:存在设备中心列表、设备中心添加子菜单。设备中心列表展示所有添加的设备中心,能根据设备名称、设备状态进行关键字搜索,支持删除、编辑、查看、重置查询条件操作以及查看设备中心详情,设备中心添加页面输入设备编号、设备名称、设备状态、设备规格、设备价格、设备参数、上传设备图片、设备简介等相关字段值添加设备中心。
(4)设备购买管理:设备购买列表。能根据设备名称、用户姓名进行关键字搜索,支持删除、重置查询条件操作以及查看设备中心详情。
(5)设备维修管理:设备维修列表子菜单。设备维修列表展示所有用户提交的设备维修记录,能根据设备名称、用户姓名搜索,可重置查询条件、删除、查看设备维修详情以及派单操作。
(6)维修派单管理:维修派单列表子菜单。维修派单列表展示所有派送记录,能根据设备名称、用户姓名、员工姓名进行关键字搜索,支持查询、重置查询条件操作以及查看维修派单详情,可点击完成跳转到维修完成提交页面。
(7)维修完成管理:维修完成列表、维修完成添加子菜单。维修完成列表展示所有用户提交的维修完成记录,能根据设备名称、用户姓名、员工姓名搜索,可查看维修完成详情。维修完成添加:可提交新的维修完成单子。
(8)催单信息管理:催单信息列表。催单信息列表展示所有用户提交的催单信息记录,能根据设备名称、用户姓名、员工姓名搜索,可查看催单信息详情。
(9)系统管理:主要是轮播图管理,轮播图管理可进行查询、删除、添加,查看、修改详情等操作,添加的轮播图在前台首页展示。
(10)设备公告管理:管控设备公告的增删改查,添加的设备公告会在前端展示,修改设备公告,前端页面也会跟随变更。
(11)资源管理:子菜单污水资讯、资讯分类。污水资讯主要是对资讯信息的管控,包含对其增删改查操作还能查询评论,新增的污水资讯将会在前台展示。资讯分类主要是管控资讯分类,添加的资讯分类运用在污水资讯上。
3.3.非功能性需求分析
在SPRINGBOOT污水设备管理系统的开发过程中,除了关注其功能性需求外,非功能性需求同样至关重要。这些非功能性需求涉及到网站的性能、安全性、可用性、可维护性等多个方面,对于确保网站的质量和用户体验具有重要影响。
性能需求:是非功能性需求中不可忽视的一部分。网站需要能够快速响应用户的请求,提供流畅的浏览体验。在开发过程中,我们需要优化代码和数据库操作,确保网站在高并发访问下能够保持稳定运行。
安全性:是网站开发中必须考虑的重要因素。我们需要确保网站的数据安全,防止黑客攻击和数据泄露。我们需要采用安全的数据传输协议,对用户输入进行严格的验证和过滤,防止SQL注入等安全漏洞。
可用性:也是非功能性需求中的重要一环。网站的设计需要符合用户的使用习惯,界面简洁明了,操作便捷。同时,我们需要提供详细的帮助文档和客服支持,以便用户在遇到问题时能够及时得到解决。
可维护性:也是非功能性需求中需要考虑的因素。随着业务的发展和技术的更新,网站可能需要进行频繁的修改和升级。我们需要采用易于维护和扩展的技术架构和开发方式,降低后期维护成本。
SPRINGBOOT污水设备管理系统的非功能性需求分析涉及性能、安全性、可用性和可维护性等多个方面。通过充分考虑这些非功能性需求,我们可以确保网站的质量和用户体验达到最佳状态。
3.4.系统用户用例分析
SPRINGBOOT污水设备管理系统中普通用户包含注册登录、首页、设备公告、污水资讯、余额充值、设备中心、我的账户、个人中心等功能,对应角色用例图如图3.1所示:

图3.1 普通用户角色用例图
SPRINGBOOT污水设备管理系统中员工用户包含注册登录、首页、维修派单管理、维修完成管理、催单信息管理等功能,对应角色用例图如图3.2所示:

图3.2 普通用户角色用例图
SPRINGBOOT污水设备管理系统中管理员涉及管理员登录、系统用户、设备中心管理、设备购买管理、维修派单管理、维修完成管理、催单信息管理、资源管理、系统管理、设备公告管理等,管理员对应的用例图如图3.3所示:

图3.3管理员角色用例图
3.5.系统业务流程分析
3.5.1.用户登录操作流程
普通用户登录需要校验用户名、密码是否输入正确,是否输入为空,具体流程图如图所示:
图3-4用户登录流程图
3.5.2.用户修改密码操作流程
普通用户可以修改原来设置的密码,具体流程图如图所示:

图3-5修改密码流程图
3.5.3.添加设备中心信息流程
添加设备中心信息,输入设备编号、设备名称、设备状态、设备规格、设备价格、设备参数、上传设备图片、设备简介等信息,并校验输入是否正确,设备中心信息添加流程图,如图所示:

图3-6设备中心信息添加流程图
3.5.4.删除设备中心信息流程
删除设备中心信息,选择需要删除的设备中心,然后确认是否删除,具体流程图,如图所示:

图3-7删除设备中心流程图
4.系统设计
在上一章节主要体现了SPRINGBOOT污水设备管理系统的功能性需求,并根据需求分析绘制普通用户、员工用户、管理员对应的用户用例以及系统业务操作流程。本章节主要介绍SPRINGBOOT污水设备管理系统核心功能模块设计、数据库设计、功能详细设计。
4.1.系统功能模块设计
SPRINGBOOT污水设备管理系统功能模块主要涉及有普通用户、员工用户、管理员两个角色,其中普通用户包含:注册、登录、首页、设备公告、污水资讯、余额充值、设备中心、基本信息等功能模块;员工用户包含:维修派单管理、维修完成管理、催单信息管理;管理员包含:管理员登录、系统用户、设备中心管理、设备购买管理、维修派单管理、维修完成管理、催单信息管理、资源管理、系统管理、设备公告管理等功能模块。每个角色对应的功能模块如图4.1所示。

图4.1SPRINGBOOT污水设备管理系统系统功能模块图
4.2.数据库设计
4.2.1.数据库概念结构设计
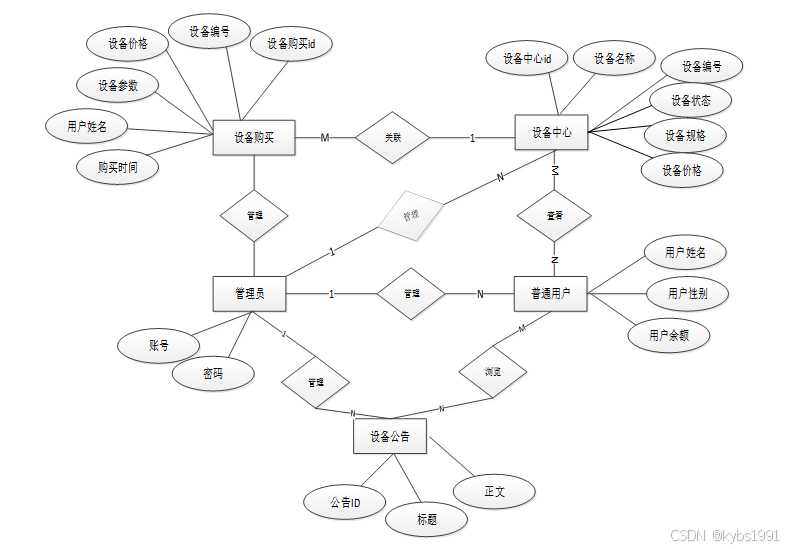
SPRINGBOOT污水设备管理系统中管理员、普通用户、设备信息、维修派单、设备公告E-R实体关系图。

图4.2 SPRINGBOOT污水设备管理系统E-R关系图
4.2.2.数据库逻辑结构设计
将上述管理员、普通用户、设备信息、维修派单、设备公告等E-R图转换为数据库表结构,如下:
表employee_users (员工用户)
| 编号 | 名称 | 数据类型 | 长度 | 小数位 | 允许空值 | 主键 | 默认值 | 说明 |
| 1 | employee_users_id | int | 10 | 0 | N | Y | 员工用户ID | |
| 2 | employee_name | varchar | 64 | 0 | Y | N | 员工姓名 | |
| 3 | employee_gender | varchar | 64 | 0 | Y | N | 员工性别 | |
| 4 | employee_age | varchar | 64 | 0 | Y | N | 员工年龄 | |
| 5 | examine_state | varchar | 16 | 0 | N | N | 已通过 | 审核状态 |
| 6 | user_id | int | 10 | 0 | N | N | 0 | 用户ID |
| 7 | create_time | datetime | 19 | 0 | N | N | CURRENT_TIMESTAMP | 创建时间 |
| 8 | update_time | timestamp | 19 | 0 | N | N | CURRENT_TIMESTAMP | 更新时间 |
| 编号 | 名称 | 数据类型 | 长度 | 小数位 | 允许空值 | 主键 | 默认值 | 说明 |
| 1 | regular_users_id | int | 10 | 0 | N | Y | 普通用户ID | |
| 2 | user_name | varchar | 64 | 0 | N | N | 用户姓名 | |
| 3 | user_gender | varchar | 64 | 0 | Y | N | 用户性别 | |
| 4 | user_age | varchar | 64 | 0 | Y | N | 用户年龄 | |
| 5 | user_balance | int | 10 | 0 | Y | N | 0 | 用户余额 |
| 6 | examine_state | varchar | 16 | 0 | N | N | 已通过 | 审核状态 |
| 7 | user_id | int | 10 | 0 | N | N | 0 | 用户ID |
| 8 | create_time | datetime | 19 | 0 | N | N | CURRENT_TIMESTAMP | 创建时间 |
| 9 | update_time | timestamp | 19 | 0 | N | N | CURRENT_TIMESTAMP | 更新时间 |
表balance_recharge (余额充值)
| 编号 | 名称 | 数据类型 | 长度 | 小数位 | 允许空值 | 主键 | 默认值 | 说明 |
| 1 | balance_recharge_id | int | 10 | 0 | N | Y | 余额充值ID | |
| 2 | regular_users | int | 10 | 0 | Y | N | 0 | 普通用户 |
| 3 | user_name | varchar | 64 | 0 | Y | N | 用户姓名 | |
| 4 | recharge_time | datetime | 19 | 0 | Y | N | 充值时间 | |
| 5 | recharge_amount | int | 10 | 0 | Y | N | 0 | 充值金额 |
| 6 | pay_state | varchar | 16 | 0 | N | N | 未支付 | 支付状态 |
| 7 | pay_type | varchar | 16 | 0 | Y | N | 支付类型: 微信、支付宝、网银 | |
| 8 | create_time | datetime | 19 | 0 | N | N | CURRENT_TIMESTAMP | 创建时间 |
| 9 | update_time | timestamp | 19 | 0 | N | N | CURRENT_TIMESTAMP | 更新时间 |
表equipment_purchase (设备购买)
| 编号 | 名称 | 数据类型 | 长度 | 小数位 | 允许空值 | 主键 | 默认值 | 说明 |
| 1 | equipment_purchase_id | int | 10 | 0 | N | Y | 设备购买ID | |
| 2 | equipment_number | varchar | 64 | 0 | Y | N | 设备编号 | |
| 3 | device_name | varchar | 64 | 0 | Y | N | 设备名称 | |
| 4 | equipment_specifications | varchar | 64 | 0 | Y | N | 设备规格 | |
| 5 | equipment_price | int | 10 | 0 | Y | N | 0 | 设备价格 |
| 6 | equipment_parameters | varchar | 64 | 0 | Y | N | 设备参数 | |
| 7 | regular_users | int | 10 | 0 | Y | N | 0 | 普通用户 |
| 8 | user_name | varchar | 64 | 0 | Y | N | 用户姓名 | |
| 9 | purchase_time | datetime | 19 | 0 | Y | N | 购买时间 | |
| 10 | create_time | datetime | 19 | 0 | N | N | CURRENT_TIMESTAMP | 创建时间 |
| 11 | update_time | timestamp | 19 | 0 | N | N | CURRENT_TIMESTAMP | 更新时间 |
表equipment_center (设备中心)
| 编号 | 名称 | 数据类型 | 长度 | 小数位 | 允许空值 | 主键 | 默认值 | 说明 |
| 1 | equipment_center_id | int | 10 | 0 | N | Y | 设备中心ID | |
| 2 | equipment_number | varchar | 64 | 0 | Y | N | 设备编号 | |
| 3 | device_name | varchar | 64 | 0 | Y | N | 设备名称 | |
| 4 | device_status | varchar | 64 | 0 | Y | N | 设备状态 | |
| 5 | equipment_specifications | varchar | 64 | 0 | Y | N | 设备规格 | |
| 6 | equipment_price | int | 10 | 0 | Y | N | 0 | 设备价格 |
| 7 | equipment_parameters | varchar | 64 | 0 | Y | N | 设备参数 | |
| 8 | device_images | varchar | 255 | 0 | Y | N | 设备图片 | |
| 9 | equipment_introduction | longtext | 2147483647 | 0 | Y | N | 设备简介 | |
| 10 | create_time | datetime | 19 | 0 | N | N | CURRENT_TIMESTAMP | 创建时间 |
| 11 | update_time | timestamp | 19 | 0 | N | N | CURRENT_TIMESTAMP | 更新时间 |
| 编号 | 名称 | 数据类型 | 长度 | 小数位 | 允许空值 | 主键 | 默认值 | 说明 |
| 1 | equipment_maintenance_id | int | 10 | 0 | N | Y | 设备维修ID | |
| 2 | equipment_number | varchar | 64 | 0 | Y | N | 设备编号 | |
| 3 | device_name | varchar | 64 | 0 | Y | N | 设备名称 | |
| 4 | equipment_specifications | varchar | 64 | 0 | Y | N | 设备规格 | |
| 5 | equipment_parameters | varchar | 64 | 0 | Y | N | 设备参数 | |
| 6 | regular_users | int | 10 | 0 | Y | N | 0 | 普通用户 |
| 7 | user_name | varchar | 64 | 0 | Y | N | 用户姓名 | |
| 8 | application_time | datetime | 19 | 0 | Y | N | 申请时间 | |
| 9 | equipment_failure | text | 65535 | 0 | Y | N | 设备故障 | |
| 10 | create_time | datetime | 19 | 0 | N | N | CURRENT_TIMESTAMP | 创建时间 |
| 11 | update_time | timestamp | 19 | 0 | N | N | CURRENT_TIMESTAMP | 更新时间 |
| 编号 | 名称 | 数据类型 | 长度 | 小数位 | 允许空值 | 主键 | 默认值 | 说明 |
| 1 | maintenance_dispatch_id | int | 10 | 0 | N | Y | 维修派单ID | |
| 2 | equipment_number | varchar | 64 | 0 | Y | N | 设备编号 | |
| 3 | device_name | varchar | 64 | 0 | Y | N | 设备名称 | |
| 4 | equipment_specifications | varchar | 64 | 0 | Y | N | 设备规格 | |
| 5 | equipment_parameters | varchar | 64 | 0 | Y | N | 设备参数 | |
| 6 | regular_users | int | 10 | 0 | Y | N | 0 | 普通用户 |
| 7 | user_name | varchar | 64 | 0 | Y | N | 用户姓名 | |
| 8 | application_time | datetime | 19 | 0 | Y | N | 申请时间 | |
| 9 | equipment_failure | text | 65535 | 0 | Y | N | 设备故障 | |
| 10 | employee_users | int | 10 | 0 | Y | N | 0 | 员工用户 |
| 11 | employee_name | varchar | 64 | 0 | Y | N | 员工姓名 | |
| 12 | order_acceptance_status | varchar | 64 | 0 | Y | N | 接单状态 | |
| 13 | create_time | datetime | 19 | 0 | N | N | CURRENT_TIMESTAMP | 创建时间 |
| 14 | update_time | timestamp | 19 | 0 | N | N | CURRENT_TIMESTAMP | 更新时间 |
表reminder_information (催单信息)
| 编号 | 名称 | 数据类型 | 长度 | 小数位 | 允许空值 | 主键 | 默认值 | 说明 |
| 1 | reminder_information_id | int | 10 | 0 | N | Y | 催单信息ID | |
| 2 | equipment_number | varchar | 64 | 0 | Y | N | 设备编号 | |
| 3 | device_name | varchar | 64 | 0 | Y | N | 设备名称 | |
| 4 | equipment_specifications | varchar | 64 | 0 | Y | N | 设备规格 | |
| 5 | equipment_parameters | varchar | 64 | 0 | Y | N | 设备参数 | |
| 6 | regular_users | int | 10 | 0 | Y | N | 0 | 普通用户 |
| 7 | user_name | varchar | 64 | 0 | Y | N | 用户姓名 | |
| 8 | application_time | datetime | 19 | 0 | Y | N | 申请时间 | |
| 9 | equipment_failure | text | 65535 | 0 | Y | N | 设备故障 | |
| 10 | employee_users | int | 10 | 0 | Y | N | 0 | 员工用户 |
| 11 | employee_name | varchar | 64 | 0 | Y | N | 员工姓名 | |
| 12 | reminder_time | datetime | 19 | 0 | Y | N | 催单时间 | |
| 13 | create_time | datetime | 19 | 0 | N | N | CURRENT_TIMESTAMP | 创建时间 |
| 14 | update_time | timestamp | 19 | 0 | N | N | CURRENT_TIMESTAMP | 更新时间 |
表repair_completed (维修完成)
| 编号 | 名称 | 数据类型 | 长度 | 小数位 | 允许空值 | 主键 | 默认值 | 说明 |
| 1 | repair_completed_id | int | 10 | 0 | N | Y | 维修完成ID | |
| 2 | equipment_number | varchar | 64 | 0 | Y | N | 设备编号 | |
| 3 | device_name | varchar | 64 | 0 | Y | N | 设备名称 | |
| 4 | equipment_specifications | varchar | 64 | 0 | Y | N | 设备规格 | |
| 5 | equipment_parameters | varchar | 64 | 0 | Y | N | 设备参数 | |
| 6 | regular_users | int | 10 | 0 | Y | N | 0 | 普通用户 |
| 7 | user_name | varchar | 64 | 0 | Y | N | 用户姓名 | |
| 8 | application_time | datetime | 19 | 0 | Y | N | 申请时间 | |
| 9 | equipment_failure | text | 65535 | 0 | Y | N | 设备故障 | |
| 10 | employee_users | int | 10 | 0 | Y | N | 0 | 员工用户 |
| 11 | employee_name | varchar | 64 | 0 | Y | N | 员工姓名 | |
| 12 | completion_time | datetime | 19 | 0 | Y | N | 完成时间 | |
| 13 | repair_pictures | varchar | 255 | 0 | Y | N | 维修图片 | |
| 14 | repair_remarks | text | 65535 | 0 | Y | N | 维修备注 | |
| 15 | create_time | datetime | 19 | 0 | N | N | CURRENT_TIMESTAMP | 创建时间 |
| 16 | update_time | timestamp | 19 | 0 | N | N | CURRENT_TIMESTAMP | 更新时间 |
5.系统详细设计
5.1.普通用户主要功能模块
5.1.1.用户注册
普通用户注册:打开的注册页面中输入:账号、设置密码、确认密码、昵称、邮箱、选择身份、用户姓名、用户性别、用户电话等字段信息,点击注册,如图5-1所示。

图5-1用户注册界面图
关键代码如下:

5.1.2.用户登录
普通用户登录:点击右上角登录按钮,在登录界面填写:用户名、密码,前端校验通过后点击“登录”,用户登录如图5-2所示。

图5-2用户登录界面图
关键代码如下:

5.1.3.我的账户
我的账户:包含个人资料以及修改密码,个人资料展示个人详细信息并可以进行修改,例如修改头像,昵称、邮箱、性别、年龄以及修改密码,密码修改如图5-3所示。

图5-3密码修改界面图
关键代码如下:


5.1.4.污水资讯
污水资讯:展示管理员后台管理的污水资讯,左侧是污水资讯热门列表,展示前六的热门污水资讯,可以浏览查看具体污水资讯详情,可在污水资讯内发布评论以及回复评论,能进行局部搜索,可对污水资讯进行排序,还可以对污水资讯进行点赞、收藏。污水资讯如图5-4所示。

图5-4污水资讯界面图
关键代码:

5.1.5.余额充值
余额充值:展示余额页面,用户可以充值购买设备,提交后会自动生成充值单,在个人中心那进行充值。余额充值如图5-5所示。

图5-5余额充值界面图
5.1.6.设备中心
设备中心:展示管理员后台发布的的设备列表,能根据设备名称、设备状态进行关键字搜索和下拉搜索,能对设备进行排序,点击标签页可以浏览设备详细介绍,可在设备页面进行购买,如果余额不足会提示:余额不足,将无法购买,还能对设备进行收藏。设备中心如图5-6所示。

图5-6设备中心界面图
5.1.7.个人中心
个人中心:包含余额充值、设备购买、设备维修、维修派单、维修完成、催单信息以及收藏。余额充值主要是支付充值金额,可通过微信、支付宝、网银支付;设备购买:用户查看设备购买记录,可在此申请设备维修;设备维修:浏览设备维修记录;维修派单:展示已派单的记录,可进行催单。维修完成:展示所有已完成维修订单;催单信息:展示用户催单记录;收藏:展示所有用户收藏记录。设备维修申请如图5-7所示。维修派单催单如图5-8所示。催单信息如图5-9所示。

图5-7设备维修申请界面图

图5-8维修派单催单界面图

图5-9催单信息界面图
5.2.员工用户主要功能实现
5.2.1.维修派单管理
维修派单管理:维修派单列表子菜单。维修派单列表展示所有派送个该用户的维修单,能根据设备名称、用户姓名、员工姓名进行关键字搜索,支持查询、重置查询条件操作以及查看维修派单详情,可点击完成跳转到维修完成提交页面,点击详情可接受该维修派单。维修派单接单如图5-10所示:

图5-10维修派单接单界面图
5.2.2.维修完成管理
维修完成管理:维修完成列表、维修完成添加子菜单。维修完成列表展示所有用户提交的维修完成记录,能根据设备名称、用户姓名、员工姓名搜索,可查看维修完成详情。维修完成添加:可提交新的维修完成单子。维修完成提交如图5-11所示。

图5-11维修完成提交界面图
5.3.管理员主要功能模块
5.3.1.系统用户
系统用户界面:包含对管理员、普通用户管理,可以对其进行查询、添加、删除、搜索、编辑、查看用户个人信息等操作,系统用户如图5-12所示。

图5-12系统用户界面图
5.3.2.设备中心管理
设备中心管理:存在设备中心列表、设备中心添加子菜单。设备中心列表展示所有添加的设备中心,能根据设备名称、设备状态进行关键字搜索,支持删除、编辑、查看、重置查询条件操作以及查看设备中心详情,设备中心添加页面输入设备编号、设备名称、设备状态、设备规格、设备价格、设备参数、上传设备图片、设备简介等相关字段值添加设备中心。设备中心添加如图5-13所示:

图5-13设备中心添加界面图
关键代码如下:

5.3.3.设备维修管理
设备维修管理:设备维修列表子菜单。设备维修列表展示所有用户提交的设备维修记录,能根据设备名称、用户姓名搜索,可重置查询条件、删除、查看设备维修详情以及派单操作。设备维修派单如图5-14所示。

图5-14设备维修派单界面图
5.3.4.资源管理
资源管理:子菜单污水资讯、资讯分类。污水资讯主要是对资讯信息的管控,包含对其增删改查操作还能查询评论,新增的污水资讯将会在前台展示。资讯分类主要是管控资讯分类,添加的资讯分类运用在污水资讯上。污水资讯如图5-15所示。

图5-15污水资讯列表界面图
6.系统测试
6.1.功能测试
系统测试是软件开发过程中必不可少的环节之一,它旨在验证整个软件系统是否满足需求规格说明书定义的要求。对于SPRINGBOOT污水设备管理系统而言,我们主要进行功能测试,以下是部分功能的测试用例:
添加设备中心测试用例:
| 功能名称 | 测试用例 | 预期结果 | 实际结果 | 通过情况 |
| 添加设备中心功能 | 设备中心添加页输入:设备编号、设备名称、设备状态、设备规格、设备价格、设备参数、上传设备图片、设备简介等字段值,点击提交 | 提交成功,前端页面、后台设备中心列表展示该信息 | 提交成功,前端页面、后台设备中心列表展示该信息 | 通过 |
查询设备中心测试用例:
| 功能名称 | 测试用例 | 预期结果 | 实际结果 | 通过情况 |
| 查询设备中心功能 | 设备中心信息列表:设备名称搜索框输入:测试设备,点击查询 | 列表成功过滤筛选出关键字测试设备的设备记录 | 列表成功过滤筛选出关键字测试设备的设备记录 | 通过 |
查看设备中心详情信息测试用例:
| 功能名称 | 测试用例 | 预期结果 | 实际结果 | 通过情况 |
| 查看设备中心详情信息功能 | 设备中心信息列表点选择一个设备记录点击详情 | 展示该设备中心的详细信息 | 展示该设备中心的详细信息 | 通过 |
删除设备中心测试用例:
| 功能名称 | 测试用例 | 预期结果 | 实际结果 | 通过情况 |
| 删除设备中心功能 | 勾选多个设备中心数据,点击删除,确认删除 | 提示删除成功,前、后台不在显示该设备中心信息 | 提示删除成功,前、后台不在显示该设备中心信息 | 通过 |
修改设备中心测试用例:
| 模块名称 | 测试用例 | 预期结果 | 实际结果 | 通过情况 |
| 修改设备中心功能 | 选择设备中心,设备名称:测试设备,点击详情,修改设备名称:测试设备01,点击提交 | 提示修改成功,该设备名称变更为:测试设备01 | 提示修改成功,该设备名称变更为:测试设备01 | 通过 |
通过对设备中心功能的新增、查询、查看详情、删除、修改的全业务流程操作测试验证,测试用例执行通过。
6.2.测试结论
在完成了基于Spring Boot的污水设备管理系统的开发后,我进行了全面的系统测试,以确保系统的功能、稳定性达到预期要求。通过编写SPRINGBOOT污水设备管理系统功能模块的测试用例,设备中心功能的新增、查询、查看详情、删除、修改的全业务流程操作测试验证,整个系统的测试验证通过。
功能测试方面,我针对系统的各个模块进行了详细的测试,包括设备浏览、设备购买、余额充值、维修派单、维修完成以及催单信息等核心功能。测试结果表明,各项功能均能够正常运行,并且符合设计要求。系统能够准确展示设备信息,支持设备的在线购买和充值操作,同时能够及时处理维修请求,并通过催单信息提醒用户维修进度。
在稳定性测试方面,我进行了长时间的连续运行测试,并对系统进行了多次的重启和故障恢复操作。测试结果表明,系统能够长时间稳定运行,并且在遇到异常情况时能够自动恢复或提供相应的错误提示,保证了系统的可靠性和稳定性。
经过系统测试,Spring Boot的污水设备管理系统在功能、稳定性等方面均达到了预期目标,能够满足用户对于污水设备管理的实际需求。随着技术的不断发展和用户需求的变化,我仍将继续关注系统的运行情况,并不断优化和完善系统功能,提升用户体验和系统的性能。
结 论
此次毕业设计采用了Spring Boot框架设计并实现了一套污水设备管理系统,该系统聚焦于污水设备信息浏览、设备购买、设备维修、维修派单催单等核心功能,旨在提升设备管理的效率和便捷性。通过深入的系统需求分析,我们明确了用户在使用设备过程中的主要需求,并针对性地开发了污水资讯、设备中心、设备购买、余额充值、维修派单管理、维修完成管理、催单信息管理、资源管理、系统管理等模块,为用户提供了全面的设备管理解决方案。
在系统实现过程中,我们注重用户体验和操作的简便性。设备中心模块允许用户浏览设备信息,快速了解设备的详情和状态;设备购买和余额充值模块简化了购买流程,使用户能够方便快捷地购买所需设备并进行充值操作;维修派单、维修完成和催单信息模块则优化了维修流程,提高了维修响应速度和服务质量,确保设备能够及时得到维修和保养。
本次毕业设计的创新之处在于,通过引入信息化手段实现对污水设备的全面管理。系统不仅提供了设备信息的实时更新和查询功能,还通过自动化流程简化了设备购买、维修等操作,降低了人工操作的错误率。而且催单信息功能的引入,进一步提升了维修服务的及时性和客户满意度。
但此次毕业设计实现仍存在一定的不足之处。例如,系统的智能化程度还有待提升,未来可以考虑引入更多的智能算法和数据分析技术,实现更精准的设备预测性维护和智能调度。同时,我们也将持续关注系统的安全性问题,加强网络安全防护,确保用户数据的安全和隐私。
展望未来,我们将继续完善和优化系统功能,提升系统的性能和用户体验。同时,我们也将积极探索新的技术应用和创新点,为污水设备管理提供更加高效、智能的解决方案,推动行业向更加智能化、自动化的方向发展。
致谢
岁月如梭,一眨眼,大学求学生活即将结束,站在毕业的门槛上,回首往昔,奋斗和辛劳成为丝丝的记忆,甜美与欢笑也都尘埃落定。至此毕业论文完成之际,我向所有关心和帮助我的同学、老师们表示最诚挚的感谢。
我要衷心感谢我的指导老师。在毕业设计的选题、设计、实现与编写论文和修改过程中,即使指导老师再忙碌也会给予帮助我克服难关。还有感谢教过我的所有老师们,他们传授我专业知识与本领一生受用。还要感谢大学同学陪伴我走过大学生涯,感谢我的家人与朋友,在我忙碌于毕设的日子里,始终给予我无微不至的关心和支持并不断鼓励我让我更加坚定自己的信念,让我有勇气克服所有困难。
最后,我要感谢所有为我提供过帮助和支持的人。你们的慷慨相助和无私奉献让我感受到了人间的温暖和美好。
毕业之际,我深感自己取得的每一点进步都离不开大家的支持和帮助。我会将这份感激化为动力,继续努力前行,不辜负大家的期望。再次感谢所有给予我帮助和支持的人,愿我们未来的道路都充满阳光和希望。
参考文献
[1]徐剑,王少杰. 基于SpringBoot的配电房监控系统设计 [J]. 信息与电脑(理论版), 2023, 35 (20): 120-123.
[2]Fei D . Built on SpringBoot's travel platform[C]// [出版者不详], 2022:
[3]Hongyan W . Construction of Online Teaching System Based on SpringBoot Framework for Normal University Students’ Informatization Teaching Ability Training[C]// [出版者不详], 2022:
[4]孙玉钰. 基于SpringBoot的地方高校软件工程专业建设管理系统的设计与实现 [J]. 长江信息通信, 2021, 34 (10): 229-231.
[5]田成龙,陆晓寒,严梦瑶等. 基于SpringBoot的成绩排名系统 [J]. 软件, 2021, 42 (10): 129-132.
[6]周常志,甘恒. 基于SpringBoot的智慧就业服务平台的设计与实现 [J]. 电脑知识与技术, 2021, 17 (28): 182-184+187. DOI:10.14004/j.cnki.ckt.2021.3040.
[7]喻佳,吴丹新. 基于SpringBoot的Web快速开发框架 [J]. 电脑编程技巧与维护, 2021, (09): 31-33. DOI:10.16184/j.cnki.comprg.2021.09.013.
[8]巢晟盛. 基于SpringBoot微服务架构下前后端分离的MVVM模型浅析 [J]. 电脑知识与技术, 2021, 17 (23): 128-129+141. DOI:10.14004/j.cnki.ckt.2021.2412.
[9]赵志威,张生月,蒋应举等. 基于SpringBoot的高新技术企业创新能力评价平台设计与实现 [J]. 现代信息科技, 2021, 5 (15): 40-42. DOI:10.19850/j.cnki.2096-4706.2021.15.011.
[10]刘子凡,郭昱君. 基于SpringBoot+Mybatis的个人博客系统设计与实现 [J]. 现代信息科技, 2021, 5 (08): 104-107+111. DOI:10.19850/j.cnki.2096-4706.2021.08.029.
[11]钟怡旸,郭昱君. 基于Springboot的博客管理系统设计与实现 [J]. 现代信息科技, 2021, 5 (07): 18-20+24. DOI:10.19850/j.cnki.2096-4706.2021.07.005.
[12]赵智. 基于SpringBoot的某综合训练平台成绩分析与预测系统设计与实现[D]. 浙江理工大学, 2021. DOI:10.27786/d.cnki.gzjlg.2021.000251.
[13]胡明,文翠,黄川. 基于SpringBoot的毕业论文管理系统设计和开发 [J]. 电脑编程技巧与维护, 2020, (07): 92-93+104. DOI:10.16184/j.cnki.comprg.2020.07.033.
[14]赵明文,闾枫. 基于SpringBoot的高校学习社区的设计与实现 [J]. 电子测试, 2020, (13): 92-93+129. DOI:10.16520/j.cnki.1000-8519.2020.13.035.
[15]邱丹萍. 应用SpringBoot的食堂订餐管理系统设计 [J]. 福建电脑, 2020, 36 (06): 115-117. DOI:10.16707/j.cnki.fjpc.2020.06.035.
[16]张恒铭. 基于SpringBoot+MyBatis框架的高校人事信息发布系统设计与实现 [J]. 电脑知识与技术, 2020, 16 (18): 68-70. DOI:10.14004/j.cnki.ckt.2020.1865.
[17]田海晴. 基于SpringBoot和Vue框架的共享运营管理平台的设计与实现[D]. 山东大学, 2020. DOI:10.27272/d.cnki.gshdu.2020.004528.
请关注点赞+私信博主,免费领取项目源码

296

被折叠的 条评论
为什么被折叠?



