目 录
摘要
本项目旨在基于Java Web技术设计与实现一个旅游路线规划网站,以提供个性化的旅游路线规划服务。该网站将通过用户输入的旅游偏好和目的地信息,结合地理位置数据和算法模型,自动生成最佳的旅游路线和景点推荐。同时,还将提供实时交通信息、酒店预订、景点介绍等功能,为用户提供全方位的旅游规划和服务。过Java Web技术的应用,构建一个稳定、高效、安全的旅游路线规划网站。本项目的实施将提升旅游规划的个性化程度和便捷性,为用户提供更好的旅行体验和服务。
本文首先阐述了系统的研究背景和意义;然后对系统进行了可行性、功能性等分析;接着详细介绍了系统的设计原理和实现细节,包括系统架构设计、系统功能结构设计、数据库设计等;最后对系统进行了部署和测试。通过本系统的的成功实施,不仅为旅游线路规划方向的发展提供了有力支持,也为其他类似系统的设计和实现提供了有益的参考。
关键词:游路线规划网站;Java Web;
Abstract
This project aims to design and implement a travel route planning website based on Java Web technology to provide personalized travel route planning services. The website will automatically generate the best travel routes and attractions recommendations through user-input travel preferences and destination information, combined with geo-location data and algorithmic models. At the same time, it will also provide real-time traffic information, hotel booking, scenic spot introduction and other functions to provide users with a full range of tourism planning and services. Through the application of Java Web technology, build a stable, efficient and safe travel route planning website. The implementation of this project will enhance the degree of personalization and convenience of tourism planning, and provide users with better travel experience and services.
Firstly, this paper expounds the background and significance of the system. Then the feasibility and function of the system are analyzed. Then the design principle and implementation details of the system are introduced in detail, including system architecture design, system function structure design, database design, etc. Finally, the system is deployed and tested. The successful implementation of this system not only provides a strong support for the development of tourism route planning, but also provides a useful reference for the design and implementation of other similar systems.
Keywords: Itinerary planning website; Java Web;
1 绪论
随着人们生活水平的提高和旅游需求的增加,旅游行业迅速发展。然而,传统的旅游规划方式存在一些问题,如信息不全面、路线规划不个性化等,给旅游者带来了不便和困扰。基于此,设计并实现一个基于Java Web技术的旅游路线规划网站具有重要的研究背景。
当前,已有许多在线旅游规划网站和应用程序可供选择,它们通过用户输入的旅游偏好和目的地信息,自动生成旅游路线和景点推荐。这些系统通常利用地理位置数据和算法模型,为用户提供个性化的旅游规划服务。然而,仍存在一些问题,如用户体验不佳、功能不完善等。
在国内外的研究方面,已有一些论文和研究探讨了基于Java Web技术的旅游路线规划系统的设计与实现。这些研究主要集中在系统需求分析、数据库设计、算法模型、用户体验等方面。同时,一些开源的旅游规划系统也为研究者提供了丰富的参考和借鉴资源。
然而,目前仍存在一些问题和挑战。例如,部分系统界面设计简单,用户体验有待优化;路线规划算法可能不够准确或缺乏个性化考虑;数据安全性和隐私保护等方面的考虑还有待加强。因此,基于Java Web技术的旅游路线规划网站的设计与实现仍具有进一步完善和优化的空间。
综上所述,基于Java Web技术的旅游路线规划网站的设计与实现在当前的研究背景下具有重要意义。通过该项目的实施,有望改善旅游规划的个性化程度和便捷性,提升用户的旅行体验和满意度。同时,基于Java Web技术的开发方式还能够提供一个稳定、高效、安全的网站平台,为旅游者提供更好的旅游规划和服务。
基于Java Web的旅游路线规划网站的设计与实现具有重要的研究意义。通过该项目的实施,可以提升旅游规划的个性化程度和便捷性,为旅游者提供更好的旅行体验。通过用户输入的旅游偏好和目的地信息,结合地理位置数据和算法模型,生成个性化的旅游路线和景点推荐,满足不同旅游者的需求。同时,该网站还能整合实时交通信息、酒店预订、景点介绍等功能,为旅游者提供全方位的旅游服务。这将促进旅游业的发展,吸引更多的旅游者,推动旅游业的繁荣。此外,通过对系统的设计与实现,可以探索和推动Java Web技术在其他领域的应用,为相关领域的学术研究和实践提供借鉴和推广价值。
综上所述,基于Java Web的旅游路线规划网站的研究意义重大,对于提升旅游规划和服务水平,推动旅游业的创新与发展具有积极作用。
1.3论文结构与章节安排
论文将分层次进行编排,除去论文摘要致谢文献参考部分,论文主要架构如下:
第一章:绪论。主要介绍了课题研究的背景,研究意义和论文结构与章节安排。
第二章:系统分析。主要从系统的用户、功能等方面进行需求分析。
第三章:系统总体设计。主要对系统框架、系统功能模块、数据库进行功能设计。
第四章:系统详细设计与实现。主要介绍了系统框架搭建、系统界面的实现。
第五章:系统测试。主要对系统的部分界面进行测试并对主要功能进行测试。
2 系统分析
系统分析是开发一个项目的先决条件,通过系统分析可以很好的了解系统的主体用户的基本需求情况,同时这也是项目的开发的原因。进而对系统开发进行可行性分析,通常包括技术可行性、经济可行性等,可行性分析同时也是从项目整体角度进行的分析。然后就是对项目的具体需求进行分析,分析的手段一般都是通过用户的用例图来实现。下面是详细的介绍。
2.1 可行性分析
(1)技术可行性:
Java是一种跨平台的编程语言,具有丰富的类库和良好的兼容性,广泛应用于各种场景。Java语言具有较高的性能和稳定性,可以满足系统高并发、大数据处理的需求。此外,Spring Boot是一个非常流行的Java开发框架,Spring Boot不仅能够帮助开发者快速搭建应用的基本框架,还提供了丰富的扩展点,使得开发者可以灵活地定制和优化应用程序,满足不同场景下的需求。因此,从技术层面来说是可行的。
(2)经济可行性:
Spring Boot的自动配置功能可以根据应用程序的依赖和环境来进行自动配置,减少了大量的手动配置工作,可以降低开发成本;另外,Spring Boot的代码质量和可维护性较高,可以降低后期维护成本。因此,从经济角度分析是可行的。
- 社会可行性:
通过提供个性化的旅游路线规划和全方位的旅游服务,能够满足旅游者的需求,促进旅游业的发展,提升旅游体验。同时,该项目还推动了相关技术的应用与推广,为旅游领域的创新和发展做出贡献。因此,从社会角度分析是可行的。
系统流程是用一些特定的符合和线条来进行演示用户在使用系统时的过程,在进行系统分析的时候,业务流程可以帮助开发人员更好的理解业务,发现错误,完善系统。
2.2.1 数据新增流程
用户成功登入系统后就能够实现增加数据的操作,增加数据的编号由系统生成,用户不能随意填写,除了编号以外,其他增加信息用户自己填写,填写后的信息经过系统验证,验证通过后即可完成数据新增,数据新增的流程图如下图2-1所示。

图2-1 数据新增流程图
2.2.2 数据删除流程
如果系统里面存在一些没有用的数据,相关的管理人员还可以对这些数据进行删除,数据删除时流程图如下图2-2所示。

图2-2 数据删除流程图
按照基于Java web的旅游路线规划网站的角色,主要包括旅游用户模块和管理员这两大功能模块,各模块功能内容如下:
- 旅游用户功能:
(1)注册登录:用户通过注册登录系统,可通过点击头像中我的账户,对个人信息进行增删改查。比如个人资料、头像和密码修改。
(2)首页:系统首页以上中下的布局进行展示,正上方是系统的导航栏,中间是轮播图,下面是景点信息、酒店推荐等信息。
(3)旅游公告:旅游用户点击可查看网站公告、关于我们、联系方式和网站介绍。
(4)景点信息:用户点击可通过搜索景点名称和景点类型进行查看景点信息,同时可对景点信息进行点赞、收藏、评论和购票操作。
(5)酒店客房:用户点击可通过搜索酒店名称和房间类型进行查看酒店信息;同时可对酒店进行点赞、收藏和评论和预定操作。
(6)旅游路线:用户点击搜索线路名称、路线类型和途径位置进行查看路线信息,同时可对路线进行收藏操作。
(7)旅游攻略:用户点击可通过攻略标题可攻略类型进行查看旅游攻略信息,同时可对旅游攻略进行评论和收藏。
(8)个人中心:用户点击头像可查看“个人中心”,包括个人首页、订票信息、客房预定、退房信息、旅游攻略和收藏。
2. 管理员功能:
(1)登录:管理员的账号是在数据列表中直接设置生成的,不需要进行注册,可直接输入账号密码登录,同时可对管理员资料进行增删改查。
(2)系统用户:当管理员点击“系统用户”时,可管理管理员和旅游用户,同时可对系统用户进行增删改查。
(3)景点信息管理:管理员点击可查景点信息列表和景点信息添加;点击“景点信息添加”,输入景点名称,选择景点类型,上传封面,输入售票单价、景点电话、景点地址、酒店链接和景点介绍,点击“提交”按钮进行添加。
(4)景点类型管理:管理员点击可查看景点类型列表和景点信息按钮,同时可对景点类型进行增删改查。
(5)订票信息管理:管理员点击可查看订票信息列表。
(6)酒店客房管理:管理员点击可查看酒店客房列表和酒店客房添加;点击“酒店客房添加”,输入展现编号、酒店名称、客房名称,选择房间类型,上传封面,输入房间单价、房间数量、周边景点和详情介绍,点击“提交”按钮进行添加。
(7)客房预订管理:管理员点击可查看客房预订列表,同时可对订单进行审核回复。
(8)退房信息管理:管理员点击可查看退房信息列表,同时可对退房信息进行审核回复。
(9)旅游路线管理:管理员点击可查看旅游路线列表和旅游路线添加;点击“旅游路线添加”,输入路线名称、上传封面,选择路线类型,输入紧急电话、途径位置和路线介绍,点击“提交”按钮进行添加。
(10)路线类型管理:管理员点击可对路线类型进行增删改查。
(11)旅游攻略管理:管理员点击可查看旅游攻略列表和旅游攻略添加;点击“旅游管理添加”,输入管理标题,上传封面,选择攻略类型,选择分享用户,输入攻略内容,点击“提交”按钮进行添加。
(12)攻略类型管理:管理员点击可对攻略类型进行增删改查。
(13)系统管理:当管理员点击“系统管理”时,可查看轮播图; 如需添加新的轮播图,点击右侧“添加”按钮,上传图片,输入标题,点击“确认”按钮进行添加;同时可对轮播图进行增删改查。
(14)旅游公告管理:管理点击可查看旅游知公告;如需添加新的公告信息,点击右侧“添加”按钮,输入标题和正文,点击“确认”按钮进行添加。
基于Java web的旅游路线规划网站的非功能性需求比如基于Java web的旅游路线规划网站的安全性怎么样,可靠性怎么样,性能怎么样,可拓展性怎么样等。具体可以表示在如下2-1表格中:
表2-1基于Java web的旅游路线规划网站非功能需求表
| 安全性 | 主要指基于Java web的旅游路线规划网站数据库的安装,数据库的使用和密码的设定必须合乎规范。 |
| 可靠性 | 可靠性是指基于Java web的旅游路线规划网站能够安装用户的指示进行操作,经过测试,可靠性90%以上。 |
| 性能 | 性能是影响基于Java web的旅游路线规划网站占据市场的必要条件,所以性能最好要佳才好。 |
| 可扩展性 | 比如数据库预留多个属性,比如接口的使用等确保了系统的非功能性需求。 |
| 易用性 | 用户只要跟着基于Java web的旅游路线规划网站的页面展示内容进行操作,就可以了。 |
| 可维护性 | 基于Java web的旅游路线规划网站开发的可维护性是非常重要的,经过测试,可维护性没有问题 |
2.4 系统用例分析
通过2.3功能的分析,得出了本基于Java web的旅游路线规划网站的用例图:
旅游用户角色用例图如下图2-3所示。

图2-3 旅游用户角色用例图
管理员角色用例图如下图2-4所示。

图2-4 管理员角色用例图
本章主要通过对基于Java web的旅游路线规划网站的可行性分析、流程分析、功能需求分析、系统用例分析,确定整个基于Java web的旅游路线规划网站要实现的功能。同时也为基于Java web的旅游路线规划网站的代码实现和测试提供了标准。
3 系统总体设计
本章主要讨论的内容包括基于Java web的旅游路线规划网站的系统架构设计、功能模块设计、数据库系统设计。
3.1 系统架构设计
本基于Java web的旅游路线规划网站从架构上分为三层:表现层(UI)、业务逻辑层(BLL)以及数据层(DL)。

图3-1系统架构设计图
表现层(UI):又称UI层,主要完成本基于Java web的旅游路线规划网站的UI交互功能,一个良好的UI可以打打提高用户的用户体验,增强用户使用本基于Java web的旅游路线规划网站时的舒适度。UI的界面设计也要适应不同版本的基于Java web的旅游路线规划网站以及不同尺寸的分辨率,以做到良好的兼容性。UI交互功能要求合理,用户进行交互操作时必须要得到与之相符的交互结果,这就要求表现层要与业务逻辑层进行良好的对接。
业务逻辑层(BLL):主要完成本基于Java web的旅游路线规划网站的数据处理功能。用户从表现层传输过来的数据经过业务逻辑层进行处理交付给数据层,系统从数据层读取的数据经过业务逻辑层进行处理交付给表现层。
数据层(DL):由于本基于Java web的旅游路线规划网站的数据是放在服务端的MySQL数据库中,因此本属于服务层的部分可以直接整合在业务逻辑层中,所以数据层中只有数据库,其主要完成本基于Java web的旅游路线规划网站的数据存储和管理功能。
3.2 系统功能模块设计
在上一章节中主要对系统的功能性需求和非功能性需求进行分析,并且根据需求分析了本基于Java web的旅游路线规划网站中的用例。那么接下来就要开始对本基于Java web的旅游路线规划网站的主要功能和数据库开始进行设计。基于Java web的旅游路线规划网站根据前面章节的需求分析得出,其总体设计模块图如图3-2所示。
图3-2 系统功能模块图
数据库设计一般包括需求分析、概念模型设计、数据库表建立三大过程,其中需求分析前面章节已经阐述,概念模型设计有概念模型和逻辑结构设计两部分。
3.3.1 数据库概念结构设计
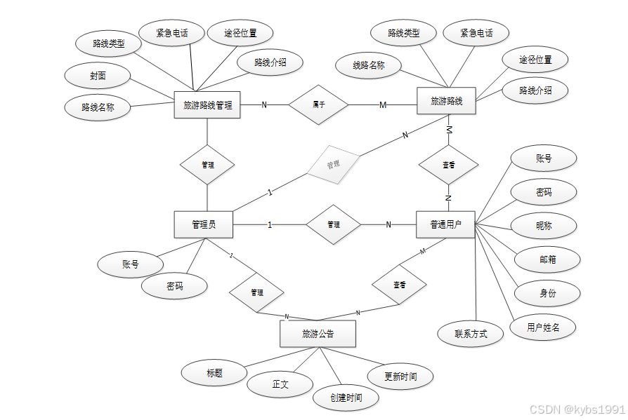
下面是整个基于Java web的旅游路线规划网站中主要的数据库表总E-R实体关系图。
图3-3 系统总E-R关系图
通过上一小节中基于Java web的旅游路线规划网站中总E-R关系图上得出一共需要创建很多个数据表。在此主要罗列几个主要的数据库表结构设计。
表access_token (登陆访问时长)
| 编号 | 名称 | 数据类型 | 长度 | 小数位 | 允许空值 | 主键 | 默认值 | 说明 |
| 1 | token_id | int | 10 | 0 | N | Y | 临时访问牌ID | |
| 2 | token | varchar | 64 | 0 | Y | N | 临时访问牌 | |
| 3 | info | text | 65535 | 0 | Y | N | ||
| 4 | maxage | int | 10 | 0 | N | N | 2 | 最大寿命:默认2小时 |
| 5 | create_time | timestamp | 19 | 0 | N | N | CURRENT_TIMESTAMP | 创建时间: |
| 6 | update_time | timestamp | 19 | 0 | N | N | CURRENT_TIMESTAMP | 更新时间: |
| 7 | user_id | int | 10 | 0 | N | N | 0 | 用户编号: |
表attraction_information (景点信息)
| 编号 | 名称 | 数据类型 | 长度 | 小数位 | 允许空值 | 主键 | 默认值 | 说明 |
| 1 | attraction_information_id | int | 10 | 0 | N | Y | 景点信息ID | |
| 2 | attraction_name | varchar | 64 | 0 | Y | N | 景点名称 | |
| 3 | types_of_attractions | varchar | 64 | 0 | Y | N | 景点类型 | |
| 4 | cover | varchar | 255 | 0 | Y | N | 封面 | |
| 5 | ticketing_unit_price | int | 10 | 0 | Y | N | 0 | 售票单价 |
| 6 | tourist_attraction_phone_number | varchar | 64 | 0 | Y | N | 景点电话 | |
| 7 | attraction_address | varchar | 64 | 0 | Y | N | 景点地址 | |
| 8 | hotel_link | varchar | 255 | 0 | Y | N | 酒店链接 | |
| 9 | introduction_to_scenic_spots | longtext | 2147483647 | 0 | Y | N | 景点介绍 | |
| 10 | hits | int | 10 | 0 | N | N | 0 | 点击数 |
| 11 | praise_len | int | 10 | 0 | N | N | 0 | 点赞数 |
| 12 | recommend | int | 10 | 0 | N | N | 0 | 智能推荐 |
| 13 | create_time | datetime | 19 | 0 | N | N | CURRENT_TIMESTAMP | 创建时间 |
| 14 | update_time | timestamp | 19 | 0 | N | N | CURRENT_TIMESTAMP | 更新时间 |
| 编号 | 名称 | 数据类型 | 长度 | 小数位 | 允许空值 | 主键 | 默认值 | 说明 |
| 1 | auth_id | int | 10 | 0 | N | Y | 授权ID: | |
| 2 | user_group | varchar | 64 | 0 | Y | N | 用户组: | |
| 3 | mod_name | varchar | 64 | 0 | Y | N | 模块名: | |
| 4 | table_name | varchar | 64 | 0 | Y | N | 表名: | |
| 5 | page_title | varchar | 255 | 0 | Y | N | 页面标题: | |
| 6 | path | varchar | 255 | 0 | Y | N | 路由路径: | |
| 7 | position | varchar | 32 | 0 | Y | N | 位置: | |
| 8 | mode | varchar | 32 | 0 | N | N | _blank | 跳转方式: |
| 9 | add | tinyint | 3 | 0 | N | N | 1 | 是否可增加: |
| 10 | del | tinyint | 3 | 0 | N | N | 1 | 是否可删除: |
| 11 | set | tinyint | 3 | 0 | N | N | 1 | 是否可修改: |
| 12 | get | tinyint | 3 | 0 | N | N | 1 | 是否可查看: |
| 13 | field_add | text | 65535 | 0 | Y | N | 添加字段: | |
| 14 | field_set | text | 65535 | 0 | Y | N | 修改字段: | |
| 15 | field_get | text | 65535 | 0 | Y | N | 查询字段: | |
| 16 | table_nav_name | varchar | 500 | 0 | Y | N | 跨表导航名称: | |
| 17 | table_nav | varchar | 500 | 0 | Y | N | 跨表导航: | |
| 18 | option | text | 65535 | 0 | Y | N | 配置: | |
| 19 | create_time | timestamp | 19 | 0 | N | N | CURRENT_TIMESTAMP | 创建时间: |
| 20 | update_time | timestamp | 19 | 0 | N | N | CURRENT_TIMESTAMP | 更新时间: |
| 编号 | 名称 | 数据类型 | 长度 | 小数位 | 允许空值 | 主键 | 默认值 | 说明 |
| 1 | booking_information_id | int | 10 | 0 | N | Y | 订票信息ID | |
| 2 | booking_number | varchar | 64 | 0 | Y | N | 订票编号 | |
| 3 | attraction_name | varchar | 64 | 0 | Y | N | 景点名称 | |
| 4 | types_of_attractions | varchar | 64 | 0 | Y | N | 景点类型 | |
| 5 | cover | varchar | 255 | 0 | Y | N | 封面 | |
| 6 | ticketing_unit_price | int | 10 | 0 | Y | N | 0 | 售票单价 |
| 7 | tourist_attraction_phone_number | varchar | 64 | 0 | Y | N | 景点电话 | |
| 8 | attraction_address | varchar | 64 | 0 | Y | N | 景点地址 | |
| 9 | booking_users | int | 10 | 0 | Y | N | 0 | 订票用户 |
| 10 | booking_period | date | 10 | 0 | Y | N | 订票日期 | |
| 11 | purchase_quantity | int | 10 | 0 | Y | N | 0 | 购买数量 |
| 12 | payment_amount | varchar | 64 | 0 | Y | N | 支付金额 | |
| 13 | examine_state | varchar | 16 | 0 | N | N | 未审核 | 审核状态 |
| 14 | examine_reply | varchar | 16 | 0 | Y | N | 审核回复 | |
| 15 | pay_state | varchar | 16 | 0 | N | N | 未支付 | 支付状态 |
| 16 | pay_type | varchar | 16 | 0 | Y | N | 支付类型: 微信、支付宝、网银 | |
| 17 | create_time | datetime | 19 | 0 | N | N | CURRENT_TIMESTAMP | 创建时间 |
| 18 | update_time | timestamp | 19 | 0 | N | N | CURRENT_TIMESTAMP | 更新时间 |
| 编号 | 名称 | 数据类型 | 长度 | 小数位 | 允许空值 | 主键 | 默认值 | 说明 |
| 1 | check_out_information_id | int | 10 | 0 | N | Y | 退房信息ID | |
| 2 | order_number | varchar | 64 | 0 | N | N | 订单编号 | |
| 3 | display_number | varchar | 64 | 0 | Y | N | 展现编号 | |
| 4 | hotel_name | varchar | 64 | 0 | Y | N | 酒店名称 | |
| 5 | room_name | varchar | 64 | 0 | Y | N | 客房名称 | |
| 6 | room_type | varchar | 64 | 0 | Y | N | 房间类型 | |
| 7 | cover | varchar | 255 | 0 | Y | N | 封面 | |
| 8 | room_unit_price | int | 10 | 0 | Y | N | 0 | 房间单价 |
| 9 | booking_users | int | 10 | 0 | Y | N | 0 | 订房用户 |
| 10 | number_of_room_reservations | int | 10 | 0 | Y | N | 0 | 订房数量 |
| 11 | stay_days | int | 10 | 0 | Y | N | 0 | 入住天数 |
| 12 | payment_amount | varchar | 64 | 0 | Y | N | 支付金额 | |
| 13 | check_out | date | 10 | 0 | Y | N | 退房日期 | |
| 14 | check_out_evaluation | text | 65535 | 0 | Y | N | 退房评价 | |
| 15 | create_time | datetime | 19 | 0 | N | N | CURRENT_TIMESTAMP | 创建时间 |
| 16 | update_time | timestamp | 19 | 0 | N | N | CURRENT_TIMESTAMP | 更新时间 |
| 编号 | 名称 | 数据类型 | 长度 | 小数位 | 允许空值 | 主键 | 默认值 | 说明 |
| 1 | collect_id | int | 10 | 0 | N | Y | 收藏ID: | |
| 2 | user_id | int | 10 | 0 | N | N | 0 | 收藏人ID: |
| 3 | source_table | varchar | 255 | 0 | Y | N | 来源表: | |
| 4 | source_field | varchar | 255 | 0 | Y | N | 来源字段: | |
| 5 | source_id | int | 10 | 0 | N | N | 0 | 来源ID: |
| 6 | title | varchar | 255 | 0 | Y | N | 标题: | |
| 7 | img | varchar | 255 | 0 | Y | N | 封面: | |
| 8 | create_time | timestamp | 19 | 0 | N | N | CURRENT_TIMESTAMP | 创建时间: |
| 9 | update_time | timestamp | 19 | 0 | N | N | CURRENT_TIMESTAMP | 更新时间: |
| 编号 | 名称 | 数据类型 | 长度 | 小数位 | 允许空值 | 主键 | 默认值 | 说明 |
| 1 | comment_id | int | 10 | 0 | N | Y | 评论ID: | |
| 2 | user_id | int | 10 | 0 | N | N | 0 | 评论人ID: |
| 3 | reply_to_id | int | 10 | 0 | N | N | 0 | 回复评论ID:空为0 |
| 4 | content | longtext | 2147483647 | 0 | Y | N | 内容: | |
| 5 | nickname | varchar | 255 | 0 | Y | N | 昵称: | |
| 6 | avatar | varchar | 255 | 0 | Y | N | 头像地址:[0,255] | |
| 7 | create_time | timestamp | 19 | 0 | N | N | CURRENT_TIMESTAMP | 创建时间: |
| 8 | update_time | timestamp | 19 | 0 | N | N | CURRENT_TIMESTAMP | 更新时间: |
| 9 | source_table | varchar | 255 | 0 | Y | N | 来源表: | |
| 10 | source_field | varchar | 255 | 0 | Y | N | 来源字段: | |
| 11 | source_id | int | 10 | 0 | N | N | 0 | 来源ID: |
| 编号 | 名称 | 数据类型 | 长度 | 小数位 | 允许空值 | 主键 | 默认值 | 说明 |
| 1 | hits_id | int | 10 | 0 | N | Y | 点赞ID: | |
| 2 | user_id | int | 10 | 0 | N | N | 0 | 点赞人: |
| 3 | create_time | timestamp | 19 | 0 | N | N | CURRENT_TIMESTAMP | 创建时间: |
| 4 | update_time | timestamp | 19 | 0 | N | N | CURRENT_TIMESTAMP | 更新时间: |
| 5 | source_table | varchar | 255 | 0 | Y | N | 来源表: | |
| 6 | source_field | varchar | 255 | 0 | Y | N | 来源字段: | |
| 7 | source_id | int | 10 | 0 | N | N | 0 | 来源ID: |
| 编号 | 名称 | 数据类型 | 长度 | 小数位 | 允许空值 | 主键 | 默认值 | 说明 |
| 1 | hotel_rooms_id | int | 10 | 0 | N | Y | 酒店客房ID | |
| 2 | display_number | varchar | 64 | 0 | Y | N | 展现编号 | |
| 3 | hotel_name | varchar | 64 | 0 | Y | N | 酒店名称 | |
| 4 | room_name | varchar | 64 | 0 | Y | N | 客房名称 | |
| 5 | room_type | varchar | 64 | 0 | Y | N | 房间类型 | |
| 6 | cover | varchar | 255 | 0 | Y | N | 封面 | |
| 7 | room_unit_price | int | 10 | 0 | Y | N | 0 | 房间单价 |
| 8 | number_of_rooms | int | 10 | 0 | Y | N | 0 | 房间数量 |
| 9 | surrounding_attractions | varchar | 64 | 0 | Y | N | 周边景点 | |
| 10 | details_introduction | longtext | 2147483647 | 0 | Y | N | 详情介绍 | |
| 11 | hits | int | 10 | 0 | N | N | 0 | 点击数 |
| 12 | praise_len | int | 10 | 0 | N | N | 0 | 点赞数 |
| 13 | recommend | int | 10 | 0 | N | N | 0 | 智能推荐 |
| 14 | create_time | datetime | 19 | 0 | N | N | CURRENT_TIMESTAMP | 创建时间 |
| 15 | update_time | timestamp | 19 | 0 | N | N | CURRENT_TIMESTAMP | 更新时间 |
| 编号 | 名称 | 数据类型 | 长度 | 小数位 | 允许空值 | 主键 | 默认值 | 说明 |
| 1 | notice_id | mediumint | 8 | 0 | N | Y | 公告id: | |
| 2 | title | varchar | 125 | 0 | N | N | 标题: | |
| 3 | content | longtext | 2147483647 | 0 | Y | N | 正文: | |
| 4 | create_time | timestamp | 19 | 0 | N | N | CURRENT_TIMESTAMP | 创建时间: |
| 5 | update_time | timestamp | 19 | 0 | N | N | CURRENT_TIMESTAMP | 更新时间: |
| 编号 | 名称 | 数据类型 | 长度 | 小数位 | 允许空值 | 主键 | 默认值 | 说明 |
| 1 | praise_id | int | 10 | 0 | N | Y | 点赞ID: | |
| 2 | user_id | int | 10 | 0 | N | N | 0 | 点赞人: |
| 3 | create_time | timestamp | 19 | 0 | N | N | CURRENT_TIMESTAMP | 创建时间: |
| 4 | update_time | timestamp | 19 | 0 | N | N | CURRENT_TIMESTAMP | 更新时间: |
| 5 | source_table | varchar | 255 | 0 | Y | N | 来源表: | |
| 6 | source_field | varchar | 255 | 0 | Y | N | 来源字段: | |
| 7 | source_id | int | 10 | 0 | N | N | 0 | 来源ID: |
| 8 | status | bit | 1 | 0 | N | N | 1 | 点赞状态:1为点赞,0已取消 |
| 编号 | 名称 | 数据类型 | 长度 | 小数位 | 允许空值 | 主键 | 默认值 | 说明 |
| 1 | room_reservation_id | int | 10 | 0 | N | Y | 客房预定ID | |
| 2 | order_number | varchar | 64 | 0 | Y | N | 订单编号 | |
| 3 | display_number | varchar | 64 | 0 | Y | N | 展现编号 | |
| 4 | hotel_name | varchar | 64 | 0 | Y | N | 酒店名称 | |
| 5 | room_name | varchar | 64 | 0 | Y | N | 客房名称 | |
| 6 | room_type | varchar | 64 | 0 | Y | N | 房间类型 | |
| 7 | cover | varchar | 255 | 0 | Y | N | 封面 | |
| 8 | room_unit_price | int | 10 | 0 | Y | N | 0 | 房间单价 |
| 9 | booking_users | int | 10 | 0 | Y | N | 0 | 订房用户 |
| 10 | booking_date | date | 10 | 0 | Y | N | 订房日期 | |
| 11 | number_of_room_reservations | int | 10 | 0 | Y | N | 0 | 订房数量 |
| 12 | stay_days | int | 10 | 0 | Y | N | 0 | 入住天数 |
| 13 | payment_amount | varchar | 64 | 0 | Y | N | 支付金额 | |
| 14 | examine_state | varchar | 16 | 0 | N | N | 未审核 | 审核状态 |
| 15 | examine_reply | varchar | 16 | 0 | Y | N | 审核回复 | |
| 16 | pay_state | varchar | 16 | 0 | N | N | 未支付 | 支付状态 |
| 17 | pay_type | varchar | 16 | 0 | Y | N | 支付类型: 微信、支付宝、网银 | |
| 18 | create_time | datetime | 19 | 0 | N | N | CURRENT_TIMESTAMP | 创建时间 |
| 19 | update_time | timestamp | 19 | 0 | N | N | CURRENT_TIMESTAMP | 更新时间 |
| 编号 | 名称 | 数据类型 | 长度 | 小数位 | 允许空值 | 主键 | 默认值 | 说明 |
| 1 | route_type_id | int | 10 | 0 | N | Y | 路线类型ID | |
| 2 | route_type | varchar | 64 | 0 | Y | N | 路线类型 | |
| 3 | create_time | datetime | 19 | 0 | N | N | CURRENT_TIMESTAMP | 创建时间 |
| 4 | update_time | timestamp | 19 | 0 | N | N | CURRENT_TIMESTAMP | 更新时间 |
| 编号 | 名称 | 数据类型 | 长度 | 小数位 | 允许空值 | 主键 | 默认值 | 说明 |
| 1 | sensitive_vocabulary_id | int | 10 | 0 | N | Y | 敏感词汇ID | |
| 2 | sensitive_vocabulary | varchar | 64 | 0 | Y | N | 敏感词汇 | |
| 3 | create_time | datetime | 19 | 0 | N | N | CURRENT_TIMESTAMP | 创建时间 |
| 4 | update_time | timestamp | 19 | 0 | N | N | CURRENT_TIMESTAMP | 更新时间 |
| 编号 | 名称 | 数据类型 | 长度 | 小数位 | 允许空值 | 主键 | 默认值 | 说明 |
| 1 | slides_id | int | 10 | 0 | N | Y | 轮播图ID: | |
| 2 | title | varchar | 64 | 0 | Y | N | 标题: | |
| 3 | content | varchar | 255 | 0 | Y | N | 内容: | |
| 4 | url | varchar | 255 | 0 | Y | N | 链接: | |
| 5 | img | varchar | 255 | 0 | Y | N | 轮播图: | |
| 6 | hits | int | 10 | 0 | N | N | 0 | 点击量: |
| 7 | create_time | timestamp | 19 | 0 | N | N | CURRENT_TIMESTAMP | 创建时间: |
| 8 | update_time | timestamp | 19 | 0 | N | N | CURRENT_TIMESTAMP | 更新时间: |
| 编号 | 名称 | 数据类型 | 长度 | 小数位 | 允许空值 | 主键 | 默认值 | 说明 |
| 1 | strategy_type_id | int | 10 | 0 | N | Y | 攻略类型ID | |
| 2 | strategy_type | varchar | 64 | 0 | Y | N | 攻略类型 | |
| 3 | create_time | datetime | 19 | 0 | N | N | CURRENT_TIMESTAMP | 创建时间 |
| 4 | update_time | timestamp | 19 | 0 | N | N | CURRENT_TIMESTAMP | 更新时间 |
| 编号 | 名称 | 数据类型 | 长度 | 小数位 | 允许空值 | 主键 | 默认值 | 说明 |
| 1 | tourism_strategy_id | int | 10 | 0 | N | Y | 旅游攻略ID | |
| 2 | strategy_title | varchar | 64 | 0 | Y | N | 攻略标题 | |
| 3 | cover | varchar | 255 | 0 | Y | N | 封面 | |
| 4 | strategy_type | varchar | 64 | 0 | Y | N | 攻略类型 | |
| 5 | share_users | int | 10 | 0 | Y | N | 0 | 分享用户 |
| 6 | strategy_content | longtext | 2147483647 | 0 | Y | N | 攻略内容 | |
| 7 | hits | int | 10 | 0 | N | N | 0 | 点击数 |
| 8 | create_time | datetime | 19 | 0 | N | N | CURRENT_TIMESTAMP | 创建时间 |
| 9 | update_time | timestamp | 19 | 0 | N | N | CURRENT_TIMESTAMP | 更新时间 |
| 编号 | 名称 | 数据类型 | 长度 | 小数位 | 允许空值 | 主键 | 默认值 | 说明 |
| 1 | tourism_users_id | int | 10 | 0 | N | Y | 旅游用户ID | |
| 2 | user_name | varchar | 64 | 0 | Y | N | 用户姓名 | |
| 3 | mobile_phone_number | varchar | 64 | 0 | Y | N | 手机号码 | |
| 4 | examine_state | varchar | 16 | 0 | N | N | 已通过 | 审核状态 |
| 5 | user_id | int | 10 | 0 | N | N | 0 | 用户ID |
| 6 | create_time | datetime | 19 | 0 | N | N | CURRENT_TIMESTAMP | 创建时间 |
| 7 | update_time | timestamp | 19 | 0 | N | N | CURRENT_TIMESTAMP | 更新时间 |
| 编号 | 名称 | 数据类型 | 长度 | 小数位 | 允许空值 | 主键 | 默认值 | 说明 |
| 1 | tourist_routes_id | int | 10 | 0 | N | Y | 旅游路线ID | |
| 2 | line_name | varchar | 64 | 0 | Y | N | 线路名称 | |
| 3 | cover | varchar | 255 | 0 | Y | N | 封面 | |
| 4 | route_type | varchar | 64 | 0 | Y | N | 路线类型 | |
| 5 | emergency_phone_number | varchar | 64 | 0 | Y | N | 紧急电话 | |
| 6 | route_location | text | 65535 | 0 | Y | N | 途径位置 | |
| 7 | route_introduction | text | 65535 | 0 | Y | N | 路线介绍 | |
| 8 | hits | int | 10 | 0 | N | N | 0 | 点击数 |
| 9 | recommend | int | 10 | 0 | N | N | 0 | 智能推荐 |
| 10 | create_time | datetime | 19 | 0 | N | N | CURRENT_TIMESTAMP | 创建时间 |
| 11 | update_time | timestamp | 19 | 0 | N | N | CURRENT_TIMESTAMP | 更新时间 |
| 编号 | 名称 | 数据类型 | 长度 | 小数位 | 允许空值 | 主键 | 默认值 | 说明 |
| 1 | types_of_attractions_id | int | 10 | 0 | N | Y | 景点类型ID | |
| 2 | types_of_attractions | varchar | 64 | 0 | Y | N | 景点类型 | |
| 3 | create_time | datetime | 19 | 0 | N | N | CURRENT_TIMESTAMP | 创建时间 |
| 4 | update_time | timestamp | 19 | 0 | N | N | CURRENT_TIMESTAMP | 更新时间 |
| 编号 | 名称 | 数据类型 | 长度 | 小数位 | 允许空值 | 主键 | 默认值 | 说明 |
| 1 | upload_id | int | 10 | 0 | N | Y | 上传ID | |
| 2 | name | varchar | 64 | 0 | Y | N | 文件名 | |
| 3 | path | varchar | 255 | 0 | Y | N | 访问路径 | |
| 4 | file | varchar | 255 | 0 | Y | N | 文件路径 | |
| 5 | display | varchar | 255 | 0 | Y | N | 显示顺序 | |
| 6 | father_id | int | 10 | 0 | Y | N | 0 | 父级ID |
| 7 | dir | varchar | 255 | 0 | Y | N | 文件夹 | |
| 8 | type | varchar | 32 | 0 | Y | N | 文件类型 |
| 编号 | 名称 | 数据类型 | 长度 | 小数位 | 允许空值 | 主键 | 默认值 | 说明 |
| 1 | user_id | mediumint | 8 | 0 | N | Y | 用户ID:[0,8388607]用户获取其他与用户相关的数据 | |
| 2 | state | smallint | 5 | 0 | N | N | 1 | 账户状态:[0,10](1可用|2异常|3已冻结|4已注销) |
| 3 | user_group | varchar | 32 | 0 | Y | N | 所在用户组:[0,32767]决定用户身份和权限 | |
| 4 | login_time | timestamp | 19 | 0 | N | N | CURRENT_TIMESTAMP | 上次登录时间: |
| 5 | phone | varchar | 11 | 0 | Y | N | 手机号码:[0,11]用户的手机号码,用于找回密码时或登录时 | |
| 6 | phone_state | smallint | 5 | 0 | N | N | 0 | 手机认证:[0,1](0未认证|1审核中|2已认证) |
| 7 | username | varchar | 16 | 0 | N | N | 用户名:[0,16]用户登录时所用的账户名称 | |
| 8 | nickname | varchar | 16 | 0 | Y | N | 昵称:[0,16] | |
| 9 | password | varchar | 64 | 0 | N | N | 密码:[0,32]用户登录所需的密码,由6-16位数字或英文组成 | |
| 10 | | varchar | 64 | 0 | Y | N | 邮箱:[0,64]用户的邮箱,用于找回密码时或登录时 | |
| 11 | email_state | smallint | 5 | 0 | N | N | 0 | 邮箱认证:[0,1](0未认证|1审核中|2已认证) |
| 12 | avatar | varchar | 255 | 0 | Y | N | 头像地址:[0,255] | |
| 13 | open_id | varchar | 255 | 0 | Y | N | 针对获取用户信息字段 | |
| 14 | create_time | timestamp | 19 | 0 | N | N | CURRENT_TIMESTAMP | 创建时间: |
| 15 | vip_level | varchar | 255 | 0 | Y | N | 会员等级 | |
| 16 | vip_discount | double | 11 | 2 | Y | N | 0.00 | 会员折扣 |
| 编号 | 名称 | 数据类型 | 长度 | 小数位 | 允许空值 | 主键 | 默认值 | 说明 |
| 1 | group_id | mediumint | 8 | 0 | N | Y | 用户组ID:[0,8388607] | |
| 2 | display | smallint | 5 | 0 | N | N | 100 | 显示顺序:[0,1000] |
| 3 | name | varchar | 16 | 0 | N | N | 名称:[0,16] | |
| 4 | description | varchar | 255 | 0 | Y | N | 描述:[0,255]描述该用户组的特点或权限范围 | |
| 5 | source_table | varchar | 255 | 0 | Y | N | 来源表: | |
| 6 | source_field | varchar | 255 | 0 | Y | N | 来源字段: | |
| 7 | source_id | int | 10 | 0 | N | N | 0 | 来源ID: |
| 8 | register | smallint | 5 | 0 | Y | N | 0 | 注册位置: |
| 9 | create_time | timestamp | 19 | 0 | N | N | CURRENT_TIMESTAMP | 创建时间: |
| 10 | update_time | timestamp | 19 | 0 | N | N | CURRENT_TIMESTAMP | 更新时间: |
3.4本章小结
整个基于Java web的旅游路线规划网站的需求分析主要对系统总体架构以及功能模块的设计,通过建立E-R模型和数据库逻辑系统设计完成了数据库系统设计。
4 系统详细设计与实现
基于Java web的旅游路线规划网站的详细设计与实现主要是根据前面的基于Java web的旅游路线规划网站的需求分析和基于Java web的旅游路线规划网站的总体设计来设计页面并实现业务逻辑。主要从基于Java web的旅游路线规划网站界面实现、业务逻辑实现这两部分进行介绍。
4.1旅游用户功能模块
4.1.1 前台首页界面
系统首页以上中下的布局进行展示,正上方是系统的导航栏,中间是轮播图,下面是景点信息、酒店推荐等信息。其主界面展示如下图4-1所示。
图4-1 前台首页界面图
4.1.2 用户注册界面
用户右上角“注册”按钮进入注册页面填写账号、密码、确认密码、昵称、邮箱、身份等信息后点击“注册”按钮,系统会对输入的信息进行验证,验证通过后即可完成注册,其界面展示如下图4-2所示。
图4-2 用户注册界面图
用户注册的关键代码如下:
/**
* 注册
* @param user
* @return
*/
@PostMapping("register")
public Map<String, Object> signUp(@RequestBody User user) {
// 查询用户
Map<String, String> query = new HashMap<>();
Map<String,Object> map = JSON.parseObject(JSON.toJSONString(user));
query.put("username",user.getUsername());
List list = service.selectBaseList(service.select(query, new HashMap<>()));
if (list.size()>0){
return error(30000, "用户已存在");
}
map.put("password",service.encryption(String.valueOf(map.get("password"))));
service.insert(map);
return success(1);
}
4.1.3 用户登录界面
用户注册后可以通过自己的账户名和密码进行登录的,当用户输入完整的自己的账户名和密码信息并点击“登录”按钮后,系统会对输入的信息进行验证,验证通过后即可完成登录,其界面如下图4-3所示。
图4-3用户登录界面图
用户登录关键代码如下:
/**
* 登录
* @param data
* @param httpServletRequest
* @return
*/
@PostMapping("login")
public Map<String, Object> login(@RequestBody Map<String, String> data, HttpServletRequest httpServletRequest) {
log.info("[执行登录接口]");
String username = data.get("username");
String email = data.get("email");
String phone = data.get("phone");
String password = data.get("password");
List resultList = null;
Map<String, String> map = new HashMap<>();
if(username != null && "".equals(username) == false){
map.put("username", username);
resultList = service.selectBaseList(service.select(map, new HashMap<>()));
}
else if(email != null && "".equals(email) == false){
map.put("email", email);
resultList = service.selectBaseList(service.select(map, new HashMap<>()));
}
else if(phone != null && "".equals(phone) == false){
map.put("phone", phone);
resultList = service.selectBaseList(service.select(map, new HashMap<>()));
}else{
return error(30000, "账号或密码不能为空");
}
if (resultList == null || password == null) {
return error(30000, "账号或密码不能为空");
}
//判断是否有这个用户
if (resultList.size()<=0){
return error(30000,"用户不存在");
}
User byUsername = (User) resultList.get(0);
Map<String, String> groupMap = new HashMap<>();
groupMap.put("name",byUsername.getUserGroup());
List groupList = userGroupService.selectBaseList(userGroupService.select(groupMap, new HashMap<>()));
if (groupList.size()<1){
return error(30000,"用户组不存在");
}
UserGroup userGroup = (UserGroup) groupList.get(0);
//查询用户审核状态
if (!StringUtils.isEmpty(userGroup.getSourceTable())){
String res = service.selectExamineState(userGroup.getSourceTable(),byUsername.getUserId());
if (res==null){
return error(30000,"用户不存在");
}
if (!res.equals("已通过")){
return error(30000,"该用户审核未通过");
}
}
//查询用户状态
if (byUsername.getState()!=1){
return error(30000,"用户非可用状态,不能登录");
}
String md5password = service.encryption(password);
if (byUsername.getPassword().equals(md5password)) {
// 存储Token到数据库
AccessToken accessToken = new AccessToken();
accessToken.setToken(UUID.randomUUID().toString().replaceAll("-", ""));
accessToken.setUser_id(byUsername.getUserId());
Duration duration = Duration.ofSeconds(7200L);
redisTemplate.opsForValue().set(accessToken.getToken(), accessToken,duration);
// 返回用户信息
JSONObject user = JSONObject.parseObject(JSONObject.toJSONString(byUsername));
user.put("token", accessToken.getToken());
JSONObject ret = new JSONObject();
ret.put("obj",user);
return success(ret);
} else {
return error(30000, "账号或密码不正确");
}
}
4.1.4景点信息界面
景点信息:用户点击可通过搜索景点名称和景点类型进行查看景点信息,同时可对景点信息进行点赞、收藏、评论和购票操作。其界面如下图所示。
图4-4 景点信息界面图
4.1.5酒店客房界面
酒店客房:用户点击可通过搜索酒店名称和房间类型进行查看酒店信息;同时可对酒店进行点赞、收藏和评论和预定操作。其界面如下图所示。
图4-5酒店客房界面图
4.1.6 旅游路线界面
旅游路线:用户点击搜索线路名称、路线类型和途径位置进行查看路线信息,同时可对路线进行收藏操作。其界面如图4-6所示。
图4-6 旅游路线界面图
4.1.7 旅游攻略界面
旅游攻略:用户点击可通过攻略标题可攻略类型进行查看旅游攻略信息,同时可对旅游攻略进行评论和收藏。其界面如下图4-7所示:
图4-7 旅游攻略界面图
个人中心:用户点击头像可查看“个人中心”,包括个人首页、订票信息、客房预定、退房信息、旅游攻略和收藏。其界面如下图4-8所示:
图4-8个人中心界面图
4.2管理员功能模块
4.2.1 景点信息管理界面
景点信息管理:管理员点击可查景点信息列表和景点信息添加;点击“景点信息添加”,输入景点名称,选择景点类型,上传封面,输入售票单价、景点电话、景点地址、酒店链接和景点介绍,点击“提交”按钮进行添加。其界面如下图所示。
图4-9 景点信息管理界面图
酒店客房管理:管理员点击可查看酒店客房列表和酒店客房添加;点击“酒店客房添加”,输入展现编号、酒店名称、客房名称,选择房间类型,上传封面,输入房间单价、房间数量、周边景点和详情介绍,点击“提交”按钮进行添加。其界面如下图所示。
图4-10 酒店客房管理界面图
添加关键代码如下:
@PostMapping("/add")
@Transactional
public Map<String, Object> add(HttpServletRequest request) throws IOException {
service.insert(service.readBody(request.getReader()));
return success(1);
}
public Map<String, Object> addMap(Map<String,Object> map){
service.insert(map);
return success(1);
}
删除关键代码如下:
@RequestMapping(value = "/del")
@Transactional
public Map<String, Object> del(HttpServletRequest request) {
service.delete(service.readQuery(request), service.readConfig(request));
return success(1);
}
public void delete(Map<String,String> query,Map<String,String> config){
QueryWrapper wrapper = new QueryWrapper<E>();
toWhereWrapper(query, "0".equals(config.get(FindConfig.GROUP_BY)),wrapper);
baseMapper.delete(wrapper);
log.info("[{}] - 删除操作:{}",wrapper.getSqlSelect());
}
旅游路线管理:管理员点击可查看旅游路线列表和旅游路线添加;点击“旅游路线添加”,输入路线名称、上传封面,选择路线类型,输入紧急电话、途径位置和路线介绍,点击“提交”按钮进行添加。其界面如下图所示。
图4-11 旅游路线管理界面图
旅游攻略管理:管理员点击可查看旅游攻略列表和旅游攻略添加;点击“旅游管理添加”,输入管理标题,上传封面,选择攻略类型,选择分享用户,输入攻略内容,点击“提交”按钮进行添加。其界面如下图所示。
图4-12 旅游攻略管理界面图
系统管理:当管理员点击“系统管理”时,可查看轮播图; 如需添加新的轮播图,点击右侧“添加”按钮,上传图片,输入标题,点击“确认”按钮进行添加;同时可对轮播图进行增删改查。其界面如下图所示。
图4-13系统管理界面图
图片上传的代码如下:
@PostMapping("/upload")
public Map<String, Object> upload(@RequestParam("file") MultipartFile file) {
log.info("进入方法");
if (file.isEmpty()) {
return error(30000, "没有选择文件");
}
try {
//判断有没路径,没有则创建
String filePath = System.getProperty("user.dir") + "/src/main/resources/static/";
File targetDir = new File(filePath);
if (!targetDir.exists() && !targetDir.isDirectory()) {
if (targetDir.mkdirs()) {
log.info("创建目录成功");
} else {
log.error("创建目录失败");
}
}
String fileName = file.getOriginalFilename();
File dest = new File(filePath + fileName);
log.info("文件路径:{}", dest.getPath());
log.info("文件名:{}", dest.getName());
file.transferTo(dest);
JSONObject jsonObject = new JSONObject();
jsonObject.put("url", "/api/upload/" + fileName);
return success(jsonObject);
} catch (IOException e) {
log.info("上传失败:{}", e.getMessage());
}
return error(30000, "上传失败");
}
5系统测试
5.1 系统测试目的
无论什么样的系统,测试都至关重要,通过测试可以检查出潜藏的缺陷,从而确保系统的性能和稳定性,避免Bug的出现,并确保系统的功能和性价比达到预期的要求。
系统测试包括:用户登录功能测试、旅游公告查看功能、轮播图信息添加功能、密码修改功能测试,如表5-1、5-2、5-3、5-4所示:
表5-1 用户登录功能测试表
| 用例名称 | 用户登录系统 |
| 目的 | 测试用户通过正确的用户名和密码可否登录功能 |
| 前提 | 未登录的情况下 |
| 测试流程 | 1) 进入登录页面 2) 输入正确的用户名和密码 |
| 预期结果 | 用户名和密码正确的时候,跳转到登录成功界面,反之则显示错误信息,提示重新输入 |
| 实际结果 | 实际结果与预期结果一致 |
旅游公告查看功能测试:
表5-2 旅游公告查看功能测试表
| 用例名称 | 旅游公告查看 |
| 目的 | 测试旅游公告查看功能 |
| 前提 | 用户登录 |
| 测试流程 | 点击旅游公告 |
| 预期结果 | 可以查看到所有旅游公告 |
| 实际结果 | 实际结果与预期结果一致 |
轮播图信息添加界面测试:
表5-3 轮播图信息添加界面测试表
| 用例名称 | 轮播图信息添加测试用例 |
| 目的 | 测试轮播图信息添加功能 |
| 前提 | 管理员用户正常登录情况下 |
| 测试流程 | 1)管理员点击系统管理下方的轮播图管理,然后点击添加进入添加页面填写信息。 2)填写完毕后点击进行提交。 |
| 预期结果 | 提交以后,页面首页会显示新的轮播图信息 |
密码修改功能测试:
表5-4 密码修改功能测试表
| 用例名称 | 密码修改测试用例 |
| 目的 | 测试管理员密码修改功能 |
| 前提 | 管理员用户正常登录情况下 |
| 测试流程 | 1)管理员密码修改并完成填写。 2)点击进行提交。 |
| 预期结果 | 使用新的密码可以登录 |
| 实际结果 | 实际结果与预期结果一致 |
通过编写基于Java web的旅游路线规划网站的测试用例,已经检测完毕用户登录功能测试、旅游公告查看功能、轮播图信息添加功能、密码修改功能测试,通过这四大模块的测试为基于Java web的旅游路线规划网站的后期推广运营提供了强力的技术支撑。
6 结论
在基于Java web的旅游路线规划网站开发之前,需要先对用户的具体需求进行分析。包括系统的可行性分析、功能需求分析以及其他需求等。在可行性分析过程中,对系统实现的技术性、经济性等方面进行了分析。总体上证明了系统实施的可行性。
本文总结了基于Java web的旅游路线规划网站开发背景与意义,然后阐述了系统的具体业务需求,并根据系统需求对系统结构以及功能模块等进行了详细地设计,将整个系统划分为多个不同的功能模块。在分析系统功能需求时,对整个系统的总体架构以及功能模块等进行了分析,并选择合适的系统开发技术完成了对各个模块的开发工作。系统开发完成之后进行了部署,同时进行了系统的测试过程,通过测试证明了系统在功能以及性能等方面都达到了预期的要求,具有较高的稳定性与可靠性。
参考文献
[1]徐二锋,刘新新.实践取向视域下的Java Web开发技术课程改革初探[J].郑州师范教育,2023,12(06):82-87.
[2]宋晓燕,杨芬.Java程序设计语言的分层教学实践[J].电子技术,2023,52(11):182-183.
[3]李晓芳. 基于注意力机制和画像的旅游路线推荐研究[D].南京邮电大学,2023.DOI:10.27251/d.cnki.gnjdc.2023.000398.
[4]Tyson M . [J]. InfoWorld.com,2023.
[5]王维莉,邹雪儿.疫情防控常态化下多目标旅游路线规划[J].重庆交通大学学报(自然科学版),2023,42(09):99-105.
[6]许向荣. 基于改进遗传算法与多源异构数据的旅游推荐算法研究[D].西安理工大学,2023.DOI:10.27398/d.cnki.gxalu.2023.001863.
[7]李敏,朱南,李明辉.成都市内旅游路线规划研究——基于SA、GA算法[J].价值工程,2022,41(28):38-40.
[8]杨杰毅. 基于游客满意度的城市近郊旅游路线规划研究[D].重庆交通大学,2023.DOI:10.27671/d.cnki.gcjtc.2022.000236.
[9]田晨池,谷攀登,潘家杰等.基于微信小程序的私人定制旅游攻略平台(山河行)设计与开发[J].电脑知识与技术,2022,18(04):12-14.DOI:10.14004/j.cnki.ckt.2022.0276.
[10]徐永康,高文超,廖宏科等.基于Android的个性化旅游路线规划系统设计与实现[J].电脑知识与技术,2021,17(24):87-89.DOI:10.14004/j.cnki.ckt.2021.2293.
[11]陆百川,杨杰毅,王鑫.基于游客体验的城市近郊旅游路线规划[J].重庆交通大学学报(自然科学版),2021,40(10):161-170.
[12]武海涛. 基于多约束多目标的旅游路线规划研究与实现[D].中南财经政法大学,2022.DOI:10.27660/d.cnki.gzczu.2021.001901.
[13]庞潇. 基于多源数据的旅游路线可视分析与规划[D].四川大学,2022.DOI:10.27342/d.cnki.gscdu.2021.000576.
[14]李璟. 基于不同需求的旅游路线规划研究[D].兰州交通大学,2022.DOI:10.27205/d.cnki.gltec.2021.001131.
[15]马瑾. 基于定向问题的多目标旅游路线规划与实现[D].中南财经政法大学,2021.DOI:10.27660/d.cnki.gzczu.2020.001400.
[16]杨晓伟. 基于交通大数据的旅游车辆路线规划技术研究[D].杭州电子科技大学,2021.DOI:10.27075/d.cnki.ghzdc.2020.000989.
[17]宫园园.基于数据挖掘的最佳旅游路线规划系统设计[J].电子设计工程,2020,28(09):59-62.DOI:10.14022/j.issn1674-6236.2020.09.013.
[18]董春华,麻朝光,王冠华等.智慧旅游路线规划平台建设应用[J].天津城建大学学报,2020,26(01):56-59.DOI:10.19479/j.2095-719x.2001056.
[19]曾麟婷. 基于多源数据的短时间旅游路线规划方法研究与实证[D].上海师范大学,2019.
[20]李孟. 基于定向问题的旅游路线规划研究与实现[D].中国矿业大学,2019.
致 谢
首先,我要感谢我的论文指导老师。在论文完成的整个过程中,指导老师始终给予我无微不至的关爱与指导。在论文写作的过程中,导师那耐心细致的指导,以及提出的具有建设性的意见,都给予了我极大的帮助,让我受益匪浅。导师严谨的治学态度、敬业精神以及高水平的教学能力,都给我树立了追求卓越的典范,这对我以后的人生道路和学业成就都产生了极大的积极影响。
此外,我还要感谢我班的同学们,他们既是我的同窗好友,又是我的良师益友。正是由于你们的支持和关怀,使得我在大学期间的学习和生活都变得异常充实。感谢那些在大学期间给予我帮助的所有老师和同学们,是你们给予了我在学业道路上的前进动力。
当然,我也不能忘记我的父母,是他们用无私的爱抚养我成人。你们的养育之恩我将永生难忘,将来我一定会用我的成绩回报你们。在成长的道路上,我会不断努力,不负众望,用实际行动来回报你们对我的期望。
总之,在这篇论文中,我要感谢所有给予我帮助的人,包括指导老师、同学们、家人和朋友们。是你们的支持与关爱,让我在学术和个人生活中取得了优异的成绩。我会珍惜这份感恩之情,将这份力量用于学习和未来的生活中,不断追求卓越,成为一个更加优秀的人。
请关注点赞+私信博主,免费领取项目源码
1万+

被折叠的 条评论
为什么被折叠?



