摘 要
本文旨在探讨基于SpringBoot框架的大学生兼职平台的设计与实现。随着高校规模的不断扩大和学生需求的多样化,大学生兼职平台逐渐成为一个具有潜力的服务市场。首先分析了大学生兼职市场需求和技术背景,然后详细介绍了系统的整体架构设计、功能模块划分以及关键技术的实现。
在系统设计方面,采用了SpringBoot作为后端开发框架,利用其轻量级、易上手的特点,快速搭建起了稳定的后端服务。同时,结合前端技术如HTML、CSS、JavaScript以及可能的前端框架(如React或Vue.js),实现了前后端分离的开发模式,提高了系统的可维护性和可扩展性。
在功能模块划分上,系统主要包括用户管理、行业分类、招聘信息、简历投递、审核等核心模块。用户管理模块负责用户注册、登录以及个人信息管理;招聘信息模块允许招聘企业用户发布兼职信息,查询用户简历等信息;招聘信息模块允许学生浏览并投递简历进行申请兼职岗位,招聘企业可以查看简历并选择合适的人选;评价模块则用于双方评价交易体验。
在关键技术实现上,重点介绍了如何使用SpringBoot框架进行后端服务的搭建,包括数据库设计、API接口开发、安全性控制等。同时,也涉及了前后端数据交互的实现以及系统性能的提升等方面。
最后,总结了系统的设计与实现过程,并展望了未来可能的改进方向,旨在为大学生兼职提供一个高效、便捷、安全的平台解决方案。
关键词:SpringBoot;大学生兼职平台;
Abstract
This article aims to explore the design and implementation of a part-time platform for college students based on the SpringBoot framework. With the continuous expansion of university scale and the diversification of student demand, part-time platforms for college students have gradually become a potential service market. Firstly, the demand and technical background of the part-time job market for college students were analyzed, followed by a detailed introduction to the overall architecture design, functional module division, and implementation of key technologies of the system.
In terms of system design, SpringBoot was adopted as the backend development framework, utilizing its lightweight and user-friendly characteristics to quickly build a stable backend service. At the same time, by combining front-end technologies such as HTML, CSS, JavaScript, and possible front-end frameworks such as React or Vue. js, a front-end and back-end separation development mode has been implemented, improving the maintainability and scalability of the system.
In terms of functional module division, the system mainly includes core modules such as user management, industry classification, recruitment information, resume delivery, and review. The user management module is responsible for user registration, login, and personal information management; The recruitment information module allows recruitment enterprise users to publish part-time job information, query user resumes and other information; The recruitment information module allows students to browse and submit resumes to apply for part-time positions. Recruiting companies can view resumes and select suitable candidates; The evaluation module is used for both parties to evaluate the transaction experience.
In terms of key technology implementation, the focus is on how to use the SpringBoot framework to build backend services, including database design, API interface development, security control, etc. At the same time, it also involves the implementation of front-end and back-end data interaction and the improvement of system performance.
Finally, the design and implementation process of the system was summarized, and potential improvement directions in the future were discussed, aiming to provide an efficient, convenient, and secure platform solution for part-time jobs for college students.
Keywords: SpringBoot; Part time platform for college students;
目录
1绪论
1.1 研究背景
在当今数字化快速发展的背景下,大学生兼职已成为广泛关注的就业形式,受到越来越多大学生的追捧。随着高校规模的扩大和学生需求的多样化,大学生兼职市场呈现出蓬勃发展的趋势,成为一个潜力巨大的服务领域。然而,传统的兼职招聘方式存在着信息不对称、效率低下等问题,急需一种高效、便捷的解决方案来满足不断增长的需求。在这一背景下,基于SpringBoot的大学生兼职平台的研究应运而生。借助先进的信息技术,构建一个安全、智能的平台,旨在提升大学生兼职匹配效率、促进用人单位与学生之间的信息对等,推动大学生就业能力的提升和实践机会的拓展。这一研究有望促进大学生兼职市场的规范化发展,推动高校学生就业服务的现代化转型,为大学生提供更广阔的就业机会和发展空间,助力他们在个人成长和职业发展方面取得更大成就。通过构建基于SpringBoot的大学生兼职平台,将为大学生提供更便捷、安全的兼职体验,同时为用人单位提供更高效、精准的招聘服务,推动大学生与企业之间的良性互动与合作,促进社会经济发展与人才培养的良性循环。
1.2 国内外研究现状
目前,国内外针对基于SpringBoot的大学生兼职平台的研究现状尚未有大量文献报道,但在相关领域的研究和实践中已经涌现出一些值得关注的成果。国内方面,教育信息化领域的研究着重于大学生就业服务平台的建设和优化,致力于提升大学生就业信息的匹配度和服务质量,以及推动高校毕业生就业率的提升。同时,一些高校和研究机构也在探索如何利用SpringBoot等现代技术构建更智能、高效的大学生兼职平台,以满足大学生就业需求和提升用人单位招聘效率的目标。在国外方面,教育科技领域的研究更加注重于兼职平台的用户体验和数据安全方面。研究者们致力于探索如何通过技术手段提升平台的用户友好性、数据隐私保护以及交易安全性,以建立一个更加可靠和便捷的大学生兼职服务平台。此外,国际间也存在一些跨学科研究团队,结合教育学、计算机科学等领域的专业知识,共同探讨如何利用SpringBoot等先进技术构建符合不同国家和地区特点的大学生兼职平台,以促进全球范围内大学生就业机会的增加和就业服务的优化。总体而言,国内外关于基于SpringBoot的大学生兼职平台的研究现状呈现出多样化和前沿性,为该领域的发展和应用提供了有益的参考和借鉴。
1.3 论文组成结构
论文将分层次经行编排,除去论文摘要致谢文献参考部分,正文部分还会对系统需求做出分析,以及阐述大体的设计和实现的功能,最后罗列部分调测记录,论文主要架构如下:
第一章:引言。第一章主要介绍了课题研究的背景和意义,系统开发的国内外研究现状和本文的组成结构。
第二章:开发工具及相关技术介绍。主要介绍系统开发所采用的工具和技术。
第三章:系统需求分析。主要从系统的用户、功能等方面进行需求分析。
第四章:系统设计。主要对系统框架、系统功能模块、数据库进行功能设计。
第五章:系统实现。主要介绍了系统框架搭建、系统界面的实现。
第六章:系统测试。主要对系统的部分界面进行测试并对主要功能进行测试
第七章:总结与展望。
2开发工具及相关技术介绍
2.1 MySQL描述
MySQL数据库已经成为网络上的一种强大的工具,它能够支持多个用户,并且能够根据客户端和服务端的需求进行调整,从而满足不同的需求。在这里,服务端和客户端只是一种软件上的概念,而我们所使用的计算机硬件则没有必要完全相互匹配[3]。
MySQL作为一个受到广泛认可的开放式DBMS,其卓越的性能和易于操作的特性,以及其在多种操作环境中的灵活性,让其成为了众多AP中的首选。此外,MySQL还具有良好的跨平台性,让软件开发人员对其有着极高的评价。与传统的关联式数据库系统形式大相径庭,MySQL拥有一套完善的数据库管理策略,以确保用户的安全、稳健、安全。MySQL具备良好的容错、安全、快速、稳健的特点,使得mysql成为一款极其实用的数据库管理工具[4]。
MySQL拥有一种独特的权限分配机制,可以根据用户的身份和业务逻辑,为用户提供更多的选择,从而大大提高了MySQL的安全性和完整性,远超过其他关系型数据库。
MySQL具有强大的功能,能够处理各种数据类型,包括动态、静态、多种语言,从而使用户能够轻松访问多种数据。
MySQL具有多种功能[5],它能够支持多种平台的开发,并且支持多种编程语言[6],使得用户能够轻松访问和使用MySQL数据库。
2.2 Tomcat描述
Tomcat是一种免费的服务器,它能够有效地处理大量的网络访问,特别是在访问量较少的情况下。当将Tomcat安装在电脑上时,它能够自动分析前端HTML页面的请求,从而提高网络的性能。事实上,Tomcat是对Apache的一种延伸[7],但它与Apache之间的关系更加紧密,因为它们在不同的进程中运行,而且它们之间也有着自己的独立性。
Tomcat最初由戴维森公司开发,但随着时间的推移,它逐渐成长为一个开源的服务器。后来,它被sun公司转移到了Apache软件基金会。最近,tomcat服务器经过了大量的重新设计和改进,使它更加易于使用。Tomcat负载均衡算法是一种免费的开源软件,它能够有效地减少硬件投入,使得它在一般的小企业系统服务器上的应用更加灵活,并且能够满足当前和未来的扩展需求。此外,它还可以作为其他类似应用的参考[9],以提高效率[8]。
2.3 Java语言
Java语言在计算机的程序应用过程当中,属于非常重要的一个应用软件,因为它的性能比较高,而且能够应用在多重领域当中,因此该程序在计算机的软件程序应用当中的范围相对来说是比较广泛的。而从专业的技术角度来说,Java程序的应用的实用性也是非常强的,这是因为它与传统的C语言或C++相比没有太大的基本结构的变化,也就是说它的语法结构是相对单一,而且具有稳定的特性,还有更重要的一点是Java程序语言的基本参考对象就是C语言,所以他的程序编写并不是很复杂,而且还能够起到优化工作效率提升系统设计本身的基础功能的作用,因此他也就受到了非常广泛的程序员们的青睐。在此次进行系统设计开发研究的过程当中,还发现Java程序语言之所以能够得到市场上更多用户的好评和青睐,其根本原因在于他能够具备各种语言的自身独特优点的展现,也就是说它的兼容性是常强的。因此,我们因此我们可以说在任何一个程序的开发过程当中,Java语言程序的应用是必不可少的,它他在程序员进行改动的时候,哪怕是一个程序字母的改动,都可以形成一种特定的程序,这是 Java程序,非常独特的另一个优点。不仅如此,Java源程序的可移植性也是非常大,而且它的安全系数很高,能够通过不同方式进行移植到其他程序当中,而且可以兼容不同程序的系统,在运行的过程当中,其安全系数也是非常强的,能够确保用户在使用网络的过程当中去确保网络的安全,而正是基于这样的可移植性,为程序员节约了很多的系统语言程序的开发设计的时间,这是非常难得的一种自有优势。
2.4 springboot框架介绍
Spring框架是一个由springboot公司发布的开放式框架,旨在通过其可扩展的特性来支持多种不同的编码方式。尽管Spring框架不会影响任何特定的编码方式,但其出色的性价比和可扩展性,已经成为EJB(EnterprisespringbootBeans)框架的重要组成部分,并且一直得到越来越多的人的青睐。Spring框架不仅可以有效地支撑开发,而且还可以充分利用其独有的控制反转功能,以及支撑多种持久性技术,从而将托管对象的生命周期变得更加容易,并且可以支撑声明性的事务处理,还可以支撑多种Web框架,从而有效地推动开发。Spring框架拥有强大的IOC功能,可以轻松地实现springboot对象的调度与操作,从而更好地支持项目的运行。此外,Spring还支持将springboot对象的生命周期进行可视化,以实现更加灵活的调度与操作。Spring框架提供了一种新的、高效的容器设计工具,它能够根据XML文件和AOP注解的指引,从多个源中提取和组织相应的参数,从而实现多种功能。此外,它还提供了一种面向服务的框架,它能够根据用户的需求,自动调整参数,从而提高系统的效率和性能。Spring框架的AOP框架具有强大的功能,可以满足各种复杂的需求。尽管AspectJ框架的性能不及其他框架,但是Spring AOP的出色表现使其在各种应用场景中都具有出色的表现,例如:在事务处理、远程控制、网络安全、数据共享、文件共享、网络安全协议、网络安全协议。springboot的事务处理框架提供了一种灵活的方式,可以将不同的内容、不同的时间段、不同的类型的数据进行处理,并且可以将这些处理结果存储到一起。此外,Spring还提供了一系列的事务模型。Spring的事务框架提供了一种灵活的方式,它允许用户根据需要调整事务的类型,例如XML、springboot等,同时还支持快速的消息传输、缓冲等特性,从而有效地帮助开发者处理日益增长的数据需求。这款应用程序拥有强大的功能,能够兼容各种常见的数据处理框架,包括springboot、iBATS/MyBATIs、Hibernate、springboot)数据对象(JDO)、Apache OJB、Apache Cayne等,并能够将其与Spring的事务处理功能相结合,从而实现更加高效的数据处理。SpringMVC最初的目的是要替代StrutsWeb框架,因此,开发者决定将其与传统的web页面框架进行改造,使其能更好地支持用户的访问。这样,SpringMVC就能更好地支持用户的需求,从而提高web页面的性能。
2.5 Vue.js 主要功能
Vue.js是一种具有渐进式功能的用户界面框架,它以自底向上的方式实现了从基础到高级的增强。它的核心库专注于视图层,可以轻松地被学习,并且可以与其他库或现有项目实现无缝的集成。Vue可以为用户提供强大的功能,它可以支持使用单文件组件和库来开发复杂的单页应用程序,从而极大地提升了效率。
Vue.js 的第一个目标是利用最少的 API ,以最快的速度实现数据的绑定,第二个则是提供一种多种视图功能,以满足不同的需求。
Vue.js 并非完美的框架,而仅仅局限于视觉层。这意味着,它非常适合初学者,并且可以轻松地与各种软件、数据集以及库进行集成。另外,当Vue.js 结合各种软件、数据集以及数据集的支撑,可以实现更加复杂的系统功能。
3系统分析
3.1 可行性分析
3.1.1 技术可行性
SpringBoot作为一种成熟、稳定且广泛应用的开发框架,具有强大的功能和灵活的扩展性,非常适合用于构建复杂的Web应用程序。其内置的自动配置和简化的开发流程使得开发者能够更快速、更高效地开发应用。因此,大学生兼职平台在技术上是完全可行的。
3.1.2 经济可行性
随着高校规模的不断扩大和大学生消费需求的增长,大学生兼职平台市场具有巨大的潜力。开发一个大学生兼职平台,可以满足大学生的多样化需求,提高大学生兼职平台的服务质量和效率。这将吸引更多的用户和招聘企业使用系统,从而增加系统的收益。因此,从经济角度来看,该项目的投入是值得的。
3.1.3 操作可行性
系统设计时考虑了用户的使用习惯和需求,界面友好、操作简单。无论是学生用户、招聘企业还是管理员,都可以轻松上手并熟练使用该系统。此外,系统还提供了详细的用户手册和在线帮助,确保用户在使用过程中遇到问题能够得到及时解决。因此,从操作角度来看,该系统的实现是可行的。
3.1.4社会可行性
大学生兼职平台的建设不仅可以提升大学生兼职平台的服务质量,满足大学生的多样化需求,还可以为招聘企业提供更多的就业机会和收入来源。同时,系统的推广和应用还可以推动校园信息化和智能化的发展,提高校园管理的效率和质量。因此,从社会角度来看,该项目是符合社会需求和发展的。
综上所述,大学生兼职平台的设计与实现在技术、经济、操作和社会等方面都具备较好的条件,是可行的。该项目的实施将有望为大学生提供更加便捷、高效、安全的跑腿服务,推动大学生兼职平台的持续发展
3.2 功能需求分析
为了满足用户的需求,大学生兼职平台将系统划分为三个部分:管理员、学生用户和招聘企业,每个部分都有独特的功能,以便更加便捷地管理信息。此外,系统还具有简单易操作的特点,可以更加精确、全面地实现用户的需求。以下是关于用户功能的详细描述:
学生用户功能:
- 登录注册: 提供学生用户注册新账号或登录已有账号的功能。
2. 首页管理:学生用户登录后,首先进入的是首页。在首页,学生可以直观地看到轮播图,了解网站的最新动态和推荐内容。此外,首页还提供了招聘资讯和招聘信息推荐,方便学生快速浏览和筛选感兴趣的职位。
3. 网站公告管理:网站公告是学生与系统之间的重要沟通渠道。学生可以查看系统公告,了解网站的最新更新、政策变动或重要通知,确保不会错过任何关键信息。
4. 兼职资讯管理:兼职资讯板块为学生提供了丰富的兼职信息。学生不仅可以查看各类兼职资讯列表,还可以根据需求进行局部搜索,快速找到适合自己的兼职机会。同时,学生还可以对喜欢的兼职进行点赞、收藏和评论,与其他用户分享自己的见解和体验。
5. 招聘信息管理:在招聘信息板块,学生可以查看详细的招聘信息列表,包括岗位名称、招聘企业、招聘人数等信息。学生还可以通过岗位名称、行业类型等关键词进行搜索,精准定位自己感兴趣的职位。对于心仪的兼职,学生可以收藏、点赞并直接投递简历,还可以通过发表评论与其他用户互动。
6. 我的账户管理:我的账户是学生用户管理个人信息和活动的核心区域。在个人中心和个人首页,学生可以查看和编辑自己的个人信息,包括联系方式、教育背景、工作经历等。此外,学生还可以管理自己的简历投递记录和收藏信息,确保个人信息的准确性和完整性。
7. 简历投递管理:在简历投递板块,学生可以查询自己投递的所有简历的状态和进度。学生还可以重置简历投递记录,以便重新开始搜索和投递。对于已投递的简历,学生可以查看详情,了解企业是否已查阅、是否回复等信息。此外,学生还可以通过企业名称、岗位名称、审核状态等关键词进行搜索,快速定位自己感兴趣的投递记录。
8. 收藏管理:收藏功能帮助学生用户整理和管理自己感兴趣的兼职信息和招聘信息。学生可以随时查看自己的收藏列表,并根据需要进行删除操作。收藏功能极大地方便了学生对心仪职位的跟踪和管理。
招聘企业功能:
1.登录注册: 提招聘企业在注册后需等待管理员审核才能登录,确保企业信息的真实性和安全性,提高招聘平台的质量和可信度。
2. 招聘信息管理:招聘企业可以在平台上发布、编辑、删除和查看自己的招聘信息。这些信息将展示在招聘板块,供求职者查询和浏览。企业还可以通过岗位名称、行业类型等关键词搜索特定的招聘信息,方便管理和查询。
3. 简历投递管理:企业可以接收、查看和回复求职者的简历投递。系统支持按照企业名称、岗位名称或审核状态进行搜索,帮助企业快速找到特定岗位或状态下的简历。管理员负责审核简历,确保投递的简历质量,并回复求职者,维护企业与求职者之间的良好沟通。
4. 收藏管理:招聘企业可以查看自己的收藏列表,快速访问和参考之前保存的招聘信息或求职者简历。这对于企业而言,是一个方便回顾和追踪求职者和岗位信息的有效工具
管理员功能:
1.后台首页: 管理员登录后的管理主页,显示系统的重要信息和功能入口。
2. 系统用户管理:管理员可以对系统用户进行全面管理。这包括管理员、学生用户和招聘企业用户的增删改查操作。管理员可以查看每个用户的详细信息,包括用户的基本信息、账户状态等。此外,管理员还有权对学生用户和招聘企业用户进行审核,确保平台用户的质量和安全。
3. 行业分类管理:在行业分类管理中,管理员负责维护行业分类的列表,包括添加新的行业分类、查看分类详情以及通过行业类型进行搜索。管理员还可以根据需要对行业分类进行编辑和删除,确保分类的准确性和时效性。
4. 招聘信息管理:管理员在招聘信息管理中拥有广泛的操作权限。他们可以查看、添加、编辑和删除招聘信息,确保招聘信息的准确性和时效性。管理员还可以查看用户评论,对招聘信息进行审核,以确保平台信息的真实性和可靠性。此外,管理员还可以通过岗位名称、行业类型等条件进行搜索,快速定位到特定的招聘信息。
5. 简历投递管理:在简历投递管理中,管理员可以查看所有投递的简历列表,包括简历的详情、投递状态等信息。管理员还有权对简历进行查询、重置和删除操作,确保简历信息的准确性和安全性。同时,管理员还可以通过企业名称、审核状态等条件进行搜索,快速定位到特定的简历。
6. 系统管理:在系统管理中,管理员负责维护网站的基本设置和轮播图管理。他们可以添加、编辑、删除轮播图,确保网站的首页展示效果。管理员还可以通过标题进行搜索,快速定位到特定的轮播图进行管理。
7. 网站公告管理:在网站公告管理中,管理员负责发布、编辑和删除网站公告,确保用户能够及时获取平台的最新动态和重要信息。管理员还可以通过标题进行搜索,快速定位到特定的公告进行管理。
8. 资源管理:在资源管理中,管理员负责维护兼职资讯的列表,包括添加新的资讯、查看资讯详情以及通过标题、分类、标签进行搜索。管理员还可以对资讯进行分类管理,包括添加、编辑和删除分类,确保资讯分类的准确性和完整性。
学生用户用例图如下所示:

图3-1 学生用户用例图
管理员用例图如下所示。

图3-2 管理员用例图
招聘企业用例图如下所示:

图3-3 招聘企业用例图
3.3系统流程分析
3.3.1系统开发流程
大学生兼职平台开发时,首先进行需求分析,进而对系统进行总体的设计规划,设计系统功能模块,数据库的选择等,本系统的开发流程如图3-4所示。

图3-4系统开发流程图
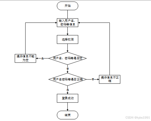
3.3.2用户登录流程
为了保证系统的安全性,要使用本系统对系统信息进行管理,必须先登陆到系统中。如图3-5所示。

图3-5 登录流程图
3.3.3 系统操作流程
用户打开并进入系统后,会先显示登录界面,输入正确的用户名和密码,系统自动检测信息,若信息无误,则用户会进入系统功能界面,进行操作,否则会提示错误无法登录,操作流程如图3-6所示。

图3-6系统操作流程图
3.3.4 添加信息流程
管理员可以对网站公告等进行信息的添加,用户可以对自己权限内的信息进行添加,输入信息后,系统会自行验证输入的信息和数据,若信息正确,会将其添加到数据库内,若信息有误,则会提示重新输入信息,添加信息流程如图3-7所示。

图3-7添加信息流程图
3.3.5 修改信息流程
管理员可以对网站公告等进行的修改,用户可以对自己权限内的信息进行修改,首先进入修改信息界面,输入修改信息数据,系统进行数据的判断验证,修改信息合法则修改成功,信息更新至数据库,信息不合法则修改失败,重新输入。修改信息流程图如图3-8所示。

图3-8 修改信息流程图
3.3.6 删除信息流程
管理员可以对网站公告等进行信息的删除,对要删除的信息进行选中后,点击删除按钮,系统会询问是否确定,若点击确定,则系统会删除掉选中的信息,并在数据库内对信息进行删除,删除信息流程图如图3-9所示。

图3-9 删除信息流程图
4系统设计
4.1 系统架构设计
当前,B/S架构的数据访问模式已经大大改善:用户只需要打开系统,就能够获取系统的信息,而且,系统会根据用户的需要,自动响应并解决所有的问题。此外,用户还能够查阅服务器的处理结果,从而更好地了解数据的流转情况。大学生兼职平台采用三层结构,即视觉-模拟-决策层。其中,视觉层负责接收来自用户的信息并将其呈现给用户;而模拟层则负责完成与用户有关的任务,包括组织信息、进行流程优化、提升用户体验。决策层则负责协商决策,并确保两层结果的一致性。。
系统架构图如下图所示。

图4-1 系统架构图
4.2 系统功能结构
一旦您访问了这款应用,您需要完成一项重大的任务:通过认证,获得相应的权限。一旦您完成了认证,您将可以访问到一些关于您的服务,包括:登录注册、首页、网站公告、兼职资讯、招聘信息、我的账户、个人中心(个人首页、简历投递、收藏)等。这个界面非常清晰明了,通过指引您就能轻松地完成各种任务。
系统的功能结构图如下所示。

图4-2 系统功能结构图
4.3 数据库设计
一个优秀的系统必须具备完善的后台数据库,就像建筑物一样,它不是一蹴而就的,而是需要经过精心设计,以确保其稳固可靠。只有将数据库设计得完善,并且考虑到各个方面,才能保证系统的可靠性,避免出现任何问题。
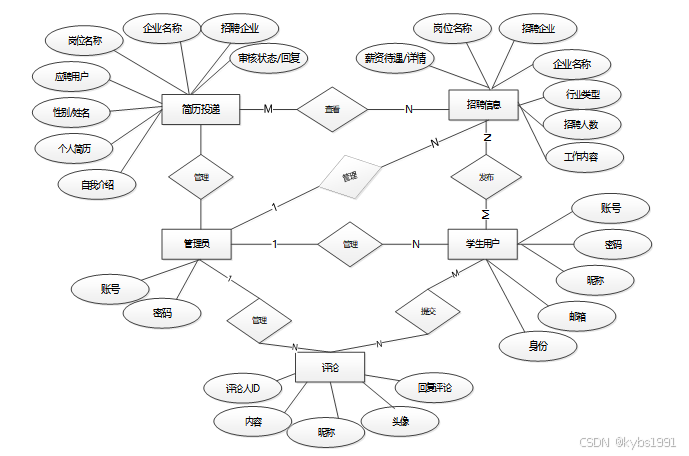
4.3.1 概念模型设计
该系统拥有强大并丰富的数据库,包括用户、行业分类、招聘信息、简历投递、系统管理、网站公告、资源管理等。
系统的主要实体间关系E-R图如下图所示。

图4-3 系统E-R图
4.4.2 逻辑结构设计
在这一步中,我们将概念转换为实际的数据。由于数据库中包含了大量的信息,我们只展示了一些表格。
| 编号 | 名称 | 数据类型 | 长度 | 小数位 | 允许空值 | 主键 | 默认值 | 说明 |
| 1 | token_id | int | 10 | 0 | N | Y | 临时访问牌ID | |
| 2 | token | varchar | 64 | 0 | Y | N | 临时访问牌 | |
| 3 | info | text | 65535 | 0 | Y | N | ||
| 4 | maxage | int | 10 | 0 | N | N | 2 | 最大寿命:默认2小时 |
| 5 | create_time | timestamp | 19 | 0 | N | N | CURRENT_TIMESTAMP | 创建时间: |
| 6 | update_time | timestamp | 19 | 0 | N | N | CURRENT_TIMESTAMP | 更新时间: |
| 7 | user_id | int | 10 | 0 | N | N | 0 | 用户编号: |
| 编号 | 名称 | 数据类型 | 长度 | 小数位 | 允许空值 | 主键 | 默认值 | 说明 |
| 1 | article_id | mediumint | 8 | 0 | N | Y | 文章id:[0,8388607] | |
| 2 | title | varchar | 125 | 0 | N | Y | 标题:[0,125]用于文章和html的title标签中 | |
| 3 | type | varchar | 64 | 0 | N | N | 0 | 文章分类:[0,1000]用来搜索指定类型的文章 |
| 4 | hits | int | 10 | 0 | N | N | 0 | 点击数:[0,1000000000]访问这篇文章的人次 |
| 5 | praise_len | int | 10 | 0 | N | N | 0 | 点赞数 |
| 6 | create_time | timestamp | 19 | 0 | N | N | CURRENT_TIMESTAMP | 创建时间: |
| 7 | update_time | timestamp | 19 | 0 | N | N | CURRENT_TIMESTAMP | 更新时间: |
| 8 | source | varchar | 255 | 0 | Y | N | 来源:[0,255]文章的出处 | |
| 9 | url | varchar | 255 | 0 | Y | N | 来源地址:[0,255]用于跳转到发布该文章的网站 | |
| 10 | tag | varchar | 255 | 0 | Y | N | 标签:[0,255]用于标注文章所属相关内容,多个标签用空格隔开 | |
| 11 | content | longtext | 2147483647 | 0 | Y | N | 正文:文章的主体内容 | |
| 12 | img | varchar | 255 | 0 | Y | N | 封面图 | |
| 13 | description | text | 65535 | 0 | Y | N | 文章描述 |
| 编号 | 名称 | 数据类型 | 长度 | 小数位 | 允许空值 | 主键 | 默认值 | 说明 |
| 1 | type_id | smallint | 5 | 0 | N | Y | 分类ID:[0,10000] | |
| 2 | display | smallint | 5 | 0 | N | N | 100 | 显示顺序:[0,1000]决定分类显示的先后顺序 |
| 3 | name | varchar | 16 | 0 | N | N | 分类名称:[2,16] | |
| 4 | father_id | smallint | 5 | 0 | N | N | 0 | 上级分类ID:[0,32767] |
| 5 | description | varchar | 255 | 0 | Y | N | 描述:[0,255]描述该分类的作用 | |
| 6 | icon | text | 65535 | 0 | Y | N | 分类图标: | |
| 7 | url | varchar | 255 | 0 | Y | N | 外链地址:[0,255]如果该分类是跳转到其他网站的情况下,就在该URL上设置 | |
| 8 | create_time | timestamp | 19 | 0 | N | N | CURRENT_TIMESTAMP | 创建时间: |
| 9 | update_time | timestamp | 19 | 0 | N | N | CURRENT_TIMESTAMP | 更新时间: |
| 编号 | 名称 | 数据类型 | 长度 | 小数位 | 允许空值 | 主键 | 默认值 | 说明 |
| 1 | auth_id | int | 10 | 0 | N | Y | 授权ID: | |
| 2 | user_group | varchar | 64 | 0 | Y | N | 用户组: | |
| 3 | mod_name | varchar | 64 | 0 | Y | N | 模块名: | |
| 4 | table_name | varchar | 64 | 0 | Y | N | 表名: | |
| 5 | page_title | varchar | 255 | 0 | Y | N | 页面标题: | |
| 6 | path | varchar | 255 | 0 | Y | N | 路由路径: | |
| 7 | position | varchar | 32 | 0 | Y | N | 位置: | |
| 8 | mode | varchar | 32 | 0 | N | N | _blank | 跳转方式: |
| 9 | add | tinyint | 3 | 0 | N | N | 1 | 是否可增加: |
| 10 | del | tinyint | 3 | 0 | N | N | 1 | 是否可删除: |
| 11 | set | tinyint | 3 | 0 | N | N | 1 | 是否可修改: |
| 12 | get | tinyint | 3 | 0 | N | N | 1 | 是否可查看: |
| 13 | field_add | text | 65535 | 0 | Y | N | 添加字段: | |
| 14 | field_set | text | 65535 | 0 | Y | N | 修改字段: | |
| 15 | field_get | text | 65535 | 0 | Y | N | 查询字段: | |
| 16 | table_nav_name | varchar | 500 | 0 | Y | N | 跨表导航名称: | |
| 17 | table_nav | varchar | 500 | 0 | Y | N | 跨表导航: | |
| 18 | option | text | 65535 | 0 | Y | N | 配置: | |
| 19 | create_time | timestamp | 19 | 0 | N | N | CURRENT_TIMESTAMP | 创建时间: |
| 20 | update_time | timestamp | 19 | 0 | N | N | CURRENT_TIMESTAMP | 更新时间: |
| 编号 | 名称 | 数据类型 | 长度 | 小数位 | 允许空值 | 主键 | 默认值 | 说明 |
| 1 | collect_id | int | 10 | 0 | N | Y | 收藏ID: | |
| 2 | user_id | int | 10 | 0 | N | N | 0 | 收藏人ID: |
| 3 | source_table | varchar | 255 | 0 | Y | N | 来源表: | |
| 4 | source_field | varchar | 255 | 0 | Y | N | 来源字段: | |
| 5 | source_id | int | 10 | 0 | N | N | 0 | 来源ID: |
| 6 | title | varchar | 255 | 0 | Y | N | 标题: | |
| 7 | img | varchar | 255 | 0 | Y | N | 封面: | |
| 8 | create_time | timestamp | 19 | 0 | N | N | CURRENT_TIMESTAMP | 创建时间: |
| 9 | update_time | timestamp | 19 | 0 | N | N | CURRENT_TIMESTAMP | 更新时间: |
| 编号 | 名称 | 数据类型 | 长度 | 小数位 | 允许空值 | 主键 | 默认值 | 说明 |
| 1 | comment_id | int | 10 | 0 | N | Y | 评论ID: | |
| 2 | user_id | int | 10 | 0 | N | N | 0 | 评论人ID: |
| 3 | reply_to_id | int | 10 | 0 | N | N | 0 | 回复评论ID:空为0 |
| 4 | content | longtext | 2147483647 | 0 | Y | N | 内容: | |
| 5 | nickname | varchar | 255 | 0 | Y | N | 昵称: | |
| 6 | avatar | varchar | 255 | 0 | Y | N | 头像地址:[0,255] | |
| 7 | create_time | timestamp | 19 | 0 | N | N | CURRENT_TIMESTAMP | 创建时间: |
| 8 | update_time | timestamp | 19 | 0 | N | N | CURRENT_TIMESTAMP | 更新时间: |
| 9 | source_table | varchar | 255 | 0 | Y | N | 来源表: | |
| 10 | source_field | varchar | 255 | 0 | Y | N | 来源字段: | |
| 11 | source_id | int | 10 | 0 | N | N | 0 | 来源ID: |
| 编号 | 名称 | 数据类型 | 长度 | 小数位 | 允许空值 | 主键 | 默认值 | 说明 |
| 1 | hits_id | int | 10 | 0 | N | Y | 点赞ID: | |
| 2 | user_id | int | 10 | 0 | N | N | 0 | 点赞人: |
| 3 | create_time | timestamp | 19 | 0 | N | N | CURRENT_TIMESTAMP | 创建时间: |
| 4 | update_time | timestamp | 19 | 0 | N | N | CURRENT_TIMESTAMP | 更新时间: |
| 5 | source_table | varchar | 255 | 0 | Y | N | 来源表: | |
| 6 | source_field | varchar | 255 | 0 | Y | N | 来源字段: | |
| 7 | source_id | int | 10 | 0 | N | N | 0 | 来源ID: |
表industry_classification (行业分类)
| 编号 | 名称 | 数据类型 | 长度 | 小数位 | 允许空值 | 主键 | 默认值 | 说明 |
| 1 | industry_classification_id | int | 10 | 0 | N | Y | 行业分类ID | |
| 2 | industry_type | varchar | 64 | 0 | Y | N | 行业类型 | |
| 3 | create_time | datetime | 19 | 0 | N | N | CURRENT_TIMESTAMP | 创建时间 |
| 4 | update_time | timestamp | 19 | 0 | N | N | CURRENT_TIMESTAMP | 更新时间 |
| 编号 | 名称 | 数据类型 | 长度 | 小数位 | 允许空值 | 主键 | 默认值 | 说明 |
| 1 | notice_id | mediumint | 8 | 0 | N | Y | 公告id: | |
| 2 | title | varchar | 125 | 0 | N | N | 标题: | |
| 3 | content | longtext | 2147483647 | 0 | Y | N | 正文: | |
| 4 | create_time | timestamp | 19 | 0 | N | N | CURRENT_TIMESTAMP | 创建时间: |
| 5 | update_time | timestamp | 19 | 0 | N | N | CURRENT_TIMESTAMP | 更新时间: |
| 编号 | 名称 | 数据类型 | 长度 | 小数位 | 允许空值 | 主键 | 默认值 | 说明 |
| 1 | praise_id | int | 10 | 0 | N | Y | 点赞ID: | |
| 2 | user_id | int | 10 | 0 | N | N | 0 | 点赞人: |
| 3 | create_time | timestamp | 19 | 0 | N | N | CURRENT_TIMESTAMP | 创建时间: |
| 4 | update_time | timestamp | 19 | 0 | N | N | CURRENT_TIMESTAMP | 更新时间: |
| 5 | source_table | varchar | 255 | 0 | Y | N | 来源表: | |
| 6 | source_field | varchar | 255 | 0 | Y | N | 来源字段: | |
| 7 | source_id | int | 10 | 0 | N | N | 0 | 来源ID: |
| 8 | status | bit | 1 | 0 | N | N | 1 | 点赞状态:1为点赞,0已取消 |
| 编号 | 名称 | 数据类型 | 长度 | 小数位 | 允许空值 | 主键 | 默认值 | 说明 |
| 1 | recruiting_companies_id | int | 10 | 0 | N | Y | 招聘企业ID | |
| 2 | enterprise_name | varchar | 64 | 0 | Y | N | 企业名称 | |
| 3 | legal_representative | varchar | 64 | 0 | Y | N | 法人代表 | |
| 4 | examine_state | varchar | 16 | 0 | N | N | 未审核 | 审核状态 |
| 5 | user_id | int | 10 | 0 | N | N | 0 | 用户ID |
| 6 | create_time | datetime | 19 | 0 | N | N | CURRENT_TIMESTAMP | 创建时间 |
| 7 | update_time | timestamp | 19 | 0 | N | N | CURRENT_TIMESTAMP | 更新时间 |
表recruitment_information (招聘信息)
| 编号 | 名称 | 数据类型 | 长度 | 小数位 | 允许空值 | 主键 | 默认值 | 说明 |
| 1 | recruitment_information_id | int | 10 | 0 | N | Y | 招聘信息ID | |
| 2 | job_title | varchar | 64 | 0 | Y | N | 岗位名称 | |
| 3 | recruitment_companies | int | 10 | 0 | Y | N | 0 | 招聘企业 |
| 4 | enterprise_name | varchar | 64 | 0 | Y | N | 企业名称 | |
| 5 | industry_type | varchar | 64 | 0 | Y | N | 行业类型 | |
| 6 | cover | varchar | 255 | 0 | Y | N | 封面 | |
| 7 | number_of_recruiters | int | 10 | 0 | Y | N | 0 | 招聘人数 |
| 8 | job_description | text | 65535 | 0 | Y | N | 工作内容 | |
| 9 | salary_and_benefits | text | 65535 | 0 | Y | N | 薪资待遇 | |
| 10 | details | text | 65535 | 0 | Y | N | 详情 | |
| 11 | hits | int | 10 | 0 | N | N | 0 | 点击数 |
| 12 | praise_len | int | 10 | 0 | N | N | 0 | 点赞数 |
| 13 | create_time | datetime | 19 | 0 | N | N | CURRENT_TIMESTAMP | 创建时间 |
| 14 | update_time | timestamp | 19 | 0 | N | N | CURRENT_TIMESTAMP | 更新时间 |
| 编号 | 名称 | 数据类型 | 长度 | 小数位 | 允许空值 | 主键 | 默认值 | 说明 |
| 1 | resume_submission_id | int | 10 | 0 | N | Y | 简历投递ID | |
| 2 | recruitment_companies | int | 10 | 0 | Y | N | 0 | 招聘企业 |
| 3 | enterprise_name | varchar | 64 | 0 | Y | N | 企业名称 | |
| 4 | job_title | varchar | 64 | 0 | Y | N | 岗位名称 | |
| 5 | applicants | int | 10 | 0 | Y | N | 0 | 应聘用户 |
| 6 | name | varchar | 64 | 0 | Y | N | 姓名 | |
| 7 | gender | varchar | 64 | 0 | Y | N | 性别 | |
| 8 | contact_phone_number | varchar | 64 | 0 | Y | N | 联系电话 | |
| 9 | resume | varchar | 255 | 0 | Y | N | 个人简历 | |
| 10 | self_introduction | text | 65535 | 0 | Y | N | 自我介绍 | |
| 11 | examine_state | varchar | 16 | 0 | N | N | 未审核 | 审核状态 |
| 12 | examine_reply | varchar | 16 | 0 | Y | N | 审核回复 | |
| 13 | create_time | datetime | 19 | 0 | N | N | CURRENT_TIMESTAMP | 创建时间 |
| 14 | update_time | timestamp | 19 | 0 | N | N | CURRENT_TIMESTAMP | 更新时间 |
| 编号 | 名称 | 数据类型 | 长度 | 小数位 | 允许空值 | 主键 | 默认值 | 说明 |
| 1 | slides_id | int | 10 | 0 | N | Y | 轮播图ID: | |
| 2 | title | varchar | 64 | 0 | Y | N | 标题: | |
| 3 | content | varchar | 255 | 0 | Y | N | 内容: | |
| 4 | url | varchar | 255 | 0 | Y | N | 链接: | |
| 5 | img | varchar | 255 | 0 | Y | N | 轮播图: | |
| 6 | hits | int | 10 | 0 | N | N | 0 | 点击量: |
| 7 | create_time | timestamp | 19 | 0 | N | N | CURRENT_TIMESTAMP | 创建时间: |
| 8 | update_time | timestamp | 19 | 0 | N | N | CURRENT_TIMESTAMP | 更新时间: |
| 编号 | 名称 | 数据类型 | 长度 | 小数位 | 允许空值 | 主键 | 默认值 | 说明 |
| 1 | student_users_id | int | 10 | 0 | N | Y | 学生用户ID | |
| 2 | student_id | varchar | 64 | 0 | Y | N | 学号 | |
| 3 | name | varchar | 64 | 0 | Y | N | 姓名 | |
| 4 | gender | varchar | 64 | 0 | Y | N | 性别 | |
| 5 | contact_information | varchar | 64 | 0 | Y | N | 联系方式 | |
| 6 | department | varchar | 64 | 0 | Y | N | 院系 | |
| 7 | examine_state | varchar | 16 | 0 | N | N | 已通过 | 审核状态 |
| 8 | user_id | int | 10 | 0 | N | N | 0 | 用户ID |
| 9 | create_time | datetime | 19 | 0 | N | N | CURRENT_TIMESTAMP | 创建时间 |
| 10 | update_time | timestamp | 19 | 0 | N | N | CURRENT_TIMESTAMP | 更新时间 |
| 编号 | 名称 | 数据类型 | 长度 | 小数位 | 允许空值 | 主键 | 默认值 | 说明 |
| 1 | upload_id | int | 10 | 0 | N | Y | 上传ID | |
| 2 | name | varchar | 64 | 0 | Y | N | 文件名 | |
| 3 | path | varchar | 255 | 0 | Y | N | 访问路径 | |
| 4 | file | varchar | 255 | 0 | Y | N | 文件路径 | |
| 5 | display | varchar | 255 | 0 | Y | N | 显示顺序 | |
| 6 | father_id | int | 10 | 0 | Y | N | 0 | 父级ID |
| 7 | dir | varchar | 255 | 0 | Y | N | 文件夹 | |
| 8 | type | varchar | 32 | 0 | Y | N | 文件类型 |
| 编号 | 名称 | 数据类型 | 长度 | 小数位 | 允许空值 | 主键 | 默认值 | 说明 |
| 1 | user_id | mediumint | 8 | 0 | N | Y | 用户ID:[0,8388607]用户获取其他与用户相关的数据 | |
| 2 | state | smallint | 5 | 0 | N | N | 1 | 账户状态:[0,10](1可用|2异常|3已冻结|4已注销) |
| 3 | user_group | varchar | 32 | 0 | Y | N | 所在用户组:[0,32767]决定用户身份和权限 | |
| 4 | login_time | timestamp | 19 | 0 | N | N | CURRENT_TIMESTAMP | 上次登录时间: |
| 5 | phone | varchar | 11 | 0 | Y | N | 手机号码:[0,11]用户的手机号码,用于找回密码时或登录时 | |
| 6 | phone_state | smallint | 5 | 0 | N | N | 0 | 手机认证:[0,1](0未认证|1审核中|2已认证) |
| 7 | username | varchar | 16 | 0 | N | N | 用户名:[0,16]用户登录时所用的账户名称 | |
| 8 | nickname | varchar | 16 | 0 | Y | N | 昵称:[0,16] | |
| 9 | password | varchar | 64 | 0 | N | N | 密码:[0,32]用户登录所需的密码,由6-16位数字或英文组成 | |
| 10 | | varchar | 64 | 0 | Y | N | 邮箱:[0,64]用户的邮箱,用于找回密码时或登录时 | |
| 11 | email_state | smallint | 5 | 0 | N | N | 0 | 邮箱认证:[0,1](0未认证|1审核中|2已认证) |
| 12 | avatar | varchar | 255 | 0 | Y | N | 头像地址:[0,255] | |
| 13 | open_id | varchar | 255 | 0 | Y | N | 针对获取用户信息字段 | |
| 14 | create_time | timestamp | 19 | 0 | N | N | CURRENT_TIMESTAMP | 创建时间: |
| 15 | vip_level | varchar | 255 | 0 | Y | N | 会员等级 | |
| 16 | vip_discount | double | 11 | 2 | Y | N | 0.00 | 会员折扣 |
| 编号 | 名称 | 数据类型 | 长度 | 小数位 | 允许空值 | 主键 | 默认值 | 说明 |
| 1 | group_id | mediumint | 8 | 0 | N | Y | 用户组ID:[0,8388607] | |
| 2 | display | smallint | 5 | 0 | N | N | 100 | 显示顺序:[0,1000] |
| 3 | name | varchar | 16 | 0 | N | N | 名称:[0,16] | |
| 4 | description | varchar | 255 | 0 | Y | N | 描述:[0,255]描述该用户组的特点或权限范围 | |
| 5 | source_table | varchar | 255 | 0 | Y | N | 来源表: | |
| 6 | source_field | varchar | 255 | 0 | Y | N | 来源字段: | |
| 7 | source_id | int | 10 | 0 | N | N | 0 | 来源ID: |
| 8 | register | smallint | 5 | 0 | Y | N | 0 | 注册位置: |
| 9 | create_time | timestamp | 19 | 0 | N | N | CURRENT_TIMESTAMP | 创建时间: |
| 10 | update_time | timestamp | 19 | 0 | N | N | CURRENT_TIMESTAMP | 更新时间: |
5系统实现
5.1 登录模块的实现
在登录界面中输入用户名+密码,然后选择相应的角色,点击“登录”按钮,系统会在用户数据库表中匹配食堂
用户的帐户,如果用户名+密码正确,则会登录到系统中每个用户的主管理界面,否则会提示相应的信息,如果是忘记了密码,请返回登录界面。
用户登录流程图如下所示。

图5-1 用户登录流程
想要进入系统用户输入准确的姓名和密码,系统才会自动启动,并且会对用户的身份进行检查,若发现身份信息不符合要求,则会自动返回主界面,以便用户可以安全的登录使用。
系统登录界面如下图所示。

图5-2 系统登录界面
5.2 学生用户子系统模块的实现
5.2.1 用户首页模块
通过输入http://localhost:8080/index.jsp 地址,用户可以轻松访问大学生兼职平台的首页,该首页由top、left、down和center四个部分组成,用户可以通过@ include来进一步了解该系统的内容。
首页载入流程图如下所示。

图5-3 首页载入流程
首页载入流程:系统首先连接数据库,调整显示界面参数,从中提取出数据表,使用html格式创建显示模板,根据添加时间顺序排列数据,并以模板指定的位置显示出来,然后重新调整显示界面,最后断开数据库的连接。
首页如下图所示。

图5-4 首页界面
5.2.2 招聘信息模块
在招聘信息板块,学生可以查看详细的招聘信息列表,包括岗位名称、招聘企业、招聘人数等信息。学生还可以通过岗位名称、行业类型等关键词进行搜索,精准定位自己感兴趣的职位。对于心仪的兼职,学生可以收藏、点赞并直接投递简历,还可以通过发表评论与其他用户互动。界面如下图所示。

图5-5 招聘信息发布界面
5.2.3投递简历模块
用户点击招聘信息的“投递简历”输入联系电话和自我介绍并上传个人简历进行提交投递。界面如下图所示。

图5-6 投递简历界面
5.2.4 个人中心-投递简历模块
在简历投递板块,学生可以查询自己投递的所有简历的状态和进度。学生还可以重置简历投递记录,以便重新开始搜索和投递。对于已投递的简历,学生可以查看详情,了解企业是否已查阅、是否回复等信息。此外,学生还可以通过企业名称、岗位名称、审核状态等关键词进行搜索,快速定位自己感兴趣的投递记录。界面如下图所示。

图5-7 投递简历界面
5.3 招聘企业子系统模块的实现
5.3.1 招聘信息模块
招聘企业可以在平台上发布、编辑、删除和查看自己的招聘信息。这些信息将展示在招聘板块,供求职者查询和浏览。企业还可以通过岗位名称、行业类型等关键词搜索特定的招聘信息,方便管理和查询。界面如下图所示。

图5-8招聘信息详情界面
5.3.2 简历投递模块
企业可以接收、查看和回复求职者的简历投递。系统支持按照企业名称、岗位名称或审核状态进行搜索,帮助企业快速找到特定岗位或状态下的简历。管理员负责审核简历,确保投递的简历质量,并回复求职者,维护企业与求职者之间的良好沟通。界面如下图所示。

图5-9简历投递界面
5.4 管理员子系统模块的实现
管理员可以对系统用户进行全面管理。这包括管理员、学生用户和招聘企业用户的增删改查操作。管理员可以查看每个用户的详细信息,包括用户的基本信息、账户状态等。此外,管理员还有权对学生用户和招聘企业用户进行审核,确保平台用户的质量和安全。界面如下图5-10所示。

图5-10系统用户界面图
5.4.2系统管理界面
在系统管理中,管理员负责维护网站的基本设置和轮播图管理。他们可以添加、编辑、删除轮播图,确保网站的首页展示效果。管理员还可以通过标题进行搜索,快速定位到特定的轮播图进行管理,界面如下图5-11所示。

图5-11系统管理界面图
5.4.3行业分类管理界面
在行业分类管理中,管理员负责维护行业分类的列表,包括添加新的行业分类、查看分类详情以及通过行业类型进行搜索。管理员还可以根据需要对行业分类进行编辑和删除,确保分类的准确性和时效性。界面如下图所示。

图5-12行业分类管理界面图
5.4.4网站公告管理界面
在网站公告管理中,管理员负责发布、编辑和删除网站公告,确保用户能够及时获取平台的最新动态和重要信息。管理员还可以通过标题进行搜索,快速定位到特定的公告进行管理。网站公告管理界面如下图所示。

图5-13网站公告管理界面图
6系统测试
6.1 测试目的
在这个产品被投入使用前,首先需要进行试用,这是重要的环节。考虑到某个部分的开发没有缺陷情况下,把各种模块拼接,也有一定概率就存在矛盾。这就好比每个人都很独特,但聚在一起就显得杂乱无章,需要保证有默契的配合。对于测试,要看它的各项内容是否契合的原则。若与最初定下的标准有一定程度上的出入,那么就需要做出一些调整,让最终的大方向朝着目标前进。
测试是为了发现在开发的程序中所存在的问题,测试这一工作是非常艰巨的,而又是非常困难的,这一部分在程序的设计中占有很大比例,可以说一个程序的开发工作量要是占据了百分至六十,那么剩下的百分之四十必然是测试这一部分,甚至更高。
6.2测试用例
招聘信息测试用例如下表所示。
表6-1 招聘信息测试用例
| 测试用例编号 | YL_03 | |
| 测试用例名称 | 系统使用者进行招聘信息 | |
| 测试用例描述 | 使用者输入招聘信息等信息 | |
| 系统入口 | 浏览器 | |
| 步骤 | 预期结果 | 实际结果 |
| 输入完整的跑腿信息和接单信息 | 提示“提交成功”,并进入系统 | 预期结果 |
| 不输入的跑腿信息和接单信息 | 提示“请输入完整” | 预期结果 |
在系统中,创建功能也是基础功能之一,因此创建功能的测试很有代表性。在此章节主要列举在创建时各种情况下系统结果的测试。由于系统涉及创建功能操作过多,因此将多处统称创建功能。
创建数据用例如下表所示。
表6-2 创建数据测试用例
| 测试用例编号 | YL_05 | |
| 测试用例名称 | 系统使用者进行创建数据 | |
| 测试用例描述 | 使用者输入要创建的数据 | |
| 系统入口 | 浏览器 | |
| 步骤 | 预期结果 | 实际结果 |
| 输入完整并且格式正确的数据 | 提示“创建成功”,并显示所有数据 | 预期结果 |
| 核心位置数据但非必要位置不输入数据 | 提示“创建成功”,并显示所有数据 | 预期结果 |
| 核心数据位置不输入数据 | 提示“创建失败” | 预期结果 |
在系统中,修改功能是系统主要实现功能,因此修改功能的测试很有代表性。在此章节主要列举在修改时各种情况下系统结果的测试。由于系统涉及修改功能操作过多,因此将多处数据表记录修改和状态修改统称修改功能。
修改数据用例如下表所示。
表6-3 修改数据测试用例
| 测试用例编号 | YL_06 | |
| 测试用例名称 | 系统使用者进行修改数据 | |
| 测试用例描述 | 使用者对可修改的数据项进行修改 | |
| 系统入口 | 浏览器 | |
| 步骤 | 预期结果 | 实际结果 |
| 将现有数据修改成正确的数据 | 提示“修改成功”,并显示所有数据 | 预期结果 |
| 将现有数据修改成错误的数据 | 提示“修改失败” | 预期结果 |
在系统中,查询功能是使用系统使用最多也是最基础的功能,因此查询功能的测试很有代表性。在此章节主要列举在查询时各种情况下系统结果的测试。
查询数据用例如下表所示。
表6-4查询数据测试用例
| 测试用例编号 | YL_05 | |
| 测试用例名称 | 系统使用者进行查询数据 | |
| 测试用例描述 | 全部查询以及输入关键词查询 | |
| 系统入口 | 浏览器 | |
| 步骤 | 预期结果 | 实际结果 |
| 界面自动查询全部 | 显示对应所有记录 | 预期结果 |
| 输入已存在且能匹配成功的关键字 | 显示所查询到的数据 | 预期结果 |
| 输入不存在的关键字 | 显示数据界面为空 | 预期结果 |
6.3测试结果
在本次测试的过程主要针对所有功能下的添加操作,修改操作和删除操作,并以真实数据一一进行相关功能项目的输入,最终能够保证每个项目涉及的功能都是能够正常运行,因此能够保证本次设计的,已实现的功能能够正常运行并且相关数据库的信息也同样保证正确。
7总结与展望
在本次系统设计的过程中,我们将深入探讨大学生兼职平台,从研究背景、目标到实施方案,并详细阐述每一章的内容,以及该系统的硬件和软件环境。其中包含了:需求分析+功能需求+用例图,以此表示系统的功能的流程、模块的处理过程。绘制总体各个结构+流程图,并根据功能细致设计的需要,再来设计数据库的表结构,并绘制E-R图,实现程序接口,然后完成调试。最后,本文进行了总结,并提出了下一步的发展方向。
这个系统使用MySQL数据,JAVA语言,采用springboot框架。系统基本实现:系统用户管理、行业分类管理、招聘信息管理、简历投递管理、系统管理(轮播图管理)、网站公告管理、资源管理等功能模块。系统功能流畅、模块清晰,易于更改后期版本的程序细节,实现了效率高与界面友好还有操作方便。
在这次设计中,我通过不断地探索和学习,掌握了springboot框架,并创建了一个大学生兼职平台,这让我对编写系统的必要性和运行环境有了更深入的了解。为了更好地完成这个项目,我花费了大量的时间,不仅丰富了自己的知识面,并且学习并积累了许多宝贵经验。系统刚开始时,我对springboot框架这个技术只是稍微有些了解,但是通过这次基于springboot框架的大学生兼职平台设计,让我更加深入地去探讨了,springboot框架运转的原理,从中学到了如何去配置服务器环境和连接数据库。
在基于springboot框架的大学生兼职平台设计的过程中,我还学会了使用dreamweaver来建设一个简单的页面,这样可以极大程度提高我的实际操作能力,也因此激发了我对这个领域的浓烈兴趣。系统的这一次发展提升了我自己的能力,也学到了框架如何实现基本功能。同时在编程代码各方面也做了的很多尝试,从关注代码错误到做一些小的修改,都有了很大的提高。同时,在撰写论文时,还查阅了大量的参考资料,对论文的结构和文献资料进行了总结和分析。已作出努力,尽量减少错误和走弯路,从一开始的系统功能概念化到逐一实施,并进行了广泛的研究报告。也许后续操作过程中还有很多实现不完美的功能,但我依然会继续学习,努力在以后的软件开发、编号代码中吸取教训,总结不完美之处,努力的在软件开发越来越强。以上是我在本次设计中的总结,希望在未来取得更好的成绩。
参考文献
[1]Ullenboom C . Java Programming Exercises:Volume Two: Java Standard Library[M]. CRC Press: 2024-03-30.
[2]刘畅,王陈. MySQL数据库课程的教学评价体系设计 [J]. 电子技术, 2024, 53 (01): 393-395.
[3]Ghoshal A . Oracle’s MySQL HeatWave gets Vector Store, generative AI features [J]. InfoWorld.com, 2023,
[4]陈蓓蕾,洪年松. 基于SpringBoot的数据库接口设计 [J]. 信息与电脑(理论版), 2023, 35 (16): 181-183.
[5]周元章,王文峰,朱玉雪. 大学生兼职外语导游智慧平台建设的可行性分析——以陕西省为例 [J]. 中国集体经济, 2023, (05): 125-128.
[6]Yang Y . Design and Implementation of Student Information Management System Based on Springboot [J]. Advances in Computer, Signals and Systems, 2022, 6 (6):
[7]朱怡晴,杨浩,蒋秀萍,等. “零工经济”背景下大学生网络兼职情况调查研究——以宿迁学院为例 [J]. 商展经济, 2022, (20): 109-111.
[8]钱宇晴,庞婵,艾媛媛,等. 财会类专业大学生使用“顺手兼职”APP的可行性探析 [J]. 黑龙江人力资源和社会保障, 2022, (09): 125-127.
[9]张千雅,张婧仪,鲍泽芸,等. 基于区块链应用技术的大学生兼职平台构建的优化研究 [J]. 网络安全技术与应用, 2022, (04): 62-64.
[10]梁海楠,马一艺. 论大学生网络兼职风险及其法律规制 [J]. 网络安全技术与应用, 2022, (01): 92-93.
[11]李红. 大学生校外兼职劳动权益保护问题及应对 [J]. 法制与社会, 2021, (23): 166-167.
[12]李威,胡惠影. 地方校园兼职微信公众号平台设计与运营分析 [J]. 电脑知识与技术, 2021, 17 (22): 198-199+205.
[13]朱肖琳,施妍冰,何付伟. 大学生兼职中的消费选择与线上平台法律责任研究 [J]. 商展经济, 2021, (13): 58-60.
[14]张文洁,蔡逸菲,傅明慧,等. 基于互联网的高校兼职平台的功能设计 [J]. 科技与创新, 2021, (13): 114-115.
[15]孔祥靓,卢敬文,于翘溪. 大学生兼职中介微信平台构建的思考 [J]. 现代商贸工业, 2021, 42 (15): 41-42.
[16]高境远,申强,高扬,等. “互联网+”背景下大学生兼职信息平台的模式探索 [J]. 现代商贸工业, 2021, 42 (08): 67-68.
[17]杨辉,牛莉,王琦,等. 大学生兼职情况调查分析——以甘肃农业大学为例 [J]. 科技视界, 2021, (01): 96-98.
[18]马燕妮,张翠. 高校大学生兼职对创业能力提升的对策分析 [J]. 科技视界, 2021, (01): 106-107.
[19]芮晓雯. 在校大学生兼职对培养就业能力的影响研究 [J]. 就业与保障, 2020, (24): 49-50.
[20]韩婷婷. 构建专门信息平台 规范大学生兼职市场[N]. 人民政协报, 2020-10-26 (006).
致谢
眨眼之间,大学生活就要结束了。在本文的最后,我要感谢我和蔼可亲的导师、团结有爱的同学的帮助和鼓励。此刻,我找不到感谢之词可以用来表达我最深切的感激之情。尤其感谢我的指导老师,在选题的过程中与我进行了深入的交流,在毕业设计期间给我提供了一些指导。四年的学习生活让我受益良多,老师们的丰富的学术知识、认真负责的学习态度让我受益匪浅。在此,我深深地感谢那些曾经给予我帮助和指导的老师!
我们的论文得益于许多学者的贡献,他们的研究成果为我们提供了宝贵的指导,使我们能够更好地完成这篇文章。感谢我的同学和朋友在我的写作以及排版过程中给予热情的帮助,才使得我比较顺利的完成了这篇论文。
感谢大学里遇见的朋友,你们在我这四年里留下无数的温暖和快乐,让我对这个校园多了一份留念。最后,感谢我的父母、辅导员张老师、班长白海鹏,以及室友们对我大学生活上的关心和理解,让我能保持乐观和追求我所热爱的。尽管我的能力有限,但我仍然尽力去完善这篇论文,并且诚挚地希望各位老师和学友能够给予宝贵的指导与意见!
请关注点赞+私信博主,免费领取项目源码
1469

被折叠的 条评论
为什么被折叠?



