摘要
在当前的社会环境中,大学生的兼职活动日益普及,这不仅为学生提供了实践经验和经济来源,同时也为雇主提供了大量的人才资源。然而,随着兼职市场的不断扩大,管理和组织这些兼职活动也变得越来越复杂。因此,开发一个高效、便捷的大学生兼职管理系统显得尤为重要。
基于Spring Boot的大学生兼职管理系统旨在解决这一问题。该系统利用Spring Boot框架的便捷性和高效性,结合现代Web开发技术,为大学生、企业和管理员提供一个统一、易用的平台。通过这个平台,大学生可以方便地查找和申请兼职职位,企业可以高效地发布和管理兼职信息,而管理员则可以对整个系统进行监控和管理。
此外,该系统还注重用户体验和安全性。通过友好的界面设计和完善的安全机制,我们确保用户可以轻松地使用系统,同时保障其信息安全。
总之,基于Spring Boot的大学生兼职管理系统是一个全面、高效、安全的解决方案,旨在为大学生兼职市场提供强大的技术支持。我们期待通过这一系统,为大学生和企业带来更好的兼职体验和管理效果。
关键词:大学生兼职管理系统;SpringBoot;Web
Abstract
In the current social environment, part-time activities among college students are becoming increasingly popular, which not only provides students with practical experience and economic sources, but also provides employers with a large amount of talent resources. However, with the continuous expansion of the part-time job market, managing and organizing these part-time activities has become increasingly complex. Therefore, developing an efficient and convenient part-time management system for college students is particularly important.
The part-time management system for college students based on Spring Boot aims to solve this problem. This system utilizes the convenience and efficiency of the Spring Boot framework, combined with modern web development technology, to provide a unified and easy-to-use platform for college students, enterprises, and administrators. Through this platform, college students can easily search and apply for part-time positions, enterprises can efficiently publish and manage part-time information, and administrators can monitor and manage the entire system.
In addition, the system also focuses on user experience and security. Through user-friendly interface design and comprehensive security mechanisms, we ensure that users can easily use the system while ensuring their information security.
In summary, the Spring Boot based college student part-time management system is a comprehensive, efficient, and secure solution aimed at providing strong technical support for the college student part-time market. We look forward to providing better part-time experience and management effectiveness for college students and enterprises through this system.
Keywords: Part time management system for college students; SpringBoot; Web
目录
随着社会的快速发展和经济的不断增长,大学生的兼职活动已经成为他们日常生活的重要组成部分。这一趋势不仅为学生提供了实践机会和经济来源,还促进了人才市场的繁荣和发展。然而,随着兼职市场的不断扩大,传统的管理方式已经无法满足现代社会的需求。因此,开发一个高效、便捷的大学生兼职管理系统显得至关重要。
基于Spring Boot的大学生兼职管理系统选题背景在于当前大学生兼职市场的快速发展和管理需求的增长。该系统通过运用先进的Web开发技术和数据库管理技术,旨在解决兼职信息发布、申请管理、数据统计等方面的问题,提高兼职市场的运作效率和用户体验。
该选题的意义在于为大学生兼职市场提供一个统一、高效的管理平台,促进大学生和雇主之间的有效对接。通过该系统,大学生可以更加方便地查找和申请适合自己的兼职职位,提高求职效率和成功率;雇主则可以更加高效地发布和管理兼职信息,扩大招聘范围和提高招聘质量。同时,该系统还可以为管理员提供全面的数据统计和监控功能,帮助他们更好地了解兼职市场的动态和趋势,为决策提供支持。
综上所述,基于Spring Boot的大学生兼职管理系统选题背景及意义在于通过技术手段推动大学生兼职市场的规范化、高效化和便捷化,促进人才市场的健康发展。
在国内,随着大学生兼职市场的不断扩大和技术的快速发展,基于Spring Boot的大学生兼职管理系统的研究与应用逐渐增多。许多高校和研究机构都在积极探索如何运用Spring Boot等现代技术,开发适合国内大学生兼职市场的管理系统。这些系统通常具备信息发布、简历管理、在线沟通、数据统计等功能,旨在提高大学生兼职市场的运作效率和用户体验。
同时,国内的一些企业也开始关注大学生兼职市场,纷纷推出自己的兼职管理系统。这些系统往往结合了大数据、人工智能等先进技术,为用户提供更加智能、个性化的服务。例如,通过数据分析,系统可以为大学生推荐合适的兼职职位,为雇主推荐合适的求职者,从而提高双方的匹配效率。
国外研究现状
在国外,大学生兼职市场同样备受关注,相关的管理系统研究与应用也相对成熟。许多国外的高校和研究机构都在深入研究如何运用现代技术,提高大学生兼职市场的运作效率。这些研究往往结合了计算机科学、数据科学、社会学等多个学科领域的知识,旨在为用户提供更加全面、高效的服务。
此外,国外的一些企业也推出了自己的兼职管理系统,这些系统通常具备高度的自动化和智能化特点。例如,一些系统可以通过机器学习算法,自动分析用户的行为和偏好,为其推荐合适的兼职职位或求职者。同时,这些系统还注重用户体验和隐私保护,确保用户在使用过程中的舒适度和安全性。
总结
从国内外研究现状来看,基于Spring Boot的大学生兼职管理系统已经得到了广泛的关注和应用。在国内,随着技术的不断发展和市场的不断扩大,该系统的研究和应用也将更加深入和广泛。而在国外,相关的研究与应用已经相对成熟,为我们提供了宝贵的经验和借鉴。未来,我们可以进一步关注国内外的研究动态和技术发展趋势,为大学生兼职市场提供更加高效、便捷的管理系统。
论文将分层次经行编排,除去论文摘要致谢文献参考部分,正文部分还会对系统需求做出分析,以及阐述大体的设计和实现的功能,最后罗列部分调测记录,论文主要架构如下:
第1章 交代项目的背景和意义、开发这个系统的现状、研究内容以及论文的章节安排情况。
第2章 对系统的具体需求展开分析。
第3章 阐述了系统的设计,其中涵盖了功能设计以及数据库的设计。
第4章 阐明了大学生兼职管理系统各个功能模块的实现,以图文的形式进行展示。
第5章 罗列了部分系统调试与测试的记录。
第6章 介绍了大学生兼职管理系统的结论。
第2章 系统需求分析
大学生兼职管理系统存储所使用的是Mysql数据库以及开发中所使用的是IDEA、Tomcat这些开发工具的使用,能够给我们的编写工作带来许多的便利。系统使用SpringBoot框架进行开发,使系统的可扩展性和维护性更佳,减少Java配置代码,简化编程代码,目前SpringBoot框架也是很多用户选择的框架之一。
在开发大学生兼职管理系统中所使用的开发软件像IDEA开发工具、Tomcat服务器、MySQL数据库、Photoshop图片处理软件等,这些都是开源免费的,这些环境在学校都进行了系统的学习,自己能够独立操作完成,不需要额外花费,而且系统的开发工具从网上都可以直接下载,因此在经济方面是可行的。
此次项目设计的时候我参考了很多类似系统的成功案例,对它们的操作界面以及功能都进行了系统的分析,将众多案例结合在一起,突出以人为本简化操作,所以具有基本计算机知识的人都会操作本项目。因此操作可行性也没有问题。
基于springboot技术的大学生兼职管理系统的设计与实现,系统分为学生用户、企业用户和管理员用户这三大部分,具体需求分析如下:
学生用户:
注册登录:学生用户可以通过注册账号并使用用户名和密码进行登录,以便进入系统进行工作。
首页:学生用户登录后可以进入系统首页,浏览最新的招聘信息、网站公告、新闻通知等内容。
网站公告和新闻通知:学生用户可以查看网站发布的公告和最新的新闻通知,了解兼职相关的动态和重要信息。
企业介绍和招聘信息:学生用户可以浏览企业介绍和招聘信息,了解企业资讯和可用的兼职岗位。
我的账户:学生用户可以在我的账户中管理个人信息,包括修改密码、编辑个人资料等。
个人首页: 学生用户可以查看个人的基本信息和账户概况。
简历投递: 学生用户可以创建和管理自己的个人简历,并投递到感兴趣的兼职岗位。
收藏: 学生用户可以收藏感兴趣的招聘信息或企业,方便日后查看和跟进。。
注册登录:
注册:企业可以通过填写必要信息进行注册,包括公司名称、联系人姓名、联系方式等。
登录:注册后的企业用户可以通过账号和密码进行登录。
首页:展示系统的基本信息和功能入口,包括招聘信息、兼职资讯等,使企业用户能够快速找到所需功能。
网站公告:企业用户可以在首页或个人中心查看管理员发布的网站公告,包括系统更新、活动通知等,确保企业及时了解系统的最新动态。
企业介绍:企业可以在系统中展示自己的基本信息,包括公司介绍、招聘信息等,以便吸引更多求职者关注和了解企业。
招聘信息:企业用户可以发布招聘信息,包括兼职岗位、工资待遇、工作时间等信息,确保信息的准确性和及时性,方便求职者浏览和投递简历。
企业介绍:企业用户可以查看自己的企业介绍和发布的招聘信息,确保信息的完整性和准确性。
招聘信息:企业用户可以管理自己发布的招聘信息,包括编辑、删除等操作,确保信息的更新和有效性。。
管理员端:
管理员:系统管理员可以对系统进行管理,包括用户管理、权限管理、日志管理等。
登录:用户可以通过账号密码登录系统,进行个人信息管理和兼职信息发布等操作。
后台首页:管理员可以查看系统的整体运行情况,包括用户数量、招聘信息数量、简历投递情况等。
系统用户:用户可以进行个人信息管理,包括修改密码、完善个人简历等操作。
行业分类管理:管理员可以对兼职信息进行行业分类管理,方便用户查找相关兼职信息。
企业性质管理:管理员可以对企业性质进行管理,包括公立企业、私立企业、外企等分类。
企业介绍管理:管理员可以对企业进行介绍管理,包括企业名称、企业规模、企业简介等信息的录入和修改。
招聘信息管理:管理员可以对企业发布的招聘信息进行管理,包括审核发布信息、下架过期信息等操作。
简历投递管理:管理员可以对用户投递的简历进行管理,包括查看、筛选、通知面试等操作。
系统管理:管理员可以对系统首页的轮播图进行管理,包括上传、编辑、删除轮播图等操作。
网站公告管理:管理员可以发布网站公告,包括系统更新、重要通知等内容。
资源管理(兼职资讯、资讯分类):管理员可以管理兼职资讯的发布和分类,方便用户获取相关兼职信息。
大学生兼职管理系统的非功能性需求比如大学生兼职管理系统的安全性怎么样,可靠性怎么样,性能怎么样,可拓展性怎么样等。具体可以表示在如下2-1表格中:
表2.1 大学生兼职管理系统非功能需求表
| 安全性 | 主要指大学生兼职管理系统数据库的安装,数据库的使用和密码的设定必须合乎规范。 |
| 可靠性 | 可靠性是指大学生兼职管理系统能够安装用户的指示进行操作,经过测试,可靠性90%以上。 |
| 性能 | 性能是影响大学生兼职管理系统占据市场的必要条件,所以性能最好要佳才好。 |
| 可扩展性 | 比如数据库预留多个属性,比如接口的使用等确保了系统的非功能性需求。 |
| 易用性 | 用户只要跟着大学生兼职管理系统的页面展示内容进行操作,就可以了。 |
| 可维护性 | 大学生兼职管理系统开发的可维护性是非常重要的,经过测试,可维护性没有问题 |
大学生兼职管理系统中用户角色用例图如图2.1所示:
图2.1用户角色用例图
大学生兼职管理系统中管理员用户用例图如图2.2所示:

图2.2 管理员用例图
系统中的所有用户(管理员和用户)都可以实现增加数据功能,图2.3显示的就是在增加数据时的流程。

图2.3增加数据流程图
人无完人,每个人都有出错的时候,在录入系统信息的时候如果信息有错,可以对系统中的数据进行编辑。图2.4显示的就是修改数据的流程。

图2.4修改数据流程图
在系统中经常会出现一些过期的数据,比如用户注销等,那就可以直接删除这些数据,图2.5就是删除数据时的流程图。

图2.5删除数据流程图
系功能模块分成了管理员、学生用户、企业用户三个模块,每个模块登录进去对应相应的功能,具体的功能模块图如图3.1所示。
图3.1 大学生兼职管理系统功能模块图
数据库的设计承载者系统的各种数据,在建立数据库的时候,主要是数据库模型的设计以及各个数据库表的设计两部分。
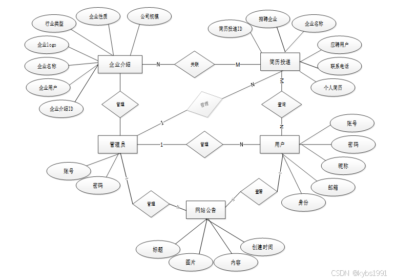
下面是整个大学生兼职管理系统中主要的数据库表总E-R实体关系图。
图3.2 大学生兼职管理系统总E-R关系图
通过前面E-R关系图可以看到项目需要创建很多个数据表。以下是项目中的主要数据库表的关系模型:
| 编号 | 名称 | 数据类型 | 长度 | 小数位 | 允许空值 | 主键 | 默认值 | 说明 |
| 1 | token_id | int | 10 | 0 | N | Y | 临时访问牌ID | |
| 2 | token | varchar | 64 | 0 | Y | N | 临时访问牌 | |
| 3 | info | text | 65535 | 0 | Y | N | ||
| 4 | maxage | int | 10 | 0 | N | N | 2 | 最大寿命:默认2小时 |
| 5 | create_time | timestamp | 19 | 0 | N | N | CURRENT_TIMESTAMP | 创建时间: |
| 6 | update_time | timestamp | 19 | 0 | N | N | CURRENT_TIMESTAMP | 更新时间: |
| 7 | user_id | int | 10 | 0 | N | N | 0 | 用户编号: |
| 编号 | 名称 | 数据类型 | 长度 | 小数位 | 允许空值 | 主键 | 默认值 | 说明 |
| 1 | article_id | mediumint | 8 | 0 | N | Y | 文章id:[0,8388607] | |
| 2 | title | varchar | 125 | 0 | N | Y | 标题:[0,125]用于文章和html的title标签中 | |
| 3 | type | varchar | 64 | 0 | N | N | 0 | 文章分类:[0,1000]用来搜索指定类型的文章 |
| 4 | hits | int | 10 | 0 | N | N | 0 | 点击数:[0,1000000000]访问这篇文章的人次 |
| 5 | praise_len | int | 10 | 0 | N | N | 0 | 点赞数 |
| 6 | create_time | timestamp | 19 | 0 | N | N | CURRENT_TIMESTAMP | 创建时间: |
| 7 | update_time | timestamp | 19 | 0 | N | N | CURRENT_TIMESTAMP | 更新时间: |
| 8 | source | varchar | 255 | 0 | Y | N | 来源:[0,255]文章的出处 | |
| 9 | url | varchar | 255 | 0 | Y | N | 来源地址:[0,255]用于跳转到发布该文章的网站 | |
| 10 | tag | varchar | 255 | 0 | Y | N | 标签:[0,255]用于标注文章所属相关内容,多个标签用空格隔开 | |
| 11 | content | longtext | 2147483647 | 0 | Y | N | 正文:文章的主体内容 | |
| 12 | img | varchar | 255 | 0 | Y | N | 封面图 | |
| 13 | description | text | 65535 | 0 | Y | N | 文章描述 |
| 编号 | 名称 | 数据类型 | 长度 | 小数位 | 允许空值 | 主键 | 默认值 | 说明 |
| 1 | type_id | smallint | 5 | 0 | N | Y | 分类ID:[0,10000] | |
| 2 | display | smallint | 5 | 0 | N | N | 100 | 显示顺序:[0,1000]决定分类显示的先后顺序 |
| 3 | name | varchar | 16 | 0 | N | N | 分类名称:[2,16] | |
| 4 | father_id | smallint | 5 | 0 | N | N | 0 | 上级分类ID:[0,32767] |
| 5 | description | varchar | 255 | 0 | Y | N | 描述:[0,255]描述该分类的作用 | |
| 6 | icon | text | 65535 | 0 | Y | N | 分类图标: | |
| 7 | url | varchar | 255 | 0 | Y | N | 外链地址:[0,255]如果该分类是跳转到其他网站的情况下,就在该URL上设置 | |
| 8 | create_time | timestamp | 19 | 0 | N | N | CURRENT_TIMESTAMP | 创建时间: |
| 9 | update_time | timestamp | 19 | 0 | N | N | CURRENT_TIMESTAMP | 更新时间: |
| 编号 | 名称 | 数据类型 | 长度 | 小数位 | 允许空值 | 主键 | 默认值 | 说明 |
| 1 | auth_id | int | 10 | 0 | N | Y | 授权ID: | |
| 2 | user_group | varchar | 64 | 0 | Y | N | 用户组: | |
| 3 | mod_name | varchar | 64 | 0 | Y | N | 模块名: | |
| 4 | table_name | varchar | 64 | 0 | Y | N | 表名: | |
| 5 | page_title | varchar | 255 | 0 | Y | N | 页面标题: | |
| 6 | path | varchar | 255 | 0 | Y | N | 路由路径: | |
| 7 | position | varchar | 32 | 0 | Y | N | 位置: | |
| 8 | mode | varchar | 32 | 0 | N | N | _blank | 跳转方式: |
| 9 | add | tinyint | 3 | 0 | N | N | 1 | 是否可增加: |
| 10 | del | tinyint | 3 | 0 | N | N | 1 | 是否可删除: |
| 11 | set | tinyint | 3 | 0 | N | N | 1 | 是否可修改: |
| 12 | get | tinyint | 3 | 0 | N | N | 1 | 是否可查看: |
| 13 | field_add | text | 65535 | 0 | Y | N | 添加字段: | |
| 14 | field_set | text | 65535 | 0 | Y | N | 修改字段: | |
| 15 | field_get | text | 65535 | 0 | Y | N | 查询字段: | |
| 16 | table_nav_name | varchar | 500 | 0 | Y | N | 跨表导航名称: | |
| 17 | table_nav | varchar | 500 | 0 | Y | N | 跨表导航: | |
| 18 | option | text | 65535 | 0 | Y | N | 配置: | |
| 19 | create_time | timestamp | 19 | 0 | N | N | CURRENT_TIMESTAMP | 创建时间: |
| 20 | update_time | timestamp | 19 | 0 | N | N | CURRENT_TIMESTAMP | 更新时间: |
| 编号 | 名称 | 数据类型 | 长度 | 小数位 | 允许空值 | 主键 | 默认值 | 说明 |
| 1 | collect_id | int | 10 | 0 | N | Y | 收藏ID: | |
| 2 | user_id | int | 10 | 0 | N | N | 0 | 收藏人ID: |
| 3 | source_table | varchar | 255 | 0 | Y | N | 来源表: | |
| 4 | source_field | varchar | 255 | 0 | Y | N | 来源字段: | |
| 5 | source_id | int | 10 | 0 | N | N | 0 | 来源ID: |
| 6 | title | varchar | 255 | 0 | Y | N | 标题: | |
| 7 | img | varchar | 255 | 0 | Y | N | 封面: | |
| 8 | create_time | timestamp | 19 | 0 | N | N | CURRENT_TIMESTAMP | 创建时间: |
| 9 | update_time | timestamp | 19 | 0 | N | N | CURRENT_TIMESTAMP | 更新时间: |
| 编号 | 名称 | 数据类型 | 长度 | 小数位 | 允许空值 | 主键 | 默认值 | 说明 |
| 1 | comment_id | int | 10 | 0 | N | Y | 评论ID: | |
| 2 | user_id | int | 10 | 0 | N | N | 0 | 评论人ID: |
| 3 | reply_to_id | int | 10 | 0 | N | N | 0 | 回复评论ID:空为0 |
| 4 | content | longtext | 2147483647 | 0 | Y | N | 内容: | |
| 5 | nickname | varchar | 255 | 0 | Y | N | 昵称: | |
| 6 | avatar | varchar | 255 | 0 | Y | N | 头像地址:[0,255] | |
| 7 | create_time | timestamp | 19 | 0 | N | N | CURRENT_TIMESTAMP | 创建时间: |
| 8 | update_time | timestamp | 19 | 0 | N | N | CURRENT_TIMESTAMP | 更新时间: |
| 9 | source_table | varchar | 255 | 0 | Y | N | 来源表: | |
| 10 | source_field | varchar | 255 | 0 | Y | N | 来源字段: | |
| 11 | source_id | int | 10 | 0 | N | N | 0 | 来源ID: |
表enterprise_introduction (企业介绍)
| 编号 | 名称 | 数据类型 | 长度 | 小数位 | 允许空值 | 主键 | 默认值 | 说明 |
| 1 | enterprise_introduction_id | int | 10 | 0 | N | Y | 企业介绍ID | |
| 2 | enterprise_users | int | 10 | 0 | Y | N | 0 | 企业用户 |
| 3 | enterprise_name | varchar | 64 | 0 | Y | N | 企业名称 | |
| 4 | enterprise_logo | varchar | 255 | 0 | Y | N | 企业logo | |
| 5 | industry_type | varchar | 64 | 0 | Y | N | 行业类型 | |
| 6 | enterprise_nature | varchar | 64 | 0 | Y | N | 企业性质 | |
| 7 | company_size | varchar | 64 | 0 | Y | N | 公司规模 | |
| 8 | corporate_culture | text | 65535 | 0 | Y | N | 企业文化 | |
| 9 | enterprise_introduction | longtext | 2147483647 | 0 | Y | N | 企业介绍 | |
| 10 | hits | int | 10 | 0 | N | N | 0 | 点击数 |
| 11 | praise_len | int | 10 | 0 | N | N | 0 | 点赞数 |
| 12 | create_time | datetime | 19 | 0 | N | N | CURRENT_TIMESTAMP | 创建时间 |
| 13 | update_time | timestamp | 19 | 0 | N | N | CURRENT_TIMESTAMP | 更新时间 |
| 编号 | 名称 | 数据类型 | 长度 | 小数位 | 允许空值 | 主键 | 默认值 | 说明 |
| 1 | enterprise_nature_id | int | 10 | 0 | N | Y | 企业性质ID | |
| 2 | enterprise_nature | varchar | 64 | 0 | Y | N | 企业性质 | |
| 3 | create_time | datetime | 19 | 0 | N | N | CURRENT_TIMESTAMP | 创建时间 |
| 4 | update_time | timestamp | 19 | 0 | N | N | CURRENT_TIMESTAMP | 更新时间 |
| 编号 | 名称 | 数据类型 | 长度 | 小数位 | 允许空值 | 主键 | 默认值 | 说明 |
| 1 | enterprise_users_id | int | 10 | 0 | N | Y | 企业用户ID | |
| 2 | enterprise_name | varchar | 64 | 0 | Y | N | 企业名称 | |
| 3 | legal_representative | varchar | 64 | 0 | Y | N | 法人代表 | |
| 4 | enterprise_address | varchar | 64 | 0 | Y | N | 企业地址 | |
| 5 | contact_phone_number | varchar | 64 | 0 | Y | N | 联系电话 | |
| 6 | business_license | varchar | 255 | 0 | Y | N | 营业执照 | |
| 7 | enterprise_nature | varchar | 64 | 0 | Y | N | 企业性质 | |
| 8 | industry_type | varchar | 64 | 0 | Y | N | 行业类型 | |
| 9 | examine_state | varchar | 16 | 0 | N | N | 未审核 | 审核状态 |
| 10 | user_id | int | 10 | 0 | N | N | 0 | 用户ID |
| 11 | create_time | datetime | 19 | 0 | N | N | CURRENT_TIMESTAMP | 创建时间 |
| 12 | update_time | timestamp | 19 | 0 | N | N | CURRENT_TIMESTAMP | 更新时间 |
| 编号 | 名称 | 数据类型 | 长度 | 小数位 | 允许空值 | 主键 | 默认值 | 说明 |
| 1 | hits_id | int | 10 | 0 | N | Y | 点赞ID: | |
| 2 | user_id | int | 10 | 0 | N | N | 0 | 点赞人: |
| 3 | create_time | timestamp | 19 | 0 | N | N | CURRENT_TIMESTAMP | 创建时间: |
| 4 | update_time | timestamp | 19 | 0 | N | N | CURRENT_TIMESTAMP | 更新时间: |
| 5 | source_table | varchar | 255 | 0 | Y | N | 来源表: | |
| 6 | source_field | varchar | 255 | 0 | Y | N | 来源字段: | |
| 7 | source_id | int | 10 | 0 | N | N | 0 | 来源ID: |
表industry_classification (行业分类)
| 编号 | 名称 | 数据类型 | 长度 | 小数位 | 允许空值 | 主键 | 默认值 | 说明 |
| 1 | industry_classification_id | int | 10 | 0 | N | Y | 行业分类ID | |
| 2 | industry_type | varchar | 64 | 0 | Y | N | 行业类型 | |
| 3 | create_time | datetime | 19 | 0 | N | N | CURRENT_TIMESTAMP | 创建时间 |
| 4 | update_time | timestamp | 19 | 0 | N | N | CURRENT_TIMESTAMP | 更新时间 |
| 编号 | 名称 | 数据类型 | 长度 | 小数位 | 允许空值 | 主键 | 默认值 | 说明 |
| 1 | notice_id | mediumint | 8 | 0 | N | Y | 公告id: | |
| 2 | title | varchar | 125 | 0 | N | N | 标题: | |
| 3 | content | longtext | 2147483647 | 0 | Y | N | 正文: | |
| 4 | create_time | timestamp | 19 | 0 | N | N | CURRENT_TIMESTAMP | 创建时间: |
| 5 | update_time | timestamp | 19 | 0 | N | N | CURRENT_TIMESTAMP | 更新时间: |
| 编号 | 名称 | 数据类型 | 长度 | 小数位 | 允许空值 | 主键 | 默认值 | 说明 |
| 1 | praise_id | int | 10 | 0 | N | Y | 点赞ID: | |
| 2 | user_id | int | 10 | 0 | N | N | 0 | 点赞人: |
| 3 | create_time | timestamp | 19 | 0 | N | N | CURRENT_TIMESTAMP | 创建时间: |
| 4 | update_time | timestamp | 19 | 0 | N | N | CURRENT_TIMESTAMP | 更新时间: |
| 5 | source_table | varchar | 255 | 0 | Y | N | 来源表: | |
| 6 | source_field | varchar | 255 | 0 | Y | N | 来源字段: | |
| 7 | source_id | int | 10 | 0 | N | N | 0 | 来源ID: |
| 8 | status | bit | 1 | 0 | N | N | 1 | 点赞状态:1为点赞,0已取消 |
表recruitment_information (招聘信息)
| 编号 | 名称 | 数据类型 | 长度 | 小数位 | 允许空值 | 主键 | 默认值 | 说明 |
| 1 | recruitment_information_id | int | 10 | 0 | N | Y | 招聘信息ID | |
| 2 | recruiting_companies | int | 10 | 0 | Y | N | 0 | 招聘企业 |
| 3 | enterprise_name | varchar | 64 | 0 | Y | N | 企业名称 | |
| 4 | job_title | varchar | 64 | 0 | Y | N | 岗位名称 | |
| 5 | enterprise_nature | varchar | 64 | 0 | Y | N | 企业性质 | |
| 6 | industry_type | varchar | 64 | 0 | Y | N | 行业类型 | |
| 7 | recruitment_number | int | 10 | 0 | Y | N | 0 | 招聘人数 |
| 8 | work_address | varchar | 64 | 0 | Y | N | 工作地址 | |
| 9 | publicity_map | varchar | 255 | 0 | Y | N | 宣传图 | |
| 10 | job_responsibilities | text | 65535 | 0 | Y | N | 工作内容 | |
| 11 | professional_requirements | text | 65535 | 0 | Y | N | 专业要求 | |
| 12 | salary | text | 65535 | 0 | Y | N | 薪资待遇 | |
| 13 | details | longtext | 2147483647 | 0 | Y | N | 详情 | |
| 14 | hits | int | 10 | 0 | N | N | 0 | 点击数 |
| 15 | praise_len | int | 10 | 0 | N | N | 0 | 点赞数 |
| 16 | examine_state | varchar | 16 | 0 | N | N | 未审核 | 审核状态 |
| 17 | examine_reply | varchar | 16 | 0 | Y | N | 审核回复 | |
| 18 | recommend | int | 10 | 0 | N | N | 0 | 智能推荐 |
| 19 | create_time | datetime | 19 | 0 | N | N | CURRENT_TIMESTAMP | 创建时间 |
| 20 | update_time | timestamp | 19 | 0 | N | N | CURRENT_TIMESTAMP | 更新时间 |
| 编号 | 名称 | 数据类型 | 长度 | 小数位 | 允许空值 | 主键 | 默认值 | 说明 |
| 1 | resume_submission_id | int | 10 | 0 | N | Y | 简历投递ID | |
| 2 | recruiting_companies | int | 10 | 0 | Y | N | 0 | 招聘企业 |
| 3 | enterprise_name | varchar | 64 | 0 | Y | N | 企业名称 | |
| 4 | job_title | varchar | 64 | 0 | Y | N | 岗位名称 | |
| 5 | applicants | int | 10 | 0 | Y | N | 0 | 应聘用户 |
| 6 | name | varchar | 64 | 0 | Y | N | 姓名 | |
| 7 | gender | varchar | 64 | 0 | Y | N | 性别 | |
| 8 | contact_phone_number | varchar | 64 | 0 | Y | N | 联系电话 | |
| 9 | resume | varchar | 255 | 0 | Y | N | 个人简历 | |
| 10 | self_introduction | text | 65535 | 0 | Y | N | 自我介绍 | |
| 11 | examine_state | varchar | 16 | 0 | N | N | 未审核 | 审核状态 |
| 12 | examine_reply | varchar | 16 | 0 | Y | N | 审核回复 | |
| 13 | create_time | datetime | 19 | 0 | N | N | CURRENT_TIMESTAMP | 创建时间 |
| 14 | update_time | timestamp | 19 | 0 | N | N | CURRENT_TIMESTAMP | 更新时间 |
| 编号 | 名称 | 数据类型 | 长度 | 小数位 | 允许空值 | 主键 | 默认值 | 说明 |
| 1 | slides_id | int | 10 | 0 | N | Y | 轮播图ID: | |
| 2 | title | varchar | 64 | 0 | Y | N | 标题: | |
| 3 | content | varchar | 255 | 0 | Y | N | 内容: | |
| 4 | url | varchar | 255 | 0 | Y | N | 链接: | |
| 5 | img | varchar | 255 | 0 | Y | N | 轮播图: | |
| 6 | hits | int | 10 | 0 | N | N | 0 | 点击量: |
| 7 | create_time | timestamp | 19 | 0 | N | N | CURRENT_TIMESTAMP | 创建时间: |
| 8 | update_time | timestamp | 19 | 0 | N | N | CURRENT_TIMESTAMP | 更新时间: |
| 编号 | 名称 | 数据类型 | 长度 | 小数位 | 允许空值 | 主键 | 默认值 | 说明 |
| 1 | student_users_id | int | 10 | 0 | N | Y | 学生用户ID | |
| 2 | student_id | varchar | 64 | 0 | Y | N | 学号 | |
| 3 | name | varchar | 64 | 0 | Y | N | 姓名 | |
| 4 | gender | varchar | 64 | 0 | Y | N | 性别 | |
| 5 | contact_information | varchar | 64 | 0 | Y | N | 联系方式 | |
| 6 | department | varchar | 64 | 0 | Y | N | 院系 | |
| 7 | examine_state | varchar | 16 | 0 | N | N | 已通过 | 审核状态 |
| 8 | user_id | int | 10 | 0 | N | N | 0 | 用户ID |
| 9 | create_time | datetime | 19 | 0 | N | N | CURRENT_TIMESTAMP | 创建时间 |
| 10 | update_time | timestamp | 19 | 0 | N | N | CURRENT_TIMESTAMP | 更新时间 |
| 编号 | 名称 | 数据类型 | 长度 | 小数位 | 允许空值 | 主键 | 默认值 | 说明 |
| 1 | upload_id | int | 10 | 0 | N | Y | 上传ID | |
| 2 | name | varchar | 64 | 0 | Y | N | 文件名 | |
| 3 | path | varchar | 255 | 0 | Y | N | 访问路径 | |
| 4 | file | varchar | 255 | 0 | Y | N | 文件路径 | |
| 5 | display | varchar | 255 | 0 | Y | N | 显示顺序 | |
| 6 | father_id | int | 10 | 0 | Y | N | 0 | 父级ID |
| 7 | dir | varchar | 255 | 0 | Y | N | 文件夹 | |
| 8 | type | varchar | 32 | 0 | Y | N | 文件类型 |
| 编号 | 名称 | 数据类型 | 长度 | 小数位 | 允许空值 | 主键 | 默认值 | 说明 |
| 1 | user_id | mediumint | 8 | 0 | N | Y | 用户ID:[0,8388607]用户获取其他与用户相关的数据 | |
| 2 | state | smallint | 5 | 0 | N | N | 1 | 账户状态:[0,10](1可用|2异常|3已冻结|4已注销) |
| 3 | user_group | varchar | 32 | 0 | Y | N | 所在用户组:[0,32767]决定用户身份和权限 | |
| 4 | login_time | timestamp | 19 | 0 | N | N | CURRENT_TIMESTAMP | 上次登录时间: |
| 5 | phone | varchar | 11 | 0 | Y | N | 手机号码:[0,11]用户的手机号码,用于找回密码时或登录时 | |
| 6 | phone_state | smallint | 5 | 0 | N | N | 0 | 手机认证:[0,1](0未认证|1审核中|2已认证) |
| 7 | username | varchar | 16 | 0 | N | N | 用户名:[0,16]用户登录时所用的账户名称 | |
| 8 | nickname | varchar | 16 | 0 | Y | N | 昵称:[0,16] | |
| 9 | password | varchar | 64 | 0 | N | N | 密码:[0,32]用户登录所需的密码,由6-16位数字或英文组成 | |
| 10 | | varchar | 64 | 0 | Y | N | 邮箱:[0,64]用户的邮箱,用于找回密码时或登录时 | |
| 11 | email_state | smallint | 5 | 0 | N | N | 0 | 邮箱认证:[0,1](0未认证|1审核中|2已认证) |
| 12 | avatar | varchar | 255 | 0 | Y | N | 头像地址:[0,255] | |
| 13 | open_id | varchar | 255 | 0 | Y | N | 针对获取用户信息字段 | |
| 14 | create_time | timestamp | 19 | 0 | N | N | CURRENT_TIMESTAMP | 创建时间: |
| 15 | vip_level | varchar | 255 | 0 | Y | N | 会员等级 | |
| 16 | vip_discount | double | 11 | 2 | Y | N | 0.00 | 会员折扣 |
表user_group (用户组:用于用户前端身份和鉴权)
| 编号 | 名称 | 数据类型 | 长度 | 小数位 | 允许空值 | 主键 | 默认值 | 说明 |
| 1 | group_id | mediumint | 8 | 0 | N | Y | 用户组ID:[0,8388607] | |
| 2 | display | smallint | 5 | 0 | N | N | 100 | 显示顺序:[0,1000] |
| 3 | name | varchar | 16 | 0 | N | N | 名称:[0,16] | |
| 4 | description | varchar | 255 | 0 | Y | N | 描述:[0,255]描述该用户组的特点或权限范围 | |
| 5 | source_table | varchar | 255 | 0 | Y | N | 来源表: | |
| 6 | source_field | varchar | 255 | 0 | Y | N | 来源字段: | |
| 7 | source_id | int | 10 | 0 | N | N | 0 | 来源ID: |
| 8 | register | smallint | 5 | 0 | Y | N | 0 | 注册位置: |
| 9 | create_time | timestamp | 19 | 0 | N | N | CURRENT_TIMESTAMP | 创建时间: |
| 10 | update_time | timestamp | 19 | 0 | N | N | CURRENT_TIMESTAMP | 更新时间: |
4.1登录模块的实现
将首页的左边的功能设计为用户登录的位置,所以在进行登录的地方就会显示首页。在登录后就是大众较为熟悉的位置,也就是让用户进行账号以及密码输入的样式。
当用户输入完信息并点击登录按钮时,Struts就会将用户输入的信息传递进表单并装入相应的对象之中,然后再转到相应位置进行校验。若用户名和密码框都是空的,那么系统就会不可将账号密码均设置为空值。
系统的底层设置要求账号密码不可以都是空值,将这些信息传递给相关的类中的对象方法并调用相关的信息,对于用户输入的数据进行检验。若检验结果正确会自动转到系统首页欢迎页面,如果不正确系统就会返回用户登录界面。
用户登录流程图如下所示。

图4-1 用户登录流程
系统登录界面如下图所示。
图4-2登录界面图
用户登录的关键代码如下。
/**
* 登录
* @param data
* @param httpServletRequest
* @return
*/
@PostMapping("login")
public Map<String, Object> login(@RequestBody Map<String, String> data, HttpServletRequest httpServletRequest) {
log.info("[执行登录接口]");
String username = data.get("username");
String email = data.get("email");
String phone = data.get("phone");
String password = data.get("password");
List resultList = null;
Map<String, String> map = new HashMap<>();
if(username != null && "".equals(username) == false){
map.put("username", username);
resultList = service.selectBaseList(service.select(map, new HashMap<>()));
}
else if(email != null && "".equals(email) == false){
map.put("email", email);
resultList = service.selectBaseList(service.select(map, new HashMap<>()));
}
else if(phone != null && "".equals(phone) == false){
map.put("phone", phone);
resultList = service.selectBaseList(service.select(map, new HashMap<>()));
}else{
return error(30000, "账号或密码不能为空");
}
if (resultList == null || password == null) {
return error(30000, "账号或密码不能为空");
}
//判断是否有这个用户
if (resultList.size()<=0){
return error(30000,"用户不存在");
}
User byUsername = (User) resultList.get(0);
Map<String, String> groupMap = new HashMap<>();
groupMap.put("name",byUsername.getUserGroup());
List groupList = userGroupService.selectBaseList(userGroupService.select(groupMap, new HashMap<>()));
if (groupList.size()<1){
return error(30000,"用户组不存在");
}
UserGroup userGroup = (UserGroup) groupList.get(0);
//查询用户审核状态
if (!StringUtils.isEmpty(userGroup.getSourceTable())){
String res = service.selectExamineState(userGroup.getSourceTable(),byUsername.getUserId());
if (res==null){
return error(30000,"用户不存在");
}
if (!res.equals("已通过")){
return error(30000,"该用户审核未通过");
}
}
//查询用户状态
if (byUsername.getState()!=1){
return error(30000,"用户非可用状态,不能登录");
}
String md5password = service.encryption(password);
if (byUsername.getPassword().equals(md5password)) {
// 存储Token到数据库
AccessToken accessToken = new AccessToken();
accessToken.setToken(UUID.randomUUID().toString().replaceAll("-", ""));
accessToken.setUser_id(byUsername.getUserId());
Duration duration = Duration.ofSeconds(7200L);
redisTemplate.opsForValue().set(accessToken.getToken(), accessToken,duration);
// 返回用户信息
JSONObject user = JSONObject.parseObject(JSONObject.toJSONString(byUsername));
user.put("token", accessToken.getToken());
JSONObject ret = new JSONObject();
ret.put("obj",user);
return success(ret);
} else {
return error(30000, "账号或密码不正确");
}
}
4.2用户首页模块的实现
首页主要分别展示各个模块的最新动态,浏览者可以很清楚地看到不同模块的最新更新内容。并且系统首页每个部分可以跳转到相对应的模块,方便浏览者选择感兴趣的地方。
首页载入流程图如下所示。

图4-3 首页载入流程
首页如下图所示。
图4-4 首页界面
4.3用户注册模块的实现
大学生兼职信息管理系统的注册登录操作,用户都是从同一个注册登录页面进行注册登录,若是还未有系统账号,则进行注册操作;若是已注册账号,则用户在操作时,输入账号、密码,再选择相应的角色,如“管理员”、“用户”等。
用户注册流程图如下所示。

图4-5 用户注册流程
用户注册界面如下图所示。
图4-6 用户注册界面
注册关键代码如下:
/**
* 注册
* @param user
* @return
*/
@PostMapping("register")
public Map<String, Object> signUp(@RequestBody User user) {
// 查询用户
Map<String, String> query = new HashMap<>();
Map<String,Object> map = JSON.parseObject(JSON.toJSONString(user));
query.put("username",user.getUsername());
List list = service.selectBaseList(service.select(query, new HashMap<>()));
if (list.size()>0){
return error(30000, "用户已存在");
}
map.put("password",service.encryption(String.valueOf(map.get("password"))));
service.insert(map);
return success(1);
}
4.4简历投递模块的实现
用户执行简历投递,并可以操作相关内容,例如查看,编辑。简历投递的添加操作是建立在简历投递的列表基础上,单击查看简历投递下的简历投递链接;然后单击“简历投递”进行添加,添加成功后的信息会载入到简历投递查询列表中。
简历投递流程如下图所示。

图4-7 简历投递流程
简历投递界面如下图所示。
图4-8简历投递界面
简历投递逻辑代码如下:
@PostMapping("/add")
@Transactional
public Map<String, Object> add(HttpServletRequest request) throws IOException {
service.insert(service.readBody(request.getReader()));
return success(1);
}
@Transactional
public Map<String, Object> addMap(Map<String,Object> map){
service.insert(map);
return success(1);
}
public Map<String,Object> readBody(BufferedReader reader){
BufferedReader br = null;
StringBuilder sb = new StringBuilder("");
try{
br = reader;
String str;
while ((str = br.readLine()) != null){
sb.append(str);
}
br.close();
String json = sb.toString();
return JSONObject.parseObject(json, Map.class);
}catch (IOException e){
e.printStackTrace();
}finally{
if (null != br){
try{
br.close();
}catch (IOException e){
e.printStackTrace();
}
}
}
return null;
}
public void insert(Map<String,Object> body){
StringBuffer sql = new StringBuffer("INSERT INTO ");
sql.append("`").append(table).append("`").append(" (");
for (Map.Entry<String,Object> entry:body.entrySet()){
sql.append("`"+humpToLine(entry.getKey())+"`").append(",");
}
sql.deleteCharAt(sql.length()-1);
sql.append(") VALUES (");
for (Map.Entry<String,Object> entry:body.entrySet()){
Object value = entry.getValue();
if (value instanceof String){
sql.append("'").append(entry.getValue()).append("'").append(",");
}else {
sql.append(entry.getValue()).append(",");
}
}
sql.deleteCharAt(sql.length() - 1);
sql.append(")");
log.info("[{}] - 插入操作:{}",table,sql);
Query query = runCountSql(sql.toString());
query.executeUpdate();
}
用户通过注册了方可获得登录使用权限,此时选择注册用户选项,系统就会自动转到用户注册工作面,在注册该部分信息时系统会自动调用add函数,然后在给定的文本框中填写有关该用户的基础信息后选择确认即可完成注册。检索用户信息,在新增用户信息以后,在检索工具栏中填写对应的用户信息,系统就会将该用户有关的所有信息展示出来。
用户管理流程图如下所示。

图4-9 用户管理流程图
用户管理界面如下图所示。
图4-10 用户管理界面
用户管理关键代码如下:
@PostMapping("/add")
@Transactional
public Map<String, Object> add(HttpServletRequest request) throws IOException {
service.insert(service.readBody(request.getReader()));
return success(1);
}
public Map<String, Object> addMap(Map<String,Object> map){
service.insert(map);
return success(1);
}
当想要添加招聘信息时,操作时通过JS控制打开库存管理的二级菜单,输入要入添加的招聘信息,既可以完成添加操作,入库后,该招聘信息马上增加。
其中rukujilu_add.vue提供入库操作的视图层,consumable_warning.py提供入库操作的逻辑层,conttrol.py提供入库操作的控制层,首先视图层收到请求,调用控制层,控制层找到逻辑层完成入库操作。
招聘信息流程图如下所示。

图4-11 招聘信息添加流程图
招聘信息添加如下图所示。
图4-12 招聘信息添加界面
招聘信息管理关键代码如下:
@RequestMapping(value = "/del")
@Transactional
public Map<String, Object> del(HttpServletRequest request) {
service.delete(service.readQuery(request), service.readConfig(request));
return success(1);
}
public void delete(Map<String,String> query,Map<String,String> config){
QueryWrapper wrapper = new QueryWrapper<E>();
toWhereWrapper(query, "0".equals(config.get(FindConfig.GROUP_BY)),wrapper);
baseMapper.delete(wrapper);
log.info("[{}] - 删除操作:{}",wrapper.getSqlSelect());
}
在主页左侧菜单栏中点击“系统管理”按钮,再从二级目录中点击“新增轮播图”按钮,进入到新增轮播图界面。在此处可以添加轮播图的名称、内容,标题。
在主页左侧菜单栏中点击“系统管理”按钮,再从二级目录中点击“查询轮播图”按钮,进入到查询轮播图界面。在此处可以查询当前所有轮播图图片。
轮播图流程图如下图所示。

图4-13轮播图添加流程图
轮播图展示界面如下图所示。
图4-14轮播图展示界面
轮播图关键代码如下:
@RequestMapping("/get_list")
public Map<String, Object> getList(HttpServletRequest request) {
Map<String, Object> map = service.selectToPage(service.readQuery(request), service.readConfig(request));
return success(map);
}
通过前面章节的介绍,我们可以看到大学生兼职管理系统已经完成了,但是能不能投入使用还是未知,因为在每个项目正式使用之前必须对开发的项目进行测试,如果不进行测试一旦投入使用可能会出现很多未可知的问题,比如使用人数太多导致系统瘫痪,比如某一功能存在bug信息填写错误等,这些错误将给使用者带来很多的困扰,甚至造成更大的损失,因此测试是项目投入使用的最后一步,为用户提供一个运行顺畅、完美的项目也就是我们进行最后测试的目的。
用户登录功能测试:
表5.1 用户登录功能测试表
| 测试名称 | 测试功能 | 操作过程 | 预期结果 | 测试结果 |
| 用户登录模块测试 | 用户登录成功的情况 | 点击前登录界面输入账号和密码分别输入admin和admin后点击“登录”按钮。 | 登录成功并调整到用户界面 | 正确 |
行业分类添加功能测试:
表5.2 行业分类添加功能测试表
| 测试名称 | 测试功能 | 操作过程 | 预期结果 | 测试结果 |
| 行业分类添加模块测试 | 行业分类添加成功的情况 | 在行业分类中心页面中将点击添加,输入消息,输入正确的行业分类后然后点击“提交”按钮。 | 提示添加成功 | 正确 |
| 行业分类添加模块测试 | 行业分类添加失败的情况 | 在行业分类页面中不填写的发送用户,其他行业分类正常输入“提交”按钮。 | 提示“添加失败,行业分类不能为空” | 正确 |
查询招聘信息功能模块测试:
表5.3 查询招聘信息功能测试表
| 测试名称 | 测试功能 | 操作过程 | 预期结果 | 测试结果 |
| 查询招聘信息功能测试 | 查询成功的情况 | 在招聘信息界面输入招聘信息标题进行查询 | 查询成功 | 正确 |
企业介绍添加功能测试:
表5.4 企业介绍添加功能测试表
| 测试名称 | 测试功能 | 操作过程 | 预期结果 | 测试结果 |
| 企业介绍添加模块测试 | 企业介绍添加成功的情况 | 在企业介绍页面中,输入企业介绍信息,输入正确的信息后然后点击“提交”按钮。 | 提示添加成功 | 正确 |
| 企业介绍添加模块测试 | 企业介绍添加失败的情况 | 在企业介绍页面中填写企业介绍,其他信息正常输入“提交”按钮。 | 提示“添加失败,信息不能为空” | 正确 |
通过编写大学生兼职管理系统的测试用例,已经检测完毕用户的登录模块、行业分类添加模块、招聘信息查看模块、企业介绍添加模块的功能测试,在对以上功能得测试过程中,发现了系统中的很多漏送并进行了完善,经过多人在线进行测试,系统完全可以正常运行,当然在后期的维护中系统将不断完善。
在开发大学生兼职管理系统之前我胸有成竹,觉得很简单,但在实际的开发中我发现了自身的很多问题,许多编程思想和方法都还没有掌握牢靠,比如Bootsatrp、Jquery、AJAX 、SpringBoot框架等许多Java Web开发技术,通过开发这个大学生兼职管理系统我成长了很多,懂得了做什么事情都要脚踏实地,不能眼高手低,在本次大学生兼职管理系统的开发中我逐渐掌握逐渐熟悉的技术。
同时,在本次项目中我也暴露了诸多问题。对于Java的编程知识有所欠缺,环境配置和算法上出现诸多问题,时常导致项目运行出错,或者目标的实现有问题。或者实现想法时算法未优化,使得代码冗长,程序运行不顺畅。
参考文献
[1]谭光兴,甘景,戚秋晨.基于Java语言的远程数据采集系统设计与实现[J].科技与创新,2024,(01):19-22.DOI:10.15913/j.cnki.kjycx.2024.01.005.
[2]袁琳琳.计算机软件Java编程特点及技术分析[J].数字通信世界,2023,(12):87-89.
[3]马庆.计算机软件开发中JAVA编程语言的应用[J].山西电子技术,2023,(06):84-86+98.
[4]郭子傲,杨凯江.基于Java的在线音乐系统的设计与实现[J].工业控制计算机,2023,36(10):66-67+70.
[5]Rahmawati B R ,Hardiwinoto S ,Widiyatno, et al.Productivity of Clonal Teak Plantation Under Different Spacing and Thinning Intensity in Java Monsoon Forest[J].IOP Conference Series: Earth and Environmental Science,2024,1299(1):
[6]Dhanistha L W ,Suntoyo,Rosyid M D , et al.Design of wave spectrum in the Java Sea[J].IOP Conference Series: Earth and Environmental Science,2024,1298(1):
[7]Mustain M ,Ariyanti D A .Increasing Globalization Business and Ecotourism Branding on the Beach of Delegan, Gresik, East Java[J].IOP Conference Series: Earth and Environmental Science,2024,1298(1):
[8]Wahyudi ,Tiffany K V ,Mulyadi Y , et al.Morpho-dynamic Induced Rip Currents in Klayar Beach, Pacitan, East Java, Indonesia[J].IOP Conference Series: Earth and Environmental Science,2024,1298(1):
[9]Wardhani K M ,Sulistiyorini A D .Assessment of the Quality of Raw Water for Salt Production in Pangarengan, Sampang, East Java[J].IOP Conference Series: Earth and Environmental Science,2024,1298(1):
[10]丁玉青,孙逸飞,朱敏.基于JAVA的共享蓝牙耳机小程序设计[J].科技与创新,2023,(20):152-154.DOI:10.15913/j.cnki.kjycx.2023.20.047.
[11]刘小丹.C++与Java程序设计语言的特征研究[J].电脑编程技巧与维护,2023,(10):52-54.DOI:10.16184/j.cnki.comprg.2023.10.001.
[12]刘佳乐,赵雨,厚露露等.基于Java Web的学生信息管理系统[J].现代信息科技,2023,7(19):21-24.DOI:10.19850/j.cnki.2096-4706.2023.19.005.
[13]时俊雅,黄苏雨.基于Java的大学生在线学习系统设计与实现[J].无线互联科技,2023,20(19):73-75.
[14]尹应荆.JAVA编程语言在计算机软件开发中的应用[J].石河子科技,2023,(05):45-47.
[15]施海涛.基于Java的连锁餐饮管理系统设计[J].无线互联科技,2023,20(18):83-85.
[16]唐型基,柴群,杨光临.基于Java平台的远程线上教学系统设计[J].信息与电脑(理论版),2023,35(18):75-77.
[17]赖凌辉.基于Java的工厂综合管理系统设计与实现[J].信息与电脑(理论版),2023,35(18):107-109+113.
[18]孙帅.基于Java Web的驾校考试管理系统的设计与实现[J].信息与电脑(理论版),2023,35(18):141-144.
[19]夏慈.兼职培训师管理系统的建设与应用[J].中国电力教育,2023,(02):28-29.DOI:10.19429/j.cnki.cn11-3776/g4.2023.02.029.
[20]马豪.兼职实习劳务管理系统的设计与开发[D].北京林业大学,2020.DOI:10.26949/d.cnki.gblyu.2020.000846.
请关注点赞+私信博主,免费领取项目源码
结束语
至此论文结束,感谢您的阅读。在此我要特别的感谢我的导师,虽然我在实习期间很忙,论文撰写的时候经常是停停改改,但是我的导师依旧十分的负责,时不时的询问我的任务进展情况,跟进我的论文进度,在指导老师的帮助下,我逐步完成了自己的论文和程序,从导师身上也学习到很多知识和经验,这些知识和经验令我受益匪浅。同时我也从导师身上看到了自己的不足,不论是在技术层面上还是在对待工作的态度上,导师如同明镜一般照出了我的缺点我的不足。此外,我还要感谢在我实习期间在论文和程序上帮助过我的同学和社会人士,此前我对于SpringBoot框架方面的一些知识还不了解,是他们在我编写程序过程中给了我很多的启发和感想,也帮助了我对于程序的调试和检测。没有他们我是不能顺利完成本次毕业设计的。至此,我的毕业设计就花上了一个圆满的句号了。
请关注点赞+私信博主,免费领取项目源码
6132

被折叠的 条评论
为什么被折叠?



