目 录
摘 要
本文设计并实现了一个基于Spring Boot和Vue框架的银行卡业务系统,旨在提供一个全面的、安全可靠的银行卡管理和业务处理平台。该系统通过集成用户管理、账户管理、交易管理等功能模块,实现了对银行卡业务的全流程管理与支持。
首先,我们设计了用户管理模块,包括用户注册、登录和个人信息管理等功能。用户可以通过注册账号,并进行身份认证以获得合法的银行卡账户。
其次,我们搭建了账户管理模块,包括银行卡开户、查询余额、修改密码等功能。用户可以通过该模块进行账户的创建、设置和管理,确保账户的安全和隐私。
在交易管理模块中,用户可以进行存款、取款、转账、支付等各类交易操作。系统会对交易进行实时验证和记录,确保交易的准确性和安全性。同时,该模块还提供了交易记录查询和统计分析功能,方便用户进行交易的追踪和管理。
此外,为了保障系统的安全性,我们加入了身份验证、数据加密和防止恶意攻击等措施。通过使用Spring Security等技术手段,系统能够对用户身份进行认证和授权,防止未授权的访问和操作。
通过基于Spring Boot和Vue框架的银行卡业务系统的设计与实现,我们提供了一个全面、安全可靠的银行卡管理和业务处理平台。该系统集成了用户管理、账户管理、交易管理等功能,为用户提供了便捷、高效的银行卡业务服务。同时,系统还注重数据的安全性和隐私保护,保障用户的资金和信息安全。
关键词:银行卡业务系统;Java;MySQL;SpringBoot+Vue
Abstract
This paper designs and implements a bank card business system based on Spring Boot and Vue framework, aiming at providing a comprehensive, safe and reliable bank card management and business processing platform. By integrating user management, account management, transaction management and other functional modules, the system realizes the management and support of the whole process of bank card business.
First of all, we designed the user management module, including user registration, login and personal information management and other functions. Users can obtain a legitimate bank card account by registering an account and conducting identity authentication.
Secondly, we set up an account management module, including bank card opening, checking balance, changing password and other functions. Users can create, set and manage accounts through this module to ensure the security and privacy of accounts.
In the transaction management module, users can deposit, withdraw, transfer, payment and other transaction operations. The system will verify and record the transaction in real time to ensure the accuracy and security of the transaction. At the same time, the module also provides transaction record query and statistical analysis functions, which is convenient for users to track and manage transactions.
In addition, in order to ensure the security of the system, we have added measures such as authentication, data encryption and prevention of malicious attacks. By using technologies such as Spring Security, the system can authenticate and authorize users to prevent unauthorized access and operations.
Through the design and implementation of bank card business system based on Spring Boot and Vue framework, we provide a comprehensive, safe and reliable bank card management and business processing platform. The system integrates user management, account management, transaction management and other functions, providing users with convenient and efficient bank card business services. At the same time, the system also pays attention to data security and privacy protection to ensure the security of users' funds and information.
Keywords: Bank card business system; Java; MySQL; SpringBoot+Vue
1 绪论
在现代社会中,银行卡已成为人们日常生活和商业交易的重要支付工具。随着金融科技的快速发展,基于Spring Boot和Vue框架的银行卡业务系统的设计与实现具有重要的研究背景。
首先,随着互联网和移动设备的普及,越来越多的人开始选择使用银行卡进行线上支付和交易。这使得银行卡业务系统需要适应新的支付方式和用户习惯,提供更便捷、安全的服务。
其次,随着金融业务的复杂化和风险的增加,银行卡业务系统需要具备更高的安全性和可靠性。传统的银行卡系统往往面临着信息泄露、欺诈等问题,因此,如何设计一个能够有效防范安全威胁的系统成为一个关键的研究点。
另外,用户对于银行卡业务系统的要求也在不断提高。他们希望能够通过网页或移动应用程序方便地管理自己的银行账户,查询余额、进行转账和支付等操作。因此,如何设计一个用户友好、功能丰富的银行卡业务系统,提高用户体验和满意度,是一个重要的研究方向。
综上所述,基于Spring Boot和Vue框架的银行卡业务系统的设计与实现在研究背景上具有重要性。它需要适应新的支付方式和用户需求,提供更高的安全性和可靠性,并满足用户对于便捷、功能丰富的银行卡服务的期望。通过该系统的研究与实现,可以推动银行卡业务系统的创新和发展,提升金融科技领域的竞争力和用户体验。
基于Spring Boot和Vue框架的银行卡业务系统的设计与实现具有重要的研究意义。
首先,该系统可以提供便捷、高效的银行卡服务。传统的银行业务往往需要用户亲自到银行网点办理业务,耗费时间和精力。而基于Spring Boot和Vue框架的银行卡业务系统通过在线平台,用户可以随时随地进行账户管理、查询余额、转账和支付等操作,极大地提高了用户的便利性和满意度。
其次,该系统可以增强银行卡业务的安全性和可靠性。通过采用Spring Security等安全框架,系统可以对用户身份进行认证和授权,防止未授权的访问和操作。同时,数据加密和防护机制的应用可以保障用户的个人信息和资金安全,有效避免了信息泄露和欺诈等风险。
此外,该系统也有助于提升银行卡业务的效率和智能化水平。通过自动化处理和智能化算法,系统可以快速、准确地处理各类交易请求,并提供个性化的推荐和优惠活动。这不仅提高了业务处理的效率,也增加了用户的交易便利性和满意度。
最重要的是,该系统推动了银行业务向数字化转型的进程。随着互联网技术的不断发展,用户对于在线银行服务的需求日益增长。通过基于Spring Boot和Vue框架的银行卡业务系统的设计与实现,可以推动银行业务向数字化转型,并提供更先进、便捷的金融服务。
综上所述,基于Spring Boot和Vue框架的银行卡业务系统的设计与实现在研究意义上具有重要性。它提供了便捷、安全的银行卡服务,增强了业务的效率和智能化水平,推动了银行业务的数字化转型。通过该系统的研究与实现,可以促进金融科技领域的创新和发展,提升用户体验和满意度。
1.3论文结构与章节安排
论文将分层次经行编排,除去论文摘要致谢文献参考部分,正文部分还会对网站需求做出分析,以及阐述大体的设计和实现的功能,最后罗列部分调测记录,论文主要架构如下:
第一章:引言。第一章主要介绍了课题研究的背景,系统开发的意义和本文的研究内容与主要工作。
第二章:系统需求分析。第二章主要从系统的用户、功能等方面进行需求分析。
第三章:系统设计。第三章主要对系统框架、系统功能模块、数据库进行功能设计。
第四章:系统实现。第四章主要介绍了系统框架搭建、系统界面的实现。
第五章:系统测试。第五章主要对系统的部分界面进行测试并对主要功能进行测试
2 银行卡业务系统系统分析
系统分析是开发一个项目的先决条件,通过系统分析可以很好的了解系统的主体用户的基本需求情况,同时这也是项目的开发的原因。进而对系统开发进行可行性分析,通常包括技术可行性、经济可行性等,可行性分析同时也是从项目整体角度进行的分析。然后就是对项目的具体需求进行分析,分析的手段一般都是通过用户的用例图来实现。下面是详细的介绍。
2.1 可行性分析
(1)技术可行性:
技术可行性指的是对于搭建框架的可行性,以及有更优秀的技术出现时系统的技术更新换代的纳新性如何,开发时间成本费用比如何。
现有的JAVA语言能够迎合所有系统的搭建。开发这个银行卡业务系统的时候我采用了SpringBoot+Vue用以运行整体程序。
(2)经济可行性:
SpringBoot+Vue的自动配置功能可以根据应用程序的依赖和环境来进行自动配置,减少了大量的手动配置工作,可以降低开发成本,SpringBoot+Vue的开发效率和生产力非常高,它提供了一系列快速构建和开发的功能。这也有助于减少开发成本;SpringBoot+Vue的代码质量和可维护性较高,可以降低后期维护成本,因此开发SpringBoot+Vue银行卡业务系统在经济上是可行的。
(3)市场需求可行性:
通过结合Spring Boot后端框架和Vue前端框架,这一设计与实现具有较高的市场可行性,能够满足用户对于便捷、快速、安全的银行卡业务处理的需求,促进银行业务的数字化转型和发展。因此,开发基于SpringBoot+Vue的银行卡业务系统是符合市场需求的。
业务流程是用一些特定的符合和线条来进行演示用户在使用系统时的过程,在进行系统分析的时候,业务流程可以帮助开发人员更好的理解业务,发现错误,完善系统。
用户成功登入系统后就能够实现增加数据的操作,增加数据的编号是特定的,系统生成,用户不能随意填写,除了编号以外,其他增加信息用户自己填写,填写后的信息经过系统验证,验证合法通过就显示增加数据成功了,相反的话,就没有增加成功,图2-1显示的就是在增加数据时的流程。

图2-1 数据增加流程图
数据修改时的流程和上面介绍的数据增加时的流程差不多,如图2-2所示。

图2-2 数据修改流程图
如果系统里面存在一些没有用的数据的话,相关的管理人员还可以对这些数据进行删除,图2-3就是数据删除时的流程图。

图2-3 数据删除流程图
按照银行卡业务系统的角色,主要包括普通用户模块和注册用户模块这两大部分。
注册用户:
(1)注册登录:
(2)首页:
(3)公告:用户点击可查看网站公告、关于我们、联系方式和网站介绍。
(4)银行咨讯:用户点击可查看银行咨讯列表,同时可对咨讯文章进行点赞、收藏和评论。
(5)个人信息:用户点击可输入个人信息,包括身份证号,联系电话、家庭地址、工作单位、工作收入、身份证件和基本信息。
(6)个人中心:用户点击头像可查看“个人中心”,包括个人首页、个人信息、发放信息、挂失信息、解绑信息、注销信息、存款信息、取款信息、转账信息、交易信息和收藏。
管理员:
(1)注册登录:用户通过注册后成为系统用户,可以用账号密码登录系统。
(2)后台首页:用户可查看后台首页信息。
(3)系统用户:当管理员点击“系统用户”时,可管理管理员和注册用户,同时可对系统用户进行增删改查。
(4)个人信息管理:管理员点击可查看个人信息详情,同时可对用户进行发卡操作,包括填写发卡信息(选择发卡日期、银行卡号、银行名称、银行卡类型和发放情况)
(5)发放信息管理:管理员点击可查看发放信息列表。
(5)挂失信息管理:管理员点击可查看挂失信息列表,同时对挂失进行审核回复。
(6)解挂信息管理:管理员点击可查看解挂信息列表,同时对解挂进行审核回复。
(7)注销信息管理:管理员点击可查看注销信息列表,同时对注销进行审核回复。
(8)存款信息管理:管理员点击可查看存款信息列表。
(9)取款信息管理:管理员点击可查看取款信息列表。
(10)转账信息管理:管理员点击可查看转账信息列表。
(11)交易信息管理:管理员点击可查看交易信息列表,
(12)系统管理:当管理员点击“系统管理”时,可查看轮播图; 如需添加新的轮播图,点击右侧“添加”按钮,上传图片,输入标题,点击“确认”按钮进行添加;同时可对轮播图进行增删改查。
(13)公告管理:当管理点击“公告管理”时,可查看公告;如需添加新的公告信息,点击右侧“添加”按钮,输入标题和正文,点击“确认”按钮进行添加。
(14)资源管理:当管理员点击“资源管理”时,可查看银行咨讯和咨讯分类。如需添加新的银行咨讯,点击“添加”按钮,上传封面图,输入标题,选择分类,输入标签、描述和正文,点击“提交”按钮进行添加。同时可对咨讯进行增删改查。
(15)权限管理:管理员点击可查看系统用户权限,同时可对权限进行增删改查。
银行卡业务系统的非功能性需求比如银行卡业务系统的安全性怎么样,可靠性怎么样,性能怎么样,可拓展性怎么样等。具体可以表示在如下3-1表格中:
表2-1银行卡业务系统非功能需求表
| 安全性 | 主要指银行卡业务系统数据库的安装,数据库的使用和密码的设定必须合乎规范。 |
| 可靠性 | 可靠性是指银行卡业务系统能够安装用户的指示进行操作,经过测试,可靠性90%以上。 |
| 性能 | 性能是影响银行卡业务系统占据市场的必要条件,所以性能最好要佳才好。 |
| 可扩展性 | 比如数据库预留多个属性,比如接口的使用等确保了系统的非功能性需求。 |
| 易用性 | 用户只要跟着银行卡业务系统的页面展示内容进行操作,就可以了。 |
| 可维护性 | 银行卡业务系统开发的可维护性是非常重要的,经过测试,可维护性没有问题 |
2.4 系统用例分析
通过2.3功能的分析,得出了本银行卡业务系统的用例图:
图2-4 普通用户角色的用例展示。
图2-6就是管理员角色的用例展示。
3 银行卡业务系统总体设计
本章主要讨论的内容包括银行卡业务系统的功能模块设计、数据库系统设计。
3.1 系统架构设计
本银行卡业务系统从架构上分为三层:表现层(UI)、业务逻辑层(BLL)以及数据层(DL)。

图3-1银行卡业务系统系统架构设计图
表现层(UI):又称UI层,主要完成本银行卡业务系统的UI交互功能,一个良好的UI可以打打提高用户的用户体验,增强用户使用本银行卡业务系统时的舒适度。UI的界面设计也要适应不同版本的银行卡业务系统以及不同尺寸的分辨率,以做到良好的兼容性。UI交互功能要求合理,用户进行交互操作时必须要得到与之相符的交互结果,这就要求表现层要与业务逻辑层进行良好的对接。
业务逻辑层(BLL):主要完成本银行卡业务系统的数据处理功能。用户从表现层传输过来的数据经过业务逻辑层进行处理交付给数据层,系统从数据层读取的数据经过业务逻辑层进行处理交付给表现层。
数据层(DL):由于本银行卡业务系统的数据是放在服务端的mysql数据库中,因此本属于服务层的部分可以直接整合在业务逻辑层中,所以数据层中只有数据库,其主要完成本银行卡业务系统的数据存储和管理功能。
3.2 系统功能模块设计
在上一章节中主要对系统的功能性需求和非功能性需求进行分析,并且根据需求分析了本银行卡业务系统中的用例。那么接下来就要开始对本银行卡业务系统的架构、主要功能和数据库开始进行设计。银行卡业务系统根据前面章节的需求分析得出,其总体设计模块图如图3-2所示。
图3-2 银行卡业务系统功能模块图
3.2.2用户模块设计
本系统的用户包括管理员、企业用户和普通用户。三种用户模块的功能基本是相同的,普通用户和企业用户管理员多了一个注册功能,所以以用户模块的结构图为例进行分析,用户模块结构图为例进行分析,如下图:
图3-3用户模块结构图
3.2.3 评论管理模块设计
银行卡业务系统是一个交流性质的公开平台,普通用户企业用户和管理员可以对平台上信息进行评论,增加用户之间的互动性。但是同时也为了更好的规范评论的内容,给予管理员删除不合适的言论的功能,所以需要专门设计一个评论管理模块,具体的结构图如下:

图3-4评论模块结构图
数据库设计一般包括需求分析、概念模型设计、数据库表建立三大过程,其中需求分析前面章节已经阐述,概念模型设计有概念模型和逻辑结构设计两部分。
3.3.1 数据库概念结构设计
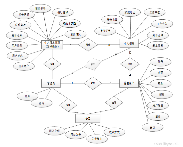
下面是整个银行卡业务系统中主要的数据库表总E-R实体关系图。
图3-6 银行卡业务系统总E-R关系图
通过上一小节中银行卡业务系统中总E-R关系图上得出一共需要创建很多个数据表。在此我主要罗列几个主要的数据库表结构设计。
| 编号 | 名称 | 数据类型 | 长度 | 小数位 | 允许空值 | 主键 | 默认值 | 说明 |
| 1 | token_id | int | 10 | 0 | N | Y | 临时访问牌ID | |
| 2 | token | varchar | 64 | 0 | Y | N | 临时访问牌 | |
| 3 | info | text | 65535 | 0 | Y | N | ||
| 4 | maxage | int | 10 | 0 | N | N | 2 | 最大寿命:默认2小时 |
| 5 | create_time | timestamp | 19 | 0 | N | N | CURRENT_TIMESTAMP | 创建时间: |
| 6 | update_time | timestamp | 19 | 0 | N | N | CURRENT_TIMESTAMP | 更新时间: |
| 7 | user_id | int | 10 | 0 | N | N | 0 | 用户编号: |
| 编号 | 名称 | 数据类型 | 长度 | 小数位 | 允许空值 | 主键 | 默认值 | 说明 |
| 1 | article_id | mediumint | 8 | 0 | N | Y | 文章id:[0,8388607] | |
| 2 | title | varchar | 125 | 0 | N | Y | 标题:[0,125]用于文章和html的title标签中 | |
| 3 | type | varchar | 64 | 0 | N | N | 0 | 文章分类:[0,1000]用来搜索指定类型的文章 |
| 4 | hits | int | 10 | 0 | N | N | 0 | 点击数:[0,1000000000]访问这篇文章的人次 |
| 5 | praise_len | int | 10 | 0 | N | N | 0 | 点赞数 |
| 6 | create_time | timestamp | 19 | 0 | N | N | CURRENT_TIMESTAMP | 创建时间: |
| 7 | update_time | timestamp | 19 | 0 | N | N | CURRENT_TIMESTAMP | 更新时间: |
| 8 | source | varchar | 255 | 0 | Y | N | 来源:[0,255]文章的出处 | |
| 9 | url | varchar | 255 | 0 | Y | N | 来源地址:[0,255]用于跳转到发布该文章的网站 | |
| 10 | tag | varchar | 255 | 0 | Y | N | 标签:[0,255]用于标注文章所属相关内容,多个标签用空格隔开 | |
| 11 | content | longtext | 2147483647 | 0 | Y | N | 正文:文章的主体内容 | |
| 12 | img | varchar | 255 | 0 | Y | N | 封面图 | |
| 13 | description | text | 65535 | 0 | Y | N | 文章描述 |
| 编号 | 名称 | 数据类型 | 长度 | 小数位 | 允许空值 | 主键 | 默认值 | 说明 |
| 1 | type_id | smallint | 5 | 0 | N | Y | 分类ID:[0,10000] | |
| 2 | display | smallint | 5 | 0 | N | N | 100 | 显示顺序:[0,1000]决定分类显示的先后顺序 |
| 3 | name | varchar | 16 | 0 | N | N | 分类名称:[2,16] | |
| 4 | father_id | smallint | 5 | 0 | N | N | 0 | 上级分类ID:[0,32767] |
| 5 | description | varchar | 255 | 0 | Y | N | 描述:[0,255]描述该分类的作用 | |
| 6 | icon | text | 65535 | 0 | Y | N | 分类图标: | |
| 7 | url | varchar | 255 | 0 | Y | N | 外链地址:[0,255]如果该分类是跳转到其他网站的情况下,就在该URL上设置 | |
| 8 | create_time | timestamp | 19 | 0 | N | N | CURRENT_TIMESTAMP | 创建时间: |
| 9 | update_time | timestamp | 19 | 0 | N | N | CURRENT_TIMESTAMP | 更新时间: |
| 编号 | 名称 | 数据类型 | 长度 | 小数位 | 允许空值 | 主键 | 默认值 | 说明 |
| 1 | auth_id | int | 10 | 0 | N | Y | 授权ID: | |
| 2 | user_group | varchar | 64 | 0 | Y | N | 用户组: | |
| 3 | mod_name | varchar | 64 | 0 | Y | N | 模块名: | |
| 4 | table_name | varchar | 64 | 0 | Y | N | 表名: | |
| 5 | page_title | varchar | 255 | 0 | Y | N | 页面标题: | |
| 6 | path | varchar | 255 | 0 | Y | N | 路由路径: | |
| 7 | position | varchar | 32 | 0 | Y | N | 位置: | |
| 8 | mode | varchar | 32 | 0 | N | N | _blank | 跳转方式: |
| 9 | add | tinyint | 3 | 0 | N | N | 1 | 是否可增加: |
| 10 | del | tinyint | 3 | 0 | N | N | 1 | 是否可删除: |
| 11 | set | tinyint | 3 | 0 | N | N | 1 | 是否可修改: |
| 12 | get | tinyint | 3 | 0 | N | N | 1 | 是否可查看: |
| 13 | field_add | text | 65535 | 0 | Y | N | 添加字段: | |
| 14 | field_set | text | 65535 | 0 | Y | N | 修改字段: | |
| 15 | field_get | text | 65535 | 0 | Y | N | 查询字段: | |
| 16 | table_nav_name | varchar | 500 | 0 | Y | N | 跨表导航名称: | |
| 17 | table_nav | varchar | 500 | 0 | Y | N | 跨表导航: | |
| 18 | option | text | 65535 | 0 | Y | N | 配置: | |
| 19 | create_time | timestamp | 19 | 0 | N | N | CURRENT_TIMESTAMP | 创建时间: |
| 20 | update_time | timestamp | 19 | 0 | N | N | CURRENT_TIMESTAMP | 更新时间: |
表cancellation_information (注销信息)
| 编号 | 名称 | 数据类型 | 长度 | 小数位 | 允许空值 | 主键 | 默认值 | 说明 |
| 1 | cancellation_information_id | int | 10 | 0 | N | Y | 注销信息ID | |
| 2 | registered_users | int | 10 | 0 | Y | N | 0 | 注册用户 |
| 3 | user_name | varchar | 64 | 0 | Y | N | 用户姓名 | |
| 4 | user_gender | varchar | 64 | 0 | Y | N | 用户性别 | |
| 5 | id_number | varchar | 64 | 0 | Y | N | 身份证号 | |
| 6 | contact_phone_number | varchar | 64 | 0 | Y | N | 联系电话 | |
| 7 | card_issuance_date | date | 10 | 0 | Y | N | 发卡日期 | |
| 8 | bank_card_number | varchar | 64 | 0 | Y | N | 银行卡号 | |
| 9 | bank_name | varchar | 64 | 0 | Y | N | 银行名称 | |
| 10 | bank_card_type | varchar | 64 | 0 | Y | N | 银行卡类型 | |
| 11 | logout_date | date | 10 | 0 | Y | N | 注销日期 | |
| 12 | cancellation_method | varchar | 64 | 0 | Y | N | 注销方式 | |
| 13 | cancellation_instructions | text | 65535 | 0 | Y | N | 注销说明 | |
| 14 | examine_state | varchar | 16 | 0 | N | N | 未审核 | 审核状态 |
| 15 | examine_reply | varchar | 16 | 0 | Y | N | 审核回复 | |
| 16 | create_time | datetime | 19 | 0 | N | N | CURRENT_TIMESTAMP | 创建时间 |
| 17 | update_time | timestamp | 19 | 0 | N | N | CURRENT_TIMESTAMP | 更新时间 |
| 编号 | 名称 | 数据类型 | 长度 | 小数位 | 允许空值 | 主键 | 默认值 | 说明 |
| 1 | collect_id | int | 10 | 0 | N | Y | 收藏ID: | |
| 2 | user_id | int | 10 | 0 | N | N | 0 | 收藏人ID: |
| 3 | source_table | varchar | 255 | 0 | Y | N | 来源表: | |
| 4 | source_field | varchar | 255 | 0 | Y | N | 来源字段: | |
| 5 | source_id | int | 10 | 0 | N | N | 0 | 来源ID: |
| 6 | title | varchar | 255 | 0 | Y | N | 标题: | |
| 7 | img | varchar | 255 | 0 | Y | N | 封面: | |
| 8 | create_time | timestamp | 19 | 0 | N | N | CURRENT_TIMESTAMP | 创建时间: |
| 9 | update_time | timestamp | 19 | 0 | N | N | CURRENT_TIMESTAMP | 更新时间: |
| 编号 | 名称 | 数据类型 | 长度 | 小数位 | 允许空值 | 主键 | 默认值 | 说明 |
| 1 | comment_id | int | 10 | 0 | N | Y | 评论ID: | |
| 2 | user_id | int | 10 | 0 | N | N | 0 | 评论人ID: |
| 3 | reply_to_id | int | 10 | 0 | N | N | 0 | 回复评论ID:空为0 |
| 4 | content | longtext | 2147483647 | 0 | Y | N | 内容: | |
| 5 | nickname | varchar | 255 | 0 | Y | N | 昵称: | |
| 6 | avatar | varchar | 255 | 0 | Y | N | 头像地址:[0,255] | |
| 7 | create_time | timestamp | 19 | 0 | N | N | CURRENT_TIMESTAMP | 创建时间: |
| 8 | update_time | timestamp | 19 | 0 | N | N | CURRENT_TIMESTAMP | 更新时间: |
| 9 | source_table | varchar | 255 | 0 | Y | N | 来源表: | |
| 10 | source_field | varchar | 255 | 0 | Y | N | 来源字段: | |
| 11 | source_id | int | 10 | 0 | N | N | 0 | 来源ID: |
| 编号 | 名称 | 数据类型 | 长度 | 小数位 | 允许空值 | 主键 | 默认值 | 说明 |
| 1 | deposit_information_id | int | 10 | 0 | N | Y | 存款信息ID | |
| 2 | registered_users | int | 10 | 0 | Y | N | 0 | 注册用户 |
| 3 | user_name | varchar | 64 | 0 | Y | N | 用户姓名 | |
| 4 | user_gender | varchar | 64 | 0 | Y | N | 用户性别 | |
| 5 | id_number | varchar | 64 | 0 | Y | N | 身份证号 | |
| 6 | contact_phone_number | varchar | 64 | 0 | Y | N | 联系电话 | |
| 7 | card_issuance_date | date | 10 | 0 | Y | N | 发卡日期 | |
| 8 | bank_card_number | varchar | 64 | 0 | Y | N | 银行卡号 | |
| 9 | bank_name | varchar | 64 | 0 | Y | N | 银行名称 | |
| 10 | bank_card_type | varchar | 64 | 0 | Y | N | 银行卡类型 | |
| 11 | deposit_date | date | 10 | 0 | Y | N | 存款日期 | |
| 12 | deposit_method | varchar | 64 | 0 | Y | N | 存款方式 | |
| 13 | deposit_amount | varchar | 64 | 0 | Y | N | 存款金额 | |
| 14 | create_time | datetime | 19 | 0 | N | N | CURRENT_TIMESTAMP | 创建时间 |
| 15 | update_time | timestamp | 19 | 0 | N | N | CURRENT_TIMESTAMP | 更新时间 |
表distribute_information (发放信息)
| 编号 | 名称 | 数据类型 | 长度 | 小数位 | 允许空值 | 主键 | 默认值 | 说明 |
| 1 | distribute_information_id | int | 10 | 0 | N | Y | 发放信息ID | |
| 2 | registered_users | int | 10 | 0 | Y | N | 0 | 注册用户 |
| 3 | user_name | varchar | 64 | 0 | Y | N | 用户姓名 | |
| 4 | user_gender | varchar | 64 | 0 | Y | N | 用户性别 | |
| 5 | id_number | varchar | 64 | 0 | Y | N | 身份证号 | |
| 6 | contact_phone_number | varchar | 64 | 0 | Y | N | 联系电话 | |
| 7 | card_issuance_date | date | 10 | 0 | Y | N | 发卡日期 | |
| 8 | bank_card_number | varchar | 64 | 0 | Y | N | 银行卡号 | |
| 9 | bank_name | varchar | 64 | 0 | Y | N | 银行名称 | |
| 10 | bank_card_type | varchar | 64 | 0 | Y | N | 银行卡类型 | |
| 11 | distribution_situation | text | 65535 | 0 | Y | N | 发放情况 | |
| 12 | create_time | datetime | 19 | 0 | N | N | CURRENT_TIMESTAMP | 创建时间 |
| 13 | update_time | timestamp | 19 | 0 | N | N | CURRENT_TIMESTAMP | 更新时间 |
| 编号 | 名称 | 数据类型 | 长度 | 小数位 | 允许空值 | 主键 | 默认值 | 说明 |
| 1 | hits_id | int | 10 | 0 | N | Y | 点赞ID: | |
| 2 | user_id | int | 10 | 0 | N | N | 0 | 点赞人: |
| 3 | create_time | timestamp | 19 | 0 | N | N | CURRENT_TIMESTAMP | 创建时间: |
| 4 | update_time | timestamp | 19 | 0 | N | N | CURRENT_TIMESTAMP | 更新时间: |
| 5 | source_table | varchar | 255 | 0 | Y | N | 来源表: | |
| 6 | source_field | varchar | 255 | 0 | Y | N | 来源字段: | |
| 7 | source_id | int | 10 | 0 | N | N | 0 | 来源ID: |
表loss_reporting_information (挂失信息)
| 编号 | 名称 | 数据类型 | 长度 | 小数位 | 允许空值 | 主键 | 默认值 | 说明 |
| 1 | loss_reporting_information_id | int | 10 | 0 | N | Y | 挂失信息ID | |
| 2 | registered_users | int | 10 | 0 | Y | N | 0 | 注册用户 |
| 3 | user_name | varchar | 64 | 0 | Y | N | 用户姓名 | |
| 4 | user_gender | varchar | 64 | 0 | Y | N | 用户性别 | |
| 5 | id_number | varchar | 64 | 0 | Y | N | 身份证号 | |
| 6 | contact_phone_number | varchar | 64 | 0 | Y | N | 联系电话 | |
| 7 | card_issuance_date | date | 10 | 0 | Y | N | 发卡日期 | |
| 8 | bank_card_number | varchar | 64 | 0 | Y | N | 银行卡号 | |
| 9 | bank_name | varchar | 64 | 0 | Y | N | 银行名称 | |
| 10 | bank_card_type | varchar | 64 | 0 | Y | N | 银行卡类型 | |
| 11 | reported_loss_date | date | 10 | 0 | Y | N | 挂失日期 | |
| 12 | loss_reporting_method | varchar | 64 | 0 | Y | N | 挂失方式 | |
| 13 | loss_reporting_instructions | text | 65535 | 0 | Y | N | 挂失说明 | |
| 14 | examine_state | varchar | 16 | 0 | N | N | 未审核 | 审核状态 |
| 15 | examine_reply | varchar | 16 | 0 | Y | N | 审核回复 | |
| 16 | create_time | datetime | 19 | 0 | N | N | CURRENT_TIMESTAMP | 创建时间 |
| 17 | update_time | timestamp | 19 | 0 | N | N | CURRENT_TIMESTAMP | 更新时间 |
| 编号 | 名称 | 数据类型 | 长度 | 小数位 | 允许空值 | 主键 | 默认值 | 说明 |
| 1 | notice_id | mediumint | 8 | 0 | N | Y | 公告id: | |
| 2 | title | varchar | 125 | 0 | N | N | 标题: | |
| 3 | content | longtext | 2147483647 | 0 | Y | N | 正文: | |
| 4 | create_time | timestamp | 19 | 0 | N | N | CURRENT_TIMESTAMP | 创建时间: |
| 5 | update_time | timestamp | 19 | 0 | N | N | CURRENT_TIMESTAMP | 更新时间: |
| 编号 | 名称 | 数据类型 | 长度 | 小数位 | 允许空值 | 主键 | 默认值 | 说明 |
| 1 | personal_information_id | int | 10 | 0 | N | Y | 个人信息ID | |
| 2 | registered_users | int | 10 | 0 | Y | N | 0 | 注册用户 |
| 3 | user_name | varchar | 64 | 0 | Y | N | 用户姓名 | |
| 4 | user_gender | varchar | 64 | 0 | Y | N | 用户性别 | |
| 5 | id_number | varchar | 255 | 0 | Y | N | 身份证号 | |
| 6 | contact_phone_number | varchar | 16 | 0 | Y | N | 联系电话 | |
| 7 | home_address | varchar | 64 | 0 | Y | N | 家庭住址 | |
| 8 | work_unit | varchar | 64 | 0 | Y | N | 工作单位 | |
| 9 | salary_income | varchar | 64 | 0 | Y | N | 工资收入 | |
| 10 | identity_documents | varchar | 255 | 0 | Y | N | 身份证件 | |
| 11 | basic_information | text | 65535 | 0 | Y | N | 基本信息 | |
| 12 | create_time | datetime | 19 | 0 | N | N | CURRENT_TIMESTAMP | 创建时间 |
| 13 | update_time | timestamp | 19 | 0 | N | N | CURRENT_TIMESTAMP | 更新时间 |
| 编号 | 名称 | 数据类型 | 长度 | 小数位 | 允许空值 | 主键 | 默认值 | 说明 |
| 1 | praise_id | int | 10 | 0 | N | Y | 点赞ID: | |
| 2 | user_id | int | 10 | 0 | N | N | 0 | 点赞人: |
| 3 | create_time | timestamp | 19 | 0 | N | N | CURRENT_TIMESTAMP | 创建时间: |
| 4 | update_time | timestamp | 19 | 0 | N | N | CURRENT_TIMESTAMP | 更新时间: |
| 5 | source_table | varchar | 255 | 0 | Y | N | 来源表: | |
| 6 | source_field | varchar | 255 | 0 | Y | N | 来源字段: | |
| 7 | source_id | int | 10 | 0 | N | N | 0 | 来源ID: |
| 8 | status | bit | 1 | 0 | N | N | 1 | 点赞状态:1为点赞,0已取消 |
| 编号 | 名称 | 数据类型 | 长度 | 小数位 | 允许空值 | 主键 | 默认值 | 说明 |
| 1 | registered_users_id | int | 10 | 0 | N | Y | 注册用户ID | |
| 2 | user_name | varchar | 64 | 0 | Y | N | 用户姓名 | |
| 3 | user_gender | varchar | 64 | 0 | Y | N | 用户性别 | |
| 4 | examine_state | varchar | 16 | 0 | N | N | 已通过 | 审核状态 |
| 5 | user_id | int | 10 | 0 | N | N | 0 | 用户ID |
| 6 | create_time | datetime | 19 | 0 | N | N | CURRENT_TIMESTAMP | 创建时间 |
| 7 | update_time | timestamp | 19 | 0 | N | N | CURRENT_TIMESTAMP | 更新时间 |
| 编号 | 名称 | 数据类型 | 长度 | 小数位 | 允许空值 | 主键 | 默认值 | 说明 |
| 1 | slides_id | int | 10 | 0 | N | Y | 轮播图ID: | |
| 2 | title | varchar | 64 | 0 | Y | N | 标题: | |
| 3 | content | varchar | 255 | 0 | Y | N | 内容: | |
| 4 | url | varchar | 255 | 0 | Y | N | 链接: | |
| 5 | img | varchar | 255 | 0 | Y | N | 轮播图: | |
| 6 | hits | int | 10 | 0 | N | N | 0 | 点击量: |
| 7 | create_time | timestamp | 19 | 0 | N | N | CURRENT_TIMESTAMP | 创建时间: |
| 8 | update_time | timestamp | 19 | 0 | N | N | CURRENT_TIMESTAMP | 更新时间: |
表transaction_information (交易信息)
| 编号 | 名称 | 数据类型 | 长度 | 小数位 | 允许空值 | 主键 | 默认值 | 说明 |
| 1 | transaction_information_id | int | 10 | 0 | N | Y | 交易信息ID | |
| 2 | registered_users | int | 10 | 0 | Y | N | 0 | 注册用户 |
| 3 | user_name | varchar | 64 | 0 | Y | N | 用户姓名 | |
| 4 | user_gender | varchar | 64 | 0 | Y | N | 用户性别 | |
| 5 | id_number | varchar | 64 | 0 | Y | N | 身份证号 | |
| 6 | contact_phone_number | varchar | 64 | 0 | Y | N | 联系电话 | |
| 7 | card_issuance_date | date | 10 | 0 | Y | N | 发卡日期 | |
| 8 | bank_card_number | varchar | 64 | 0 | Y | N | 银行卡号 | |
| 9 | bank_name | varchar | 64 | 0 | Y | N | 银行名称 | |
| 10 | bank_card_type | varchar | 64 | 0 | Y | N | 银行卡类型 | |
| 11 | transaction_name | varchar | 64 | 0 | Y | N | 交易名称 | |
| 12 | transaction_date | date | 10 | 0 | Y | N | 交易日期 | |
| 13 | transaction_amount | varchar | 64 | 0 | Y | N | 交易金额 | |
| 14 | transaction_content | text | 65535 | 0 | Y | N | 交易内容 | |
| 15 | create_time | datetime | 19 | 0 | N | N | CURRENT_TIMESTAMP | 创建时间 |
| 16 | update_time | timestamp | 19 | 0 | N | N | CURRENT_TIMESTAMP | 更新时间 |
| 编号 | 名称 | 数据类型 | 长度 | 小数位 | 允许空值 | 主键 | 默认值 | 说明 |
| 1 | transfer_information_id | int | 10 | 0 | N | Y | 转账信息ID | |
| 2 | registered_users | int | 10 | 0 | Y | N | 0 | 注册用户 |
| 3 | user_name | varchar | 64 | 0 | Y | N | 用户姓名 | |
| 4 | user_gender | varchar | 64 | 0 | Y | N | 用户性别 | |
| 5 | id_number | varchar | 64 | 0 | Y | N | 身份证号 | |
| 6 | contact_phone_number | varchar | 64 | 0 | Y | N | 联系电话 | |
| 7 | card_issuance_date | date | 10 | 0 | Y | N | 发卡日期 | |
| 8 | bank_card_number | varchar | 64 | 0 | Y | N | 银行卡号 | |
| 9 | bank_name | varchar | 64 | 0 | Y | N | 银行名称 | |
| 10 | bank_card_type | varchar | 64 | 0 | Y | N | 银行卡类型 | |
| 11 | transfer_date | date | 10 | 0 | Y | N | 转账日期 | |
| 12 | transfer_method | varchar | 64 | 0 | Y | N | 转账方式 | |
| 13 | transfer_amount | varchar | 64 | 0 | Y | N | 转账金额 | |
| 14 | create_time | datetime | 19 | 0 | N | N | CURRENT_TIMESTAMP | 创建时间 |
| 15 | update_time | timestamp | 19 | 0 | N | N | CURRENT_TIMESTAMP | 更新时间 |
| 编号 | 名称 | 数据类型 | 长度 | 小数位 | 允许空值 | 主键 | 默认值 | 说明 |
| 1 | unhanging_information_id | int | 10 | 0 | N | Y | 解挂信息ID | |
| 2 | registered_users | int | 10 | 0 | Y | N | 0 | 注册用户 |
| 3 | user_name | varchar | 64 | 0 | Y | N | 用户姓名 | |
| 4 | user_gender | varchar | 64 | 0 | Y | N | 用户性别 | |
| 5 | id_number | varchar | 64 | 0 | Y | N | 身份证号 | |
| 6 | contact_phone_number | varchar | 64 | 0 | Y | N | 联系电话 | |
| 7 | card_issuance_date | date | 10 | 0 | Y | N | 发卡日期 | |
| 8 | bank_card_number | varchar | 64 | 0 | Y | N | 银行卡号 | |
| 9 | bank_name | varchar | 64 | 0 | Y | N | 银行名称 | |
| 10 | bank_card_type | varchar | 64 | 0 | Y | N | 银行卡类型 | |
| 11 | reported_loss_date | date | 10 | 0 | Y | N | 挂失日期 | |
| 12 | loss_reporting_method | varchar | 64 | 0 | Y | N | 挂失方式 | |
| 13 | release_date | date | 10 | 0 | Y | N | 解挂日期 | |
| 14 | reason_for_decoupling | text | 65535 | 0 | Y | N | 解挂原因 | |
| 15 | examine_state | varchar | 16 | 0 | N | N | 未审核 | 审核状态 |
| 16 | examine_reply | varchar | 16 | 0 | Y | N | 审核回复 | |
| 17 | create_time | datetime | 19 | 0 | N | N | CURRENT_TIMESTAMP | 创建时间 |
| 18 | update_time | timestamp | 19 | 0 | N | N | CURRENT_TIMESTAMP | 更新时间 |
| 编号 | 名称 | 数据类型 | 长度 | 小数位 | 允许空值 | 主键 | 默认值 | 说明 |
| 1 | upload_id | int | 10 | 0 | N | Y | 上传ID | |
| 2 | name | varchar | 64 | 0 | Y | N | 文件名 | |
| 3 | path | varchar | 255 | 0 | Y | N | 访问路径 | |
| 4 | file | varchar | 255 | 0 | Y | N | 文件路径 | |
| 5 | display | varchar | 255 | 0 | Y | N | 显示顺序 | |
| 6 | father_id | int | 10 | 0 | Y | N | 0 | 父级ID |
| 7 | dir | varchar | 255 | 0 | Y | N | 文件夹 | |
| 8 | type | varchar | 32 | 0 | Y | N | 文件类型 |
| 编号 | 名称 | 数据类型 | 长度 | 小数位 | 允许空值 | 主键 | 默认值 | 说明 |
| 1 | user_id | mediumint | 8 | 0 | N | Y | 用户ID:[0,8388607]用户获取其他与用户相关的数据 | |
| 2 | state | smallint | 5 | 0 | N | N | 1 | 账户状态:[0,10](1可用|2异常|3已冻结|4已注销) |
| 3 | user_group | varchar | 32 | 0 | Y | N | 所在用户组:[0,32767]决定用户身份和权限 | |
| 4 | login_time | timestamp | 19 | 0 | N | N | CURRENT_TIMESTAMP | 上次登录时间: |
| 5 | phone | varchar | 11 | 0 | Y | N | 手机号码:[0,11]用户的手机号码,用于找回密码时或登录时 | |
| 6 | phone_state | smallint | 5 | 0 | N | N | 0 | 手机认证:[0,1](0未认证|1审核中|2已认证) |
| 7 | username | varchar | 16 | 0 | N | N | 用户名:[0,16]用户登录时所用的账户名称 | |
| 8 | nickname | varchar | 16 | 0 | Y | N | 昵称:[0,16] | |
| 9 | password | varchar | 64 | 0 | N | N | 密码:[0,32]用户登录所需的密码,由6-16位数字或英文组成 | |
| 10 | | varchar | 64 | 0 | Y | N | 邮箱:[0,64]用户的邮箱,用于找回密码时或登录时 | |
| 11 | email_state | smallint | 5 | 0 | N | N | 0 | 邮箱认证:[0,1](0未认证|1审核中|2已认证) |
| 12 | avatar | varchar | 255 | 0 | Y | N | 头像地址:[0,255] | |
| 13 | open_id | varchar | 255 | 0 | Y | N | 针对获取用户信息字段 | |
| 14 | create_time | timestamp | 19 | 0 | N | N | CURRENT_TIMESTAMP | 创建时间: |
| 15 | vip_level | varchar | 255 | 0 | Y | N | 会员等级 | |
| 16 | vip_discount | double | 11 | 2 | Y | N | 0.00 | 会员折扣 |
| 编号 | 名称 | 数据类型 | 长度 | 小数位 | 允许空值 | 主键 | 默认值 | 说明 |
| 1 | group_id | mediumint | 8 | 0 | N | Y | 用户组ID:[0,8388607] | |
| 2 | display | smallint | 5 | 0 | N | N | 100 | 显示顺序:[0,1000] |
| 3 | name | varchar | 16 | 0 | N | N | 名称:[0,16] | |
| 4 | description | varchar | 255 | 0 | Y | N | 描述:[0,255]描述该用户组的特点或权限范围 | |
| 5 | source_table | varchar | 255 | 0 | Y | N | 来源表: | |
| 6 | source_field | varchar | 255 | 0 | Y | N | 来源字段: | |
| 7 | source_id | int | 10 | 0 | N | N | 0 | 来源ID: |
| 8 | register | smallint | 5 | 0 | Y | N | 0 | 注册位置: |
| 9 | create_time | timestamp | 19 | 0 | N | N | CURRENT_TIMESTAMP | 创建时间: |
| 10 | update_time | timestamp | 19 | 0 | N | N | CURRENT_TIMESTAMP | 更新时间: |
表withdrawal_information (取款信息)
| 编号 | 名称 | 数据类型 | 长度 | 小数位 | 允许空值 | 主键 | 默认值 | 说明 |
| 1 | withdrawal_information_id | int | 10 | 0 | N | Y | 取款信息ID | |
| 2 | registered_users | int | 10 | 0 | Y | N | 0 | 注册用户 |
| 3 | user_name | varchar | 64 | 0 | Y | N | 用户姓名 | |
| 4 | user_gender | varchar | 64 | 0 | Y | N | 用户性别 | |
| 5 | id_number | varchar | 64 | 0 | Y | N | 身份证号 | |
| 6 | contact_phone_number | varchar | 64 | 0 | Y | N | 联系电话 | |
| 7 | card_issuance_date | date | 10 | 0 | Y | N | 发卡日期 | |
| 8 | bank_card_number | varchar | 64 | 0 | Y | N | 银行卡号 | |
| 9 | bank_name | varchar | 64 | 0 | Y | N | 银行名称 | |
| 10 | bank_card_type | varchar | 64 | 0 | Y | N | 银行卡类型 | |
| 11 | withdrawal_date | date | 10 | 0 | Y | N | 取款日期 | |
| 12 | withdrawal_method | varchar | 64 | 0 | Y | N | 取款方式 | |
| 13 | withdrawal_amount | varchar | 64 | 0 | Y | N | 取款金额 | |
| 14 | create_time | datetime | 19 | 0 | N | N | CURRENT_TIMESTAMP | 创建时间 |
| 15 | update_time | timestamp | 19 | 0 | N | N | CURRENT_TIMESTAMP | 更新时间 |
4 银行卡业务系统详细设计与实现
银行卡业务系统的详细设计与实现主要是根据前面的银行卡业务系统的需求分析和银行卡业务系统的总体设计来设计页面并实现业务逻辑。主要从银行卡业务系统界面实现、业务逻辑实现这两部分进行介绍。
4.1用户功能模块
4.1.1 前台首页界面
当进入银行卡业务系统的时候,系统以上中下的布局进行展示,首先映入眼帘的是系统的导航栏,下面是轮播图,再往下是银行资讯等系统信息,其主界面展示如下图4-1所示。
图4-1 前台首页界面图
4.1.2 用户注册界面
用户右上角“注册”按钮进入注册页面填写账号、密码、确认密码、昵称、邮箱、身份、用户姓名、性别等信息后点击“注册”按钮,系统将会先验证输入的有没有空数据,再次验证密码和确认密码是否是一样的,企业用户和朋友用户都需注册,最后验证输入的账户名和数据库表中已经注册的账户名是否重复,只有都验证没问题后即可用户注册成功。其用户注册界面展示如下图4-2所示。
图4-2 用户注册界面图
用户注册的关键代码如下:
/**
* 注册
* @param user
* @return
*/
@PostMapping("register")
public Map<String, Object> signUp(@RequestBody User user) {
// 查询用户
Map<String, String> query = new HashMap<>();
Map<String,Object> map = JSON.parseObject(JSON.toJSONString(user));
query.put("username",user.getUsername());
List list = service.selectBaseList(service.select(query, new HashMap<>()));
if (list.size()>0){
return error(30000, "用户已存在");
}
map.put("password",service.encryption(String.valueOf(map.get("password"))));
service.insert(map);
return success(1);
}
4.1.3 用户登录界面
用户注册后可以通过自己的账户名和密码进行登录的,当用户输入完整的自己的账户名和密码信息并点击“登录”按钮后,将会首先验证输入的有没有空数据,再次验证输入的账户名+密码和数据库中当前保存的用户信息是否一致,只有在验证信息一致才能成功登录系统;否则将会提示相应错误信息,用户登录界面如下图4-3所示。
图4-3用户登录界面图
用户登录关键代码如下:
/**
* 登录
* @param data
* @param httpServletRequest
* @return
*/
@PostMapping("login")
public Map<String, Object> login(@RequestBody Map<String, String> data, HttpServletRequest httpServletRequest) {
log.info("[执行登录接口]");
String username = data.get("username");
String email = data.get("email");
String phone = data.get("phone");
String password = data.get("password");
List resultList = null;
Map<String, String> map = new HashMap<>();
if(username != null && "".equals(username) == false){
map.put("username", username);
resultList = service.selectBaseList(service.select(map, new HashMap<>()));
}
else if(email != null && "".equals(email) == false){
map.put("email", email);
resultList = service.selectBaseList(service.select(map, new HashMap<>()));
}
else if(phone != null && "".equals(phone) == false){
map.put("phone", phone);
resultList = service.selectBaseList(service.select(map, new HashMap<>()));
}else{
return error(30000, "账号或密码不能为空");
}
if (resultList == null || password == null) {
return error(30000, "账号或密码不能为空");
}
//判断是否有这个用户
if (resultList.size()<=0){
return error(30000,"用户不存在");
}
User byUsername = (User) resultList.get(0);
Map<String, String> groupMap = new HashMap<>();
groupMap.put("name",byUsername.getUserGroup());
List groupList = userGroupService.selectBaseList(userGroupService.select(groupMap, new HashMap<>()));
if (groupList.size()<1){
return error(30000,"用户组不存在");
}
UserGroup userGroup = (UserGroup) groupList.get(0);
//查询用户审核状态
if (!StringUtils.isEmpty(userGroup.getSourceTable())){
String res = service.selectExamineState(userGroup.getSourceTable(),byUsername.getUserId());
if (res==null){
return error(30000,"用户不存在");
}
if (!res.equals("已通过")){
return error(30000,"该用户审核未通过");
}
}
//查询用户状态
if (byUsername.getState()!=1){
return error(30000,"用户非可用状态,不能登录");
}
String md5password = service.encryption(password);
if (byUsername.getPassword().equals(md5password)) {
// 存储Token到数据库
AccessToken accessToken = new AccessToken();
accessToken.setToken(UUID.randomUUID().toString().replaceAll("-", ""));
accessToken.setUser_id(byUsername.getUserId());
Duration duration = Duration.ofSeconds(7200L);
redisTemplate.opsForValue().set(accessToken.getToken(), accessToken,duration);
// 返回用户信息
JSONObject user = JSONObject.parseObject(JSONObject.toJSONString(byUsername));
user.put("token", accessToken.getToken());
JSONObject ret = new JSONObject();
ret.put("obj",user);
return success(ret);
} else {
return error(30000, "账号或密码不正确");
}
}
4.1.4 银行咨讯界面
银行咨讯:用户点击可查看银行咨讯列表,同时可对咨讯文章进行点赞、收藏和评论。界面如下图4-4所示。
图4-4银行咨讯界面图
4.1.5 个人信息界面
个人信息:用户点击可输入个人信息,包括身份证号,联系电话、家庭地址、工作单位、工作收入、身份证件和基本信息。界面如下图4-5所示。
图4-5 个人信息界面图
4.1.6 个人中心界面
个人中心:用户点击头像可查看“个人中心”,包括个人首页、个人信息、发放信息、挂失信息、解绑信息、注销信息、存款信息、取款信息、转账信息、交易信息和收藏。展示页面如图4-6所示。
图4-6 个人中心界面图
4.2管理员功能模块
4.2.1 个人信息管理
个人信息管理:管理员点击可查看个人信息详情,同时可对用户进行发卡操作,包括填写发卡信息(选择发卡日期、银行卡号、银行名称、银行卡类型和发放情况)界面如下图所示。
图4-7 个人信息管理界面图
当管理员点击“系统管理”时,可查看轮播图; 如需添加新的轮播图,点击右侧“添加”按钮,上传图片,输入标题,点击“确认”按钮进行添加;同时可对轮播图进行增删改查。界面如下图4-14所示。
图4-8 系统管理界面图
轮播图上传的关键代码如下:
@PostMapping("/upload")
public Map<String, Object> upload(@RequestParam("file") MultipartFile file) {
log.info("进入方法");
if (file.isEmpty()) {
return error(30000, "没有选择文件");
}
try {
//判断有没路径,没有则创建
String filePath = System.getProperty("user.dir") + "/src/main/resources/static/";
File targetDir = new File(filePath);
if (!targetDir.exists() && !targetDir.isDirectory()) {
if (targetDir.mkdirs()) {
log.info("创建目录成功");
} else {
log.error("创建目录失败");
}
}
String fileName = file.getOriginalFilename();
File dest = new File(filePath + fileName);
log.info("文件路径:{}", dest.getPath());
log.info("文件名:{}", dest.getName());
file.transferTo(dest);
JSONObject jsonObject = new JSONObject();
jsonObject.put("url", "/api/upload/" + fileName);
return success(jsonObject);
} catch (IOException e) {
log.info("上传失败:{}", e.getMessage());
}
return error(30000, "上传失败");
}
4.2.3 公告管理界面
公告管理:当管理点击“公告管理”时,可查看公告;如需添加新的公告信息,点击右侧“添加”按钮,输入标题和正文,点击“确认”按钮进行添加。界面如下图所示。
图4-9公告管理界面图
通知公告新增的代码如下:
@PostMapping("/add")
@Transactional
public Map<String, Object> add(HttpServletRequest request) throws IOException {
service.insert(service.readBody(request.getReader()));
return success(1);
}
public Map<String, Object> addMap(Map<String,Object> map){
service.insert(map);
return success(1);
}
4.2.4 权限管理界面
权限管理:管理员点击可查看系统用户权限,同时可对权限进行增删改查。界面如下图所示。
图4-10权限管理界面图
权限删除的代码如下:
@RequestMapping(value = "/del")
@Transactional
public Map<String, Object> del(HttpServletRequest request) {
service.delete(service.readQuery(request), service.readConfig(request));
return success(1);
}
public void delete(Map<String,String> query,Map<String,String> config){
QueryWrapper wrapper = new QueryWrapper<E>();
toWhereWrapper(query, "0".equals(config.get(FindConfig.GROUP_BY)),wrapper);
baseMapper.delete(wrapper);
log.info("[{}] - 删除操作:{}",wrapper.getSqlSelect());
}
5系统测试
5.1 系统测试用例
系统测试包括:用户登录功能测试、银行咨讯展示功能测试、公告信息添加、密码修改功能测试,如表5-1、5-2、5-3、5-4所示:
表5-1 用户登录功能测试表
| 用例名称 | 用户登录系统 |
| 目的 | 测试用户通过正确的用户名和密码可否登录功能 |
| 前提 | 未登录的情况下 |
| 测试流程 | 1) 进入登录页面 2) 输入正确的用户名和密码 |
| 预期结果 | 用户名和密码正确的时候,跳转到登录成功界面,反之则显示错误信息,提示重新输入 |
| 实际结果 | 实际结果与预期结果一致 |
银行咨讯查看功能测试:
表5-2 银行咨讯查看功能测试表
| 用例名称 | 银行咨讯查看 |
| 目的 | 测试银行咨讯查看功能 |
| 前提 | 用户登录 |
| 测试流程 | 点击银行咨讯 |
| 预期结果 | 可以查看到所有银行咨讯信息 |
| 实际结果 | 实际结果与预期结果一致 |
管理员添加公告信息界面测试:
表5-3 管理员添加公告信息界面测试表
| 用例名称 | 公告信息添加测试用例 | ||
| 目的 | 测试公告信息添加功能 | ||
| 前提 | 管理员用户正常登录情况下 | ||
| 测试流程 | 1)管理员点击公告信息,然后点击添加后并填写信息。 2)点击进行提交。 | ||
| 预期结果 | 提交以后,页面首页会显示新的公告信息 | ||
| 实际结果 | 实际结果与预期结果一致 | ||
| 实际结果 | 实际结果与预期结果一致 | ||
密码修改搜索功能测试:
表5-4 密码修改功能测试表
| 用例名称 | 密码修改测试用例 |
| 目的 | 测试管理员密码修改功能 |
| 前提 | 管理员用户正常登录情况下 |
| 测试流程 | 1)管理员密码修改并完成填写。 2)点击进行提交。 |
| 预期结果 | 使用新的密码可以登录 |
| 实际结果 | 实际结果与预期结果一致 |
通过编写银行卡业务系统的测试用例,已经检测完毕用户登录功能测试、银行咨讯展示功能测试、公告信息添加、密码修改功能测试,通过这4大模块为银行卡业务系统的后期推广运营提供了强力的技术支撑。
结 论
在银行卡业务系统开发之前,需要先对用户的具体需求进行分析。包括系统的可行性分析、功能需求分析以及其他需求等。在可行性分析过程中,对系统实现的技术性、经济性以及管理等方面进行了分析。总体上证明了系统实施的可行性。
本文总结了银行卡业务系统实现背景与现状,然后阐述了系统的具体业务需求,并根据系统需求对系统结构以及功能模块等进行了详细地设计,将整个系统划分为多个不同的功能模块。在分析系统功能需求时,对整个系统的总体架构以及功能模块等进行了分析,并选择合适的系统开发技术完成了对各个模块的开发工作。系统开发完成之后进行了部署,同时进行了系统的测试过程,通过测试证明了系统在功能以及性能等方面都达到了预期的要求,具有较高的稳定性与可靠性。
参考文献
[1]尹应荆.JAVA编程语言在计算机软件开发中的应用[J].石河子科技,2023(05):45-47.
[2]Liang C . [J]. Academic Journal of Computing & Information Science,2023,6(9).
[3]袁琳琳.浅析Java语言在计算机软件开发中的应用[J].信息记录材料,2023,24(09):81-83.DOI:10.16009/j.cnki.cn13-1295/tq.2023.09.006.
[4]冯樱子. 银行卡办理业务收紧[N]. 华夏时报,2023-08-21(011).DOI:10.28391/n.cnki.nhxsb.2023.000721.
[5]李庆旗,郑楠.线下银行卡收单业务规范发展的调查与建议[J].北方金融,2023(08):97-98.DOI:10.16459/j.cnki.15-1370/f.2023.08.014.
[6]李文杰. 基于SpringBoot与Vue框架的公益性教育咨询平台系统研发[D].山东大学,2024.DOI:10.27272/d.cnki.gshdu.2023.006190.
[7]任西明.落实银行账户实名制规定有效防控银行卡业务风险[J].现代商业银行,2023(02):58-61.
[8]王以伍,舒晖.基于SpringBoot+Vue前后端分离的高校实验室预约管理系统的设计与实现[J].现代计算机,2023,29(01):114-117.
[9]银莉,杜啸楠.基于SpringBoot和Vue的社区服务平台设计与实现[J].电子技术,2022,51(12):182-183.
[10]何玉柳. 银行卡收单业务风险管理研究[D].浙江大学,2022.DOI:10.27461/d.cnki.gzjdx.2021.002883.
[11]单树倩,任佳勋.基于SpringBoot和Vue框架的数据库原理网站设计与实现[J].电脑知识与技术,2021,17(30):40-41+50.DOI:10.14004/j.cnki.ckt.2021.2868.
[12]刘家盟. 企业级支付中台系统的设计与实现[D].华中科技大学,2023.DOI:10.27157/d.cnki.ghzku.2020.006668.
[13]黄深义,王文颖,滕朝阳.河北省村镇银行发卡系统现状及对策[J].河北金融,2019(10):61-63.DOI:10.14049/j.cnki.hbjr.2019.10.018.
[14]闫明. C银行内蒙古分行银联跨行调账业务系统流程优化研究[D].内蒙古大学,2019.
[15]吴开宇,刘红梅.边牧地区银行卡境外交易情况浅析[J].北方金融,2019(04):109-110.DOI:10.16459/j.cnki.15-1370/f.2019.04.028.
[16]郭先燕. A商业银行柜面业务流程优化研究[D].电子科技大学,2020.
致 谢
我首先要感谢我的论文指导老师。在论文的完成过程中,是在指导老师的精心指导下完成的。在论文的完成过程之中,导师对我的耐心地指导,提出了建设性意见给了我巨大的帮助,倾注了大量的心血。导师严谨的治学态度、一丝不苟的敬业精神、高水平的教学能力都给我树立了成功的典范,这对于我以后的生活和学习中都起到了巨大的积极的影响。
与此同时,我还要感谢我班的同学们对我的关怀和帮助,他们又是我的同学,又是我的朋友,同时也是我学习的榜样。正是由于大家给予我的大力支持才使我顺利地完成了大学学业,感谢在大学期间给予我帮助的所有老师和同学们。
最后,我还要感谢我的父母,你们的养育之恩我永远不会忘记,将来我也要用我的成绩回报你们。
请关注点赞+私信博主,免费领取项目源码
993

被折叠的 条评论
为什么被折叠?



