目录
摘要
本文介绍了一个基于Web和Spring Boot技术的在线招聘系统的设计与实现过程。随着互联网的普及和人才市场的日益活跃,传统的招聘方式已难以满足企业和求职者的需求。因此,开发一个高效、便捷、用户友好的在线招聘系统具有重要的现实意义。
在设计阶段,本文首先进行了需求分析,明确了系统的功能模块和业务流程,包括用户注册登录、公告消息、招聘资讯、企业招聘、个人简历、应聘投递、面试安排、用户咨询、举报信息等。随后,基于Spring Boot框架进行了系统的架构设计,选用了Spring MVC作为Web层框架,MyBatis作为持久层框架,并采用了前后端分离的开发模式,提高了系统的可维护性和可扩展性。
在实现阶段,本文详细介绍了系统各个模块的具体实现方法和技术细节。通过Spring Boot的自动配置和依赖注入等特性,简化了开发过程,提高了开发效率。同时,采用了多种技术手段对系统性能进行了优化,如使用Redis进行缓存、引入分布式事务管理等,提高了系统的响应速度和并发处理能力。
最后,本文对实现的在线招聘系统进行了全面的测试,包括功能测试、性能测试、安全测试等,验证了系统的稳定性和可用性。该系统不仅提供了丰富的招聘职位和简历资源,还为用户提供了便捷的在线沟通和面试安排功能,有效提升了招聘效率和用户体验。
本文的研究不仅为在线招聘系统的建设提供了有益的实践经验,也为其他领域的Web应用开发提供了有益的参考。通过基于Web和Spring Boot的开发实践,本文展示了Spring Boot在构建高性能、可扩展Web应用方面的优势,为开发者提供了有益的借鉴和启示。
关键词:SpringBoot框架;Web;在线招聘系统;前后端分离;系统设计
Abstract
This article introduces the design and implementation process of an online recruitment system based on Web and Spring Boot technology. With the popularity of the Internet and the increasingly active talent market, traditional recruitment methods have been difficult to meet the needs of enterprises and job seekers. Therefore, developing an efficient, convenient, and user-friendly online recruitment system has important practical significance.
In the design phase, this article first conducted a requirements analysis, clarifying the functional modules and business processes of the system, including user registration and login, announcement messages, recruitment information, enterprise recruitment, personal resume, job application delivery, interview arrangement, user consultation, reporting information, etc. Subsequently, the system architecture was designed based on the Spring Boot framework, using Spring MVC as the web layer framework and MyBatis as the persistence layer framework. A front-end and back-end separation development model was adopted to improve the maintainability and scalability of the system.
In the implementation phase, this article provides a detailed introduction to the specific implementation methods and technical details of each module in the system. Through the automatic configuration and dependency injection features of Spring Boot, the development process has been simplified and development efficiency has been improved. At the same time, various technical means were adopted to optimize the system performance, such as using Redis for caching, introducing distributed transaction management, etc., which improved the system's response speed and concurrency processing ability.
Finally, this article conducted comprehensive testing on the implemented online recruitment system, including functional testing, performance testing, security testing, etc., to verify the stability and usability of the system. This system not only provides rich recruitment positions and resume resources, but also provides users with convenient online communication and interview scheduling functions, effectively improving recruitment efficiency and user experience.
This study not only provides useful practical experience for the construction of online recruitment systems, but also provides useful references for the development of web applications in other fields. Through development practices based on Web and Spring Boot, this article demonstrates the advantages of Spring Boot in building high-performance and scalable web applications, providing useful reference and inspiration for developers.
Keywords: SpringBoot framework; Web; Online recruitment system; Front and rear separation; system design
1 绪论
1.1选题背景与意义
在21世纪的信息化时代,互联网技术的飞速发展正在逐步改变着各行各业的传统模式。其中,人力资源行业作为连接企业和求职者的桥梁,其传统模式面临着效率低下、信息不匹配、沟通不畅等问题。随着网络招聘的兴起,越来越多的求职者和企业开始倾向于在线寻找和发布招聘信息,因此,开发一个功能全面、操作便捷、信息准确的在线招聘系统变得尤为重要。
Spring Boot作为一种轻量级、快速开发的Java框架,因其简洁的配置、强大的功能和活跃的社区支持而受到了广大开发者的青睐。结合Web技术,Spring Boot可以迅速构建出稳定、高效、可扩展的在线应用。
在此背景下,基于Web和Spring Boot的在线招聘系统的设计与实现应运而生。该系统不仅可以整合和优化招聘流程,提高招聘效率,还能为求职者和企业提供更加精准、高效的匹配服务。此外,该系统还能通过数据分析、智能推荐等技术手段,为双方提供更加个性化的服务,进一步提升用户体验。
因此,该选题不仅具有鲜明的时代背景和广阔的市场前景,还具有深远的社会意义。它不仅可以推动人力资源行业的数字化转型,还可以为求职者和企业创造更多的价值,促进社会的和谐发展。同时,该选题也是对Web技术和Spring Boot框架的一次深入实践,对于提升开发者的技术水平和推动相关技术的发展也具有重要的推动作用。
在国内,随着网络技术的不断发展和普及,越来越多的企业和研究机构开始关注在线招聘系统的研发。近年来,国内在线招聘市场呈现出快速增长的态势,各种在线招聘平台如雨后春笋般涌现。这些平台大多基于Web技术,通过提供线上职位发布、简历投递、在线沟通等功能,有效提高了招聘的效率和便捷性。同时,随着Spring Boot等前端框架的流行,国内开发者也更加注重系统的性能优化和用户体验提升。例如,一些国内领先的在线招聘平台通过引入负载均衡、使用Redis进行缓存等技术手段,对系统性能进行了优化,提高了系统的响应速度和并发处理能力。
在国外,在线招聘系统的研究和应用起步较早,已经取得了一定的成果。一些发达国家和地区的在线招聘市场已经相当成熟,拥有众多知名的在线招聘平台。这些平台不仅功能丰富、性能稳定,而且注重用户体验和数据安全。在技术方面,这些平台多采用先进的Web技术和框架,如Spring Boot、React等,确保系统的高效运行和可扩展性。此外,国外的在线招聘平台还注重与社交媒体、大数据等技术的结合,为用户提供更加个性化、精准的服务。
综上所述,基于Web和Spring Boot的在线招聘系统的设计与实现在国内外都受到了广泛的关注和研究。虽然国内的研究和应用起步较晚,但发展迅速,已经取得了一定的成果。然而,与国外相比,国内的研究和应用仍存在一定的差距,需要进一步加强技术创新和市场开拓。
论文将分层次经行编排,除去论文摘要致谢文献参考部分,正文部分还会对系统需求做出分析,以及阐述大体的设计和实现的功能,最后罗列部分调测记录,论文主要架构如下:
第一章:引言。第一章主要介绍了课题研究的背景和意义,系统开发的国内外研究现状和本文的研究内容与主要工作。
第二章:系统需求分析。主要从系统的用户、功能等方面进行需求分析。
第三章:系统设计。主要对系统框架、系统功能模块、数据库进行功能设计。
第四章:系统实现。主要介绍了系统框架搭建、系统界面的实现。
第五章:系统测试。主要对系统的部分界面进行测试并对主要功能进行测试
2系统分析
系统分析是开发一个项目的先决条件,通过系统分析可以很好的了解系统的主体用户的基本需求情况,同时这也是项目的开发的原因。进而对系统开发进行可行性分析,通常包括技术可行性、经济可行性等,可行性分析同时也是从项目整体角度进行的分析。然后就是对项目的具体需求进行分析,分析的手段一般都是通过用户的用例图来实现。接下来会进行详细的介绍。
2.1 可行性分析
Web技术作为当前互联网应用的主流技术,具有成熟、稳定、易扩展等特点。Spring Boot作为一种轻量级、快速开发的Java框架,提供了丰富的功能和强大的性能,特别适用于构建Web应用。结合Web技术和Spring Boot框架,可以高效地实现一个功能全面、性能稳定的在线招聘系统。此外,还有大量的开源库和工具可供使用,如MySQL用于数据库管理,Redis用于缓存优化等,进一步增强了技术可行性。
在线招聘系统具有广阔的市场前景和商业价值。随着网络招聘市场的不断扩大,企业和求职者对高效、便捷的招聘系统的需求也在不断增加。开发一个基于Web和Spring Boot的在线招聘系统,不仅可以满足市场需求,还可以为企业和求职者提供更加优质的服务,创造更多的经济价值。此外,由于Spring Boot等开源技术的使用成本相对较低,也进一步提高了项目的经济可行性。
在线招聘系统可以为求职者和企业提供一个更加便捷、高效的招聘平台,有助于解决传统招聘方式中的信息不对称、沟通不畅等问题。同时,该系统还可以通过数据分析、智能推荐等技术手段,为双方提供更加精准、个性化的服务,提高招聘效率和成功率。这不仅可以促进人力资源的优化配置,还可以为社会创造更多的就业机会和经济价值,具有积极的社会意义。
在设计和实现基于Web和Spring Boot的在线招聘系统时,需要遵守相关的法律法规,如个人信息保护法、网络安全法等。通过采取合适的技术措施和管理手段,如数据加密、访问控制等,可以确保系统的合法性和安全性。此外,还需要与用户签订服务协议,明确双方的权利和义务,确保系统的合法运营和使用。
综上所述,基于Web和Spring Boot的在线招聘系统的设计与实现在技术、经济、社会和法律方面都是可行的。通过该项目的实施,可以推动网络招聘市场的发展,为企业和求职者提供更加优质的服务,创造更多的经济和社会价值。
2.2.1系统开发流程
基于Web的在线招聘系统开发时,首先进行需求分析,进而对系统进行总体的设计规划,设计系统功能模块,数据库的选择等,本系统的开发流程如图2-1所示。

图2-1系统开发流程图
2.2.2 用户登录流程
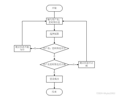
为了保证系统的安全性,要使用本系统对系统信息进行管理,必须先登陆到系统中。如图2-2所示。

图2-2 登录流程图
2.2.3 系统操作流程
用户打开并进入系统后,会先显示登录界面,输入正确的用户名和密码,系统自动检测信息,若信息无误,则用户会进入系统功能界面,进行操作,否则会提示错误无法登录,操作流程如图2-3所示。

图2-3 系统操作流程图
2.2.4 添加信息流程
管理员可以对公告消息、招聘资讯等进行信息的添加,用户可以对自己权限内的信息进行添加,输入信息后,系统会自行验证输入的信息和数据,若信息正确,会将其添加到数据库内,若信息有误,则会提示重新输入信息,添加信息流程如图2-4所示。

2.2.5 修改信息流程
管理员可以对公告消息、招聘资讯等进行的修改,用户可以对自己权限内的信息进行修改,首先进入修改信息界面,输入修改信息数据,系统进行数据的判断验证,修改信息合法则修改成功,信息更新至数据库,信息不合法则修改失败,重新输入。修改信息流程图如图2-5所示。

图2-5 修改信息流程图
2.2.6 删除信息流程
管理员可以对公告消息、招聘资讯等进行信息的删除,对要删除的信息进行选中后,点击删除按钮,系统会询问是否确定,若点击确定,则系统会删除掉选中的信息,并在数据库内对信息进行删除,删除信息流程图如图2-6所示。

图2-6 删除信息流程图
2.3 系统功能分析
按照基于Web的在线招聘系统的角色,我划分为了普通用户模块、企业用户模块和管理员模块这三大部分。
登录注册: 提供用户注册和登录功能,确保用户可以访问系统的个性化内容。
首页: 展示最新的招聘信息、热门企业等内容,吸引用户关注。
公告消息: 显示系统发布的重要公告和消息,包括系统更新、招聘活动等。
招聘资讯: 提供招聘行业的最新资讯和动态。
企业招聘: 用户可以浏览企业发布的招聘信息。
我的账户: 用户可以管理自己的账户信息,包括个人资料修改、密码修改等。
个人中心:
个人首页: 显示用户的个人信息和相关操作入口。
个人简历: 用户可以编辑和管理自己的求职简历。
应聘投递: 用户可以投递简历应聘感兴趣的职位。
面试安排: 用户可以查看和管理自己的面试安排情况。
用户咨询: 用户可以向管理员提出问题或建议。
举报信息: 用户可以举报不良招聘信息或行为。
收藏: 用户可以收藏感兴趣的招聘信息或企业。
2.管理员功能:
后台首页: 提供管理员登录后的管理主页,展示系统的重要信息和功能入口。
系统用户: 管理系统用户的账号信息,包括普通用户和企业用户的账号管理。
个人简历管理: 管理用户提交的求职简历信息。
职位分类管理: 管理招聘职位的分类信息,方便用户浏览和查询。
企业招聘管理: 管理企业发布的招聘信息,包括审核和下架等操作。
应聘投递管理: 管理用户投递的简历和应聘情况。
面试安排管理: 管理用户的面试安排情况,包括安排面试时间和地点等。
用户咨询管理: 管理用户向管理员提出的问题和建议。
举报信息管理: 管理用户举报的不良招聘信息或行为。
轮播图管理: 管理网站首页轮播图信息,包括添加、编辑和删除等操作。
公告消息管理: 管理系统发布的通知和公告信息,包括添加、编辑和删除等操作。
招聘资讯: 管理系统中的招聘资讯信息。
资讯分类: 管理招聘资讯的分类,方便用户浏览和查询。
3.企业用户功能:
后台首页: 企业用户的管理主页,显示企业的招聘信息和相关操作入口。
企业招聘管理: 发布、编辑和下架招聘信息。
应聘投递管理: 查看和管理用户投递的简历和应聘情况。
面试安排管理: 安排和管理面试的时间和地点。
用户咨询管理: 回复用户的咨询和问题。
举报信息管理: 处理用户举报的不良信息或行为。
以上功能需求分析涵盖了普通用户、管理员和企业用户在在线招聘系统中的主要功能,以实现对招聘信息、用户交流和招聘流程的全面支持和管理。
基于Web的在线招聘系统的非功能性需求比如平台的安全性怎么样,可靠性怎么样,性能怎么样,可拓展性怎么样等。具体可以表示在如下2-1表格中:
表2-1基于Web的在线招聘系统非功能需求表
| 安全性 | 主要指基于Web的在线招聘系统数据库的安装,数据库的使用和密码的设定必须合乎规范。 |
| 可靠性 | 可靠性是指基于Web的在线招聘系统能够安装用户的指示进行操作,经过测试,可靠性90%以上。 |
| 性能 | 性能是影响基于Web的在线招聘系统占据市场的必要条件,所以性能最好要佳才好。 |
| 可扩展性 | 比如数据库预留多个属性,比如接口的使用等确保了系统的非功能性需求。 |
| 易用性 | 用户只要跟着基于Web的在线招聘系统的页面展示内容进行操作,就可以了。 |
| 可维护性 | 基于Web的在线招聘系统开发的可维护性是非常重要的,经过测试,可维护性没有问题 |
2.4 系统用例分析
通过2.3功能的分析,得出了系统的用例图:
普通用户角色用例如图2-7所示。

图2-7普通用户角色用例图
企业用户角色用例如图2-8所示。

图2-8企业用户角色用例图
管理员是维护整个基于Web的在线招聘系统中所有数据信息的。管理员角色用例如图2-9所示。

本章主要通过对基于Web的在线招聘系统的可行性分析、流程分析、功能需求分析、系统用例分析,确定整个系统要实现的功能。同时也为系统的代码实现和测试提供了标准。
3 系统总体设计
3.1 系统架构设计
本系统从架构上分为三层:表现层(UI)、业务逻辑层(BLL)以及数据层(DL)。

图3-1系统架构设计图
表现层(UI):又称UI层,主要完成本系统的UI交互功能,一个良好的UI可以打打提高用户的用户体验,增强用户使用本系统时的舒适度。UI的界面设计也要适应不同版本的在线招聘系统以及不同尺寸的分辨率,以做到良好的兼容性。UI交互功能要求合理,用户进行交互操作时必须要得到与之相符的交互结果,这就要求表现层要与业务逻辑层进行良好的对接。
业务逻辑层(BLL):主要完成本系统的数据处理功能。用户从表现层传输过来的数据经过业务逻辑层进行处理交付给数据层,系统从数据层读取的数据经过业务逻辑层进行处理交付给表现层。
数据层(DL):由于本系统的数据是放在服务端的mysql数据库中,因此本属于服务层的部分可以直接整合在业务逻辑层中,所以数据层中只有数据库,其主要完成本系统的数据存储和管理功能。
3.2 系统功能模块设计
在上一章节中主要对系统的功能性需求和非功能性需求进行分析,并且根据需求分析了本系统中的用例。那么接下来就要开始对本系统的架构、主要功能和数据库开始进行设计。基于Web的在线招聘系统根据前面章节的需求分析得出,其总体设计模块图如图3-2所示。
图3-2系统功能模块图
数据库设计一般包括需求分析、概念模型设计、数据库表建立三大过程,其中需求分析前面章节已经阐述,概念模型设计有概念模型和逻辑结构设计两部分。
3.3.1 数据库概念结构设计
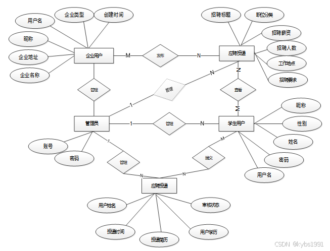
下面是整个基于Web的在线招聘系统中主要的数据库表总E-R实体关系图。
图3-3 基于Web的在线招聘系统总E-R关系图
通过上一小节中基于Web的在线招聘系统中总E-R关系图上得出一共需要创建很多个表access_token (登陆访问时长)
| 编号 | 名称 | 数据类型 | 长度 | 小数位 | 允许空值 | 主键 | 默认值 | 说明 |
| 1 | token_id | int | 10 | 0 | N | Y | 临时访问牌ID | |
| 2 | token | varchar | 64 | 0 | Y | N | 临时访问牌 | |
| 3 | info | text | 65535 | 0 | Y | N | ||
| 4 | maxage | int | 10 | 0 | N | N | 2 | 最大寿命:默认2小时 |
| 5 | create_time | timestamp | 19 | 0 | N | N | CURRENT_TIMESTAMP | 创建时间: |
| 6 | update_time | timestamp | 19 | 0 | N | N | CURRENT_TIMESTAMP | 更新时间: |
| 7 | user_id | int | 10 | 0 | N | N | 0 | 用户编号: |
| 编号 | 名称 | 数据类型 | 长度 | 小数位 | 允许空值 | 主键 | 默认值 | 说明 |
| 1 | article_id | mediumint | 8 | 0 | N | Y | 文章id:[0,8388607] | |
| 2 | title | varchar | 125 | 0 | N | Y | 标题:[0,125]用于文章和html的title标签中 | |
| 3 | type | varchar | 64 | 0 | N | N | 0 | 文章分类:[0,1000]用来搜索指定类型的文章 |
| 4 | hits | int | 10 | 0 | N | N | 0 | 点击数:[0,1000000000]访问这篇文章的人次 |
| 5 | praise_len | int | 10 | 0 | N | N | 0 | 点赞数 |
| 6 | create_time | timestamp | 19 | 0 | N | N | CURRENT_TIMESTAMP | 创建时间: |
| 7 | update_time | timestamp | 19 | 0 | N | N | CURRENT_TIMESTAMP | 更新时间: |
| 8 | source | varchar | 255 | 0 | Y | N | 来源:[0,255]文章的出处 | |
| 9 | url | varchar | 255 | 0 | Y | N | 来源地址:[0,255]用于跳转到发布该文章的网站 | |
| 10 | tag | varchar | 255 | 0 | Y | N | 标签:[0,255]用于标注文章所属相关内容,多个标签用空格隔开 | |
| 11 | content | longtext | 2147483647 | 0 | Y | N | 正文:文章的主体内容 | |
| 12 | img | varchar | 255 | 0 | Y | N | 封面图 | |
| 13 | description | text | 65535 | 0 | Y | N | 文章描述 |
| 编号 | 名称 | 数据类型 | 长度 | 小数位 | 允许空值 | 主键 | 默认值 | 说明 |
| 1 | type_id | smallint | 5 | 0 | N | Y | 分类ID:[0,10000] | |
| 2 | display | smallint | 5 | 0 | N | N | 100 | 显示顺序:[0,1000]决定分类显示的先后顺序 |
| 3 | name | varchar | 16 | 0 | N | N | 分类名称:[2,16] | |
| 4 | father_id | smallint | 5 | 0 | N | N | 0 | 上级分类ID:[0,32767] |
| 5 | description | varchar | 255 | 0 | Y | N | 描述:[0,255]描述该分类的作用 | |
| 6 | icon | text | 65535 | 0 | Y | N | 分类图标: | |
| 7 | url | varchar | 255 | 0 | Y | N | 外链地址:[0,255]如果该分类是跳转到其他网站的情况下,就在该URL上设置 | |
| 8 | create_time | timestamp | 19 | 0 | N | N | CURRENT_TIMESTAMP | 创建时间: |
| 9 | update_time | timestamp | 19 | 0 | N | N | CURRENT_TIMESTAMP | 更新时间: |
| 编号 | 名称 | 数据类型 | 长度 | 小数位 | 允许空值 | 主键 | 默认值 | 说明 |
| 1 | auth_id | int | 10 | 0 | N | Y | 授权ID: | |
| 2 | user_group | varchar | 64 | 0 | Y | N | 用户组: | |
| 3 | mod_name | varchar | 64 | 0 | Y | N | 模块名: | |
| 4 | table_name | varchar | 64 | 0 | Y | N | 表名: | |
| 5 | page_title | varchar | 255 | 0 | Y | N | 页面标题: | |
| 6 | path | varchar | 255 | 0 | Y | N | 路由路径: | |
| 7 | position | varchar | 32 | 0 | Y | N | 位置: | |
| 8 | mode | varchar | 32 | 0 | N | N | _blank | 跳转方式: |
| 9 | add | tinyint | 3 | 0 | N | N | 1 | 是否可增加: |
| 10 | del | tinyint | 3 | 0 | N | N | 1 | 是否可删除: |
| 11 | set | tinyint | 3 | 0 | N | N | 1 | 是否可修改: |
| 12 | get | tinyint | 3 | 0 | N | N | 1 | 是否可查看: |
| 13 | field_add | text | 65535 | 0 | Y | N | 添加字段: | |
| 14 | field_set | text | 65535 | 0 | Y | N | 修改字段: | |
| 15 | field_get | text | 65535 | 0 | Y | N | 查询字段: | |
| 16 | table_nav_name | varchar | 500 | 0 | Y | N | 跨表导航名称: | |
| 17 | table_nav | varchar | 500 | 0 | Y | N | 跨表导航: | |
| 18 | option | text | 65535 | 0 | Y | N | 配置: | |
| 19 | create_time | timestamp | 19 | 0 | N | N | CURRENT_TIMESTAMP | 创建时间: |
| 20 | update_time | timestamp | 19 | 0 | N | N | CURRENT_TIMESTAMP | 更新时间: |
| 编号 | 名称 | 数据类型 | 长度 | 小数位 | 允许空值 | 主键 | 默认值 | 说明 |
| 1 | collect_id | int | 10 | 0 | N | Y | 收藏ID: | |
| 2 | user_id | int | 10 | 0 | N | N | 0 | 收藏人ID: |
| 3 | source_table | varchar | 255 | 0 | Y | N | 来源表: | |
| 4 | source_field | varchar | 255 | 0 | Y | N | 来源字段: | |
| 5 | source_id | int | 10 | 0 | N | N | 0 | 来源ID: |
| 6 | title | varchar | 255 | 0 | Y | N | 标题: | |
| 7 | img | varchar | 255 | 0 | Y | N | 封面: | |
| 8 | create_time | timestamp | 19 | 0 | N | N | CURRENT_TIMESTAMP | 创建时间: |
| 9 | update_time | timestamp | 19 | 0 | N | N | CURRENT_TIMESTAMP | 更新时间: |
| 编号 | 名称 | 数据类型 | 长度 | 小数位 | 允许空值 | 主键 | 默认值 | 说明 |
| 1 | comment_id | int | 10 | 0 | N | Y | 评论ID: | |
| 2 | user_id | int | 10 | 0 | N | N | 0 | 评论人ID: |
| 3 | reply_to_id | int | 10 | 0 | N | N | 0 | 回复评论ID:空为0 |
| 4 | content | longtext | 2147483647 | 0 | Y | N | 内容: | |
| 5 | nickname | varchar | 255 | 0 | Y | N | 昵称: | |
| 6 | avatar | varchar | 255 | 0 | Y | N | 头像地址:[0,255] | |
| 7 | create_time | timestamp | 19 | 0 | N | N | CURRENT_TIMESTAMP | 创建时间: |
| 8 | update_time | timestamp | 19 | 0 | N | N | CURRENT_TIMESTAMP | 更新时间: |
| 9 | source_table | varchar | 255 | 0 | Y | N | 来源表: | |
| 10 | source_field | varchar | 255 | 0 | Y | N | 来源字段: | |
| 11 | source_id | int | 10 | 0 | N | N | 0 | 来源ID: |
表enterprise_recruitment (企业招聘)
| 编号 | 名称 | 数据类型 | 长度 | 小数位 | 允许空值 | 主键 | 默认值 | 说明 |
| 1 | enterprise_recruitment_id | int | 10 | 0 | N | Y | 企业招聘ID | |
| 2 | enterprise_users | int | 10 | 0 | Y | N | 0 | 企业用户 |
| 3 | enterprise_name | varchar | 64 | 0 | Y | N | 企业名称 | |
| 4 | recruitment_title | varchar | 64 | 0 | Y | N | 招聘标题 | |
| 5 | job_classification | varchar | 64 | 0 | Y | N | 职位分类 | |
| 6 | recruitment_salary | varchar | 64 | 0 | Y | N | 招聘薪资 | |
| 7 | recruitment_number | int | 10 | 0 | Y | N | 0 | 招聘人数 |
| 8 | work_location | varchar | 64 | 0 | Y | N | 工作地点 | |
| 9 | contact_phone_number | varchar | 64 | 0 | Y | N | 联系电话 | |
| 10 | recruitment_requirements | varchar | 64 | 0 | Y | N | 招聘要求 | |
| 11 | cover_photo | varchar | 255 | 0 | Y | N | 封面图片 | |
| 12 | recruitment_introduction | longtext | 2147483647 | 0 | Y | N | 招聘简介 | |
| 13 | create_time | datetime | 19 | 0 | N | N | CURRENT_TIMESTAMP | 创建时间 |
| 14 | update_time | timestamp | 19 | 0 | N | N | CURRENT_TIMESTAMP | 更新时间 |
| 编号 | 名称 | 数据类型 | 长度 | 小数位 | 允许空值 | 主键 | 默认值 | 说明 |
| 1 | enterprise_users_id | int | 10 | 0 | N | Y | 企业用户ID | |
| 2 | enterprise_name | varchar | 64 | 0 | Y | N | 企业名称 | |
| 3 | enterprise_type | varchar | 64 | 0 | Y | N | 企业类型 | |
| 4 | enterprise_address | varchar | 64 | 0 | Y | N | 企业地址 | |
| 5 | examine_state | varchar | 16 | 0 | N | N | 已通过 | 审核状态 |
| 6 | user_id | int | 10 | 0 | N | N | 0 | 用户ID |
| 7 | create_time | datetime | 19 | 0 | N | N | CURRENT_TIMESTAMP | 创建时间 |
| 8 | update_time | timestamp | 19 | 0 | N | N | CURRENT_TIMESTAMP | 更新时间 |
| 编号 | 名称 | 数据类型 | 长度 | 小数位 | 允许空值 | 主键 | 默认值 | 说明 |
| 1 | hits_id | int | 10 | 0 | N | Y | 点赞ID: | |
| 2 | user_id | int | 10 | 0 | N | N | 0 | 点赞人: |
| 3 | create_time | timestamp | 19 | 0 | N | N | CURRENT_TIMESTAMP | 创建时间: |
| 4 | update_time | timestamp | 19 | 0 | N | N | CURRENT_TIMESTAMP | 更新时间: |
| 5 | source_table | varchar | 255 | 0 | Y | N | 来源表: | |
| 6 | source_field | varchar | 255 | 0 | Y | N | 来源字段: | |
| 7 | source_id | int | 10 | 0 | N | N | 0 | 来源ID: |
| 编号 | 名称 | 数据类型 | 长度 | 小数位 | 允许空值 | 主键 | 默认值 | 说明 |
| 1 | interview_arrangement_id | int | 10 | 0 | N | Y | 面试安排ID | |
| 2 | enterprise_users | int | 10 | 0 | Y | N | 0 | 企业用户 |
| 3 | enterprise_name | varchar | 64 | 0 | Y | N | 企业名称 | |
| 4 | recruitment_title | varchar | 64 | 0 | Y | N | 招聘标题 | |
| 5 | job_classification | varchar | 64 | 0 | Y | N | 职位分类 | |
| 6 | recruitment_salary | varchar | 64 | 0 | Y | N | 招聘薪资 | |
| 7 | work_location | varchar | 64 | 0 | Y | N | 工作地点 | |
| 8 | regular_users | int | 10 | 0 | Y | N | 0 | 普通用户 |
| 9 | user_name | varchar | 64 | 0 | Y | N | 用户姓名 | |
| 10 | delivery_time | datetime | 19 | 0 | Y | N | 投递时间 | |
| 11 | interview_time | datetime | 19 | 0 | Y | N | 面试时间 | |
| 12 | interview_location | varchar | 64 | 0 | Y | N | 面试地点 | |
| 13 | interviewer | varchar | 64 | 0 | Y | N | 面试官 | |
| 14 | interview_notes | varchar | 64 | 0 | Y | N | 面试备注 | |
| 15 | create_time | datetime | 19 | 0 | N | N | CURRENT_TIMESTAMP | 创建时间 |
| 16 | update_time | timestamp | 19 | 0 | N | N | CURRENT_TIMESTAMP | 更新时间 |
表job_application_submission (应聘投递)
| 编号 | 名称 | 数据类型 | 长度 | 小数位 | 允许空值 | 主键 | 默认值 | 说明 |
| 1 | job_application_submission_id | int | 10 | 0 | N | Y | 应聘投递ID | |
| 2 | enterprise_users | int | 10 | 0 | Y | N | 0 | 企业用户 |
| 3 | enterprise_name | varchar | 64 | 0 | Y | N | 企业名称 | |
| 4 | recruitment_title | varchar | 64 | 0 | Y | N | 招聘标题 | |
| 5 | job_classification | varchar | 64 | 0 | Y | N | 职位分类 | |
| 6 | recruitment_salary | varchar | 64 | 0 | Y | N | 招聘薪资 | |
| 7 | recruitment_number | int | 10 | 0 | Y | N | 0 | 招聘人数 |
| 8 | work_location | varchar | 64 | 0 | Y | N | 工作地点 | |
| 9 | regular_users | int | 10 | 0 | Y | N | 0 | 普通用户 |
| 10 | user_name | varchar | 64 | 0 | Y | N | 用户姓名 | |
| 11 | delivery_time | datetime | 19 | 0 | Y | N | 投递时间 | |
| 12 | submit_resume | varchar | 255 | 0 | Y | N | 投递简历 | |
| 13 | user_education | varchar | 64 | 0 | Y | N | 用户学历 | |
| 14 | examine_state | varchar | 16 | 0 | N | N | 未审核 | 审核状态 |
| 15 | create_time | datetime | 19 | 0 | N | N | CURRENT_TIMESTAMP | 创建时间 |
| 16 | update_time | timestamp | 19 | 0 | N | N | CURRENT_TIMESTAMP | 更新时间 |
| 编号 | 名称 | 数据类型 | 长度 | 小数位 | 允许空值 | 主键 | 默认值 | 说明 |
| 1 | job_classification_id | int | 10 | 0 | N | Y | 职位分类ID | |
| 2 | job_classification | varchar | 64 | 0 | Y | N | 职位分类 | |
| 3 | create_time | datetime | 19 | 0 | N | N | CURRENT_TIMESTAMP | 创建时间 |
| 4 | update_time | timestamp | 19 | 0 | N | N | CURRENT_TIMESTAMP | 更新时间 |
| 编号 | 名称 | 数据类型 | 长度 | 小数位 | 允许空值 | 主键 | 默认值 | 说明 |
| 1 | notice_id | mediumint | 8 | 0 | N | Y | 公告id: | |
| 2 | title | varchar | 125 | 0 | N | N | 标题: | |
| 3 | content | longtext | 2147483647 | 0 | Y | N | 正文: | |
| 4 | create_time | timestamp | 19 | 0 | N | N | CURRENT_TIMESTAMP | 创建时间: |
| 5 | update_time | timestamp | 19 | 0 | N | N | CURRENT_TIMESTAMP | 更新时间: |
| 编号 | 名称 | 数据类型 | 长度 | 小数位 | 允许空值 | 主键 | 默认值 | 说明 |
| 1 | personal_resume_id | int | 10 | 0 | N | Y | 个人简历ID | |
| 2 | regular_users | int | 10 | 0 | Y | N | 0 | 普通用户 |
| 3 | normal_name | varchar | 64 | 0 | Y | N | 普通姓名 | |
| 4 | normal_gender | varchar | 64 | 0 | Y | N | 普通性别 | |
| 5 | student_age | varchar | 64 | 0 | Y | N | 普通年龄 | |
| 6 | school_name | varchar | 64 | 0 | Y | N | 学校名称 | |
| 7 | professional_name | varchar | 64 | 0 | Y | N | 专业名称 | |
| 8 | educational_title | varchar | 64 | 0 | Y | N | 学历名称 | |
| 9 | personal_attachments | varchar | 255 | 0 | Y | N | 个人附件 | |
| 10 | personal_pictures | varchar | 255 | 0 | Y | N | 个人图片 | |
| 11 | personal_profile | text | 65535 | 0 | Y | N | 个人简介 | |
| 12 | create_time | datetime | 19 | 0 | N | N | CURRENT_TIMESTAMP | 创建时间 |
| 13 | update_time | timestamp | 19 | 0 | N | N | CURRENT_TIMESTAMP | 更新时间 |
| 编号 | 名称 | 数据类型 | 长度 | 小数位 | 允许空值 | 主键 | 默认值 | 说明 |
| 1 | praise_id | int | 10 | 0 | N | Y | 点赞ID: | |
| 2 | user_id | int | 10 | 0 | N | N | 0 | 点赞人: |
| 3 | create_time | timestamp | 19 | 0 | N | N | CURRENT_TIMESTAMP | 创建时间: |
| 4 | update_time | timestamp | 19 | 0 | N | N | CURRENT_TIMESTAMP | 更新时间: |
| 5 | source_table | varchar | 255 | 0 | Y | N | 来源表: | |
| 6 | source_field | varchar | 255 | 0 | Y | N | 来源字段: | |
| 7 | source_id | int | 10 | 0 | N | N | 0 | 来源ID: |
| 8 | status | bit | 1 | 0 | N | N | 1 | 点赞状态:1为点赞,0已取消 |
| 编号 | 名称 | 数据类型 | 长度 | 小数位 | 允许空值 | 主键 | 默认值 | 说明 |
| 1 | regular_users_id | int | 10 | 0 | N | Y | 普通用户ID | |
| 2 | user_name | varchar | 64 | 0 | Y | N | 用户姓名 | |
| 3 | user_gender | varchar | 64 | 0 | Y | N | 用户性别 | |
| 4 | user_age | varchar | 64 | 0 | Y | N | 用户年龄 | |
| 5 | examine_state | varchar | 16 | 0 | N | N | 已通过 | 审核状态 |
| 6 | user_id | int | 10 | 0 | N | N | 0 | 用户ID |
| 7 | create_time | datetime | 19 | 0 | N | N | CURRENT_TIMESTAMP | 创建时间 |
| 8 | update_time | timestamp | 19 | 0 | N | N | CURRENT_TIMESTAMP | 更新时间 |
| 编号 | 名称 | 数据类型 | 长度 | 小数位 | 允许空值 | 主键 | 默认值 | 说明 |
| 1 | reporting_information_id | int | 10 | 0 | N | Y | 举报信息ID | |
| 2 | enterprise_users | int | 10 | 0 | Y | N | 0 | 企业用户 |
| 3 | enterprise_name | varchar | 64 | 0 | Y | N | 企业名称 | |
| 4 | recruitment_title | varchar | 64 | 0 | Y | N | 招聘标题 | |
| 5 | job_classification | varchar | 64 | 0 | Y | N | 职位分类 | |
| 6 | recruitment_salary | varchar | 64 | 0 | Y | N | 招聘薪资 | |
| 7 | work_location | varchar | 64 | 0 | Y | N | 工作地点 | |
| 8 | regular_users | int | 10 | 0 | Y | N | 0 | 普通用户 |
| 9 | reporting_time | datetime | 19 | 0 | Y | N | 举报时间 | |
| 10 | report_content | text | 65535 | 0 | Y | N | 举报内容 | |
| 11 | examine_state | varchar | 16 | 0 | N | N | 未审核 | 审核状态 |
| 12 | examine_reply | varchar | 16 | 0 | Y | N | 审核回复 | |
| 13 | create_time | datetime | 19 | 0 | N | N | CURRENT_TIMESTAMP | 创建时间 |
| 14 | update_time | timestamp | 19 | 0 | N | N | CURRENT_TIMESTAMP | 更新时间 |
| 编号 | 名称 | 数据类型 | 长度 | 小数位 | 允许空值 | 主键 | 默认值 | 说明 |
| 1 | slides_id | int | 10 | 0 | N | Y | 轮播图ID: | |
| 2 | title | varchar | 64 | 0 | Y | N | 标题: | |
| 3 | content | varchar | 255 | 0 | Y | N | 内容: | |
| 4 | url | varchar | 255 | 0 | Y | N | 链接: | |
| 5 | img | varchar | 255 | 0 | Y | N | 轮播图: | |
| 6 | hits | int | 10 | 0 | N | N | 0 | 点击量: |
| 7 | create_time | timestamp | 19 | 0 | N | N | CURRENT_TIMESTAMP | 创建时间: |
| 8 | update_time | timestamp | 19 | 0 | N | N | CURRENT_TIMESTAMP | 更新时间: |
| 编号 | 名称 | 数据类型 | 长度 | 小数位 | 允许空值 | 主键 | 默认值 | 说明 |
| 1 | upload_id | int | 10 | 0 | N | Y | 上传ID | |
| 2 | name | varchar | 64 | 0 | Y | N | 文件名 | |
| 3 | path | varchar | 255 | 0 | Y | N | 访问路径 | |
| 4 | file | varchar | 255 | 0 | Y | N | 文件路径 | |
| 5 | display | varchar | 255 | 0 | Y | N | 显示顺序 | |
| 6 | father_id | int | 10 | 0 | Y | N | 0 | 父级ID |
| 7 | dir | varchar | 255 | 0 | Y | N | 文件夹 | |
| 8 | type | varchar | 32 | 0 | Y | N | 文件类型 |
| 编号 | 名称 | 数据类型 | 长度 | 小数位 | 允许空值 | 主键 | 默认值 | 说明 |
| 1 | user_id | mediumint | 8 | 0 | N | Y | 用户ID:[0,8388607]用户获取其他与用户相关的数据 | |
| 2 | state | smallint | 5 | 0 | N | N | 1 | 账户状态:[0,10](1可用|2异常|3已冻结|4已注销) |
| 3 | user_group | varchar | 32 | 0 | Y | N | 所在用户组:[0,32767]决定用户身份和权限 | |
| 4 | login_time | timestamp | 19 | 0 | N | N | CURRENT_TIMESTAMP | 上次登录时间: |
| 5 | phone | varchar | 11 | 0 | Y | N | 手机号码:[0,11]用户的手机号码,用于找回密码时或登录时 | |
| 6 | phone_state | smallint | 5 | 0 | N | N | 0 | 手机认证:[0,1](0未认证|1审核中|2已认证) |
| 7 | username | varchar | 16 | 0 | N | N | 用户名:[0,16]用户登录时所用的账户名称 | |
| 8 | nickname | varchar | 16 | 0 | Y | N | 昵称:[0,16] | |
| 9 | password | varchar | 64 | 0 | N | N | 密码:[0,32]用户登录所需的密码,由6-16位数字或英文组成 | |
| 10 | | varchar | 64 | 0 | Y | N | 邮箱:[0,64]用户的邮箱,用于找回密码时或登录时 | |
| 11 | email_state | smallint | 5 | 0 | N | N | 0 | 邮箱认证:[0,1](0未认证|1审核中|2已认证) |
| 12 | avatar | varchar | 255 | 0 | Y | N | 头像地址:[0,255] | |
| 13 | open_id | varchar | 255 | 0 | Y | N | 针对获取用户信息字段 | |
| 14 | create_time | timestamp | 19 | 0 | N | N | CURRENT_TIMESTAMP | 创建时间: |
| 15 | vip_level | varchar | 255 | 0 | Y | N | 会员等级 | |
| 16 | vip_discount | double | 11 | 2 | Y | N | 0.00 | 会员折扣 |
| 编号 | 名称 | 数据类型 | 长度 | 小数位 | 允许空值 | 主键 | 默认值 | 说明 |
| 1 | user_consultation_id | int | 10 | 0 | N | Y | 用户咨询ID | |
| 2 | enterprise_users | int | 10 | 0 | Y | N | 0 | 企业用户 |
| 3 | enterprise_name | varchar | 64 | 0 | Y | N | 企业名称 | |
| 4 | recruitment_title | varchar | 64 | 0 | Y | N | 招聘标题 | |
| 5 | job_classification | varchar | 64 | 0 | Y | N | 职位分类 | |
| 6 | recruitment_salary | varchar | 64 | 0 | Y | N | 招聘薪资 | |
| 7 | recruitment_number | int | 10 | 0 | Y | N | 0 | 招聘人数 |
| 8 | work_location | varchar | 64 | 0 | Y | N | 工作地点 | |
| 9 | regular_users | int | 10 | 0 | Y | N | 0 | 普通用户 |
| 10 | consultation_time | datetime | 19 | 0 | Y | N | 咨询时间 | |
| 11 | user_consultation | text | 65535 | 0 | Y | N | 用户咨询 | |
| 12 | enterprise_response | text | 65535 | 0 | Y | N | 企业回复 | |
| 13 | create_time | datetime | 19 | 0 | N | N | CURRENT_TIMESTAMP | 创建时间 |
| 14 | update_time | timestamp | 19 | 0 | N | N | CURRENT_TIMESTAMP | 更新时间 |
| 编号 | 名称 | 数据类型 | 长度 | 小数位 | 允许空值 | 主键 | 默认值 | 说明 |
| 1 | group_id | mediumint | 8 | 0 | N | Y | 用户组ID:[0,8388607] | |
| 2 | display | smallint | 5 | 0 | N | N | 100 | 显示顺序:[0,1000] |
| 3 | name | varchar | 16 | 0 | N | N | 名称:[0,16] | |
| 4 | description | varchar | 255 | 0 | Y | N | 描述:[0,255]描述该用户组的特点或权限范围 | |
| 5 | source_table | varchar | 255 | 0 | Y | N | 来源表: | |
| 6 | source_field | varchar | 255 | 0 | Y | N | 来源字段: | |
| 7 | source_id | int | 10 | 0 | N | N | 0 | 来源ID: |
| 8 | register | smallint | 5 | 0 | Y | N | 0 | 注册位置: |
| 9 | create_time | timestamp | 19 | 0 | N | N | CURRENT_TIMESTAMP | 创建时间: |
| 10 | update_time | timestamp | 19 | 0 | N | N | CURRENT_TIMESTAMP | 更新时间: |
整个基于Web的在线招聘系统的需求分析主要对系统总体架构以及功能模块的设计,通过建立E-R模型和数据库逻辑系统设计完成了数据库系统设计。
4系统关键模块设计与实现
基于Web的在线招聘系统的详细设计与实现主要是根据前面的需求分析和总体设计来设计页面并实现业务逻辑。主要从界面实现、业务逻辑实现这两部分进行介绍。
4.1普通用户功能模块
4.1.1 首页界面
当进入基于Web的在线招聘系统的时候,首先映入眼帘的是系统的导航栏,其主界面展示如下图4-1所示。
图4-1 首页界面图
4.1.2 用户登录界面
基于Web的在线招聘系统中的注册后的用户是可以通过自己的账户名和密码进行登录的,当用户输入完整的自己的账户名和密码信息并点击“登录”按钮后,将会首先验证输入的有没有空数据,再次验证输入的账户名+密码和数据库中当前保存的用户信息是否一致,只有在一致后将会登录成功并自动跳转到基于Web的在线招聘系统的首页中;否则将会提示相应错误信息,用户登录界面如下图4-2所示。
图4-2用户登录界面图
4.1.3 企业招聘界面
当普通用户点击“ 企业招聘”后,普通用户可以在此模块查看所有岗位的招聘信息,根据自己的兴趣和专业进行筛选和面试投递、还可进行在线咨询、举报,界面如下图4-3所示。
图4-3企业招聘详情界面图
4.1.4应聘投递界面
当用户在企业招聘详情页面点击“投递”按钮后会进入应聘投递信息提交页面,输入相关信息后点击提交即可完成投递,页面如图4-4所示。
图4-4 应聘投递提交界面图
4.1.5 招聘资讯界面
当用户点击“招聘资讯”后,用户可以在资讯详情页面查看、收藏、点赞、评论该资讯,界面如下图所示。
图4-5招聘资讯详情界面图
普通用户点击系统右上方“个人中心”可进入个人首页,点击“个人简历”可以编辑和管理自己的求职简历。界面如下图所示。
图4-6个人简历添加界面图
当企业用户点击“企业招聘管理”按钮后会进入企业招聘管理列表,企业用户可以发布企业招聘信息,包括岗位描述、要求、申请截止日期等,页面如图所示。
图4-7 企业招聘管理界面图
当企业用户点击“应聘投递管理”按钮后会进入应聘投递列表,企业用户可以查看和审核用户投递的简历和应聘情况。界面如下图4-8所示。
图4-8应聘投递审核界面图
当企业用户点击“面试安排管理”按钮后会进入面试安排列表,企业用户可以安排和管理面试的时间和地点。界面如下图4-9所示。
图4-9 面试安排管理界面图
4.3管理员功能模块
4.3.1 系统用户管理界面
基于Web的在线招聘系统中的管理人员是可以对注册的普通用户、企业用户进行管理的,也可以对管理员进行管控。界面如下图4-10所示。
图4-10用户管理界面图
4.3.2 系统管理界面
管理员点击“系统管理”这一菜单会显示轮播图这一个子菜单,管理员可以对前台展示的轮播图进行设置,界面如下图4-11所示。
图4-11系统管理界面图
4.3.3 公告信息管理界面
管理员点击“公告信息管理”菜单,可以发布重要通知和公告,提醒用户关注的重要信息。管理员还可以编辑、删除或关闭公告信息,对公告信息进行统一管理。界面如下图所示。
图4-12公告信息管理界面图
4.3.4 资源管理界面
管理员点击“资源管理”菜单,管理员可以上传、编辑或删除系统的资源,如文章、图片、视频等。这些资源可用于招聘资讯模块的展示。管理员还可以对资讯进行分类和标签化,方便用户查找和使用,界面如下图所示。
图4-13资源管理界面图
5系统测试
系统开发到了最后一个阶段那就是系统测试,系统测试对软件的开发其实是非常有必要的。因为没什么系统一经开发出来就可能会尽善尽美,再厉害的系统开发工程师也会在系统开发的时候出现纰漏,系统测试能够较好的改正一些bug,为后期系统的维护性提供很好的支持。通过系统测试,开发人员也可以建立自己对系统的信心,为后期的系统版本的跟新提供支持。
5.2 系统测试用例
系统测试包括:用户登录功能测试、企业招聘信息展示功能测试、企业招聘信息添加、企业招聘信息搜索、密码修改功能测试,如表5-1、5-2、5-3、5-4、5-5所示:
表5-1 用户登录功能测试表
| 用例名称 | 用户登录系统 |
| 目的 | 测试用户通过正确的用户名和密码可否登录功能 |
| 前提 | 未登录的情况下 |
| 测试流程 | 1) 进入登录页面 2) 输入正确的用户名和密码 |
| 预期结果 | 用户名和密码正确的时候,跳转到登录成功界面,反之则显示错误信息,提示重新输入 |
| 实际结果 | 实际结果与预期结果一致 |
企业招聘信息查看功能测试:
表5-2企业招聘信息查看功能测试表
| 用例名称 | 企业招聘信息查看 |
| 目的 | 测试企业招聘信息查看功能 |
| 前提 | 用户登录 |
| 测试流程 | 点击企业招聘信息列表 |
| 预期结果 | 可以查看到所有企业招聘信息 |
| 实际结果 | 实际结果与预期结果一致 |
管理员添加企业招聘信息界面测试:
表5-3 管理员添加企业招聘信息界面测试表
| 用例名称 | 企业招聘信息添加测试用例 |
| 目的 | 测试企业招聘信息添加功能 |
| 前提 | 管理员正常登录情况下 |
| 测试流程 | 1)管理员点击企业招聘管理,然后点击企业招聘,点击添加后并填写信息。 2)点击进行提交。 |
| 预期结果 | 提交以后,页面首页会显示新的企业招聘信息 |
| 实际结果 | 实际结果与预期结果一致 |
企业招聘信息搜索功能测试:
表5-4企业招聘信息搜索功能测试表
| 用例名称 | 企业招聘信息搜索测试 |
| 目的 | 测试企业招聘信息搜索功能 |
| 前提 | 无 |
| 测试流程 | 1)在搜索框填入搜索关键字。 2)点击搜索按钮。 |
| 预期结果 | 页面显示包含有搜索关键字的人才信息 |
| 实际结果 | 实际结果与预期结果一致 |
密码修改功能测试:
表5-5 密码修改功能测试表
| 用例名称 | 密码修改测试用例 |
| 目的 | 测试管理员密码修改功能 |
| 前提 | 管理员用户正常登录情况下 |
| 测试流程 | 1)管理员密码修改并完成填写。 2)点击进行提交。 |
| 预期结果 | 使用新的密码可以登录 |
| 实际结果 | 实际结果与预期结果一致 |
5.3 系统测试结果
通过编写基于Web的在线招聘系统的测试用例,已经检测完毕用户登录模块、企业招聘信息查看模块、企业招聘信息添加模块、企业招聘信息搜索模块、密码修改功能测试,通过这5大模块为基于Web的在线招聘系统的后期推广运营提供了强力的技术支撑。
结论
至此,基于Web的在线招聘系统已经结束,在开发前做了许多的准备,在本系统的设计和开发过程中阅览和学习了许多文献资料,从中我也收获了很多宝贵的方法和设计思路,对系统的开发也起到了很重要的作用,系统的开发技术选用的都是自己比较熟悉的,比如Web、JAVA语言、MYSQL,这些技术都是在以前的学习中学到了,其中许多的设计思路和方法都是在以前不断地学习中摸索出来的经验,其实对于我们来说工作量还是比较大的,但是正是由于之前的积累与准备,才能顺利的完成这个项目,由此看来,积累经验跟做好准备是十分重要的事情。
当然在该系统的设计与实现的过程中也离不开老师以及同学们的帮助,正是因为他们的指导与帮助,我才能够成功的在预期内完成了这个系统。同时在这个过程当中我也收获了很多东西,此系统也有需要改进的地方,但是由于专业知识的浅薄,并不能做到十分完美,希望以后有机会可以让其真正的投入到使用之中。
参考文献
[1]何毅平,黄媛,湛茂溪,等.基于网络爬虫的招聘信息可视化系统设计与实现[J].长江工程职业技术学院学报,2023,40(03):24-28.DOI:10.14079/j.cnki.cn42-1745/tv.2023.03.006.
[2]张雅茹,孙鑫,张翼鹤,等.广电数字化招聘系统的设计与实现[J].中国有线电视,2023,(09):5-10.
[3]王秉姝.公立医院人才招聘系统的优化与实践[J].就业与保障,2023,(07):43-45.
[4]黄成伟,张科军,王学理.医院人事招聘登记系统的设计与实现[J].现代医院管理,2023,21(02):66-69.
[5]He R ,Han Y .Design and Implementation of Personnel Recruitment System in Higher Vocational School[J].Advances in Vocational and Technical Education,2023,5(1):
[6]M. K ,M. M ,Sathya K , et al.A modern online interview platform for recruitment system[J].Materials Today: Proceedings,2023,80(P3):3022-3027.
[7]张远锋.医院招聘简历系统的设计思路与优化建议[J].现代医院管理,2022,20(06):52-55.
[8]王婵,唐亚修,张慧娥.基于Python的招聘信息爬虫系统的设计与实现[J].电子制作,2022,30(24):50-53.DOI:10.16589/j.cnki.cn11-3571/tn.2022.24.012.
[9]圣立明,李超,常京.基于微信小程序的求职招聘系统的设计[J].电脑知识与技术,2022,18(31):49-52.DOI:10.14004/j.cnki.ckt.2022.2032.
[10]郝思飞,人才招聘系统V1.0.山西省,太原智林信息技术股份有限公司,2022-09-08.
[11]张怀秀.企事业单位网上招聘推荐系统开发实现[J].电脑编程技巧与维护,2022,(06):49-51.DOI:10.16184/j.cnki.comprg.2022.06.035.
[12]Kai F ,Renate H ,Romina B , et al.Patient Recruitment System for Clinical Trials: Mixed Methods Study About Requirements at Ten University Hospitals.[J].JMIR medical informatics,2022,10(4):e28696-e28696.
[13]Ahmed A ,Rabeb M ,Shakti S , et al.SDRS: A stable data-based recruitment system in IoT crowdsensing for localization tasks[J].Journal of Network and Computer Applications,2020,177(prepublish):102968-.
[14]郑悍.一个基于微服务的线上招聘系统的设计与实现[D].华中科技大学,2020.DOI:10.27157/d.cnki.ghzku.2020.006708.
[15]李孟津,杨丹.基于SpringBoot的在线招聘网站的设计与实现[J].科学技术创新,2020,(26):98-99.
[16]邢娜,欧益伊.医院在线招聘管理系统的开发与应用[J].转化医学杂志,2020,9(03):162-164.
[17]孙永成,在线报名招聘系统.甘肃省,兰州成祥信息技术有限公司,2020-02-13.
[18]南志鹏,葛珊珊,宋永涛.基于SSH框架的在线招聘系统[J].信息与电脑(理论版),2019,31(23):67-68.
[19]黄中毓.招聘系统的设计与实现[D].西南交通大学,2019.DOI:10.27414/d.cnki.gxnju.2019.000651.
[20]揣小龙,郭立平,于跃,等.企业人事招聘系统的设计与实现[J].科学技术创新,2019,(01):95-96.
致 谢
转眼间,大普通用户活便已经接近尾声,人面对着离别与结束,总是充满着不舍与茫然,我亦如此,仍记得那年秋天,我迫不及待的提前一天到了学校,面对学校巍峨的大门,我心里充满了期待:这里,就是我新生活的起点吗?那天,阳光明媚,学校的欢迎仪式很热烈,我面对着一个个对着我微笑的同学,仿佛一缕缕阳光透过胸口照进了我心里,同时,在那天我认识可爱的室友,我们携手共同度过了这难忘的两年。如今,我望着这篇论文的致谢,不禁又要问自己:现在,我们就要说再见了吗?
感慨莫名,不知所言。遥想当初刚来学校的时候,心里总是想着工科学校会过于板正,会缺乏一些柔情,当时心里甚至有一点点排斥,但是随着我对学校的慢慢认识与了解,我才认识到了她的美丽,她的柔情,并且慢慢的喜欢上了这个校园,但是时间太快了,快到我还没有好好体会她的美丽便要离开了,但是她带给我的回忆,永远不会离开我,也许真正离开那天我的眼里会满含泪水,我不是因为难过,我只是想将她的样子映在我的泪水里,刻在我的心里。最后,感谢我的老师们,是你们教授了我们知识与做人的道理;感谢我的室友们,是你们陪伴了我如此之久;感谢每位关心与支持我的人。
少年,追风赶月莫停留,平荒尽处是春山。
请关注点赞+私信博主,免费领取项目源码
713

被折叠的 条评论
为什么被折叠?



