目 录
摘要
随着互联网技术的飞速发展和电子商务的普及,越来越多的消费者选择在网上购物。这不仅给消费者带来了便利,也为商家提供了更广阔的市场。在这种背景下,如何提高用户体验、提高销售额和满足消费者个性化需求成为电子商务平台亟待解决的问题。推荐系统作为解决这些问题的有效手段,正逐渐成为电子商务平台的核心技术之一。为此,本文提出了一种采用Django框架开发设计的电子商务平台中推荐系统。Django是一个开源的Web应用框架,其快速开发、安全稳定、易于维护等特点使得它成为构建电子商务平台的理想选择。通过本系统的的成功实施,用户可以更快地找到自己感兴趣的商品,减少搜索和浏览时间,提高购物满意度。还可以帮助商家更准确地把握市场需求,提高销售效率和利润率。
关键词:电子商务;推荐系统;Django;
Abstract
With the rapid development of Internet technology and the popularity of e-commerce, more and more consumers choose to shop online. This not only brings convenience to consumers, but also provides businesses with a broader market. In this context, how to improve user experience, increase sales revenue, and meet personalized consumer needs has become an urgent issue for e-commerce platforms. As an effective means to solve these problems, recommendation systems are gradually becoming one of the core technologies of e-commerce platforms. Therefore, this article proposes a recommendation system for e-commerce platforms developed and designed using the Django framework. Django is an open-source web application framework that is an ideal choice for building e-commerce platforms due to its fast development, security, stability, and ease of maintenance. Through the successful implementation of this system, users can quickly find the products they are interested in, reduce search and browsing time, and improve shopping satisfaction. It can also help businesses more accurately grasp market demand, improve sales efficiency and profit margins.
Keywords: E-commerce; Recommendation system; Django;
1 绪论
1.1 研究背景
近年来,随着互联网的普及和电子商务技术的成熟,消费者越来越多地选择在线购物。在电子商务平台上,用户对于商品的选择和需求多样化。为了更好地满足用户需求,电子商务平台需要提供一种有效的商品推荐机制。在这样的背景下,电子商务推荐系统应运而生。Django是一个开源的Web应用框架,其快速开发、安全稳定、易于维护等特点使得它成为构建电子商务平台的理想选择。通过利用Django框架和相关的推荐算法,电子商务平台可以实现对用户行为的精准分析,从而为用户推荐更符合其需求的商品。采用Django框架开发电子商务平台中推荐系统,不仅有助于提高电子商务平台的用户满意度和忠诚度,还可以帮助商家更准确地把握市场需求,提高销售效率和利润率。
随着互联网技术的飞速发展,网购已成为人们日常生活的重要组成部分。研究电子商务平台中推荐系统具有重要的意义,其意义主要体现在以下几个方面:
首先,可以提高信息筛选效率。在电子商务平台上,商品种类繁多,用户通常需要从大量商品中筛选出符合自己需求的商品。而推荐系统能够自动分析用户的历史行为和偏好,为其推荐相关度高的商品,从而显著提高信息筛选效率,节省用户的时间和精力。
其次,可以增强用户体验。推荐系统能够个性化地满足用户需求,根据用户的喜好和购物习惯,推荐出更符合其需求的商品。这不仅能够提高用户的满意度,还能够增强用户对电子商务平台的忠诚度,为商家创造更多的价值。
最后,可以促进业务发展。对于电子商务平台而言,推荐系统能够有效提高转化率,增加用户粘性,进而促进业务发展。通过推荐系统,商家可以将更多的商品展示给用户,
提高商品的曝光率和销售量。同时,推荐系统还可以帮助商家更好地了解市场需求和消费者行为,为其制定更精准的营销策略提供依据。
1.3论文结构与章节安排
论文将分层次进行编排,除去论文摘要致谢文献参考部分,正文部分主要结构如下:
论文将分层次进行编排,除去论文摘要致谢文献参考部分,论文主要架构如下:
第一章:绪论。主要介绍了课题研究的背景,研究意义和论文结构与章节安排。
第二章:系统分析。主要从系统的用户、功能等方面进行需求分析。
第三章:系统总体设计。主要对系统框架、系统功能模块、数据库进行功能设计。
第四章:系统详细设计与实现。主要介绍了系统功能界面的实现。
第五章:系统测试。主要对系统的部分界面进行测试并对主要功能进行测试。
第六章:总结。主要对系统的设计工作进行总结。
2系统分析
2.1 可行性分析
(1)技术可行性
Django是一个成熟、稳定的Web应用框架,具有丰富的功能和强大的扩展性,非常适合用于构建电子商务平台。同时,Django社区活跃,有大量现成的库和插件可供选择,可以加速开发进程。此外,Django还支持多种数据库和缓存系统,能够满足推荐系统对高性能、高可扩展性的需求。因此,从技术层面分析是可行的。
(2)经济可行性
在电子商务领域,个性化推荐系统已经成为一种标配,对于提高用户满意度、促进业务增长具有显著作用,投入资源开发和维护一个基于Django的推荐系统是符合经济利益的。同时,Django作为开源框架,可以免费使用,也可以降低开发成本。因此,从经济角度分析是可行的。
(3)社会可行性
个性化推荐系统能够提高用户的购物体验,满足用户的个性化需求,符合社会发展的趋势。同时,推荐系统还能够帮助商家更好地了解市场需求和消费者行为,为其制定更精准的营销策略提供依据,有助于推动电子商务行业的健康发展。因此,从社会角度来看是可行的。
系统流程是用一些特定的符合和线条来进行演示用户在使用系统时的过程,在进行系统分析的时候,业务流程可以帮助开发人员更好的理解业务,发现错误,完善系统。
2.2.1 注册流程
要成为系统用户,首先要通过注册,用户注册流程图如下图2-1所示

图2-1 注册流程图
用户通过登录才能访问系统及权限以内的功能,对此将实现各种应用及管理等功能,用户登录流程图如下图2-2所示。

图2-2 登录流程图
2.2.3 数据删除流程
如果系统里面存在一些没有用的数据,相关的管理人员还可以对这些数据进行删除,数据删除时流程图如下图2-3所示。

图2-3 数据删除流程图
按照电子商务平台中推荐系统的设计与实现的角色,主要包括商家用户、普通用户和管理员这三大功能模块。
- 商家用户功能
- 注册登录:商家可以通过注册成为系统用户,注册后需由管理员进行审核,审核通过后可以用账号密码登录系统。
- 后台首页:用户可以查看后台首页展示的商品销售金额和商品销售数量统计图信息。
- 最新商品管理:用户可以查看最新商品列表中某个商品的详情和评论信息,可以对最新商品信息进行查询、重置、添加和删除操作。
- 特卖商品管理:用户可以查看特卖商品列表中某个商品的详情和评论信息,可以对特卖商品信息进行查询、重置、添加和删除操作。
- 热卖商品管理:用户可以查看热卖商品列表中某个商品的详情和评论信息,可以对热卖商品信息进行查询、重置、添加和删除操作。
- 商城管理:用户可以对商品信息进行查询、重置、添加和删除操作。可以对订单列表、订单配送信息进行查询、重置和删除操作。
- 我的:用户可以修改个人信息和登录密码;可以浏览网站首页;点击“退出”即可退出系统的登录。
- 普通用户功能
- 注册登录:新用户可以通过注册成为系统用户,用户注册后可以用账号密码登录系统。
- 首页:用户可以查看首页展示的轮播图、公告信息、商品信息、最新商品推荐等信息。
- 商城论坛:用户可以发表论坛内容,可以查看论坛列表中某个论坛的详情并可以点赞、收藏和评论。
- 公告信息:用户可以查看系统发布的网站公告、关于我们、联系方式、网站介绍信息。
- 商城资讯:用户可以查看商城资讯列表中某个资讯的详情并可以点赞、收藏和评论。
- 商品信息:用户可以查看特卖商品列表中某个商品的详情并可以收藏、加入购物车或立即购买。
- 商城管理:在商场管理界面,用户可以查看和管理我的购物车、我的订单和我的地址信息。
- 最新商品:用户可以查看最新商品列表中某个商品的详情并可以收藏、加入购物车或立即购买。
- 特卖商品:用户可以查看特卖商品列表中某个商品的详情并可以收藏、加入购物车或立即购买。
- 热卖商品:用户可以查看热卖商品列表中某个商品的详情并可以收藏、加入购物车或立即购买。
- 我的:用户可以修改“我的账户”中的个人信息和登录密码;用户可以查看个人和管理个人中心中的个人首页、订单配送、商城论坛和收藏信息。
- 管理员功能
- 登录:管理员可以通过在后台输入正确的账号和密码进行登录。
- 后台首页:管理员可以查看后台首页展示的商品销售金额和商品销售数量统计图信息。
- 系统用户:管理员可以系统用户列表中某一用户的详情,可以对用户信息进行查询、重置、添加和删除操作。
- 商品标签管理:管理员可以查看商品标签列表中某个标签的详情,可以对商品标签信息进行查询、重置、添加和删除操作。
- 最新商品管理:管理员可以查看最新商品列表中某个商品的详情和评论,可以对最新商品信息进行查询、重置、添加和删除操作。
- 商品类型管理:管理员可以查看商品类型列表中某个类型的详情,可以对商品类型信息进行查询、重置、添加和删除操作。
- 特卖商品管理:管理员可以查看特卖商品列表中某个商品的详情和评论,可以对特卖商品信息进行查询、重置、添加和删除操作。
- 热卖商品管理:管理员可以查看热卖商品列表中某个商品的详情和评论,可以对热卖商品信息进行查询、重置、添加和删除操作。
- 系统管理:管理人员在“系统管理”这一菜单下对轮播图和广告信息进行管控,可以对轮播图、广告信息进行查询、重置、添加和删除操作。
- 公告信息管理:管理员可以查看公告信息列表中某一公告的详情,可以对公告信息进行查询、重置、添加和删除操作。
- 资源管理:管理员可以查看商城资讯列表中某个资讯的详情和评论信息,可以查询、重置、添加和删除商城资讯、资讯分类列表信息。
- 交流管理:管理员可以查看商城论坛列表中某个论坛的详情和评论信息,可以查询、重置、添加和删除商城论坛、论坛分类列表信息。
- 商城管理:可以对商品信息、分类列表信息进行查询、重置、添加和删除操作;可以对订单列表、订单配送信息进行查询、重置和删除操作。
- 我的:管理员可以修改个人信息和登录密码;可以浏览网站首页;点击“退出”即可退出系统的登录。
2.4 系统用例分析
通过2.3功能的分析,得出了本系统的用例图:
商家用户用例图如下图2-4所示。

图2-4 商家用户用例图
普通用户用例图如下图2-5所示。

图2-5 普通用户用例图
管理员用例图如下图2-6所示。

本章主要通过对电子商务平台中推荐系统的可行性分析、流程分析、功能需求分析、系统用例分析,确定整个电子商务平台中推荐系统要实现的功能。同时也为电子商务平台中推荐系统的代码实现和测试提供了标准。
3 系统总体设计
本章主要讨论的内容包括电子商务平台中推荐系统的设计与实现的架构设计、功能模块设计、数据库系统设计。
3.1 系统架构设计
本系统从架构上分为三层:表现层(UI)、业务逻辑层(BLL)以及数据层(DL)。

图3-1 系统架构设计图
表现层(UI):又称UI层,主要完成本系统的UI交互功能,一个良好的UI可以打打提高用户的用户体验,增强用户使用本系统时的舒适度。UI的界面设计也要适应不同版本的系统以及不同尺寸的分辨率,以做到良好的兼容性。UI交互功能要求合理,用户进行交互操作时必须要得到与之相符的交互结果,这就要求表现层要与业务逻辑层进行良好的对接。
业务逻辑层(BLL):主要完成本系统的数据处理功能。用户从表现层传输过来的数据经过业务逻辑层进行处理交付给数据层,系统从数据层读取的数据经过业务逻辑层进行处理交付给表现层。
数据层(DL):由于本系统的数据是放在服务端的MySQL数据库中,因此本属于服务层的部分可以直接整合在业务逻辑层中,所以数据层中只有数据库,其主要完成本系统的数据存储和管理功能。
3.2 系统功能模块设计
3.2.1整体功能模块设计
在上一章节中主要对系统的功能性需求和非功能性需求进行分析,并且根据需求分析了系统中的用例。那么接下来就要开始对本系统的主要功能和数据库开始进行设计。基于根据前面章节的需求分析得出,其总体设计模块图如图3-1所示。
图3-2 系统功能模块图
3.3 数据库设计
数据库设计一般包括需求分析、概念模型设计、数据库表建立三大过程,其中需求分析前面章节已经阐述,概念模型设计有概念模型和逻辑结构设计两部分。
3.3.1 数据库概念结构设计
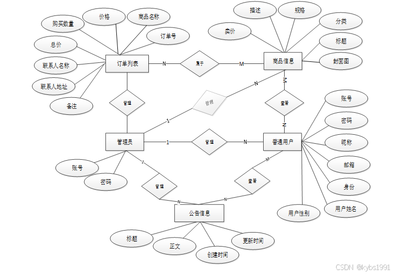
下面是整个电子商务平台中推荐系统的设计与实现中主要的数据库表总E-R实体关系图。
图3-3 系统总E-R关系图
3.3.2 数据库逻辑结构设计
通过上一小节中电子商务平台中推荐系统的设计与实现中总E-R关系图上得出一共需要创建很多个数据表。在此主要罗列几个主要的数据库表结构设计。
表access_token (登陆访问时长)
| 编号 | 名称 | 数据类型 | 长度 | 小数位 | 允许空值 | 主键 | 默认值 | 说明 |
| 1 | token_id | int | 10 | 0 | N | Y | 临时访问牌ID | |
| 2 | token | varchar | 64 | 0 | Y | N | 临时访问牌 | |
| 3 | info | text | 65535 | 0 | Y | N | ||
| 4 | maxage | int | 10 | 0 | N | N | 2 | 最大寿命:默认2小时 |
| 5 | create_time | timestamp | 19 | 0 | N | N | CURRENT_TIMESTAMP | 创建时间: |
| 6 | update_time | timestamp | 19 | 0 | N | N | CURRENT_TIMESTAMP | 更新时间: |
| 7 | user_id | int | 10 | 0 | N | N | 0 | 用户编号: |
表ad (广告信息:)
| 编号 | 名称 | 数据类型 | 长度 | 小数位 | 允许空值 | 主键 | 默认值 | 说明 |
| 1 | ad_id | smallint | 5 | 0 | N | Y | 广告ID:[0,32767] | |
| 2 | display | smallint | 5 | 0 | N | N | 100 | 显示顺序:[0,10000]数值越小,越优先显示 |
| 3 | hits | int | 10 | 0 | N | N | 0 | 点击量:[0,2147483647] |
| 4 | location | varchar | 16 | 0 | Y | N | 投放位置:[0,16] | |
| 5 | title | varchar | 32 | 0 | Y | N | 广告标题:[0,32] | |
| 6 | content | longtext | 2147483647 | 0 | Y | N | 广告内容:[0,255] | |
| 7 | img | varchar | 255 | 0 | Y | N | 广告图:[0,255] | |
| 8 | url | varchar | 255 | 0 | Y | N | 跳转链接:[0,255] | |
| 9 | create_time | timestamp | 19 | 0 | N | N | CURRENT_TIMESTAMP | 创建时间: |
| 10 | update_time | timestamp | 19 | 0 | N | N | CURRENT_TIMESTAMP | 更新时间: |
表address (收货地址:)
| 编号 | 名称 | 数据类型 | 长度 | 小数位 | 允许空值 | 主键 | 默认值 | 说明 |
| 1 | address_id | int | 10 | 0 | N | Y | 收货地址: | |
| 2 | name | varchar | 32 | 0 | Y | N | 姓名: | |
| 3 | phone | varchar | 13 | 0 | Y | N | 手机: | |
| 4 | postcode | varchar | 8 | 0 | Y | N | 邮编: | |
| 5 | address | varchar | 255 | 0 | N | N | 地址: | |
| 6 | user_id | mediumint | 8 | 0 | N | N | 用户ID:[0,8388607]用户获取其他与用户相关的数据 | |
| 7 | create_time | timestamp | 19 | 0 | N | N | CURRENT_TIMESTAMP | 创建时间: |
| 8 | update_time | timestamp | 19 | 0 | N | N | CURRENT_TIMESTAMP | 更新时间: |
| 9 | default | bit | 1 | 0 | N | N | 0 | 默认判断 |
表article (文章:用于内容管理系统的文章)
| 编号 | 名称 | 数据类型 | 长度 | 小数位 | 允许空值 | 主键 | 默认值 | 说明 |
| 1 | article_id | mediumint | 8 | 0 | N | Y | 文章id:[0,8388607] | |
| 2 | title | varchar | 125 | 0 | N | Y | 标题:[0,125]用于文章和html的title标签中 | |
| 3 | type | varchar | 64 | 0 | N | N | 0 | 文章分类:[0,1000]用来搜索指定类型的文章 |
| 4 | hits | int | 10 | 0 | N | N | 0 | 点击数:[0,1000000000]访问这篇文章的人次 |
| 5 | praise_len | int | 10 | 0 | N | N | 0 | 点赞数 |
| 6 | create_time | timestamp | 19 | 0 | N | N | CURRENT_TIMESTAMP | 创建时间: |
| 7 | update_time | timestamp | 19 | 0 | N | N | CURRENT_TIMESTAMP | 更新时间: |
| 8 | source | varchar | 255 | 0 | Y | N | 来源:[0,255]文章的出处 | |
| 9 | url | varchar | 255 | 0 | Y | N | 来源地址:[0,255]用于跳转到发布该文章的网站 | |
| 10 | tag | varchar | 255 | 0 | Y | N | 标签:[0,255]用于标注文章所属相关内容,多个标签用空格隔开 | |
| 11 | content | longtext | 2147483647 | 0 | Y | N | 正文:文章的主体内容 | |
| 12 | img | varchar | 255 | 0 | Y | N | 封面图 | |
| 13 | description | text | 65535 | 0 | Y | N | 文章描述 |
表article_type (文章分类)
| 编号 | 名称 | 数据类型 | 长度 | 小数位 | 允许空值 | 主键 | 默认值 | 说明 |
| 1 | type_id | smallint | 5 | 0 | N | Y | 分类ID:[0,10000] | |
| 2 | display | smallint | 5 | 0 | N | N | 100 | 显示顺序:[0,1000]决定分类显示的先后顺序 |
| 3 | name | varchar | 16 | 0 | N | N | 分类名称:[2,16] | |
| 4 | father_id | smallint | 5 | 0 | N | N | 0 | 上级分类ID:[0,32767] |
| 5 | description | varchar | 255 | 0 | Y | N | 描述:[0,255]描述该分类的作用 | |
| 6 | icon | text | 65535 | 0 | Y | N | 分类图标: | |
| 7 | url | varchar | 255 | 0 | Y | N | 外链地址:[0,255]如果该分类是跳转到其他网站的情况下,就在该URL上设置 | |
| 8 | create_time | timestamp | 19 | 0 | N | N | CURRENT_TIMESTAMP | 创建时间: |
| 9 | update_time | timestamp | 19 | 0 | N | N | CURRENT_TIMESTAMP | 更新时间: |
表auth (用户权限管理)
| 编号 | 名称 | 数据类型 | 长度 | 小数位 | 允许空值 | 主键 | 默认值 | 说明 |
| 1 | auth_id | int | 10 | 0 | N | Y | 授权ID: | |
| 2 | user_group | varchar | 64 | 0 | Y | N | 用户组: | |
| 3 | mod_name | varchar | 64 | 0 | Y | N | 模块名: | |
| 4 | table_name | varchar | 64 | 0 | Y | N | 表名: | |
| 5 | page_title | varchar | 255 | 0 | Y | N | 页面标题: | |
| 6 | path | varchar | 255 | 0 | Y | N | 路由路径: | |
| 7 | position | varchar | 32 | 0 | Y | N | 位置: | |
| 8 | mode | varchar | 32 | 0 | N | N | _blank | 跳转方式: |
| 9 | add | tinyint | 3 | 0 | N | N | 1 | 是否可增加: |
| 10 | del | tinyint | 3 | 0 | N | N | 1 | 是否可删除: |
| 11 | set | tinyint | 3 | 0 | N | N | 1 | 是否可修改: |
| 12 | get | tinyint | 3 | 0 | N | N | 1 | 是否可查看: |
| 13 | field_add | text | 65535 | 0 | Y | N | 添加字段: | |
| 14 | field_set | text | 65535 | 0 | Y | N | 修改字段: | |
| 15 | field_get | text | 65535 | 0 | Y | N | 查询字段: | |
| 16 | table_nav_name | varchar | 500 | 0 | Y | N | 跨表导航名称: | |
| 17 | table_nav | varchar | 500 | 0 | Y | N | 跨表导航: | |
| 18 | option | text | 65535 | 0 | Y | N | 配置: | |
| 19 | create_time | timestamp | 19 | 0 | N | N | CURRENT_TIMESTAMP | 创建时间: |
| 20 | update_time | timestamp | 19 | 0 | N | N | CURRENT_TIMESTAMP | 更新时间: |
表cart (购物车)
| 编号 | 名称 | 数据类型 | 长度 | 小数位 | 允许空值 | 主键 | 默认值 | 说明 |
| 1 | cart_id | int | 10 | 0 | N | Y | 购物车ID: | |
| 2 | title | varchar | 64 | 0 | Y | N | 标题: | |
| 3 | img | varchar | 255 | 0 | N | N | 0 | 图片: |
| 4 | user_id | int | 10 | 0 | N | N | 0 | 用户ID: |
| 5 | create_time | timestamp | 19 | 0 | N | N | CURRENT_TIMESTAMP | 创建时间: |
| 6 | update_time | timestamp | 19 | 0 | N | N | CURRENT_TIMESTAMP | 更新时间: |
| 7 | state | int | 10 | 0 | N | N | 0 | 状态:使用中,已失效 |
| 8 | price | double | 9 | 2 | N | N | 0.00 | 单价: |
| 9 | price_ago | double | 9 | 2 | N | N | 0.00 | 原价: |
| 10 | price_count | double | 11 | 2 | N | N | 0.00 | 总价: |
| 11 | num | int | 10 | 0 | N | N | 1 | 数量: |
| 12 | goods_id | mediumint | 8 | 0 | N | N | 商品id:[0,8388607] | |
| 13 | type | varchar | 64 | 0 | N | N | 未分类 | 商品分类: |
| 14 | description | varchar | 255 | 0 | Y | N | 描述:[0,255]用于产品规格描述 |
表collect (收藏)
| 编号 | 名称 | 数据类型 | 长度 | 小数位 | 允许空值 | 主键 | 默认值 | 说明 |
| 1 | collect_id | int | 10 | 0 | N | Y | 收藏ID: | |
| 2 | user_id | int | 10 | 0 | N | N | 0 | 收藏人ID: |
| 3 | source_table | varchar | 255 | 0 | Y | N | 来源表: | |
| 4 | source_field | varchar | 255 | 0 | Y | N | 来源字段: | |
| 5 | source_id | int | 10 | 0 | N | N | 0 | 来源ID: |
| 6 | title | varchar | 255 | 0 | Y | N | 标题: | |
| 7 | img | varchar | 255 | 0 | Y | N | 封面: | |
| 8 | create_time | timestamp | 19 | 0 | N | N | CURRENT_TIMESTAMP | 创建时间: |
| 9 | update_time | timestamp | 19 | 0 | N | N | CURRENT_TIMESTAMP | 更新时间: |
表comment (评论)
| 编号 | 名称 | 数据类型 | 长度 | 小数位 | 允许空值 | 主键 | 默认值 | 说明 |
| 1 | comment_id | int | 10 | 0 | N | Y | 评论ID: | |
| 2 | user_id | int | 10 | 0 | N | N | 0 | 评论人ID: |
| 3 | reply_to_id | int | 10 | 0 | N | N | 0 | 回复评论ID:空为0 |
| 4 | content | longtext | 2147483647 | 0 | Y | N | 内容: | |
| 5 | nickname | varchar | 255 | 0 | Y | N | 昵称: | |
| 6 | avatar | varchar | 255 | 0 | Y | N | 头像地址:[0,255] | |
| 7 | create_time | timestamp | 19 | 0 | N | N | CURRENT_TIMESTAMP | 创建时间: |
| 8 | update_time | timestamp | 19 | 0 | N | N | CURRENT_TIMESTAMP | 更新时间: |
| 9 | source_table | varchar | 255 | 0 | Y | N | 来源表: | |
| 10 | source_field | varchar | 255 | 0 | Y | N | 来源字段: | |
| 11 | source_id | int | 10 | 0 | N | N | 0 | 来源ID: |
表forum (论坛)
| 编号 | 名称 | 数据类型 | 长度 | 小数位 | 允许空值 | 主键 | 默认值 | 说明 |
| 1 | forum_id | mediumint | 8 | 0 | N | Y | 论坛id | |
| 2 | display | smallint | 5 | 0 | N | N | 100 | 排序 |
| 3 | user_id | mediumint | 8 | 0 | N | N | 0 | 用户ID |
| 4 | nickname | varchar | 16 | 0 | Y | N | 昵称:[0,16] | |
| 5 | praise_len | int | 10 | 0 | Y | N | 0 | 点赞数 |
| 6 | hits | int | 10 | 0 | N | N | 0 | 访问数 |
| 7 | title | varchar | 125 | 0 | N | N | 标题 | |
| 8 | keywords | varchar | 125 | 0 | Y | N | 关键词 | |
| 9 | description | varchar | 255 | 0 | Y | N | 描述 | |
| 10 | url | varchar | 255 | 0 | Y | N | 来源地址 | |
| 11 | tag | varchar | 255 | 0 | Y | N | 标签 | |
| 12 | img | text | 65535 | 0 | Y | N | 封面图 | |
| 13 | content | longtext | 2147483647 | 0 | Y | N | 正文 | |
| 14 | create_time | timestamp | 19 | 0 | N | N | CURRENT_TIMESTAMP | 创建时间: |
| 15 | update_time | timestamp | 19 | 0 | N | N | CURRENT_TIMESTAMP | 更新时间: |
| 16 | avatar | varchar | 255 | 0 | Y | N | 发帖人头像: | |
| 17 | type | varchar | 64 | 0 | N | N | 0 | 论坛分类:[0,1000]用来搜索指定类型的论坛帖 |
表forum_type (论坛分类)
| 编号 | 名称 | 数据类型 | 长度 | 小数位 | 允许空值 | 主键 | 默认值 | 说明 |
| 1 | type_id | smallint | 5 | 0 | N | Y | 分类ID:[0,10000] | |
| 2 | name | varchar | 16 | 0 | N | N | 分类名称:[2,16] | |
| 3 | description | varchar | 255 | 0 | Y | N | 描述:[0,255]描述该分类的作用 | |
| 4 | url | varchar | 255 | 0 | Y | N | 外链地址:[0,255]如果该分类是跳转到其他网站的情况下,就在该URL上设置 | |
| 5 | father_id | smallint | 5 | 0 | N | N | 0 | 上级分类ID:[0,32767] |
| 6 | icon | varchar | 255 | 0 | Y | N | 分类图标: | |
| 7 | create_time | timestamp | 19 | 0 | N | N | CURRENT_TIMESTAMP | 创建时间: |
| 8 | update_time | timestamp | 19 | 0 | N | N | CURRENT_TIMESTAMP | 更新时间: |
表goods (商品信息)
| 编号 | 名称 | 数据类型 | 长度 | 小数位 | 允许空值 | 主键 | 默认值 | 说明 |
| 1 | goods_id | mediumint | 8 | 0 | N | Y | 产品id:[0,8388607] | |
| 2 | title | varchar | 125 | 0 | Y | N | 标题:[0,125]用于产品和html的<title>标签中 | |
| 3 | img | text | 65535 | 0 | Y | N | 封面图:用于显示于产品列表页 | |
| 4 | description | varchar | 255 | 0 | Y | N | 描述:[0,255]用于产品规格描述 | |
| 5 | price_ago | double | 8 | 2 | N | N | 0.00 | 原价:[1] |
| 6 | price | double | 8 | 2 | N | N | 0.00 | 卖价:[1] |
| 7 | sales | int | 10 | 0 | N | N | 0 | 销量:[0,1000000000] |
| 8 | inventory | int | 10 | 0 | N | N | 0 | 商品库存 |
| 9 | type | varchar | 64 | 0 | N | N | 商品分类: | |
| 10 | hits | int | 10 | 0 | N | N | 0 | 点击量:[0,1000000000]访问这篇产品的人次 |
| 11 | content | longtext | 2147483647 | 0 | Y | N | 正文:产品的主体内容 | |
| 12 | img_1 | text | 65535 | 0 | Y | N | 主图1: | |
| 13 | img_2 | text | 65535 | 0 | Y | N | 主图2: | |
| 14 | img_3 | text | 65535 | 0 | Y | N | 主图3: | |
| 15 | img_4 | text | 65535 | 0 | Y | N | 主图4: | |
| 16 | img_5 | text | 65535 | 0 | Y | N | 主图5: | |
| 17 | create_time | timestamp | 19 | 0 | N | N | CURRENT_TIMESTAMP | 创建时间: |
| 18 | update_time | timestamp | 19 | 0 | N | N | CURRENT_TIMESTAMP | 更新时间: |
| 19 | customize_field | text | 65535 | 0 | Y | N | 自定义字段 | |
| 20 | source_table | varchar | 255 | 0 | Y | N | 来源表: | |
| 21 | source_field | varchar | 255 | 0 | Y | N | 来源字段: | |
| 22 | source_id | int | 10 | 0 | N | N | 0 | 来源ID: |
| 23 | user_id | int | 10 | 0 | Y | N | 0 | 添加人 |
表goods_type (商品类型)
| 编号 | 名称 | 数据类型 | 长度 | 小数位 | 允许空值 | 主键 | 默认值 | 说明 |
| 1 | type_id | int | 10 | 0 | N | Y | 商品分类ID: | |
| 2 | father_id | smallint | 5 | 0 | N | N | 0 | 上级分类ID:[0,32767] |
| 3 | name | varchar | 255 | 0 | Y | N | 商品名称: | |
| 4 | desc | varchar | 255 | 0 | Y | N | 描述: | |
| 5 | icon | varchar | 255 | 0 | Y | N | 图标: | |
| 6 | source_table | varchar | 255 | 0 | Y | N | 来源表: | |
| 7 | source_field | varchar | 255 | 0 | Y | N | 来源字段: | |
| 8 | create_time | timestamp | 19 | 0 | N | N | CURRENT_TIMESTAMP | 创建时间: |
| 9 | update_time | timestamp | 19 | 0 | N | N | CURRENT_TIMESTAMP | 更新时间: |
表hits (用户点击)
| 编号 | 名称 | 数据类型 | 长度 | 小数位 | 允许空值 | 主键 | 默认值 | 说明 |
| 1 | hits_id | int | 10 | 0 | N | Y | 点赞ID: | |
| 2 | user_id | int | 10 | 0 | N | N | 0 | 点赞人: |
| 3 | create_time | timestamp | 19 | 0 | N | N | CURRENT_TIMESTAMP | 创建时间: |
| 4 | update_time | timestamp | 19 | 0 | N | N | CURRENT_TIMESTAMP | 更新时间: |
| 5 | source_table | varchar | 255 | 0 | Y | N | 来源表: | |
| 6 | source_field | varchar | 255 | 0 | Y | N | 来源字段: | |
| 7 | source_id | int | 10 | 0 | N | N | 0 | 来源ID: |
表hot_selling_products (热卖商品)
| 编号 | 名称 | 数据类型 | 长度 | 小数位 | 允许空值 | 主键 | 默认值 | 说明 |
| 1 | hot_selling_products_id | int | 10 | 0 | N | Y | 热卖商品ID | |
| 2 | product_name | varchar | 64 | 0 | Y | N | 商品名称 | |
| 3 | product_type | varchar | 64 | 0 | Y | N | 商品类型 | |
| 4 | product_images | varchar | 255 | 0 | Y | N | 商品图片 | |
| 5 | product_specifications | varchar | 64 | 0 | Y | N | 商品规格 | |
| 6 | origin_of_goods | varchar | 64 | 0 | Y | N | 商品产地 | |
| 7 | purchase_link | varchar | 255 | 0 | Y | N | 购买链接 | |
| 8 | product_details | longtext | 2147483647 | 0 | Y | N | 商品详情 | |
| 9 | merchant_users | int | 10 | 0 | Y | N | 0 | 商家用户 |
| 10 | hits | int | 10 | 0 | N | N | 0 | 点击数 |
| 11 | praise_len | int | 10 | 0 | N | N | 0 | 点赞数 |
| 12 | recommend | int | 10 | 0 | N | N | 0 | 智能推荐 |
| 13 | create_time | datetime | 19 | 0 | N | N | CURRENT_TIMESTAMP | 创建时间 |
| 14 | update_time | timestamp | 19 | 0 | N | N | CURRENT_TIMESTAMP | 更新时间 |
表latest_products (最新商品)
| 编号 | 名称 | 数据类型 | 长度 | 小数位 | 允许空值 | 主键 | 默认值 | 说明 |
| 1 | latest_products_id | int | 10 | 0 | N | Y | 最新商品ID | |
| 2 | product_name | varchar | 64 | 0 | Y | N | 商品名称 | |
| 3 | product_type | varchar | 64 | 0 | Y | N | 商品类型 | |
| 4 | product_images | varchar | 255 | 0 | Y | N | 商品图片 | |
| 5 | purchase_link | varchar | 255 | 0 | Y | N | 购买链接 | |
| 6 | product_specifications | varchar | 64 | 0 | Y | N | 商品规格 | |
| 7 | origin_of_goods | varchar | 64 | 0 | Y | N | 商品产地 | |
| 8 | product_details | longtext | 2147483647 | 0 | Y | N | 商品详情 | |
| 9 | merchant_users | int | 10 | 0 | Y | N | 0 | 商家用户 |
| 10 | hits | int | 10 | 0 | N | N | 0 | 点击数 |
| 11 | praise_len | int | 10 | 0 | N | N | 0 | 点赞数 |
| 12 | recommend | int | 10 | 0 | N | N | 0 | 智能推荐 |
| 13 | create_time | datetime | 19 | 0 | N | N | CURRENT_TIMESTAMP | 创建时间 |
| 14 | update_time | timestamp | 19 | 0 | N | N | CURRENT_TIMESTAMP | 更新时间 |
表logistics_delivery (物流配送)
| 编号 | 名称 | 数据类型 | 长度 | 小数位 | 允许空值 | 主键 | 默认值 | 说明 |
| 1 | logistics_delivery_id | int | 10 | 0 | N | Y | 物流配送ID | |
| 2 | order_number | varchar | 64 | 0 | Y | N | 订单号 | |
| 3 | product_name | varchar | 64 | 0 | Y | N | 商品名称 | |
| 4 | purchase_quantity | varchar | 64 | 0 | Y | N | 购买数量 | |
| 5 | total_transaction_amount | double | 11 | 2 | Y | N | 0.00 | 交易总额 |
| 6 | the_date_of_issuance | date | 10 | 0 | Y | N | 发货日期 | |
| 7 | delivery_number | varchar | 30 | 0 | Y | N | 配送订单 | |
| 8 | ordinary_users | int | 10 | 0 | Y | N | 0 | 普通用户 |
| 9 | shipping_address | varchar | 64 | 0 | Y | N | 收货地址 | |
| 10 | delivery_status | varchar | 64 | 0 | Y | N | 配送状态 | |
| 11 | signing_status | varchar | 64 | 0 | Y | N | 签收状态 | |
| 12 | recommend | int | 10 | 0 | N | N | 0 | 智能推荐 |
| 13 | contact_name | varchar | 255 | 0 | Y | N | 联系人名字 | |
| 14 | merchant_id | int | 10 | 0 | Y | N | 商家id | |
| 15 | create_time | datetime | 19 | 0 | N | N | CURRENT_TIMESTAMP | 创建时间 |
| 16 | update_time | timestamp | 19 | 0 | N | N | CURRENT_TIMESTAMP | 更新时间 |
表merchant_users (商家用户)
| 编号 | 名称 | 数据类型 | 长度 | 小数位 | 允许空值 | 主键 | 默认值 | 说明 |
| 1 | merchant_users_id | int | 10 | 0 | N | Y | 商家用户ID | |
| 2 | merchant_name | varchar | 64 | 0 | Y | N | 商家名称 | |
| 3 | merchant_phone_number | varchar | 16 | 0 | Y | N | 商家电话 | |
| 4 | merchant_address | varchar | 64 | 0 | Y | N | 商家地址 | |
| 5 | business_license | varchar | 255 | 0 | Y | N | 营业执照 | |
| 6 | examine_state | varchar | 16 | 0 | N | N | 未审核 | 审核状态 |
| 7 | user_id | int | 10 | 0 | N | N | 0 | 用户ID |
| 8 | create_time | datetime | 19 | 0 | N | N | CURRENT_TIMESTAMP | 创建时间 |
| 9 | update_time | timestamp | 19 | 0 | N | N | CURRENT_TIMESTAMP | 更新时间 |
表notice (公告)
| 编号 | 名称 | 数据类型 | 长度 | 小数位 | 允许空值 | 主键 | 默认值 | 说明 |
| 1 | notice_id | mediumint | 8 | 0 | N | Y | 公告id: | |
| 2 | title | varchar | 125 | 0 | N | N | 标题: | |
| 3 | content | longtext | 2147483647 | 0 | Y | N | 正文: | |
| 4 | create_time | timestamp | 19 | 0 | N | N | CURRENT_TIMESTAMP | 创建时间: |
| 5 | update_time | timestamp | 19 | 0 | N | N | CURRENT_TIMESTAMP | 更新时间: |
表order (订单)
| 编号 | 名称 | 数据类型 | 长度 | 小数位 | 允许空值 | 主键 | 默认值 | 说明 |
| 1 | order_id | int | 10 | 0 | N | Y | 订单ID: | |
| 2 | order_number | varchar | 64 | 0 | Y | N | 订单号: | |
| 3 | goods_id | mediumint | 8 | 0 | N | N | 商品id:[0,8388607] | |
| 4 | title | varchar | 32 | 0 | Y | N | 商品标题: | |
| 5 | img | varchar | 255 | 0 | Y | N | 商品图片: | |
| 6 | price | double | 10 | 2 | N | N | 0.00 | 价格: |
| 7 | price_ago | double | 10 | 2 | N | N | 0.00 | 原价: |
| 8 | num | int | 10 | 0 | N | N | 1 | 数量: |
| 9 | price_count | double | 8 | 2 | N | N | 0.00 | 总价: |
| 10 | norms | varchar | 255 | 0 | Y | N | 规格: | |
| 11 | type | varchar | 64 | 0 | N | N | 未分类 | 商品分类: |
| 12 | contact_name | varchar | 32 | 0 | Y | N | 联系人姓名: | |
| 13 | contact_email | varchar | 125 | 0 | Y | N | 联系人邮箱: | |
| 14 | contact_phone | varchar | 11 | 0 | Y | N | 联系人手机: | |
| 15 | contact_address | varchar | 255 | 0 | Y | N | 收件地址: | |
| 16 | postal_code | varchar | 9 | 0 | Y | N | 邮政编码: | |
| 17 | user_id | int | 10 | 0 | N | N | 0 | 买家ID: |
| 18 | merchant_id | mediumint | 8 | 0 | N | N | 0 | 商家ID: |
| 19 | create_time | timestamp | 19 | 0 | N | N | CURRENT_TIMESTAMP | 创建时间: |
| 20 | update_time | timestamp | 19 | 0 | N | N | CURRENT_TIMESTAMP | 更新时间: |
| 21 | description | varchar | 255 | 0 | Y | N | 描述:[0,255]用于产品规格描述 | |
| 22 | state | varchar | 16 | 0 | N | N | 待付款 | 订单状态:待付款,待发货,待签收,已签收,待退款,已退款,已拒绝,已完成 |
| 23 | remark | text | 65535 | 0 | Y | N | 订单备注 | |
| 24 | delivery_state | varchar | 16 | 0 | Y | N | 未配送 | 发货状态:未配送,已配送 |
| 25 | vip_discount | double | 11 | 2 | Y | N | 0.00 | 折扣 |
表praise (点赞)
| 编号 | 名称 | 数据类型 | 长度 | 小数位 | 允许空值 | 主键 | 默认值 | 说明 |
| 1 | praise_id | int | 10 | 0 | N | Y | 点赞ID: | |
| 2 | user_id | int | 10 | 0 | N | N | 0 | 点赞人: |
| 3 | create_time | timestamp | 19 | 0 | N | N | CURRENT_TIMESTAMP | 创建时间: |
| 4 | update_time | timestamp | 19 | 0 | N | N | CURRENT_TIMESTAMP | 更新时间: |
| 5 | source_table | varchar | 255 | 0 | Y | N | 来源表: | |
| 6 | source_field | varchar | 255 | 0 | Y | N | 来源字段: | |
| 7 | source_id | int | 10 | 0 | N | N | 0 | 来源ID: |
| 8 | status | bit | 1 | 0 | N | N | 1 | 点赞状态:1为点赞,0已取消 |
表product_information (商品信息)
| 编号 | 名称 | 数据类型 | 长度 | 小数位 | 允许空值 | 主键 | 默认值 | 说明 |
| 1 | product_information_id | int | 10 | 0 | N | Y | 商品信息ID | |
| 2 | specifications | varchar | 64 | 0 | Y | N | 规格 | |
| 3 | source | varchar | 64 | 0 | Y | N | 来源 | |
| 4 | product_labels | varchar | 64 | 0 | Y | N | 商品标签 | |
| 5 | merchant_users | int | 10 | 0 | Y | N | 0 | 商家用户 |
| 6 | merchant_name | varchar | 64 | 0 | Y | N | 商家名称 | |
| 7 | merchant_phone_number | varchar | 16 | 0 | Y | N | 商家电话 | |
| 8 | merchant_address | varchar | 64 | 0 | Y | N | 商家地址 | |
| 9 | praise_len | int | 10 | 0 | N | N | 0 | 点赞数 |
| 10 | recommend | int | 10 | 0 | N | N | 0 | 智能推荐 |
| 11 | cart_title | varchar | 125 | 0 | Y | N | 标题:[0,125]用于产品html的标签中 | |
| 12 | cart_img | text | 65535 | 0 | Y | N | 封面图:用于显示于产品列表页 | |
| 13 | cart_description | varchar | 255 | 0 | Y | N | 描述:[0,255]用于产品规格描述 | |
| 14 | cart_price_ago | double | 8 | 2 | N | N | 0.00 | 原价:[1] |
| 15 | cart_price | double | 8 | 2 | N | N | 0.00 | 卖价:[1] |
| 16 | cart_inventory | int | 10 | 0 | N | N | 0 | 商品库存 |
| 17 | cart_type | varchar | 64 | 0 | N | N | 未分类 | 商品分类: |
| 18 | cart_content | longtext | 2147483647 | 0 | Y | N | 正文:产品的主体内容 | |
| 19 | cart_img_1 | text | 65535 | 0 | Y | N | 主图1: | |
| 20 | cart_img_2 | text | 65535 | 0 | Y | N | 主图2: | |
| 21 | cart_img_3 | text | 65535 | 0 | Y | N | 主图3: | |
| 22 | cart_img_4 | text | 65535 | 0 | Y | N | 主图4: | |
| 23 | cart_img_5 | text | 65535 | 0 | Y | N | 主图5: | |
| 24 | create_time | datetime | 19 | 0 | N | N | CURRENT_TIMESTAMP | 创建时间 |
| 25 | update_time | timestamp | 19 | 0 | N | N | CURRENT_TIMESTAMP | 更新时间 |
表product_labels (商品标签)
| 编号 | 名称 | 数据类型 | 长度 | 小数位 | 允许空值 | 主键 | 默认值 | 说明 |
| 1 | product_labels_id | int | 10 | 0 | N | Y | 商品标签ID | |
| 2 | product_labels | varchar | 64 | 0 | Y | N | 商品标签 | |
| 3 | create_time | datetime | 19 | 0 | N | N | CURRENT_TIMESTAMP | 创建时间 |
| 4 | update_time | timestamp | 19 | 0 | N | N | CURRENT_TIMESTAMP | 更新时间 |
表product_type (商品类型)
| 编号 | 名称 | 数据类型 | 长度 | 小数位 | 允许空值 | 主键 | 默认值 | 说明 |
| 1 | product_type_id | int | 10 | 0 | N | Y | 商品类型ID | |
| 2 | product_type | varchar | 64 | 0 | Y | N | 商品类型 | |
| 3 | create_time | datetime | 19 | 0 | N | N | CURRENT_TIMESTAMP | 创建时间 |
| 4 | update_time | timestamp | 19 | 0 | N | N | CURRENT_TIMESTAMP | 更新时间 |
表regular_users (普通用户)
| 编号 | 名称 | 数据类型 | 长度 | 小数位 | 允许空值 | 主键 | 默认值 | 说明 |
| 1 | regular_users_id | int | 10 | 0 | N | Y | 普通用户ID | |
| 2 | user_name | varchar | 64 | 0 | Y | N | 用户姓名 | |
| 3 | mobile_phone_number | varchar | 16 | 0 | Y | N | 手机号码 | |
| 4 | product_recommendations | varchar | 64 | 0 | Y | N | 商品推荐 | |
| 5 | examine_state | varchar | 16 | 0 | N | N | 已通过 | 审核状态 |
| 6 | user_id | int | 10 | 0 | N | N | 0 | 用户ID |
| 7 | create_time | datetime | 19 | 0 | N | N | CURRENT_TIMESTAMP | 创建时间 |
| 8 | update_time | timestamp | 19 | 0 | N | N | CURRENT_TIMESTAMP | 更新时间 |
表slides (轮播图)
| 编号 | 名称 | 数据类型 | 长度 | 小数位 | 允许空值 | 主键 | 默认值 | 说明 |
| 1 | slides_id | int | 10 | 0 | N | Y | 轮播图ID: | |
| 2 | title | varchar | 64 | 0 | Y | N | 标题: | |
| 3 | content | varchar | 255 | 0 | Y | N | 内容: | |
| 4 | url | varchar | 255 | 0 | Y | N | 链接: | |
| 5 | img | varchar | 255 | 0 | Y | N | 轮播图: | |
| 6 | hits | int | 10 | 0 | N | N | 0 | 点击量: |
| 7 | create_time | timestamp | 19 | 0 | N | N | CURRENT_TIMESTAMP | 创建时间: |
| 8 | update_time | timestamp | 19 | 0 | N | N | CURRENT_TIMESTAMP | 更新时间: |
表special_sale_products (特卖商品)
| 编号 | 名称 | 数据类型 | 长度 | 小数位 | 允许空值 | 主键 | 默认值 | 说明 |
| 1 | special_sale_products_id | int | 10 | 0 | N | Y | 特卖商品ID | |
| 2 | product_name | varchar | 64 | 0 | Y | N | 商品名称 | |
| 3 | product_type | varchar | 64 | 0 | Y | N | 商品类型 | |
| 4 | product_images | varchar | 255 | 0 | Y | N | 商品图片 | |
| 5 | product_specifications | varchar | 64 | 0 | Y | N | 商品规格 | |
| 6 | origin_of_goods | varchar | 64 | 0 | Y | N | 商品产地 | |
| 7 | preferential_prices | varchar | 64 | 0 | Y | N | 优惠价格 | |
| 8 | purchase_link | varchar | 255 | 0 | Y | N | 购买链接 | |
| 9 | product_details | longtext | 2147483647 | 0 | Y | N | 商品详情 | |
| 10 | merchant_users | int | 10 | 0 | Y | N | 0 | 商家用户 |
| 11 | hits | int | 10 | 0 | N | N | 0 | 点击数 |
| 12 | praise_len | int | 10 | 0 | N | N | 0 | 点赞数 |
| 13 | recommend | int | 10 | 0 | N | N | 0 | 智能推荐 |
| 14 | create_time | datetime | 19 | 0 | N | N | CURRENT_TIMESTAMP | 创建时间 |
| 15 | update_time | timestamp | 19 | 0 | N | N | CURRENT_TIMESTAMP | 更新时间 |
表upload (文件上传)
| 编号 | 名称 | 数据类型 | 长度 | 小数位 | 允许空值 | 主键 | 默认值 | 说明 |
| 1 | upload_id | int | 10 | 0 | N | Y | 上传ID | |
| 2 | name | varchar | 64 | 0 | Y | N | 文件名 | |
| 3 | path | varchar | 255 | 0 | Y | N | 访问路径 | |
| 4 | file | varchar | 255 | 0 | Y | N | 文件路径 | |
| 5 | display | varchar | 255 | 0 | Y | N | 显示顺序 | |
| 6 | father_id | int | 10 | 0 | Y | N | 0 | 父级ID |
| 7 | dir | varchar | 255 | 0 | Y | N | 文件夹 | |
| 8 | type | varchar | 32 | 0 | Y | N | 文件类型 |
表user (用户账户:用于保存用户登录信息)
| 编号 | 名称 | 数据类型 | 长度 | 小数位 | 允许空值 | 主键 | 默认值 | 说明 |
| 1 | user_id | mediumint | 8 | 0 | N | Y | 用户ID:[0,8388607]用户获取其他与用户相关的数据 | |
| 2 | state | smallint | 5 | 0 | N | N | 1 | 账户状态:[0,10](1可用|2异常|3已冻结|4已注销) |
| 3 | user_group | varchar | 32 | 0 | Y | N | 所在用户组:[0,32767]决定用户身份和权限 | |
| 4 | login_time | timestamp | 19 | 0 | N | N | CURRENT_TIMESTAMP | 上次登录时间: |
| 5 | phone | varchar | 11 | 0 | Y | N | 手机号码:[0,11]用户的手机号码,用于找回密码时或登录时 | |
| 6 | phone_state | smallint | 5 | 0 | N | N | 0 | 手机认证:[0,1](0未认证|1审核中|2已认证) |
| 7 | username | varchar | 16 | 0 | N | N | 用户名:[0,16]用户登录时所用的账户名称 | |
| 8 | nickname | varchar | 16 | 0 | Y | N | 昵称:[0,16] | |
| 9 | password | varchar | 64 | 0 | N | N | 密码:[0,32]用户登录所需的密码,由6-16位数字或英文组成 | |
| 10 | | varchar | 64 | 0 | Y | N | 邮箱:[0,64]用户的邮箱,用于找回密码时或登录时 | |
| 11 | email_state | smallint | 5 | 0 | N | N | 0 | 邮箱认证:[0,1](0未认证|1审核中|2已认证) |
| 12 | avatar | varchar | 255 | 0 | Y | N | 头像地址:[0,255] | |
| 13 | open_id | varchar | 255 | 0 | Y | N | 针对获取用户信息字段 | |
| 14 | create_time | timestamp | 19 | 0 | N | N | CURRENT_TIMESTAMP | 创建时间: |
| 15 | vip_level | varchar | 255 | 0 | Y | N | 会员等级 | |
| 16 | vip_discount | double | 11 | 2 | Y | N | 0.00 | 会员折扣 |
表user_group (用户组:用于用户前端身份和鉴权)
| 编号 | 名称 | 数据类型 | 长度 | 小数位 | 允许空值 | 主键 | 默认值 | 说明 |
| 1 | group_id | mediumint | 8 | 0 | N | Y | 用户组ID:[0,8388607] | |
| 2 | display | smallint | 5 | 0 | N | N | 100 | 显示顺序:[0,1000] |
| 3 | name | varchar | 16 | 0 | N | N | 名称:[0,16] | |
| 4 | description | varchar | 255 | 0 | Y | N | 描述:[0,255]描述该用户组的特点或权限范围 | |
| 5 | source_table | varchar | 255 | 0 | Y | N | 来源表: | |
| 6 | source_field | varchar | 255 | 0 | Y | N | 来源字段: | |
| 7 | source_id | int | 10 | 0 | N | N | 0 | 来源ID: |
| 8 | register | smallint | 5 | 0 | Y | N | 0 | 注册位置: |
| 9 | create_time | timestamp | 19 | 0 | N | N | CURRENT_TIMESTAMP | 创建时间: |
| 10 | update_time | timestamp | 19 | 0 | N | N | CURRENT_TIMESTAMP | 更新时间: |
3.4本章小结
整个电子商务平台中推荐系统的需求分析主要对系统总体架构以及功能模块的设计,通过建立E-R模型和数据库逻辑系统设计完成了数据库系统设计。
4 系统详细设计与实现
4.1商家用户功能模块
4.1.1用户注册界面
用户注册界面用于新用户进行账号注册,用户需要填写必要的个人信息并选择合适的用户名和密码。注册界面应该进行输入验证和数据格式检查,确保用户提供有效的信息。系统会对输入的信息进行验证,验证通过后即可完成注册。商家用户注册后需由管理员进行审核,审核通过后方可使用账号密码登录系统。其界面展示如下图4-1所示。
图4-1用户注册界面图
注册代码如下:
def Register(self, ctx):
print("===================注册=====================")
userService = service_select("user")
body = ctx.body
if "username" not in body and body["username"] == '':
return ctx.response(json.dumps({
"error": {
"code": 70000,
"message": "用户名不能为空",
}
}, ensure_ascii=False))
if "user_group" not in body and body["user_group"] == '':
return ctx.response(json.dumps({
"error": {
"code": 70000,
"message": "用户组不能为空",
}
}, ensure_ascii=False))
if "password" not in body and body["password"] == '':
return ctx.response(json.dumps({
"error": {
"code": 70000,
"message": "密码不能为空",
}
}, ensure_ascii=False))
post_param = body
post_param['nickname'] = body["nickname"] or ""
post_param['password'] = md5hash(body["password"])
obj = userService.Get_obj({"username": post_param['username']}, {"like": False})
if obj:
return ctx.response(json.dumps({
"error": {
"code": 70000,
"message": "用户名已存在",
}
}, ensure_ascii=False))
ret = {
"error": {
"code": 70000,
"message": "注册失败",
}
}
bl = userService.Add(post_param)
if bl:
ret = {
"result": {
"bl": True,
"message": "注册成功"
}
}
return ctx.response(json.dumps(ret, ensure_ascii=False))
用户登录界面用于已注册用户进行账号登录,用户需要输入正确的用户名和密码才能成功登录系统。登录界面应对用户的输入进行验证,并提供密码找回或重新注册的选项。其界面如下图4-2所示。
图4-2用户登录界面图
登录代码如下:
def Login(self, ctx):
print("===================登录=====================")
ret = {
"error": {
"code": 70000,
"message": "账户不存在",
}
}
body = ctx.body
password = md5hash(body["password"]) or ""
obj = service_select("user").Get_obj(
{"username": body["username"]}, {"like": False}
)
if obj:
user_group = service_select("user_group").Get_obj({'name': obj['user_group']}, {"like": False})
if user_group and user_group['source_table'] != '':
user_obj = service_select(user_group['source_table']).Get_obj({"user_id": obj['user_id']}, {"like": False})
if user_obj['examine_state'] == '未通过':
ret = {
"error": {
"code": 70000,
"message": "账户未通过审核",
}
}
return ret
if user_obj['examine_state'] == '未审核':
ret = {
"error": {
"code": 70000,
"message": "账户未审核",
}
}
return ret
if obj["state"] == 1:
if obj["password"] == password:
timeout = timezone.now()
timestamp = int(time.mktime(timeout.timetuple())) * 1000
token = md5hash(str(obj["user_id"]) + "_" + str(timestamp))
ctx.request.session[token] = obj["user_id"]
service_select("access_token").Add(
{"token": token, "user_id": obj["user_id"]}
)
obj["token"] = token
ret = {
"result": {"obj": obj}
}
else:
ret = {
"error": {
"code": 70000,
"message": "密码错误",
}
}
else:
ret = {
"error": {
"code": 70000,
"message": "用户账户不可用,请联系管理员",
}
}
return ctx.response(json.dumps(ret, ensure_ascii=False))
用户可以查看最新商品列表中某个商品的详情和评论信息,可以对最新商品信息进行查询、重置、添加和删除操作。其界面展示如下图4-3所示。
图4-3 最新商品管理界面图
4.1.4 商城管理界面
用户可以查看商品信息列表中某个商品的详情和评论信息,可以对商品信息进行查询、重置、添加和删除操作。点击“订单列表”进入页面可以查看列表列表中某个订单详情并提交配送信息,可以对订单列表、订单配送信息进行查询、重置和删除操作。其界面展示如下图4-4所示。
图4-4 商城管理界面图
首页界面是用户访问系统的入口页面,它应该展示平台的主要功能和特色。用户可以查看首页展示的轮播图、公告信息、商品信息、最新商品推荐等信息。点击右边的机器人客服图像可以进入会话框,可以向客服咨询相关信息。其界面展示如下图4-5所示。
图4-5 前台首页界面图
用户可以查看特卖商品列表中某个商品的详情并可以收藏、加入购物车或立即购买。支持通过关键字搜索、下拉搜索方式进行搜索查看特卖商品信息。其界面如下图4-6所示。
图4-6 特卖商品界面图
用户可以查看特卖商品列表中某个商品的详情并可以收藏、加入购物车或立即购买。支持通过局部搜索、筛选、排序方式进行搜索查看商品信息。其界面如下图4-7所示。
图4-7 商品信息界面图
用户可以查看商城资讯列表中某个资讯的详情并可以点赞、收藏和评论。支持通过局部搜索、筛选、排序方式进行搜索查看商城资讯信息。其界面如下图4-8所示。
图4-8 商城资讯界面图
在商场管理界面,用户可以查看和管理我的购物车、我的订单和我的地址信息。可以查看我的购物车的商品信息,可以对商品数量进行增减或删除,选择商品后点击“购买”可以通过微信、支付宝等方式完成在线支付,;可以新建收货地址或对已有的地址进行编辑;可以查看或删除我的订单信息。其界面如下图4-9所示。
图4-9商城管理界面图
用户可以查看个人和管理个人中心中的个人首页、订单配送、商城论坛和收藏信息。点击“商城论坛”可以查看列表中某个论坛的详情和评论,可以查询、重置和删除商城论坛信息;点击“订单配送”可以查看列表中某个订单的配送详情并可以进行签收;可以查看或删除收藏列表信息。其界面如下图4-10所示。
图4-10个人中心界面图
4.3管理员功能模块
管理员可以查看后台首页展示的商品销售金额和商品销售数量统计图信息,这些数据统计可以为企业管理者的经营决策提供数据参考依据。其界面如下图4-11所示。
图4-11后台首页界面图
管理员可以查看商品类型列表中某个类型的详情,可以对列表信息进行查询、重置和删除操作;点击“商品类型添加”进入页面填写商品类型名称后点击“提交”即可完成商品类型的添加。其界面如下图4-12所示。
图4-12商品类型管理界面图
添加的代码如下:
def Add(self, ctx):
body = ctx.body
unique = self.config.get("unique")
obj = None
if unique:
qy = {}
for i in range(len(unique)):
key = unique[i]
qy[key] = body.get(key)
obj = self.service.Get_obj(qy)
if not obj:
error = self.Add_before(ctx)
if error["code"]:
return {"error": error}
error = self.Events("add_before", ctx, None)
if error["code"]:
return {"error": error}
result = self.service.Add(body, self.config)
if self.service.error:
return {"error": self.service.error}
res = self.Add_after(ctx, result)
if res:
result = res
res = self.Events("add_after", ctx, result)
if res:
result = res
return {"result": result}
else:
return {"error": {"code": 10000, "message": "已存在"}}
删除的代码如下:
def Del(self, ctx):
if len(ctx.query) == 0:
errorMsg = {"code": 30000, "message": "删除条件不能为空!"}
return errorMsg
result = self.service.Del(ctx.query, self.config)
if self.service.error:
return {"error": self.service.error}
return {"result": result}
管理员可以查看特卖商品列表中某个商品的详情和评论,可以对特卖商品信息进行查询、重置、添加和删除操作。其界面如下图4-13所示:
图4-13特卖商品管理界面图
管理人员在“系统管理”这一菜单下对轮播图和广告信息进行管控,可以对轮播图、广告信息进行查询、重置、添加和删除操作。其界面如下图4-14所示。
图4-14系统管理界面图
管理员可以查看公告信息列表中某一公告的详情,可以对公告信息进行查询、重置、添加和删除操作。其界面如下图4-15所示。
图4-15公告信息管理界面图
管理员可以查看商城资讯列表中某个资讯的详情和评论信息,可以查询、重置、添加和删除商城资讯、资讯分类列表信息。其界面如下图4-16所示。
图4-16资源管理界面图
5系统测试
系统测试的目的是确保系统的功能完整、性能稳定,并验证系统是否符合预期的设计和需求。通过系统测试,可以发现和修复潜在的错误和缺陷,提高系统的质量和可靠性。同时,系统测试还可以评估系统在不同条件下的性能表现,包括并发性能、响应时间和容错能力等。通过全面的系统测试,可以确保系统在正式上线前达到高品质的状态。
5.2 测试用例
系统测试包括:用户登录功能测试、特卖商品查看功能测试、商品信息添加功能测试、密码修改功能测试,如表5-1、5-2、5-3、5-4所示:
用户登录功能测试:
表5-1 用户登录功能测试表
| 测试用例编号 | 测试描述 | 预期结果 | 实际结果 | 是否通过 |
| TC001 | 使用正确的用户名和密码进行登录 | 成功登录系统,跳转到用户首页 | 登录成功,跳转到用户首页 | 通过 |
| TC002 | 使用不存在的用户名进行登录 | 显示错误提示信息:用户名不存在 | 显示错误提示信息:用户名不存在 | 通过 |
| TC003 | 使用正确的用户名和错误的密码进行登录 | 显示错误提示信息:密码错误 | 显示错误提示信息:密码错误 | 通过 |
| TC004 | 不输入用户名和密码直接点击登录按钮 | 显示错误提示信息:用户名和密码不能为空 | 显示错误提示信息:用户名和密码不能为空 | 通过 |
特卖商品查看功能测试:
表5-2 特卖商品查看功能测试表
| 测试用例编号 | 测试描述 | 预期结果 | 实际结果 | 是否通过 |
| TC001 | 打开特卖商品页面,检查是否能够正确展示特卖商品列表信息 | 特卖商品列表显示正确 | 特卖商品列表显示正确 | 通过 |
| TC002 | 点击特卖商品查看按钮,检查是否能正常打开页面 | 特卖商品详情页面显示正确 | 特卖商品详情页面显示正确 | 通过 |
| TC003 | 检查特卖商品搜索功能 | 根据关键字搜索到相关特卖商品并正确展示 | 根据关键字搜索到相关特卖商品并正确展示 | 通过 |
管理员添加商品信息界面测试:
表5-3 管理员添加驿站信息界面测试表
| 测试用例编号 | 测试描述 | 预期结果 | 实际结果 | 是否通过 |
| TC001 | 使用合法的信息添加一个新的商品信息 | 商品信息成功添加到系统 | 商品信息成功添加到系统 | 通过 |
| TC002 | 使用已存在的商品名称添加一个新的商品信息 | 显示错误提示信息:商品名称已存在 | 显示错误提示信息:商品名称已存在 | 通过 |
| TC003 | 添加商品信息时不输入必填信息 | 显示错误提示信息:必填字段不能为空 | 显示错误提示信息:必填字段不能为空 | 通过 |
| TC004 | 使用不存在的关键字进行搜索 | 搜索结果为空 | 搜索结果为空 | 通过 |
表5-4密码修改功能测试表
| 测试用例编号 | 测试描述 | 预期结果 | 实际结果 | 是否通过 |
| TC001 | 输入正确的原密码和新密码进行修改 | 密码成功修改 | 密码成功修改 | 通过 |
| TC002 | 输入错误的原密码和新密码进行修改 | 显示错误提示信息:原密码错误 | 显示错误提示信息:原密码错误 | 通过 |
| TC003 | 不输入原密码和新密码直接点击修改按钮 | 显示错误提示信息:密码不能为空 | 显示错误提示信息:密码不能为空 | 通过 |
5.3 测试结果
通过编写电子商务平台中推荐系统的测试用例,已经检测完毕系统测试包括:用户登录功能测试、特卖商品查看功能测试、商品信息添加功能测试、密码修改功能测试,通过这四大模块为电子商务平台中推荐系统的设计与实现的后期推广运营提供了强力的技术支撑。
6 结论
在电子商务平台中推荐系统的设计与实现开发之前,需要先对用户的具体需求进行分析。包括系统的可行性分析、功能需求分析以及其他需求等。在可行性分析过程中,对系统实现的技术性、经济性等方面进行了分析。总体上证明了系统实施的可行性。
本文总结了电子商务平台中推荐系统的设计与实现开发背景与意义,然后阐述了系统的具体业务需求,并根据系统需求对系统结构以及功能模块等进行了详细地设计,将整个系统划分为多个不同的功能模块。在分析系统功能需求时,对整个系统的总体架构以及功能模块等进行了分析,并选择合适的系统开发技术完成了对各个模块的开发工作。系统开发完成之后进行了部署,同时进行了系统的测试过程,通过测试证明了系统在功能以及性能等方面都达到了预期的要求,具有较高的稳定性与可靠性。
参考文献
[1]MOHAMED M O .具有个性化推荐和营销分析的索马里电子商务系统[D].浙江师范大学,2023.
[2]管应琦.鞋服个性化推荐系统在电子商务平台的应用[J].中国皮革,2023,52(02):152-154+158.
[3]张琰.基于协同过滤的微信农产品推荐系统设计与实现[D].山西农业大学,2022.
[4]许晴晴.服装智能推荐系统在电子商务平台中的应用[J].黑龙江纺织,2021,(04):45-47.
[5]王慧,电子商务个性化推荐服务系统.河南省,郑州融创网络技术有限公司,2021-11-23.
[6]郭志萍.个性化网页推荐系统在电子商务中的设计与应用[J].数字通信世界,2021,(09):74-75.
[7]王敏.基于关联规则算法的推荐系统设计与研究[J].江苏通信,2021,37(04):97-99.
[8]文君.协同过滤技术在电子商务个性化推荐中的研究与应用[J].信息记录材料,2021,22(08):137-139.
[9]丁明月.基于SSM的化工技术电子商务平台的研究与实现[D].淮阴工学院,2021.
[10]刘军.基于用户偏好行为的电子商务平台推荐方法研究[D].重庆邮电大学,2021.
[11]顾徐斌.论电子商务平台个性化推荐的实现[J].全国流通经济,2021,(05):9-11.
[12]廖文馨.电子商务平台中推荐系统[J].中学生英语,2021,(05):20-21.
[13]郭鹤楠.基于Django和Python技术的网站设计与实现[J].数字通信世界,2023,(06):60-62.
[14]魏晓玲,刘红英.基于Python和Django框架的琴房管理系统设计与实现[J].无线互联科技,2023,20(22):51-53.
[15]杨华,徐扬.MySQL数据库对中文编码支持的探讨[J].网络安全和信息化,2023,(10):157-160.
[16]付亚男.基于协同过滤的宠物用品在线购物系统的设计与实现[D].北京交通大学,2022.
[17]Liang C .School Vehicle Management System Based on JAVA Language[J].Academic Journal of Computing Information Science,2023,6(9):
[18]Chao H L ,Fa S S .Construction of College Students’ Physical Health Data Sharing System Based on Django Framework[J].Journal of Sensors,2021,2021
[19] Sunday O B ,Nduka O S . MySQL Database Server: Deploying Software Application to Enhance Visibility and Accountability [J]. Current Journal of Applied Science and Technology, 2023, 42 (4): 16-23.
[20]武玲梅,李秋萍,黄秀芳等.基于Django框架的电影推荐系统的设计与实现[J].电脑知识与技术,2023,19(04):56-61.
致 谢
首先,我要感谢我的论文指导老师。在论文完成的整个过程中,指导老师始终给予我无微不至的关爱与指导。在论文写作的过程中,导师那耐心细致的指导,以及提出的具有建设性的意见,都给予了我极大的帮助,让我受益匪浅。导师严谨的治学态度、敬业精神以及高水平的教学能力,都给我树立了追求卓越的典范,这对我以后的人生道路和学业成就都产生了极大的积极影响。
此外,我还要感谢我班的同学们,他们既是我的同窗好友,又是我的良师益友。正是由于你们的支持和关怀,使得我在大学期间的学习和生活都变得异常充实。感谢那些在大学期间给予我帮助的所有老师和同学们,是你们给予了我在学业道路上的前进动力。
当然,我也不能忘记我的父母,是他们用无私的爱抚养我成人。你们的养育之恩我将永生难忘,将来我一定会用我的成绩回报你们。在成长的道路上,我会不断努力,不负众望,用实际行动来回报你们对我的期望。
请关注点赞+私信博主,免费领取项目源码
1140

被折叠的 条评论
为什么被折叠?



