摘 要
随着互联网和信息技术的发展,在线点餐已成为一种新兴的消费方式。传统的线下点餐方式通常会因为人流较多、等待时间较长等问题,影响用户体验和满意度。而通过个性化推荐等技术手段,可以提高用户体验和满意度,提升线上点餐的转化率。因此,本文提出了一种基于用户画像的个性化线上点餐系统。
本文首先通过对在线点餐市场的研究,分析了当前市场上一些在线点餐系统的缺点和不足。随后,本文以协同过滤算法和深度学习算法为基础,构建了一个基于用户画像的个性化推荐系统。该系统可以根据用户的历史订单、浏览记录、收藏记录等信息,对用户进行分析和建模,从而实现个性化推荐。
为了实现用户画像的构建,本文提出了几个关键问题。首先,如何对用户的历史行为进行数据的采集和处理。其次,如何对这些数据进行有效的挖掘和建模,使其能够实现个性化推荐。最后,如何将推荐结果反馈给用户,加以验证和调整。
为了实现这些关键问题,本文提出了一系列解决方案。首先,通过数据采集技术和数据处理技术,对用户的历史行为进行了大规模的数据采集和处理。其次,通过协同过滤算法和深度学习算法对这些数据进行了分析和建模,得到了用户画像。最后,通过推荐模块、反馈模块等技术手段,将个性化推荐结果反馈给用户,并实现了不断迭代和调整。
本文采用了实验和调查相结合的方法,对该系统的性能和有效性进行了验证和评估。结果表明,该系统的个性化推荐效果较好,能够有效地提高用户转化率和满意度,具有很好的商业应用价值。
综上所述,本文提出的基于用户画像的个性化线上点餐系统,通过协同过滤算法和深度学习算法等技术手段,成功实现了个性化推荐。该系统能够有效地提高用户体验和满意度,对线上点餐市场的进一步发展具有积极的促进作用。
关键词 :个性化线上点餐系统;Django框架;Mysql数据库;用户画像
Abstract
With the development of the Internet and information technology, online ordering has become a new way of consumption. The traditional offline ordering method often affects user experience and satisfaction due to issues such as high foot traffic and long waiting times. Through personalized recommendations and other technical means, user experience and satisfaction can be improved, and the conversion rate of online ordering can be increased. Therefore, this article proposes a personalized online ordering system based on user profiles.
This article first analyzes the shortcomings and shortcomings of some online ordering systems in the current market through research on the online ordering market. Subsequently, based on collaborative filtering algorithms and deep learning algorithms, this article constructed a personalized recommendation system based on user profiles. This system can analyze and model users based on their historical orders, browsing records, favorites, and other information, in order to achieve personalized recommendations.
In order to achieve the construction of user profiles, this article proposes several key issues. Firstly, how to collect and process data on user's historical behavior. Secondly, how to effectively mine and model these data to enable personalized recommendations. Finally, how to provide feedback on recommendation results to users for verification and adjustment.
To address these key issues, this article proposes a series of solutions. Firstly, large-scale data collection and processing were conducted on the historical behavior of users through data collection and processing techniques. Secondly, the data was analyzed and modeled using collaborative filtering algorithms and deep learning algorithms, resulting in a user profile. Finally, personalized recommendation results are fed back to users through technical means such as recommendation modules and feedback modules, and continuous iteration and adjustment are achieved.
This article adopts a combination of experiments and investigations to verify and evaluate the performance and effectiveness of the system. The results show that the personalized recommendation effect of the system is good, which can effectively improve user conversion rate and satisfaction, and has good commercial application value.
In summary, the personalized online ordering system based on user profiles proposed in this article has successfully achieved personalized recommendations through collaborative filtering algorithms and deep learning algorithms. This system can effectively improve user experience and satisfaction, and has a positive promoting effect on the further development of the online ordering market.
Key words: Personalized online ordering system; Django framework; MySQL database; User profile
目 录
1 概述
1.1研究背景与意义
随着互联网和信息技术的迅速发展,人们的消费方式也发生了巨大的变化。在线点餐作为一种便捷、高效的消费方式,逐渐成为人们生活中不可或缺的一部分。然而,传统的线下点餐方式存在诸多问题,比如等待时间长、服务体验差等,导致消费者体验和满意度不高。因此,如何提高线上点餐系统的用户体验和满意度,成为了当前亟待解决的问题之一。
基于此背景,本文提出了基于用户画像的个性化线上点餐系统。该系统旨在通过个性化推荐技术,为用户提供专属定制的点餐推荐,从而提高用户满意度和转化率。与传统的线上点餐系统相比,基于用户画像的个性化推荐系统具有以下几点意义和创新:
首先,通过对用户历史订单、浏览记录等数据进行深入分析,系统可以更准确地了解用户的偏好喜好,从而提高推荐的准确性和针对性。这种个性化推荐可以帮助用户更快速地找到自己喜欢的菜品,提高用户的消费体验,增加用户黏性。
其次,基于用户画像的个性化推荐系统能够实现精准营销,推动商家的产品销售和营收增长。通过深度学习算法和协同过滤技术,系统可以为每位用户精准推荐适合其口味的菜品,从而提高用户下单的概率,促进商家的业务增长。
第三,通过个性化推荐系统,用户可以获得更好的用户体验,实现线上线下一体化的全新购餐体验。这种定制化的服务能够有效吸引用户,提高用户对餐饮品牌的认知度和忠诚度。
最后,基于用户画像的个性化推荐系统有望推动整个餐饮行业的升级和转型。通过引入先进的推荐算法和技术手段,整个餐饮产业将更加注重用户需求,提高产品质量和服务水平,实现行业的可持续发展。
综上所述,基于用户画像的个性化线上点餐系统具有重要的实际意义和深远的推动作用。其高度个性化的服务将有力地提升用户满意度,推动商家发展,促进行业升级,预计将成为未来餐饮行业的重要发展方向。
1.2国内外研究现状
近年来,基于用户画像的个性化线上点餐系统的研究和实践已经成为国内外学者和行业的热门话题。这一领域涉及人工智能、数据分析、推荐系统和餐饮行业等多个领域,为提高用户点餐体验和餐饮企业的经营效益提供了新的机遇和挑战。
在个性化推荐算法方面,研究者们不断探索新的算法和技术,以更准确地分析用户的兴趣和行为。传统的协同过滤、内容过滤等推荐算法正在向深度学习、自然语言处理等技术发展,提高了个性化推荐的准确度和实用性。同时,国内外的研究机构和企业也在数据分析和用户画像构建方面取得了显著进展,通过用户的历史点餐数据和行为轨迹等信息构建用户画像,为个性化推荐提供了数据支持。
实际应用方面,一些餐饮企业已开始尝试基于用户画像的个性化线上点餐系统。他们积极将个性化推荐技术应用于线上点餐平台,通过精准推荐品类和菜品,提高用户体验和满意度,增加用户粘性和订单转化率的同时,为该领域的研究提供了宝贵的实践数据和经验。
近年来,研究者和企业也开始探索多种技术的融合应用,比如深度学习、自然语言处理、图像识别等技术与个性化推荐相结合。通过这种技术融合,可以提高个性化推荐系统的准确性和用户体验,为用户带来更智能化、个性化的服务体验。一些企业和研究机构利用用户反馈数据指导个性化推荐系统的不断改进优化,从而建立更精准的用户画像和提供更满意的推荐服务。
综上所述,国内外的相关研究展示了基于用户画像的个性化线上点餐系统所涉及的多个前沿领域的交叉与融合。未来,这些研究成果将有望为餐饮行业和消费者带来更智能化、个性化的服务体验。
1.3 本课题主要工作
一开始,本文就对系统内谈到的基本知识,从整体上进行了描述,并在此基础上进行了系统分析。为了能够使本系统较好、较为完善的被设计实现出来,就必须先进行分析调查。基于之前相关的基础,在功能上,对新系统进行了细致的分析。然后通过详细的分析,进行系统设计,其次,系统在实施的可行性上,我选择了Django技术来进行开发设计,在数据存储上,采用 Mysql数据库来进行设计。由于Django 和Mysql都已经非常成熟,因此无论在各个方面,都非常可靠安全实用。最后对系统进行测试完善并发布。
2 关键技术介绍
2.1Django框架介绍
Django是高水准的Django编程语言驱动的一个开源模型.视图,控制器风格的Web应用程序框架,它起源于开源社区。使用这种架构,程序员可以方便、快捷地创建高品质、易维护、数据库驱动的应用程序。这也正是OpenStack的Horizon组件采用这种架构进行设计的主要原因。另外,在Dj ango框架中,还包含许多功能强大的第三方插件,使得Django具有较强的可扩展性。Django 项目源自一个在线新闻 Web 站点,于 2005 年以开源的形式被释放出来。Django 框架的核心组件有:
用于创建模型的对象关系映射;
为最终用户设计较好的管理界面;
URL 设计;
设计者友好的模板语言;
缓存系统。
Django(发音:[`dʒæŋɡəʊ]) 是用Django语言写的开源web开发框架(open source web framework),它鼓励快速开发,并遵循MVC设计。Django遵守BSD版权,初次发布于2005年7月, 并于2008年9月发布了第一个正式版本1.0 。
Django 根据比利时的爵士音乐家Django Reinhardt命名,他是一个吉普赛人,主要以演奏吉它为主,还演奏过小提琴等。
由于Django在近年来的迅速发展,应用越来越广泛,被著名IT开发杂志SD Times评选为2013 SD Times 100,位列“API、库和框架”分类第6位,被认为是该领域的佼佼者。
2.2 B/S体系结构介绍
B/S结构(Browser/Server,浏览器/服务器模式),是WEB兴起后的一种网络结构模式,WEB浏览器是客户端最主要的应用软件。这种模式统一了客户端,将系统功能实现的核心部分集中到服务器上,简化了系统的开发、维护和使用。客户机上只要安装一个浏览器,如Chrome、Safari、Microsoft Edge、Netscape Navigator或Internet Explorer,服务器安装SQL Server、Oracle、MYSQL等数据库。浏览器通过Web Server同数据库进行数据交互。
2.3 MYSQL数据库
网站的开发必须配套相应数据库,数据库具有一定的组织结构,能够存放和管理数据信息,在以前数据库的功能仅仅是数据保存和管理操作,但是时代的变迁和发展,现在的数据库演变成了数据处理的方式,数据库从最开始的简单存放数据表格信息到现在的能够存放成千上万数据的大型数据库,期间还是经历了许多的改革。
本次开发的管理系统使用的数据库是MYSQL数据库,该数据库运行速度快,安全性能也很高,而且对使用的平台没有任何的限制,所以被广泛应运到系统的开发中。MySQL是一个开源和多线程的关系管理数据库系统,MySQL是开放源代码的数据库,具有跨平台性,虽然功能未必强大,导致很多人都了解这个数据库的基本应用,在数据库中,总共建立了10几个表,这里面每个表都是相对应的,都各自有各自的联系,数据库意义重大,如果没有数据库的链接,就没办法运行程序,这显然可以看见数据库与程序的重要性,是紧密相连接的。
2.4 用户画像介绍
用户画像又称用户角色,作为一种勾画目标用户、联系用户诉求与设计方向的有效工具,用户画像在各领域得到了广泛的应用。我们在实际操作的过程中往往会以最为浅显和贴近生活的话语将用户的属性、行为与期待的数据转化联结起来。作为实际用户的虚拟代表,用户画像所形成的用户角色并不是脱离产品和市场之外所构建出来的,形成的用户角色需要有代表性,能代表产品的主要受众和目标群体。
3 系统分析
所谓系统分析就是,需求人员通过与客户的沟通,所获取的信息,然后把这些信息通过需求说明书的方式展示给用户和开发人员。在软件功能发展的历史长河中,很长时间,特别是最开始的时候,需求分析的重要性并不被人们所认同,例如当时美国IBM公司为英国电信公司开发一套信息管理系统,在需求不明确的情况下开始开发,最初的工期为一年,由于需求获取不清晰导致工期推迟了半年多,造成巨大损失。很多软件公司也存在这种情况,边需求,边开发,甚至与客户没有沟通清楚的情况下,直接照搬同类型的项目进行更改,导致到系统验收的时候,重新更改,造成了人力、物力的极大浪费。而导致这一切后果的原因就是需求获取不及时、不清楚、不全面。
3.1 可行性分析
个性化线上点餐系统主要目标是实现相关信息管理服务。在确定了目标后,我们从以下四方面对能否实现本系统目标进行可行性分析。
3.1.1 技术可行性
个性化线上点餐系统主要采用Django技术,基于用户画像,Mysql数据库,对于应用程序的开发要求具备完整功能,使用简单的特点,并建立一个数据完整安全稳定的数据库。个性化线上点餐系统的开发技术具有很高可行性,且开发人员掌握了一定的开发技术,所以系统的开发具有可行性。
3.1.2操作可行性
个性化线上点餐系统的登录界面简单易于操作,采用常见的界面窗口来登录界面,通过电脑进行访问操作,用户只要平时使用过电脑都能进行访问操作。此系统的开发采用Django语言开发,基于用户画像,这些开发环境使系统更加完善。本系统具有易操作、易管理、交互性好的特点,在操作上是非常简单的。因此本系统可以进行开发。
3.1.3 经济可行性
个性化线上点餐系统是基于用户画像,采用Mysql数据库储存数据,所要求的硬件和软件环境,市场上都很容易购买,程序开发主要是管理系统的开发和维护。所以程序在开发人力、财力上要求不高,而且此系统不是很复杂,开发周期短,在经济方面具有较高的可行性。
3.1.4 法律可行性
此个性化线上点餐系统是自己设计的管理系统,具有很大的实际意义。因为无论是软件还是数据库,采用的都是开源代码,因此这个系统的开发和设计,并不存在侵权等问题,在法律上完全具有可行性。
综上所述,个性化线上点餐系统 在技术、经济、操作和法律上都具有很高的可行性,开发此程序是可行的。
3.2系统流程分析
3.2.1系统开发流程
个性化线上点餐系统开发时,首先进行需求分析,进而对系统进行总体的设计规划,设计系统功能模块,数据库的选择等,本系统的开发流程如图3-1所示

图3-1系统开发流程图
3.2.2 用户登录流程
为了保证系统的安全性,要使用本系统对系统信息进行管理,必须先登陆到系统中。如图3-2所示。

图3-2 登录流程图
3.2.3 系统操作流程
用户打开并进入系统后,会先显示登录界面,输入正确的用户名和密码,系统自动检测信息,若信息无误,则用户会进入系统功能界面,进行操作,否则会提示错误无法登录,操作流程如图3-3所示。

图3-3 系统操作流程图
3.2.4 添加信息流程
管理员可以对信息的添加,用户也可以对自己权限内的信息进行添加,输入信息后,系统会自行验证输入的信息和数据,若信息正确,会将其添加到数据库内,若信息有误,则会提示重新输入信息,添加信息流程如图3-4所示。

图3-4 添加信息流程图
3.2.5 修改信息流程
管理员可以对信息等进行修改,用户也可以对自己权限内的信息进行修改,首先进入修改信息界面,输入修改信息数据,系统进行数据的判断验证,修改信息合法则修改成功,信息更新至数据库,信息不合法则修改失败,重新输入。修改信息流程图如图3-5所示。

图3-5 修改信息流程图
3.2.6 删除信息流程
管理员可以对信息等进行信息的删除,对要删除的信息进行选中后,点击删除按钮,系统会询问是否确定,若点击确定,则系统会删除掉选中的信息,并在数据库内对信息进行删除,删除信息流程图如图3-6所示。

图3-6 删除信息流程图
3.3系统用例分析
3.3.1管理员用例图
系统中的核心用户是系统管理员,管理员登录后,通过管理员菜单来管理后台系统。主要功能有:后台首页、系统用户、菜品口味管理、取消订单管理、系统管理、通知公告管理、资源管理、商城管理等功能。管理员用例如图3-7所示。

图3-7 管理员用例图
3.3.2系统用户用例图
系统用户进入系统可以进行首页、通知公告、美食资讯、商城中心、商城管理、我的账户、个人中心等功能操作。系统用户用例如图3-8所示。

图3-8 系统用户用例图
4 系统设计
4.1 系统概述
经过系统的分析后,就开始系统的设计,系统设计包含总体设计和详细设计。总体设计只是一个大体的设计,经过了总体设计,我们能够划分出系统的一些东西,例如文件、文档、数据等。而且我们通过总体设计,大致可以划分出了程序的模块,以及功能。但是只是一个初步的分类,并没有真正的实现。
整体设计,只是一个初步设计,而且,对于一个项目,我们可以进行多个整体设计,通过对比,包括性能的对比、成本的对比、效益的对比,来最终确定一个最优的设计方案,选择优秀的整体设计可以降低开发成本,增加公司效益,从这一点来讲,整体设计还是非常重要的。
个性化线上点餐系统 系统工作原理图如图4-1所示:

图4-1 系统工作原理图
4.2 系统结构设计
系统架构图属于系统设计阶段,系统架构图只是这个阶段一个产物,系统的总体架构决定了整个系统的模式,是系统的基础。个性化线上点餐系统的整体结构设计如图4-2所示。
图4-2 系统结构图
4.3数据库设计
数据库是计算机信息系统的基础。目前,电脑系统的关键与核心部分就是数据库。数据库开发的优劣对整个系统的质量和速度有着直接影响。
4.3.1 数据库设计原则
数据库的概念结构设计采用实体联系(E-R)模型设计方法。E-R模型法的组成元素有:实体、属性、联系,E-R模型用E-R图表示,是提示用户中所涉及的事物,属性则是对实体特性的描述。在系统设计当中数据库起着决定性的因素。下面设计出这几个关键实体的实体关系图。
4.3.2 数据库实体
数据模型中的实体(Entity),也称为实例,对应现实世界中可区别于其他对象的“事件”或“事物”。例如,公司中的每个员工,家里中的每个家具。
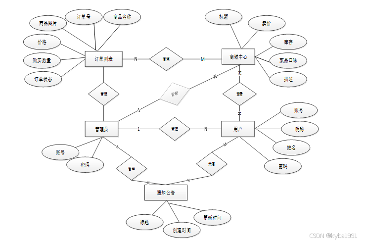
本系统的E-R图如下图所示:

图4-3系统ER图
4.3.3 数据库表设计
数据库的表信息属于设计的一部分,下面介绍数据库中的各个表的详细信息。
表access_token (登陆访问时长)
| 编号 | 名称 | 数据类型 | 长度 | 小数位 | 允许空值 | 主键 | 默认值 | 说明 |
| 1 | token_id | int | 10 | 0 | N | Y | 临时访问牌ID | |
| 2 | token | varchar | 64 | 0 | Y | N | 临时访问牌 | |
| 3 | info | text | 65535 | 0 | Y | N | ||
| 4 | maxage | int | 10 | 0 | N | N | 2 | 最大寿命:默认2小时 |
| 5 | create_time | timestamp | 19 | 0 | N | N | CURRENT_TIMESTAMP | 创建时间: |
| 6 | update_time | timestamp | 19 | 0 | N | N | CURRENT_TIMESTAMP | 更新时间: |
| 7 | user_id | int | 10 | 0 | N | N | 0 | 用户编号: |
| 编号 | 名称 | 数据类型 | 长度 | 小数位 | 允许空值 | 主键 | 默认值 | 说明 |
| 1 | address_id | int | 10 | 0 | N | Y | 收货地址: | |
| 2 | name | varchar | 32 | 0 | Y | N | 姓名: | |
| 3 | phone | varchar | 13 | 0 | Y | N | 手机: | |
| 4 | postcode | varchar | 8 | 0 | Y | N | 邮编: | |
| 5 | address | varchar | 255 | 0 | N | N | 地址: | |
| 6 | user_id | mediumint | 8 | 0 | N | N | 用户ID:[0,8388607]用户获取其他与用户相关的数据 | |
| 7 | create_time | timestamp | 19 | 0 | N | N | CURRENT_TIMESTAMP | 创建时间: |
| 8 | update_time | timestamp | 19 | 0 | N | N | CURRENT_TIMESTAMP | 更新时间: |
| 9 | default | bit | 1 | 0 | N | N | 0 | 默认判断 |
表article (文章:用于内容管理系统的文章)
| 编号 | 名称 | 数据类型 | 长度 | 小数位 | 允许空值 | 主键 | 默认值 | 说明 |
| 1 | article_id | mediumint | 8 | 0 | N | Y | 文章id:[0,8388607] | |
| 2 | title | varchar | 125 | 0 | N | Y | 标题:[0,125]用于文章和html的title标签中 | |
| 3 | type | varchar | 64 | 0 | N | N | 0 | 文章分类:[0,1000]用来搜索指定类型的文章 |
| 4 | hits | int | 10 | 0 | N | N | 0 | 点击数:[0,1000000000]访问这篇文章的人次 |
| 5 | praise_len | int | 10 | 0 | N | N | 0 | 点赞数 |
| 6 | create_time | timestamp | 19 | 0 | N | N | CURRENT_TIMESTAMP | 创建时间: |
| 7 | update_time | timestamp | 19 | 0 | N | N | CURRENT_TIMESTAMP | 更新时间: |
| 8 | source | varchar | 255 | 0 | Y | N | 来源:[0,255]文章的出处 | |
| 9 | url | varchar | 255 | 0 | Y | N | 来源地址:[0,255]用于跳转到发布该文章的网站 | |
| 10 | tag | varchar | 255 | 0 | Y | N | 标签:[0,255]用于标注文章所属相关内容,多个标签用空格隔开 | |
| 11 | content | longtext | 2147483647 | 0 | Y | N | 正文:文章的主体内容 | |
| 12 | img | varchar | 255 | 0 | Y | N | 封面图 | |
| 13 | description | text | 65535 | 0 | Y | N | 文章描述 |
表article_type (文章分类)
| 编号 | 名称 | 数据类型 | 长度 | 小数位 | 允许空值 | 主键 | 默认值 | 说明 |
| 1 | type_id | smallint | 5 | 0 | N | Y | 分类ID:[0,10000] | |
| 2 | display | smallint | 5 | 0 | N | N | 100 | 显示顺序:[0,1000]决定分类显示的先后顺序 |
| 3 | name | varchar | 16 | 0 | N | N | 分类名称:[2,16] | |
| 4 | father_id | smallint | 5 | 0 | N | N | 0 | 上级分类ID:[0,32767] |
| 5 | description | varchar | 255 | 0 | Y | N | 描述:[0,255]描述该分类的作用 | |
| 6 | icon | text | 65535 | 0 | Y | N | 分类图标: | |
| 7 | url | varchar | 255 | 0 | Y | N | 外链地址:[0,255]如果该分类是跳转到其他网站的情况下,就在该URL上设置 | |
| 8 | create_time | timestamp | 19 | 0 | N | N | CURRENT_TIMESTAMP | 创建时间: |
| 9 | update_time | timestamp | 19 | 0 | N | N | CURRENT_TIMESTAMP | 更新时间: |
表auth (用户权限管理)
| 编号 | 名称 | 数据类型 | 长度 | 小数位 | 允许空值 | 主键 | 默认值 | 说明 |
| 1 | auth_id | int | 10 | 0 | N | Y | 授权ID: | |
| 2 | user_group | varchar | 64 | 0 | Y | N | 用户组: | |
| 3 | mod_name | varchar | 64 | 0 | Y | N | 模块名: | |
| 4 | table_name | varchar | 64 | 0 | Y | N | 表名: | |
| 5 | page_title | varchar | 255 | 0 | Y | N | 页面标题: | |
| 6 | path | varchar | 255 | 0 | Y | N | 路由路径: | |
| 7 | position | varchar | 32 | 0 | Y | N | 位置: | |
| 8 | mode | varchar | 32 | 0 | N | N | _blank | 跳转方式: |
| 9 | add | tinyint | 3 | 0 | N | N | 1 | 是否可增加: |
| 10 | del | tinyint | 3 | 0 | N | N | 1 | 是否可删除: |
| 11 | set | tinyint | 3 | 0 | N | N | 1 | 是否可修改: |
| 12 | get | tinyint | 3 | 0 | N | N | 1 | 是否可查看: |
| 13 | field_add | text | 65535 | 0 | Y | N | 添加字段: | |
| 14 | field_set | text | 65535 | 0 | Y | N | 修改字段: | |
| 15 | field_get | text | 65535 | 0 | Y | N | 查询字段: | |
| 16 | table_nav_name | varchar | 500 | 0 | Y | N | 跨表导航名称: | |
| 17 | table_nav | varchar | 500 | 0 | Y | N | 跨表导航: | |
| 18 | option | text | 65535 | 0 | Y | N | 配置: | |
| 19 | create_time | timestamp | 19 | 0 | N | N | CURRENT_TIMESTAMP | 创建时间: |
| 20 | update_time | timestamp | 19 | 0 | N | N | CURRENT_TIMESTAMP | 更新时间: |
表cancel_order (取消订单)
| 编号 | 名称 | 数据类型 | 长度 | 小数位 | 允许空值 | 主键 | 默认值 | 说明 |
| 1 | cancel_order_id | int | 10 | 0 | N | Y | 取消订单ID | |
| 2 | user_account | int | 10 | 0 | Y | N | 0 | 用户账号 |
| 3 | user_name | varchar | 64 | 0 | Y | N | 用户姓名 | |
| 4 | user_phone_number | varchar | 64 | 0 | Y | N | 用户电话 | |
| 5 | order_number | varchar | 64 | 0 | Y | N | 订单编号 | |
| 6 | cancel_time | date | 10 | 0 | Y | N | 取消时间 | |
| 7 | reason_for_cancellation | text | 65535 | 0 | Y | N | 取消原因 | |
| 8 | examine_state | varchar | 16 | 0 | N | N | 未审核 | 审核状态 |
| 9 | examine_reply | varchar | 16 | 0 | Y | N | 审核回复 | |
| 10 | create_time | datetime | 19 | 0 | N | N | CURRENT_TIMESTAMP | 创建时间 |
| 11 | update_time | timestamp | 19 | 0 | N | N | CURRENT_TIMESTAMP | 更新时间 |
表cart (购物车)
| 编号 | 名称 | 数据类型 | 长度 | 小数位 | 允许空值 | 主键 | 默认值 | 说明 |
| 1 | cart_id | int | 10 | 0 | N | Y | 购物车ID: | |
| 2 | title | varchar | 64 | 0 | Y | N | 标题: | |
| 3 | img | varchar | 255 | 0 | N | N | 0 | 图片: |
| 4 | user_id | int | 10 | 0 | N | N | 0 | 用户ID: |
| 5 | create_time | timestamp | 19 | 0 | N | N | CURRENT_TIMESTAMP | 创建时间: |
| 6 | update_time | timestamp | 19 | 0 | N | N | CURRENT_TIMESTAMP | 更新时间: |
| 7 | state | int | 10 | 0 | N | N | 0 | 状态:使用中,已失效 |
| 8 | price | double | 9 | 2 | N | N | 0.00 | 单价: |
| 9 | price_ago | double | 9 | 2 | N | N | 0.00 | 原价: |
| 10 | price_count | double | 11 | 2 | N | N | 0.00 | 总价: |
| 11 | num | int | 10 | 0 | N | N | 1 | 数量: |
| 12 | goods_id | mediumint | 8 | 0 | N | N | 商品id:[0,8388607] | |
| 13 | type | varchar | 64 | 0 | N | N | 未分类 | 商品分类: |
| 14 | description | varchar | 255 | 0 | Y | N | 描述:[0,255]用于产品规格描述 |
表collect (收藏)
| 编号 | 名称 | 数据类型 | 长度 | 小数位 | 允许空值 | 主键 | 默认值 | 说明 |
| 1 | collect_id | int | 10 | 0 | N | Y | 收藏ID: | |
| 2 | user_id | int | 10 | 0 | N | N | 0 | 收藏人ID: |
| 3 | source_table | varchar | 255 | 0 | Y | N | 来源表: | |
| 4 | source_field | varchar | 255 | 0 | Y | N | 来源字段: | |
| 5 | source_id | int | 10 | 0 | N | N | 0 | 来源ID: |
| 6 | title | varchar | 255 | 0 | Y | N | 标题: | |
| 7 | img | varchar | 255 | 0 | Y | N | 封面: | |
| 8 | create_time | timestamp | 19 | 0 | N | N | CURRENT_TIMESTAMP | 创建时间: |
| 9 | update_time | timestamp | 19 | 0 | N | N | CURRENT_TIMESTAMP | 更新时间: |
| 编号 | 名称 | 数据类型 | 长度 | 小数位 | 允许空值 | 主键 | 默认值 | 说明 |
| 1 | comment_id | int | 10 | 0 | N | Y | 评论ID: | |
| 2 | user_id | int | 10 | 0 | N | N | 0 | 评论人ID: |
| 3 | reply_to_id | int | 10 | 0 | N | N | 0 | 回复评论ID:空为0 |
| 4 | content | longtext | 2147483647 | 0 | Y | N | 内容: | |
| 5 | nickname | varchar | 255 | 0 | Y | N | 昵称: | |
| 6 | avatar | varchar | 255 | 0 | Y | N | 头像地址:[0,255] | |
| 7 | create_time | timestamp | 19 | 0 | N | N | CURRENT_TIMESTAMP | 创建时间: |
| 8 | update_time | timestamp | 19 | 0 | N | N | CURRENT_TIMESTAMP | 更新时间: |
| 9 | source_table | varchar | 255 | 0 | Y | N | 来源表: | |
| 10 | source_field | varchar | 255 | 0 | Y | N | 来源字段: | |
| 11 | source_id | int | 10 | 0 | N | N | 0 | 来源ID: |
表goods (商品信息)
| 编号 | 名称 | 数据类型 | 长度 | 小数位 | 允许空值 | 主键 | 默认值 | 说明 |
| 1 | goods_id | mediumint | 8 | 0 | N | Y | 产品id:[0,8388607] | |
| 2 | title | varchar | 125 | 0 | Y | N | 标题:[0,125]用于产品和html的<title>标签中 | |
| 3 | img | text | 65535 | 0 | Y | N | 封面图:用于显示于产品列表页 | |
| 4 | description | varchar | 255 | 0 | Y | N | 描述:[0,255]用于产品规格描述 | |
| 5 | price_ago | double | 8 | 2 | N | N | 0.00 | 原价:[1] |
| 6 | price | double | 8 | 2 | N | N | 0.00 | 卖价:[1] |
| 7 | sales | int | 10 | 0 | N | N | 0 | 销量:[0,1000000000] |
| 8 | inventory | int | 10 | 0 | N | N | 0 | 商品库存 |
| 9 | type | varchar | 64 | 0 | N | N | 商品分类: | |
| 10 | hits | int | 10 | 0 | N | N | 0 | 点击量:[0,1000000000]访问这篇产品的人次 |
| 11 | content | longtext | 2147483647 | 0 | Y | N | 正文:产品的主体内容 | |
| 12 | img_1 | text | 65535 | 0 | Y | N | 主图1: | |
| 13 | img_2 | text | 65535 | 0 | Y | N | 主图2: | |
| 14 | img_3 | text | 65535 | 0 | Y | N | 主图3: | |
| 15 | img_4 | text | 65535 | 0 | Y | N | 主图4: | |
| 16 | img_5 | text | 65535 | 0 | Y | N | 主图5: | |
| 17 | create_time | timestamp | 19 | 0 | N | N | CURRENT_TIMESTAMP | 创建时间: |
| 18 | update_time | timestamp | 19 | 0 | N | N | CURRENT_TIMESTAMP | 更新时间: |
| 19 | customize_field | text | 65535 | 0 | Y | N | 自定义字段 | |
| 20 | source_table | varchar | 255 | 0 | Y | N | 来源表: | |
| 21 | source_field | varchar | 255 | 0 | Y | N | 来源字段: | |
| 22 | source_id | int | 10 | 0 | N | N | 0 | 来源ID: |
| 23 | user_id | int | 10 | 0 | Y | N | 0 | 添加人 |
表goods_type (商品类型)
| 编号 | 名称 | 数据类型 | 长度 | 小数位 | 允许空值 | 主键 | 默认值 | 说明 |
| 1 | type_id | int | 10 | 0 | N | Y | 商品分类ID: | |
| 2 | father_id | smallint | 5 | 0 | N | N | 0 | 上级分类ID:[0,32767] |
| 3 | name | varchar | 255 | 0 | Y | N | 商品名称: | |
| 4 | desc | varchar | 255 | 0 | Y | N | 描述: | |
| 5 | icon | varchar | 255 | 0 | Y | N | 图标: | |
| 6 | source_table | varchar | 255 | 0 | Y | N | 来源表: | |
| 7 | source_field | varchar | 255 | 0 | Y | N | 来源字段: | |
| 8 | create_time | timestamp | 19 | 0 | N | N | CURRENT_TIMESTAMP | 创建时间: |
| 9 | update_time | timestamp | 19 | 0 | N | N | CURRENT_TIMESTAMP | 更新时间: |
表hits (用户点击)
| 编号 | 名称 | 数据类型 | 长度 | 小数位 | 允许空值 | 主键 | 默认值 | 说明 |
| 1 | hits_id | int | 10 | 0 | N | Y | 点赞ID: | |
| 2 | user_id | int | 10 | 0 | N | N | 0 | 点赞人: |
| 3 | create_time | timestamp | 19 | 0 | N | N | CURRENT_TIMESTAMP | 创建时间: |
| 4 | update_time | timestamp | 19 | 0 | N | N | CURRENT_TIMESTAMP | 更新时间: |
| 5 | source_table | varchar | 255 | 0 | Y | N | 来源表: | |
| 6 | source_field | varchar | 255 | 0 | Y | N | 来源字段: | |
| 7 | source_id | int | 10 | 0 | N | N | 0 | 来源ID: |
表logistics_delivery (物流配送)
| 编号 | 名称 | 数据类型 | 长度 | 小数位 | 允许空值 | 主键 | 默认值 | 说明 |
| 1 | logistics_delivery_id | int | 10 | 0 | N | Y | 物流配送ID | |
| 2 | order_number | varchar | 64 | 0 | Y | N | 订单号 | |
| 3 | product_name | varchar | 64 | 0 | Y | N | 商品名称 | |
| 4 | purchase_quantity | varchar | 64 | 0 | Y | N | 购买数量 | |
| 5 | total_transaction_amount | double | 11 | 2 | Y | N | 0.00 | 交易总额 |
| 6 | the_date_of_issuance | date | 10 | 0 | Y | N | 发货日期 | |
| 7 | delivery_number | varchar | 30 | 0 | Y | N | 配送订单 | |
| 8 | ordinary_users | int | 10 | 0 | Y | N | 0 | 普通用户 |
| 9 | shipping_address | varchar | 64 | 0 | Y | N | 收货地址 | |
| 10 | delivery_status | varchar | 64 | 0 | Y | N | 配送状态 | |
| 11 | signing_status | varchar | 64 | 0 | Y | N | 签收状态 | |
| 12 | recommend | int | 10 | 0 | N | N | 0 | 智能推荐 |
| 13 | contact_name | varchar | 255 | 0 | Y | N | 联系人名字 | |
| 14 | merchant_id | int | 10 | 0 | Y | N | 商家id | |
| 15 | create_time | datetime | 19 | 0 | N | N | CURRENT_TIMESTAMP | 创建时间 |
| 16 | update_time | timestamp | 19 | 0 | N | N | CURRENT_TIMESTAMP | 更新时间 |
表mall_center (商城中心)
| 编号 | 名称 | 数据类型 | 长度 | 小数位 | 允许空值 | 主键 | 默认值 | 说明 |
| 1 | mall_center_id | int | 10 | 0 | N | Y | 商城中心ID | |
| 2 | taste_of_dishes | varchar | 64 | 0 | Y | N | 菜品口味 | |
| 3 | hits | int | 10 | 0 | N | N | 0 | 点击数 |
| 4 | praise_len | int | 10 | 0 | N | N | 0 | 点赞数 |
| 5 | recommend | int | 10 | 0 | N | N | 0 | 智能推荐 |
| 6 | cart_title | varchar | 125 | 0 | Y | N | 标题:[0,125]用于产品html的标签中 | |
| 7 | cart_img | text | 65535 | 0 | Y | N | 封面图:用于显示于产品列表页 | |
| 8 | cart_description | varchar | 255 | 0 | Y | N | 描述:[0,255]用于产品规格描述 | |
| 9 | cart_price_ago | double | 8 | 2 | N | N | 0.00 | 原价:[1] |
| 10 | cart_price | double | 8 | 2 | N | N | 0.00 | 卖价:[1] |
| 11 | cart_inventory | int | 10 | 0 | N | N | 0 | 商品库存 |
| 12 | cart_type | varchar | 64 | 0 | N | N | 未分类 | 商品分类: |
| 13 | cart_content | longtext | 2147483647 | 0 | Y | N | 正文:产品的主体内容 | |
| 14 | cart_img_1 | text | 65535 | 0 | Y | N | 主图1: | |
| 15 | cart_img_2 | text | 65535 | 0 | Y | N | 主图2: | |
| 16 | cart_img_3 | text | 65535 | 0 | Y | N | 主图3: | |
| 17 | cart_img_4 | text | 65535 | 0 | Y | N | 主图4: | |
| 18 | cart_img_5 | text | 65535 | 0 | Y | N | 主图5: | |
| 19 | create_time | datetime | 19 | 0 | N | N | CURRENT_TIMESTAMP | 创建时间 |
| 20 | update_time | timestamp | 19 | 0 | N | N | CURRENT_TIMESTAMP | 更新时间 |
表notice (公告)
| 编号 | 名称 | 数据类型 | 长度 | 小数位 | 允许空值 | 主键 | 默认值 | 说明 |
| 1 | notice_id | mediumint | 8 | 0 | N | Y | 公告id: | |
| 2 | title | varchar | 125 | 0 | N | N | 标题: | |
| 3 | content | longtext | 2147483647 | 0 | Y | N | 正文: | |
| 4 | create_time | timestamp | 19 | 0 | N | N | CURRENT_TIMESTAMP | 创建时间: |
| 5 | update_time | timestamp | 19 | 0 | N | N | CURRENT_TIMESTAMP | 更新时间: |
表order (订单)
| 编号 | 名称 | 数据类型 | 长度 | 小数位 | 允许空值 | 主键 | 默认值 | 说明 |
| 1 | order_id | int | 10 | 0 | N | Y | 订单ID: | |
| 2 | order_number | varchar | 64 | 0 | Y | N | 订单号: | |
| 3 | goods_id | mediumint | 8 | 0 | N | N | 商品id:[0,8388607] | |
| 4 | title | varchar | 32 | 0 | Y | N | 商品标题: | |
| 5 | img | varchar | 255 | 0 | Y | N | 商品图片: | |
| 6 | price | double | 10 | 2 | N | N | 0.00 | 价格: |
| 7 | price_ago | double | 10 | 2 | N | N | 0.00 | 原价: |
| 8 | num | int | 10 | 0 | N | N | 1 | 数量: |
| 9 | price_count | double | 8 | 2 | N | N | 0.00 | 总价: |
| 10 | norms | varchar | 255 | 0 | Y | N | 规格: | |
| 11 | type | varchar | 64 | 0 | N | N | 未分类 | 商品分类: |
| 12 | contact_name | varchar | 32 | 0 | Y | N | 联系人姓名: | |
| 13 | contact_email | varchar | 125 | 0 | Y | N | 联系人邮箱: | |
| 14 | contact_phone | varchar | 11 | 0 | Y | N | 联系人手机: | |
| 15 | contact_address | varchar | 255 | 0 | Y | N | 收件地址: | |
| 16 | postal_code | varchar | 9 | 0 | Y | N | 邮政编码: | |
| 17 | user_id | int | 10 | 0 | N | N | 0 | 买家ID: |
| 18 | merchant_id | mediumint | 8 | 0 | N | N | 0 | 商家ID: |
| 19 | create_time | timestamp | 19 | 0 | N | N | CURRENT_TIMESTAMP | 创建时间: |
| 20 | update_time | timestamp | 19 | 0 | N | N | CURRENT_TIMESTAMP | 更新时间: |
| 21 | description | varchar | 255 | 0 | Y | N | 描述:[0,255]用于产品规格描述 | |
| 22 | state | varchar | 16 | 0 | N | N | 待付款 | 订单状态:待付款,待发货,待签收,已签收,待退款,已退款,已拒绝,已完成 |
| 23 | remark | text | 65535 | 0 | Y | N | 订单备注 | |
| 24 | delivery_state | varchar | 16 | 0 | Y | N | 未配送 | 发货状态:未配送,已配送 |
| 25 | vip_discount | double | 11 | 2 | Y | N | 0.00 | 折扣 |
表praise (点赞)
| 编号 | 名称 | 数据类型 | 长度 | 小数位 | 允许空值 | 主键 | 默认值 | 说明 |
| 1 | praise_id | int | 10 | 0 | N | Y | 点赞ID: | |
| 2 | user_id | int | 10 | 0 | N | N | 0 | 点赞人: |
| 3 | create_time | timestamp | 19 | 0 | N | N | CURRENT_TIMESTAMP | 创建时间: |
| 4 | update_time | timestamp | 19 | 0 | N | N | CURRENT_TIMESTAMP | 更新时间: |
| 5 | source_table | varchar | 255 | 0 | Y | N | 来源表: | |
| 6 | source_field | varchar | 255 | 0 | Y | N | 来源字段: | |
| 7 | source_id | int | 10 | 0 | N | N | 0 | 来源ID: |
| 8 | status | bit | 1 | 0 | N | N | 1 | 点赞状态:1为点赞,0已取消 |
表regular_users (普通用户)
| 编号 | 名称 | 数据类型 | 长度 | 小数位 | 允许空值 | 主键 | 默认值 | 说明 |
| 1 | regular_users_id | int | 10 | 0 | N | Y | 普通用户ID | |
| 2 | user_name | varchar | 64 | 0 | Y | N | 用户姓名 | |
| 3 | user_gender | varchar | 64 | 0 | Y | N | 用户性别 | |
| 4 | user_age | int | 10 | 0 | Y | N | 0 | 用户年龄 |
| 5 | user_phone_number | varchar | 16 | 0 | Y | N | 用户电话 | |
| 6 | user_preferences | varchar | 64 | 0 | Y | N | 用户喜好 | |
| 7 | geographical_position | varchar | 64 | 0 | Y | N | 地理位置 | |
| 8 | eating_habits | text | 65535 | 0 | Y | N | 饮食习惯 | |
| 9 | taste_of_dishes | varchar | 64 | 0 | Y | N | 菜品口味 | |
| 10 | examine_state | varchar | 16 | 0 | N | N | 已通过 | 审核状态 |
| 11 | user_id | int | 10 | 0 | N | N | 0 | 用户ID |
| 12 | create_time | datetime | 19 | 0 | N | N | CURRENT_TIMESTAMP | 创建时间 |
| 13 | update_time | timestamp | 19 | 0 | N | N | CURRENT_TIMESTAMP | 更新时间 |
表slides (轮播图)
| 编号 | 名称 | 数据类型 | 长度 | 小数位 | 允许空值 | 主键 | 默认值 | 说明 |
| 1 | slides_id | int | 10 | 0 | N | Y | 轮播图ID: | |
| 2 | title | varchar | 64 | 0 | Y | N | 标题: | |
| 3 | content | varchar | 255 | 0 | Y | N | 内容: | |
| 4 | url | varchar | 255 | 0 | Y | N | 链接: | |
| 5 | img | varchar | 255 | 0 | Y | N | 轮播图: | |
| 6 | hits | int | 10 | 0 | N | N | 0 | 点击量: |
| 7 | create_time | timestamp | 19 | 0 | N | N | CURRENT_TIMESTAMP | 创建时间: |
| 8 | update_time | timestamp | 19 | 0 | N | N | CURRENT_TIMESTAMP | 更新时间: |
表taste_of_dishes (菜品口味)
| 编号 | 名称 | 数据类型 | 长度 | 小数位 | 允许空值 | 主键 | 默认值 | 说明 |
| 1 | taste_of_dishes_id | int | 10 | 0 | N | Y | 菜品口味ID | |
| 2 | taste_of_dishes | varchar | 64 | 0 | Y | N | 菜品口味 | |
| 3 | create_time | datetime | 19 | 0 | N | N | CURRENT_TIMESTAMP | 创建时间 |
| 4 | update_time | timestamp | 19 | 0 | N | N | CURRENT_TIMESTAMP | 更新时间 |
表upload (文件上传)
| 编号 | 名称 | 数据类型 | 长度 | 小数位 | 允许空值 | 主键 | 默认值 | 说明 |
| 1 | upload_id | int | 10 | 0 | N | Y | 上传ID | |
| 2 | name | varchar | 64 | 0 | Y | N | 文件名 | |
| 3 | path | varchar | 255 | 0 | Y | N | 访问路径 | |
| 4 | file | varchar | 255 | 0 | Y | N | 文件路径 | |
| 5 | display | varchar | 255 | 0 | Y | N | 显示顺序 | |
| 6 | father_id | int | 10 | 0 | Y | N | 0 | 父级ID |
| 7 | dir | varchar | 255 | 0 | Y | N | 文件夹 | |
| 8 | type | varchar | 32 | 0 | Y | N | 文件类型 |
表user (用户账户:用于保存用户登录信息)
| 编号 | 名称 | 数据类型 | 长度 | 小数位 | 允许空值 | 主键 | 默认值 | 说明 |
| 1 | user_id | mediumint | 8 | 0 | N | Y | 用户ID:[0,8388607]用户获取其他与用户相关的数据 | |
| 2 | state | smallint | 5 | 0 | N | N | 1 | 账户状态:[0,10](1可用|2异常|3已冻结|4已注销) |
| 3 | user_group | varchar | 32 | 0 | Y | N | 所在用户组:[0,32767]决定用户身份和权限 | |
| 4 | login_time | timestamp | 19 | 0 | N | N | CURRENT_TIMESTAMP | 上次登录时间: |
| 5 | phone | varchar | 11 | 0 | Y | N | 手机号码:[0,11]用户的手机号码,用于找回密码时或登录时 | |
| 6 | phone_state | smallint | 5 | 0 | N | N | 0 | 手机认证:[0,1](0未认证|1审核中|2已认证) |
| 7 | username | varchar | 16 | 0 | N | N | 用户名:[0,16]用户登录时所用的账户名称 | |
| 8 | nickname | varchar | 16 | 0 | Y | N | 昵称:[0,16] | |
| 9 | password | varchar | 64 | 0 | N | N | 密码:[0,32]用户登录所需的密码,由6-16位数字或英文组成 | |
| 10 | | varchar | 64 | 0 | Y | N | 邮箱:[0,64]用户的邮箱,用于找回密码时或登录时 | |
| 11 | email_state | smallint | 5 | 0 | N | N | 0 | 邮箱认证:[0,1](0未认证|1审核中|2已认证) |
| 12 | avatar | varchar | 255 | 0 | Y | N | 头像地址:[0,255] | |
| 13 | open_id | varchar | 255 | 0 | Y | N | 针对获取用户信息字段 | |
| 14 | create_time | timestamp | 19 | 0 | N | N | CURRENT_TIMESTAMP | 创建时间: |
| 15 | vip_level | varchar | 255 | 0 | Y | N | 会员等级 | |
| 16 | vip_discount | double | 11 | 2 | Y | N | 0.00 | 会员折扣 |
表user_group (用户组:用于用户前端身份和鉴权)
| 编号 | 名称 | 数据类型 | 长度 | 小数位 | 允许空值 | 主键 | 默认值 | 说明 |
| 1 | group_id | mediumint | 8 | 0 | N | Y | 用户组ID:[0,8388607] | |
| 2 | display | smallint | 5 | 0 | N | N | 100 | 显示顺序:[0,1000] |
| 3 | name | varchar | 16 | 0 | N | N | 名称:[0,16] | |
| 4 | description | varchar | 255 | 0 | Y | N | 描述:[0,255]描述该用户组的特点或权限范围 | |
| 5 | source_table | varchar | 255 | 0 | Y | N | 来源表: | |
| 6 | source_field | varchar | 255 | 0 | Y | N | 来源字段: | |
| 7 | source_id | int | 10 | 0 | N | N | 0 | 来源ID: |
| 8 | register | smallint | 5 | 0 | Y | N | 0 | 注册位置: |
| 9 | create_time | timestamp | 19 | 0 | N | N | CURRENT_TIMESTAMP | 创建时间: |
| 10 | update_time | timestamp | 19 | 0 | N | N | CURRENT_TIMESTAMP | 更新时间: |
5统详细设计
5.1前台用户模块的实现
前台上注册后的用户是可以通过自己的用户名、密码进行登录的,当用户输入完整的自己的用户名和密码信息并点击“登录”按钮后,将会首先验证输入的有没有空数据,再次验证输入的用户名+密码和数据库中当前保存的用户信息是否一致,只有在一致后将会登录成功并自动跳转到个性化线上点餐系统的首页中;否则将会提示相应错误信息。登录界面如下图所示。
图5-1 登录界面
系统的用户通过自行注册生成,在系统首页点击用户注册菜单,系统跳转到对应的注册页面。点击重置按钮,清空所填数据,点击注册按钮完成注册。用户注册的时候添加菜品口味,为了方便系统在首页的商城中心给用户推荐相对应的菜品口味下面的菜品。用户注册界面如下图所示。
图5-2 用户注册界面
当用户在首页查看商城中心,商城中心是基于用户画像的个性化线上点餐系统的核心功能之一,通过分析用户的历史点餐行为和偏好,为用户提供定制化的菜品推荐。商城中心还包括在线支付、订单管理等功能,为用户提供线上点餐的便捷体验,同时为餐饮企业提供智能化的营销和订单管理支持。
商城中心界面如图所示。
图5-3 商城中心界面
图5-4 商城中心立即购买界面
当用户点击右上角按钮,会出现子菜单,点击“我的账户”或“个人中心”可以对个人的资料进行修改等操作。在个人中心页面可以查看取消订单、订单配送、收藏等内容。
取消订单界面如图所示。
图5-5 取消订单界面
订单配送界面如图所示。
图5-6 订单配送界面
用户可以查看美食资讯,在查询到自己想要了解的美食资讯,可以进入查看详细的介绍,在美食资讯详情这个界面,同时支持用户对喜欢的美食资讯进行收藏、点赞等操作。
美食资讯界面如下图所示。
图5-7 美食资讯界面
当用户点击个性化线上点餐系统中导航栏上的商城管理后可以查看我的购物车、我的订单、我的地址等信息,并进行相应的操作。
我的购物车界面如图所示。
图5-8 我的购物车界面
我的订单界面如图所示。
图5-9 我的订单界面
我的地址添加界面如图所示。
图5-10 我的地址添加界面
5.2后台模块的实现
个性化线上点餐系统中的后台首页可以查看商品销售金额统计和商品销售数量统计。后台首页界面如下图所示。
图5-11后台首页界面图
系统用户,个性化线上点餐系统中的管理人员是可以对管理员和用户进行删除、添加等操作。系统用户界面如下图所示。
图5-12系统用户界面图
菜品口味管理,个性化线上点餐系统中的管理人员在菜品口味管理页面可以查看菜品口味列表和菜品口味添加等内容,并根据需求进行查询、重置、删除等操作。菜品口味列表界面如下图所示。
图5-13菜品口味列表界面图
取消订单管理,个性化线上点餐系统中的管理人员在取消订单管理页面可以查看取消订单列表和取消订单添加等内容,并根据需求进行查询、重置、删除等操作。取消订单列表界面如下图所示。
图5-14取消订单列表界面图
系统管理,个性化线上点餐系统中的管理人员在系统管理页面可以查看轮播图信息,并根据需求进行查询、删除等操作。系统管理界面如下图所示。
图5-15系统管理界面图
商城管理,个性化线上点餐系统中的管理人员在商城管理页面可以查看商城中心、分类列表、订单列表、订单配送等内容,并根据需求进行查询、删除、添加等操作。商城中心界面如下图所示。
图5-16商品添加界面图
订单列表界面如下图所示。
图5-17订单列表界面图
6系统测试
系统开发的最后一个步骤就是系统测试,系统测试也是整个系统十分重要的一个环节,测试的好坏关系到产品的发展。客户对软件的质量、性能和可靠性等需求就要通过测试来实现。测试过程要必须遵循严谨性、完善性、规范性的原则,测试的主要目的就是看看在系统运行中,是否会出现bug,然后对出现的bug进行调试,直到程序完美运行。但是软件的测试只能尽可能的减少bug,理论上来说是无法达到消除bug。但是bug越少,系统出错的几率就越低,用户使用起来也更方便、更安全。
近年来,软件包含测试从现在的检验当中来看,系统接近预期目标可能出现的问题,并对这些错误做出相应的修正,假如我们不进行早期的测试错误就会延续下去,最后所做出的成品就会有很大的困难。
我们要在这个测试的过程当中找出错误。测试成软件开发的主要一部分,自从有了程序的设计那天开始,它就成为了重要的组成部分。经过统计来看,软件测试可以占据这个系统45%的工作量,而在软件开发的成本当中,对于测试成本来说它包含了很多的测试工作。每个程序测试时都会出现和遇到错误。在整个程序的开发过程当中,人为去查找错误是非常复杂和困难的,所以我们一般都会找一些测试的工具来进行测试。
6.1系统测试的意义
随着现代信息的快速发展,在社会各大领域中已经都开始应用网络信息技术,在应用网络技术的同时人们也开始把软件的质量问题作为了一个重要焦点来关注,因为一个软件的好与坏它决定着这个系统在市场上的生存,所以我们必须要把软件质量来做好,这样才有一定的生存能力。对于用户来说它们首先选用的都是保证这个系统软件的质量问题,因为一个系统的软件质量决定着用户在后期上成本经济的问题。
6.2 测试方法
黑盒测试又被人们称作为功能测试,通常是在程序的接口来做一些测试的方法,它一般包括对程序的功能和使用的方法来做出一些数据的接受和输出,同时还可以做出正确的输出信息,并保证与外部信息的完整性。
白盒测试通常被人们称作为结构测试,在整个程序的结构和处理当中它是由程序当中的逻辑测试和检验程序来完成一些正确的工作。
具体的功能测试它是包括:系统的适用性、准确性、安全性等功能测试。
6.3测试分析
本个性化线上点餐系统满足相关信息的管理需求,在设计时借鉴了国内外优秀网站的优点,从界面到系统设计都保证了管理员以及用户能够方便操作。系统的主要特点和优点归纳如下:
(1)本系统用的移置性和针对性都比较高,因为针对性高可以提供更好的服务而移置性可以在多个系统上运行,更给客户带来了极大的方便。
(2)该个性化线上点餐系统内容全面,管理方便可以及时的全面的处理各种错误,异常,这样避免了很多因客户的马虎操作而出现的失误,其操作方便,用户界面友好,能够上网的人都可以很好的进行操作。
经过对上述的测试结果分析,所有基本功能齐全,操作简单,系统运行性能良好,系统安全可靠,能促进个性化线上点餐系统的发展,发展前景广阔。
结 论
本系统通过对Django和Mysql数据库的简介,从硬件和软件两反面说明了个性化线上点餐系统 的可行性,本文结论及研究成果如下:实现了Django与Mysql相结合构建的个性化线上点餐系统。通过本次个性化线上点餐系统的研究与实现,我感到学海无涯,学习是没有终点的,而且实践出真知,只有多动手才能尽快掌握它,经验对系统的开发非常重要,经验不足,就难免会有许多考虑不周之处。比如要有美观的界面,更完善的功能,才能吸引更多的用户。
由于在此之前对于Django知识没有深入了解,所以从一开始就碰到许多困难,例如一开始的页面显示不规范、数据库连接有问题已经无法实现参数的传递等等,不过通过在网上寻找有关资料以及同学的帮助下最后都得到了解决,在此过程中,我不仅学到了很多知识,也提高了自己解决问题的能力,尤其是学会如何从大量的信息中筛选出所需有用的信息,同时我更加深刻的体会到了,虽然书本上的大部分知识都是有价值,正确的,但实际上每个人编程的思路和对数据处理的方法、思想都是不同的,这就要求我们一定要通过实践才能找到解决问题的方案。在此次毕业设计活动中,我不断的提高了自己,也得到了宝贵的经验,我相信这些对我以后的发展都会有很大帮助。
通过这次个性化线上点餐系统的开发,我参考了很多相关系统的例子,取长补短,吸取了其他系统的长处,逐步对该系统进行了完善,但是该系统还是有很多的不足之处,有待以后进一步学习。
实践证明,个性化线上点餐系统有着非常好的发展前景,经过测试运行,系统各项功能都十分完善,界面漂亮,使用方便,操作容易,在技术理论上已经成熟。
致 谢
大学的学习生活在这个季节将结束,但是在我的生命这仅仅只是一个逗号,我将面对的旅程的另一个的开始。通过这次毕业设计的整个开发过程,从需求分析到具体功能实现,再到最终测试和维护的理解有了很大的进步,让我对系统开发有了更深刻的认识,对我个人的实践能力和解决问题的能力,都有了很大的帮助。这是这次毕业设计最大的收获。
首先要感谢我的指导老师,他在论文写作上,给予了我各种无私的帮助,治学严谨,严格要求,使我获得了很大的收获。老师深厚的理论知识和丰富的实践经验,都深深的影响到我,在这方面,我谨表示衷心的感谢。
其次,我还要对所有的老师和同学表示感谢,他们在我学习的过程中,都积极的提供了很多帮助,无论是专业知识,还是实践操作技能,也能够让我在论文写作中,遇到的一些难题迎刃而解。
最后,对阅读和评审本论文的各位老师表示衷心的感谢!
参考文献
[1] 傅丽君,潘旭伟.基于用户画像的农产品电商精准营销关键技术研究与应用[J].农业工程,2024,14(01):50-55.
[2] 张祎萌, 顾丹彤, 刘少杰, 贾英男.基于校园“智慧点餐”系统的膳食大数据准确性评价[A]Abstract Book of the 14th Asian Congress of Nutrition--Food & Nutrition[C]. 亚洲营养学会联合会、中国营养学会, 中国营养学会, 2023: 1.
[3] 张芮绮.线上餐厅管理系统的设计[J].科技风,2023,(06):4-6.
[4] Yu Xiya, Li Xianhe, Wu Changping,Xu Gongyou.Design and Deployment of Django-based Housing Information Management System[J].Journal of Physics: Conference Series,2023,2425(1):
[5] Chang Yonghu, Ou Shuiping, Jia Qihai, Mo Mingbo, Wang Sen.Design and Implementation of Django-based Quality Traceability System for Medicinal Dendrobium[A] 2023:
[6] 刘德凤.酒店点餐系统的设计与实现[J].电子技术与软件工程,2022,(22):173-176.
[7] 刘锋华,龚文辉.基于用户画像的个体行为数据智能推荐系统设计[J].信息与电脑(理论版),2022,34(20):114-116.
[8] 谷研硕, 时振涛, 孙申英,盛林.基于内容推荐算法的点餐系统的设计与实现[J].电脑知识与技术,2022,18(10):48-49.
[9] 刘馨蔚.基于用户画像的产品个性化推荐系统的设计与实现[D]. 沈阳师范大学, 2022.
[10] 王兴.基于用户画像的智能推荐系统架构[J].广播电视网络,2021,28(09):67-70.
[11] 郭靖雯, 彭振珊, 徐庆庆,辛美果.疫情下高校智能就餐系统的设计与应用[J].佛山科学技术学院学报(自然科学版),2021,39(05):73-80.
[12] 冯秀玲.智能点餐系统设计与应用[J].电子技术,2021,50(06):30-32.
[13] Huang Gengsheng.Design and Implementation of Visual Employment Recommendation System[J].Journal of Physics: Conference Series,2021,1856(1):
[14] Mohammad Firdaus Ani, Seri Rahayu Kamat, Minoru Fukumi, Mohamad Minhat, Abu Abdullah, Kalthom Husin.Designing a graphical user interface for the decision support system of driving fatigue[J].International Journal of Advanced Mechatronic Systems,2021,9(1):30-37.
[15] 丁海涛.基于用户画像的个性化搜索推荐系统[J].电子技术与软件工程,2020,(16):161-162.
[16] 于晓默, 覃安霆, 黄秋吟, 刘冰, 谭凤滔,张长斌.智能点餐系统的设计[J].南方农机,2020,51(09):176+180.
[17] 姚佳哲, 杜娟, 郑意,蒋坤.关于大学食堂线上点餐的研究[J].作家天地,2020,(02):91-92.
[18] 李豪杰, 杨彦青,宋星.高校网络点餐系统研究[J].数码世界,2019,(12):51.
[19] Xueming Bai.Design and Implementation of Personalized Learning Platform Based on Big Data[A]Proceedings of 2019 International Seminar on Education,Teaching,Business and Management(ISETBM 2019)[C]. Institute of Management Science and Industrial Engineering, 计算机科学与电子技术国际学会(Computer Science and Electronic Technology International Society), 2019: 4.
[20] 邹泽庆, 曹亚楠,王宏阳.大学生食堂在线点餐系统的设计与实现[J].经济研究导刊,2018,(14):186-187.
请关注点赞+私信博主,免费领取项目源码
1231

被折叠的 条评论
为什么被折叠?



