宠物健康助手
摘 要
本研究基于 Java 语言和 SpringBoot 技术,旨在设计并实现一款名为“宠物健康助手”的系统。该系统旨在为宠物主人提供全方位的宠物健康管理服务,包括宠物医院预约、宠物健康资讯浏览、宠物医生诊疗等功能。系统的设计考虑到了宠物主人的需求,以及宠物健康管理的全面性和便捷性。通过系统的建设和应用,宠物主人可以更便捷地获取宠物健康信息、管理宠物健康档案、预约就诊等,从而提升宠物的健康管理水平。
在系统实现过程中,充分利用了 Java 语言的稳定性和SpringBoot框架的高效性,同时利用了前端技术和数据库技术,确保系统的功能完善和用户体验优良。系统涵盖了宠物健康管理的多个方面,包括医疗资源的整合、宠物健康资讯的发布、宠物医生的在线诊疗等,为宠物主人提供了全方位的健康管理服务。
通过本系统的研发和实践,将为宠物主人提供更便捷、更高效的宠物健康管理方式,促进宠物健康管理水平的提升。同时,基于Java语言和SpringBoot技术的应用也将为相关技术领域提供实践案例和经验总结,具有一定的理论和实践价值。
关键词:宠物健康助手;Java语言;springboot技术
Pet Health Assistant
Abstract
This study is based on Java language and SpringBoot technology, aiming to design and implement a system called "Pet Health Assistant". This system aims to provide comprehensive pet health management services for pet owners, including functions such as pet hospital appointments, browsing pet health information, and pet doctor diagnosis and treatment. The design of the system takes into account the needs of pet owners, as well as the comprehensiveness and convenience of pet health management. Through the construction and application of the system, pet owners can more conveniently obtain pet health information, manage pet health records, make appointments for medical treatment, etc., thereby improving the level of pet health management.
In the process of system implementation, the stability of Java language and the efficiency of SpringBoot framework were fully utilized, while front-end technology and database technology were utilized to ensure the completeness of system functionality and excellent user experience. The system covers multiple aspects of pet health management, including the integration of medical resources, the release of pet health information, and online diagnosis and treatment by pet doctors, providing comprehensive health management services for pet owners.
Through the development and practice of this system, it will provide pet owners with more convenient and efficient pet health management methods, promoting the improvement of pet health management level. At the same time, applications based on Java language and SpringBoot technology will also provide practical cases and experience summaries for related technical fields, with certain theoretical and practical value.
Keywords: Pet Health Assistant; Java language; Springboot technology
目 录
研究背景:
随着宠物养护观念的提升和宠物市场的不断扩大,人们对宠物健康管理的需求日益增加。然而,传统的宠物健康管理方式存在着信息不对称、服务不便等问题,为了满足宠物主人对宠物健康管理的需求,基于现代信息技术的宠物健康助手的研发显得尤为迫切。本系统旨在整合宠物医疗资源、提供宠物健康资讯、实现宠物医生的在线诊疗等,为宠物主人提供便捷高效的宠物健康管理服务。
研究意义:
首先通过宠物健康助手的建设和应用,有助于提升宠物主人对宠物健康管理的便捷性和专业性,促进宠物健康管理水平的提升。宠物健康助手的应用将为宠物行业的发展提供新的思路和模式,促进宠物医疗资源的整合和宠物健康知识的普及。
其次通过系统的建设,宠物主人可以更便捷地获取宠物健康信息、管理宠物健康档案、预约就诊等,提升了宠物主人的体验和满意度。基于Java语言和SpringBoot技术的应用也将为相关技术领域提供实践案例和经验总结,具有一定的理论和实践价值。
再次宠物健康助手的研发和应用将为宠物主人提供更加便捷、高效的宠物健康管理方式,有助于提升社会对宠物健康的关注度,促进宠物保健和医疗行业的健康发展。
综上所述,宠物健康助手的研发和应用具有重要的现实意义和社会价值,对于促进宠物健康管理水平的提升和宠物行业的健康发展具有重要的推动作用。
在宠物健康领域,虽然宠物健康助手可能是一个新兴的概念,但在宠物健康管理方面,已经出现了一些相关的应用和平台,尤其是在宠物医疗、健康咨询和社区交流方面。国内外一些宠物医院、宠物社区网站和APP已经开始提供宠物健康管理的功能,例如预约就诊、宠物健康知识浏览、社区交流等。这些平台也为宠物主人提供了便捷的宠物健康管理服务,为宠物健康助手的发展提供了一定的基础。
在技术领域,移动互联网技术的发展为宠物健康助手的实现提供了可能,包括移动应用、数据云端存储和医疗信息系统的整合等方面。然而,目前针对宠物健康管理的综合性平台相对较少,整体而言,宠物健康助手领域仍处于初级阶段,相关研究和应用还有待进一步深入和发展。因此,研发一款综合性的宠物健康助手系统,整合宠物健康管理的各个方面,将有望为宠物主人提供更全面、便捷的宠物健康管理服务,具有良好的发展前景。
第一章是绪论,本文章的开头部分,对本题目的研究背景和研究意义等一些做文字性的描述。
第二章研究了宠物健康助手的所采用的开发技术和开发工具。
第三章是系统分析部分,包括系统总体需求描述、功能性角度分析系统需求、非功能性等各个方面分析系统是否可以实现。
第四章是系统设计部分,本文章的重要部分,提供了系统架构的详细设计和一些主要功能模块的设计说明。
第五章是系统的具体实现,介绍系统的各个模块的具体实现。
第六章在前几章的基础上对系统进行测试和运行。
最后对系统进行了认真的总结,以此对未来有一个新的展望
B/S架构(浏览器/服务器)是当前应用最为广泛的一种架构,能够使系统的开发变得容易、易操作、易于维护。当你在你的电脑上安装一个数据库和几个非常常见的浏览器时,你就可以使用这个结构。B/S结构可以直接用于 B/S系统,并且 B/S架构可以在实际应用中大大降低了系统的运行维护。在 B/S平台上,各数据库彼此独立,具有很高的安全性。由于 B/S架构可以清晰地观察到系统所处理的业务,使管理者可以及时做出决定,从而避免了企业的亏损。B/S架构的本质特征是集中式管理,用户通过系统产生的数据,将其存入数据库,便于以后的应用,从而达到了各种需要。
B/S模型由一个浏览器、一个网络服务器、一个数据库服务器三个层级构成。数据管理采用了当前大部分现有B/S系统的表现层、应用层和数据层,Web浏览器是为了满足用户的要求而设计的,在数据处理和逻辑过程中使用的中间应用层,从而形成分布式的运行模式。B/S体系结构的逻辑是:在前端完成的处理,将主要的业务逻辑交给后台,而前端只负责少量的请求、渲染等。由于因特网技术的迅速发展,B/S体系结构使得任何时间、任何地点都能访问到该系统。
图1-1 B/S模式三层结构图
-
-
- SpringBoot框架介绍
-
Spring框架是Java平台上的一种开源应用框架,提供具有控制反转特性的容器。尽管Spring框架自身对编程模型没有限制,但其在Java应用中的频繁使用让它备受青睐,以至于后来让它作为EJB(EnterpriseJavaBeans)模型的补充,甚至是替补。Spring框架为开发提供了一系列的解决方案,比如利用控制反转的核心特性,并通过依赖注入实现控制反转来实现管理对象生命周期容器化,利用面向切面编程进行声明式的事务管理,整合多种持久化技术管理数据访问,提供大量优秀的Web框架方便开发等等。Spring框架具有控制反转(IOC)特性,IOC旨在方便项目维护和测试,它提供了一种通过Java的反射机制对Java对象进行统一的配置和管理的方法。Spring框架利用容器管理对象的生命周期,容器可以通过扫描XML文件或类上特定Java注解来配置对象,开发者可以通过依赖查找或依赖注入来获得对象。Spring框架具有面向切面编程(AOP)框架,SpringAOP框架基于代理模式,同时运行时可配置;AOP框架主要针对模块之间的交叉关注点进行模块化。Spring框架的AOP框架仅提供基本的AOP特性,虽无法与AspectJ框架相比,但通过与AspectJ的集成,也可以满足基本需求。Spring框架下的事务管理、远程访问等功能均可以通过使用SpringAOP技术实现。Spring的事务管理框架为Java平台带来了一种抽象机制,使本地和全局事务以及嵌套事务能够与保存点一起工作,并且几乎可以在Java平台的任何环境中工作。Spring集成多种事务模板,系统可以通过事务模板、XML或Java注解进行事务配置,并且事务框架集成了消息传递和缓存等功能。Spring的数据访问框架解决了开发人员在应用程序中使用数据库时遇到的常见困难。它不仅对Java:JDBC、iBATS/MyBATIs、Hibernate、Java数据对象(JDO)、ApacheOJB和ApacheCayne等所有流行的数据访问框架中提供支持,同时还可以与Spring的事务管理一起使用,为数据访问提供了灵活的抽象。Spring框架最初是没有打算构建一个自己的WebMVC框架,其开发人员在开发过程中认为现有的StrutsWeb框架的呈现层和请求处理层之间以及请求处理层和模型之间的分离不够,于是创建了SpringMVC。
数据库作为数据的存储地方是项目必须的,MySQL是一款非常优秀的关系型数据库,早期的MySQL并不是甲骨文公司的,后来才被他收购的。MySQL非常的小巧,安装包才几兆,sql语言的书写也比较容易学习,最重要的是MySQL同时也是一款开源的软件,所以不需要额外进行付费,本系统本身也是以学习总结所学知识为主,在系统的开发上最好尽量使用免费的软件,所以选用MySQL进行数据库管理。MySQL的容量也是非常大的,同时支持分库分表的操作,支持分布式,所以越来越多的中小企业选择该款数据库管理工具。另外值得一提的是,开源也有一个不好的地方,就是容易遭到破解和黑客攻击,所以MySQL在使用上还是更多的使用在中小项目中。
MySQL不会对平台有需求,所以任何一个程序员都可以通过 MySQL数据库来完成自己的系统开发,并且还可以节约大量的资源。因为它具有强大功能,所以可以用来储存这个系统的数据。
MySQL适合于各种应用,我们在运行数据库的时候,也很容易上手,我们只要编写一段代码,就可以完成相应的功能,并且可以在任何的平台上使用,而不需要再进行第二次的编译。MySQL数据库还具备在本地存储数据和允许结构化查询以方便管理的优势;MySQL是一个完全网络化的系统,它的数据库可以在互联网的任何位置被访问,它可以在任何地点与任何人分享;此外,MySQL也提供了存取控制的能力,可以阻止数据被非法使用,MySQL服务稳定,开发成本低,所以在开发过程中,MySQL数据库是最受欢迎的。
本次设计基于B/S 模式下,运用Java技术采用的是MySQL数据库和Eclipse实现,总体的可行性共分为以下三个方面。
宠物健康助手,在实现这个系统所采用的技术方案是基于Java语言,SpringBoot框架和MYSQL数据库,在大学的学习中这两门课程都已经学过,而且自己也用这些技术开发过小的项目,在平时的课程设计以及作业也经常用到Java和MYSQL,在技术上实现自己的自主开发是可行的。
在项目上使用的工具大部分都是是当下流行开源免费的,所以在开发前期,开发时用于项目的经费将会大大降低,不会让开发该软件在项目启动期受到经费的影响,所以经济上还是可行的。尽量用最少的花费去满足用户的需求。省下经费用于人工费,以及设备费用。将在无纸化,高效率的道路上越走越远。
本系统实现功能的操作很简单,普通电脑的常见配置就可以运行本软件,并且只要粗通电脑使用的基本常识就可以流畅的使用本软件。电脑具备连接互联网的能力,并且可以正常访问系统,并不需要操作者有什么高超的能力,只需了解业务流程,并且按照专业知识进行正确操作即可,所以宠物健康助手具备操作可行性。
宠物健康助手分为两大部分:管理员模块、普通用户模块。
(一)管理员功能:
- 后台首页:展示系统整体运行状态、重要数据统计和业务动态。
- 管理员登录:管理员进入到系统登录界面,需要填写正确的登录名、密码、选择权限等信息输入准确无误后登录进入到系统操作界面。管理员的账号是在数据表表中直接设置生成的,不需要进行注册;修改密码:管理员可以随时修改自己进入系统的登录密码,以保证系统的安全性。
- 公共管理:管理公共信息和功能,如网站公告、系统设置等。
- 用户管理:管理员可以添加、编辑、删除系统用户的账号信息,包括医生、病人等不同角色的用户。
- 论坛管理:管理宠物健康论坛的帖子、评论、版块设置等。
- 资讯管理:管理宠物健康资讯的发布、编辑和删除等。
- 宠物医院:管理宠物医院的信息、评价、预约等功能。
- 宠物医生:管理宠物医生的信息、排班、诊疗记录等。
- 爱宠档案:管理宠物的基本信息、健康记录、疫苗接种等。
- 宠物类型:管理宠物的分类信息、特点介绍等。
- 食物百科:管理宠物食物的相关信息、喂养建议等。
- 爱宠课堂:管理宠物健康知识、培训课程等内容。
(二)用户功能:
- 用户注册:用户输入对应的账号(必须填写)+密码(必须填写)+确认密码(必须填写,而且要与密码一直)+昵称+邮箱+身份+姓名+电话+性别,选择用户身份等等,然后点击“注册”,系统在用户这一数据库中会查询账号是不是存在,两次密码是不是一样,都填写正确就会注册成功,然后再进行登录,如果是之前已经注册过的用户很长时间没有使用,忘记密码,也可以点击“忘记密码”进行找回。
- 首页:普通用户登录后的起始页面,可能显示欢迎信息、重要提示或系统导航。
- 宠物医院:查看宠物医院信息、预约挂号、查看评价等功能。
- 爱宠档案:记录宠物的基本信息、健康记录、接种情况等。
- 食物百科:查看宠物食物的相关信息、喂养建议等。
- 爱宠课堂:学习宠物健康知识、参加培训课程等。
- 我的账户:查看个人账户信息、修改密码等。
- 个人中心:包括基本信息维护、收藏内容管理、宠物医生预约、宠物健康档案等。
- 宠物医生:查看宠物宠物医生、预约挂号、查看诊疗记录等。
- 论坛管理:发帖、评论、版块浏览等。
宠物健康助手的安全性、可靠性、性能和可扩展性是其重要的考量因素,它们不仅满足了用户对于功能性的要求,还为用户提供了更多的便利。根据表格3-1,我们可以清楚地看到这一点:
表3-1 宠物健康助手非功能需求表
| 安全性 | 主要指宠物健康助手数据库的安装,数据库的使用和密码的设定必须合乎规范。 |
| 可靠性 | 可靠性是指宠物健康助手能够安装用户的指示进行操作,经过测试,可靠性90%以上。 |
| 性能 | 性能是影响宠物健康助手占据市场的必要条件,所以性能最好要佳才好。 |
| 可扩展性 | 比如数据库预留多个属性,比如接口的使用等确保了系统的非功能性需求。 |
| 易用性 | 用户只要跟着宠物健康助手的页面展示内容进行操作,就可以了。 |
| 可维护性 | 宠物健康助手开发的可维护性是非常重要的,经过测试,可维护性没有问题 |
系统业务流程图,如图所示:

图3-2登录流程图

图3-3添加信息流程图

图3-4注册信息流程图
-
- 系统用例分析
普通用户用例图如下所示。

图3-5普通用户用例图
管理员用例图如下所示。

图3-6管理员用例图
目前B/S体系的系统主要的数据访问方式是:通过浏览器页面用户可以进入系统,系统可以自动对用户向服务器发送的请求进行处理,处理请求是在系统后台中进行的,用户在浏览器页面上进行相应操作,就能够看到服务端传递的处理结果。宠物健康助手主要分为视图-模型-控制三层架构设计。在视图层中,主要是操作在服务器端向客户端反馈并显示的数据,在模型层中,主要处理相关的业务逻辑、数据整合等,最后的控制层它介于视图和模型之间,主要是调整两层之间的关系,最终落实数据的传递。
系统架构图如下图所示。
图4-1系统架构图
系统设计的目的是分析系统包括的所有功能结构,为开发人员设计开发和实现系统做好准备工作。经过前期的需求调查、分析和整理之后,确定的总体需求主要包括多个模块,分别是:后台首页、系统用户、食物百科管理、药品类型管理、药品订单管理、宠物医生管理、预约信息管理、就诊记录管理、排班信息管理、系统管理(轮播图)、公共管理管理、资源管理(新闻资讯、资讯分类)。系统整体角色分为两个部分,一是普通用户、二是管理员,权限分布也是很明显,管理员可以实现对用户的增加以及删除,是最高权限拥有者。
系统功能结构图如下图所示。
图4-2系统功能结构图
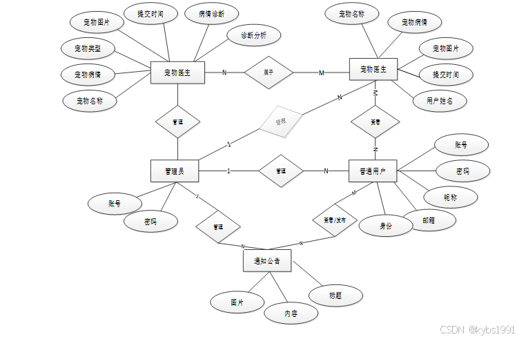
根据前面的数据流程图,结合系统的功能模块设计,设计出符合系统的各信息实体。
系统总体ER图如下图所示。
图4-3系统总体ER图
数据库逻辑结构就是将E-R图在数据库中用具体的字段进行描述。用字段和数据类型描述来使对象特征实体化,最后形成具有一定逻辑关系的数据库表结构。宠物健康助手所需要的部分数据结构表如下表所示。
| 编号 | 名称 | 数据类型 | 长度 | 小数位 | 允许空值 | 主键 | 默认值 | 说明 |
| 1 | token_id | int | 10 | 0 | N | Y | 临时访问牌ID | |
| 2 | token | varchar | 64 | 0 | Y | N | 临时访问牌 | |
| 3 | info | text | 65535 | 0 | Y | N | ||
| 4 | maxage | int | 10 | 0 | N | N | 2 | 最大寿命:默认2小时 |
| 5 | create_time | timestamp | 19 | 0 | N | N | CURRENT_TIMESTAMP | 创建时间: |
| 6 | update_time | timestamp | 19 | 0 | N | N | CURRENT_TIMESTAMP | 更新时间: |
| 7 | user_id | int | 10 | 0 | N | N | 0 | 用户编号: |
| 编号 | 名称 | 数据类型 | 长度 | 小数位 | 允许空值 | 主键 | 默认值 | 说明 |
| 1 | article_id | mediumint | 8 | 0 | N | Y | 文章id:[0,8388607] | |
| 2 | title | varchar | 125 | 0 | N | Y | 标题:[0,125]用于文章和html的title标签中 | |
| 3 | type | varchar | 64 | 0 | N | N | 0 | 文章分类:[0,1000]用来搜索指定类型的文章 |
| 4 | hits | int | 10 | 0 | N | N | 0 | 点击数:[0,1000000000]访问这篇文章的人次 |
| 5 | praise_len | int | 10 | 0 | N | N | 0 | 点赞数 |
| 6 | create_time | timestamp | 19 | 0 | N | N | CURRENT_TIMESTAMP | 创建时间: |
| 7 | update_time | timestamp | 19 | 0 | N | N | CURRENT_TIMESTAMP | 更新时间: |
| 8 | source | varchar | 255 | 0 | Y | N | 来源:[0,255]文章的出处 | |
| 9 | url | varchar | 255 | 0 | Y | N | 来源地址:[0,255]用于跳转到发布该文章的网站 | |
| 10 | tag | varchar | 255 | 0 | Y | N | 标签:[0,255]用于标注文章所属相关内容,多个标签用空格隔开 | |
| 11 | content | longtext | 2147483647 | 0 | Y | N | 正文:文章的主体内容 | |
| 12 | img | varchar | 255 | 0 | Y | N | 封面图 | |
| 13 | description | text | 65535 | 0 | Y | N | 文章描述 |
| 编号 | 名称 | 数据类型 | 长度 | 小数位 | 允许空值 | 主键 | 默认值 | 说明 |
| 1 | type_id | smallint | 5 | 0 | N | Y | 分类ID:[0,10000] | |
| 2 | display | smallint | 5 | 0 | N | N | 100 | 显示顺序:[0,1000]决定分类显示的先后顺序 |
| 3 | name | varchar | 16 | 0 | N | N | 分类名称:[2,16] | |
| 4 | father_id | smallint | 5 | 0 | N | N | 0 | 上级分类ID:[0,32767] |
| 5 | description | varchar | 255 | 0 | Y | N | 描述:[0,255]描述该分类的作用 | |
| 6 | icon | text | 65535 | 0 | Y | N | 分类图标: | |
| 7 | url | varchar | 255 | 0 | Y | N | 外链地址:[0,255]如果该分类是跳转到其他网站的情况下,就在该URL上设置 | |
| 8 | create_time | timestamp | 19 | 0 | N | N | CURRENT_TIMESTAMP | 创建时间: |
| 9 | update_time | timestamp | 19 | 0 | N | N | CURRENT_TIMESTAMP | 更新时间: |
| 编号 | 名称 | 数据类型 | 长度 | 小数位 | 允许空值 | 主键 | 默认值 | 说明 |
| 1 | auth_id | int | 10 | 0 | N | Y | 授权ID: | |
| 2 | user_group | varchar | 64 | 0 | Y | N | 用户组: | |
| 3 | mod_name | varchar | 64 | 0 | Y | N | 模块名: | |
| 4 | table_name | varchar | 64 | 0 | Y | N | 表名: | |
| 5 | page_title | varchar | 255 | 0 | Y | N | 页面标题: | |
| 6 | path | varchar | 255 | 0 | Y | N | 路由路径: | |
| 7 | position | varchar | 32 | 0 | Y | N | 位置: | |
| 8 | mode | varchar | 32 | 0 | N | N | _blank | 跳转方式: |
| 9 | add | tinyint | 3 | 0 | N | N | 1 | 是否可增加: |
| 10 | del | tinyint | 3 | 0 | N | N | 1 | 是否可删除: |
| 11 | set | tinyint | 3 | 0 | N | N | 1 | 是否可修改: |
| 12 | get | tinyint | 3 | 0 | N | N | 1 | 是否可查看: |
| 13 | field_add | text | 65535 | 0 | Y | N | 添加字段: | |
| 14 | field_set | text | 65535 | 0 | Y | N | 修改字段: | |
| 15 | field_get | text | 65535 | 0 | Y | N | 查询字段: | |
| 16 | table_nav_name | varchar | 500 | 0 | Y | N | 跨表导航名称: | |
| 17 | table_nav | varchar | 500 | 0 | Y | N | 跨表导航: | |
| 18 | option | text | 65535 | 0 | Y | N | 配置: | |
| 19 | create_time | timestamp | 19 | 0 | N | N | CURRENT_TIMESTAMP | 创建时间: |
| 20 | update_time | timestamp | 19 | 0 | N | N | CURRENT_TIMESTAMP | 更新时间: |
| 编号 | 名称 | 数据类型 | 长度 | 小数位 | 允许空值 | 主键 | 默认值 | 说明 |
| 1 | collect_id | int | 10 | 0 | N | Y | 收藏ID: | |
| 2 | user_id | int | 10 | 0 | N | N | 0 | 收藏人ID: |
| 3 | source_table | varchar | 255 | 0 | Y | N | 来源表: | |
| 4 | source_field | varchar | 255 | 0 | Y | N | 来源字段: | |
| 5 | source_id | int | 10 | 0 | N | N | 0 | 来源ID: |
| 6 | title | varchar | 255 | 0 | Y | N | 标题: | |
| 7 | img | varchar | 255 | 0 | Y | N | 封面: | |
| 8 | create_time | timestamp | 19 | 0 | N | N | CURRENT_TIMESTAMP | 创建时间: |
| 9 | update_time | timestamp | 19 | 0 | N | N | CURRENT_TIMESTAMP | 更新时间: |
| 编号 | 名称 | 数据类型 | 长度 | 小数位 | 允许空值 | 主键 | 默认值 | 说明 |
| 1 | comment_id | int | 10 | 0 | N | Y | 评论ID: | |
| 2 | user_id | int | 10 | 0 | N | N | 0 | 评论人ID: |
| 3 | reply_to_id | int | 10 | 0 | N | N | 0 | 回复评论ID:空为0 |
| 4 | content | longtext | 2147483647 | 0 | Y | N | 内容: | |
| 5 | nickname | varchar | 255 | 0 | Y | N | 昵称: | |
| 6 | avatar | varchar | 255 | 0 | Y | N | 头像地址:[0,255] | |
| 7 | create_time | timestamp | 19 | 0 | N | N | CURRENT_TIMESTAMP | 创建时间: |
| 8 | update_time | timestamp | 19 | 0 | N | N | CURRENT_TIMESTAMP | 更新时间: |
| 9 | source_table | varchar | 255 | 0 | Y | N | 来源表: | |
| 10 | source_field | varchar | 255 | 0 | Y | N | 来源字段: | |
| 11 | source_id | int | 10 | 0 | N | N | 0 | 来源ID: |
| 编号 | 名称 | 数据类型 | 长度 | 小数位 | 允许空值 | 主键 | 默认值 | 说明 |
| 1 | food_encyclopedia_id | int | 10 | 0 | N | Y | 食物百科ID | |
| 2 | food_name | varchar | 64 | 0 | Y | N | 食品名称 | |
| 3 | food_number | varchar | 64 | 0 | N | N | 食品编号 | |
| 4 | food_images | varchar | 255 | 0 | Y | N | 食品图片 | |
| 5 | food_type | varchar | 64 | 0 | Y | N | 食品类型 | |
| 6 | food_information | text | 65535 | 0 | Y | N | 食品信息 | |
| 7 | praise_len | int | 10 | 0 | N | N | 0 | 点赞数 |
| 8 | create_time | datetime | 19 | 0 | N | N | CURRENT_TIMESTAMP | 创建时间 |
| 9 | update_time | timestamp | 19 | 0 | N | N | CURRENT_TIMESTAMP | 更新时间 |
| 编号 | 名称 | 数据类型 | 长度 | 小数位 | 允许空值 | 主键 | 默认值 | 说明 |
| 1 | forum_id | mediumint | 8 | 0 | N | Y | 论坛id | |
| 2 | display | smallint | 5 | 0 | N | N | 100 | 排序 |
| 3 | user_id | mediumint | 8 | 0 | N | N | 0 | 用户ID |
| 4 | nickname | varchar | 16 | 0 | Y | N | 昵称:[0,16] | |
| 5 | praise_len | int | 10 | 0 | Y | N | 0 | 点赞数 |
| 6 | hits | int | 10 | 0 | N | N | 0 | 访问数 |
| 7 | title | varchar | 125 | 0 | N | N | 标题 | |
| 8 | keywords | varchar | 125 | 0 | Y | N | 关键词 | |
| 9 | description | varchar | 255 | 0 | Y | N | 描述 | |
| 10 | url | varchar | 255 | 0 | Y | N | 来源地址 | |
| 11 | tag | varchar | 255 | 0 | Y | N | 标签 | |
| 12 | img | text | 65535 | 0 | Y | N | 封面图 | |
| 13 | content | longtext | 2147483647 | 0 | Y | N | 正文 | |
| 14 | create_time | timestamp | 19 | 0 | N | N | CURRENT_TIMESTAMP | 创建时间: |
| 15 | update_time | timestamp | 19 | 0 | N | N | CURRENT_TIMESTAMP | 更新时间: |
| 16 | avatar | varchar | 255 | 0 | Y | N | 发帖人头像: | |
| 17 | type | varchar | 64 | 0 | N | N | 0 | 论坛分类:[0,1000]用来搜索指定类型的论坛帖 |
| 编号 | 名称 | 数据类型 | 长度 | 小数位 | 允许空值 | 主键 | 默认值 | 说明 |
| 1 | type_id | smallint | 5 | 0 | N | Y | 分类ID:[0,10000] | |
| 2 | name | varchar | 16 | 0 | N | N | 分类名称:[2,16] | |
| 3 | description | varchar | 255 | 0 | Y | N | 描述:[0,255]描述该分类的作用 | |
| 4 | url | varchar | 255 | 0 | Y | N | 外链地址:[0,255]如果该分类是跳转到其他网站的情况下,就在该URL上设置 | |
| 5 | father_id | smallint | 5 | 0 | N | N | 0 | 上级分类ID:[0,32767] |
| 6 | icon | varchar | 255 | 0 | Y | N | 分类图标: | |
| 7 | create_time | timestamp | 19 | 0 | N | N | CURRENT_TIMESTAMP | 创建时间: |
| 8 | update_time | timestamp | 19 | 0 | N | N | CURRENT_TIMESTAMP | 更新时间: |
| 编号 | 名称 | 数据类型 | 长度 | 小数位 | 允许空值 | 主键 | 默认值 | 说明 |
| 1 | hits_id | int | 10 | 0 | N | Y | 点赞ID: | |
| 2 | user_id | int | 10 | 0 | N | N | 0 | 点赞人: |
| 3 | create_time | timestamp | 19 | 0 | N | N | CURRENT_TIMESTAMP | 创建时间: |
| 4 | update_time | timestamp | 19 | 0 | N | N | CURRENT_TIMESTAMP | 更新时间: |
| 5 | source_table | varchar | 255 | 0 | Y | N | 来源表: | |
| 6 | source_field | varchar | 255 | 0 | Y | N | 来源字段: | |
| 7 | source_id | int | 10 | 0 | N | N | 0 | 来源ID: |
| 编号 | 名称 | 数据类型 | 长度 | 小数位 | 允许空值 | 主键 | 默认值 | 说明 |
| 1 | notice_id | mediumint | 8 | 0 | N | Y | 公告id: | |
| 2 | title | varchar | 125 | 0 | N | N | 标题: | |
| 3 | content | longtext | 2147483647 | 0 | Y | N | 正文: | |
| 4 | create_time | timestamp | 19 | 0 | N | N | CURRENT_TIMESTAMP | 创建时间: |
| 5 | update_time | timestamp | 19 | 0 | N | N | CURRENT_TIMESTAMP | 更新时间: |
| 编号 | 名称 | 数据类型 | 长度 | 小数位 | 允许空值 | 主键 | 默认值 | 说明 |
| 1 | pet_classroom_id | int | 10 | 0 | N | Y | 爱宠课堂ID | |
| 2 | user_name | varchar | 64 | 0 | Y | N | 用户姓名 | |
| 3 | pet_name | varchar | 64 | 0 | Y | N | 宠物名称 | |
| 4 | pet_type | varchar | 64 | 0 | Y | N | 宠物类型 | |
| 5 | introduction_to_pets | text | 65535 | 0 | Y | N | 宠物简介 | |
| 6 | experience_sharing | text | 65535 | 0 | Y | N | 经验分享 | |
| 7 | praise_len | int | 10 | 0 | N | N | 0 | 点赞数 |
| 8 | create_time | datetime | 19 | 0 | N | N | CURRENT_TIMESTAMP | 创建时间 |
| 9 | update_time | timestamp | 19 | 0 | N | N | CURRENT_TIMESTAMP | 更新时间 |
| 编号 | 名称 | 数据类型 | 长度 | 小数位 | 允许空值 | 主键 | 默认值 | 说明 |
| 1 | pet_doctor_id | int | 10 | 0 | N | Y | 宠物医生ID | |
| 2 | user_account | int | 10 | 0 | Y | N | 0 | 用户账号 |
| 3 | user_name | varchar | 64 | 0 | Y | N | 用户姓名 | |
| 4 | pet_name | varchar | 64 | 0 | Y | N | 宠物名称 | |
| 5 | pet_pictures | varchar | 255 | 0 | Y | N | 宠物图片 | |
| 6 | pet_type | varchar | 64 | 0 | Y | N | 宠物类型 | |
| 7 | pet_condition | text | 65535 | 0 | Y | N | 宠物病情 | |
| 8 | submission_time | datetime | 19 | 0 | Y | N | 提交时间 | |
| 9 | diagnosis_of_illness | text | 65535 | 0 | Y | N | 病情诊断 | |
| 10 | diagnostic_analysis | text | 65535 | 0 | Y | N | 诊断分析 | |
| 11 | create_time | datetime | 19 | 0 | N | N | CURRENT_TIMESTAMP | 创建时间 |
| 12 | update_time | timestamp | 19 | 0 | N | N | CURRENT_TIMESTAMP | 更新时间 |
| 编号 | 名称 | 数据类型 | 长度 | 小数位 | 允许空值 | 主键 | 默认值 | 说明 |
| 1 | pet_files_id | int | 10 | 0 | N | Y | 爱宠档案ID | |
| 2 | user_account | int | 10 | 0 | Y | N | 0 | 用户账号 |
| 3 | pet_name | varchar | 64 | 0 | Y | N | 宠物名称 | |
| 4 | pet_pictures | varchar | 255 | 0 | Y | N | 宠物图片 | |
| 5 | pet_type | varchar | 64 | 0 | Y | N | 宠物类型 | |
| 6 | introduction_to_pets | text | 65535 | 0 | Y | N | 宠物简介 | |
| 7 | pet_habits | text | 65535 | 0 | Y | N | 宠物习性 | |
| 8 | create_time | datetime | 19 | 0 | N | N | CURRENT_TIMESTAMP | 创建时间 |
| 9 | update_time | timestamp | 19 | 0 | N | N | CURRENT_TIMESTAMP | 更新时间 |
| 编号 | 名称 | 数据类型 | 长度 | 小数位 | 允许空值 | 主键 | 默认值 | 说明 |
| 1 | pet_hospital_id | int | 10 | 0 | N | Y | 宠物医院ID | |
| 2 | hospital_name | varchar | 64 | 0 | Y | N | 医院名称 | |
| 3 | hospital_information | varchar | 64 | 0 | Y | N | 医院信息 | |
| 4 | function_introduction | text | 65535 | 0 | Y | N | 功能简介 | |
| 5 | hospital_images | varchar | 255 | 0 | Y | N | 医院图片 | |
| 6 | functional_payment | varchar | 64 | 0 | Y | N | 功能付费 | |
| 7 | hits | int | 10 | 0 | N | N | 0 | 点击数 |
| 8 | praise_len | int | 10 | 0 | N | N | 0 | 点赞数 |
| 9 | create_time | datetime | 19 | 0 | N | N | CURRENT_TIMESTAMP | 创建时间 |
| 10 | update_time | timestamp | 19 | 0 | N | N | CURRENT_TIMESTAMP | 更新时间 |
| 编号 | 名称 | 数据类型 | 长度 | 小数位 | 允许空值 | 主键 | 默认值 | 说明 |
| 1 | pet_type_id | int | 10 | 0 | N | Y | 宠物类型ID | |
| 2 | type_name | varchar | 64 | 0 | Y | N | 类型名称 | |
| 3 | create_time | datetime | 19 | 0 | N | N | CURRENT_TIMESTAMP | 创建时间 |
| 4 | update_time | timestamp | 19 | 0 | N | N | CURRENT_TIMESTAMP | 更新时间 |
| 编号 | 名称 | 数据类型 | 长度 | 小数位 | 允许空值 | 主键 | 默认值 | 说明 |
| 1 | praise_id | int | 10 | 0 | N | Y | 点赞ID: | |
| 2 | user_id | int | 10 | 0 | N | N | 0 | 点赞人: |
| 3 | create_time | timestamp | 19 | 0 | N | N | CURRENT_TIMESTAMP | 创建时间: |
| 4 | update_time | timestamp | 19 | 0 | N | N | CURRENT_TIMESTAMP | 更新时间: |
| 5 | source_table | varchar | 255 | 0 | Y | N | 来源表: | |
| 6 | source_field | varchar | 255 | 0 | Y | N | 来源字段: | |
| 7 | source_id | int | 10 | 0 | N | N | 0 | 来源ID: |
| 8 | status | bit | 1 | 0 | N | N | 1 | 点赞状态:1为点赞,0已取消 |
| 编号 | 名称 | 数据类型 | 长度 | 小数位 | 允许空值 | 主键 | 默认值 | 说明 |
| 1 | registered_users_id | int | 10 | 0 | N | Y | 注册用户ID | |
| 2 | user_name | varchar | 64 | 0 | Y | N | 用户姓名 | |
| 3 | user_gender | varchar | 64 | 0 | Y | N | 用户性别 | |
| 4 | mobile_phone_number | varchar | 16 | 0 | Y | N | 手机号码 | |
| 5 | examine_state | varchar | 16 | 0 | N | N | 已通过 | 审核状态 |
| 6 | user_id | int | 10 | 0 | N | N | 0 | 用户ID |
| 7 | create_time | datetime | 19 | 0 | N | N | CURRENT_TIMESTAMP | 创建时间 |
| 8 | update_time | timestamp | 19 | 0 | N | N | CURRENT_TIMESTAMP | 更新时间 |
| 编号 | 名称 | 数据类型 | 长度 | 小数位 | 允许空值 | 主键 | 默认值 | 说明 |
| 1 | slides_id | int | 10 | 0 | N | Y | 轮播图ID: | |
| 2 | title | varchar | 64 | 0 | Y | N | 标题: | |
| 3 | content | varchar | 255 | 0 | Y | N | 内容: | |
| 4 | url | varchar | 255 | 0 | Y | N | 链接: | |
| 5 | img | varchar | 255 | 0 | Y | N | 轮播图: | |
| 6 | hits | int | 10 | 0 | N | N | 0 | 点击量: |
| 7 | create_time | timestamp | 19 | 0 | N | N | CURRENT_TIMESTAMP | 创建时间: |
| 8 | update_time | timestamp | 19 | 0 | N | N | CURRENT_TIMESTAMP | 更新时间: |
| 编号 | 名称 | 数据类型 | 长度 | 小数位 | 允许空值 | 主键 | 默认值 | 说明 |
| 1 | upload_id | int | 10 | 0 | N | Y | 上传ID | |
| 2 | name | varchar | 64 | 0 | Y | N | 文件名 | |
| 3 | path | varchar | 255 | 0 | Y | N | 访问路径 | |
| 4 | file | varchar | 255 | 0 | Y | N | 文件路径 | |
| 5 | display | varchar | 255 | 0 | Y | N | 显示顺序 | |
| 6 | father_id | int | 10 | 0 | Y | N | 0 | 父级ID |
| 7 | dir | varchar | 255 | 0 | Y | N | 文件夹 | |
| 8 | type | varchar | 32 | 0 | Y | N | 文件类型 |
| 编号 | 名称 | 数据类型 | 长度 | 小数位 | 允许空值 | 主键 | 默认值 | 说明 |
| 1 | user_id | mediumint | 8 | 0 | N | Y | 用户ID:[0,8388607]用户获取其他与用户相关的数据 | |
| 2 | state | smallint | 5 | 0 | N | N | 1 | 账户状态:[0,10](1可用|2异常|3已冻结|4已注销) |
| 3 | user_group | varchar | 32 | 0 | Y | N | 所在用户组:[0,32767]决定用户身份和权限 | |
| 4 | login_time | timestamp | 19 | 0 | N | N | CURRENT_TIMESTAMP | 上次登录时间: |
| 5 | phone | varchar | 11 | 0 | Y | N | 手机号码:[0,11]用户的手机号码,用于找回密码时或登录时 | |
| 6 | phone_state | smallint | 5 | 0 | N | N | 0 | 手机认证:[0,1](0未认证|1审核中|2已认证) |
| 7 | username | varchar | 16 | 0 | N | N | 用户名:[0,16]用户登录时所用的账户名称 | |
| 8 | nickname | varchar | 16 | 0 | Y | N | 昵称:[0,16] | |
| 9 | password | varchar | 64 | 0 | N | N | 密码:[0,32]用户登录所需的密码,由6-16位数字或英文组成 | |
| 10 | | varchar | 64 | 0 | Y | N | 邮箱:[0,64]用户的邮箱,用于找回密码时或登录时 | |
| 11 | email_state | smallint | 5 | 0 | N | N | 0 | 邮箱认证:[0,1](0未认证|1审核中|2已认证) |
| 12 | avatar | varchar | 255 | 0 | Y | N | 头像地址:[0,255] | |
| 13 | open_id | varchar | 255 | 0 | Y | N | 针对获取用户信息字段 | |
| 14 | create_time | timestamp | 19 | 0 | N | N | CURRENT_TIMESTAMP | 创建时间: |
| 15 | vip_level | varchar | 255 | 0 | Y | N | 会员等级 | |
| 16 | vip_discount | double | 11 | 2 | Y | N | 0.00 | 会员折扣 |
| 编号 | 名称 | 数据类型 | 长度 | 小数位 | 允许空值 | 主键 | 默认值 | 说明 |
| 1 | group_id | mediumint | 8 | 0 | N | Y | 用户组ID:[0,8388607] | |
| 2 | display | smallint | 5 | 0 | N | N | 100 | 显示顺序:[0,1000] |
| 3 | name | varchar | 16 | 0 | N | N | 名称:[0,16] | |
| 4 | description | varchar | 255 | 0 | Y | N | 描述:[0,255]描述该用户组的特点或权限范围 | |
| 5 | source_table | varchar | 255 | 0 | Y | N | 来源表: | |
| 6 | source_field | varchar | 255 | 0 | Y | N | 来源字段: | |
| 7 | source_id | int | 10 | 0 | N | N | 0 | 来源ID: |
| 8 | register | smallint | 5 | 0 | Y | N | 0 | 注册位置: |
| 9 | create_time | timestamp | 19 | 0 | N | N | CURRENT_TIMESTAMP | 创建时间: |
| 10 | update_time | timestamp | 19 | 0 | N | N | CURRENT_TIMESTAMP | 更新时间: |
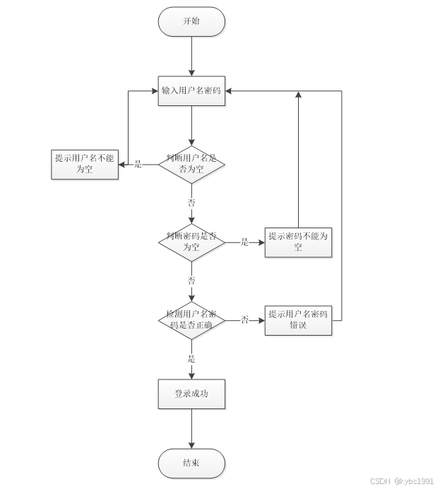
将首页的左边的功能设计为用户登录的位置,所以在进行登录的地方就会显示首页。在登录后就是大众较为熟悉的位置,也就是让用户进行账号以及密码输入的样式。
当用户输入完信息并点击登录按钮时,Struts就会将用户输入的信息传递进表单并装入相应的对象之中,然后再转到相应位置进行校验。若用户名和密码框都是空的,那么系统就会不可将账号密码均设置为空值。
系统的底层设置要求账号密码不可以都是空值,将这些信息传递给相关的类中的对象方法并调用相关的信息,对于用户输入的数据进行检验。若检验结果正确会自动转到系统首页欢迎页面,如果不正确系统就会返回用户登录界面。
用户登录流程图如下所示。

图4-1 用户登录流程
系统登录界面如下图所示。
图4-2登录界面图
用户登录的关键代码如下。
/**
* 登录
* @param data
* @param httpServletRequest
* @return
*/
@PostMapping("login")
public Map<String, Object> login(@RequestBody Map<String, String> data, HttpServletRequest httpServletRequest) {
log.info("[执行登录接口]");
String username = data.get("username");
String email = data.get("email");
String phone = data.get("phone");
String password = data.get("password");
List resultList = null;
Map<String, String> map = new HashMap<>();
if(username != null && "".equals(username) == false){
map.put("username", username);
resultList = service.selectBaseList(service.select(map, new HashMap<>()));
}
else if(email != null && "".equals(email) == false){
map.put("email", email);
resultList = service.selectBaseList(service.select(map, new HashMap<>()));
}
else if(phone != null && "".equals(phone) == false){
map.put("phone", phone);
resultList = service.selectBaseList(service.select(map, new HashMap<>()));
}else{
return error(30000, "账号或密码不能为空");
}
if (resultList == null || password == null) {
return error(30000, "账号或密码不能为空");
}
//判断是否有这个用户
if (resultList.size()<=0){
return error(30000,"用户不存在");
}
User byUsername = (User) resultList.get(0);
Map<String, String> groupMap = new HashMap<>();
groupMap.put("name",byUsername.getUserGroup());
List groupList = userGroupService.selectBaseList(userGroupService.select(groupMap, new HashMap<>()));
if (groupList.size()<1){
return error(30000,"用户组不存在");
}
UserGroup userGroup = (UserGroup) groupList.get(0);
//查询用户审核状态
if (!StringUtils.isEmpty(userGroup.getSourceTable())){
String res = service.selectExamineState(userGroup.getSourceTable(),byUsername.getUserId());
if (res==null){
return error(30000,"用户不存在");
}
if (!res.equals("已通过")){
return error(30000,"该用户审核未通过");
}
}
//查询用户状态
if (byUsername.getState()!=1){
return error(30000,"用户非可用状态,不能登录");
}
String md5password = service.encryption(password);
if (byUsername.getPassword().equals(md5password)) {
// 存储Token到数据库
AccessToken accessToken = new AccessToken();
accessToken.setToken(UUID.randomUUID().toString().replaceAll("-", ""));
accessToken.setUser_id(byUsername.getUserId());
Duration duration = Duration.ofSeconds(7200L);
redisTemplate.opsForValue().set(accessToken.getToken(), accessToken,duration);
// 返回用户信息
JSONObject user = JSONObject.parseObject(JSONObject.toJSONString(byUsername));
user.put("token", accessToken.getToken());
JSONObject ret = new JSONObject();
ret.put("obj",user);
return success(ret);
} else {
return error(30000, "账号或密码不正确");
}
}
-
- 用户首页模块的实现
首页主要分别展示各个模块的最新动态,浏览者可以很清楚地看到不同模块的最新更新内容。并且系统首页每个部分可以跳转到相对应的模块,方便浏览者选择感兴趣的地方。
首页载入流程图如下所示。

图4-3 首页载入流程
首页如下图所示。
图4-4 首页界面
-
- 用户注册模块的实现
宠物健康助手的注册登录操作,用户都是从同一个注册登录页面进行注册登录,若是还未有系统账号,则进行注册操作;若是已注册账号,则用户在操作时,输入账号、密码,再选择相应的角色,如“管理员”、“用户”等。
用户注册流程图如下所示。

图4-5 用户注册流程
用户注册界面如下图所示。
图5-6 用户注册界面
注册关键代码如下:
/**
* 注册
* @param user
* @return
*/
@PostMapping("register")
public Map<String, Object> signUp(@RequestBody User user) {
// 查询用户
Map<String, String> query = new HashMap<>();
Map<String,Object> map = JSON.parseObject(JSON.toJSONString(user));
query.put("username",user.getUsername());
List list = service.selectBaseList(service.select(query, new HashMap<>()));
if (list.size()>0){
return error(30000, "用户已存在");
}
map.put("password",service.encryption(String.valueOf(map.get("password"))));
service.insert(map);
return success(1);
}
-
- 食物百科模块的实现
用户执行食物百科,并可以操作相关内容,例如点赞、评论、收藏。单击查看食物百科下的食物百科链接;然后单击“食物百科”进行评论,评论成功后的信息会载入到食物百科查询列表中。
食物百科流程如下图所示。

图4-7 食物百科流程
食物百科界面如下图所示。
图4-8食物百科界面
用户通过注册了方可获得登录使用权限,此时选择注册用户选项,系统就会自动转到用户注册工作面,在注册该部分信息时系统会自动调用add函数,然后在给定的文本框中填写有关该用户的基础信息后选择确认即可完成注册。检索用户信息,在新增用户信息以后,在检索工具栏中填写对应的用户信息,系统就会将该用户有关的所有信息展示出来。
用户管理流程图如下所示。

图4-9 用户管理流程图
用户管理界面如下图所示。
图4-10 用户管理界面
用户管理关键代码如下:
@PostMapping("/add")
@Transactional
public Map<String, Object> add(HttpServletRequest request) throws IOException {
service.insert(service.readBody(request.getReader()));
return success(1);
}
public Map<String, Object> addMap(Map<String,Object> map){
service.insert(map);
return success(1);
}
当想要添加宠物医生时,操作时通过JS控制打开库存管理的二级菜单,输入要入添加的宠物医生,既可以完成添加操作,入库后,该宠物医生马上增加。
其中rukujilu_add.vue提供入库操作的视图层,consumable_warning.py提供入库操作的逻辑层,conttrol.py提供入库操作的控制层,首先视图层收到请求,调用控制层,控制层找到逻辑层完成入库操作。
宠物医生流程图如下所示。

图4-11 宠物医生添加流程图
宠物医生添加如下图所示。
图4-12 宠物医生添加界面
宠物医生管理关键代码如下:
@RequestMapping(value = "/del")
@Transactional
public Map<String, Object> del(HttpServletRequest request) {
service.delete(service.readQuery(request), service.readConfig(request));
return success(1);
}
public void delete(Map<String,String> query,Map<String,String> config){
QueryWrapper wrapper = new QueryWrapper<E>();
toWhereWrapper(query, "0".equals(config.get(FindConfig.GROUP_BY)),wrapper);
baseMapper.delete(wrapper);
log.info("[{}] - 删除操作:{}",wrapper.getSqlSelect());
}
在主页左侧菜单栏中点击“公共管理管理”按钮,再从二级目录中点击“网站公告”按钮,进入到网站公告界面。在此处公告可以添加公告的名称、内容,标题。
在主页左侧菜单栏中点击“公共管理管理”按钮,再从二级目录中点击“网站公告”按钮,进入到查询公告界面。在此处公告可以查询当前所有公告记录。
公共管理展示界面如下图所示。
图4-13 公告展示界面
公共管理管理关键代码如下:
@RequestMapping("/get_list")
public Map<String, Object> getList(HttpServletRequest request) {
Map<String, Object> map = service.selectToPage(service.readQuery(request), service.readConfig(request));
return success(map);
}
一个系统设计好后,就会进入测试阶段,测试的目标是检验设计好的网站是否可以正常无误的运行,尽可能的发现网站的问题,已使后期网站投入使用后网站尽少出错。
系统测试主要是判断系统是否可以正常运行,功能模块是否可以实现操作。程序代码中是否有错误出现。测试程序是开发过程中的一个主要问题。就算系统完成的再好,再进行程序测试时也会也会发现一个重来没有被发现的错误信息。
测试不仅是系统开发的开始,而且应该贯穿整个系统的整个生命周期。评估系统质量的方法不局限于系统编码和过程,应该与软件设计工作和历史需求分析密切相关。系统错误,不一定是代码错误,可能是阶段的设计摘要和设计细节存在问题,问题也可能出现在需求分析阶段。从实际情况来看,最初的问题很可能是一个小错误,根据按钮的原理,按钮后的按钮位错将是所有位错。该系统的原因也同样适用,随着后续的开发工作,误差将越来越严重。因此就应该对系统进行测试,在一开始就发现系统中存在的问题,就能保证以后系统能够正常稳定的运行。在测试系统中,开发人员应该站在客户的角度来处理测试工作,而现在主要的测试方法是黑盒测试。测试的目的可以概括为以下几点:首先,用户界面和客户需求是一致的,设置界面和设计风格统一;第二,创新设计接口规范设计标准,具有独特的审美特征;最后,人类传统的接口以满足审美需求,不能盲目地追求一种独特的,合理的规划布局,符合审美标准。
测试的目的在于要对系统的稳定和可操作性能进行对照检查。对于软件的开发利用最终的目的在最后的测试和试用,这是一个不可缺少的重要环节。对于软件开发者而言,在对每一个单独的功能进行编排时候,都要有单独的测试,并通过测试阶段才可以研发多个功能性软件,这样既缩短了研发时间,也可以在的单个的早期测试中发现问题,以免融合后的软件,在查找问题时就很难快速解决或者急速定位问题。
宠物健康助手开发设计完成后,需要对其进行系统测试,测试的主要目的就是发现并找出系统中存在的问题,并及时的进行解决,确保系统可以正常稳定的运行下去,在进行系统测试的时候,在一定要非常的认真、仔细,切记不能粗心,不能放过一个漏洞,测试时候一定不要着急,要按照之前指定好的测试步骤一步一步进行,并且将测试的结果进行详细的记录,我们在进行测试的时候做好选择自动化的测试,这样既可以节省时间而且也能确保测试的准确性,如果采用人工测试的方法就不会这么的方便,由于人工测试有很多不确定的因素,在测试过程中很可能会出现一些问题,用机器测试就不会出现任何的问题,而且机器不会疲惫会一直二等工作下去。在测试的时候一定要非常专注,时刻关注着测试的结果,一但发现异常及时进行修改,最后,测试完之后的文档应该保存下来,方便以后测试时用到。系统测试的方法有很多,对于本智能药品管理系统的测试,我们使用了测试用得最多的黑盒测试方法来对该系统进行测试。
-
- 测试方案
对测试计划的把握是测试方案的重中之重。所有的技术难点应该都被包含在这个测试计划之中。而且我们要保证能与目标形成一致性,以至于能够测试出一些主要存在的错误和一些错误的漏洞。可以完美解决这些问题就只有白盒测试或者黑盒测试。
构造测试是白盒测试的另一个名字,了解与分析程序的结构以及性能功用的,从而我们可以得到最终想要的结果并且观察出是不是每一条程序都能得到。
性能测试是黑盒测试别称,程序本身的运作通过程序的进程来观察,主要是看一下程序是不是能够像我们预期的目标那样发展,看一看我们的程序最终能不能完整的得到我们最后想要的功能和储存想得到的数据,到最后看一下我们的这个程序完整性能不能达到要求。
单元测试就是模块测试,顾名思义就是测试每个模块所承担的功能是否能够实现,这个测试就是为了找出代码在实际的设计运转中某一些小的程序所出现的偏差,很好地改正这些错误,就说明我们模块测试进行很成功过。
集成测试就是对系统的测试以及对他子系统的一些性能测试,他检查的事系统的包装程序信息。找出其中的问题。他的优势主要有以下这几点:
软件耗费较少。
可以提前发现端口的错误。
更好的地位系统中错误的位置。
从底部往上面进行的方案针对于偏下层的结构,而中间的结构就采用折中的方法。
终于到了结尾性的工作了。就是为了给用户看一下我们的系统功能是否达到了预期的效果。我采用了性能测试也就是黑盒测试对系统进行测试。
其结果是分别是:
有一定的差异在用户的需求。
再者就是结果与之差不了多少。
到了最后了,我们发现的问题都是与用户的需求存在一定的关联。
测试点:登录
测试的目标:输入账号密码以及验证码后系统会自动进行验证是否正确。
所用的环境:Windows10和IE浏览器。
输入信息:用户名、密码。
步骤:
(1)首先我们打来浏览器,进入该系统的登录界面。
(2)在进入页面登录部分以后可以进行对用户名、密码进行测试,具体测试输入情况如下表5.1所示。
表5.1 登录测试
| 情况 | 用户名输入 | 密码输入 | 期望结果 |
| (1) | 15546219225 | 1244566 | 提示“用户名或者密码错误,或账号未经审核” |
| (2) | aaaaa | 123456 | 提示“用户名或密码错误,或者账号未经审核” |
| (3) | 15546219225 | hangguowei | 登陆成功 |
-
- 系统分析
本药品管理系统设计要求基本都可以达到,此系统具有完整的软件功能,良好的用户界面,能够正确的处理错误信息,而且能够准确的提出错误的种类。但是系统测试时也出现了一些系统的不足和缺陷,所以在今后的日子里我会对其视觉上的不足作出修改,其次系统的代码和数据库出现了非常多的冗余现象,都是因为对编程技术的应用不够熟练,在日后我会加强自己的自身学习和能力,减少这样的冗余现象。
经过对上述的测试结果分析,本药品管理系统无论是在技术方面,还是操作方面,还是经济方面都是完全可以实行的,并且经过测试,该系统操作简单,所有的功能都可以实现,因此该系统可以满足人们的使用需求,值得被推广。
总体说来,软件通过测试。
本研究基于Java语言和SpringBoot技术,设计并实现了一款名为“宠物健康助手”的系统,旨在为宠物主人提供全方位的宠物健康管理服务。通过系统的建设和应用,宠物主人可以便捷获取宠物健康信息、管理宠物健康档案、预约就诊等,提升了宠物健康管理的水平和便捷性。在系统开发过程中,充分利用了现代信息技术的优势,结合宠物健康管理的需求,实现了系统的多功能化和用户友好性。
未来,宠物健康助手系统仍有许多发展空间和优化方向。首先,可以进一步完善系统的功能,包括增加宠物健康监测、疫苗提醒等实用功能,提升用户体验和服务质量。其次,可以拓展系统的服务范围,包括整合更多宠物医疗资源、开设在线健康诊疗等,为宠物主人提供更全面的健康管理服务。同时,可以结合人工智能和大数据技术,实现个性化健康建议、智能诊断等功能,提升系统的智能化水平。
此外,加强系统与宠物医院、宠物医生等机构的合作,建立完善的医疗资源共享机制,推动宠物健康管理的整体协同发展。同时,加强宣传推广,扩大用户群体,提升系统的知名度和影响力。综合利用现代信息技术的优势,不断优化系统功能和服务,将为宠物主人提供更便捷、智能的宠物健康管理平台,促进宠物健康事业的发展和推广。
参考文献
[1]Kelkar H A ,Kerssens C ,Groblewski N , et al.Feasibility of Utilizing a Virtual Health Assistant during Inpatient Reduced-Intensity Allogeneic Transplantation[J].Transplantation and Cellular Therapy,2024,30(2S):S123-S124.
[2]李梅清,崔晓娜,刘凤华,等.功能性宠物食品的综述[J].中国畜牧业,2024,(02):125-126.
[3]Snowdon A D ,Wang T Y ,Callisaya L M , et al.Staying Active with Multimorbidity In Acute hospital settings (StAMInA) trial: protocol for a feasibility randomised controlled trial of allied health assistant mobility rehabilitation for patients with multimorbidity.[J].BMJ open,2024,14(1):e078843-e078843.
[4]韩小龙,司珍,吕晓峰,等.基于面向对象编程的Java语言程序设计方法分析[J].集成电路应用,2024,41(01):228-229.DOI:10.19339/j.issn.1674-2583.2024.01.103.
[5]赵旭东.计算机软件开发与设计中Java语言的应用研究[J].信息与电脑(理论版),2023,35(24):31-33.
[6]马庆.计算机软件开发中JAVA编程语言的应用[J].山西电子技术,2023,(06):84-86+98.
[7]Alptekin A S ,G. A ,S. E , et al.Utility of Albert health assistant platform for the patient support program provided in the setting of enteral nutrition[J].Clinical Nutrition ESPEN,2023,58731-731.
[8]宋晓燕,杨芬.Java程序设计语言的分层教学实践[J].电子技术,2023,52(11):182-183.
[9]何泫臻,范志聪,李孜,等.宠物健康智能监测发展现状[J].广东饲料,2023,32(10):8-14.
[10]梁钰.功能性宠物食品对宠物健康的作用[J].广东饲料,2023,32(10):38-43.
[11]尹应荆.JAVA编程语言在计算机软件开发中的应用[J].石河子科技,2023,(05):45-47.
[12]Carl J ,Karin L G ,Daniel L , et al.Culturally sensitive active ageing seen through the lens of the welfare theory of health: assistant nurses’ views#13;[J].Frontiers in Psychology,2023,141161688-1161688.
[13]刘建军,冯佳宁,纪雨晴.基于服务设计的高校健康助手APP设计研究[J].设计,2023,36(16):46-49.DOI:10.20055/j.cnki.1003-0069.000992.
[14]Affordable Pet Labs Revolutionizes Pet Health with Convenient, At-Home Testing[J].M2 Presswire,2023,
[15]赵帅隽.基于情感化设计理论的宠物健康管理APP研究与设计[D].北京邮电大学,2023.DOI:10.26969/d.cnki.gbydu.2023.002819.
[16]5 Myths About Pet Health[J].Prevention,2023,60-63.
[17]Thao Q L ,Bach C N ,Bach X P , et al.Intelligent Health Assistant for Pupils[J].Instrumentation Mesure Métrologie,2023,22(1):
[18]殷凤梅,静育玉,陈鸿,等.互联网背景下宠物健康知识传播分析[J].电脑知识与技术,2021,17(17):229-230.DOI:10.14004/j.cnki.ckt.2021.1626.
[19]何丽娜,安琰琼,张珑雪.社区宠物健康管理的产品服务系统设计研究[J].大众文艺,2020,(14):35-36.
[20]金婷.共生理论在宠物健康系统中的应用[J].中外企业家,2019,(28):238.
致 谢
伴随着设计的完成,大学生涯也随之即将结束。大学期间是我最珍惜的时光,大学时光中学会了很多,也成长了很多,这段时光中每一段回忆都刻在脑海中。感谢一起学习,一起成长同学们,和成长过程悉心教导的老师们,非常感激有你们的陪伴。
首先感谢我的指导老师,设计的完成离不开老师的一系列指导。在毕业设计的完成过程中,老师给出了很多中肯的建议,正是由于老师一丝不苟的工作态度,我的设计才能顺利的完成。
最后,感谢在大学生涯中每一位教导我的老师,是你们教给了我丰富的知识,更教会了我遇到问题时,如何去应对并解决。谢谢你们的帮助与支持。
请关注点赞+私信博主,免费领取项目源码
3万+

被折叠的 条评论
为什么被折叠?



