目录
SSM爱心家园系统
摘要
随着现在网络的快速发展,网络的应用在各行各业当中它很快融入到了许多爱心家里的眼球之中,随之就产生了“爱心家园系统 ”,这样就让用户爱心家园系统更加方便简单。
对于本爱心家园系统的设计来说,它主要是采用后台采用java语言、SSM框架,它是应用mysql数据库等技术动态编程以及数据库进行努力学习和大量实践,具体根据爱心家园系统的现状来进行开发的,具体根据用户需求实现爱心家园系统网络化的管理,各类信息有序地进行存储,进入爱心家园系统页面之后,方可开始操作主控界面,系统功能包括主页、公共管理(轮播图、公告消息、敏感词)、用户管理(管理员、获赠用户、捐赠用户)、论坛管理(交流论坛、论坛分类)、资讯管理(爱心资讯、资讯分类)、捐赠求助、捐赠信息、个人信息、修改密码等功能。
本论文主要讲述了爱心家园系统开发背景,该系统它主要是对需求分析和功能需求做了介绍,并且对系统做了详细的测试和总结。具体从业务流程、数据库设计和系统结构等多方面的问题。望能利用先进的计算机技术和网络技术来改变目前的爱心家园系统管理状况,提高管理效率。
关键词:爱心家园系统 ;SSM框架;MySQL数据库.
SSM Love Home System
Abstract
With the rapid development of the internet, its application in various industries has quickly integrated into the eyes of many caring families, giving rise to the "Love Home System", which makes the user's Love Home System more convenient and simple.
For the design of this Love Home system, it mainly adopts Java language and SSM framework in the background. It applies technologies such as MySQL database for dynamic programming and database learning and extensive practice. It is developed based on the current situation of the Love Home system, and implements networked management of the Love Home system according to user needs. All kinds of information are stored in an orderly manner. After entering the Love Home system page, Only then can you start operating the main control interface. The system functions include homepage, public management (carousel, announcement messages, sensitive words), user management (administrators, gifted users, donating users), forum management (communication forums, forum classification), information management (love information, information classification), donation help, donation information, personal information, password modification, and other functions.
This paper mainly discusses the development background of the Love Home system, which mainly introduces the requirements analysis and functional requirements, and provides detailed testing and summary of the system. Specific issues include business processes, database design, and system structure. I hope to use advanced computer and network technologies to change the current management status of the Love Home system and improve management efficiency.
Keywords: Love Home System; SSM framework; MySQL database
1 绪论
1.1 研究背景
当今网络普及,信息技术猛速的发展着,社会的各个领域都在紧跟时代的脚步不断创新,不断改革,已经发生了巨大的变化,从以往的人工手动来处理信息数据,到现在的计算机智能化处理信息数据,得到了质的改变,将繁琐、耗时大、易泄密、难保存等缺点改变成了操作快速、省时省力、高保密性、易保存等优点,这让社会的每一领域都受益。
在传统的捐赠模式中,捐赠者和需要帮助的人之间存在信息不对称和资源分配不均的问题。而爱心家园系统通过互联网技术的应用,可以实现信息的透明化和资源的合理分配,提高捐赠的效率和公平性。
此外,爱心家园系统还可以提供捐赠者和获捐者之间的沟通和交流平台,增加双方的互动和了解,使捐赠更加有温度和人情味。
因此,研究和开发SSM爱心家园系统具有重要的意义,可以促进社会内的爱心文化建设,推动社会公益事业的发展,提高社会的公平正义感。
1.2研究意义
当今网络普及,信息技术猛速的发展着,社会的各个领域都在紧跟时代的脚步不断创新,不断改革,已经发生了巨大的变化,从以往的人工手动来处理信息数据,到现在的计算机智能化处理信息数据,得到了质的改变,将繁琐、耗时大、易泄密、难保存等缺点改变成了操作快速、省时省力、高保密性、易保存等优点,这让社会的每一领域都受益。
在互联网+时代的来临,电子商务的骤起,一时间网络进行购物这一形式备受欢迎,到现在,网购更是普及。现如今,各个行业也通过网购的方式来进行拓展业务,增加企业的知名度以及提升业绩,满足了用户像网购一样,线上查看进行社会爱心捐赠,利用当下火热的计算机技术来针对社会爱心捐赠相关业务建设一个安全、可靠、专业的信息管理系统,能让管理的流程更加的便捷,能让投入的人力有所减少,能够让效率得到明显的提升,还能给用户提供更高品质的服务。
爱心家园系统可以帮助有需要的用户获得及时的帮助和支持,缓解他们的困难和压力,促进社会公平与公正。通过系统的建立和运行,可以更好地调动社会资源,实现资源的合理配置,让更多人享受到教育和生活的公平机会。
通过参与爱心家园系统,用户可以感受到社会的温暖和关爱,培养出社会责任感和公民意识。他们会意识到自己的力量和影响力,通过行动帮助他人,形成良好的道德观念和价值观,为社会的发展和进步做出贡献。
爱心家园系统可以促进社会文化建设,形成关爱、的良好氛围。社会可以组织各种公益活动,鼓励用户参与其中,提高用户的社会责任感和团队合作能力,培养用户的爱心和同理心,推动社会文化的发展。
爱心家园系统可以增强社会的凝聚力和稳定性。通过系统的建立和发展,可以建立起一种相互帮助、相互支持的社会关系网络,形成社会共识和共同价值观,凝聚社会力量,推动社会的和谐发展。
爱心家园系统的研究具有重要的意义,它不仅可以改善用户的生活和教育条件,促进社会公平与公正,还可以培养用户的社会责任感和公民意识,加强社会文化建设,增强社会凝聚力和稳定性。这对于构建和谐社会,实现社会的可持续发展具有积极的影响。
SSM(Spring+SpringMVC+MyBatis)框架集由Spring、MyBatis两个开源框架整合而成(SpringMVC是Spring中的部分内容)。常作为数据源较简单的web项目的框架。
1.8.1 Spring
Spring就像是整个项目中装配bean的大工厂,在配置文件中可以指定使用特定的参数去调用实体类的构造方法来实例化对象。也可以称之为项目中的粘合剂。
Spring的核心思想是IoC(控制反转),即不再需要程序员去显式地`new`一个对象,而是让Spring框架帮你来完成这一切。
1.8.2 SpringMVC
SpringMVC在项目中拦截用户请求,它的核心Servlet即DispatcherServlet承担中介或是前台这样的职责,将用户请求通过HandlerMapping去匹配Controller,Controller就是具体对应请求所执行的操作。SpringMVC相当于SSH框架中struts。
1.8.3 mybatis
mybatis是对jdbc的封装,它让数据库底层操作变的透明。mybatis的操作都是围绕一个sqlSessionFactory实例展开的。mybatis通过配置文件关联到各实体类的Mapper文件,Mapper文件中配置了每个类对数据库所需进行的sql语句映射。在每次与数据库交互时,通过sqlSessionFactory拿到一个sqlSession,再执行sql命令。
页面发送请求给控制器,控制器调用业务层处理逻辑,逻辑层向持久层发送请求,持久层与数据库交互,后将结果返回给业务层,业务层将处理逻辑发送给控制器,控制器再调用视图展现数据。
2 爱心家园系统系统分析
系统需求分析是系统开发的一个关键环节,它在系统的设计和实现上起到了一个承上启下的位置。系统需求分析是对所需要做的系统进行一个需求的挖掘,如果分析的准确可以精准的解决现实中碰到的问题。如果分析不到位会影响后期系统的实现。一个系统的优秀程度需求分析也是占据了非常大的比例,如果需求分析不到位,后面的系统设计要实现就是一个偏离导航的设计。
2.1 可行性分析
系统可行行分析是对系统对系统可行性进行一个探讨。在探讨系统的可行性上我们主要从技术上的可行性和经济上的可行性以及法律层面的可行性上进行分析,如果三个层面度通过,我们则认为系统是比较可行的。
2.1.1 技术可行性分析
技术上使用ssm+Java+MySQL+Apache的架构实现,从技术本身的角度上讲已经相当成熟,不需要考虑其本身的问题,从服务器流量以及并发的角度上讲,由于系统面向的群体为社会居民,用户群体适中,根据服务器和计算能力的发展现状来看不会成为系统不利因素。再者就是开发人员本身的水平问题,笔者在实习期间已经经历过3~5个项目,也独立完成过项目,因此在技术上还是比较有信心,加上有指导老师的协助指导,相信技术上不存在问题。
2.1.2经济可行性分析
本系统功能模块相对来说不是很复杂,整个设计和开发过程投入成本较低,在实际使用中,只需要一台能上网的计算机登录浏览器即可访问,后期可能开发出手机APP端的客户端或者微信小程序。操作简单,业务流程很清晰,且运维也比较轻松,面对这么大的一个市场,如果投入使用能得到大面积覆盖的话,不仅是用户的使用能给系统端带来收益,使用者想要入驻当然也是需要缴纳一定的费用的。总的来说,与前期少量的开销相比,最终产出的收益是相当可观的,也就是说该系统在经济上是完全可行的。
2.1.3操作可行性分析
系统开发采用的B/S架构是最常见的Web项目架构,常用于简单Web系统项目的开发。基于B/S架构实现的系统,免去了客户端频繁更新换代的成本和麻烦,只需要一台能上网的计算机登录浏览器即可享受足不出户的快捷。系统操作便捷,可兼容到不同操作系统和不同浏览器,只需要简单熟悉系统的核心业务逻辑和步骤,任何人都能快速上手。前台与后台的分离使得业务逻辑十分清晰,超强的界面友善性同样给用户体验加分。所以,该系统具备超强的功能逻辑和快速上手的优势,我们可以说该系统在操作上是可行的。
2.2 系统功能分析
爱心家园系统我划分为了获赠用户模块,捐赠用户模块和管理员模块这三大部分。
获赠用户模块:
- 注册登录:用户可以随时进入到系统中,对系统中的信息浏览,但是想要实现交流以及领取等操作,就必须有这个系统的账号,如果没有账号的话,可以注册成员用户进行相关的操作,同时用户还可以通过“我的”这以按钮对个人信息以及操作的信息进行管控。
(2)个人资料:演讲者在登录以后可以修改自己的个人资料以及对自己账号登录的密码进行修改;
(3)爱心资讯:在前台点击“爱心资讯”可以查看到所有的爱心资讯信息,输入关键字可以进行搜索。
(4)交流论坛:点击“交流论坛”这个菜单,可以查看到系统中所有添加的交流论坛信息,支持通过标题对交流论坛信息进行查询,如果想要了解某一交流论坛的详细信息,点击后面的“详情”会进入详情界面;
(5)捐赠信息:点击“捐赠求助”这个菜单,可以查看到自己的求助信息,支持通过求助标题对求助类型进行查询,如果想要了解某一求助的详细信息,点击后面的“详情”会进入详情界面;
(6)我的账户:在前台点击“我的”下面的“我的账户”可以对个人资料+密码修改+自己收藏的信息进行管控。
捐赠用户管理模块:
(1)登录爱心家园系统中的前台上注册后的用户是可以通过自己的账户名和密码进行登录的,当会员输入完整的自己的用户名和密码信息并点击“登录”按钮后,将会首先验证输入的有没有空数据,再次验证输入的账户名+密码和数据库中当前保存的用户信息是否一致,只有在一致后将会登录成功并自动跳转到爱心家园系统的首页中;否则将会提示相应错误信息。
(2)爱心资讯:点击“爱心资讯”可以对机构名称、资讯名称、资讯类别进行关键字搜索,在下拉搜索中对资讯类别进行排序,在爱心资讯介绍里面可以进行点赞和收藏。
(3)公告消息:点击“公告消息”这个菜单,可以查看到系统中所有添加的公告消息,如果想要了解某一公告信息的详细信息,点击后面的“详情”会进入详情查看界面,可以对公告信息进行详情查看、评论等操作;
(4)捐赠求助:点击“捐赠求助”这个菜单,可以查看到系统中所有添加的捐赠求助,支持通过求助标题对求助类型进行查询,如果想要了解某一捐赠的详细信息,点击后面的“详情”会进入详情界面,如果想要选择某一捐赠,点击“捐赠”按钮,根据提示填写对应的信息,点击“提交”按钮,信息没有错题在数据库就会提交成功,捐赠成功;
管理员管理模块:
- 系统用户管理:爱心家园系统中的管理人员在“系统用户”这一菜单是中可以对注册的获赠用户、捐赠用户以及管理员进行管控。
(2)资源管理:进入后台首页工具栏点击“资源管理”这个按钮可以查看所有爱心资讯及资讯分类等信息,可以进行详情查看、删除、查看评论等操作。
(3)公共管理:点击“公告管理”这个菜单,可以查看到系统中所有轮播图、公告消息及敏感词等信息,可以进行详情查询,添加、删除等操作。
(4)论坛分类管理:管理员可以可以看类别名称、创建时间、更新时间等详情,还可以进行查询、重置、删除、添加等操作。
(5)捐赠求助管理:点击“捐赠求助管理”这个按钮可以查看到所有求助信息,支持通过求助标题或者求助类型进行查询捐赠求助信息,同时可以对所添加的捐赠求助进行删除;
(6)捐赠信息:点击“捐赠信息”这个按钮可以查看到所有捐赠信息,支持通过或者求助标题或者求助类型进行查询捐赠信息,可以对捐赠信息进行添加、删除、查看捐赠信息详细内容;
(7)个人信息:管理员和员工点击“个人信息”按钮,可以对个人的头像、昵称、手机号码等信息进行更新。
(8)修改密码:管理员和员工点击“修改密码”按钮,可以对登录密码进行更改,首先输入原密码,然后再输入新密码和确认密码,当原密码正确,输入两次新密码一致,则修改成功,否则给出错误提示信息。
爱心家园系统的非功能性需求比如爱心家园系统的安全性怎么样,可靠性怎么样,性能怎么样,可拓展性怎么样等。具体可以表示在如下3-1表格中:
表3-1爱心家园系统非功能需求表
| 安全性 | 主要指爱心家园系统数据库的安装,数据库的使用和密码的设定必须合乎规范。 |
| 可靠性 | 可靠性是指爱心家园系统能够按照用户提交的指示进行操作,经过测试,可靠性90%以上。 |
| 性能 | 性能是影响爱心家园系统占据市场的必要条件,所以性能最好要佳才好。 |
| 可扩展性 | 比如数据库预留多个属性,比如接口的使用等确保了系统的非功能性需求。 |
| 易用性 | 用户只要跟着爱心家园系统的页面展示内容进行操作,就可以了。 |
| 可维护性 | 爱心家园系统开发的可维护性是非常重要的,经过测试,可维护性没有问题 |
2.3 系统用例分析
爱心家园系统的完整UML用例图分别是图2-1、图2-2和图2-3。
图2-1就是获赠用户角色的用例展示。

图2-1 爱心家园系统获赠用户角色用例图
图2-2就是捐赠用户角色的用例展示。

图2-2 爱心家园系统捐赠者角色用例图
图2-3就是管理员角色的用例展示。

图2-3 爱心家园系统管理员角色用例图
2.4 系统流程和逻辑
系统业务流程图,如图所示:

图2-4登录流程图

图2-5注册信息流程图

图2-6添加信息流程图
2.5本章小结
本章主要通过对爱心家园系统的可行性分析、功能需求分析、系统用例分析、系统流程分析,确定整个爱心家园系统要实现的功能。同时也为爱心家园系统的代码实现和测试提供了标准。
3 爱心家园系统总体设计
3.1系统结构设计
软件系统的功能是多样的,在软件设计的过程中分层进行的思维是极为重要的,这样的思维可以在软件开发的过程中很大程度降低层之间的耦合度,这一点是符合“低耦合、高内聚”的软件设计原则的。因此,可以把爱心家园系统划分为显示层、数据层和业务层。在系统的架构中,为了方便上层调用完成相应的功能,每个层次都会为其对应的上层提供相应的接口。
系统结构图如下所示。

图4-1系统结构图
此层主要是为用户提供计算机交互的UI界面,它根据用户的相应操作来提供相应的逻辑处理。
数据库不仅是对软件所涉及的实体映射,而且也是系统读取和处理数据的关键所在。本系统的整个操作流程设计都是围绕着数据库里面的数据所展开的。
主要是通过系统的业务层中的业务逻辑来实现业务需求,依据相应的需求,剖析实现的策略和对应的业务逻辑,其优劣,在很大程度上决定了软件的质量,所以,整个系统成败的主要原因在于业务的逻辑实现。
3.2系统功能模块设计
本章主要讨论的内容包括爱心家园系统的功能模块设计、数据库系统设计。
在上一章节中主要对系统的功能性需求和非功能性需求进行分析,并且根据需求分析了本爱心家园系统中的用例。那么接下来就要开始对本爱心家园系统的架构、主要功能和数据库开始进行设计。爱心家园系统根据前面章节的需求分析得出,其总体设计模块图如图3-1所示。

图3-1 爱心家园系统功能模块图
数据库设计一般包括需求分析、概念模型设计、数据库表建立三大过程,其中需求分析前面章节已经阐述,概念模型设计有概念模型和逻辑结构设计两部分。
3.2.1 数据库概念结构设计
下面是整个爱心家园系统中主要的数据库表总E-R实体关系图。
图3-6 爱心家园系统总E-R关系图
将数据库概念设计的E-R图转换为关系数据库。在关系数据库中,数据关系由数据表组成,但是表的结构表现在表的字段上。
| 编号 | 名称 | 数据类型 | 长度 | 小数位 | 允许空值 | 主键 | 默认值 | 说明 |
| 1 | token_id | int | 10 | 0 | N | Y | 临时访问牌ID | |
| 2 | token | varchar | 64 | 0 | Y | N | 临时访问牌 | |
| 3 | info | text | 65535 | 0 | Y | N | ||
| 4 | maxage | int | 10 | 0 | N | N | 2 | 最大寿命:默认2小时 |
| 5 | create_time | timestamp | 19 | 0 | N | N | CURRENT_TIMESTAMP | 创建时间: |
| 6 | update_time | timestamp | 19 | 0 | N | N | CURRENT_TIMESTAMP | 更新时间: |
| 7 | user_id | int | 10 | 0 | N | N | 0 | 用户编号: |
| 编号 | 名称 | 数据类型 | 长度 | 小数位 | 允许空值 | 主键 | 默认值 | 说明 |
| 1 | article_id | mediumint | 8 | 0 | N | Y | 文章id:[0,8388607] | |
| 2 | title | varchar | 125 | 0 | N | Y | 标题:[0,125]用于文章和html的title标签中 | |
| 3 | type | varchar | 64 | 0 | N | N | 0 | 文章分类:[0,1000]用来搜索指定类型的文章 |
| 4 | hits | int | 10 | 0 | N | N | 0 | 点击数:[0,1000000000]访问这篇文章的人次 |
| 5 | praise_len | int | 10 | 0 | N | N | 0 | 点赞数 |
| 6 | create_time | timestamp | 19 | 0 | N | N | CURRENT_TIMESTAMP | 创建时间: |
| 7 | update_time | timestamp | 19 | 0 | N | N | CURRENT_TIMESTAMP | 更新时间: |
| 8 | source | varchar | 255 | 0 | Y | N | 来源:[0,255]文章的出处 | |
| 9 | url | varchar | 255 | 0 | Y | N | 来源地址:[0,255]用于跳转到发布该文章的网站 | |
| 10 | tag | varchar | 255 | 0 | Y | N | 标签:[0,255]用于标注文章所属相关内容,多个标签用空格隔开 | |
| 11 | content | longtext | 2147483647 | 0 | Y | N | 正文:文章的主体内容 | |
| 12 | img | varchar | 255 | 0 | Y | N | 封面图 | |
| 13 | description | text | 65535 | 0 | Y | N | 文章描述 |
| 编号 | 名称 | 数据类型 | 长度 | 小数位 | 允许空值 | 主键 | 默认值 | 说明 |
| 1 | type_id | smallint | 5 | 0 | N | Y | 分类ID:[0,10000] | |
| 2 | display | smallint | 5 | 0 | N | N | 100 | 显示顺序:[0,1000]决定分类显示的先后顺序 |
| 3 | name | varchar | 16 | 0 | N | N | 分类名称:[2,16] | |
| 4 | father_id | smallint | 5 | 0 | N | N | 0 | 上级分类ID:[0,32767] |
| 5 | description | varchar | 255 | 0 | Y | N | 描述:[0,255]描述该分类的作用 | |
| 6 | icon | text | 65535 | 0 | Y | N | 分类图标: | |
| 7 | url | varchar | 255 | 0 | Y | N | 外链地址:[0,255]如果该分类是跳转到其他网站的情况下,就在该URL上设置 | |
| 8 | create_time | timestamp | 19 | 0 | N | N | CURRENT_TIMESTAMP | 创建时间: |
| 9 | update_time | timestamp | 19 | 0 | N | N | CURRENT_TIMESTAMP | 更新时间: |
| 编号 | 名称 | 数据类型 | 长度 | 小数位 | 允许空值 | 主键 | 默认值 | 说明 |
| 1 | auth_id | int | 10 | 0 | N | Y | 授权ID: | |
| 2 | user_group | varchar | 64 | 0 | Y | N | 用户组: | |
| 3 | mod_name | varchar | 64 | 0 | Y | N | 模块名: | |
| 4 | table_name | varchar | 64 | 0 | Y | N | 表名: | |
| 5 | page_title | varchar | 255 | 0 | Y | N | 页面标题: | |
| 6 | path | varchar | 255 | 0 | Y | N | 路由路径: | |
| 7 | position | varchar | 32 | 0 | Y | N | 位置: | |
| 8 | mode | varchar | 32 | 0 | N | N | _blank | 跳转方式: |
| 9 | add | tinyint | 3 | 0 | N | N | 1 | 是否可增加: |
| 10 | del | tinyint | 3 | 0 | N | N | 1 | 是否可删除: |
| 11 | set | tinyint | 3 | 0 | N | N | 1 | 是否可修改: |
| 12 | get | tinyint | 3 | 0 | N | N | 1 | 是否可查看: |
| 13 | field_add | text | 65535 | 0 | Y | N | 添加字段: | |
| 14 | field_set | text | 65535 | 0 | Y | N | 修改字段: | |
| 15 | field_get | text | 65535 | 0 | Y | N | 查询字段: | |
| 16 | table_nav_name | varchar | 500 | 0 | Y | N | 跨表导航名称: | |
| 17 | table_nav | varchar | 500 | 0 | Y | N | 跨表导航: | |
| 18 | option | text | 65535 | 0 | Y | N | 配置: | |
| 19 | create_time | timestamp | 19 | 0 | N | N | CURRENT_TIMESTAMP | 创建时间: |
| 20 | update_time | timestamp | 19 | 0 | N | N | CURRENT_TIMESTAMP | 更新时间: |
| 编号 | 名称 | 数据类型 | 长度 | 小数位 | 允许空值 | 主键 | 默认值 | 说明 |
| 1 | collect_id | int | 10 | 0 | N | Y | 收藏ID: | |
| 2 | user_id | int | 10 | 0 | N | N | 0 | 收藏人ID: |
| 3 | source_table | varchar | 255 | 0 | Y | N | 来源表: | |
| 4 | source_field | varchar | 255 | 0 | Y | N | 来源字段: | |
| 5 | source_id | int | 10 | 0 | N | N | 0 | 来源ID: |
| 6 | title | varchar | 255 | 0 | Y | N | 标题: | |
| 7 | img | varchar | 255 | 0 | Y | N | 封面: | |
| 8 | create_time | timestamp | 19 | 0 | N | N | CURRENT_TIMESTAMP | 创建时间: |
| 9 | update_time | timestamp | 19 | 0 | N | N | CURRENT_TIMESTAMP | 更新时间: |
| 编号 | 名称 | 数据类型 | 长度 | 小数位 | 允许空值 | 主键 | 默认值 | 说明 |
| 1 | comment_id | int | 10 | 0 | N | Y | 评论ID: | |
| 2 | user_id | int | 10 | 0 | N | N | 0 | 评论人ID: |
| 3 | reply_to_id | int | 10 | 0 | N | N | 0 | 回复评论ID:空为0 |
| 4 | content | longtext | 2147483647 | 0 | Y | N | 内容: | |
| 5 | nickname | varchar | 255 | 0 | Y | N | 昵称: | |
| 6 | avatar | varchar | 255 | 0 | Y | N | 头像地址:[0,255] | |
| 7 | create_time | timestamp | 19 | 0 | N | N | CURRENT_TIMESTAMP | 创建时间: |
| 8 | update_time | timestamp | 19 | 0 | N | N | CURRENT_TIMESTAMP | 更新时间: |
| 9 | source_table | varchar | 255 | 0 | Y | N | 来源表: | |
| 10 | source_field | varchar | 255 | 0 | Y | N | 来源字段: | |
| 11 | source_id | int | 10 | 0 | N | N | 0 | 来源ID: |
| 编号 | 名称 | 数据类型 | 长度 | 小数位 | 允许空值 | 主键 | 默认值 | 说明 |
| 1 | donating_users_id | int | 10 | 0 | N | Y | 捐赠用户ID | |
| 2 | user_name | varchar | 64 | 0 | Y | N | 用户姓名 | |
| 3 | user_gender | varchar | 64 | 0 | Y | N | 用户性别 | |
| 4 | user_age | varchar | 64 | 0 | Y | N | 用户年龄 | |
| 5 | examine_state | varchar | 16 | 0 | N | N | 已通过 | 审核状态 |
| 6 | user_id | int | 10 | 0 | N | N | 0 | 用户ID |
| 7 | create_time | datetime | 19 | 0 | N | N | CURRENT_TIMESTAMP | 创建时间 |
| 8 | update_time | timestamp | 19 | 0 | N | N | CURRENT_TIMESTAMP | 更新时间 |
| 编号 | 名称 | 数据类型 | 长度 | 小数位 | 允许空值 | 主键 | 默认值 | 说明 |
| 1 | donation_assistance_id | int | 10 | 0 | N | Y | 捐赠求助ID | |
| 2 | help_title | varchar | 64 | 0 | Y | N | 求助标题 | |
| 3 | type_of_help_sought | varchar | 64 | 0 | Y | N | 求助类型 | |
| 4 | request_date | date | 10 | 0 | Y | N | 求助日期 | |
| 5 | gifted_users | int | 10 | 0 | Y | N | 0 | 获赠用户 |
| 6 | user_name | varchar | 64 | 0 | Y | N | 用户姓名 | |
| 7 | help_items | varchar | 64 | 0 | Y | N | 求助物品 | |
| 8 | number_of_requests_for_help | int | 10 | 0 | Y | N | 0 | 求助数量 |
| 9 | cover_photo | varchar | 255 | 0 | Y | N | 封面图片 | |
| 10 | help_details | longtext | 2147483647 | 0 | Y | N | 求助详情 | |
| 11 | examine_state | varchar | 16 | 0 | N | N | 未审核 | 审核状态 |
| 12 | examine_reply | varchar | 16 | 0 | Y | N | 审核回复 | |
| 13 | create_time | datetime | 19 | 0 | N | N | CURRENT_TIMESTAMP | 创建时间 |
| 14 | update_time | timestamp | 19 | 0 | N | N | CURRENT_TIMESTAMP | 更新时间 |
| 编号 | 名称 | 数据类型 | 长度 | 小数位 | 允许空值 | 主键 | 默认值 | 说明 |
| 1 | donation_information_id | int | 10 | 0 | N | Y | 捐赠信息ID | |
| 2 | help_title | varchar | 64 | 0 | Y | N | 求助标题 | |
| 3 | type_of_help_sought | varchar | 64 | 0 | Y | N | 求助类型 | |
| 4 | gifted_users | int | 10 | 0 | Y | N | 0 | 获赠用户 |
| 5 | user_name | varchar | 64 | 0 | Y | N | 用户姓名 | |
| 6 | help_items | varchar | 64 | 0 | Y | N | 求助物品 | |
| 7 | donating_users | int | 10 | 0 | Y | N | 0 | 捐赠用户 |
| 8 | donation_time | date | 10 | 0 | Y | N | 捐赠时间 | |
| 9 | donation_quantity | int | 10 | 0 | Y | N | 0 | 捐赠数量 |
| 10 | donation_remarks | text | 65535 | 0 | Y | N | 捐赠备注 | |
| 11 | examine_state | varchar | 16 | 0 | N | N | 未审核 | 审核状态 |
| 12 | examine_reply | varchar | 16 | 0 | Y | N | 审核回复 | |
| 13 | create_time | datetime | 19 | 0 | N | N | CURRENT_TIMESTAMP | 创建时间 |
| 14 | update_time | timestamp | 19 | 0 | N | N | CURRENT_TIMESTAMP | 更新时间 |
| 编号 | 名称 | 数据类型 | 长度 | 小数位 | 允许空值 | 主键 | 默认值 | 说明 |
| 1 | forum_id | mediumint | 8 | 0 | N | Y | 论坛id | |
| 2 | display | smallint | 5 | 0 | N | N | 100 | 排序 |
| 3 | user_id | mediumint | 8 | 0 | N | N | 0 | 用户ID |
| 4 | nickname | varchar | 16 | 0 | Y | N | 昵称:[0,16] | |
| 5 | praise_len | int | 10 | 0 | Y | N | 0 | 点赞数 |
| 6 | hits | int | 10 | 0 | N | N | 0 | 访问数 |
| 7 | title | varchar | 125 | 0 | N | N | 标题 | |
| 8 | keywords | varchar | 125 | 0 | Y | N | 关键词 | |
| 9 | description | varchar | 255 | 0 | Y | N | 描述 | |
| 10 | url | varchar | 255 | 0 | Y | N | 来源地址 | |
| 11 | tag | varchar | 255 | 0 | Y | N | 标签 | |
| 12 | img | text | 65535 | 0 | Y | N | 封面图 | |
| 13 | content | longtext | 2147483647 | 0 | Y | N | 正文 | |
| 14 | create_time | timestamp | 19 | 0 | N | N | CURRENT_TIMESTAMP | 创建时间: |
| 15 | update_time | timestamp | 19 | 0 | N | N | CURRENT_TIMESTAMP | 更新时间: |
| 16 | avatar | varchar | 255 | 0 | Y | N | 发帖人头像: | |
| 17 | type | varchar | 64 | 0 | N | N | 0 | 论坛分类:[0,1000]用来搜索指定类型的论坛帖 |
| 编号 | 名称 | 数据类型 | 长度 | 小数位 | 允许空值 | 主键 | 默认值 | 说明 |
| 1 | type_id | smallint | 5 | 0 | N | Y | 分类ID:[0,10000] | |
| 2 | name | varchar | 16 | 0 | N | N | 分类名称:[2,16] | |
| 3 | description | varchar | 255 | 0 | Y | N | 描述:[0,255]描述该分类的作用 | |
| 4 | url | varchar | 255 | 0 | Y | N | 外链地址:[0,255]如果该分类是跳转到其他网站的情况下,就在该URL上设置 | |
| 5 | father_id | smallint | 5 | 0 | N | N | 0 | 上级分类ID:[0,32767] |
| 6 | icon | varchar | 255 | 0 | Y | N | 分类图标: | |
| 7 | create_time | timestamp | 19 | 0 | N | N | CURRENT_TIMESTAMP | 创建时间: |
| 8 | update_time | timestamp | 19 | 0 | N | N | CURRENT_TIMESTAMP | 更新时间: |
| 编号 | 名称 | 数据类型 | 长度 | 小数位 | 允许空值 | 主键 | 默认值 | 说明 |
| 1 | gifted_users_id | int | 10 | 0 | N | Y | 获赠用户ID | |
| 2 | user_name | varchar | 64 | 0 | Y | N | 用户姓名 | |
| 3 | user_gender | varchar | 64 | 0 | Y | N | 用户性别 | |
| 4 | user_age | varchar | 64 | 0 | Y | N | 用户年龄 | |
| 5 | examine_state | varchar | 16 | 0 | N | N | 已通过 | 审核状态 |
| 6 | user_id | int | 10 | 0 | N | N | 0 | 用户ID |
| 7 | create_time | datetime | 19 | 0 | N | N | CURRENT_TIMESTAMP | 创建时间 |
| 8 | update_time | timestamp | 19 | 0 | N | N | CURRENT_TIMESTAMP | 更新时间 |
| 编号 | 名称 | 数据类型 | 长度 | 小数位 | 允许空值 | 主键 | 默认值 | 说明 |
| 1 | hits_id | int | 10 | 0 | N | Y | 点赞ID: | |
| 2 | user_id | int | 10 | 0 | N | N | 0 | 点赞人: |
| 3 | create_time | timestamp | 19 | 0 | N | N | CURRENT_TIMESTAMP | 创建时间: |
| 4 | update_time | timestamp | 19 | 0 | N | N | CURRENT_TIMESTAMP | 更新时间: |
| 5 | source_table | varchar | 255 | 0 | Y | N | 来源表: | |
| 6 | source_field | varchar | 255 | 0 | Y | N | 来源字段: | |
| 7 | source_id | int | 10 | 0 | N | N | 0 | 来源ID: |
| 编号 | 名称 | 数据类型 | 长度 | 小数位 | 允许空值 | 主键 | 默认值 | 说明 |
| 1 | notice_id | mediumint | 8 | 0 | N | Y | 公告id: | |
| 2 | title | varchar | 125 | 0 | N | N | 标题: | |
| 3 | content | longtext | 2147483647 | 0 | Y | N | 正文: | |
| 4 | create_time | timestamp | 19 | 0 | N | N | CURRENT_TIMESTAMP | 创建时间: |
| 5 | update_time | timestamp | 19 | 0 | N | N | CURRENT_TIMESTAMP | 更新时间: |
| 编号 | 名称 | 数据类型 | 长度 | 小数位 | 允许空值 | 主键 | 默认值 | 说明 |
| 1 | praise_id | int | 10 | 0 | N | Y | 点赞ID: | |
| 2 | user_id | int | 10 | 0 | N | N | 0 | 点赞人: |
| 3 | create_time | timestamp | 19 | 0 | N | N | CURRENT_TIMESTAMP | 创建时间: |
| 4 | update_time | timestamp | 19 | 0 | N | N | CURRENT_TIMESTAMP | 更新时间: |
| 5 | source_table | varchar | 255 | 0 | Y | N | 来源表: | |
| 6 | source_field | varchar | 255 | 0 | Y | N | 来源字段: | |
| 7 | source_id | int | 10 | 0 | N | N | 0 | 来源ID: |
| 8 | status | bit | 1 | 0 | N | N | 1 | 点赞状态:1为点赞,0已取消 |
| 编号 | 名称 | 数据类型 | 长度 | 小数位 | 允许空值 | 主键 | 默认值 | 说明 |
| 1 | sensitive_vocabulary_id | int | 10 | 0 | N | Y | 敏感词汇ID | |
| 2 | sensitive_vocabulary | varchar | 64 | 0 | Y | N | 敏感词汇 | |
| 3 | create_time | datetime | 19 | 0 | N | N | CURRENT_TIMESTAMP | 创建时间 |
| 4 | update_time | timestamp | 19 | 0 | N | N | CURRENT_TIMESTAMP | 更新时间 |
| 编号 | 名称 | 数据类型 | 长度 | 小数位 | 允许空值 | 主键 | 默认值 | 说明 |
| 1 | slides_id | int | 10 | 0 | N | Y | 轮播图ID: | |
| 2 | title | varchar | 64 | 0 | Y | N | 标题: | |
| 3 | content | varchar | 255 | 0 | Y | N | 内容: | |
| 4 | url | varchar | 255 | 0 | Y | N | 链接: | |
| 5 | img | varchar | 255 | 0 | Y | N | 轮播图: | |
| 6 | hits | int | 10 | 0 | N | N | 0 | 点击量: |
| 7 | create_time | timestamp | 19 | 0 | N | N | CURRENT_TIMESTAMP | 创建时间: |
| 8 | update_time | timestamp | 19 | 0 | N | N | CURRENT_TIMESTAMP | 更新时间: |
| 编号 | 名称 | 数据类型 | 长度 | 小数位 | 允许空值 | 主键 | 默认值 | 说明 |
| 1 | upload_id | int | 10 | 0 | N | Y | 上传ID | |
| 2 | name | varchar | 64 | 0 | Y | N | 文件名 | |
| 3 | path | varchar | 255 | 0 | Y | N | 访问路径 | |
| 4 | file | varchar | 255 | 0 | Y | N | 文件路径 | |
| 5 | display | varchar | 255 | 0 | Y | N | 显示顺序 | |
| 6 | father_id | int | 10 | 0 | Y | N | 0 | 父级ID |
| 7 | dir | varchar | 255 | 0 | Y | N | 文件夹 | |
| 8 | type | varchar | 32 | 0 | Y | N | 文件类型 |
| 编号 | 名称 | 数据类型 | 长度 | 小数位 | 允许空值 | 主键 | 默认值 | 说明 |
| 1 | user_id | mediumint | 8 | 0 | N | Y | 用户ID:[0,8388607]用户获取其他与用户相关的数据 | |
| 2 | state | smallint | 5 | 0 | N | N | 1 | 账户状态:[0,10](1可用|2异常|3已冻结|4已注销) |
| 3 | user_group | varchar | 32 | 0 | Y | N | 所在用户组:[0,32767]决定用户身份和权限 | |
| 4 | login_time | timestamp | 19 | 0 | N | N | CURRENT_TIMESTAMP | 上次登录时间: |
| 5 | phone | varchar | 11 | 0 | Y | N | 手机号码:[0,11]用户的手机号码,用于找回密码时或登录时 | |
| 6 | phone_state | smallint | 5 | 0 | N | N | 0 | 手机认证:[0,1](0未认证|1审核中|2已认证) |
| 7 | username | varchar | 16 | 0 | N | N | 用户名:[0,16]用户登录时所用的账户名称 | |
| 8 | nickname | varchar | 16 | 0 | Y | N | 昵称:[0,16] | |
| 9 | password | varchar | 64 | 0 | N | N | 密码:[0,32]用户登录所需的密码,由6-16位数字或英文组成 | |
| 10 | | varchar | 64 | 0 | Y | N | 邮箱:[0,64]用户的邮箱,用于找回密码时或登录时 | |
| 11 | email_state | smallint | 5 | 0 | N | N | 0 | 邮箱认证:[0,1](0未认证|1审核中|2已认证) |
| 12 | avatar | varchar | 255 | 0 | Y | N | 头像地址:[0,255] | |
| 13 | open_id | varchar | 255 | 0 | Y | N | 针对获取用户信息字段 | |
| 14 | create_time | timestamp | 19 | 0 | N | N | CURRENT_TIMESTAMP | 创建时间: |
| 编号 | 名称 | 数据类型 | 长度 | 小数位 | 允许空值 | 主键 | 默认值 | 说明 |
| 1 | group_id | mediumint | 8 | 0 | N | Y | 用户组ID:[0,8388607] | |
| 2 | display | smallint | 5 | 0 | N | N | 100 | 显示顺序:[0,1000] |
| 3 | name | varchar | 16 | 0 | N | N | 名称:[0,16] | |
| 4 | description | varchar | 255 | 0 | Y | N | 描述:[0,255]描述该用户组的特点或权限范围 | |
| 5 | source_table | varchar | 255 | 0 | Y | N | 来源表: | |
| 6 | source_field | varchar | 255 | 0 | Y | N | 来源字段: | |
| 7 | source_id | int | 10 | 0 | N | N | 0 | 来源ID: |
| 8 | register | smallint | 5 | 0 | Y | N | 0 | 注册位置: |
| 9 | create_time | timestamp | 19 | 0 | N | N | CURRENT_TIMESTAMP | 创建时间: |
| 10 | update_time | timestamp | 19 | 0 | N | N | CURRENT_TIMESTAMP | 更新时间: |
3.4本章小结
整个爱心家园系统的需求分析主要对系统总体架构以及功能模块的设计,通过建立E-R模型和数据库逻辑系统设计完成了数据库系统设计。
4 爱心家园系统详细设计与实现
爱心家园系统的详细设计与实现主要是根据前面的爱心家园系统的需求分析和爱心家园系统的总体设计来设计页面并实现业务逻辑。主要从爱心家园系统界面实现、业务逻辑实现这两部分进行介绍。
4.1获赠用户功能模块
4.1.1 前台首页界面
当进入爱心家园系统的时候,系统以上中下的布局进行展示,首先映入眼帘的是系统的导航栏,下面是轮播图,再往下是公告栏,其主界面展示如下图4-1所示。
图4-1 前台首页界面图
4.1.2 用户注册界面
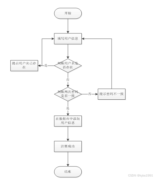
爱心家园系统的用户可以进行注册登录,当用户左上角“注册”按钮的时候,当填写上自己的账号+密码+确认密码+昵称+邮箱+手机号等后再点击“注册”按钮后将会先验证输入的有没有空数据,再次验证密码和确认密码是否是一样的,最后验证输入的账户名和数据库表中已经注册的账户名是否重复,只有都验证没问题后即可会员注册成功。其用注册界面展示如下图4-2所示。
图4-2用户注册界面图
用户注册关键代码如下:
@PostMapping("register")
public Map<String, Object> signUp(HttpServletRequest request) throws IOException {
Map<String, String> query = new HashMap<>();
Map<String,Object> map = service.readBody(request.getReader());
query.put("username",String.valueOf(map.get("username")));
List list = service.selectBaseList(service.select(query, new HashMap<>()));
if (list.size()>0){
return error(30000, "用户已存在");
}
map.put("password",service.encryption(String.valueOf(map.get("password"))));
service.insert(map);
return success(1);
}
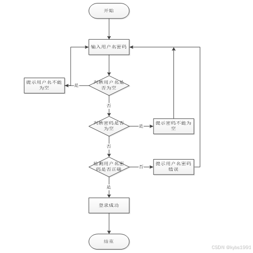
4.1.3 用户登录界面
爱心家园系统中的前台上注册后的用户是可以通过自己的账户名和密码进行登录的,当会员输入完整的自己的用户名和密码信息并点击“登录”按钮后,将会首先验证输入的有没有空数据,再次验证输入的账户名+密码和数据库中当前保存的用户信息是否一致,只有在一致后将会登录成功并自动跳转到爱心家园系统的首页中;否则将会提示相应错误信息,用户登录界面如下图4-3所示。
图4-3用户登录界面图
用户登录关键代码如下:
@Slf4j
public class LoginInterceptor implements HandlerInterceptor {
private String tokenName = "x-auth-token";
@Override
public boolean preHandle(HttpServletRequest request, HttpServletResponse response, Object handler) throws Exception {
String token = request.getHeader(this.tokenName);
setHeader(request, response);
log.info("[请求接口] - {} , [请求类型] - {}",request.getRequestURL().toString(),request.getMethod());
private void setHeader(HttpServletRequest request, HttpServletResponse response) {
response.setHeader("Access-control-Allow-Origin", request.getHeader("Origin"));
response.setHeader("Access-Control-Allow-Methods", "GET, HEAD, POST, PUT, DELETE, TRACE, OPTIONS, PATCH");
response.setHeader("Access-Control-Allow-Credentials", "true");
response.setHeader("Access-Control-Allow-Headers", request.getHeader("Access-Control-Request-Headers"));
response.setHeader("Access-Control-Max-Age", "1800");
response.setHeader("Content-Type", "application/json;charset=UTF-8");
response.setStatus(HttpStatus.OK.value());
}
4.1.4爱心资讯界面
当点击导航栏上的“爱心资讯”的时候,可以对爱心主题、爱心类型进行查询、重置、添加及删除。可以查看爱心主题的详情情况及评论查看。许愿池界面如下图4-4所示。
图4-4爱心资讯界面图
4.1.5 公告消息界面
当访客点击“公告消息”后就可以看到网站公告、关于我们、网站介绍、前台公告栏信息等相关的信息,公告消息页面如图4-5所示。
图4-5公告栏界面图
4.1.6 捐赠信息界面
当用户点击“捐赠信息”这个菜单,可以查看到自己的捐赠信息,支持通过求助标题对求助类型进行查询,如果想要了解某一捐赠的详细信息,点击后面的“详情”会进入详情界面;捐赠求助页面如图4-6所示。
图4-6捐赠求助界面图
4.2捐赠用户功能模块
爱心家园系统中的前台上注册后的用户是可以通过自己的账户名和密码进行登录的,当会员输入完整的自己的用户名和密码信息并点击“登录”按钮后,将会首先验证输入的有没有空数据,再次验证输入的账户名+密码和数据库中当前保存的用户信息是否一致,只有在一致后将会登录成功并自动跳转到爱心家园系统的首页中;否则将会提示相应错误信息,捐赠用户登录界面如下图4-7所示。
图4-7捐赠用户登录界面图
4.2.1捐赠功能界面
捐赠用户登录爱心家园系统,功能为:首页、交流论坛、公告消息、爱心资讯、捐赠求助、我的账户、个人中心(捐赠信息、收藏)等功能,如下图4-8所示:
图4-8捐赠用户功能界面图
点击“捐赠求助”这个菜单,可以查看到系统中所有添加的捐赠求助,支持通过求助标题对求助类型进行查询,如果想要了解某一捐赠的详细信息,点击后面的“详情”会进入详情界面,如果想要选择某一捐赠,点击“捐赠”按钮,根据提示填写对应的信息,点击“提交”按钮,信息没有错题在数据库就会提交成功,捐赠成功;爱心资讯界面如下图4-9所示。
图4-9捐赠求助界面图
捐赠求助关键代码如下:
@TableName("user_group")
@Data
@EqualsAndHashCode(callSuper = false)
public class UserGroup implements Serializable {
private static final long serialVersionUID = 968356951391304707L;
}
4.3管理员功能模块
爱心家园系统中的管理人员在“系统用户”这一菜单是中可以对注册的获赠用户、捐赠用户以及管理员进行管控。界面如下图4-10所示。
图4-10系统用户界面图
4.3.2 个人信息界面
个人信息,在此界面图可对个人的头像、昵称等信息进行更新;个人信息界面界面如下图4-11所示。
图4-11 个人信息界面图
4.3.3 修改密码界面
修改密码:管理员和员工点击“修改密码”按钮,可以对登录密码进行更改,首先输入原密码,然后再输入新密码和确认密码,当原密码正确,输入两次新密码一致,则修改成功,否则给出错误提示信息。修改密码界面如下图4-12所示。
图4-12 修改密码界面图
密码修改代码如下:
public String encryption(String plainText) {
String re_md5 = new String();
try {
MessageDigest md = MessageDigest.getInstance("MD5");
md.update(plainText.getBytes());
byte b[] = md.digest();
int i;
StringBuffer buf = new StringBuffer("");
for (int offset = 0; offset < b.length; offset++) {
i = b[offset];
if (i < 0)
i += 256;
if (i < 16)
buf.append("0");
buf.append(Integer.toHexString(i));
}
re_md5 = buf.toString();
} catch (Exception e) {
e.printStackTrace();
}
return re_md5;
}
4.3.4 轮播图管理界面
管理员可以对轮播图进行提交,还可以进行查询、重置、删除、添加等操作。界面如下图4-13所示。
图4-13轮播图管理界面图
4.3.5交流论坛界面
管理员可以可以看类别名称、创建时间、更新时间等详情,还可以进行查询、重置、删除、添加等操作。界面如下图4-14所示。
图4-14交流论坛界面图
交流论坛关键代码如下:
<mapper namespace="com.project.demo.dao.base.BaseMapper">
<select id="selectBaseList" resultType="java.util.LinkedHashMap">
${select}
</select>
<select id="selectBaseCount" resultType="Integer">
${count}
</select>
<select id="selectBaseOne" resultType="Object">
${select}
</select>
<update id="updateBaseSql">
${sql}
</update>
<delete id="deleteBaseSql">
${sql}
</delete>
</mapper>
5系统测试
5.1 系统测试用例
系统测试包括:用户登录功能测试、爱心宣传展示功能测试、捐赠信息例表、爱心资讯搜索、密码修改、爱心积分功能测试,如表5-1、5-2、5-3、5-4、5-5、5-6所示:
表5-1 用户登录功能测试表
| 用例名称 | 用户登录系统 |
| 目的 | 测试用户通过正确的用户名和密码可否登录功能 |
| 前提 | 未登录的情况下 |
| 测试流程 | 1) 进入登录页面 2) 输入正确的用户名和密码 |
| 预期结果 | 用户名和密码正确的时候,跳转到登录成功界面,反之则显示错误信息,提示重新输入 |
| 实际结果 | 实际结果与预期结果一致 |
爱心宣传查看功能测试:
表5-2 爱心宣传查看功能测试表
| 用例名称 | 爱心宣传查看 |
| 目的 | 测试爱心宣传查看功能 |
| 前提 | 无 |
| 测试流程 | 点击爱心宣传列表 |
| 预期结果 | 可以查看到所有爱心宣传信息 |
| 实际结果 | 实际结果与预期结果一致 |
捐赠信息列表界面测试:
表5-3 捐赠信息列表界面测试表
| 用例名称 | 添加捐赠信息测试用例 |
| 目的 | 测试捐赠信息添加功能 |
| 前提 | 用户正常登录情况下 |
| 测试流程 | 1)捐赠者点击捐赠信息,然后点击添加后并填写信息。 2)点击进行提交。 |
| 预期结果 | 提交以后,页面首页会显示新的爱心捐赠信息 |
| 实际结果 | 实际结果与预期结果一致 |
爱心资讯搜索功能测试:
表5-4爱心资讯搜索功能测试表
| 用例名称 | 爱心资讯搜索测试 |
| 目的 | 测试爱心资讯搜索功能 |
| 前提 | 无 |
| 测试流程 | 1)在搜索框填入搜索关键字。 2)点击搜索按钮。 |
| 预期结果 | 页面显示包含有搜索关键字的爱心捐赠 |
| 实际结果 | 实际结果与预期结果一致 |
密码修改搜索功能测试:
表5-5 密码修改功能测试表
| 用例名称 | 密码修改测试用例 |
| 目的 | 测试管理员密码修改功能 |
| 前提 | 管理员用户正常登录情况下 |
| 测试流程 | 1)管理员密码修改并完成填写。 2)点击进行提交。 |
| 预期结果 | 使用新的密码可以登录 |
| 实际结果 | 实际结果与预期结果一致 |
5.2 系统测试结果
通过编写爱心家园系统的测试用例,已经检测完毕首页、系统用户模块、爱心资讯管理模块、捐赠信息管理模块、系统管理模块、资源管理模块功能测试,通过这些模块为爱心家园系统的后期推广运营提供了强力的技术支撑。
结论
在本次系统设计的过程中,我们将深入探讨爱心家园系统,从研究背景、目标到实施方案,并详细阐述每一章的内容,以及该系统的硬件和软件环境。其中包含了:需求分析+功能需求+用例图,以此表示系统的功能的流程、模块的处理过程。绘制总体各个结构+流程图,并根据功能细致设计的需要,再来设计数据库的表结构,并绘制E-R图,实现程序接口,然后完成调试。最后,本文进行了总结,并提出了下一步的发展方向。
在这次设计中,我通过不断地探索和学习,掌握了Java技术和ssm框架,并创建了一个爱心家园系统,这让我对编写系统的必要性和运行环境有了更深入的了解。为了更好地完成这个项目,我花费了大量的时间,不仅丰富了自己的知识面,并且学习并积累了许多宝贵经验。系统刚开始时,我对ssm框架这个技术只是稍微有些了解,但是通过这次基于ssm框架的爱心家园系统设计,让我更加深入地去探讨了,ssm框架运转的原理,从中学到了如何去配置服务器环境和连接数据库。在基于ssm框架的爱心家园系统设计的过程中,我还学会了使用dreamweaver来建设一个简单的页面,这样可以极大程度提高我的实际操作能力,也因此激发了我对这个领域的浓烈兴趣。
系统的这一次发展提升了我自己的能力,也学到了框架如何实现基本功能。同时在编程代码各方面也做了的很多尝试,从关注代码错误到做一些小的修改,都有了很大的提高。同时,在撰写论文时,还查阅了大量的参考资料,对论文的结构和文献资料进行了总结和分析。已作出努力,尽量减少错误和走弯路,从一开始的系统功能概念化到逐一实施,并进行了广泛的研究报告。也许后续操作过程中还有很多实现不完美的功能,但我依然会继续学习,努力在以后的软件开发、编号代码中吸取教训,总结不完美之处,努力的在软件开发越来越强。以上是我在本次设计中的总结,希望在未来取得更好的成绩。
参考文献
- [1]袁爱平,陈畅,孙士兵等. 基于SSM框架的高校学生信息管理系统设计与实现 [J]. 工业控制计算机, 2023, 36 (12): 127-129.
- [2]Kusubakti A ,Yuni P ,Roekhan , et al. Exploring terminology of the beauty Jamu and the beauty metaphor of East Java women-Indonesia: An eco-linguistics study [J]. Cogent Arts & Humanities, 2023, 10 (2):
- [3]Nur I F A ,Risman I ,Anik J . Ecological lexicon of East Java community: An ecolinguistic study [J]. Cogent Arts & Humanities, 2023, 10 (2):
- [4]Ketki R ,Arjun K ,Nicole T F . Corrigendum to “Mental health law, policy & program in India – A fragmented narrative of change, contradictions and possibilities” [SSM - Mental Health 2 (2022) 100174] [J]. SSM - Mental Health, 2023, 4
- [5]马庆. 计算机软件开发中JAVA编程语言的应用 [J]. 山西电子技术, 2023, (06): 84-86+98.
- [6]单厚信,刘舒心,程文远等. 基于SSM架构的图书资料管理系统设计与实现 [J]. 现代信息科技, 2023, 7 (23): 46-51. DOI:10.19850/j.cnki.2096-4706.2023.23.010
- [7]Joshua B Z . Book Reviews: Eva Solomon, CSJ, ssm, Come Dance with Me: A Medicine Wheel Practice of Anishinaabe Catholic Interculturation of Faith [J]. Anglican Theological Review, 2023, 105 (4): 550-551.
- [8]潘显民,欧战祥,夏雅. 仿生学下基于SSM的大学生学习资源共享系统设计 [J]. 湘南学院学报, 2023, 44 (05): 44-48.
- [9]施峰,张瑾. 基于SSM的编译原理精品课程网站设计与实现 [J]. 中国新通信, 2023, 25 (20): 44-46+49.
- [10]王敏. 基于SSM的高校学生综合测评管理系统设计与实现 [J]. 电脑知识与技术, 2023, 19 (29): 59-62+70. DOI:10.14004/j.cnki.ckt.2023.1530
- [11]Dimitrios K ,Vasileios K . Addressing geometric and material nonlinearities in fluid-structure interaction with the ALE-SSM framework [J]. Engineering Structures, 2023, 295
- [12]武红利. 北京市全面开展共产党员献爱心活动 [J]. 现代企业文化, 2022, (19): 160.
- [13]李剑辉. 基于Android的爱心助农公益平台系统设计与实现[D]. 仲恺农业工程学院, 2022. DOI:10.27700/d.cnki.gzcny.2022.000223
- [14]阎适成,孟艳红,王泽京. 基于SSH框架的爱心捐赠系统的设计与实现 [J]. 智能计算机与应用, 2020, 10 (06): 98-100.
- [15]郑悦涵,梁娟. 应用校园卡的爱心伞借用系统 [J]. 福建电脑, 2020, 36 (05): 93-95. DOI:10.16707/j.cnki.fjpc.2020.05.032
- [16]李涛,王丽华. 战疫情 献爱心 青海省自然资源系统汇聚爱心共克时艰 [J]. 青海国土经略, 2020, (01): 54.
致 谢
这篇文章的完成经历了多个日日夜夜的努力,终于在今天得以完成。这篇文章的创作过程实为不易,但在老师和同学的辛勤帮助下顺利渡过。让我在设计过程中举步维艰时,非常感谢我的导师不耐其烦的帮助我解决问题,给予了我许多指导意见。也感谢所有为我授业解惑的老师!
另外,本文的完成也参考借鉴了许多国内外在Java技术上的著作,如果没有著作原作的辛勤付出和科研成果,我也很难完成本论文。感谢在本论文中关联到的学者们!也感谢Google等公司,感谢他们强大的搜索引擎,让我的资料查阅省事简单。
感谢之余也还有几句话要说,虽大学学习四年,怎奈何本人才疏学浅,本文的完成已为尽力,但文中不免有些不当和错误之处,诚挚真切的请求各位老师对本文的批评改正,感谢百忙之中费心审阅我论文的老师。
请关注点赞+私信博主,免费领取项目源码

被折叠的 条评论
为什么被折叠?



