摘 要
本文针对班级学生管理系统的开发和实现展开研究,本系统将严格按照软件开发流程进行各个阶段的工作,采用Spring Boot框架作为开发工具,面向对象编程思想进行项目开发。在引言中,作者将论述班级学生管理系统的当前背景以及系统开发的目的,后续章节将严格按照软件开发流程,对系统进行各个阶段分析设计。
本文基于系统需求分析,设计了系统的整体架构和功能模块,其中包括班级信息管理、年级信息管理、课程信息管理、选课信息管理、评价信息管理、班级活动管理、奖罚类型管理、奖罚总汇管理、请假申请管理等模块。其次,通过Spring Boot快速搭建系统架构,利用框架提供的便捷特性完成系统的开发和部署。在系统实现过程中,充分考虑了系统的可扩展性和易用性,确保系统能够满足各种实际应用场景的需求。最后,通过系统功能测试和性能测试,验证系统的稳定性和性能表现,在真实环境中验证系统的可靠性和实用性。
本文的研究成果为班级学生管理系统的设计与开发提供了一种有效的实践方法,对类似系统的开发具有一定的借鉴意义。
关键词:班级学生管理系统;Java语言;Spring Boot;MySQL
Abstract
This article focuses on the development and implementation of a class student management system. The system will strictly follow the software development process for each stage of work, using the Spring Boot framework as the development tool and object-oriented programming ideas for project development. In the introduction, the author will discuss the current background of the class student management system and the purpose of system development. Subsequent chapters will strictly follow the software development process to analyze and design the system at each stage.
Based on system requirements analysis, this article designs the overall architecture and functional modules of the system, including class information management, grade information management, course information management, course selection information management, evaluation information management, class activity management, reward and punishment type management, reward and punishment summary management, leave application management, and other modules. Secondly, quickly build the system architecture through Spring Boot and utilize the convenient features provided by the framework to complete system development and deployment. In the process of system implementation, full consideration was given to the scalability and usability of the system, ensuring that it can meet the needs of various practical application scenarios. Finally, through system functional and performance testing, the stability and performance of the system are verified, and the reliability and practicality of the system are verified in a real environment.
The research results of this article provide an effective practical method for the design and development of class student management systems, and have certain reference significance for the development of similar systems.
Key words:Class student management system; Java language; Spring Boot; MySQL
目录
1 绪论
1.1 研究背景及意义
随着教育现代化的发展和信息化技术的普及,教育管理工作也逐渐向数字化、智能化方向迈进。教育机构、学校对学生的信息管理、课程安排、学习进度跟踪等需求日益增加,传统的纸质档案管理方式已经无法满足现代学校管理的需要。因此,研发基于信息技术的班级学生管理系统已成为教育管理领域的一个重要课题。
班级学生管理系统是以数字化、网络化的方式对学生信息、学习情况、考勤记录等信息进行管理的系统。通过该系统,教师可以方便地查看学生信息、管理课程安排、进行成绩评定等工作;学生可以方便地查看课程表、完成作业、查询成绩等;家长也可以通过系统了解孩子的学习情况,参与学校活动等。
班级学生管理系统能够实现信息的一体化管理,减少了传统纸质档案管理所需的时间和人力成本,提高了教师、学校管理者的工作效率。通过班级学生管理系统,学校可以更好地监督教学质量和学生学习情况,及时发现并解决问题,促进教育的公平公正。系统可以实现家长与学校、教师之间的即时交流,让家长更加了解孩子在学校的学习情况,促进家校合作,共同关心学生的成长。信息技术已经成为教育管理的重要工具,班级学生管理系统的研发和应用,有利于推动教育信息化的发展,培养学生信息素养,提升教育管理的水平和质量。
随着信息技术的迅速发展和普及,学校对班级学生管理系统的需求逐渐增多。传统的班级学生管理方式已经不能满足学校管理的要求,而采用电子化的班级学生管理系统可以提高管理效率、减轻管理负担,同时提供更便捷、精准的数据统计与分析。因此,研究和开发班级学生管理系统具有重要的实际意义。
在国内,各级各类教育机构逐渐意识到班级学生管理系统的重要性,部分学校已经引入了数字化管理系统。例如,一些高校和中小学采用了学生信息管理系统、考勤管理系统等,实现了管理自动化、信息化的目标。然而,目前国内班级学生管理系统的研究和应用仍然存在一些问题,如系统功能不够完善、用户体验不佳等。
在国外,一些发达国家的学校早已引入了先进的班级学生管理系统,实现了信息化管理的全面覆盖。这些系统不仅能够实现学生信息管理、课程安排、考勤管理等基本功能,还能够结合大数据分析、智能推荐等技术,为学校提供更全面、智能的管理决策支持。目前,国外班级学生管理系统的研究和发展已经比较成熟,不少系统也具有较高的市场竞争力。
总体来看,国内外的研究现状表明,班级学生管理系统的研究和应用具有重要意义,但也面临着一些挑战和问题。因此,继续深入研究和开发班级学生管理系统,提高系统的功能性和用户体验,将对学校的管理工作产生积极的意义。
通过前期的资料查找以及对其他论文的内容借鉴,本论文主要分为以下几个章节:
第1章 交代项目的选题背景与意义、国内外研究现状与发展趋势。
第2章 对系统的需求展开分析。
第3章 阐述了系统的总体设计。
第4章 阐明了班级学生管理系统详细功能的实现,主要根据技术性的功能模块功能实现。
第5章 罗列了部分系统调试与测试的记录。
第6章 介绍了班级学生管理系统的结论。
2 系统分析
2.1.1技术可行性分析
在技术方面,选择的是在学校学习过的Java,在开发后台框架上采用的是 Spring Boot,在数据的存储方面,使用MySQL,使用IDEA进行开发,在校期间在老师的指导下,已经使用这些技术完成了几个小型的管理系统,因此在开发技术上,是可以完成的。
2.1.2经济可行性分析
在开发班级学生管理系统中涉及到的开发工具(IDEA、MySQL、Spring Boot、Tomcat等)都是免费的,下载安装到自己的电脑上就能够使用,而且在大学四年的学习当中,我都能够熟练掌握这些技术,自己可以开发完成这样一个系统,不需要额外花费,而且系统的开发工具从网上都可以直接下载,因此在经济方面是可行的。
2.1.3操作可行性分析
我们在日常生活中都一直处在网络的世界中,大到老人小到孩子都喜欢玩和使用电脑,班级学生管理系统在操作上和其他日常办公使用的系统是相当类似得,只要他们会一点点电脑基础操作的,就可以快速上手使用班级学生管理系统,所以在操作上没任何问题。
班级学生管理系统从角色上划分为了学生用户、干部用户、教师用户和管理员四种角色。本平台基于前台功能和后台管理员功能出发进行功能性需求分析。
前台用户功能模块:
(1)用户注册登录:游客可以随时进入到系统中,对系统中的信息浏览,但是想要实现对点赞评论等操作,就必须有这个系统的账号,如果没有账号的话,可以注册以后进行相关的操作,同时用户还可以通过“我的账户”这以按钮对个人信息以及操作的信息进行管控。
(2)查看班级学生管理系统的首页信息:班级学生管理系统的前台首页包括:首页、通知公告、学校资讯、课程信息、班级活动等。
(3)通知公告:在前台点击“通知公告”这一菜单按钮以后就会进入到系统网站的通知公告界面,可以查看网站公告、联系我们等信息。
(4)学校资讯:在前台点击“学校资讯”按钮进入学校资讯列表,可以输入关键词进行查询学校资讯,并且可以对查看的学校资讯进行评论、收藏、点赞操作。
(5)课程信息:用户可以查看课程信息,支持通过搜索关键词的方式对课程信息进行查询,在查询到自己想要了解的课程信息的时候,可以进入查看详细的介绍,包括教师用户、教师姓名、课程名称、课程类型、课程简介。也可以对课程信息进行选课、点赞、收藏和发表评论。
(6)班级活动:用户可以查看班级活动,支持通过搜索关键词的方式对班级活动进行查询,在查询到自己想要了解的班级活动的时候,可以进入查看详细的介绍,包括干部用户、干部姓名、活动名称、活动类型、活动时间、活动地点、活动简介。也可以对班级活动进行点赞、收藏和发表评论。
(7)我的账户:在前台点击“用户”下面的“我的账户”可以对个人资料+密码修改进行管控。
(8)个人中心:当前台用户点击右上角“个人中心”这个按钮,就会进入到对应的后台进行信息的管理了。学生用户在前台点击“个人中心”可以对个人首页、班级信息、年级信息、选课信息、评价信息、奖罚总汇、请假申请、收藏进行管理。干部用户在前台点击“个人中心”可以对个人首页、班级信息、年级信息、选课信息、评价信息、班级活动、奖罚总汇、收藏进行管理。
教师用户功能模块:
(1)系统用户:教师用户点击“系统用户”可以对系统前台的学生用户和干部用户账号进行增删改查。
(2)课程信息管理:教师用户点击“课程信息管理”菜单可以对自己发布的展示在前台的课程信息和用户提交的评论信息进行增删改查。
(3)选课信息管理:教师用户点击“选课信息管理”这一菜单可以查看到属于该教师用户课程信息的选课信息详情信息。
(4)评价信息管理:教师点击“评价信息管理”这一菜单可以对学生提交的评价信息进行管理。
(5)班级活动管理:教师用户点击“班级活动管理”这一菜单,可以对展示在前台的班级活动进行增删改查,可以添加新的班级活动。
(6)奖罚总汇管理:教师用户点击“奖罚总汇管理”这一菜单,可以对学生的奖罚总汇信息进行删改查,可以添加新的奖罚总汇信息。
(7)请假申请管理:教师用户点击“请假申请管理”菜单可以对前台用户提交的请假申请进行审核管控。
后台管理员功能:
(1)登录:管理员在后台可以输入用户名+密码进行登录,默认账号名admin,管理员的用户名和密码是在数据库中直接设定好的。
(2)系统用户:管理员点击“系统用户”菜单可以对管理员、学生用户、干部用户和教师用户信息进行增删改查。
(3)班级信息管理:当管理员点击“班级信息管理”时,可查看班级信息列表,如需添加新的班级信息,点击左侧“添加”按钮,输入详细信息,点击“提交”按钮进行添加。同时可对班级信息进行删改查。
(4)年级信息管理:当管理员点击“年级信息管理”时,可查看年级信息列表,如需添加新的年级信息,点击左侧“添加”按钮,输入详细信息,点击“提交”按钮进行添加。同时可对年级信息进行删改查。
(5)课程类型管理:管理员点击“课程类型管理”菜单可以对课程类型进行增删改查。
(6)课程信息管理:管理员点击“课程信息管理”菜单可以对系统展示在前台的课程信息和评论信息进行增删改查。
(7)选课信息管理:管理员点击“选课信息管理”这一菜单可以查看到所有用户的选课信息,支持进行查询、重置和删除操作。
(8)评价信息管理:管理员点击“评价信息管理”这一菜单可以查看到所有用户的评价信息,支持进行查询、重置和删除操作。
(9)活动类型管理:管理员点击“活动类型管理”菜单可以对班级活动类型进行增删改查。
(10)班级活动管理:管理员点击“班级活动管理”菜单可以对系统展示在前台的班级活动和评论信息进行增删改查。
(11)奖罚类型管理:管理员点击“奖罚类型管理”菜单可以对奖罚类型进行增删改查。
(12)奖罚总汇管理:管理员点击“奖罚总汇管理”这一菜单可以查看到所有的奖罚总汇信息,支持进行查询、重置和删除操作。
(13)请假申请管理:管理员点击“请假申请管理”菜单可以对前台用户提交的请假申请进行审核管控。
(14)系统管理:管理员点击“系统管理”菜单可以对首页展示的轮播图进行管理。
(15)通知公告管理:当管理员点击“通知公告管理”时,可查看通知公告信息,如需添加新的通知公告信息,点击左侧“添加”按钮,输入标题和正文,点击“提交”按钮进行添加。同时可对通知公告进行增删改查。
(16)资源管理:当管理员点击“资源管理”时,可查看学校资讯、资讯分类;如需添加新的学校资讯,点击左侧“添加”按钮,上传封面图,输入标题,选择分类,输入标签、描述和正文,点击“提交”按钮进行添加。
班级学生管理系统的非功能性需求比如班级学生管理系统的安全性怎么样,可靠性怎么样,性能怎么样,可拓展性怎么样等。具体可以表示在如下2-1表格中:
表2-1班级学生管理系统非功能需求表
| 安全性 | 主要指班级学生管理系统数据库的安装,数据库的使用和密码的设定必须合乎规范。 |
| 可靠性 | 可靠性是指班级学生管理系统能够安装用户的指示进行操作,经过测试,可靠性90%以上。 |
| 性能 | 性能是影响班级学生管理系统占据市场的必要条件,所以性能最好要佳才好。 |
| 可扩展性 | 比如数据库预留多个属性,比如接口的使用等确保了系统的非功能性需求。 |
| 易用性 | 用户只要跟着班级学生管理系统的页面展示内容进行操作,就可以了。 |
| 可维护性 | 班级学生管理系统开发的可维护性是非常重要的,经过测试,可维护性没有问题 |
2.3 系统用例分析
在系统开发设计前,应该对功能做初步设想,清楚这个管理系统有什么板块,每个板块有什么功能,整体的设计是否满足使用者的需求,接着对所开发的系统功能进行的详细分析总结,从而设计出完整的系统并将其实现。学生用户、干部用户、教师用户和管理员的交流分析,使其达到最佳理解程度,使系统功能达到最佳。
学生用户用例图如下所示。
图2-1 学生用户用例图
干部用户用例图如下所示。
图2-2 干部用户用例图
教师用户用例图如下所示。

图2-3 教师用户用例图
管理员用例图如下所示。

图2-4 管理员用例图
2.4 系统流程分析
用户登录系统后,选择要添加的信息类型,填写相应的信息表单并提交。系统对信息进行处理,并给予用户反馈结果。用户可以根据需要返回上级页面或继续操作。图2-4就是数据删除时的流程图。

图2-5 数据增加流程图
数据修改时的流程和上面介绍的数据增加时的流程差不多,如图2-5所示。

图2-6 数据修改流程图
用户登录系统后,导航至相应的信息管理功能入口。选择要删除的信息,并确认删除操作。系统进行删除处理,并给予用户反馈结果。用户可以根据需要返回上级页面或继续操作。图2-6就是数据删除时的流程图。

图2-7数据删除流程图
3 系统总体设计
通过整体功能模块设计,我们将根据需求分析的结果,将系统的功能划分为不同的模块。每个模块负责实现特定的功能,并与其他模块进行协作。我们将详细定义每个模块的输入、输出、处理逻辑和相互依赖关系。班级学生管理系统中整体功能模块图如图3-1所示。

图3-1 班级学生管理系统功能模块图
3.3.1 数据库概念结构设计
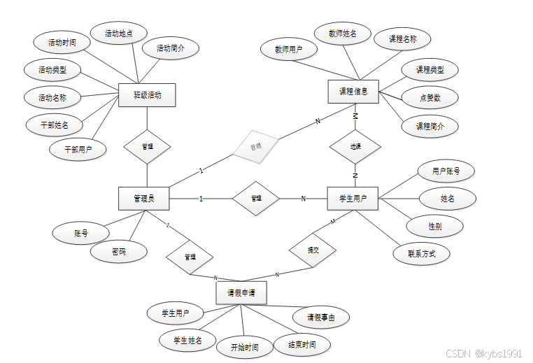
下面是整个班级学生管理系统中主要的数据库表总E-R实体关系图。

图3-2班级学生管理系统总E-R关系图
通过上一小节中家庭健康信息系统中总E-R关系图上得出一共需要创建很多个数据表。在此我主要罗列几个主要的数据库表结构设计。
| 编号 | 名称 | 数据类型 | 长度 | 小数位 | 允许空值 | 主键 | 默认值 | 说明 |
| 1 | token_id | int | 10 | 0 | N | Y | 临时访问牌ID | |
| 2 | token | varchar | 64 | 0 | Y | N | 临时访问牌 | |
| 3 | info | text | 65535 | 0 | Y | N | ||
| 4 | maxage | int | 10 | 0 | N | N | 2 | 最大寿命:默认2小时 |
| 5 | create_time | timestamp | 19 | 0 | N | N | CURRENT_TIMESTAMP | 创建时间: |
| 6 | update_time | timestamp | 19 | 0 | N | N | CURRENT_TIMESTAMP | 更新时间: |
| 7 | user_id | int | 10 | 0 | N | N | 0 | 用户编号: |
| 编号 | 名称 | 数据类型 | 长度 | 小数位 | 允许空值 | 主键 | 默认值 | 说明 |
| 1 | activity_type_id | int | 10 | 0 | N | Y | 活动类型ID | |
| 2 | activity_type | varchar | 64 | 0 | Y | N | 活动类型 | |
| 3 | create_time | datetime | 19 | 0 | N | N | CURRENT_TIMESTAMP | 创建时间 |
| 4 | update_time | timestamp | 19 | 0 | N | N | CURRENT_TIMESTAMP | 更新时间 |
| 编号 | 名称 | 数据类型 | 长度 | 小数位 | 允许空值 | 主键 | 默认值 | 说明 |
| 1 | article_id | mediumint | 8 | 0 | N | Y | 文章id:[0,8388607] | |
| 2 | title | varchar | 125 | 0 | N | Y | 标题:[0,125]用于文章和html的title标签中 | |
| 3 | type | varchar | 64 | 0 | N | N | 0 | 文章分类:[0,1000]用来搜索指定类型的文章 |
| 4 | hits | int | 10 | 0 | N | N | 0 | 点击数:[0,1000000000]访问这篇文章的人次 |
| 5 | praise_len | int | 10 | 0 | N | N | 0 | 点赞数 |
| 6 | create_time | timestamp | 19 | 0 | N | N | CURRENT_TIMESTAMP | 创建时间: |
| 7 | update_time | timestamp | 19 | 0 | N | N | CURRENT_TIMESTAMP | 更新时间: |
| 8 | source | varchar | 255 | 0 | Y | N | 来源:[0,255]文章的出处 | |
| 9 | url | varchar | 255 | 0 | Y | N | 来源地址:[0,255]用于跳转到发布该文章的网站 | |
| 10 | tag | varchar | 255 | 0 | Y | N | 标签:[0,255]用于标注文章所属相关内容,多个标签用空格隔开 | |
| 11 | content | longtext | 2147483647 | 0 | Y | N | 正文:文章的主体内容 | |
| 12 | img | varchar | 255 | 0 | Y | N | 封面图 | |
| 13 | description | text | 65535 | 0 | Y | N | 文章描述 |
| 编号 | 名称 | 数据类型 | 长度 | 小数位 | 允许空值 | 主键 | 默认值 | 说明 |
| 1 | type_id | smallint | 5 | 0 | N | Y | 分类ID:[0,10000] | |
| 2 | display | smallint | 5 | 0 | N | N | 100 | 显示顺序:[0,1000]决定分类显示的先后顺序 |
| 3 | name | varchar | 16 | 0 | N | N | 分类名称:[2,16] | |
| 4 | father_id | smallint | 5 | 0 | N | N | 0 | 上级分类ID:[0,32767] |
| 5 | description | varchar | 255 | 0 | Y | N | 描述:[0,255]描述该分类的作用 | |
| 6 | icon | text | 65535 | 0 | Y | N | 分类图标: | |
| 7 | url | varchar | 255 | 0 | Y | N | 外链地址:[0,255]如果该分类是跳转到其他网站的情况下,就在该URL上设置 | |
| 8 | create_time | timestamp | 19 | 0 | N | N | CURRENT_TIMESTAMP | 创建时间: |
| 9 | update_time | timestamp | 19 | 0 | N | N | CURRENT_TIMESTAMP | 更新时间: |
| 编号 | 名称 | 数据类型 | 长度 | 小数位 | 允许空值 | 主键 | 默认值 | 说明 |
| 1 | auth_id | int | 10 | 0 | N | Y | 授权ID: | |
| 2 | user_group | varchar | 64 | 0 | Y | N | 用户组: | |
| 3 | mod_name | varchar | 64 | 0 | Y | N | 模块名: | |
| 4 | table_name | varchar | 64 | 0 | Y | N | 表名: | |
| 5 | page_title | varchar | 255 | 0 | Y | N | 页面标题: | |
| 6 | path | varchar | 255 | 0 | Y | N | 路由路径: | |
| 7 | position | varchar | 32 | 0 | Y | N | 位置: | |
| 8 | mode | varchar | 32 | 0 | N | N | _blank | 跳转方式: |
| 9 | add | tinyint | 3 | 0 | N | N | 1 | 是否可增加: |
| 10 | del | tinyint | 3 | 0 | N | N | 1 | 是否可删除: |
| 11 | set | tinyint | 3 | 0 | N | N | 1 | 是否可修改: |
| 12 | get | tinyint | 3 | 0 | N | N | 1 | 是否可查看: |
| 13 | field_add | text | 65535 | 0 | Y | N | 添加字段: | |
| 14 | field_set | text | 65535 | 0 | Y | N | 修改字段: | |
| 15 | field_get | text | 65535 | 0 | Y | N | 查询字段: | |
| 16 | table_nav_name | varchar | 500 | 0 | Y | N | 跨表导航名称: | |
| 17 | table_nav | varchar | 500 | 0 | Y | N | 跨表导航: | |
| 18 | option | text | 65535 | 0 | Y | N | 配置: | |
| 19 | create_time | timestamp | 19 | 0 | N | N | CURRENT_TIMESTAMP | 创建时间: |
| 20 | update_time | timestamp | 19 | 0 | N | N | CURRENT_TIMESTAMP | 更新时间: |
| 编号 | 名称 | 数据类型 | 长度 | 小数位 | 允许空值 | 主键 | 默认值 | 说明 |
| 1 | cadre_users_id | int | 10 | 0 | N | Y | 干部用户ID | |
| 2 | cadre_name | varchar | 64 | 0 | Y | N | 干部姓名 | |
| 3 | gender_of_cadres | varchar | 64 | 0 | Y | N | 干部性别 | |
| 4 | contact_phone_number | varchar | 16 | 0 | Y | N | 联系电话 | |
| 5 | student_id | varchar | 64 | 0 | Y | N | 学生学号 | |
| 6 | student_grade | varchar | 64 | 0 | Y | N | 学生年级 | |
| 7 | class_name | varchar | 64 | 0 | Y | N | 班级名称 | |
| 8 | leaders_name | varchar | 64 | 0 | Y | N | 导员姓名 | |
| 9 | directors_phone_number | varchar | 16 | 0 | Y | N | 导员电话 | |
| 10 | examine_state | varchar | 16 | 0 | N | N | 已通过 | 审核状态 |
| 11 | user_id | int | 10 | 0 | N | N | 0 | 用户ID |
| 12 | create_time | datetime | 19 | 0 | N | N | CURRENT_TIMESTAMP | 创建时间 |
| 13 | update_time | timestamp | 19 | 0 | N | N | CURRENT_TIMESTAMP | 更新时间 |
| 编号 | 名称 | 数据类型 | 长度 | 小数位 | 允许空值 | 主键 | 默认值 | 说明 |
| 1 | class_activities_id | int | 10 | 0 | N | Y | 班级活动ID | |
| 2 | cadre_users | int | 10 | 0 | Y | N | 0 | 干部用户 |
| 3 | cadre_name | varchar | 64 | 0 | Y | N | 干部姓名 | |
| 4 | activity_name | varchar | 64 | 0 | Y | N | 活动名称 | |
| 5 | activity_type | varchar | 64 | 0 | Y | N | 活动类型 | |
| 6 | activity_images | varchar | 255 | 0 | Y | N | 活动图片 | |
| 7 | activity_time | datetime | 19 | 0 | Y | N | 活动时间 | |
| 8 | event_location | varchar | 64 | 0 | Y | N | 活动地点 | |
| 9 | event_introduction | text | 65535 | 0 | Y | N | 活动简介 | |
| 10 | hits | int | 10 | 0 | N | N | 0 | 点击数 |
| 11 | praise_len | int | 10 | 0 | N | N | 0 | 点赞数 |
| 12 | examine_state | varchar | 16 | 0 | N | N | 未审核 | 审核状态 |
| 13 | create_time | datetime | 19 | 0 | N | N | CURRENT_TIMESTAMP | 创建时间 |
| 14 | update_time | timestamp | 19 | 0 | N | N | CURRENT_TIMESTAMP | 更新时间 |
| 编号 | 名称 | 数据类型 | 长度 | 小数位 | 允许空值 | 主键 | 默认值 | 说明 |
| 1 | class_information_id | int | 10 | 0 | N | Y | 班级信息ID | |
| 2 | class_name | varchar | 64 | 0 | Y | N | 班级名称 | |
| 3 | class_members | varchar | 64 | 0 | Y | N | 班级成员 | |
| 4 | number_of_male_students | int | 10 | 0 | Y | N | 0 | 男生人数 |
| 5 | number_of_girls | int | 10 | 0 | Y | N | 0 | 女生人数 |
| 6 | political_components | varchar | 64 | 0 | Y | N | 政治成分 | |
| 7 | create_time | datetime | 19 | 0 | N | N | CURRENT_TIMESTAMP | 创建时间 |
| 8 | update_time | timestamp | 19 | 0 | N | N | CURRENT_TIMESTAMP | 更新时间 |
| 编号 | 名称 | 数据类型 | 长度 | 小数位 | 允许空值 | 主键 | 默认值 | 说明 |
| 1 | collect_id | int | 10 | 0 | N | Y | 收藏ID: | |
| 2 | user_id | int | 10 | 0 | N | N | 0 | 收藏人ID: |
| 3 | source_table | varchar | 255 | 0 | Y | N | 来源表: | |
| 4 | source_field | varchar | 255 | 0 | Y | N | 来源字段: | |
| 5 | source_id | int | 10 | 0 | N | N | 0 | 来源ID: |
| 6 | title | varchar | 255 | 0 | Y | N | 标题: | |
| 7 | img | varchar | 255 | 0 | Y | N | 封面: | |
| 8 | create_time | timestamp | 19 | 0 | N | N | CURRENT_TIMESTAMP | 创建时间: |
| 9 | update_time | timestamp | 19 | 0 | N | N | CURRENT_TIMESTAMP | 更新时间: |
| 编号 | 名称 | 数据类型 | 长度 | 小数位 | 允许空值 | 主键 | 默认值 | 说明 |
| 1 | comment_id | int | 10 | 0 | N | Y | 评论ID: | |
| 2 | user_id | int | 10 | 0 | N | N | 0 | 评论人ID: |
| 3 | reply_to_id | int | 10 | 0 | N | N | 0 | 回复评论ID:空为0 |
| 4 | content | longtext | 2147483647 | 0 | Y | N | 内容: | |
| 5 | nickname | varchar | 255 | 0 | Y | N | 昵称: | |
| 6 | avatar | varchar | 255 | 0 | Y | N | 头像地址:[0,255] | |
| 7 | create_time | timestamp | 19 | 0 | N | N | CURRENT_TIMESTAMP | 创建时间: |
| 8 | update_time | timestamp | 19 | 0 | N | N | CURRENT_TIMESTAMP | 更新时间: |
| 9 | source_table | varchar | 255 | 0 | Y | N | 来源表: | |
| 10 | source_field | varchar | 255 | 0 | Y | N | 来源字段: | |
| 11 | source_id | int | 10 | 0 | N | N | 0 | 来源ID: |
| 编号 | 名称 | 数据类型 | 长度 | 小数位 | 允许空值 | 主键 | 默认值 | 说明 |
| 1 | course_information_id | int | 10 | 0 | N | Y | 课程信息ID | |
| 2 | teacher_users | int | 10 | 0 | Y | N | 0 | 教师用户 |
| 3 | teachers_name | varchar | 64 | 0 | Y | N | 教师姓名 | |
| 4 | course_name | varchar | 64 | 0 | Y | N | 课程名称 | |
| 5 | course_type | varchar | 64 | 0 | Y | N | 课程类型 | |
| 6 | course_cover | varchar | 255 | 0 | Y | N | 课程封面 | |
| 7 | course_introduction | text | 65535 | 0 | Y | N | 课程简介 | |
| 8 | hits | int | 10 | 0 | N | N | 0 | 点击数 |
| 9 | praise_len | int | 10 | 0 | N | N | 0 | 点赞数 |
| 10 | create_time | datetime | 19 | 0 | N | N | CURRENT_TIMESTAMP | 创建时间 |
| 11 | update_time | timestamp | 19 | 0 | N | N | CURRENT_TIMESTAMP | 更新时间 |
表course_selection_information (选课信息)
| 编号 | 名称 | 数据类型 | 长度 | 小数位 | 允许空值 | 主键 | 默认值 | 说明 |
| 1 | course_selection_information_id | int | 10 | 0 | N | Y | 选课信息ID | |
| 2 | student_users | int | 10 | 0 | Y | N | 0 | 学生用户 |
| 3 | student_name | varchar | 64 | 0 | Y | N | 学生姓名 | |
| 4 | teacher_users | int | 10 | 0 | Y | N | 0 | 教师用户 |
| 5 | teachers_name | varchar | 64 | 0 | Y | N | 教师姓名 | |
| 6 | course_name | varchar | 64 | 0 | Y | N | 课程名称 | |
| 7 | course_type | varchar | 64 | 0 | Y | N | 课程类型 | |
| 8 | create_time | datetime | 19 | 0 | N | N | CURRENT_TIMESTAMP | 创建时间 |
| 9 | update_time | timestamp | 19 | 0 | N | N | CURRENT_TIMESTAMP | 更新时间 |
| 编号 | 名称 | 数据类型 | 长度 | 小数位 | 允许空值 | 主键 | 默认值 | 说明 |
| 1 | course_type_id | int | 10 | 0 | N | Y | 课程类型ID | |
| 2 | course_type | varchar | 64 | 0 | Y | N | 课程类型 | |
| 3 | create_time | datetime | 19 | 0 | N | N | CURRENT_TIMESTAMP | 创建时间 |
| 4 | update_time | timestamp | 19 | 0 | N | N | CURRENT_TIMESTAMP | 更新时间 |
表evaluation_information (评价信息)
| 编号 | 名称 | 数据类型 | 长度 | 小数位 | 允许空值 | 主键 | 默认值 | 说明 |
| 1 | evaluation_information_id | int | 10 | 0 | N | Y | 评价信息ID | |
| 2 | teacher_users | int | 10 | 0 | Y | N | 0 | 教师用户 |
| 3 | teachers_name | varchar | 64 | 0 | Y | N | 教师姓名 | |
| 4 | student_users | int | 10 | 0 | Y | N | 0 | 学生用户 |
| 5 | student_name | varchar | 64 | 0 | Y | N | 学生姓名 | |
| 6 | course_name | varchar | 64 | 0 | Y | N | 课程名称 | |
| 7 | course_type | varchar | 64 | 0 | Y | N | 课程类型 | |
| 8 | grade_score | int | 10 | 0 | Y | N | 0 | 成绩分数 |
| 9 | evaluation_information | text | 65535 | 0 | Y | N | 评价信息 | |
| 10 | create_time | datetime | 19 | 0 | N | N | CURRENT_TIMESTAMP | 创建时间 |
| 11 | update_time | timestamp | 19 | 0 | N | N | CURRENT_TIMESTAMP | 更新时间 |
| 编号 | 名称 | 数据类型 | 长度 | 小数位 | 允许空值 | 主键 | 默认值 | 说明 |
| 1 | grade_information_id | int | 10 | 0 | N | Y | 年级信息ID | |
| 2 | grade_name | varchar | 64 | 0 | Y | N | 年级名称 | |
| 3 | number_of_classes | varchar | 64 | 0 | Y | N | 班级数量 | |
| 4 | class_information | text | 65535 | 0 | Y | N | 班级信息 | |
| 5 | grade_manager | varchar | 64 | 0 | Y | N | 年级负责人 | |
| 6 | create_time | datetime | 19 | 0 | N | N | CURRENT_TIMESTAMP | 创建时间 |
| 7 | update_time | timestamp | 19 | 0 | N | N | CURRENT_TIMESTAMP | 更新时间 |
| 编号 | 名称 | 数据类型 | 长度 | 小数位 | 允许空值 | 主键 | 默认值 | 说明 |
| 1 | hits_id | int | 10 | 0 | N | Y | 点赞ID: | |
| 2 | user_id | int | 10 | 0 | N | N | 0 | 点赞人: |
| 3 | create_time | timestamp | 19 | 0 | N | N | CURRENT_TIMESTAMP | 创建时间: |
| 4 | update_time | timestamp | 19 | 0 | N | N | CURRENT_TIMESTAMP | 更新时间: |
| 5 | source_table | varchar | 255 | 0 | Y | N | 来源表: | |
| 6 | source_field | varchar | 255 | 0 | Y | N | 来源字段: | |
| 7 | source_id | int | 10 | 0 | N | N | 0 | 来源ID: |
| 编号 | 名称 | 数据类型 | 长度 | 小数位 | 允许空值 | 主键 | 默认值 | 说明 |
| 1 | leave_application_id | int | 10 | 0 | N | Y | 请假申请ID | |
| 2 | student_users | int | 10 | 0 | Y | N | 0 | 学生用户 |
| 3 | student_name | varchar | 64 | 0 | Y | N | 学生姓名 | |
| 4 | start_time | datetime | 19 | 0 | Y | N | 开始时间 | |
| 5 | end_time | datetime | 19 | 0 | Y | N | 结束时间 | |
| 6 | reason_for_leave | text | 65535 | 0 | Y | N | 请假事由 | |
| 7 | examine_state | varchar | 16 | 0 | N | N | 未审核 | 审核状态 |
| 8 | examine_reply | varchar | 16 | 0 | Y | N | 审核回复 | |
| 9 | create_time | datetime | 19 | 0 | N | N | CURRENT_TIMESTAMP | 创建时间 |
| 10 | update_time | timestamp | 19 | 0 | N | N | CURRENT_TIMESTAMP | 更新时间 |
| 编号 | 名称 | 数据类型 | 长度 | 小数位 | 允许空值 | 主键 | 默认值 | 说明 |
| 1 | notice_id | mediumint | 8 | 0 | N | Y | 公告id: | |
| 2 | title | varchar | 125 | 0 | N | N | 标题: | |
| 3 | content | longtext | 2147483647 | 0 | Y | N | 正文: | |
| 4 | create_time | timestamp | 19 | 0 | N | N | CURRENT_TIMESTAMP | 创建时间: |
| 5 | update_time | timestamp | 19 | 0 | N | N | CURRENT_TIMESTAMP | 更新时间: |
| 编号 | 名称 | 数据类型 | 长度 | 小数位 | 允许空值 | 主键 | 默认值 | 说明 |
| 1 | praise_id | int | 10 | 0 | N | Y | 点赞ID: | |
| 2 | user_id | int | 10 | 0 | N | N | 0 | 点赞人: |
| 3 | create_time | timestamp | 19 | 0 | N | N | CURRENT_TIMESTAMP | 创建时间: |
| 4 | update_time | timestamp | 19 | 0 | N | N | CURRENT_TIMESTAMP | 更新时间: |
| 5 | source_table | varchar | 255 | 0 | Y | N | 来源表: | |
| 6 | source_field | varchar | 255 | 0 | Y | N | 来源字段: | |
| 7 | source_id | int | 10 | 0 | N | N | 0 | 来源ID: |
| 8 | status | bit | 1 | 0 | N | N | 1 | 点赞状态:1为点赞,0已取消 |
表reward_and_punishment_types (奖罚类型)
| 编号 | 名称 | 数据类型 | 长度 | 小数位 | 允许空值 | 主键 | 默认值 | 说明 |
| 1 | reward_and_punishment_types_id | int | 10 | 0 | N | Y | 奖罚类型ID | |
| 2 | reward_and_punishment_types | varchar | 64 | 0 | Y | N | 奖罚类型 | |
| 3 | reward_and_penalty_scores | int | 10 | 0 | Y | N | 0 | 奖罚分数 |
| 4 | create_time | datetime | 19 | 0 | N | N | CURRENT_TIMESTAMP | 创建时间 |
| 5 | update_time | timestamp | 19 | 0 | N | N | CURRENT_TIMESTAMP | 更新时间 |
| 编号 | 名称 | 数据类型 | 长度 | 小数位 | 允许空值 | 主键 | 默认值 | 说明 |
| 1 | slides_id | int | 10 | 0 | N | Y | 轮播图ID: | |
| 2 | title | varchar | 64 | 0 | Y | N | 标题: | |
| 3 | content | varchar | 255 | 0 | Y | N | 内容: | |
| 4 | url | varchar | 255 | 0 | Y | N | 链接: | |
| 5 | img | varchar | 255 | 0 | Y | N | 轮播图: | |
| 6 | hits | int | 10 | 0 | N | N | 0 | 点击量: |
| 7 | create_time | timestamp | 19 | 0 | N | N | CURRENT_TIMESTAMP | 创建时间: |
| 8 | update_time | timestamp | 19 | 0 | N | N | CURRENT_TIMESTAMP | 更新时间: |
| 编号 | 名称 | 数据类型 | 长度 | 小数位 | 允许空值 | 主键 | 默认值 | 说明 |
| 1 | student_users_id | int | 10 | 0 | N | Y | 学生用户ID | |
| 2 | student_name | varchar | 64 | 0 | Y | N | 学生姓名 | |
| 3 | student_gender | varchar | 64 | 0 | Y | N | 学生性别 | |
| 4 | contact_phone_number | varchar | 16 | 0 | Y | N | 联系电话 | |
| 5 | student_id | varchar | 64 | 0 | Y | N | 学生学号 | |
| 6 | student_grade | varchar | 64 | 0 | Y | N | 学生年级 | |
| 7 | class_name | varchar | 64 | 0 | Y | N | 班级名称 | |
| 8 | leaders_name | varchar | 64 | 0 | Y | N | 导员姓名 | |
| 9 | directors_phone_number | varchar | 16 | 0 | Y | N | 导员电话 | |
| 10 | examine_state | varchar | 16 | 0 | N | N | 未审核 | 审核状态 |
| 11 | user_id | int | 10 | 0 | N | N | 0 | 用户ID |
| 12 | create_time | datetime | 19 | 0 | N | N | CURRENT_TIMESTAMP | 创建时间 |
| 13 | update_time | timestamp | 19 | 0 | N | N | CURRENT_TIMESTAMP | 更新时间 |
表summary_of_rewards_and_punishments (奖罚总汇)
| 编号 | 名称 | 数据类型 | 长度 | 小数位 | 允许空值 | 主键 | 默认值 | 说明 |
| 1 | summary_of_rewards_and_punishments_id | int | 10 | 0 | N | Y | 奖罚总汇ID | |
| 2 | student_users | int | 10 | 0 | Y | N | 0 | 学生用户 |
| 3 | student_name | varchar | 64 | 0 | Y | N | 学生姓名 | |
| 4 | reward_and_punishment_name | varchar | 64 | 0 | Y | N | 奖罚名称 | |
| 5 | reward_and_punishment_types | varchar | 64 | 0 | Y | N | 奖罚类型 | |
| 6 | reward_and_penalty_scores | varchar | 64 | 0 | Y | N | 奖罚分数 | |
| 7 | gpa_score | int | 10 | 0 | Y | N | 0 | 绩点分数 |
| 8 | conduct_score | int | 10 | 0 | Y | N | 0 | 操行分数 |
| 9 | create_time | datetime | 19 | 0 | N | N | CURRENT_TIMESTAMP | 创建时间 |
| 10 | update_time | timestamp | 19 | 0 | N | N | CURRENT_TIMESTAMP | 更新时间 |
| 编号 | 名称 | 数据类型 | 长度 | 小数位 | 允许空值 | 主键 | 默认值 | 说明 |
| 1 | teacher_users_id | int | 10 | 0 | N | Y | 教师用户ID | |
| 2 | teachers_name | varchar | 64 | 0 | Y | N | 教师姓名 | |
| 3 | teacher_gender | varchar | 64 | 0 | Y | N | 教师性别 | |
| 4 | contact_phone_number | varchar | 64 | 0 | Y | N | 联系电话 | |
| 5 | subject_taught | varchar | 64 | 0 | Y | N | 所授科目 | |
| 6 | examine_state | varchar | 16 | 0 | N | N | 已通过 | 审核状态 |
| 7 | user_id | int | 10 | 0 | N | N | 0 | 用户ID |
| 8 | create_time | datetime | 19 | 0 | N | N | CURRENT_TIMESTAMP | 创建时间 |
| 9 | update_time | timestamp | 19 | 0 | N | N | CURRENT_TIMESTAMP | 更新时间 |
| 编号 | 名称 | 数据类型 | 长度 | 小数位 | 允许空值 | 主键 | 默认值 | 说明 |
| 1 | upload_id | int | 10 | 0 | N | Y | 上传ID | |
| 2 | name | varchar | 64 | 0 | Y | N | 文件名 | |
| 3 | path | varchar | 255 | 0 | Y | N | 访问路径 | |
| 4 | file | varchar | 255 | 0 | Y | N | 文件路径 | |
| 5 | display | varchar | 255 | 0 | Y | N | 显示顺序 | |
| 6 | father_id | int | 10 | 0 | Y | N | 0 | 父级ID |
| 7 | dir | varchar | 255 | 0 | Y | N | 文件夹 | |
| 8 | type | varchar | 32 | 0 | Y | N | 文件类型 |
| 编号 | 名称 | 数据类型 | 长度 | 小数位 | 允许空值 | 主键 | 默认值 | 说明 |
| 1 | user_id | mediumint | 8 | 0 | N | Y | 用户ID:[0,8388607]用户获取其他与用户相关的数据 | |
| 2 | state | smallint | 5 | 0 | N | N | 1 | 账户状态:[0,10](1可用|2异常|3已冻结|4已注销) |
| 3 | user_group | varchar | 32 | 0 | Y | N | 所在用户组:[0,32767]决定用户身份和权限 | |
| 4 | login_time | timestamp | 19 | 0 | N | N | CURRENT_TIMESTAMP | 上次登录时间: |
| 5 | phone | varchar | 11 | 0 | Y | N | 手机号码:[0,11]用户的手机号码,用于找回密码时或登录时 | |
| 6 | phone_state | smallint | 5 | 0 | N | N | 0 | 手机认证:[0,1](0未认证|1审核中|2已认证) |
| 7 | username | varchar | 16 | 0 | N | N | 用户名:[0,16]用户登录时所用的账户名称 | |
| 8 | nickname | varchar | 16 | 0 | Y | N | 昵称:[0,16] | |
| 9 | password | varchar | 64 | 0 | N | N | 密码:[0,32]用户登录所需的密码,由6-16位数字或英文组成 | |
| 10 | | varchar | 64 | 0 | Y | N | 邮箱:[0,64]用户的邮箱,用于找回密码时或登录时 | |
| 11 | email_state | smallint | 5 | 0 | N | N | 0 | 邮箱认证:[0,1](0未认证|1审核中|2已认证) |
| 12 | avatar | varchar | 255 | 0 | Y | N | 头像地址:[0,255] | |
| 13 | open_id | varchar | 255 | 0 | Y | N | 针对获取用户信息字段 | |
| 14 | create_time | timestamp | 19 | 0 | N | N | CURRENT_TIMESTAMP | 创建时间: |
| 15 | vip_level | varchar | 255 | 0 | Y | N | 会员等级 | |
| 16 | vip_discount | double | 11 | 2 | Y | N | 0.00 | 会员折扣 |
| 编号 | 名称 | 数据类型 | 长度 | 小数位 | 允许空值 | 主键 | 默认值 | 说明 |
| 1 | group_id | mediumint | 8 | 0 | N | Y | 用户组ID:[0,8388607] | |
| 2 | display | smallint | 5 | 0 | N | N | 100 | 显示顺序:[0,1000] |
| 3 | name | varchar | 16 | 0 | N | N | 名称:[0,16] | |
| 4 | description | varchar | 255 | 0 | Y | N | 描述:[0,255]描述该用户组的特点或权限范围 | |
| 5 | source_table | varchar | 255 | 0 | Y | N | 来源表: | |
| 6 | source_field | varchar | 255 | 0 | Y | N | 来源字段: | |
| 7 | source_id | int | 10 | 0 | N | N | 0 | 来源ID: |
| 8 | register | smallint | 5 | 0 | Y | N | 0 | 注册位置: |
| 9 | create_time | timestamp | 19 | 0 | N | N | CURRENT_TIMESTAMP | 创建时间: |
| 10 | update_time | timestamp | 19 | 0 | N | N | CURRENT_TIMESTAMP | 更新时间: |
4 系统设计与实现
班级学生管理系统的详细设计与实现主要是根据前面的班级学生管理系统的需求分析和班级学生管理系统的总体设计来设计页面并实现业务逻辑。主要从班级学生管理系统界面实现、业务逻辑实现这两部分进行介绍。
4.1 系统首页界面
当进入班级学生管理系统的时候,首先映入眼帘的是系统的导航栏,下面是轮播图以及学校资讯,其主界面展示如下图4-1所示。
图4-1首页界面图
不是班级学生管理系统中正式用户的是可以在线进行注册的,如果你没有本班级学生管理系统的账号的话,添加“注册”,当填写上自己的账号+密码+确认密码+昵称+邮箱+手机号等后再点击“注册”按钮后将会先验证输入的有没有空数据,再次验证密码和确认密码是否是一样的,最后验证输入的账户名和数据库表中已经注册的账户名是否重复,只有都验证没问题后即可用户注册成功。注册界面实现了用户的注册,其注册界面展示如下图4-2所示。
图4-2注册界面图
/**
* 注册
* @param user
* @return
*/
@PostMapping("register")
public Map<String, Object> signUp(@RequestBody User user) {
// 查询用户
Map<String, String> query = new HashMap<>();
Map<String,Object> map = JSON.parseObject(JSON.toJSONString(user));
query.put("username",user.getUsername());
List list = service.selectBaseList(service.select(query, new HashMap<>()));
if (list.size()>0){
return error(30000, "用户已存在");
}
map.put("password",service.encryption(String.valueOf(map.get("password"))));
service.insert(map);
return success(1);
}
4.3 登录界面
班级学生管理系统中的前台上注册后的用户是可以通过自己的账户名和密码进行登录的,当用户输入完整的自己的账户名和密码信息并点击“登录”按钮后,将会首先验证输入的有没有空数据,再次验证输入的账户名+密码和数据库中当前保存的用户信息是否一致,只有在一致后将会登录成功并自动跳转到班级学生管理系统的首页中;否则将会提示相应错误信息,用户登录界面如下图4-3所示。
图4-3登录界面图
/**
* 登录
* @param data
* @param httpServletRequest
* @return
*/
@PostMapping("login")
public Map<String, Object> login(@RequestBody Map<String, String> data, HttpServletRequest httpServletRequest) {
log.info("[执行登录接口]");
String username = data.get("username");
String email = data.get("email");
String phone = data.get("phone");
String password = data.get("password");
List resultList = null;
Map<String, String> map = new HashMap<>();
if(username != null && "".equals(username) == false){
map.put("username", username);
resultList = service.select(map, new HashMap<>()).getResultList();
}
else if(email != null && "".equals(email) == false){
map.put("email", email);
resultList = service.select(map, new HashMap<>()).getResultList();
}
else if(phone != null && "".equals(phone) == false){
map.put("phone", phone);
resultList = service.select(map, new HashMap<>()).getResultList();
}else{
return error(30000, "账号或密码不能为空");
}
if (resultList == null || password == null) {
return error(30000, "账号或密码不能为空");
}
//判断是否有这个用户
if (resultList.size()<=0){
return error(30000,"用户不存在");
}
User byUsername = (User) resultList.get(0);
Map<String, String> groupMap = new HashMap<>();
groupMap.put("name",byUsername.getUserGroup());
List groupList = userGroupService.select(groupMap, new HashMap<>()).getResultList();
if (groupList.size()<1){
return error(30000,"用户组不存在");
}
UserGroup userGroup = (UserGroup) groupList.get(0);
//查询用户审核状态
if (!StringUtils.isEmpty(userGroup.getSourceTable())){
String sql = "select examine_state from "+ userGroup.getSourceTable() +" WHERE user_id = " + byUsername.getUserId();
String res = String.valueOf(service.runCountSql(sql).getSingleResult());
if (res==null){
return error(30000,"用户不存在");
}
if (!res.equals("已通过")){
return error(30000,"该用户审核未通过");
}
}
//查询用户状态
if (byUsername.getState()!=1){
return error(30000,"用户非可用状态,不能登录");
}
String md5password = service.encryption(password);
if (byUsername.getPassword().equals(md5password)) {
// 存储Token到数据库
AccessToken accessToken = new AccessToken();
accessToken.setToken(UUID.randomUUID().toString().replaceAll("-", ""));
accessToken.setUser_id(byUsername.getUserId());
tokenService.save(accessToken);
// 返回用户信息
JSONObject user = JSONObject.parseObject(JSONObject.toJSONString(byUsername));
user.put("token", accessToken.getToken());
JSONObject ret = new JSONObject();
ret.put("obj",user);
return success(ret);
} else {
return error(30000, "账号或密码不正确");
}
}
当用户点击班级学生管理系统平台中导航栏上的“学校资讯”后将会进入到该“学校资讯”列表的界面,然后选择想要看的学校资讯,点击进入到详细界面,在详细界面可以收藏+赞+评论等操作。学校资讯详情展示界面如下图4-4所示。
图4-4学校资讯详情界面图
当用户点击“课程信息”以后就会给我们展示所有的课程信息列表,支持通过课程名称对课程信息进行搜索。选择想要查看的课程信息进入到详细界面中,可以查看到教师用户、教师姓名、课程名称、课程类型、课程简介等信息。用户可以对课程信息进行选课、点赞、收藏、评论。课程信息详细界面如下图4-5所示。
图4-5课程信息详细界面图
查询课程信息关键代码如下所示。
@RequestMapping("/get_obj")
public Map<String, Object> obj(HttpServletRequest request) {
List resultList = service.selectBaseList(service.select(service.readQuery(request), service.readConfig(request)));
if (resultList.size() > 0) {
JSONObject jsonObject = new JSONObject();
jsonObject.put("obj",resultList.get(0));
return success(jsonObject);
} else {
return success(null);
}
}
选课信息提交界面如下图4-6所示。
图4-6选课信息提交界面图
添加选课信息关键代码如下所示。
@PostMapping("/add")
@Transactional
public Map<String, Object> add(HttpServletRequest request) throws IOException {
service.insert(service.readBody(request.getReader()));
return success(1);
}
public Map<String, Object> addMap(Map<String,Object> map){
service.insert(map);
return success(1);
}
当用户点击“班级活动”以后就会给我们展示所有的班级活动列表,支持通过活动名称或活动类型对班级活动进行搜索。选择想要查看的班级活动进入到详细界面中,可以查看到干部用户、干部姓名、活动名称、活动类型、活动时间、活动地点、活动简介等信息。用户可以对班级活动进行点赞、收藏、评论。班级活动详细界面如下图4-7所示。
图4-7 班级活动详细界面图
当用户点击右上角“账号名”这个按钮,会出现对应的子菜单,学生用户点击“个人中心”可以对个人首页、班级信息、年级信息、选课信息、评价信息、奖罚总汇、请假申请和自己收藏的信息进行设置管理。学生用户个人中心界面如下图4-8所示。
图4-8学生用户个人中心界面图
干部用户点击“个人中心”可以对个人首页、班级信息、年级信息、选课信息、评价信息、班级活动、奖罚总汇、收藏进行设置管理。干部用户个人中心界面如下图4-9所示。
图4-9干部用户个人中心界面图
添加班级活动关键代码如下所示。
@PostMapping("/add")
@Transactional
public Map<String, Object> add(HttpServletRequest request) throws IOException {
service.insert(service.readBody(request.getReader()));
return success(1);
}
public Map<String, Object> addMap(Map<String,Object> map){
service.insert(map);
return success(1);
}
4.8 教师用户管理界面
教师用户通过管理员添加的账号密码登录系统后台,可以对系统用户、课程信息管理、选课信息管理、评价信息管理、班级活动管理、奖罚总汇管理、请假申请管理进行管理。教师用户后台管理界面如下图4-10所示。
图4-10教师用户后台管理界面图
班级学生管理系统中的后台管理员在“系统用户”这一菜单中可以对注册的学生用户、干部用户、教师用户以及管理员人员进行管控。界面如下图4-11所示。
图4-11系统用户管理界面图
修改用户信息关键代码如下:
@PostMapping("/set")
@Transactional
public Map<String, Object> set(HttpServletRequest request) throws IOException {
service.update(service.readQuery(request), service.readConfig(request), service.readBody(request.getReader()));
return success(1);
}
管理员点击“系统管理”这一菜单会显示轮播图菜单,管理员可以对前台展示的轮播图信息进行设置,轮播图管理界面如下图4-12所示。
图4-12轮播图管理界面图
管理员点击“资源管理”菜单能够对其下子菜单学校资讯和学校资讯的分类进行增删改查。资源管理界面如下图4-13所示。
图4-13资源管理界面图
5班级学生管理系统测试
班级学生管理系统测试是为了检验软件是否达到设计要求,是否存在错误,通过测试的方法来检查班级学生管理系统,以便发现班级学生管理系统中的错误。测试工作是保证班级学生管理系统质量的关键。
问题1:数据库无法添加中文。
解决过程:重新创建数据库,将库的编码格式改为utf8。
效果:能在新库的表中添加中文。
问题2:控制台报错前台与后台参数不一致
解决过程:检查代码,找到报错参数完成修改,继续报错,服务器移除项目重新运行。
效果:重启项目不再报错。
问题3:报错No bean named 'sysLogServiceImpl' available找不到名为sysLogServiceImpl的bean的对象。
解决过程:询问导师报错原因,发现错误原因是未添加注解@Service,需要在在impl实现类的外面添加@Service注解。
效果:重新debug项目无报错。
问题4:启动项目时报错:Mapped Statements collection does not contain value for
解决过程:网上搜索解决办法,出错可能的原因有多个,经过努力排查,错误原因是mapper映射地址有误。在mybatis-config里重新配置地址。
效果:项目启动正常
系统测试包括:用户登录功能测试、课程信息查看功能测试、课程信息添加、课程信息搜索、密码修改功能测试,如表5-1、5-2、5-3、5-4、5-5所示:
用户登录功能测试:
表5-1 用户登录功能测试表
| 用例名称 | 用户登录系统 |
| 目的 | 测试用户通过正确的用户名和密码可否登录功能 |
| 前提 | 未登录的情况下 |
| 测试流程 | 1) 进入登录页面 2) 输入正确的用户名和密码 |
| 预期结果 | 用户名和密码正确的时候,跳转到登录成功界面,反之则显示错误信息,提示重新输入 |
| 实际结果 | 实际结果与预期结果一致 |
课程信息查看功能测试:
表5-2 课程信息查看功能测试表
| 用例名称 | 课程信息查看 |
| 目的 | 测试课程信息查看功能 |
| 前提 | 用户登录 |
| 测试流程 | 点击课程信息列表 |
| 预期结果 | 可以查看到所有课程信息信息 |
| 实际结果 | 实际结果与预期结果一致 |
管理员添加课程信息界面测试:
表5-3 管理员添加课程信息界面测试表
| 用例名称 | 课程信息发布测试用例 |
| 目的 | 测试课程信息发布功能 |
| 前提 | 学生用户正常登录情况下 |
| 测试流程 | 1)学生点击课程信息信息管理就,然后点击添加后并填写信息。 2)点击进行提交。 |
| 预期结果 | 提交以后,页面首页会显示新的课程信息信息 |
| 实际结果 | 实际结果与预期结果一致 |
课程信息搜索功能测试:
表5-4课程信息搜索功能测试表
| 用例名称 | 课程信息搜索测试 |
| 目的 | 测试课程信息搜索功能 |
| 前提 | 无 |
| 测试流程 | 1)在搜索框填入搜索关键字。 2)点击搜索按钮。 |
| 预期结果 | 页面显示包含有搜索关键字的课程信息 |
| 实际结果 | 实际结果与预期结果一致 |
密码修改功能测试:
表5-5 密码修改功能测试表
| 用例名称 | 密码修改测试用例 |
| 目的 | 测试管理员密码修改功能 |
| 前提 | 管理员用户正常登录情况下 |
| 测试流程 | 1)管理员密码修改并完成填写。 2)点击进行提交。 |
| 预期结果 | 使用新的密码可以登录 |
| 实际结果 | 实际结果与预期结果一致 |
通过编写班级学生管理系统的测试用例,已经检测完毕用户登录模块、课程信息查看模块、课程信息添加模块、课程信息搜索模块、密码修改功能测试,通过这5大模块为班级学生管理系统的后期推广运营提供了强力的技术支撑。
结论
至此,班级学生管理系统已经结束,在开发前做了许多的准备,在本系统的设计和开发过程中阅览和学习了许多文献资料,从中我也收获了很多宝贵的方法和设计思路,对系统的开发也起到了很重要的作用,系统的开发技术选用的都是自己比较熟悉的,比如Spring Boot、Java技术、MySQL,这些技术都是在以前的学习中学到了,其中许多的设计思路和方法都是在以前不断地学习中摸索出来的经验,其实对于我们来说工作量还是比较大的,但是正是由于之前的积累与准备,才能顺利的完成这个项目,由此看来,积累经验跟做好准备是十分重要的事情。
当然在该系统的设计与实现的过程中也离不开老师以及同学们的帮助,正是因为他们的指导与帮助,我才能够成功的在预期内完成了这个系统。同时在这个过程当中我也收获了很多东西,此系统也有需要改进的地方,但是由于专业知识的浅薄,并不能做到十分完美,希望以后有机会可以让其真正的投入到使用之中。
参考文献
[1]陈冬梅.数字技术在无机化学和分析化学课程中的应用——教育科技的未来[J].化工设计通讯,2023,49(12):111-114.
[2]马庆.计算机软件开发中JAVA编程语言的应用[J].山西电子技术,2023,(06):84-86+98.
[3]杨芬,宋晓燕.MySQL数据库应用的课程教学分析[J].电子技术,2023,52(10):180-181.
[4]汝晓玲.一种面向高校的小型课程成绩管理系统的研究与设计[J].西安文理学院学报(自然科学版),2023,26(04):55-58.
[5]陈剑飞.小学数学课程思政现状及管理对策研究[D].内蒙古民族大学,2023.DOI:10.27228/d.cnki.gnmmu.2023.000107
[6]丁延霞.创新教学管理推动小学课程思政改革的路径研究[J].求知导刊,2023,(13):95-97.DOI:10.14161/j.cnki.qzdk.2023.13.030
[7]王琪.SpringBoot在线学习系统的开发[J].互联网周刊,2023,(05):60-62.
[8]黄亮,赵煜辉.新文科背景下信息管理与信息系统专业课程体系改革研究[J].计算机时代,2023,(02):122-124.DOI:10.16644/j.cnki.cn33-1094/tp.2023.02.029
[9]曲哲.新课程标准视域下的中小学教育实践[C]//中国国际科技促进会国际院士联合体工作委员会.2023年课程教育探索学术论坛论文集(二).吉林省松原市教育研究室;,2023:3.DOI:10.26914/c.cnkihy.2023.005860
[10]洪洋,李家德.小学数学课堂有效教学和管理的另类思考[J].安徽教育科研,2022,(35):58-60.
[11]任靖娟,曹莉.计算机基础课程教学管理系统设计[J].信息记录材料,2022,23(08):65-68.DOI:10.16009/j.cnki.cn13-1295/tq.2022.08.033
[12]陶铭,谢仁平.基于SpringBoot的在线教育系统研发及应用实践[J].软件导刊,2022,21(07):170-174.
[13]Ge D ,Pu L ,Wang T , et al.Construction of a new Generation Network Course Management System Based on Full Link Live Broad-casting Technology: A Preliminary Discussion[J].Curriculum and Teaching Methodology,2022,5(2):
[14]熊柏祥.基于Springboot和Vue框架的考试资源服务平台的设计与实现[J].信息与电脑(理论版),2022,34(01):97-99+103.
[15]Zibo Z .Design and Research of Virtual Reality Course Management System Based on Artificial Intelligence[J].Journal of Physics: Conference Series,2021,2066(1):
[16]Antonio S .Development of a Management System for Short Online Learning Courses[J].Education Sciences,2021,11(9):465-465.
[17]Cheng F .Talent Recruitment Management System for Small and Micro Enterprises Based on Springboot Framework[J].Advances in Educational Technology and Psychology,2021,5(2):
[18]李娟,彭剑.基于SpringBoot的高校课程知识库的设计与实现[J].电脑知识与技术,2021,17(06):70-71.DOI:10.14004/j.cnki.ckt.2021.0428
[19]李唯.基于SpringBoot的作业管理系统设计与开发[J].电脑编程技巧与维护,2020,(12):73-74.DOI:10.16184/j.cnki.comprg.2020.12.028
[20]Chen G ,Xu J .Design and implementation of efficient Learning platform based on SpringBoot Framework[J].Journal of Electronics and Information Science,2020,6(1):
致 谢
时间过的很快,不知不觉,在大学的学习生活即将结束。毕业之际,我真诚地向帮助过我的老师、家人、同学、朋友们表达感谢。首先要感谢的是我的母校。感谢母校给了我美好的生活和优越的学习环境,使我能学到了很多知识,也不断的变得优秀;感谢家人在这四年期间一直给与我的爱和无条件的支持,让我没有后顾之忧地完成学业;感谢软件学院的任课老师们给我鼓励和认可,让我有信心去做好每一件事情;感谢同学们的帮助,让我的大学生活更有意义。在此次毕业设计的实现过程中, 我得到了老师们的耐心指导让我顺利完成了该设计。从最初的选题和开题开始,老师就给予我很多帮助,他们认真负责的态度、丰富的景点经验让我学到了很多。
同时也要感谢我敬爱的班主任和实训课程的老师,他们在各个方面都教给了我丰富的经验,在面对各种困难时如何处理。因为今年的特殊性,老师们不仅在学习中给我以精心的指导,同时还在其它方面给予我观关怀,指导老师不辞辛苦的为大家录制视频和一遍遍讲解让我心怀感激之情。在此,我真诚的感恩、感谢我的指导教师们。
还要感谢实习期间不厌其烦教导我鼓励我的技术师傅,他指导了我各个方面的技巧,尤其是编程方面,迄今我的很多技巧和编写规范都有赖于他的指导、纠正。
最后还要特别感谢身边的各位同学们,一直支持鼓励我,无论何时何种境况。我很荣幸获得同学们的帮助,也很开心能够和大家共度大学四年的时光。
最后的最后,再次发自肺腑的感谢所有帮助过我的人。
请关注点赞+私信博主,免费领取项目源码
1463

被折叠的 条评论
为什么被折叠?



