目 录
摘 要
随着信息技术的快速发展和教育改革的推进,教师信息系统在教学管理中起着越来越重要的作用。教师信息系统通过整合教育资源、管理课程信息、布置作业和管理考试等功能,为教师提供了一个高效便捷的工具,帮助他们更好地组织教学工作,提高教学效率和学生学习成本。该系统将包括教学资源管理、课程信息管理、布置作业管理和考试管理等功能。
教师信息系统是一个重要的软件系统,用于管理教师相关信息。为了满足学校的需求,该系统需要具备教师信息录入、查询、修改和删除等功能模块。为了实现这些功能,我们选择采用C#编程语言和SQL Server数据库作为开发工具。C#提供了面向对象的编程能力和.NET框架的支持,而SQL Server则提供了稳定的数据存储和高效的数据管理。通过合理的界面布局和交互流程设计,并利用C#特性和.NET框架的优势,可以开发出易于使用且功能完善的教师信息系统。
关键词:教师信息系统,C#编程语言,SQL Server数据库
Abstract
With the rapid development of information technology and the advancement of educational reform, teacher information systems play an increasingly important role in teaching management. The teacher information system provides teachers with an efficient and convenient tool by integrating educational resources, managing course information, assigning homework, and managing exams, helping them better organize teaching work, improve teaching efficiency, and increase student learning costs. The system will include functions such as teaching resource management, course information management, homework assignment management, and exam management.
The teacher information system is an important software system used to manage teacher related information. In order to meet the needs of the school, the system needs to have functional modules such as teacher information input, query, modification, and deletion. To achieve these functions, we chose to use C # programming language and SQL Server database as development tools. C # provides object-oriented programming capabilities and NET framework support, while SQL Server provides stable data storage and efficient data management. Through reasonable interface layout and interaction process design, and utilizing C # features and The advantage of the NET framework is that it can develop an easy-to-use and fully functional teacher information system.
Keywords: teacher information system, C # programming language, SQL Server database
1 绪论
随着教育机构规模的扩大和信息化水平的提高,传统的教师信息管理方式已经无法满足日益增长的需求。纸质档案管理容易出现文件遗失、信息错误等问题,影响了教师信息管理的效率和准确性。同时,学生选课、作业提交、教学资源获取等过程也存在一定的不便利性和低效性。因此,开发和应用教师信息系统成为了迫切的需求。
教师信息系统作为一种现代化的教育管理工具,在教育行业中具有重要的意义。首先,教师信息系统可以提高教师信息管理的效率和准确性。通过系统化的数据录入和查询功能,教师可以快速准确地管理和查找个人信息、教学资源、课程信息等。这将大大提高教师对教学相关信息的处理速度和准确性,从而提升教学管理的效率。其次,教师信息系统可以提供便捷和精确的学生选课、作业提交等功能。学生可以通过系统轻松地查询和选择感兴趣的课程,提交作业并及时获取反馈。这将极大地方便学生的学习过程,提高教学效果。此外,教师信息系统还可以促进教师与学生、家长之间的沟通与交流。通过系统提供的在线平台,教师和学生、家长可以方便地进行信息互动、课程讨论、问题解答等。这将有助于加强教师与学生、家长之间的联系,建立良好的教育合作关系。
综上所述,开发和应用教师信息系统具有重要的研究意义。它可以提高教师信息管理的效率和准确性,提供便捷和精确的学生选课、作业提交等功能,促进教师与学生、家长之间的沟通与交流。通过深入研究和应用教师信息系统,可以为教育机构提供更好的管理工具,推动教育事业的发展和提升。
本研究的内容是教师信息系统的设计与开发。首先进行需求分析,确定教师信息系统的功能模块和数据结构。然后进行系统设计,包括界面布局、交互流程等方面。接着进行系统实现,采用C#编程语言和SQL Server数据库进行开发。最后进行系统测试和优化,确保系统功能正常运行并满足用户需求。通过这些研究内容的实施,可以开发出功能完善、易于使用的教师信息系统,提高教师信息管理效率,推动教育事业的发展。
1.3系统开发技术的特色
C#(ASP.NET)教师信息系统的开发涉及多种相关技术,以下是一些常见的技术:
(1)C#语言:作为系统的主要编程语言,C#提供了强大的面向对象编程能力和丰富的类库,可以用于开发系统的后端逻辑和业务处理。
(2)ASP.NET框架:ASP.NET是一个用于构建Web应用程序的开发框架。它提供了一系列的工具和组件,如Web Forms、MVC(Model-View-Controller)等,用于简化Web应用程序的开发和管理。
(3)数据库:系统通常需要与数据库进行交互来存储和检索数据。在C#(ASP.NET)开发中,数据库包括SQL Server可以使用ADO.NET或Entity Framework等技术进行数据库访问。
(4)HTML/CSS/JavaScript:前端开发技术是实现用户界面和交互的重要组成部分。HTML负责结构,CSS负责样式设计,JavaScript负责动态交互和客户端验证。
(5)前端框架:流行的前端框架如React、Angular和Vue.js等提供了更高效、可维护和可扩展的前端开发体验,可以加速界面开发和增强用户体验。
2 教师信息系统系统分析
基于C#(asp.net)教师信息系统可在前台实现登陆注册、系统公告、在线测试、教学资源、课程信息和个人中心等功能,相对于传统的教师信息系统管理方式,基于C#(asp.net)教师信息系统提高了效率和便利性。在后台可对系统用户管理、班级名称管理、资源类型管理、课程类型管理、系统管理和系统公告管理进行管理,充分了解用户的需求,更有针对性的服务用户。
2.1 可行性分析
系统可行性分析是在实施教师信息系统或项目之前对其进行评估和探讨的过程。本论文旨在探讨系统可行性分析的重要性,并介绍了在技术、经济和法律层面上进行系统可行性分析的方法。通过系统可行性分析,可以有效地评估一个系统的可行性,减少实施过程中的风险并提高成功的概率。
2.1.1 技术可行性分析
基于C#(asp.net)教师信息系统的开发中,我们使用了SQL Server数据库作为数据存储,并借助IDEA、Tomcat等开发工具来提高开发效率和便利性。SQL Server作为可靠的关系型数据库管理系统,能够高效地存储和管理系统所需的各种数据。IDEA作为开发工具,提供了丰富的功能和友好的开发环境,帮助我们更好地进行代码编写和调试。Tomcat作为Web服务器,能够方便地部署和运行基于asp.net框架的系统。
2.1.2 经济可行性分析
在开发基于C#(asp.net)教师信息系统时,我们选择了一些开源免费的开发软件和技术,如IDEA开发工具、Tomcat 8.0服务器、SQL Server数据库以及Photoshop图片处理软件。这些工具和技术的使用不仅提供了强大的功能和便捷的开发环境,而且还能够降低系统开发成本。通过使用IDEA进行编码和调试,Tomcat作为服务器进行部署,SQL Server作为数据存储解决方案,以及Photoshop进行界面设计和图片处理,我们能够自主设计并实现校园地图导览系统。而采用开源的SQL Server等技术,不仅保证了系统的稳定性和可靠性,还有效地降低了开发成本。
在基于C#(asp.net)教师信息系统的实施过程中,需要遵守相关的法律法规政策,确开发的系统符合规定的标准和要求。因此,进行合规性评估,以确保系统在法律与政策层面的可行性。综上所述法律可行性也没有问题。
2.2.1 数据流程
教师信息系统主要的目的就是实现对课程的在线选课,图2-1就是系统的数据流图。
图2-1选课操作展开图
3.3.2 业务流程
分析完系统的数据流,接下来我们来看系统的业务流程,图2-2就是业务流程图:

图2-2业务流程图
2.3 系统功能分析
根据教师信息系统的角色,该系统被划分为学生用户模块、教师用户模块和管理员管理模块。
(1)在学生用户模块中,学生可以通过注册登录系统,并且可以对个人信息进行增删改查,包括个人资料、头像和密码的修改。学生还可以查看网站的公告、关于我们、联系方式和网站介绍,参与在线测试并浏览教学资源,点赞、收藏、评论和下载资源信息进行学习。此外,学生还可以通过搜索课程名称和类型查看课程信息,评论课程并进行选课操作。在个人中心中,学生可以查看个人首页,管理选课信息、布置作业、完成作业、出勤情况和收藏。
(2)在教师用户模块中,教师需要在注册页面填写注册信息,经过管理员后台审核通过后才能登录系统。教师可以管理教学资源,包括查看教学资源列表和添加新的教学资源;添加教学资源时,教师需要输入资源名称、上传封面和附件,以及提供资源类型和介绍等信息。教师还可以管理课程信息,包括查看课程信息列表和添加新的课程信息;添加课程信息时,教师需要上传封面、输入课程编号、名称、类型、地点、时间和介绍等信息。此外,教师还可以管理选课信息,查看学生的选课情况,并对选课学生布置作业和管理出勤情况。教师可以查看学生作业的完成情况,进行在线下载和审核操作。同时,教师还可以管理考试相关事务,包括科目列表、试题库、错题记录和试卷列表。
(3)管理员后台管理模块提供了登录功能,管理员可以直接输入账号密码登录系统,并对管理员资料进行增删改查。管理员可以管理系统用户,包括管理员、学生用户和教师用户,并进行相应的增删改查操作。管理员还可以管理班级名称,查看班级名称列表和添加新的班级名称。管理员可以管理资源类型,包括查看资源类型列表和添加新的资源类型。同样地,管理员也可以管理课程类型,包括查看课程类型列表和添加新的课程类型,同时可以进行相应的增删改查操作。管理员还负责系统管理,包括查看轮播图并进行增删改查操作;管理员还可以管理系统公告,查看现有的系统公告并添加新的公告信息。
教师信息系统是一种用于管理教育机构中教师相关数据和流程的软件系统。除了基本功能,如教师档案管理、课程分配和考勤记录,教师信息系统还应具备非功能性特征。首先,系统的可靠性是指系统在长时间运行过程中的稳定性和可靠性,可以通过冗余设计和灾备方案实现高可用性和容错性。其次,系统的安全性需要采用身份验证和访问控制机制,以及加密传输和存储,保护教师信息不被未经授权访问。最后,系统的易用性应提供简洁清晰的界面和定制化选项,以满足教师的需求并提升工作效率。综上所述,教师信息系统的非功能性分析包括可靠性、安全性和易用性等方面的考虑,能够有效支持教育机构的管理工作。2.4 系统用例分析
通过2.3功能的分析,得出了本教师信息系统的用例图:
用户角色用例如图2-3所示。
图2-3 教师信息系统用户角色用例图
web后台管理上的管理员是维护整个教师信息系统中所有数据信息的。管理员角色用例如图2-4所示。

本章主要通过对教师信息系统的可行性分析、流程分析、功能需求分析、系统用例分析,确定整个教师信息系统要实现的功能。同时也为教师信息系统的代码实现和测试提供了标准。
3 教师信息系统总体设计
本章主要讨论的内容包括教师信息系统的功能模块设计、数据库系统设计。
3.1 系统架构设计
本教师信息系统从架构上分为三层:表现层(UI)、业务逻辑层(BLL)以及数据层(DL)。

图3-1教师信息系统系统架构设计图
表现层(UI)是系统与用户交互的界面部分,负责接收用户的输入并显示相应的输出。它包括了用户界面设计、页面布局和用户交互功能的实现。通过友好的用户界面和交互方式,使用户能够方便地使用系统,并进行必要的操作和查询。
业务逻辑层(BLL)是系统中处理业务逻辑和规则的核心部分。它负责对用户请求进行处理、协调不同的业务流程,并调用数据层提供的接口完成相应的数据操作。在业务逻辑层中,可以实现业务规则的验证、计算和处理,确保系统的业务流程正确执行。
数据层(DL)是系统与数据库进行交互的部分。它负责管理系统中的数据存储和访问,提供对数据库的增删改查等基本操作。数据层可以封装底层数据库的细节,提供简单易用的接口供业务逻辑层调用。
通过将系统划分为表现层、业务逻辑层和数据层,可以实现系统的模块化和解耦合,提高系统的可维护性和扩展性。表现层负责用户界面的展示,业务逻辑层处理具体的业务规则,数据层管理数据的存储和访问。三层架构的设计使得系统的各个部分可以独立开发和测试,减少了耦合度,并且方便进行系统的维护和升级。
3.2 系统功能模块设计
在上一章节中主要对系统的功能性需求和非功能性需求进行分析,并且根据需求分析了本教师信息系统中的用例。那么接下来就要开始对本教师信息系统的架构、主要功能和数据库开始进行设计。教师信息系统根据前面章节的需求分析得出,其总体设计模块图如图3-2所示。
图3-2 教师信息系统功能模块图
3.2.2用户模块设计
本系统包括管理员和学生用户、教师用户三中种用户模块,其功能基本相同。以用户模块的结构图为例进行分析,该结构图包括用户注册、用户登录,管理员具有更多的权限和功能。这个结构图将指导开发团队的代码实现和测试,确保系统能够满足用户和管理员的需求。后台管理者能够实现对用户端注册的用户增删改查操作,用户模块结构图如下图:
图3-3会员用户模块结构图
3.2.3 评论管理模块设计
这个为公共交互平台,允许用户在此分享他们的想法和意见,从而增强了他们彼此间的联系。然而,为确保内容的质量并有效地控制不良信息,我们必须创建一个特定的评价管理部分,具体的结构图如下:
图3-4评论模块结构图
3.2.4课程信息管理模块设计
教师信息系统中的课程信息模块是其中一个重要的功能模块,其模块功能结构,具体的结构图如下:

图3-5讲课信息管理模块结构图
3.2.5预约管理模块设计
教师信息系统中的预约模块是其中最重要的功能之一,其模块功能结构,具体的结构图如下:
图3-5预约管理模块结构图
3.3.1 数据库概念结构设计
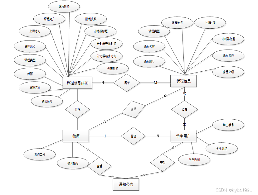
下面是整个教师信息系统中主要的数据库表总E-R实体关系图。
图3-6 教师信息系统总E-R关系图
下面根据教师信息系统的数据库总E-R关系图可以得出教师信息系统需要很多E-R图,在此罗列出来一些主要的数据库E-R模型图。

图3-7用户注册信息E-R关系图

图3-8布置作业添加E-R关系图
数据库设计一般包括需求分析、概念模型设计、数据库表建立三大过程,其中需求分析前面章节已经阐述,概念模型设计有概念模型和逻辑结构设计两部分。
表assign_homework (布置作业)
| 编号 | 名称 | 数据类型 | 长度 | 小数位 | 允许空值 | 主键 | 默认值 | 说明 |
| 1 | assign_homework_id | int | 10 | 0 | N | Y | 布置作业ID | |
| 2 | assignment_number | varchar | 64 | 0 | Y | N | 作业编号 | |
| 3 | course_name | varchar | 64 | 0 | Y | N | 课程名称 | |
| 4 | course_type | varchar | 64 | 0 | Y | N | 课程类型 | |
| 5 | course_location | varchar | 64 | 0 | Y | N | 课程地点 | |
| 6 | class_time | varchar | 64 | 0 | Y | N | 上课时间 | |
| 7 | course_teacher | int | 10 | 0 | Y | N | 0 | 课程教师 |
| 8 | student_users | int | 10 | 0 | Y | N | 0 | 学生用户 |
| 9 | student_id | varchar | 64 | 0 | Y | N | 学生学号 | |
| 10 | student_name | varchar | 64 | 0 | Y | N | 学生姓名 | |
| 11 | class_name | varchar | 64 | 0 | Y | N | 班级名称 | |
| 12 | homework_file | varchar | 255 | 0 | Y | N | 作业文件 | |
| 13 | layout_date | date | 10 | 0 | Y | N | 布置日期 | |
| 14 | create_time | datetime | 19 | 0 | N | N | CURRENT_TIMESTAMP | 创建时间 |
| 15 | update_time | timestamp | 19 | 0 | N | N | CURRENT_TIMESTAMP | 更新时间 |
| 编号 | 名称 | 数据类型 | 长度 | 小数位 | 允许空值 | 主键 | 默认值 | 说明 |
| 1 | attendance_situation_id | int | 10 | 0 | N | Y | 出勤情况ID | |
| 2 | course_id | varchar | 64 | 0 | Y | N | 课程编号 | |
| 3 | course_name | varchar | 64 | 0 | Y | N | 课程名称 | |
| 4 | course_type | varchar | 64 | 0 | Y | N | 课程类型 | |
| 5 | course_location | varchar | 64 | 0 | Y | N | 课程地点 | |
| 6 | class_time | varchar | 64 | 0 | Y | N | 上课时间 | |
| 7 | course_teacher | int | 10 | 0 | Y | N | 0 | 课程教师 |
| 8 | student_users | int | 10 | 0 | Y | N | 0 | 学生用户 |
| 9 | student_id | varchar | 64 | 0 | Y | N | 学生学号 | |
| 10 | student_name | varchar | 64 | 0 | Y | N | 学生姓名 | |
| 11 | class_name | varchar | 64 | 0 | Y | N | 班级名称 | |
| 12 | attendance_status | varchar | 64 | 0 | Y | N | 出勤状况 | |
| 13 | attendance_date | date | 10 | 0 | Y | N | 出勤日期 | |
| 14 | describe_the_circumstances | text | 65535 | 0 | Y | N | 说明情况 | |
| 15 | create_time | datetime | 19 | 0 | N | N | CURRENT_TIMESTAMP | 创建时间 |
| 16 | update_time | timestamp | 19 | 0 | N | N | CURRENT_TIMESTAMP | 更新时间 |
| 编号 | 名称 | 数据类型 | 长度 | 小数位 | 允许空值 | 主键 | 默认值 | 说明 |
| 1 | course_information_id | int | 10 | 0 | N | Y | 课程信息ID | |
| 2 | course_id | varchar | 64 | 0 | N | N | 课程编号 | |
| 3 | course_name | varchar | 64 | 0 | Y | N | 课程名称 | |
| 4 | cover | varchar | 255 | 0 | Y | N | 封面 | |
| 5 | course_type | varchar | 64 | 0 | Y | N | 课程类型 | |
| 6 | course_location | varchar | 64 | 0 | Y | N | 课程地点 | |
| 7 | class_time | varchar | 64 | 0 | Y | N | 上课时间 | |
| 8 | course_teacher | int | 10 | 0 | Y | N | 0 | 课程教师 |
| 9 | course_introduction | text | 65535 | 0 | Y | N | 课程介绍 | |
| 10 | hits | int | 10 | 0 | N | N | 0 | 点击数 |
| 11 | timer_title | varchar | 64 | 0 | Y | N | 计时器标题 | |
| 12 | timing_start_time | datetime | 19 | 0 | Y | N | 计时开始时间 | |
| 13 | timing_end_time | datetime | 19 | 0 | Y | N | 计时结束时间 | |
| 14 | limit_times | int | 10 | 0 | N | N | 0 | 限制次数 |
| 15 | limit_type | tinyint | 4 | 0 | N | N | 2 | 限制次数类型1-每天次,2-总计次 |
| 16 | create_time | datetime | 19 | 0 | N | N | CURRENT_TIMESTAMP | 创建时间 |
| 17 | update_time | timestamp | 19 | 0 | N | N | CURRENT_TIMESTAMP | 更新时间 |
表course_selection_information (选课信息)
| 编号 | 名称 | 数据类型 | 长度 | 小数位 | 允许空值 | 主键 | 默认值 | 说明 |
| 1 | course_selection_information_id | int | 10 | 0 | N | Y | 选课信息ID | |
| 2 | course_id | varchar | 64 | 0 | Y | N | 课程编号 | |
| 3 | course_name | varchar | 64 | 0 | Y | N | 课程名称 | |
| 4 | cover | varchar | 255 | 0 | Y | N | 封面 | |
| 5 | course_type | varchar | 64 | 0 | Y | N | 课程类型 | |
| 6 | course_location | varchar | 64 | 0 | Y | N | 课程地点 | |
| 7 | class_time | varchar | 64 | 0 | Y | N | 上课时间 | |
| 8 | course_teacher | int | 10 | 0 | Y | N | 0 | 课程教师 |
| 9 | student_users | int | 10 | 0 | Y | N | 0 | 学生用户 |
| 10 | student_id | varchar | 64 | 0 | Y | N | 学生学号 | |
| 11 | student_name | varchar | 64 | 0 | Y | N | 学生姓名 | |
| 12 | class_name | varchar | 64 | 0 | Y | N | 班级名称 | |
| 13 | count_the_number_of_people | varchar | 64 | 0 | Y | N | 统计人数 | |
| 14 | examine_state | varchar | 16 | 0 | N | N | 未审核 | 审核状态 |
| 15 | examine_reply | varchar | 16 | 0 | Y | N | 审核回复 | |
| 16 | user_id | int | 10 | 0 | N | N | 0 | 用户ID |
| 17 | create_time | datetime | 19 | 0 | N | N | CURRENT_TIMESTAMP | 创建时间 |
| 18 | update_time | timestamp | 19 | 0 | N | N | CURRENT_TIMESTAMP | 更新时间 |
| 编号 | 名称 | 数据类型 | 长度 | 小数位 | 允许空值 | 主键 | 默认值 | 说明 |
| 1 | exam_question_id | mediumint | 8 | 0 | N | Y | ||
| 2 | subject_name | varchar | 255 | 0 | Y | N | 科目名称 | |
| 3 | type | varchar | 20 | 0 | Y | N | 类型 | |
| 4 | title | varchar | 255 | 0 | Y | N | 题目 | |
| 5 | question_item | varchar | 500 | 0 | Y | N | 选项 | |
| 6 | answer | varchar | 500 | 0 | Y | N | 参考答案 | |
| 7 | score | double | 9 | 2 | Y | N | 总分 | |
| 8 | create_time | timestamp | 19 | 0 | N | N | CURRENT_TIMESTAMP | 创建时间: |
| 9 | update_time | timestamp | 19 | 0 | N | N | CURRENT_TIMESTAMP | 更新时间: |
| 编号 | 名称 | 数据类型 | 长度 | 小数位 | 允许空值 | 主键 | 默认值 | 说明 |
| 1 | finish_ones_homework_id | int | 10 | 0 | N | Y | 完成作业ID | |
| 2 | assignment_number | varchar | 64 | 0 | N | N | 作业编号 | |
| 3 | course_name | varchar | 64 | 0 | Y | N | 课程名称 | |
| 4 | course_type | varchar | 64 | 0 | Y | N | 课程类型 | |
| 5 | course_location | varchar | 64 | 0 | Y | N | 课程地点 | |
| 6 | class_time | varchar | 64 | 0 | Y | N | 上课时间 | |
| 7 | course_teacher | int | 10 | 0 | Y | N | 0 | 课程教师 |
| 8 | student_users | int | 10 | 0 | Y | N | 0 | 学生用户 |
| 9 | student_id | varchar | 64 | 0 | Y | N | 学生学号 | |
| 10 | student_name | varchar | 64 | 0 | Y | N | 学生姓名 | |
| 11 | class_name | varchar | 64 | 0 | Y | N | 班级名称 | |
| 12 | layout_date | date | 10 | 0 | Y | N | 布置日期 | |
| 13 | finish_ones_homework | varchar | 255 | 0 | Y | N | 完成作业 | |
| 14 | examine_state | varchar | 16 | 0 | N | N | 未审核 | 审核状态 |
| 15 | examine_reply | varchar | 16 | 0 | Y | N | 审核回复 | |
| 16 | create_time | datetime | 19 | 0 | N | N | CURRENT_TIMESTAMP | 创建时间 |
| 17 | update_time | timestamp | 19 | 0 | N | N | CURRENT_TIMESTAMP | 更新时间 |
| 编号 | 名称 | 数据类型 | 长度 | 小数位 | 允许空值 | 主键 | 默认值 | 说明 |
| 1 | resource_type_id | int | 10 | 0 | N | Y | 资源类型ID | |
| 2 | resource_type | varchar | 64 | 0 | Y | N | 资源类型 | |
| 3 | create_time | datetime | 19 | 0 | N | N | CURRENT_TIMESTAMP | 创建时间 |
| 4 | update_time | timestamp | 19 | 0 | N | N | CURRENT_TIMESTAMP | 更新时间 |
3.4本章小结
教师信息系统的需求分析主要涉及系统总体架构和功能模块的设计,以及通过建立E-R模型和数据库逻辑系统设计来完成数据库系统的设计。
4 教师信息系统详细设计与实现
教师信息系统的详细设计与实现主要根据前面的需求分析和总体设计进行,主要包括界面实现和业务逻辑实现两个方面。在界面实现方面,根据用户需求和系统功能设计,确定页面布局、选择合适的控件和元素,并通过前端开发技术实现交互效果和响应式布局。而在业务逻辑实现方面,根据功能模块和业务规则,编写相应的代码,验证用户输入,处理数据库操作,并确保数据的一致性和完整性。通过这样的详细设计与实现,教师信息系统能够提供直观清晰的界面,方便用户浏览和管理教师相关信息,并有效地支持教师信息管理和相关业务流程。
4.1教师用户功能模块
4.1.1注册界面
注册界面是教师信息系统中的重要组成部分,用于用户创建新账户并完成系统注册。设计注册界面时应包括用户名、密码、邮箱、手机号码等必填项的输入框,并提供验证码功能以防止恶意注册。可选的个人信息字段如姓名、性别和出生日期可以完善用户资料。界面应具有清晰的布局和明确的错误提示,并提供用户协议和隐私政策的链接。为了保护用户数据安全,密码应采用加密存储。注册成功后,系统应发送确认邮件或短信给用户以验证注册信息的准确性。通过简洁易用的注册界面,教师信息系统能够有效地吸引用户并提供安全的注册体验。其用用户注册界面展示如下图所示。
图4-1 用户注册界面图
4.1.2 登录界面
登录界面是教师信息系统中至关重要的组成部分,用于用户输入凭据以登录系统。设计登录界面时应包括用户名和密码的输入框,并可提供记住我和忘记密码等功能。界面应提供明确的错误提示,让用户及时纠正错误。登录按钮应明显易见,点击后提交登录请求。为了增加用户选择和便捷性,可以考虑添加第三方登录选项和密码可见性切换功能。登录界面应简洁、直观,并采用安全的密码传输和存储方式。系统还应具备安全措施,如限制登录尝试次数和使用验证码等,确保用户凭据的安全性。通过友好的登录界面设计,教师信息系统能够提供便捷的用户登录体验,并保障系统的可靠性和安全性。用户登录界面如下图所示。
图4-2登录界面图
登录的逻辑代码如下所示:
4.1.3 教学资源界面
教学资源界面是教师信息系统中的重要模块,用于管理和提供与教学相关的资源。设计时应提供资源分类和筛选功能,让用户按照不同标准查找和筛选资源。界面应清晰展示资源列表和详细信息,包括名称、描述、上传者和评分等。界面图如下。
图4-3 添加教学资源界面图
教师点击课程信息管理可查看课程信息列表和课程信息添加,点击“课程信息添加”,上传封面、输入课程编号、课程名称、课程类型、课程地点、上课时间、课程介绍等信息,点击“提交”按钮进行添加,界面如下图所示。
图4-4 添加课程信息界面图
教师在“考试管理”一栏可对科目列表、试题库、错题记录和试卷列表进行管理。以添加试题为例,界面如下图所示。
图4-5 添加试题界面图
4.2学生用户功能模块
4.2.1在线测试界面
学生用户点击在线测试可选择科目试题进行在线测试,界面如下图所示。
图4-6 在线测试界面图
4.2.2 教学资源界面
学生用户点击可通过资源名称或资源类型进行查看教学资源信息,同时可对教学资源进行点赞、收藏、评论和在线下载资源信息进行学习,界面如下图所示。
图4-5 资源详情界面图
4.2.3 课程信息界面
课程信息:学生用户点击可通过搜索课程名称、课程类型进行查看课程信息列表, 同时可对课程进行评论和选课操作。展示页面如图所示。
图4-6 课程信息界面图
4.2.4 个人中心界面
学生用户点击头像可查看“个人中心”,包括个人首页、选课信息、布置作业、完成作业、出勤情况和收藏进行管理。
界面图如下。
图4-7 个人中心界面图
4.3管理员功能模块
4.3.1系统用户管理界面
当管理员点击“系统用户”时,可管理管理员、学生用户和教师用户,同时可对系统用户进行增删改查,界面如下图所示。
图4-8 系统用户管理界面图
4.3.2班级名称管理界面
管理员点击可查看班级名称列表和班级名称添加;点击“班级名称添加”,输入班级名称,点击“提交”按钮进行添加,界面如下图所示。
图4-9 班级名称管理界面图
4.3.3系统管理界面
系统管理:当管理员点击“系统管理”时,可查看轮播图; 如需添加新的轮播图,点击右侧“添加”按钮,上传图片,输入标题,点击“确认”按钮进行添加;同时可对轮播图进行增删改查。界面如下图所示。
图4-10 系统管理界面图
4.3.4 系统公告管理界面
系统公告管理:当管理点击“系统公告管理”时,可查看系统公告;如需添加新的公告信息,点击右侧“添加”按钮,输入标题和正文,点击“确认”按钮进行添加。界面如下图所示。
图4-10系统公告管理界面图
5系统测试
系统测试的目的是确保教师信息系统在功能、完整性、用户体验、性能、安全性和可靠性等方面都符合预期。测试团队通过验证系统的各项功能是否按照需求规格进行正确实现,检查系统的完整性,评估用户体验,测试系统在不同负载条件下的性能表现,验证系统的安全性和可靠性。通过系统测试,可以及时发现和修复系统中的缺陷和问题,提高系统的质量和稳定性,确保系统能够满足用户的需求,并为系统上线和使用提供充分的保障。
5.2 系统测试用例
系统测试包括:用户登录功能测试、课题信息展示功能测试、教学资源添加、密码修改功能测试,如表5-1、5-2、5-3、5-4所示:
表5-1 用户登录功能测试表
课题信息查看功能测试:
表5-2 课题信息查看功能测试表
教师添加教学资源界面测试:
表5-3 教师添加教学资源界面测试表
密码修改功能测试:
表5-4 密码修改功能测试表
5.3 系统测试结果
通过编写和执行教师信息系统的测试用例,我们已经完成了用户登录模块、课程信息展示模块、教学资源添加模块和密码修改功能的测试。这些测试确保了系统在这四个关键模块上的功能正常运行,并为教师信息系统的后期推广和运营提供了强有力的技术支持。通过测试的结果,我们可以确认系统能够正确地处理用户登录、展示课程信息、添加教学资源和修改密码等操作,确保系统的稳定性和可靠性。这为教师信息系统的推广和使用提供了充分的保障,使其能够满足教师们的需求,并为教育教学工作提供有效的支持。
结论
教师信息系统作为一种强大的工具,为教师和学生提供了便捷的管理和交流方式。通过对系统的深入研究和实践,我们不仅理解了其重要性和应用价值,还体会到了它在教育领域中的巨大潜力。
在这个信息时代,教师信息系统的出现使教育变得更加高效、灵活和智能化。教师们可以通过系统轻松管理课程信息、上传教学资源,并与学生进行在线互动和评价。而学生则能够方便地获取和学习各类教学资源,参与在线测试和讨论,从而提升学习效果和成绩。
通过我们对教师信息系统的研究和实践,我们深切感受到技术在教育中的巨大威力。这个系统为教师和学生搭建起了一个无缝连接的桥梁,促进了信息共享和知识传递,推动了教育教学的创新和改进。
然而,教师信息系统的开发和推广并非易事,需要团队的辛勤努力和专业技术支持。只有通过不断的研究、改进和测试,我们才能确保系统的稳定性和可靠性,为用户提供最佳的体验和服务。
面对未来,教师信息系统将继续发展壮大,不断满足教育领域的需求。我们期待着更多创新的功能和技术的应用,以进一步推动教育的现代化和智能化。让我们共同努力,为教育事业的进步做出贡献。
参考文献
[1]王力, 杨钊, 彭燕霞. 基于课程项目的“C语言程序设计”课程教学实践[J]. 教育教学论坛, 2023, (48): 75-78.
[2]赵丹梅. “互联网+”背景下“C语言程序设计”课程线上教学模式研究[J]. 现代信息科技, 2023, 7 (22): 179-182.
[3]王晶, 李鹏. 高职教师信息素养评价标准及提升策略探究[J]. 山西广播电视大学学报, 2023, 28 (01): 44-47.
[4]Jain Siddhi B., Sonar Sanjana G., Jain Sakshi S., Daga Priyanka, Jain Ritik S., Reddy Naveen K.P., Rajesh S.M., Sujani D, Geyavalli Y.. Review on comparison of different programming language by observing it's advantages and disadvantages[J]. Research Journal of Engineering and Technology, 2021, 11 (3): 133-137.
[5]陈玉婵, 阎妍. 计算机技术在高校教师信息管理工作中的应用[J]. 信息系统工程, 2021, (06): 52-53.
[6]杜琳. 重庆市乡村高中思想政治课教师信息素养调查研究[D]. 西南大学, 2021.
[7]Efstathios K. Oikonomou, Elisavet Yiannakopoulou. Sustainable coastal zone management of Strymonikos Gulf: implementation of the analytic hierarchy process through an application designed using the programming language C# (sharp)[J]. World Review of Science, Technology and Sustainable Development, 2021, 17 (1):
[8]甘昕艳, 高翔, 林政艺, 莫雪妮. 高校教师教育研究管理系统的分析设计与实践[J]. 信息与电脑(理论版), 2021, 33 (03): 230-233.
[9]黄涛. 农村中学环境教育教师信息素养的现状及提升策略探析[J]. 绿色科技, 2020, (19): 277-278.
[10]张松, 张润. 高校学生选修课选课信息系统原型设计与实现——基于微信公众平台[J]. 现代信息科技, 2020, 4 (15): 81-85.
[11]Kamel Alrashedy, Dhanush Dharmaretnam, Daniel M. German, Venkatesh Srinivasan, T. Aaron Gulliver. SCC++: Predicting the programming language of questions and snippets of Stack Overflow[J]. The Journal of Systems & Software, 2020, 162 110505-110505.
[12]王峥嵘. 高职院校选课信息系统的设计和实现[J]. 现代信息科技, 2020, 4 (03): 59-64.
[13]罗秋兰. 广西“双师型”教师管理信息系统V1.0. 广西壮族自治区, 广西科技大学, 2019-02-02.
[14]于红岩, 王倩玉. 管理信息系统在高校选课系统中的应用——以齐齐哈尔工程学院选课系统为例[J]. 电子商务, 2019, (01): 77-78.
[15]滕金国, 李贵安. 高校学生选课系统的性能优化研究及实践——以陕西师范大学为例[J]. 中国教育信息化, 2019, (17): 86-90.
[16]颜丹丹. 高校选课管理信息系统研究与分析[D]. 云南大学, 2019.
[17]郭宏锦. 基于B/S架构的教师信息管理信息系统的设计与实现[D]. 吉林大学, 2018.
[18]史宏. 高校本科选课系统的设计与实现[D]. 电子科技大学, 2018.
[19]V. S. Kruglyk. REQUIREMENTS TO STUDENT AND TEACHER INFORMATION SYSTEM[J]. Ìnformacìjnì Tehnologìï v Osvìtì, 2018, (14): 80-85.
致 谢
在完成教师信息系统论文的旅途中,我们深切感受到了来自众多人的无私支持和宝贵帮助,此刻我们衷心向他们表达最诚挚的谢意。
特别感谢我们的指导老师。您不仅是我们学术道路上的明灯,更是我们前行路上的风帆。您的专业知识和悉心指导使我们能够追寻知识的海洋,探索教师信息系统的奥秘。您的鼓励指引点燃了我们内心的学术激情,为我们的研究增添了坚定的信念和动力。
衷心感谢参与本研究的教师和学生。正是因为你们的配合与参与,我们才能深入了解教师信息系统在实际应用中的需求和挑战。你们的真诚分享和积极反馈使我们的研究充满了生机与活力,让我们的成果更加实用和有价值。
此外,我们还要特别感谢所有为教师信息系统提供技术支持和帮助的人员。你们的智慧和辛勤工作为系统的开发和实施提供了坚实的基石。你们对技术细节的关注和精益求精的态度,让教师信息系统焕发出耀眼的光芒。
最后,我们要深深感谢我们的家人和朋友。在我们漫长的研究过程中,你们给予了无尽的支持、理解和鼓励。你们是我们最坚实的后盾和温暖的港湾,是我们心灵上的寄托和力量的源泉。
衷心感谢以上所有人的付出和帮助,没有你们的支持与关爱,我们无法顺利完成这个论文。愿我们一同分享成功的喜悦,并共同迎接未来更广阔的学术航程。
请关注点赞+私信博主,免费领取项目源码

被折叠的 条评论
为什么被折叠?



