摘 要
本论文旨在设计和实现一个基于C#(ASP.NET)的宠物领养系统。该系统旨在提供一个方便、高效的平台,使用户能够浏览和选择适合他们的宠物,并与相关机构进行沟通和交流。系统具有良好的可扩展性和稳定性。本文将详细介绍系统的需求分析、设计方案、数据库设计以及系统的实现过程。最后,通过对系统进行测试和评估,验证了系统的功能和性能。
具体在系统设计上,采用的是C#语言,基于B/S结构,使用SQL Server数据库进行开发。系统操作非常的简单,设计界面清晰,管理十分方便,功能也比较完善,有很高的使用价值,为宠物领养系统提供服务,满足宠物领养系统的需求。
关键词 :宠物领养系统;C#语言;SQL Server数据库;B/S结构
Abstract
This paper aims to design and implement a pet adoption system based on C # (ASP. NET). The system aims to provide a convenient and efficient platform for users to browse and select suitable pets, and communicate and exchange ideas with relevant institutions. The system has good scalability and stability. This article will provide a detailed introduction to the system's requirements analysis, design scheme, database design, and implementation process. Finally, the functionality and performance of the system were verified through testing and evaluation.
In terms of system design, C # language is used, based on the B/S structure, and SQL Server database is used for development. The system operation is very simple, the design interface is clear, the management is very convenient, and the functions are also relatively complete, with high practical value. It provides services for the pet adoption system and meets the needs of the pet adoption system.
Keywords: pet adoption system; C # language; SQL Server database; B/S structure
目录
1 概述
1.1课题背景及意义
宠物领养系统是指通过一种组织化的方式,将需要被领养的宠物与有意愿收养的人进行匹配和管理的系统。随着社会的发展和人们对宠物的需求增加,宠物领养系统的建立和运行变得越来越重要。
宠物领养系统能够有效解决流浪动物问题。许多无家可归的宠物在街头无助地生活,给社会带来了许多问题,如环境卫生、公共安全等。通过建立宠物领养系统,可以将这些流浪动物转移到有爱心和责任心的家庭中,为它们提供一个温暖的家园。宠物领养系统有助于推广动物保护意识。通过系统化的宣传和教育,人们可以更好地了解到宠物的权益和保护需要。宠物领养系统不仅提供了一个方便的平台,使人们更容易找到适合自己的宠物,同时也促进了人们对动物保护的关注和参与。
此外,宠物领养系统还能够促进社会的和谐发展。宠物作为人类的伴侣和家庭成员,对人们的生活起到了积极的作用。通过宠物领养系统,可以帮助人们找到适合自己的宠物伴侣,增加家庭的幸福感和生活质量。
综上所述,建立和发展宠物领养系统具有重要的背景和意义。它不仅能够解决流浪动物问题,推广动物保护意识,还能促进社会的和谐发展。因此,研究和改进宠物领养系统的管理方式和技术手段,对于提升宠物领养工作的效率和质量,具有重要的现实意义和社会价值。
1.2 国内外研究现状
宠物领养系统是一个重要的话题,旨在促进流浪动物的救助和保护。国内外对于宠物领养系统的研究已经取得了一定的进展。在国内,一些城市已经建立了宠物领养中心或者收容所,提供给有意领养宠物的人们一个合适的平台。同时,一些非营利组织也积极参与到宠物领养工作中,通过推广宠物领养的理念和方式,提高公众对于流浪动物的关注度。
在国外,许多国家和地区也致力于改善宠物领养系统。例如,美国的宠物领养机构通常会进行严格的筛选和审查,以确保领养者具备足够的条件和责任心来照顾宠物。此外,一些国家还实施了宠物登记和标识制度,以便追踪宠物的来源和归属。
然而,尽管已经取得了一些进展,宠物领养系统仍然面临着一些挑战。其中之一是缺乏统一的标准和规范,导致不同地区的宠物领养政策和程序存在差异。此外,一些人对于领养宠物的责任和义务缺乏足够的认识,导致一些领养的宠物最终被遗弃或虐待。
为了进一步改善宠物领养系统,我们需要加强相关研究,并借鉴国内外的经验和做法。同时,政府、非营利组织和社会大众都应该共同努力,加强宠物领养的宣传教育,提高公众对于宠物保护的意识和责任感。只有通过全社会的共同努力,才能建立起一个健全、可持续的宠物领养系统,为流浪动物提供更好的生活环境和机会。
1.3研究内容
本论文一共分为六章,具体内容如下:
第一章主要介绍的是本系统的研究背景,目的意义和研究内容。
第二章主要给大家介绍了开发宠物领养系统使用的相关技术。
第三章主要描述宠物领养系统的系统分析,包括可行性分析,系统的功能需求分析,性能需求分析等。
第四章主要介绍了系统的详细设计,包括了数据库实体以及数据库表等。
第五章主要为用户展示了系统的具体功能的实现。
第六章向用户介绍了对系统的测试。
2 系统开发环境
2.1 NET技术框架
.NET技术框架是由微软公司开发的一种跨平台应用程序开发框架。它提供了一个统一的编程模型,使开发人员能够使用多种编程语言(如C#、VB.NET等)来构建各种类型的应用程序,包括Web应用、桌面应用和移动应用。.NET技术框架具有许多核心特点,如跨平台性、面向对象编程、可扩展性和安全性。通过使用.NET技术框架,开发人员可以提高开发效率,减少代码量,并且可以利用丰富的类库和工具来简化开发过程。然而,.NET技术框架也存在一些局限性,如学习曲线较陡峭、部分功能较为复杂以及对硬件资源要求较高。尽管如此,随着云计算、大数据、人工智能和物联网等新兴技术的发展,.NET技术框架仍然面临着未来发展的挑战和机遇。通过深入研究和实际应用案例的分析,我们可以更好地理解.NET技术框架的优势、局限性以及未来发展的趋势,从而为软件开发领域的进一步发展做出贡献。
2.2 C#简介
C#是一种相对较新的开发语言,它是一种面向对象的编程语言。C#在编译和语法上相对简单,但功能却非常突出,逻辑开发方面更加清晰,因此学习起来相对简单。C#在程序转化方面也比较方便。与其他开发语言相比,如Java,C#的功能可能没有那么强大,但对于系统分析和信息采集等需求已经完全能够满足开发要求。特别是在基于系统采集的情况下,选择C#非常合适。
作为.NET开发平台的语言,C#在Web应用程序开发方面表现出色。C#是由C++演变而来的一种面向新一代的新型语言。它的优点在于语法简单、结构简单、执行效率高、使用方便。程序员可以很好地进行开发。我们之前在课堂上学习的C++,通过对C++的了解,可以很好地直接使用C#语言。C#的语法借鉴了C++,包括操作符、表达式和程序结构等方面。C#作为一种新的编程开发语言,在操作方面更加简洁化。与C++相比,在操作和运行方面更加简单。它减小了系统操作和编程的难度,为开发人员带来了便利。
2.3 B/S结构
B/S(Browser/Server)结构模式的出现与互联网的发展密不可分。它是对C/S(Client/Server)结构的改进。在过去,C/S结构需要在用户的计算机上进行安装,例如我们常用的QQ、杀毒软件和办公软件等都是基于C/S结构开发的。然而,随着互联网的迅猛发展,人们对于信息数据共享的需求也越来越高。为了满足这种需求,B/S结构应运而生。
B/S结构通过浏览器实现访问服务器,改变了以往需要直接访问服务器的方式(即C/S模式)。这种结构不仅使得程序的访问更加便捷,而且还减少了更新和维护的成本,提高了交互性。
宠物领养系统采用了B/S结构来开发,使得用户只要能够联网并通过浏览器访问,就可以使用该系统。这使得管理员和用户在使用方面变得更加方便。通过B/S结构,用户可以轻松留言和获取信息,无需安装额外的软件。同时,系统的维护和更新也更加简化,只需在服务器端进行操作即可。
总之,B/S结构的出现满足了人们对于信息共享的需求,使得访问和使用软件变得更加便捷。在宠物领养系统中,采用B/S结构为用户提供了更好的体验和便利性。
2.4 SQL数据库
数据库是一个用于组织、存储和管理数据的容器。它按照特定的数据结构进行组织,提供高效的数据解决方案。在程序开发中,数据库起着重要的作用。无论是开发工具自带的内置数据库,还是SQL数据库、MySQL数据库、Access数据库等,都可以用来管理和检索程序的数据信息。
由于对SQL数据库的操作较为熟悉,本次程序开发选择使用SQL数据库。一旦创建了SQL数据库,会发现有两个文件与之关联。一个是以.mdf为扩展名的主数据库文件,其中存放着程序运行产生的数据内容。另一个是以.ndf为扩展名的次数据库文件,用于记录数据库的相关日志信息,补充主数据库文件中存储的信息。
需要注意的是,.mdf数据库文件和.ndf数据库文件不能分别保存在不同的文件夹中。它们需要在同一个文件夹中存放,因为这两个文件相互补充、相互依存。只有在同一个文件夹中,它们才能正确地协同工作。
3 系统分析
3.1 可行性分析
3.1.1 技术可行性
选择使用vue.js、ASP.NET和SQL Server等技术进行开发。这些技术已经被广泛应用于网站和应用程序的开发,并且已经在大学期间学习并熟悉了这些技术。通过学习和实训经验,可以搭建适当的开发环境并顺利完成该系统的开发。
3.1.2 操作可行性
操作可行性主要涉及系统界面设计和用户体验。通过参考类似系统的界面设计,您可以确保本系统的操作流程清晰,并且用户能够轻松理解和使用。一个清晰易懂的界面设计将有助于用户快速上手并熟练使用系统。综合来看,宠物领养系统在操作方面是可行的。
3.1.3 经济可行性
在开发宠物领养系统时,需要估算开发成本以及后续运营和维护费用。预计宠物领养系统可以显著提高商品店的销量。经济可行性是项目启动时必须考虑的因素,它可以直观地显示一个项目的经济价值。通过细致的经济可行性分析,我们可以全面了解项目的整体花费,并计算出项目的收支情况,从而对项目的价值有一个清晰的认识。
此外,宠物领养系统的实施将取代原本手工的工作,减少人力成本,节省资金,并大幅提高数据信息的处理速度。这将显著降低管理人员的工作量,提高工作效率和成果。
综上所述,根据技术、操作和经济方面的可行性分析,开发宠物领养系统是非常必要的。
3.2系统流程分析
3.2.1系统开发流程
宠物领养系统开发时,首先进行需求分析,进而对系统进行总体的设计规划,设计系统功能模块,数据库的选择等,本系统的开发流程如图3-1所示

图3-1系统开发流程图
3.2.2 用户登录流程
为了保证系统的安全性,要使用本系统对系统信息进行管理,必须先登陆到系统中。如图3-2所示。

图3-2 登录流程图
3.2.3添加信息流程
管理员可以对宠物的信息等进行信息的添加,用户可以对自己权限内的信息进行添加,输入信息后,系统会自行验证输入的信息和数据,若信息正确,会将其添加到数据库内,若信息有误,则会提示重新输入信息,添加信息流程如图3-3所示。

图3-3添加信息流程图
3.2.4修改信息流程
管理员可以对宠物信息等进行的修改,用户可以对自己权限内的信息进行修改,首先进入修改信息界面,输入修改信息数据,系统进行数据的判断验证,修改信息合法则修改成功,信息更新至数据库,信息不合法则修改失败,重新输入。修改信息流程图如图3-4所示。

图3-4 修改信息流程图
3.2.5 删除信息流程
管理员可以对宠物管理信息等进行信息的删除,对要删除的信息进行选中后,点击删除按钮,系统会询问是否确定,若点击确定,则系统会删除掉选中的信息,并在数据库内对信息进行删除,删除信息流程图如图3-5所示。

图3-5 删除信息流程图
3.3系统用例分析
3.3.1管理员用例图
系统中的核心用户是系统管理员,管理员登录后,通过管理员来管理后台系统。主要功能有:主页、公共管理(轮播图、通知公告)、用户管理(管理员、领养用户、送养用户)、资讯管理、宠物信息、宠物教学、宠物领养、个人信息、修改密码等功能。管理员用例如图3-6所示。
图3-6 管理员用例图
3.3.2领养用户用例图
领养用户进入系统可以查看:首页、通知公告、宠物资讯、宠物信息、宠物教学、我的账户、宠物领养、收藏等。领养用户用例如图3-7所示。

图3-7领养用户用例图
3.3.3送养用户用例图
送养用户进入系统可以查看:首页、通知公告、宠物资讯、宠物信息、宠物教学、我的账户、个人中心、收藏等。送养用户用例如图3-8所示。

图3-8 送养用户用例图
4 系统设计
4.1 系统概述
总体设计阶段主要是对系统进行整体规划和划分。通过总体设计,我们可以确定系统所需的文件、文档和数据等资源,并初步划分出程序的模块和功能。这个阶段的设计只是一个初步的分类和规划,并没有真正实现系统的功能。
而整体设计阶段则更加具体和深入。在这个阶段,我们可以进行多个整体设计方案的比较和评估,包括性能、成本和效益等方面的对比。通过对不同设计方案的综合考虑,最终选择一个最优的设计方案。优秀的整体设计方案可以降低开发成本,提高公司的效益,因此整体设计阶段的重要性不可忽视。它们为系统开发提供了规划和指导,并最终确定了一个最优的设计方案。
宠物领养系统工作原理图如图4-1所示:

图4-1 系统工作原理图
4.2 系统结构设计
系统架构图属于系统设计阶段,系统架构图只是这个阶段一个产物,系统的总体架构决定了整个系统的模式,是系统的基础。宠物领养系统的整体结构设计如图4-2所示。
图4-2 系统结构图
4.3数据库设计
数据库的设计是每一个程序都必不可少的,它是最好的资源管理的形式,好的数据库设计能够让程序更加完美、充实,所以说,数据库设计的优劣对于程序来说,至关重要。 在数据库的选择、设计的时候,要进行全方位的考虑,比如说性能、兼容性等等。在经过各方面因素的综合考虑后,感觉SQL更适合宠物领养系统,所有决定采用这一款数据库。
4.3.1 数据库概念结构设计
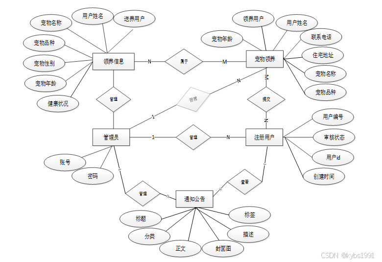
下面是整个宠物领养系统中主要的数据库表总E-R实体关系图。
图4-3系统ER图
4.3.3 数据库表设计
数据库的表信息属于设计的一部分,下面介绍数据库中的各个表的详细信息。
| 编号 | 名称 | 数据类型 | 长度 | 小数位 | 允许空值 | 主键 | 默认值 | 说明 |
| 1 | adoptive_users_id | int | 10 | 0 | N | Y | 领养用户ID | |
| 2 | user_name | varchar | 64 | 0 | Y | N | 用户姓名 | |
| 3 | user_gender | varchar | 64 | 0 | Y | N | 用户性别 | |
| 4 | contact_number | varchar | 64 | 0 | Y | N | 联系电话 | |
| 5 | residential_address | varchar | 64 | 0 | Y | N | 住宅地址 | |
| 6 | examine_state | varchar | 16 | 0 | N | N | 已通过 | 审核状态 |
| 7 | recommend | int | 10 | 0 | N | N | 0 | 智能推荐 |
| 8 | user_id | int | 10 | 0 | N | N | 0 | 用户ID |
| 9 | create_time | datetime | 19 | 0 | N | N | CURRENT_TIMESTAMP | 创建时间 |
| 10 | update_time | timestamp | 19 | 0 | N | N | CURRENT_TIMESTAMP | 更新时间 |
| 编号 | 名称 | 数据类型 | 长度 | 小数位 | 允许空值 | 主键 | 默认值 | 说明 |
| 1 | auth_id | int | 10 | 0 | N | Y | 授权ID: | |
| 2 | user_group | varchar | 64 | 0 | Y | N | 用户组: | |
| 3 | mod_name | varchar | 64 | 0 | Y | N | 模块名: | |
| 4 | table_name | varchar | 64 | 0 | Y | N | 表名: | |
| 5 | page_title | varchar | 255 | 0 | Y | N | 页面标题: | |
| 6 | path | varchar | 255 | 0 | Y | N | 路由路径: | |
| 7 | position | varchar | 32 | 0 | Y | N | 位置: | |
| 8 | mode | varchar | 32 | 0 | N | N | _blank | 跳转方式: |
| 9 | add | tinyint | 3 | 0 | N | N | 1 | 是否可增加: |
| 10 | del | tinyint | 3 | 0 | N | N | 1 | 是否可删除: |
| 11 | set | tinyint | 3 | 0 | N | N | 1 | 是否可修改: |
| 12 | get | tinyint | 3 | 0 | N | N | 1 | 是否可查看: |
| 13 | field_add | text | 65535 | 0 | Y | N | 添加字段: | |
| 14 | field_set | text | 65535 | 0 | Y | N | 修改字段: | |
| 15 | field_get | text | 65535 | 0 | Y | N | 查询字段: | |
| 16 | table_nav_name | varchar | 500 | 0 | Y | N | 跨表导航名称: | |
| 17 | table_nav | varchar | 500 | 0 | Y | N | 跨表导航: | |
| 18 | option | text | 65535 | 0 | Y | N | 配置: | |
| 19 | create_time | timestamp | 19 | 0 | N | N | CURRENT_TIMESTAMP | 创建时间: |
| 20 | update_time | timestamp | 19 | 0 | N | N | CURRENT_TIMESTAMP | 更新时间: |
| 编号 | 名称 | 数据类型 | 长度 | 小数位 | 允许空值 | 主键 | 默认值 | 说明 |
| 1 | comment_id | int | 10 | 0 | N | Y | 评论ID: | |
| 2 | user_id | int | 10 | 0 | N | N | 0 | 评论人ID: |
| 3 | reply_to_id | int | 10 | 0 | N | N | 0 | 回复评论ID:空为0 |
| 4 | content | longtext | 2147483647 | 0 | Y | N | 内容: | |
| 5 | nickname | varchar | 255 | 0 | Y | N | 昵称: | |
| 6 | avatar | varchar | 255 | 0 | Y | N | 头像地址:[0,255] | |
| 7 | create_time | timestamp | 19 | 0 | N | N | CURRENT_TIMESTAMP | 创建时间: |
| 8 | update_time | timestamp | 19 | 0 | N | N | CURRENT_TIMESTAMP | 更新时间: |
| 9 | source_table | varchar | 255 | 0 | Y | N | 来源表: | |
| 10 | source_field | varchar | 255 | 0 | Y | N | 来源字段: | |
| 11 | source_id | int | 10 | 0 | N | N | 0 | 来源ID: |
| 编号 | 名称 | 数据类型 | 长度 | 小数位 | 允许空值 | 主键 | 默认值 | 说明 |
| 1 | delivery_users_id | int | 10 | 0 | N | Y | 送养用户ID | |
| 2 | user_name | varchar | 64 | 0 | Y | N | 用户姓名 | |
| 3 | user_gender | varchar | 64 | 0 | Y | N | 用户性别 | |
| 4 | contact_number | varchar | 64 | 0 | Y | N | 联系电话 | |
| 5 | residential_address | varchar | 64 | 0 | Y | N | 住宅地址 | |
| 6 | examine_state | varchar | 16 | 0 | N | N | 已通过 | 审核状态 |
| 7 | recommend | int | 10 | 0 | N | N | 0 | 智能推荐 |
| 8 | user_id | int | 10 | 0 | N | N | 0 | 用户ID |
| 9 | create_time | datetime | 19 | 0 | N | N | CURRENT_TIMESTAMP | 创建时间 |
| 10 | update_time | timestamp | 19 | 0 | N | N | CURRENT_TIMESTAMP | 更新时间 |
| 编号 | 名称 | 数据类型 | 长度 | 小数位 | 允许空值 | 主键 | 默认值 | 说明 |
| 1 | pet_adoption_id | int | 10 | 0 | N | Y | 宠物领养ID | |
| 2 | adoptive_users | int | 10 | 0 | Y | N | 0 | 领养用户 |
| 3 | user_name | varchar | 64 | 0 | Y | N | 用户姓名 | |
| 4 | contact_number | varchar | 64 | 0 | Y | N | 联系电话 | |
| 5 | residential_address | varchar | 64 | 0 | Y | N | 住宅地址 | |
| 6 | pet_name | varchar | 64 | 0 | Y | N | 宠物名称 | |
| 7 | pet_breeds | varchar | 64 | 0 | Y | N | 宠物品种 | |
| 8 | pet_gender | varchar | 64 | 0 | Y | N | 宠物性别 | |
| 9 | pet_age | varchar | 64 | 0 | Y | N | 宠物年龄 | |
| 10 | pet_photos | varchar | 255 | 0 | Y | N | 宠物照片 | |
| 11 | examine_state | varchar | 16 | 0 | N | N | 未审核 | 审核状态 |
| 12 | examine_reply | varchar | 16 | 0 | Y | N | 审核回复 | |
| 13 | recommend | int | 10 | 0 | N | N | 0 | 智能推荐 |
| 14 | create_time | datetime | 19 | 0 | N | N | CURRENT_TIMESTAMP | 创建时间 |
| 15 | update_time | timestamp | 19 | 0 | N | N | CURRENT_TIMESTAMP | 更新时间 |
| 编号 | 名称 | 数据类型 | 长度 | 小数位 | 允许空值 | 主键 | 默认值 | 说明 |
| 1 | pet_information_id | int | 10 | 0 | N | Y | 宠物信息ID | |
| 2 | delivery_users | int | 10 | 0 | Y | N | 0 | 送养用户 |
| 3 | user_name | varchar | 64 | 0 | Y | N | 用户姓名 | |
| 4 | pet_name | varchar | 64 | 0 | Y | N | 宠物名称 | |
| 5 | pet_breeds | varchar | 64 | 0 | Y | N | 宠物品种 | |
| 6 | pet_gender | varchar | 64 | 0 | Y | N | 宠物性别 | |
| 7 | pet_age | varchar | 64 | 0 | Y | N | 宠物年龄 | |
| 8 | pet_photos | varchar | 255 | 0 | Y | N | 宠物照片 | |
| 9 | health_condition | text | 65535 | 0 | Y | N | 健康状况 | |
| 10 | hits | int | 10 | 0 | N | N | 0 | 点击数 |
| 11 | praise_len | int | 10 | 0 | N | N | 0 | 点赞数 |
| 12 | examine_state | varchar | 16 | 0 | N | N | 未审核 | 审核状态 |
| 13 | examine_reply | varchar | 16 | 0 | Y | N | 审核回复 | |
| 14 | recommend | int | 10 | 0 | N | N | 0 | 智能推荐 |
| 15 | create_time | datetime | 19 | 0 | N | N | CURRENT_TIMESTAMP | 创建时间 |
| 16 | update_time | timestamp | 19 | 0 | N | N | CURRENT_TIMESTAMP | 更新时间 |
| 编号 | 名称 | 数据类型 | 长度 | 小数位 | 允许空值 | 主键 | 默认值 | 说明 |
| 1 | pet_teaching_id | int | 10 | 0 | N | Y | 宠物教学ID | |
| 2 | pet_name | varchar | 64 | 0 | Y | N | 宠物名称 | |
| 3 | pet_breeds | varchar | 64 | 0 | Y | N | 宠物品种 | |
| 4 | pet_photos | varchar | 255 | 0 | Y | N | 宠物照片 | |
| 5 | pet_food | varchar | 64 | 0 | Y | N | 宠物食物 | |
| 6 | living_habits | varchar | 64 | 0 | Y | N | 生活习惯 | |
| 7 | toy_recommendations | varchar | 64 | 0 | Y | N | 玩具推荐 | |
| 8 | matters_needing_attention | text | 65535 | 0 | Y | N | 注意事项 | |
| 9 | hits | int | 10 | 0 | N | N | 0 | 点击数 |
| 10 | praise_len | int | 10 | 0 | N | N | 0 | 点赞数 |
| 11 | recommend | int | 10 | 0 | N | N | 0 | 智能推荐 |
| 12 | create_time | datetime | 19 | 0 | N | N | CURRENT_TIMESTAMP | 创建时间 |
| 13 | update_time | timestamp | 19 | 0 | N | N | CURRENT_TIMESTAMP | 更新时间 |
5统详细设计
5.1管理员功能模块
管理员登录,通过填写注册时输入的用户名、密码权限进行登录,如图5-1所示。
图5-1管理员登录界面图
登录关键代码如下:
5.1.1管理员功能界面
管理员登录进入宠物领养系统可以查看个系统主页、公共管理(轮播图、通知公告)、用户管理(管理员、领养用户、送养用户)、资讯管理、宠物信息、宠物教学、宠物领养、个人信息、修改密码等信息。如图5-2所示:
图5-2管理员功能界面图
5.1.2系统用户界面
系统用户管理,在系统用户管理页面中可以对管理员用户密码修改功能,如图5-3所示:
图5-3系统用户界面图
5.1.3宠物教学界面
宠物教学,在宠物教学管理页面中可以查看宠物名称、宠物品种、宠物食物、宠物图片、生活习惯等信息,并可根据需要在宠物查询页面对已有的宠物教学进行编辑删除或评论详细等操作,如图5-4所示。
图5-4宠物教学界面图
5.2送养用户功能模块
5.2.1送养用户注册界面
送养用户登录进入宠物领养系统可以填写个人信息进行用户注册等内容。如图5-5。
图5-5用户注册界面图
用户注册关键代码如下:
5.2.2送养用户功能界面
送养用户后台功能界面图,功能为:首页、通知公告、宠物资讯、宠物信息、宠物教学、我的账户、个人中心、收藏等。如图5-6。
图5-6送养用户功能界面图
5.2.3宠物信息界面
宠物信息,在宠物信息页面可以查看送养用户、用户姓名、宠物名称、宠物品种、宠物性别、宠物年龄等信息进行详细操作。如图5-6。
图5-6宠物信息界面图
5.3领养用户功能模块
5.3.1领养用户注册界面
领养用户登录进入宠物领养系统可以填写个人信息进行用户注册等内容。如图5-7。
图5-7领养用户注册界面图
5.3.2领养用户功能界面
领养用户后台功能界面图,功能为:首页、通知公告、宠物资讯、宠物信息、宠物教学、我的账户、宠物领养、收藏等。如图5-8。
图5-8领养用户功能界面图
5.3.3宠物领养功能界面
宠物领养,在宠物领养页面可以查看领养用户、用户姓名、联系电话、住宅地址、宠物名称、宠物品种等信息进行详细操作。如图5-9。
宠物领养关键代码如下:
6系统测试
系统测试是软件开发过程中的关键环节之一,对产品的质量和性能有着重要影响。通过系统测试,可以验证系统是否满足用户的需求,并发现并修复潜在的错误。
系统测试应该遵循严谨、完善和规范的原则。其主要目的是检测系统在运行过程中是否存在错误(或称为bug),并对这些错误进行调试和修复,直到程序能够完美运行。然而,软件测试只能尽可能地减少错误,理论上无法完全消除错误。但是,通过减少错误的数量,系统出错的概率就会降低,用户使用起来也更加方便和安全。
近年来,软件测试被视为从早期阶段开始的检验过程,以发现系统接近预期目标时可能出现的问题,并对这些错误进行相应的修正。如果不进行早期的测试,错误可能会一直延续下去,最终导致成品困难重重。
在测试过程中,我们需要找出错误。测试是软件开发的重要组成部分,自从程序设计诞生以来,它就扮演着重要的角色。根据统计数据,软件测试可以占据系统开发工作量的45%,在软件开发成本中,测试成本占据了很大比例。每个程序在测试过程中都会遇到错误。在整个开发过程中,人工查找错误是非常复杂和困难的,因此我们通常会使用一些测试工具来进行测试。
总之,系统测试是软件开发过程中不可或缺的一部分,通过严谨的测试流程和工具的应用,可以提高系统的质量和性能,并确保用户能够获得稳定可靠的产品。
6.1系统测试的意义
纠错测试是软件测试过程中的一种重要方法,其流程如图6-1所示。纠错测试的目标是发现并修复系统中存在的错误,以确保系统的稳定性和可靠性。纠错测试流程通常包括以下步骤:
收集错误报告:通过用户反馈、测试人员的观察和记录等方式,收集系统中出现的错误报告。
错误分析:对收集到的错误报告进行分析,确定错误的类型、原因和影响范围。
优先级排序:根据错误的严重程度和影响范围,对错误进行优先级排序,以确定修复的优先顺序。
错误修复:根据优先级顺序,对错误进行修复。修复过程可能涉及代码修改、功能调整或安全漏洞修补等操作。
再测试:在错误修复完成后,对系统进行再次测试,验证修复是否有效,并确保系统的稳定性和可靠性。
通过纠错测试流程,可以及时发现并修复系统中的错误,提高软件质量,从而增强系统的生存能力和市场竞争力。
图6-1 测试与纠错信息流程
6.2 测试方法
黑盒测试又被人们称作为功能测试,通常是在程序的接口来做一些测试的方法,它一般包括对程序的功能和使用的方法来做出一些数据的接受和输出,同时还可以做出正确的输出信息,并保证与外部信息的完整性。
白盒测试通常被人们称作为结构测试,在整个程序的结构和处理当中它是由程序当中的逻辑测试和检验程序来完成一些正确的工作。
具体的功能测试它是包括:系统的适用性、准确性、安全性等功能测试。
6.3测试分析
本宠物领养系统满足相关信息的管理需求,在设计时借鉴了国内外优秀网站的优点,从界面到系统设计都保证了管理员以及用户能够方便操作。系统的主要特点和优点归纳如下:
(1)本系统用的移置性和针对性都比较高,因为针对性高可以提供更好的服务而移置性可以在多个系统上运行,更给用户带来了极大的方便。
(2)该宠物领养系统内容全面,管理方便可以及时的全面的处理各种错误,异常,这样避免了很多因用户的马虎操作而出现的失误,其操作方便,用户界面友好,能够上网的人都可以很好的进行操作。
经过对上述的测试结果分析,所有基本功能齐全,操作简单,系统运行性能良好,系统安全可靠,能促进宠物领养系统平台的发展,发展前景广阔。
结 论
通过对宠物领养系统的研究与实现,我们成功构建了一个基于C#和SQL Server的宠物领养系统,并验证了其在技术、操作和经济方面的可行性。
在技术可行性方面,我们选择了vue.js、ASP.NET和SQL Server等技术进行开发,这些技术已经被广泛应用于网站和应用程序的开发。通过我们的学习和实践,我们能够搭建适当的开发环境并顺利完成系统的开发。
在操作可行性方面,我们设计了清晰易懂的界面,并参考了类似系统的操作流程,以确保用户能够轻松理解和使用系统。
在经济可行性方面,我们估算了开发和运营维护的费用,并预计宠物领养系统可以提高商品店的销量。经济可行性分析显示,该系统具有较高的经济价值。
通过测试运行,我们验证了系统的功能完善性、界面美观性和使用便捷性。从技术理论上来说,宠物领养系统已经成熟,并且具有良好的发展前景。
在开发过程中,我们遇到了一些困难,但通过查找资料、借鉴他人经验和自身努力,我们成功解决了这些问题,并获得了宝贵的经验和提升。
然而,宠物领养系统仍然存在一些不足之处,需要进一步学习和改进。我们应该关注用户反馈,持续优化系统的界面设计和功能,以吸引更多的用户并提升用户体验。
总之,通过本次宠物领养系统的研究与实现,我们取得了良好的成果。这个项目不仅提高了我们的技术能力,还让我们深入了解了软件开发过程中的挑战和重要性。我们相信这些经验对我们未来的发展将会有很大帮助,并为我们在相关领域的职业生涯奠定了坚实的基础。
致 谢
在大学学习生活即将结束的这个季节,我意识到这只是我生命中的一个逗号,我即将面临新的环境和挑战。通过这次毕业设计的整个开发过程,从需求分析到具体功能实现,再到最终测试和维护,我在系统开发方面有了很大的进步,对实践能力和问题解决能力也有了很大的提升。这是我这次毕业设计最大的收获。
首先,我要感谢我的指导老师。他在论文写作上给予了我无私的帮助,他治学严谨,严格要求,使我受益匪浅。老师深厚的理论知识和丰富的实践经验对我产生了深远的影响,我衷心感谢他。
其次,我还要感谢所有的老师和同学。他们在我学习的过程中积极地提供了许多帮助,无论是专业知识还是实践操作技能,都让我受益良多。在论文写作过程中遇到的一些难题,他们总能帮助我迎刃而解。
最后,我要衷心感谢阅读和评审本论文的各位老师。感谢他们抽出宝贵的时间仔细阅读和评审我的论文,给予了我宝贵的意见和建议。
在即将迈入新的环境和挑战之际,我会珍惜大学期间所获得的知识和经验,不断努力提升自己,为未来的发展做好准备。再次感谢所有给予我帮助和支持的人,祝愿大家一切顺利!
参考文献
[1]Kanjilal J . How to measure API performance in ASP.NET Core [J]. InfoWorld.com, 2023,
[2]蒋银虎,鲍顺萍. 基于ASP.NET的高校报修系统的设计与实现 [J]. 电脑知识与技术, 2023, 19 (30): 37-39+43. DOI:10.14004/j.cnki.ckt.2023.1619
[3]Kanjilal J . How to implement in-memory caching in ASP.NET Core [J]. InfoWorld.com, 2023,
[4]李冬. 基于ASP.NET的大学生求职招聘服务平台的设计与实现 [J]. 数字技术与应用, 2023, 41 (09): 155-161. DOI:10.19695/j.cnki.cn12-1369.2023.09.50
[5]肖新凤. 基于FISCO BCOS宠物管理系统设计与实现 [J]. 信息与电脑(理论版), 2023, 35 (16): 133-135.
[6]姚晓玲,刘鸣涛. ASP.NET程序设计课程思政教学的探讨和实践 [J]. 现代商贸工业, 2023, 44 (08): 243-245. DOI:10.19311/j.cnki.1672-3198.2023.08.081
[7]Kanjilal J . How to use parameter binding in minimal APIs in ASP.NET Core [J]. InfoWorld.com, 2023,
[8]颜惠. 基于Web的宠物店信息管理系统设计 [J]. 软件, 2023, 44 (02): 147-149.
[9]平欣,宋育斌,孔维宾等. 基于GPS与微信小程序的智能宠物管理系统设计 [J]. 软件导刊, 2023, 22 (02): 121-126.
[10]陈治宇. 物联网智能宠物管理系统[C]// 四川省电子学会,重庆市电子学会,四川省职业技能竞赛研究中心. 2022年川渝大学生“数智”作品设计应用技能大赛暨第八届四川省大学生智能硬件设计应用大赛会议论文集. 四川师范大学;, 2022: 8. DOI:10.26914/c.cnkihy.2022.077397
[11]Kanjilal J . 6 state management techniques for ASP.NET Core MVC [J]. InfoWorld.com, 2022,
[12]赵亚洲,杨晓冬. 动物领养管理系统的设计与实现 [J]. 无线互联科技, 2022, 19 (18): 61-65+72.
[13]Kanjilal J . How to version minimal APIs in ASP.NET Core 6 [J]. InfoWorld.com, 2022,
[14]安琪. 基于服务设计思维的城市流浪动物助养系统设计研究[D]. 北京化工大学, 2022. DOI:10.26939/d.cnki.gbhgu.2022.001964
[15]庄帅. 宠物管理系统的设计及实现 [J]. 福建电脑, 2022, 38 (05): 68-72. DOI:10.16707/j.cnki.fjpc.2022.05.017
[16]金馨. 基于SSM的宠物店线上运营系统的设计与实现[D]. 首都经济贸易大学, 2021. DOI:10.27338/d.cnki.gsjmu.2021.000769
[17]周粉妹,吴仁平,钱荣华等. 基于SSM的宠物领养网站设计 [J]. 扬州职业大学学报, 2021, 25 (01): 32-35. DOI:10.15954/j.cnki.cn32-1529/g4.2021.01.009
[18]王亚文,赵翠. 基于SSM框架的社区宠物信息管理系统设计与分析 [J]. 电脑编程技巧与维护, 2021, (01): 103-105. DOI:10.16184/j.cnki.comprg.2021.01.036
[19]吴文洋,刘世宇. 基于B/S架构宠物领养管理系统设计 [J]. 软件, 2020, 41 (11): 85-87.
[20]杨芹. 宠物领养Web App的设计与实现[D]. 华中科技大学, 2020. DOI:10.27157/d.cnki.ghzku.2020.006892
请关注点赞+私信博主,免费领取项目源码
5875

被折叠的 条评论
为什么被折叠?



