基于小程序的大学生校园兼职系统的设计与实现
摘 要
基于SSM框架的大学生校园兼职系统的设计与实现考虑到大学生就业压力增大和个性化需求的提升,将校园兼职作为大学生获取实践经验和增加经济收入的重要途径。系统分为大学生用户、商家用户和管理员三类用户,致力于提供便捷、高效的校园兼职服务。
系统充分考虑了大学生用户的特点和需求,实现了兼职信息的发布、浏览、筛选和匹配推荐等功能。用户可以根据个人兴趣和时间自由选择适合的兼职岗位,用人单位也可发布招聘信息并与合适的学生进行匹配。系统提供在线报名、评价反馈等功能,便于用户沟通和交流,确保兼职过程的顺利进行。
通过系统的实现与应用,有效促进了大学生与用人单位之间的信息对接和沟通,提升了校园兼职匹配的准确性和效率。大学生能更便捷地找到符合专业和兴趣的兼职机会,拓展能力和经验;用人单位也能更精准地找到符合要求的兼职人员,提升工作效率和质量。这一系统的设计与实现不仅为大学生提供了更多就业机会和实践经验,也为校园兼职行业的发展和优化提供了有力支持,具有重要的社会意义和应用价值。
关键词: SSM框架、大学生校园兼职系统。
Design and Implementation of Campus Part time System for College Students Based on Mini Programs
Abstract
The design and implementation of a campus part-time job system for college students based on the SSM framework takes into account the increasing employment pressure and personalized needs of college students, and regards campus part-time jobs as an important way for college students to gain practical experience and increase economic income. The system is divided into three types of users: college students, business users, and administrators, committed to providing convenient and efficient campus part-time services.
The system fully considers the characteristics and needs of college student users, and realizes functions such as publishing, browsing, filtering, and matching recommendations of part-time information. Users can freely choose suitable part-time positions based on their personal interests and time, and employers can also publish recruitment information and match suitable students. The system provides functions such as online registration, evaluation and feedback, making it easy for users to communicate and exchange ideas, ensuring the smooth progress of the part-time job process.
Through the implementation and application of the system, it has effectively promoted information exchange and communication between college students and employers, and improved the accuracy and efficiency of campus part-time job matching. College students can more conveniently find part-time opportunities that match their majors and interests, expand their abilities and experience; Employers can also more accurately find part-time workers who meet the requirements, improving work efficiency and quality. The design and implementation of this system not only provides more employment opportunities and practical experience for college students, but also provides strong support for the development and optimization of the campus part-time industry, which has important social significance and application value.
Keywords: SSM framework, campus part-time job system for college students.
目 录
随着互联网和移动互联网技术的快速发展,大学生群体逐渐成为校园兼职市场的重要参与者。然而,传统的校园兼职招聘方式存在信息不对称、效率低下、信息不透明等问题,给大学生寻找合适兼职工作带来了诸多困难。因此,基于小程序的大学生校园兼职系统的设计与实现具有重要的研究意义和实际应用意义。
通过建立基于小程序的校园兼职系统,可以实现兼职信息的实时更新与发布,提高兼职信息的精准匹配度;同时,系统可以为大学生提供便捷的兼职申请渠道和在线沟通平台,提升兼职招聘的效率和便利性;此外,系统还可以通过数据分析和挖掘,为校园企业和学生提供更加个性化、精准的服务,促进校园内兼职市场的健康发展。因此,基于小程序的大学生校园兼职系统的设计与实现对于优化校园兼职市场结构、提升大学生就业能力和拓展校园创新创业空间具有重要意义。
目前,基于小程序的大学生校园兼职系统的开发已经成为许多高校和科技公司关注的热点领域。在开发现状方面,一些大学校园已经推出了自己的校园兼职小程序,为学生提供了便捷的兼职信息发布和查询平台。同时,一些第三方互联网企业也纷纷涉足这一领域,推出了各具特色的大学生校园兼职小程序,通过技术手段和服务优势,吸引了大量用户。
在技术方面,基于小程序的开发框架和工具日臻完善,为校园兼职系统的设计与实现提供了便利条件。同时,人工智能、大数据分析等技术的应用也为系统的智能化、个性化提供了可能性。
然而,在开发现状中仍然存在一些挑战和问题,例如用户体验的优化、安全性保障、平台信誉建设等方面仍有待加强。因此,未来基于小程序的大学生校园兼职系统的开发仍需要不断探索创新,提升系统的功能性和用户体验,以更好地满足大学生和企业的需求。
论文将分层次进行编排,除去论文摘要、目录、致谢、文献参考部分,正文部分还会对网站需求做出分析,以及阐述大体的设计和实现的功能,最后罗列部分调测记录,论文主要架构如下:
第1章 交代了项目的背景以及开发的实际目的。
第2章 对本系统所采用的开发技术和环境进行介绍。
第3章 阐述了系统分析部分,包括系统总体需求描述、功能性角度分析系统需求、非功能性等各个方面分析系统是否可以实现。
第4章 阐明了系统的具体实现,介绍系统的各个模块的具体实现。
第5章 罗列了部分系统调试与测试的记录。
第6章 对系统进行了认真的总结,以此对未来有一个新的展望。
大学生校园兼职系统通过B/S架构进行实现,基于浏览器和服务器方式进行开发的系统架构,只有把应用程序部署到服务器端,客户端才可以借助导航网址进行系统访问[1]。
基于Java技术开发的B/S架构系统,需要借助Tomcat服务器应用程序进行部署运行。用户访问系统的时候,通过浏览器向应用程序服务器端发起访问请求,服务器端的程序在接到用户请求以后,服务器端应用程序对客户请求做出响应,在调用服务器端的业务逻辑程序完成和数据库端的交互,进一步生成相应的HTML/XML数据,最终把结果反馈给浏览器端用户。
在该系统的开发中,开发模式采用B/S架构技术进行实现,通过部署服务器端应用程序,实现用户通过网站域名或者内网IP地址访问系统,实现系统中数据的动态化呈现和管理,加之页面效果的动态化呈现,不仅提升了页面的表现力,而且管理者可以随时更新系统中的各种信息,充分满足管理者和访问用户之间的信息交互。
无论是在个人学习中还是在企业办公中,MySQL数据库一直都是一种具有强大扩展性,强大功能的数据信息管理工具和处理工具。由于MySQL数据库的存在,将Windows系统所拥有的优点展现的淋漓尽致,而且能够对Win进行图形化的管理,使得使用者在操作系统的过程中对项目能够做到一目了然;而其强大的储存功能更是为系统工程运作提供了保障。MySQL不仅仅是一种优秀的数据信息处理工具,更是一个拥有独立的,完整的数据库语言的管理平台。
-
- Java语言
Java是一种面向对象的程序设计语言,类是Java程序的基本组成单元,类中又包含了属性和方法,在类中又可以创建无数个对象。类中包含的主要成员是字段和方法,字段是指一种数据变量,方法是指对字段进行操作的集合,包括给其他变量赋值、调用方法等。
SSM框架整合使用了Spring+SpringMVC+MyBatis三个开源框架。Spring作为轻量级的Java开发框架,为很多企业级应用开发提供了基础设施和功能支持;SpringMVC是一个基于Spring的MVC框架,主要用于构建Web应用程序;而MyBatis是一个持久层框架,它简化了数据库操作的开发。SSM框架包括了灵活性高、易于集成、易于测试和维护等特点。
微信开发者工具现在已经被小程序开发团队开发运行,目前微信开发者工具任然在不断的完善中,在开发小程序时经常要不断的更新。可以使用微信扫码登陆开发者工具,开发者工具将使用这个微信账号的信息进行小程序的开发和调试。机型选择:小程序以智能手机的屏幕尺寸为设计标准,进行切图。预览界面:写好视图布局后点击编译,用来刷新视图界面。控制台:方便调试打印输出信息。上传代码:上传到腾讯服务器,提交审核必经步骤。上传代码时可以填写版本号和备注信息。资源文件:一般可以在资源文件进行对应项目的文件目录的断点调试。显示远程调试:手机端和PC端开发工具联调对用户而言是非常实用的。本地数据存储:显示的是本地存储的数据。视图调试:标组件以子父层级结构呈现,方便调试。微信限制在2M 以内的代码体积;开发中一般不校验合法域名信息;小程序后台要做配置服务器域名。以上就是在开发过程中微信开发者工具常用到的功能,微信开发者工具也在不断的完善。
整个小程序框架系统分为两部分:逻辑层和视图层。小程序开发框架的目标是通过尽可能简单、高效的方式让开发者可以在微信中开发具有原生小程序体验的服务。小程序在视图层与逻辑层间提供了数据传输和事件系统,提供了自己的视图层以及逻辑层框架,让开发者能够专注于数据与逻辑。框架的核心是一个响应的数据绑定系统,可以让数据与视图非常简单地保持同步。在逻辑层做数据修改,在视图层就会做相应的更新。框架提供了一套基础的组件,这些组件自带微信风格的样式以及特殊的逻辑,开发者可以通过组合基础组件,创建出强大的微信小程序 。
在软件开发的过程中,可行性分析是至关重要的,它旨在评估问题的可行性,以便尽可能快地解决,同时也要考虑到不同的解决方案的优势和劣势,以及实施这些方案所带来的经济效益。通过对大学生校园兼职系统的可行性分析,我们可以从技术、操作和经济三个方面来评估其可行性,从而为其提供有效的支持和保障。
所谓技术可行性,是指能否在有限的时间内实现预定的功能。在开发和设计中是否有未解决的问题。完成的项目能否很好地应用,如果有任何不足之处,后期的维护是否会有较大的困难。经过对该系统的评估,确定现有的技术可以达到目标。通过使用Java技术来创建动态的页面,采取低耦合的架构,搭载灵活的数据库,以及强劲的服务器,我们能够显著地改善系统的性能。这表明,我们不仅要追求理论上的目标,还要在实践中不断探索。
微信小程序的大学生校园兼职系统采用Java和MySQL技术,这样可以有效地降低软硬件的开发与维护费用,同时又能够让用户更加轻松地访问网站,从而提高服务质量。此外,该网站的推出,可以有效地降低运营者的劳动强度,为企业带来更多的经济效益。虽然就业西悉尼系统的构建并非特别困难,但由于它的投入相比较少,而且能够带来更高的效率,因此,我们认为这个系统的建立具有很强的可持续性,而且能够带来更高的经济效益,而且比起日常的维护与管理更具有价值。
微信小程序的大学生校园兼职系统的前台页面简洁易懂,无论是系统管理员还是学生用户,只要电脑连接到网络,就可以轻松访问网站,而且不需要任何操作指导,只要输入正确的URL地址,就可以轻松完成所有的操作。由于无需任何复杂的环境配置,这个系统非常简单,易于操作,因此它是一个非常实用的工具。
大学生校园兼职系统我划分为了学生用户、商家用户和管理员模块这三大部分。
登录功能: 管理员通过用户名和密码登录后台管理系统。
1.后台首页:管理员可以便捷地访问后台首页,掌握系统整体运行情况,快速导航至各管理模块。
2.系统用户管理:管理员可以全面管理系统用户,包括管理员、学生用户和商家用户。具备增删改查和查看详情的功能,确保用户信息的准确性和完整性。
3.兼职类型管理:管理员可以管理兼职类型列表,包括添加新类型、查看类型详情、查询特定类型以及重置和删除类型。同时,通过兼职分类进行兼职搜索,方便用户快速找到符合需求的兼职信息。
4.兼职信息管理:管理员可以管理兼职信息,包括添加新兼职、查看兼职详情、查询特定兼职以及重置和删除兼职信息。管理员还可以通过兼职名称、兼职岗位和时间进行搜索,提高信息管理效率。
5.申请兼职管理:管理员可以管理申请兼职的列表,包括查看详情、查询特定申请、重置和删除申请。同时,通过兼职名称、兼职岗位、兼职时间和审核状态进行搜索,以便及时处理和审核用户申请。
6.系统管理:管理员可以管理系统的轮播图,具备增删改查和查看详情的功能。这有助于维护系统界面的美观和信息的及时更新。
7.平台公告管理:管理员可以发布、编辑、删除和查看平台公告,确保用户及时获取重要信息和通知。
8.资源管理:管理员可以管理校园资讯资源,包括分类列表的增删改查和查看详情。同时,可以管理用户评论,确保评论的合规性和及时性。
学生用户功能分析:
1.注册登录: 用户可以注册新账号并登录,也可以使用第三方登录方式。
2.首页:学生用户访问首页时,可以直观看到轮播图,快速了解平台动态。同时,他们可以浏览兼职信息,寻找合适的兼职岗位。此外,学生用户还能查看网站公告,了解平台最新动态,以及浏览校园资讯,获取学校及周边的新鲜事。
3.兼职信息:在兼职信息板块,学生用户可以查看丰富的兼职信息列表,包括兼职名称、岗位等。他们可以根据兼职名称或时间进行搜索,也可以直接选择特定的兼职岗位进行筛选。对于感兴趣的兼职,他们可以点赞、收藏,甚至直接在线申请。
4.网站公告:学生用户可以查看平台发布的所有公告,确保自己不会错过任何重要信息。
5.校园资讯:在校园资讯部分,学生用户可以浏览各种校园新闻,对于感兴趣的内容可以点赞、收藏,甚至发表评论。他们还可以回复其他用户的评论,与同学进行互动。
6.我的:
7.基本信息:学生用户可以修改自己的头像、密码和昵称,个性化自己的账户。
8.收藏:他们可以查看自己收藏的所有资讯信息,并随时删除不再感兴趣的内容。
9.兼职申请:在此板块,学生用户可以查看自己申请的所有兼职,包括兼职名称、岗位、时间等信息。他们可以通过不同条件进行搜索,并等待商家用户的审核结果。
商家用户功能分析:
1.注册登录: 用户可以注册新账号并登录,也可以使用第三方登录方式。
2.. 基本信息管理:商家用户可以在“基本信息”部分轻松修改自己的头像、密码和昵称等关键信息。这些功能旨在确保商家用户的个人信息始终准确、最新,并符合品牌形象。
3. 收藏管理:在“收藏”部分,商家用户可以方便地查看自己收藏的资讯信息。如果不再需要某些信息,用户还可以轻松删除它们,从而保持收藏夹的整洁和高效。
4. 兼职信息管理:“兼职信息”模块为商家用户提供了一个全面的兼职信息管理平台。在这里,用户可以查看兼职信息列表,包括兼职名称、岗位等信息。此外,用户还可以根据兼职名称、岗位和时间进行搜索,以快速找到符合需求的兼职。用户还可以添加新的兼职信息,或对现有信息进行修改、删除或重置。
5. 申请兼职管理:“申请兼职”部分是商家用户管理学生用户兼职申请的核心区域。在这里,用户可以查看所有申请兼职的列表详情,包括申请者的信息、申请的兼职岗位等。用户还可以根据兼职名称、岗位、时间和审核状态进行搜索,以快速定位到特定的申请。最重要的是,商家用户可以对这些申请进行审核,并给出明确的回复,确保招聘流程的高效和透明。
大学生校园兼职系统的非功能性需求,比如大学生校园兼职系统的安全性怎么样,可靠性怎么样,性能怎么样,可拓展性怎么样等。具体可以表示在如3-1表格中:
表3-1大学生校园兼职系统非功能需求表
| 安全性 | 主要指大学生校园兼职系统数据库的安装,数据库的使用和密码的设定必须合乎规范。 |
| 可靠性 | 可靠性是指大学生校园兼职系统能够按照用户提交的指示进行操作,经过测试,可靠性90%以上。 |
| 性能 | 性能是影响大学生校园兼职系统占据市场的必要条件,所以性能最好要佳才好。 |
| 可扩展性 | 比如数据库预留多个属性,比如接口的使用等确保了系统的非功能性需求。 |
| 易用性 | 用户只要跟着大学生校园兼职系统的页面展示内容进行操作,就可以了。 |
| 可维护性 | 大学生校园兼职系统开发的可维护性是非常重要的,经过测试,可维护性没有问题。 |
大学生校园兼职系统的完整UML用例图分别是图3-1、图3-2、图3-3。
图3-1就是学生用户角色的用例展示。

图3-1 学生用户角色用例图
图3-2就是商家用户角色的用例展示。

图3-2 商家用户角色用例图
图3-3就是管理员角色的用例展示。

图3-3管理员角色用例图
管理员权限下的工作流程主要为:管理员通过系统界面提供登录按钮并点击,转入管理员登录界面,并在界面上填入相应的管理员账户和管理员密码,进入管理员权限下的后台系统,并且在系统左侧导航条设置了相应的操作功能。
用户权限下的工作流程主要为:用户通过管理员添加的登录信息功能,在登录界面进行个人身份验证,并且进入用户的个人后台界面,并进行相应的操作。
大学生校园兼职系统的业务流程如下图所示。

图3-5 系统业务流程图
在上一章节中主要对系统的功能性需求和非功能性需求进行分析,并且根据需求分析了本大学生校园兼职系统中的用例。那么接下来就要开始对本大学生校园兼职系统的架构、主要功能和数据库开始进行设计。大学生校园兼职系统根据前面章节的需求分析得出,其总体设计模块图如图4-1所示。

图4-1 系统功能结构图
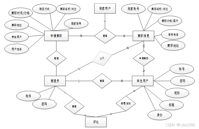
借助目前的UML建模软件,ER图使其他用户可以快速轻松地了解系统的功能以及他们之间的关系。根据就业信息的系统分析结果,结合系统的功能模块设计,设计出符合系统的各信息实体。
系统的主要实体间关系E-R图如下图所示。
图4-2 系统E-R图
数据库是大学生校园兼职系统的数据处理的基础,也是为界面数据的展示与存储的关键。大学生校园兼职系统的数据库表如下。
表access_token (登陆访问时长)
| 编号 | 名称 | 数据类型 | 长度 | 小数位 | 允许空值 | 主键 | 默认值 | 说明 |
| 1 | token_id | int | 10 | 0 | N | Y | 临时访问牌ID | |
| 2 | token | varchar | 64 | 0 | Y | N | 临时访问牌 | |
| 3 | info | text | 65535 | 0 | Y | N | ||
| 4 | maxage | int | 10 | 0 | N | N | 2 | 最大寿命:默认2小时 |
| 5 | create_time | timestamp | 19 | 0 | N | N | CURRENT_TIMESTAMP | 创建时间: |
| 6 | update_time | timestamp | 19 | 0 | N | N | CURRENT_TIMESTAMP | 更新时间: |
| 7 | user_id | int | 10 | 0 | N | N | 0 | 用户编号: |
表applying_for_part_time_jobs (申请兼职)
| 编号 | 名称 | 数据类型 | 长度 | 小数位 | 允许空值 | 主键 | 默认值 | 说明 |
| 1 | applying_for_part_time_jobs_id | int | 10 | 0 | N | Y | 申请兼职ID | |
| 2 | merchant_account | int | 10 | 0 | Y | N | 0 | 商家账号 |
| 3 | part_time_name | varchar | 64 | 0 | Y | N | 兼职名称 | |
| 4 | part_time_job | varchar | 64 | 0 | Y | N | 兼职岗位 | |
| 5 | part_time_price | varchar | 64 | 0 | Y | N | 兼职价格 | |
| 6 | part_time | varchar | 64 | 0 | Y | N | 兼职时间 | |
| 7 | part_time_address | varchar | 64 | 0 | Y | N | 兼职地址 | |
| 8 | student_users | int | 10 | 0 | Y | N | 0 | 学生用户 |
| 9 | user_name | varchar | 64 | 0 | Y | N | 用户姓名 | |
| 10 | contact_information | varchar | 64 | 0 | Y | N | 联系方式 | |
| 11 | department_class | varchar | 64 | 0 | Y | N | 院系班级 | |
| 12 | application_time | datetime | 19 | 0 | Y | N | 申请时间 | |
| 13 | application_description | text | 65535 | 0 | Y | N | 申请说明 | |
| 14 | examine_state | varchar | 16 | 0 | N | N | 未审核 | 审核状态 |
| 15 | examine_reply | varchar | 16 | 0 | Y | N | 审核回复 | |
| 16 | create_time | datetime | 19 | 0 | N | N | CURRENT_TIMESTAMP | 创建时间 |
| 17 | update_time | timestamp | 19 | 0 | N | N | CURRENT_TIMESTAMP | 更新时间 |
| 编号 | 名称 | 数据类型 | 长度 | 小数位 | 允许空值 | 主键 | 默认值 | 说明 |
| 1 | article_id | mediumint | 8 | 0 | N | Y | 文章id:[0,8388607] | |
| 2 | title | varchar | 125 | 0 | N | Y | 标题:[0,125]用于文章和html的title标签中 | |
| 3 | type | varchar | 64 | 0 | N | N | 0 | 文章分类:[0,1000]用来搜索指定类型的文章 |
| 4 | hits | int | 10 | 0 | N | N | 0 | 点击数:[0,1000000000]访问这篇文章的人次 |
| 5 | praise_len | int | 10 | 0 | N | N | 0 | 点赞数 |
| 6 | create_time | timestamp | 19 | 0 | N | N | CURRENT_TIMESTAMP | 创建时间: |
| 7 | update_time | timestamp | 19 | 0 | N | N | CURRENT_TIMESTAMP | 更新时间: |
| 8 | source | varchar | 255 | 0 | Y | N | 来源:[0,255]文章的出处 | |
| 9 | url | varchar | 255 | 0 | Y | N | 来源地址:[0,255]用于跳转到发布该文章的网站 | |
| 10 | tag | varchar | 255 | 0 | Y | N | 标签:[0,255]用于标注文章所属相关内容,多个标签用空格隔开 | |
| 11 | content | longtext | 2147483647 | 0 | Y | N | 正文:文章的主体内容 | |
| 12 | img | varchar | 255 | 0 | Y | N | 封面图 | |
| 13 | description | text | 65535 | 0 | Y | N | 文章描述 |
| 编号 | 名称 | 数据类型 | 长度 | 小数位 | 允许空值 | 主键 | 默认值 | 说明 |
| 1 | type_id | smallint | 5 | 0 | N | Y | 分类ID:[0,10000] | |
| 2 | display | smallint | 5 | 0 | N | N | 100 | 显示顺序:[0,1000]决定分类显示的先后顺序 |
| 3 | name | varchar | 16 | 0 | N | N | 分类名称:[2,16] | |
| 4 | father_id | smallint | 5 | 0 | N | N | 0 | 上级分类ID:[0,32767] |
| 5 | description | varchar | 255 | 0 | Y | N | 描述:[0,255]描述该分类的作用 | |
| 6 | icon | text | 65535 | 0 | Y | N | 分类图标: | |
| 7 | url | varchar | 255 | 0 | Y | N | 外链地址:[0,255]如果该分类是跳转到其他网站的情况下,就在该URL上设置 | |
| 8 | create_time | timestamp | 19 | 0 | N | N | CURRENT_TIMESTAMP | 创建时间: |
| 9 | update_time | timestamp | 19 | 0 | N | N | CURRENT_TIMESTAMP | 更新时间: |
| 编号 | 名称 | 数据类型 | 长度 | 小数位 | 允许空值 | 主键 | 默认值 | 说明 |
| 1 | auth_id | int | 10 | 0 | N | Y | 授权ID: | |
| 2 | user_group | varchar | 64 | 0 | Y | N | 用户组: | |
| 3 | mod_name | varchar | 64 | 0 | Y | N | 模块名: | |
| 4 | table_name | varchar | 64 | 0 | Y | N | 表名: | |
| 5 | page_title | varchar | 255 | 0 | Y | N | 页面标题: | |
| 6 | path | varchar | 255 | 0 | Y | N | 路由路径: | |
| 7 | position | varchar | 32 | 0 | Y | N | 位置: | |
| 8 | mode | varchar | 32 | 0 | N | N | _blank | 跳转方式: |
| 9 | add | tinyint | 3 | 0 | N | N | 1 | 是否可增加: |
| 10 | del | tinyint | 3 | 0 | N | N | 1 | 是否可删除: |
| 11 | set | tinyint | 3 | 0 | N | N | 1 | 是否可修改: |
| 12 | get | tinyint | 3 | 0 | N | N | 1 | 是否可查看: |
| 13 | field_add | text | 65535 | 0 | Y | N | 添加字段: | |
| 14 | field_set | text | 65535 | 0 | Y | N | 修改字段: | |
| 15 | field_get | text | 65535 | 0 | Y | N | 查询字段: | |
| 16 | table_nav_name | varchar | 500 | 0 | Y | N | 跨表导航名称: | |
| 17 | table_nav | varchar | 500 | 0 | Y | N | 跨表导航: | |
| 18 | option | text | 65535 | 0 | Y | N | 配置: | |
| 19 | create_time | timestamp | 19 | 0 | N | N | CURRENT_TIMESTAMP | 创建时间: |
| 20 | update_time | timestamp | 19 | 0 | N | N | CURRENT_TIMESTAMP | 更新时间: |
| 编号 | 名称 | 数据类型 | 长度 | 小数位 | 允许空值 | 主键 | 默认值 | 说明 |
| 1 | collect_id | int | 10 | 0 | N | Y | 收藏ID: | |
| 2 | user_id | int | 10 | 0 | N | N | 0 | 收藏人ID: |
| 3 | source_table | varchar | 255 | 0 | Y | N | 来源表: | |
| 4 | source_field | varchar | 255 | 0 | Y | N | 来源字段: | |
| 5 | source_id | int | 10 | 0 | N | N | 0 | 来源ID: |
| 6 | title | varchar | 255 | 0 | Y | N | 标题: | |
| 7 | img | varchar | 255 | 0 | Y | N | 封面: | |
| 8 | create_time | timestamp | 19 | 0 | N | N | CURRENT_TIMESTAMP | 创建时间: |
| 9 | update_time | timestamp | 19 | 0 | N | N | CURRENT_TIMESTAMP | 更新时间: |
| 编号 | 名称 | 数据类型 | 长度 | 小数位 | 允许空值 | 主键 | 默认值 | 说明 |
| 1 | comment_id | int | 10 | 0 | N | Y | 评论ID: | |
| 2 | user_id | int | 10 | 0 | N | N | 0 | 评论人ID: |
| 3 | reply_to_id | int | 10 | 0 | N | N | 0 | 回复评论ID:空为0 |
| 4 | content | longtext | 2147483647 | 0 | Y | N | 内容: | |
| 5 | nickname | varchar | 255 | 0 | Y | N | 昵称: | |
| 6 | avatar | varchar | 255 | 0 | Y | N | 头像地址:[0,255] | |
| 7 | create_time | timestamp | 19 | 0 | N | N | CURRENT_TIMESTAMP | 创建时间: |
| 8 | update_time | timestamp | 19 | 0 | N | N | CURRENT_TIMESTAMP | 更新时间: |
| 9 | source_table | varchar | 255 | 0 | Y | N | 来源表: | |
| 10 | source_field | varchar | 255 | 0 | Y | N | 来源字段: | |
| 11 | source_id | int | 10 | 0 | N | N | 0 | 来源ID: |
| 编号 | 名称 | 数据类型 | 长度 | 小数位 | 允许空值 | 主键 | 默认值 | 说明 |
| 1 | hits_id | int | 10 | 0 | N | Y | 点赞ID: | |
| 2 | user_id | int | 10 | 0 | N | N | 0 | 点赞人: |
| 3 | create_time | timestamp | 19 | 0 | N | N | CURRENT_TIMESTAMP | 创建时间: |
| 4 | update_time | timestamp | 19 | 0 | N | N | CURRENT_TIMESTAMP | 更新时间: |
| 5 | source_table | varchar | 255 | 0 | Y | N | 来源表: | |
| 6 | source_field | varchar | 255 | 0 | Y | N | 来源字段: | |
| 7 | source_id | int | 10 | 0 | N | N | 0 | 来源ID: |
| 编号 | 名称 | 数据类型 | 长度 | 小数位 | 允许空值 | 主键 | 默认值 | 说明 |
| 1 | merchant_users_id | int | 10 | 0 | N | Y | 商家用户ID | |
| 2 | merchant_name | varchar | 64 | 0 | Y | N | 商家姓名 | |
| 3 | merchant_gender | varchar | 64 | 0 | Y | N | 商家性别 | |
| 4 | examine_state | varchar | 16 | 0 | N | N | 已通过 | 审核状态 |
| 5 | user_id | int | 10 | 0 | N | N | 0 | 用户ID |
| 6 | create_time | datetime | 19 | 0 | N | N | CURRENT_TIMESTAMP | 创建时间 |
| 7 | update_time | timestamp | 19 | 0 | N | N | CURRENT_TIMESTAMP | 更新时间 |
| 编号 | 名称 | 数据类型 | 长度 | 小数位 | 允许空值 | 主键 | 默认值 | 说明 |
| 1 | notice_id | mediumint | 8 | 0 | N | Y | 公告id: | |
| 2 | title | varchar | 125 | 0 | N | N | 标题: | |
| 3 | content | longtext | 2147483647 | 0 | Y | N | 正文: | |
| 4 | create_time | timestamp | 19 | 0 | N | N | CURRENT_TIMESTAMP | 创建时间: |
| 5 | update_time | timestamp | 19 | 0 | N | N | CURRENT_TIMESTAMP | 更新时间: |
| 编号 | 名称 | 数据类型 | 长度 | 小数位 | 允许空值 | 主键 | 默认值 | 说明 |
| 1 | part_time_information_id | int | 10 | 0 | N | Y | 兼职信息ID | |
| 2 | merchant_account | int | 10 | 0 | Y | N | 0 | 商家账号 |
| 3 | part_time_name | varchar | 64 | 0 | Y | N | 兼职名称 | |
| 4 | part_time_job | varchar | 64 | 0 | Y | N | 兼职岗位 | |
| 5 | part_time_price | varchar | 64 | 0 | Y | N | 兼职价格 | |
| 6 | part_time_pictures | varchar | 255 | 0 | Y | N | 兼职图片 | |
| 7 | part_time | varchar | 64 | 0 | Y | N | 兼职时间 | |
| 8 | consultation_hotline | varchar | 16 | 0 | Y | N | 咨询电话 | |
| 9 | part_time_address | text | 65535 | 0 | Y | N | 兼职地址 | |
| 10 | hits | int | 10 | 0 | N | N | 0 | 点击数 |
| 11 | praise_len | int | 10 | 0 | N | N | 0 | 点赞数 |
| 12 | create_time | datetime | 19 | 0 | N | N | CURRENT_TIMESTAMP | 创建时间 |
| 13 | update_time | timestamp | 19 | 0 | N | N | CURRENT_TIMESTAMP | 更新时间 |
| 编号 | 名称 | 数据类型 | 长度 | 小数位 | 允许空值 | 主键 | 默认值 | 说明 |
| 1 | part_time_type_id | int | 10 | 0 | N | Y | 兼职类型ID | |
| 2 | part_time_classification | varchar | 64 | 0 | Y | N | 兼职分类 | |
| 3 | create_time | datetime | 19 | 0 | N | N | CURRENT_TIMESTAMP | 创建时间 |
| 4 | update_time | timestamp | 19 | 0 | N | N | CURRENT_TIMESTAMP | 更新时间 |
| 编号 | 名称 | 数据类型 | 长度 | 小数位 | 允许空值 | 主键 | 默认值 | 说明 |
| 1 | praise_id | int | 10 | 0 | N | Y | 点赞ID: | |
| 2 | user_id | int | 10 | 0 | N | N | 0 | 点赞人: |
| 3 | create_time | timestamp | 19 | 0 | N | N | CURRENT_TIMESTAMP | 创建时间: |
| 4 | update_time | timestamp | 19 | 0 | N | N | CURRENT_TIMESTAMP | 更新时间: |
| 5 | source_table | varchar | 255 | 0 | Y | N | 来源表: | |
| 6 | source_field | varchar | 255 | 0 | Y | N | 来源字段: | |
| 7 | source_id | int | 10 | 0 | N | N | 0 | 来源ID: |
| 8 | status | bit | 1 | 0 | N | N | 1 | 点赞状态:1为点赞,0已取消 |
| 编号 | 名称 | 数据类型 | 长度 | 小数位 | 允许空值 | 主键 | 默认值 | 说明 |
| 1 | slides_id | int | 10 | 0 | N | Y | 轮播图ID: | |
| 2 | title | varchar | 64 | 0 | Y | N | 标题: | |
| 3 | content | varchar | 255 | 0 | Y | N | 内容: | |
| 4 | url | varchar | 255 | 0 | Y | N | 链接: | |
| 5 | img | varchar | 255 | 0 | Y | N | 轮播图: | |
| 6 | hits | int | 10 | 0 | N | N | 0 | 点击量: |
| 7 | create_time | timestamp | 19 | 0 | N | N | CURRENT_TIMESTAMP | 创建时间: |
| 8 | update_time | timestamp | 19 | 0 | N | N | CURRENT_TIMESTAMP | 更新时间: |
| 编号 | 名称 | 数据类型 | 长度 | 小数位 | 允许空值 | 主键 | 默认值 | 说明 |
| 1 | student_users_id | int | 10 | 0 | N | Y | 学生用户ID | |
| 2 | user_name | varchar | 64 | 0 | Y | N | 用户姓名 | |
| 3 | user_gender | varchar | 64 | 0 | Y | N | 用户性别 | |
| 4 | contact_information | varchar | 16 | 0 | Y | N | 联系方式 | |
| 5 | department_class | varchar | 64 | 0 | Y | N | 院系班级 | |
| 6 | examine_state | varchar | 16 | 0 | N | N | 已通过 | 审核状态 |
| 7 | user_id | int | 10 | 0 | N | N | 0 | 用户ID |
| 8 | create_time | datetime | 19 | 0 | N | N | CURRENT_TIMESTAMP | 创建时间 |
| 9 | update_time | timestamp | 19 | 0 | N | N | CURRENT_TIMESTAMP | 更新时间 |
| 编号 | 名称 | 数据类型 | 长度 | 小数位 | 允许空值 | 主键 | 默认值 | 说明 |
| 1 | upload_id | int | 10 | 0 | N | Y | 上传ID | |
| 2 | name | varchar | 64 | 0 | Y | N | 文件名 | |
| 3 | path | varchar | 255 | 0 | Y | N | 访问路径 | |
| 4 | file | varchar | 255 | 0 | Y | N | 文件路径 | |
| 5 | display | varchar | 255 | 0 | Y | N | 显示顺序 | |
| 6 | father_id | int | 10 | 0 | Y | N | 0 | 父级ID |
| 7 | dir | varchar | 255 | 0 | Y | N | 文件夹 | |
| 8 | type | varchar | 32 | 0 | Y | N | 文件类型 |
| 编号 | 名称 | 数据类型 | 长度 | 小数位 | 允许空值 | 主键 | 默认值 | 说明 |
| 1 | user_id | mediumint | 8 | 0 | N | Y | 用户ID:[0,8388607]用户获取其他与用户相关的数据 | |
| 2 | state | smallint | 5 | 0 | N | N | 1 | 账户状态:[0,10](1可用|2异常|3已冻结|4已注销) |
| 3 | user_group | varchar | 32 | 0 | Y | N | 所在用户组:[0,32767]决定用户身份和权限 | |
| 4 | login_time | timestamp | 19 | 0 | N | N | CURRENT_TIMESTAMP | 上次登录时间: |
| 5 | phone | varchar | 11 | 0 | Y | N | 手机号码:[0,11]用户的手机号码,用于找回密码时或登录时 | |
| 6 | phone_state | smallint | 5 | 0 | N | N | 0 | 手机认证:[0,1](0未认证|1审核中|2已认证) |
| 7 | username | varchar | 16 | 0 | N | N | 用户名:[0,16]用户登录时所用的账户名称 | |
| 8 | nickname | varchar | 16 | 0 | Y | N | 昵称:[0,16] | |
| 9 | password | varchar | 64 | 0 | N | N | 密码:[0,32]用户登录所需的密码,由6-16位数字或英文组成 | |
| 10 | | varchar | 64 | 0 | Y | N | 邮箱:[0,64]用户的邮箱,用于找回密码时或登录时 | |
| 11 | email_state | smallint | 5 | 0 | N | N | 0 | 邮箱认证:[0,1](0未认证|1审核中|2已认证) |
| 12 | avatar | varchar | 255 | 0 | Y | N | 头像地址:[0,255] | |
| 13 | open_id | varchar | 255 | 0 | Y | N | 针对获取用户信息字段 | |
| 14 | create_time | timestamp | 19 | 0 | N | N | CURRENT_TIMESTAMP | 创建时间: |
| 15 | vip_level | varchar | 255 | 0 | Y | N | 会员等级 | |
| 16 | vip_discount | double | 11 | 2 | Y | N | 0.00 | 会员折扣 |
| 编号 | 名称 | 数据类型 | 长度 | 小数位 | 允许空值 | 主键 | 默认值 | 说明 |
| 1 | group_id | mediumint | 8 | 0 | N | Y | 用户组ID:[0,8388607] | |
| 2 | display | smallint | 5 | 0 | N | N | 100 | 显示顺序:[0,1000] |
| 3 | name | varchar | 16 | 0 | N | N | 名称:[0,16] | |
| 4 | description | varchar | 255 | 0 | Y | N | 描述:[0,255]描述该用户组的特点或权限范围 | |
| 5 | source_table | varchar | 255 | 0 | Y | N | 来源表: | |
| 6 | source_field | varchar | 255 | 0 | Y | N | 来源字段: | |
| 7 | source_id | int | 10 | 0 | N | N | 0 | 来源ID: |
| 8 | register | smallint | 5 | 0 | Y | N | 0 | 注册位置: |
| 9 | create_time | timestamp | 19 | 0 | N | N | CURRENT_TIMESTAMP | 创建时间: |
| 10 | update_time | timestamp | 19 | 0 | N | N | CURRENT_TIMESTAMP | 更新时间: |
首页主要分别展示各个模块的最新动态,浏览者可以很清楚地看到不同模块的最新更新内容。并且系统首页每个部分可以跳转到相对应的模块,方便浏览者选择感兴趣的地方。
前端首页载入流程图如下所示。

图5-1 首页载入流程
前端首页如下图所示。

图5-2 首页界面
-
-
- 用户登录模块
-
在登录界面中输入用户名+密码,然后选择相应的角色,点击“登录”按钮,系统会在用户数据库表中匹配相应用户的帐户,如果用户名+密码正确,则会登录到系统中每个用户的主管理界面,否则会提示相应的信息,如果是忘记了密码,请返回登录界面。
用户登录流程图如下所示。

图5-3登录流程图
系统登录界面如下所示。

图5-4系统登录界面
登录的逻辑代码如下所示。
* 登录
* @param data
* @param httpServletRequest
* @return
*/
@PostMapping("login")
public Map<String, Object> login(@RequestBody Map<String, String> data, HttpServletRequest httpServletRequest) {
log.info("[执行登录接口]");
String username = data.get("username");
String email = data.get("email");
String phone = data.get("phone");
String password = data.get("password");
List resultList = null;
QueryWrapper wrapper = new QueryWrapper<User>();
Map<String, String> map = new HashMap<>();
if(username != null && "".equals(username) == false){
map.put("username", username);
resultList = service.selectBaseList(service.select(map, new HashMap<>()));
}
else if(email != null && "".equals(email) == false){
map.put("email", email);
resultList = service.selectBaseList(service.select(map, new HashMap<>()));
}
else if(phone != null && "".equals(phone) == false){
map.put("phone", phone);
resultList = service.selectBaseList(service.select(map, new HashMap<>()));
}else{
return error(30000, "账号或密码不能为空");
}
if (resultList == null || password == null) {
return error(30000, "账号或密码不能为空");
}
//判断是否有这个用户
if (resultList.size()<=0){
return error(30000,"用户不存在");
}
User byUsername = (User) resultList.get(0);
Map<String, String> groupMap = new HashMap<>();
groupMap.put("name",byUsername.getUserGroup());
List groupList = userGroupService.selectBaseList(userGroupService.select(groupMap, new HashMap<>()));
if (groupList.size()<1){
return error(30000,"用户组不存在");
}
UserGroup userGroup = (UserGroup) groupList.get(0);
//查询用户审核状态
if (!StringUtils.isEmpty(userGroup.getSourceTable())){
String res = service.selectExamineState(userGroup.getSourceTable(),byUsername.getUserId());
if (res==null){
return error(30000,"用户不存在");
}
if (!res.equals("已通过")){
return error(30000,"该用户审核未通过");
}
}
//查询用户状态
if (byUsername.getState()!=1){
return error(30000,"用户非可用状态,不能登录");
}
String md5password = service.encryption(password);
if (byUsername.getPassword().equals(md5password)) {
// 存储Token到数据库
AccessToken accessToken = new AccessToken();
accessToken.setToken(UUID.randomUUID().toString().replaceAll("-", ""));
accessToken.setUser_id(byUsername.getUserId());
tokenService.save(accessToken);
// 返回用户信息
JSONObject user = JSONObject.parseObject(JSONObject.toJSONString(byUsername));
user.put("token", accessToken.getToken());
JSONObject ret = new JSONObject();
ret.put("obj",user);
return success(ret);
} else {
return error(30000, "账号或密码不正确");
}
}
public String select(Map<String,String> query,Map<String,String> config){
StringBuffer sql = new StringBuffer("select ");
sql.append(config.get(FindConfig.FIELD) == null || "".equals(config.get(FindConfig.FIELD)) ? "*" : config.get(FindConfig.FIELD)).append(" ");
sql.append("from ").append("`").append(table).append("`").append(toWhereSql(query, "0".equals(config.get(FindConfig.LIKE))));
if (config.get(FindConfig.GROUP_BY) != null && !"".equals(config.get(FindConfig.GROUP_BY))){
sql.append("group by ").append(config.get(FindConfig.GROUP_BY)).append(" ");
}
if (config.get(FindConfig.ORDER_BY) != null && !"".equals(config.get(FindConfig.ORDER_BY))){
sql.append("order by ").append(config.get(FindConfig.ORDER_BY)).append(" ");
}
if (config.get(FindConfig.PAGE) != null && !"".equals(config.get(FindConfig.PAGE))){
int page = config.get(FindConfig.PAGE) != null && !"".equals(config.get(FindConfig.PAGE)) ? Integer.parseInt(config.get(FindConfig.PAGE)) : 1;
int limit = config.get(FindConfig.SIZE) != null && !"".equals(config.get(FindConfig.SIZE)) ? Integer.parseInt(config.get(FindConfig.SIZE)) : 10;
sql.append(" limit ").append( (page-1)*limit ).append(" , ").append(limit);
}
log.info("[{}] - 查询操作,sql: {}",table,sql);
return sql.toString();
}
public List selectBaseList(String select) {
List<Map<String,Object>> mapList = baseMapper.selectBaseList(select);
List<E> list = new ArrayList<>();
for (Map<String,Object> map:mapList) {
list.add(JSON.parseObject(JSON.toJSONString(map),eClass));
}
return list;
}
注册模块满足用户两部分,当用户想要进行资料相关信息的查询管理的时候,就必须进行登录,如果没有账号的话,在登录界面,点击“注册”按钮就会跳转到注册的界面,根据提示填写好注册信息,添加提交,注册的信息在数据库中就添加完成了,然后再输入填写好的账号和密码进行登录。
用户注册界面如下所示。

图5-5用户注册界面
用户注册的逻辑代码如下所示。
* @return
*/
@PostMapping("register")
public Map<String, Object> signUp(HttpServletRequest request) throws IOException {
// 查询用户
Map<String, String> query = new HashMap<>();
Map<String,Object> map = service.readBody(request.getReader());
query.put("username",String.valueOf(map.get("username")));
List list = service.selectBaseList(service.select(query, new HashMap<>()));
if (list.size()>0){
return error(30000, "用户已存在");
}
map.put("password",service.encryption(String.valueOf(map.get("password"))));
service.insert(map);
return success(1);
}
public Map<String,Object> readBody(BufferedReader reader){
BufferedReader br = null;
StringBuilder sb = new StringBuilder("");
try{
br = reader;
String str;
while ((str = br.readLine()) != null){
sb.append(str);
}
br.close();
String json = sb.toString();
return JSONObject.parseObject(json, Map.class);
}catch (IOException e){
e.printStackTrace();
}finally{
if (null != br){
try{
br.close();
}catch (IOException e){
e.printStackTrace();
}
}
}
return null;
}
public void insert(Map<String,Object> body){
E entity = JSON.parseObject(JSON.toJSONString(body),eClass);
baseMapper.insert(entity);
log.info("[{}] - 插入操作:{}",entity);
}
当前台学生用户点击大学生校园兼职系统中的“兼职信息”后将会进入到“兼职信息”列表的界面,然后选择想要查看的兼职信息,点击进入到详细界面,在详细界面可以查看包括兼职岗位、商家账号、兼职名称、兼职价格、兼职图片、兼职时间、咨询电话等信息,学生用户可以进行申请兼职、点赞、收藏、评论等操作。
兼职信息详情界面如下图所示。

图5-6兼职信息详情界面
申请兼职界面如下图所示。

图5-7求职界面
-
-
- 学生用户我的模块
-
前台用户点击“我的”模块,可以查看和管理个人相关的信息和任务,包括基本信息、收藏、申请兼职功能模块。
学生用户我的界面如下图所示。

图5-8学生用户我的界面
在校园资讯部分,学生用户可以浏览各种校园新闻,对于感兴趣的内容可以点赞、收藏,甚至发表评论。他们还可以回复其他用户的评论,与同学进行互动。
校园资讯界面如下图所示。

图5-9校园资讯详情界面
前台商家用户点击“我的”模块,可以查看和管理个人相关的信息和任务,包括基本信息、收藏、兼职信息、申请兼职功能模块。
商家用户我的界面如下图所示。

图5-10商家用户我的界面
“申请兼职”部分是商家用户管理学生用户兼职申请的核心区域。在这里,用户可以查看所有申请兼职的列表详情,包括申请者的信息、申请的兼职岗位等。用户还可以根据兼职名称、岗位、时间和审核状态进行搜索,以快速定位到特定的申请。最重要的是,商家用户可以对这些申请进行审核,并给出明确的回复,确保招聘流程的高效和透明。

图5-11商家用户申请兼职界面
审核学生用户申请兼职如下图所示。

图5-12审核学生用户申请兼职界面
-
- 后台管理模块的实现
后台管理员在“系统用户”这一菜单中可以对学生用户、商家用户和管理人员的账号信息进行添加管控。
管理员系统用户管理界面如下图所示。
图5-13管理员系统用户管理界面
-
-
- 系统管理模块
-
管理员点击“系统管理”菜单可以对系统的轮播图进行管理,查看到系统中的所有轮播图信息,对已经存在的轮播图,管理员可以修改,也可以发布新的轮播图信息。
轮播图管理界面如下所示。
图5-14轮播图管理界面
-
-
- 平台公告管理模块
-
管理员点击“平台公告管理”菜单可以对系统的公告信息进行管理,查看到系统中的所有平台公告信息,对已经存在的平台公告,管理员可以修改,也可以发布新的平台公告信息。
平台公告管理界面如下所示。
图5-15平台公告管理界面
管理员点击“资源管理”菜单能够对大学生校园兼职系统内的校园资讯、分类列表进行增删改查。
资源管理界面如下所示。
图5-16资源管理界面
管理员可以管理兼职类型列表,包括添加新类型、查看类型详情、查询特定类型以及重置和删除类型。同时,通过兼职分类进行兼职搜索,方便用户快速找到符合需求的兼职信息。
兼职类型管理界面如下所示。
图5-17兼职类型管理界面
管理员可以管理兼职信息,包括添加新兼职、查看兼职详情、查询特定兼职以及重置和删除兼职信息。管理员还可以通过兼职名称、兼职岗位和时间进行搜索,提高信息管理效率。
兼职信息管理界面如下所示。
图5-18兼职信息管理界面
系统开发的最后一个步骤就是系统测试,系统测试也是整个系统十分重要的一个环节,测试的好坏关系到产品的发展。客户对软件的质量、性能和可靠性等需求就要通过测试来实现。测试过程要必须遵循严谨性、完善性、规范性的原则,测试的主要目的就是看看在系统运行中,是否会出现bug,然后对出现的bug进行调试,直到程序完美运行。但是软件的测试只能尽可能的减少bug,理论上来说是无法达到消除bug。但是bug越少,系统出错的几率就越低,用户使用起来也更方便、更安全。
系统测试包括:用户登录功能测试、校园资讯查看功能测试、兼职类型添加、兼职信息搜索、密码修改功能测试,如表6-1、6-2、6-3、6-4、6-5所示:
用户登录功能测试:
表6-1 用户登录功能测试表
| 用例名称 | 用户登录系统 |
| 目的 | 测试用户通过正确的用户名和密码可否登录功能 |
| 前提 | 未登录的情况下 |
| 测试流程 | 1) 进入登录页面 2) 输入正确的用户名和密码 |
| 预期结果 | 用户名和密码正确的时候,跳转到登录成功界面,反之则显示错误信息,提示重新输入 |
| 实际结果 | 实际结果与预期结果一致 |
校园资讯查看功能测试:
表6-2 校园资讯查看功能测试表
| 用例名称 | 校园资讯查看 |
| 目的 | 测试校园资讯查看功能 |
| 前提 | 用户登录 |
| 测试流程 | 点击校园资讯列表 |
| 预期结果 | 可以查看到所有校园资讯信息 |
| 实际结果 | 实际结果与预期结果一致 |
添加兼职类型界面测试:
表6-3 添加兼职类型界面测试表
| 用例名称 | 添加兼职类型测试用例 |
| 目的 | 测试兼职类型添加功能 |
| 前提 | 管理员正常登录情况下 |
| 测试流程 | 1)点击兼职类型管理,然后点击添加后并填写信息。 2)点击进行提交。 |
| 预期结果 | 提交以后,页面首页会显示新的兼职类型 |
| 实际结果 | 实际结果与预期结果一致 |
兼职信息搜索功能测试:
表6-4兼职信息搜索功能测试表
| 用例名称 | 兼职信息搜索测试 |
| 目的 | 测试兼职信息搜索功能 |
| 前提 | 无 |
| 测试流程 | 1)在搜索框填入搜索关键字。 2)点击搜索按钮。 |
| 预期结果 | 页面显示包含有搜索关键字的兼职信息 |
| 实际结果 | 实际结果与预期结果一致 |
密码修改搜索功能测试:
表6-5 密码修改功能测试表
| 用例名称 | 密码修改测试用例 |
| 目的 | 测试管理员密码修改功能 |
| 前提 | 管理员用户正常登录情况下 |
| 测试流程 | 1)管理员密码修改并完成填写。 2)点击进行提交。 |
| 预期结果 | 使用新的密码可以登录 |
| 实际结果 | 实际结果与预期结果一致 |
通过编写大学生校园兼职系统的测试用例,已经检测完毕用户登录功能测试、校园资讯查看功能测试、兼职类型添加、兼职信息搜索、密码修改功能测试,通过这5大模块为大学生校园兼职系统的后期推广运营提供了强力的技术支撑。
本文详述了微信小程序大学生校园兼职系统系统的设计与实现过程,该系统基于SSM框架构建后台。在开发语言方面,我们选择了Java,同时搭配开源的MySQL数据库管理平台,并使用HTML技术展示页面。
在开发之前,我们进行了充分的准备,广泛阅读和学习了大量文献资料。在系统的设计与开发过程中,我积累了丰富的方法和设计思路,这些对系统的开发起到了至关重要的作用。我们选择的技术栈,包括Web、Java、SSM和MySQL,都是我们熟悉且掌握的。这些技术的选择得益于我们过去的学习和实践经验,许多设计思路和方法都是在不断的学习过程中摸索出来的。
尽管我们面临的工作量较大,但得益于前期的积累和准备,我们仍然能够顺利完成这个项目。这表明,积累经验和充分准备是至关重要的。
在此过程中,我们也得到了老师和同学们的宝贵帮助和指导。他们的支持使我们能够成功地在预期时间内完成系统。同时,我们也意识到系统仍有待改进之处,由于我们的专业知识有限,无法做到尽善尽美。我们期待未来有机会将其进一步完善并投入实际使用。
参考文献
[1]Mohan A ,Jayaraman S ,Jayaraman B . A declarative approach to detecting design patterns from Java execution traces and source code [J]. Information and Software Technology, 2024, 171 107457-.
[2]Johnson C ,Moore K ,Johnson D . Maturing the concept of small-scale mining (SSM) in the Global North using concept evaluation criteria on the placer mining industry in Yukon, Canada [J]. Resources Policy, 2024, 91 104978-.
[3]江国粹. 基于高阶思维能力培养的“MySQL数据库技术”课程教学改革研究 [J]. 安徽电子信息职业技术学院学报, 2024, 23 (01): 39-43.
[4]Ghoshal A . Oracle’s MySQL HeatWave gets Vector Store, generative AI features [J]. InfoWorld.com, 2023,
[5]祝洪珍,吕旋,乔守明. 校园兼职软件一掌通平台的设计与实现 [J]. 软件, 2023, 44 (07): 26-28.
[6]张浩. SSM框架在Web应用开发中的设计与实现研究 [J]. 电脑知识与技术, 2023, 19 (08): 52-54.
[7]钱宇晴,庞婵,艾媛媛,等. 财会类专业大学生使用“顺手兼职”APP的可行性探析 [J]. 黑龙江人力资源和社会保障, 2022, (09): 125-127.
[8]周渠岸. 校园兼职平台的设计与实现 [J]. 电子技术, 2021, 50 (10): 70-71.
[9]李威,胡惠影. 地方校园兼职微信公众号平台设计与运营分析 [J]. 电脑知识与技术, 2021, 17 (22): 198-199+205.
[10]林峰,孙丽莹,刘禹廷. 大学生创业产品校园营销策略研究 [J]. 中国报业, 2021, (14): 84-85.
[11]刘颂迪. 大学生社会兼职的问题及其治理对策研究[D]. 云南师范大学, 2021.
[12]唐洁,杨立军. 大学生兼职特点及对其能力发展的影响研究 [J]. 校园心理, 2020, 18 (05): 443-447.
[13]周可,芦明. 移动端校园兼职平台的设计与实现 [J]. 福建电脑, 2020, 36 (09): 96-98.
[14]石海芹. 劳模、大国工匠将进校园担任兼职辅导员 [J]. 工会博览, 2020, (24): 8-9.
[15]张照彬. 兼职卫健副校长为校园健康“把脉” [J]. 云南教育(视界时政版), 2020, (06): 46-47.
[16]周群. “智慧校园”兼职APP可行性研究——以安徽省淮南市为例 [J]. 山西农经, 2020, (05): 125-126.
[17]谢汶彤. 在校大学生兼职现状与问题研究——基于218份问卷调查的分析 [J]. 现代营销(下旬刊), 2020, (02): 143-144.
[18]李方良,郝雨萱,温雅欣,等. 双创背景下校园兼职平台模式的优化研究 [J]. 农家参谋, 2020, (04): 290.
[19]马英瑞,刘美君,李宏博. Web平台上校园兼职系统的设计与实现 [J]. 福建电脑, 2019, 35 (10): 68-69.
[20]罗玉卿. 大学生校外兼职的法制保障路径——以大学生做兼职遭遇校园贷为切入点 [J]. 延边教育学院学报, 2019, 33 (05): 16-18.
致谢
这篇文章啊,真的花了我好多天好多夜才写完。过程挺不容易的,但好在有老师和同学们的帮忙,让我顺利度过了难关。特别感谢我的导师,每次遇到问题他都不厌其烦地帮我解决,还给了我很多宝贵的建议。还有那些教过我的老师们,真心谢谢你们!
另外,我写这篇文章也参考了很多国内外关于SSM技术的书籍。如果没有这些作者们的辛勤付出和科研成果,我肯定完不成这篇论文。所以,也要感谢那些在我论文中提到的学者们!
再次,我想对陪伴我度过这段艰难时光的同学们表示感谢。我们一同学习,一同探讨,一同进步。你们的陪伴让我感受到了团队的力量,也让我更加坚定了对技术的热爱和追求。希望我们未来还能继续携手前行,共同探索更广阔的知识领域。
在写这篇论文的过程中,我也深刻体会到了学术研究的严谨性和不易。每一次的实验、每一次的数据分析,都需要我们付出大量的时间和精力。但正是这种不断的探索和尝试,让我们能够不断突破自我,实现自我价值的提升。
最后,我要感谢我的家人,他们一直是我最坚实的后盾。在我写作期间,他们给了我无尽的支持和鼓励,让我能够全身心地投入到研究中。他们的爱和关心是我前进的最大动力,也是我永远的避风港。
虽然这篇论文已经完成,但对我来说,这只是一个开始。我将继续努力,不断提升自己的学术水平和实践能力,为未来的学术研究和事业发展打下坚实的基础。再次感谢所有在我成长道路上给予帮助和支持的人,谢谢你们!
请关注点赞+私信博主,免费领取项目源码
2128

被折叠的 条评论
为什么被折叠?



