目 录
摘要
科技进步的飞速发展引起人们日常生活的巨大变化,电子信息技术的飞速发展使得电子信息技术的各个领域的应用水平得到普及和应用。信息时代的到来已成为不可阻挡的时尚潮流,人类发展的历史正进入一个新时代。在现实运用中,应用软件的工作规则和开发步骤,采用SpringBoot 技术建设校园二手课本销售系统。
本设计主要实现集人性化、高效率、便捷等优点于一身的校园二手课本销售系统,完成系统用户、系统管理、公告通知管理、资源管理、商城管理管理等功能模块。系统通过浏览器与服务器进行通信,实现数据的交互与变更。本系统通过科学的管理方式、便捷的服务提高了工作效率,减少了数据存储上的错误和遗漏。校园二手课本销售系统采用基于B/S模式的Java 技术进行开发,使用SpringBoot 框架,借助MyEclipse编译器进行编写。数据存储方面,选用MySQL关系型数据库作为数据存储媒介。同时,配合前端的HTML+CSS技术,完成系统的开发。通过科学的管理方式和便捷的服务,该校园二手课本销售系统可以提高工作效率,减少数据存储上的错误和遗漏。它将成为一个高效且方便使用的工具,帮助用户更好地查询二手课本信息并进行购买。
关键词:Java;SpringBoot 框架;校园二手课本销售系统;MySQL。
Abstract
The rapid development of technological progress has caused tremendous changes in people's daily lives, and the rapid development of electronic information technology has popularized and applied the application level of electronic information technology in various fields. The arrival of the information age has become an unstoppable fashion trend, and the history of human development is entering a new era. In practical applications, the working rules and development steps of application software are used to build a campus second-hand textbook sales system using SpringBoot technology.
This design mainly implements a campus second-hand textbook sales system that combines the advantages of humanization, high efficiency, and convenience. It completes functional modules such as system user, system management, announcement notification management, resource management, and mall management. The system communicates with the server through a browser to achieve data exchange and change. This system improves work efficiency and reduces errors and omissions in data storage through scientific management and convenient services. The campus second-hand textbook sales system is developed using Java technology based on B/S mode, using the SpringBoot framework and the MyEclipse compiler. In terms of data storage, MySQL relational database is selected as the data storage medium. At the same time, in conjunction with the front-end HTML+CSS technology, complete the development of the system. Through scientific management methods and convenient services, the second-hand textbook sales system on campus can improve work efficiency and reduce errors and omissions in data storage. It will become an efficient and convenient tool to help users better search for second-hand textbook information and make purchases.
Keywords: Java; SpringBoot framework; Campus second-hand textbook sales system; MySQL.
1 绪论
1.1 选题背景与意义
在当今信息时代,随着科技的飞速发展和数字化教育的普及,校园二手课本销售系统作为一种便捷、高效的教育资源交流平台正逐渐受到关注。背景下,学生群体对课本的需求存在着明显的特点,每学年都需购买大量课本,但随着学习进度的推移,这些课本往往在学年结束后就失去了使用价值。同时,许多学生也有着需要购买二手课本的需求,以节省费用并减少资源浪费。
校园二手课本销售系统的设计与实现将为学生提供一个便捷的平台,使他们能够轻松地出售自己不再需要的课本,同时也可以在平台上寻找到所需的二手课本,实现资源的共享和循环利用。这不仅能够减轻学生和家长的经济负担,还有助于减少课本的浪费,促进绿色环保理念在校园中的推广。
此外,校园二手课本销售系统的建设还有利于促进校园内的信息共享和交流,加强学生之间的互助与合作,培养学生的资源共享意识和团队合作精神。通过这样的平台,学生可以更好地交流学习经验、分享教材资料,促进学术进步和知识传播。
因此,校园二手课本销售系统的设计与实现不仅具有明显的经济效益,还有助于促进资源循环利用、推动绿色环保意识的普及,同时也有利于促进校园内学生之间的互助交流和合作,为构建和谐、绿色的校园环境贡献力量。
目前,校园二手课本销售系统的开发正处于蓬勃发展的阶段。随着科技进步和教育信息化的推动,越来越多的高校和学生意识到二手课本交易的重要性和便利性。采用SpringBoot 技术构建校园二手课本销售系统,已经成为许多开发团队的首选。这种基于Java的技术架构,通过简化开发流程和提高系统性能,使得系统更加稳定、高效。同时,系统采用MySQL作为数据存储媒介,保障了数据的安全性和可靠性。
在前端方面,结合HTML+CSS技术,实现了用户友好的界面设计,提升了系统的易用性和用户体验。通过浏览器与服务器的通信,系统实现了数据的交互与变更,为学生提供了一个便捷、高效的二手课本交易平台。当前的开发工作主要集中在系统功能模块的完善和优化上,包括用户管理、商城信息管理、资源管理等方面。
同时,开发团队也在不断优化系统的安全性和稳定性,以确保系统能够满足日益增长的用户需求。校园二手课本销售系统的开发进程充满活力和潜力,为校园内学生提供了一个便捷、高效的二手课本交易平台,促进了资源的共享和循环利用,同时也推动了校园信息化建设的发展。
随着社会对教育资源共享的重视和学生对经济实惠的需求,校园二手课本销售系统的开发具有重要意义。通过这样的平台,学生可以更方便地买卖课本,节省开支并减少资源浪费;同时,也有助于促进校园内的信息共享与交流,加强学生之间的互助与合作。校园二手课本销售系统的发展将为校园教育提供新的可能性,推动教育信息化进程,为构建绿色、智慧的校园环境做出积极贡献。
本文共分为六章,章节内容安排如下:
第一章:引言。此章节对所设计和实现的系统的背景和状况以及意义进行详细的论述以及说明,同时进行了论文整体框架的结构的简要介绍。
第二章:系统需求分析。章节所做的主要的工作是对系统进行了技术、经济和操作方面可行性的分析;对系统实行了总体功能的需求、用例分析。
第三章:系统的设计。主要是对系统的功能结构进行设计,并对系统数据库的概念结构以及物理结构的设计进行了分析。
第四章:系统的实现。根据系统功能的划分,分别对系统所需要实现的前台客户功能和后台管理员功能进行了分析和说明。
第五章:系统测试。主要对系统的部分界面进行测试并对主要功能进行测试
2 二手课本销售系统分析
系统需求分析是系统开发的一个关键环节,它在系统的设计和实现上起到了一个承上启下的位置。系统需求分析是对所需要做的系统进行一个需求的挖掘,如果分析的准确可以精准的解决现实中碰到的问题。如果分析不到位会影响后期系统的实现。一个系统的优秀程度需求分析也是占据了非常大的比例,如果需求分析不到位,后面的系统设计要实现就是一个偏离导航的设计。
系统可行分析是对系统可行性进行的一个探讨。在探讨系统的可行性上我们主要从技术上的可行性和经济上的可行性以及法律层面的可行性上进行分析,如果三个层面度通过,我们则认为系统是比较可行的。
2.1.1 技术可行性分析
二手课本销售系统在数据的存储上使用的MySQL数据库,在二手课本销售系统开发中使用了Java、HTML、TOMCAT、SpringBoot这些开发工具的使用,能够给我们的编写工作带来许多的便利。系统使用B/S模式进行开发,使系统的可扩展性和维护性更佳,减少系统配置代码,简化编程代码,目前B/S模式是目前最受欢迎的一种模式。
从经济可行性上看项目在开发阶段需要一台开发PC,在生产阶段需要web服务器和数据库服务器。一台个人PC从经济上来看也不是太多问题,在后期的系统部署生产上来说,服务器的投入也不会过高,在经济层面上是一个比较可行的。
系统从法律层面上来看没有对第三方有其他法律层面的问题,系统数据库采用的MySQL开源社区数据库、框架采用的是开源的SpringBoot。系统资讯和相关内容也是符合法律层面的。在源码的管理上采用git开源进行管理,所以在法律可行性上是成立的。
二手课本销售系统我划分为了前台和后台两大部分,包括学生用户前台、学生用户后台和后台管理员两大角色。
学生用户前台功能模块:
- 用户注册登录:游客可以随时进入到系统中,对系统中的信息浏览,但是想要实现二手课本销售系统评论或购买操作,就必须有这个系统的账号,如果没有账号的话,可以注册用户进行相关的操作,同时用户还可以通过“我的”这个按钮对个人信息以及操作的信息进行管控。
- 首页:学生用户登录后,首先可以看到轮播图展示,快速了解校园动态。紧接着,他们可以浏览二手课本资讯和校园资讯,获取最新、最全的二手课本信息和校园新闻。
- 公告通知:系统会不定期发布重要公告和通知,学生用户可以及时查看,确保不遗漏任何关键信息。
- 校园资讯:学生用户可以浏览校园内的各类资讯信息,如学术活动、校园新闻等。他们可以对感兴趣的资讯点赞、收藏或发表评论,甚至可以通过关键词搜索功能快速找到所需内容。
- 二手课本:学生用户可以在此模块查看二手课本的商品列表和详情。他们可以根据需求搜索特定教材,选择心仪的商品并修改购买数量,然后立即购买或加入购物车。同时,他们还可以查看商品的销售量、库存等信息,以及为商品点赞。
- 商城管理:学生用户可以管理自己的购物行为,包括查看购物车内的商品、追踪订单状态等。
- 我的账户:在此模块,学生用户可以修改自己的头像、密码等账户信息,确保账户安全。
- 个人中心:学生用户可以访问自己的个人首页,查看商品销售金额和数量的统计表,了解自己的购物情况。
- 收藏:学生用户可以查看自己收藏的信息,并随时删除不再需要的收藏内容。
学生用户后台功能模块:
(1)后台首页:学生用户登录后台首页后,可以直观地查看商品销售金额统计和总销售数量统计的条形图,快速了解当前商城的销售情况,包括哪些商品销售较好,哪些商品可能需要调整策略等。
(2)商城管理:二手课本
在商城管理的二手课本部分,学生用户可以查看用户订单详情,包括订单状态、商品信息、购买者信息等。同时,学生用户还可以根据订单号、商品名称、状态进行搜索,快速定位到特定订单。如果需要,学生用户还可以重置搜索条件,重新开始搜索。对于不再需要的订单,学生用户可以选择删除。
此外,学生用户还可以发布自己的二手课本,通过简单的操作,填写课本信息、上传图片等,即可将闲置的课本发布到商城中,供其他用户购买。发布过程中,学生用户还可以根据标题、分类进行搜索,查看是否有类似的二手课本,避免重复发布。
订单列表:在订单列表部分,学生用户可以查看所有订单的详情,包括订单状态、商品信息、用户评论等。如果需要,学生用户还可以对订单进行添加、删除等操作。同时,学生用户还可以通过标题、分类进行搜索,快速定位到特定类型的订单。
对于用户评论,学生用户可以查看用户的反馈和评价,了解商品的质量和用户的满意度。如果需要,学生用户还可以对评论进行回复,与用户进行互动,提升用户体验。
管理员管理模块:
- 登录:管理员在后台可以输入用户名+密码进行登录,管理员的用户名和密码是在数据库中直接设定好的。
- 后台首页:管理员在后台首页可以直观地查看商品销售金额统计折线图,掌握销售趋势;同时,通过商品销售数量统计折线图,迅速了解各商品的销售热度。
- 系统用户管理:管理员可以全面管理系统内的用户,包括查看用户订单详情、进行增删改查操作。此外,管理员还能通过学生姓名和性别进行高效搜索,确保信息的准确性和管理的高效性。
- 系统管理:在系统管理模块,管理员拥有增删改查和查看详情的权限。管理员可以方便地管理系统的各项设置和配置,确保系统的稳定运行。
- 公告通知管理:管理员能够发布、编辑、删除和查看公告通知,确保重要信息能够及时传达给所有用户。同时,管理员还能根据需要进行搜索,快速定位特定公告。
- 资源管理:在资源管理方面,管理员负责校园资讯的增删改查和查看详情。管理员可以审核用户提交的资讯,确保其质量和合规性。此外,管理员还能通过标题、标签和分类进行搜索,快速找到相关资讯。资讯分类的管理同样包括增删改查和查看详情,管理员可以根据需要添加、编辑或删除分类,并通过类型名称进行搜索。
- 商城管理:在商城管理模块,管理员可以管理二手课本和分类列表。管理员可以添加新的二手课本信息,删除不再需要的课本,并查看订单详情和用户评论。同时,管理员还能通过标题和分类进行搜索,快速找到特定课本。分类列表的管理包括增删改查和查看详情,管理员可以根据需要调整分类设置。订单列表的管理则允许管理员查询、重置、删除和查看订单详情,通过订单号、商品名称和状态进行搜索,全面掌握商城的交易情况。
二手课本销售系统的非功能性需求,比如二手课本销售系统的安全性怎么样,可靠性怎么样,性能怎么样,可拓展性怎么样等。具体可以表示在如下2-1表格中:
表2-1二手课本销售系统非功能需求表
| 安全性 | 主要指二手课本销售系统数据库的安装,数据库的使用和密码的设定必须合乎规范。 |
| 可靠性 | 可靠性是指二手课本销售系统能够按照用户提交的指示进行操作,经过测试,可靠性90%以上。 |
| 性能 | 性能是影响二手课本销售系统占据市场的必要条件,所以性能最好要佳才好。 |
| 可扩展性 | 比如数据库预留多个属性,比如接口的使用等确保了系统的非功能性需求。 |
| 易用性 | 用户只要跟着二手课本销售系统的页面展示内容进行操作,就可以了。 |
| 可维护性 | 二手课本销售系统开发的可维护性是非常重要的,经过测试,可维护性没有问题 |
2.3 系统用例分析
二手课本销售系统的完整UML用例图分别是图2-1、图2-2、图2-3和图2-4。
图2-1就是学生用户角色的用例展示。
图2-1 二手课本销售系统学生用户角色前台用例图
图2-2就是学生用户角色的后台用例展示。

图2-2 二手课本销售系统学生用户角色后台用例图
图2-4就是管理员角色的用例展示。

图2-3 二手课本销售系统管理员角色用例图
2.4.1 数据流程
开发二手课本销售系统最主要的一个目的就是实现学生用户对商城信息购买的提交,图2-5就是系统的数据流图。

图2-5商城信息购买操作展开图
2.4.2 业务流程
分析完二手课本销售系统的数据流,那么接下来我们来看系统的业务流程,图2-6就是业务流程图:

本章主要通过对二手课本销售系统的可行性分析、功能需求分析、系统用例分析、系统流程分析,确定整个二手课本销售系统要实现的功能。同时也为二手课本销售系统的代码实现和测试提供了标准。
3 二手课本销售系统总体设计
本章主要讨论的内容包括二手课本销售系统的功能模块设计、数据库系统设计。
3.1 系统功能模块设计
在上一章节中主要对系统的功能性需求和非功能性需求进行分析,并且根据需求分析了本二手课本销售系统中的用例。那么接下来就要开始对本二手课本销售系统的架构、主要功能和数据库开始进行设计。二手课本销售系统根据前面章节的需求分析得出,其总体设计模块图如图3-1所示。
图3-1 二手课本销售系统功能模块图
3.1.2用户模块设计
本系统的用户包括前台和后台两种用户,模块的功能基本是相同的,前台用户比后台多了一个注册功能,所以以用户模块的结构图为例进行分析,用户模块结构图为例进行分析,如下图:
图3-2用户模块结构图
3.1.3 评论管理模块设计
二手课本销售系统是一个交流性质的公开平台,用户在平台上提交评论,增加用户之间的互动性。但是同时也为了更好的规范评论的内容,给予管理员删除不合适的评论的功能,所以需要专门设计一个评论管理模块,具体的结构图如下:

图3-3评论管理模块结构图
二手课本销售系统是需要存储不少评论信息,其模块功能结构,具体的结构图如下:

图3-4评论信息模块结构图
3.1.5商城管理模块设计
二手课本销售系统是中需要存储不少商城信息,其模块功能结构,具体的结构图如下:
图3-5商城信息模块结构图
数据库设计一般包括需求分析、概念模型设计、数据库表建立三大过程,其中需求分析前面章节已经阐述,概念模型设计有概念模型和逻辑结构设计两部分。
3.2.1 数据库概念结构设计
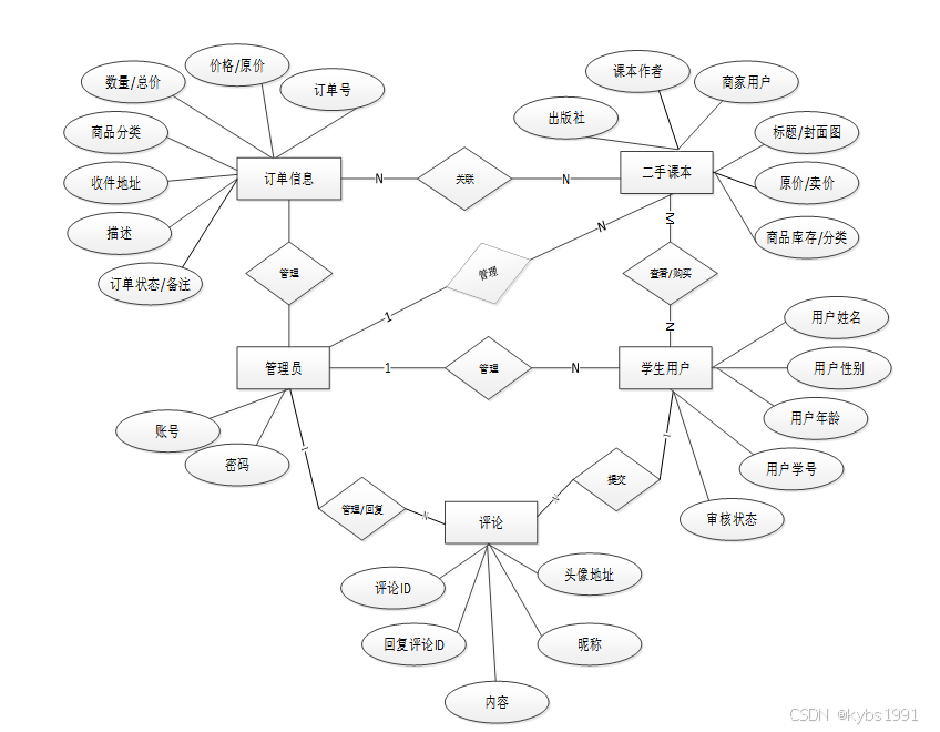
下面是整个二手课本销售系统中主要的数据库表总E-R实体关系图。
图3-6 二手课本销售系统总E-R关系图
通过上一小节中二手课本销售系统中总E-R关系图上得出一共需要创建很多个数据表。在此我主要罗列几个主要的数据库表结构设计。
| 编号 | 名称 | 数据类型 | 长度 | 小数位 | 允许空值 | 主键 | 默认值 | 说明 |
| 1 | token_id | int | 10 | 0 | N | Y | 临时访问牌ID | |
| 2 | token | varchar | 64 | 0 | Y | N | 临时访问牌 | |
| 3 | info | text | 65535 | 0 | Y | N | ||
| 4 | maxage | int | 10 | 0 | N | N | 2 | 最大寿命:默认2小时 |
| 5 | create_time | timestamp | 19 | 0 | N | N | CURRENT_TIMESTAMP | 创建时间: |
| 6 | update_time | timestamp | 19 | 0 | N | N | CURRENT_TIMESTAMP | 更新时间: |
| 7 | user_id | int | 10 | 0 | N | N | 0 | 用户编号: |
| 编号 | 名称 | 数据类型 | 长度 | 小数位 | 允许空值 | 主键 | 默认值 | 说明 |
| 1 | article_id | mediumint | 8 | 0 | N | Y | 文章id:[0,8388607] | |
| 2 | title | varchar | 125 | 0 | N | Y | 标题:[0,125]用于文章和html的title标签中 | |
| 3 | type | varchar | 64 | 0 | N | N | 0 | 文章分类:[0,1000]用来搜索指定类型的文章 |
| 4 | hits | int | 10 | 0 | N | N | 0 | 点击数:[0,1000000000]访问这篇文章的人次 |
| 5 | praise_len | int | 10 | 0 | N | N | 0 | 点赞数 |
| 6 | create_time | timestamp | 19 | 0 | N | N | CURRENT_TIMESTAMP | 创建时间: |
| 7 | update_time | timestamp | 19 | 0 | N | N | CURRENT_TIMESTAMP | 更新时间: |
| 8 | source | varchar | 255 | 0 | Y | N | 来源:[0,255]文章的出处 | |
| 9 | url | varchar | 255 | 0 | Y | N | 来源地址:[0,255]用于跳转到发布该文章的网站 | |
| 10 | tag | varchar | 255 | 0 | Y | N | 标签:[0,255]用于标注文章所属相关内容,多个标签用空格隔开 | |
| 11 | content | longtext | 2147483647 | 0 | Y | N | 正文:文章的主体内容 | |
| 12 | img | varchar | 255 | 0 | Y | N | 封面图 | |
| 13 | description | text | 65535 | 0 | Y | N | 文章描述 |
| 编号 | 名称 | 数据类型 | 长度 | 小数位 | 允许空值 | 主键 | 默认值 | 说明 |
| 1 | type_id | smallint | 5 | 0 | N | Y | 分类ID:[0,10000] | |
| 2 | display | smallint | 5 | 0 | N | N | 100 | 显示顺序:[0,1000]决定分类显示的先后顺序 |
| 3 | name | varchar | 16 | 0 | N | N | 分类名称:[2,16] | |
| 4 | father_id | smallint | 5 | 0 | N | N | 0 | 上级分类ID:[0,32767] |
| 5 | description | varchar | 255 | 0 | Y | N | 描述:[0,255]描述该分类的作用 | |
| 6 | icon | text | 65535 | 0 | Y | N | 分类图标: | |
| 7 | url | varchar | 255 | 0 | Y | N | 外链地址:[0,255]如果该分类是跳转到其他网站的情况下,就在该URL上设置 | |
| 8 | create_time | timestamp | 19 | 0 | N | N | CURRENT_TIMESTAMP | 创建时间: |
| 9 | update_time | timestamp | 19 | 0 | N | N | CURRENT_TIMESTAMP | 更新时间: |
| 编号 | 名称 | 数据类型 | 长度 | 小数位 | 允许空值 | 主键 | 默认值 | 说明 |
| 1 | auth_id | int | 10 | 0 | N | Y | 授权ID: | |
| 2 | user_group | varchar | 64 | 0 | Y | N | 用户组: | |
| 3 | mod_name | varchar | 64 | 0 | Y | N | 模块名: | |
| 4 | table_name | varchar | 64 | 0 | Y | N | 表名: | |
| 5 | page_title | varchar | 255 | 0 | Y | N | 页面标题: | |
| 6 | path | varchar | 255 | 0 | Y | N | 路由路径: | |
| 7 | position | varchar | 32 | 0 | Y | N | 位置: | |
| 8 | mode | varchar | 32 | 0 | N | N | _blank | 跳转方式: |
| 9 | add | tinyint | 3 | 0 | N | N | 1 | 是否可增加: |
| 10 | del | tinyint | 3 | 0 | N | N | 1 | 是否可删除: |
| 11 | set | tinyint | 3 | 0 | N | N | 1 | 是否可修改: |
| 12 | get | tinyint | 3 | 0 | N | N | 1 | 是否可查看: |
| 13 | field_add | text | 65535 | 0 | Y | N | 添加字段: | |
| 14 | field_set | text | 65535 | 0 | Y | N | 修改字段: | |
| 15 | field_get | text | 65535 | 0 | Y | N | 查询字段: | |
| 16 | table_nav_name | varchar | 500 | 0 | Y | N | 跨表导航名称: | |
| 17 | table_nav | varchar | 500 | 0 | Y | N | 跨表导航: | |
| 18 | option | text | 65535 | 0 | Y | N | 配置: | |
| 19 | create_time | timestamp | 19 | 0 | N | N | CURRENT_TIMESTAMP | 创建时间: |
| 20 | update_time | timestamp | 19 | 0 | N | N | CURRENT_TIMESTAMP | 更新时间: |
| 编号 | 名称 | 数据类型 | 长度 | 小数位 | 允许空值 | 主键 | 默认值 | 说明 |
| 1 | cart_id | int | 10 | 0 | N | Y | 购物车ID: | |
| 2 | title | varchar | 64 | 0 | Y | N | 标题: | |
| 3 | img | varchar | 255 | 0 | N | N | 0 | 图片: |
| 4 | user_id | int | 10 | 0 | N | N | 0 | 用户ID: |
| 5 | create_time | timestamp | 19 | 0 | N | N | CURRENT_TIMESTAMP | 创建时间: |
| 6 | update_time | timestamp | 19 | 0 | N | N | CURRENT_TIMESTAMP | 更新时间: |
| 7 | state | int | 10 | 0 | N | N | 0 | 状态:使用中,已失效 |
| 8 | price | double | 9 | 2 | N | N | 0.00 | 单价: |
| 9 | price_ago | double | 9 | 2 | N | N | 0.00 | 原价: |
| 10 | price_count | double | 11 | 2 | N | N | 0.00 | 总价: |
| 11 | num | int | 10 | 0 | N | N | 1 | 数量: |
| 12 | goods_id | mediumint | 8 | 0 | N | N | 商品id:[0,8388607] | |
| 13 | type | varchar | 64 | 0 | N | N | 未分类 | 商品分类: |
| 14 | description | varchar | 255 | 0 | Y | N | 描述:[0,255]用于产品规格描述 |
| 编号 | 名称 | 数据类型 | 长度 | 小数位 | 允许空值 | 主键 | 默认值 | 说明 |
| 1 | collect_id | int | 10 | 0 | N | Y | 收藏ID: | |
| 2 | user_id | int | 10 | 0 | N | N | 0 | 收藏人ID: |
| 3 | source_table | varchar | 255 | 0 | Y | N | 来源表: | |
| 4 | source_field | varchar | 255 | 0 | Y | N | 来源字段: | |
| 5 | source_id | int | 10 | 0 | N | N | 0 | 来源ID: |
| 6 | title | varchar | 255 | 0 | Y | N | 标题: | |
| 7 | img | varchar | 255 | 0 | Y | N | 封面: | |
| 8 | create_time | timestamp | 19 | 0 | N | N | CURRENT_TIMESTAMP | 创建时间: |
| 9 | update_time | timestamp | 19 | 0 | N | N | CURRENT_TIMESTAMP | 更新时间: |
| 编号 | 名称 | 数据类型 | 长度 | 小数位 | 允许空值 | 主键 | 默认值 | 说明 |
| 1 | comment_id | int | 10 | 0 | N | Y | 评论ID: | |
| 2 | user_id | int | 10 | 0 | N | N | 0 | 评论人ID: |
| 3 | reply_to_id | int | 10 | 0 | N | N | 0 | 回复评论ID:空为0 |
| 4 | content | longtext | 2147483647 | 0 | Y | N | 内容: | |
| 5 | nickname | varchar | 255 | 0 | Y | N | 昵称: | |
| 6 | avatar | varchar | 255 | 0 | Y | N | 头像地址:[0,255] | |
| 7 | create_time | timestamp | 19 | 0 | N | N | CURRENT_TIMESTAMP | 创建时间: |
| 8 | update_time | timestamp | 19 | 0 | N | N | CURRENT_TIMESTAMP | 更新时间: |
| 9 | source_table | varchar | 255 | 0 | Y | N | 来源表: | |
| 10 | source_field | varchar | 255 | 0 | Y | N | 来源字段: | |
| 11 | source_id | int | 10 | 0 | N | N | 0 | 来源ID: |
| 编号 | 名称 | 数据类型 | 长度 | 小数位 | 允许空值 | 主键 | 默认值 | 说明 |
| 1 | goods_id | mediumint | 8 | 0 | N | Y | 产品id:[0,8388607] | |
| 2 | title | varchar | 125 | 0 | Y | N | 标题:[0,125]用于产品和html的<title>标签中 | |
| 3 | img | text | 65535 | 0 | Y | N | 封面图:用于显示于产品列表页 | |
| 4 | description | varchar | 255 | 0 | Y | N | 描述:[0,255]用于产品规格描述 | |
| 5 | price_ago | double | 8 | 2 | N | N | 0.00 | 原价:[1] |
| 6 | price | double | 8 | 2 | N | N | 0.00 | 卖价:[1] |
| 7 | sales | int | 10 | 0 | N | N | 0 | 销量:[0,1000000000] |
| 8 | inventory | int | 10 | 0 | N | N | 0 | 商品库存 |
| 9 | type | varchar | 64 | 0 | N | N | 商品分类: | |
| 10 | hits | int | 10 | 0 | N | N | 0 | 点击量:[0,1000000000]访问这篇产品的人次 |
| 11 | content | longtext | 2147483647 | 0 | Y | N | 正文:产品的主体内容 | |
| 12 | img_1 | text | 65535 | 0 | Y | N | 主图1: | |
| 13 | img_2 | text | 65535 | 0 | Y | N | 主图2: | |
| 14 | img_3 | text | 65535 | 0 | Y | N | 主图3: | |
| 15 | img_4 | text | 65535 | 0 | Y | N | 主图4: | |
| 16 | img_5 | text | 65535 | 0 | Y | N | 主图5: | |
| 17 | create_time | timestamp | 19 | 0 | N | N | CURRENT_TIMESTAMP | 创建时间: |
| 18 | update_time | timestamp | 19 | 0 | N | N | CURRENT_TIMESTAMP | 更新时间: |
| 19 | customize_field | text | 65535 | 0 | Y | N | 自定义字段 | |
| 20 | source_table | varchar | 255 | 0 | Y | N | 来源表: | |
| 21 | source_field | varchar | 255 | 0 | Y | N | 来源字段: | |
| 22 | source_id | int | 10 | 0 | N | N | 0 | 来源ID: |
| 23 | user_id | int | 10 | 0 | Y | N | 0 | 添加人 |
| 编号 | 名称 | 数据类型 | 长度 | 小数位 | 允许空值 | 主键 | 默认值 | 说明 |
| 1 | type_id | int | 10 | 0 | N | Y | 商品分类ID: | |
| 2 | father_id | smallint | 5 | 0 | N | N | 0 | 上级分类ID:[0,32767] |
| 3 | name | varchar | 255 | 0 | Y | N | 商品名称: | |
| 4 | desc | varchar | 255 | 0 | Y | N | 描述: | |
| 5 | icon | varchar | 255 | 0 | Y | N | 图标: | |
| 6 | source_table | varchar | 255 | 0 | Y | N | 来源表: | |
| 7 | source_field | varchar | 255 | 0 | Y | N | 来源字段: | |
| 8 | create_time | timestamp | 19 | 0 | N | N | CURRENT_TIMESTAMP | 创建时间: |
| 9 | update_time | timestamp | 19 | 0 | N | N | CURRENT_TIMESTAMP | 更新时间: |
| 编号 | 名称 | 数据类型 | 长度 | 小数位 | 允许空值 | 主键 | 默认值 | 说明 |
| 1 | hits_id | int | 10 | 0 | N | Y | 点赞ID: | |
| 2 | user_id | int | 10 | 0 | N | N | 0 | 点赞人: |
| 3 | create_time | timestamp | 19 | 0 | N | N | CURRENT_TIMESTAMP | 创建时间: |
| 4 | update_time | timestamp | 19 | 0 | N | N | CURRENT_TIMESTAMP | 更新时间: |
| 5 | source_table | varchar | 255 | 0 | Y | N | 来源表: | |
| 6 | source_field | varchar | 255 | 0 | Y | N | 来源字段: | |
| 7 | source_id | int | 10 | 0 | N | N | 0 | 来源ID: |
| 编号 | 名称 | 数据类型 | 长度 | 小数位 | 允许空值 | 主键 | 默认值 | 说明 |
| 1 | notice_id | mediumint | 8 | 0 | N | Y | 公告id: | |
| 2 | title | varchar | 125 | 0 | N | N | 标题: | |
| 3 | content | longtext | 2147483647 | 0 | Y | N | 正文: | |
| 4 | create_time | timestamp | 19 | 0 | N | N | CURRENT_TIMESTAMP | 创建时间: |
| 5 | update_time | timestamp | 19 | 0 | N | N | CURRENT_TIMESTAMP | 更新时间: |
| 编号 | 名称 | 数据类型 | 长度 | 小数位 | 允许空值 | 主键 | 默认值 | 说明 |
| 1 | order_id | int | 10 | 0 | N | Y | 订单ID: | |
| 2 | order_number | varchar | 64 | 0 | Y | N | 订单号: | |
| 3 | goods_id | mediumint | 8 | 0 | N | N | 商品id:[0,8388607] | |
| 4 | title | varchar | 32 | 0 | Y | N | 商品标题: | |
| 5 | img | varchar | 255 | 0 | Y | N | 商品图片: | |
| 6 | price | double | 10 | 2 | N | N | 0.00 | 价格: |
| 7 | price_ago | double | 10 | 2 | N | N | 0.00 | 原价: |
| 8 | num | int | 10 | 0 | N | N | 1 | 数量: |
| 9 | price_count | double | 8 | 2 | N | N | 0.00 | 总价: |
| 10 | norms | varchar | 255 | 0 | Y | N | 规格: | |
| 11 | type | varchar | 64 | 0 | N | N | 未分类 | 商品分类: |
| 12 | contact_name | varchar | 32 | 0 | Y | N | 联系人姓名: | |
| 13 | contact_email | varchar | 125 | 0 | Y | N | 联系人邮箱: | |
| 14 | contact_phone | varchar | 11 | 0 | Y | N | 联系人手机: | |
| 15 | contact_address | varchar | 255 | 0 | Y | N | 收件地址: | |
| 16 | postal_code | varchar | 9 | 0 | Y | N | 邮政编码: | |
| 17 | user_id | int | 10 | 0 | N | N | 0 | 买家ID: |
| 18 | merchant_id | mediumint | 8 | 0 | N | N | 0 | 商家ID: |
| 19 | create_time | timestamp | 19 | 0 | N | N | CURRENT_TIMESTAMP | 创建时间: |
| 20 | update_time | timestamp | 19 | 0 | N | N | CURRENT_TIMESTAMP | 更新时间: |
| 21 | description | varchar | 255 | 0 | Y | N | 描述:[0,255]用于产品规格描述 | |
| 22 | state | varchar | 16 | 0 | N | N | 待付款 | 订单状态:待付款,待发货,待签收,已签收,待退款,已退款,已拒绝,已完成 |
| 23 | remark | text | 65535 | 0 | Y | N | 订单备注 | |
| 24 | delivery_state | varchar | 16 | 0 | Y | N | 未配送 | 发货状态:未配送,已配送 |
| 25 | vip_discount | double | 11 | 2 | Y | N | 0.00 | 折扣 |
| 编号 | 名称 | 数据类型 | 长度 | 小数位 | 允许空值 | 主键 | 默认值 | 说明 |
| 1 | praise_id | int | 10 | 0 | N | Y | 点赞ID: | |
| 2 | user_id | int | 10 | 0 | N | N | 0 | 点赞人: |
| 3 | create_time | timestamp | 19 | 0 | N | N | CURRENT_TIMESTAMP | 创建时间: |
| 4 | update_time | timestamp | 19 | 0 | N | N | CURRENT_TIMESTAMP | 更新时间: |
| 5 | source_table | varchar | 255 | 0 | Y | N | 来源表: | |
| 6 | source_field | varchar | 255 | 0 | Y | N | 来源字段: | |
| 7 | source_id | int | 10 | 0 | N | N | 0 | 来源ID: |
| 8 | status | bit | 1 | 0 | N | N | 1 | 点赞状态:1为点赞,0已取消 |
| 编号 | 名称 | 数据类型 | 长度 | 小数位 | 允许空值 | 主键 | 默认值 | 说明 |
| 1 | second_hand_textbooks_id | int | 10 | 0 | N | Y | 二手课本ID | |
| 2 | press | varchar | 64 | 0 | Y | N | 出版社 | |
| 3 | textbook_author | varchar | 64 | 0 | Y | N | 课本作者 | |
| 4 | merchant_users | int | 10 | 0 | Y | N | 0 | 商家用户 |
| 5 | praise_len | int | 10 | 0 | N | N | 0 | 点赞数 |
| 6 | cart_title | varchar | 125 | 0 | Y | N | 标题:[0,125]用于产品html的标签中 | |
| 7 | cart_img | text | 65535 | 0 | Y | N | 封面图:用于显示于产品列表页 | |
| 8 | cart_description | varchar | 255 | 0 | Y | N | 描述:[0,255]用于产品规格描述 | |
| 9 | cart_price_ago | double | 8 | 2 | N | N | 0.00 | 原价:[1] |
| 10 | cart_price | double | 8 | 2 | N | N | 0.00 | 卖价:[1] |
| 11 | cart_inventory | int | 10 | 0 | N | N | 0 | 商品库存 |
| 12 | cart_type | varchar | 64 | 0 | N | N | 未分类 | 商品分类: |
| 13 | cart_content | longtext | 2147483647 | 0 | Y | N | 正文:产品的主体内容 | |
| 14 | cart_img_1 | text | 65535 | 0 | Y | N | 主图1: | |
| 15 | cart_img_2 | text | 65535 | 0 | Y | N | 主图2: | |
| 16 | cart_img_3 | text | 65535 | 0 | Y | N | 主图3: | |
| 17 | cart_img_4 | text | 65535 | 0 | Y | N | 主图4: | |
| 18 | cart_img_5 | text | 65535 | 0 | Y | N | 主图5: | |
| 19 | create_time | datetime | 19 | 0 | N | N | CURRENT_TIMESTAMP | 创建时间 |
| 20 | update_time | timestamp | 19 | 0 | N | N | CURRENT_TIMESTAMP | 更新时间 |
表slides (轮播图)
| 编号 | 名称 | 数据类型 | 长度 | 小数位 | 允许空值 | 主键 | 默认值 | 说明 |
| 1 | slides_id | int | 10 | 0 | N | Y | 轮播图ID: | |
| 2 | title | varchar | 64 | 0 | Y | N | 标题: | |
| 3 | content | varchar | 255 | 0 | Y | N | 内容: | |
| 4 | url | varchar | 255 | 0 | Y | N | 链接: | |
| 5 | img | varchar | 255 | 0 | Y | N | 轮播图: | |
| 6 | hits | int | 10 | 0 | N | N | 0 | 点击量: |
| 7 | create_time | timestamp | 19 | 0 | N | N | CURRENT_TIMESTAMP | 创建时间: |
| 8 | update_time | timestamp | 19 | 0 | N | N | CURRENT_TIMESTAMP | 更新时间: |
| 编号 | 名称 | 数据类型 | 长度 | 小数位 | 允许空值 | 主键 | 默认值 | 说明 |
| 1 | student_users_id | int | 10 | 0 | N | Y | 学生用户ID | |
| 2 | student_name | varchar | 64 | 0 | Y | N | 学生姓名 | |
| 3 | student_gender | varchar | 64 | 0 | Y | N | 学生性别 | |
| 4 | student_age | int | 10 | 0 | Y | N | 0 | 学生年龄 |
| 5 | student_id | varchar | 64 | 0 | Y | N | 学生学号 | |
| 6 | contact_phone_number | varchar | 16 | 0 | Y | N | 联系电话 | |
| 7 | examine_state | varchar | 16 | 0 | N | N | 已通过 | 审核状态 |
| 8 | user_id | int | 10 | 0 | N | N | 0 | 用户ID |
| 9 | create_time | datetime | 19 | 0 | N | N | CURRENT_TIMESTAMP | 创建时间 |
| 10 | update_time | timestamp | 19 | 0 | N | N | CURRENT_TIMESTAMP | 更新时间 |
表upload (文件上传)
| 编号 | 名称 | 数据类型 | 长度 | 小数位 | 允许空值 | 主键 | 默认值 | 说明 |
| 1 | upload_id | int | 10 | 0 | N | Y | 上传ID | |
| 2 | name | varchar | 64 | 0 | Y | N | 文件名 | |
| 3 | path | varchar | 255 | 0 | Y | N | 访问路径 | |
| 4 | file | varchar | 255 | 0 | Y | N | 文件路径 | |
| 5 | display | varchar | 255 | 0 | Y | N | 显示顺序 | |
| 6 | father_id | int | 10 | 0 | Y | N | 0 | 父级ID |
| 7 | dir | varchar | 255 | 0 | Y | N | 文件夹 | |
| 8 | type | varchar | 32 | 0 | Y | N | 文件类型 |
表user (用户账户:用于保存用户登录信息)
| 编号 | 名称 | 数据类型 | 长度 | 小数位 | 允许空值 | 主键 | 默认值 | 说明 |
| 1 | user_id | mediumint | 8 | 0 | N | Y | 用户ID:[0,8388607]用户获取其他与用户相关的数据 | |
| 2 | state | smallint | 5 | 0 | N | N | 1 | 账户状态:[0,10](1可用|2异常|3已冻结|4已注销) |
| 3 | user_group | varchar | 32 | 0 | Y | N | 所在用户组:[0,32767]决定用户身份和权限 | |
| 4 | login_time | timestamp | 19 | 0 | N | N | CURRENT_TIMESTAMP | 上次登录时间: |
| 5 | phone | varchar | 11 | 0 | Y | N | 手机号码:[0,11]用户的手机号码,用于找回密码时或登录时 | |
| 6 | phone_state | smallint | 5 | 0 | N | N | 0 | 手机认证:[0,1](0未认证|1审核中|2已认证) |
| 7 | username | varchar | 16 | 0 | N | N | 用户名:[0,16]用户登录时所用的账户名称 | |
| 8 | nickname | varchar | 16 | 0 | Y | N | 昵称:[0,16] | |
| 9 | password | varchar | 64 | 0 | N | N | 密码:[0,32]用户登录所需的密码,由6-16位数字或英文组成 | |
| 10 | | varchar | 64 | 0 | Y | N | 邮箱:[0,64]用户的邮箱,用于找回密码时或登录时 | |
| 11 | email_state | smallint | 5 | 0 | N | N | 0 | 邮箱认证:[0,1](0未认证|1审核中|2已认证) |
| 12 | avatar | varchar | 255 | 0 | Y | N | 头像地址:[0,255] | |
| 13 | open_id | varchar | 255 | 0 | Y | N | 针对获取用户信息字段 | |
| 14 | create_time | timestamp | 19 | 0 | N | N | CURRENT_TIMESTAMP | 创建时间: |
| 15 | vip_level | varchar | 255 | 0 | Y | N | 会员等级 | |
| 16 | vip_discount | double | 11 | 2 | Y | N | 0.00 | 会员折扣 |
表user_group (用户组:用于用户前端身份和鉴权)
| 编号 | 名称 | 数据类型 | 长度 | 小数位 | 允许空值 | 主键 | 默认值 | 说明 |
| 1 | group_id | mediumint | 8 | 0 | N | Y | 用户组ID:[0,8388607] | |
| 2 | display | smallint | 5 | 0 | N | N | 100 | 显示顺序:[0,1000] |
| 3 | name | varchar | 16 | 0 | N | N | 名称:[0,16] | |
| 4 | description | varchar | 255 | 0 | Y | N | 描述:[0,255]描述该用户组的特点或权限范围 | |
| 5 | source_table | varchar | 255 | 0 | Y | N | 来源表: | |
| 6 | source_field | varchar | 255 | 0 | Y | N | 来源字段: | |
| 7 | source_id | int | 10 | 0 | N | N | 0 | 来源ID: |
| 8 | register | smallint | 5 | 0 | Y | N | 0 | 注册位置: |
| 9 | create_time | timestamp | 19 | 0 | N | N | CURRENT_TIMESTAMP | 创建时间: |
| 10 | update_time | timestamp | 19 | 0 | N | N | CURRENT_TIMESTAMP | 更新时间: |
整个二手课本销售系统的需求分析主要对系统总体架构以及功能模块的设计,通过建立E-R模型和数据库逻辑系统设计完成了数据库系统设计。
4 二手课本销售系统详细设计与实现
二手课本销售系统的详细设计与实现主要是根据前面的二手课本销售系统的需求分析和二手课本销售系统的总体设计来设计页面并实现业务逻辑。主要从二手课本销售系统界面实现、业务逻辑实现这两部分进行介绍。
4.1前台用户功能模块
4.1.1 前台首页界面
当进入二手课本销售系统的时候,系统以上中下的布局进行展示,首先映入眼帘的是系统的导航栏,下面是轮播图,其主界面展示如下图4-1所示。
图4-1 前台首页界面图
4.1.2 用户注册界面
二手课本销售系统的学生用户、卖家用户和管理员是可以进行注册登录,当用户右上角“注册”按钮的时候,当填写上自己的账号+密码+确认密码+昵称+邮箱+手机号等后再点击“注册”按钮后将会先验证输入的有没有空数据,再次验证密码和确认密码是否是一样的,最后验证输入的账户名和数据库表中已经注册的账户名是否重复,只有都验证没问题后即可用户注册成功。其用用户注册界面展示如下图4-2所示。
图4-2注册界面图
注册关键代码如下所示。
/
* 注册
* @param user
* @return
*/
@PostMapping("register")
public Map<String, Object> signUp(@RequestBody User user) {
// 查询用户
Map<String, String> query = new HashMap<>();
Map<String,Object> map = JSON.parseObject(JSON.toJSONString(user));
query.put("username",user.getUsername());
List list = service.selectBaseList(service.select(query, new HashMap<>()));
if (list.size()>0){
return error(30000, "用户已存在");
}
map.put("password",service.encryption(String.valueOf(map.get("password"))));
service.insert(map);
return success(1);
}
4.1.3 用户登录界面
二手课本销售系统中的前台上注册后的用户是可以通过自己的账户名和密码进行登录的,当学生用户输入完整的自己的账户名和密码信息并点击“登录”按钮后,将会首先验证输入的有没有空数据,再次验证输入的账户名+密码和数据库中当前保存的用户信息是否一致,只有在一致后将会登录成功并自动跳转到二手课本销售系统的首页中;否则将会提示相应错误信息,用户登录界面如下图4-3所示。
图4-3用户登录界面图
登录的逻辑代码如下所示。
/
* 登录
* @param data
* @param httpServletRequest
* @return
*/
@PostMapping("login")
public Map<String, Object> login(@RequestBody Map<String, String> data, HttpServletRequest httpServletRequest) {
log.info("[执行登录接口]");
String username = data.get("username");
String email = data.get("email");
String phone = data.get("phone");
String password = data.get("password");
List resultList = null;
Map<String, String> map = new HashMap<>();
if(username != null && "".equals(username) == false){
map.put("username", username);
resultList = service.select(map, new HashMap<>()).getResultList();
}
else if(email != null && "".equals(email) == false){
map.put("email", email);
resultList = service.select(map, new HashMap<>()).getResultList();
}
else if(phone != null && "".equals(phone) == false){
map.put("phone", phone);
resultList = service.select(map, new HashMap<>()).getResultList();
}else{
return error(30000, "账号或密码不能为空");
}
if (resultList == null || password == null) {
return error(30000, "账号或密码不能为空");
}
//判断是否有这个用户
if (resultList.size()<=0){
return error(30000,"用户不存在");
}
User byUsername = (User) resultList.get(0);
Map<String, String> groupMap = new HashMap<>();
groupMap.put("name",byUsername.getUserGroup());
List groupList = userGroupService.select(groupMap, new HashMap<>()).getResultList();
if (groupList.size()<1){
return error(30000,"用户组不存在");
}
UserGroup userGroup = (UserGroup) groupList.get(0);
//查询用户审核状态
if (!StringUtils.isEmpty(userGroup.getSourceTable())){
String sql = "select examine_state from "+ userGroup.getSourceTable() +" WHERE user_id = " + byUsername.getUserId();
String res = String.valueOf(service.runCountSql(sql).getSingleResult());
if (res==null){
return error(30000,"用户不存在");
}
if (!res.equals("已通过")){
return error(30000,"该用户审核未通过");
}
}
//查询用户状态
if (byUsername.getState()!=1){
return error(30000,"用户非可用状态,不能登录");
}
String md5password = service.encryption(password);
if (byUsername.getPassword().equals(md5password)) {
// 存储Token到数据库
AccessToken accessToken = new AccessToken();
accessToken.setToken(UUID.randomUUID().toString().replaceAll("-", ""));
accessToken.setUser_id(byUsername.getUserId());
tokenService.save(accessToken);
// 返回用户信息
JSONObject user = JSONObject.parseObject(JSONObject.toJSONString(byUsername));
user.put("token", accessToken.getToken());
JSONObject ret = new JSONObject();
ret.put("obj",user);
return success(ret);
} else {
return error(30000, "账号或密码不正确");
}
}
4.1.4 二手课本界面
学生用户可以在此模块查看二手课本的商品列表和详情。他们可以根据需求搜索特定教材,选择心仪的商品并修改购买数量,然后立即购买或加入购物车。同时,他们还可以查看商品的销售量、库存等信息,以及为商品点赞,二手课本界面如下图4-4所示。
图4-4二手课本界面图
学生用户可以管理自己的购物行为,包括查看购物车内的商品、追踪订单状态等。学生用户商城管理详情展示页面如图4-5所示。
图4-5商城管理界面图
学生用户商城购买提交页面如图4-6所示。
图4-6学生用户商城购买提交界面图
4.1.6校园资讯界面
学生用户可以浏览校园内的各类资讯信息,如学术活动、校园新闻等。他们可以对感兴趣的资讯点赞、收藏或发表评论,甚至可以通过关键词搜索功能快速找到所需内容。校园资讯如下图4-7所示。
图4-7校园资讯界面图
4.2.1系统用户界面
管理员可以全面管理系统内的用户,包括查看用户订单详情、进行增删改查操作。此外,管理员还能通过学生姓名和性别进行高效搜索,确保信息的准确性和管理的高效性。界面如下图4-8所示。
图4-8系统用户管理界面图
添加用户关键代码如下:
@PostMapping("/add")
@Transactional
public Map<String, Object> add(HttpServletRequest request) throws IOException {
service.insert(service.readBody(request.getReader()));
return success(1);
}
public Map<String, Object> addMap(Map<String,Object> map){
service.insert(map);
return success(1);
}
4.2.2系统管理界面
在系统管理模块,管理员拥有增删改查和查看详情的权限。管理员可以方便地管理系统的各项设置和配置,确保系统的稳定运行。系统管理界面如下图4-9所示。
4.2.3公告通知管理界面
管理员能够发布、编辑、删除和查看公告通知,确保重要信息能够及时传达给所有用户。同时,管理员还能根据需要进行搜索,快速定位特定公告,公告通知管理界面如下图4-10所示。
图4-10公告通知管理界面图
4.2.4商城管理界面
在商城管理模块,管理员可以管理二手课本和分类列表。管理员可以添加新的二手课本信息,删除不再需要的课本,并查看订单详情和用户评论。同时,管理员还能通过标题和分类进行搜索,快速找到特定课本。分类列表的管理包括增删改查和查看详情,管理员可以根据需要调整分类设置。订单列表的管理则允许管理员查询、重置、删除和查看订单详情,通过订单号、商品名称和状态进行搜索,全面掌握商城的交易情况。商城管理界面如下图4-11所示。
图4-11 商城管理界面图
在商城管理的二手课本部分,学生用户可以查看用户订单详情,包括订单状态、商品信息、购买者信息等。同时,学生用户还可以根据订单号、商品名称、状态进行搜索,快速定位到特定订单。如果需要,学生用户还可以重置搜索条件,重新开始搜索。对于不再需要的订单,学生用户可以选择删除。商城管理界面如下图4-12所示。
图4-12 商城管理界面图
5系统测试
5.1 系统测试用例
系统测试包括:用户登录功能测试、咨询信息管理查看功能测试、通知公告查看功能测试、二手商场搜索、密码修改、线下交易管理功能测试,如表5-1、5-2、5-3、5-4、5-5、5-6所示:
表5-1 用户登录功能测试表
| 用例名称 | 用户登录系统 |
| 目的 | 测试用户通过正确的用户名和密码可否登录功能 |
| 前提 | 未登录的情况下 |
| 测试流程 | 1) 进入登录页面 2) 输入正确的用户名和密码 |
| 预期结果 | 用户名和密码正确的时候,跳转到登录成功界面,反之则显示错误信息,提示重新输入 |
| 实际结果 | 实际结果与预期结果一致 |
二手课本管理查看功能测试:
表5-2 二手课本管理查看功能测试表
| 用例名称 | 二手课本查看 |
| 目的 | 测试二手课本查看功能 |
| 前提 | 用户登录 |
| 测试流程 | 点击二手课本列表 |
| 预期结果 | 可以查看到所有二手课本 |
| 实际结果 | 实际结果与预期结果一致 |
公告通知查看功能测试:
表5-3 公告通知查看功能测试表
| 用例名称 | 公告通知信息测试用例 |
| 目的 | 测试公告通知信息查看功能 |
| 前提 | 管理员用户正常登录情况下 |
| 测试流程 | 1)管理员点击公告通知,然后点击查看功能测试。 2)点击进行提交。 |
| 预期结果 | 可以查看到所有的公告通知信息 |
| 实际结果 | 实际结果与预期结果一致 |
二手课本搜索功能测试:
表5-4二手课本搜索功能测试表
| 用例名称 | 二手课本搜索测试 |
| 目的 | 测试二手课本搜索功能 |
| 前提 | 无 |
| 测试流程 | 1)在搜索框填入搜索关键字。 2)点击搜索按钮。 |
| 预期结果 | 页面显示包含有搜索关键字的二手课本 |
| 实际结果 | 实际结果与预期结果一致 |
密码修改搜索功能测试:
表5-5 密码修改功能测试表
| 用例名称 | 密码修改测试用例 |
| 目的 | 测试管理员密码修改功能 |
| 前提 | 管理员用户正常登录情况下 |
| 测试流程 | 1)管理员密码修改并完成填写。 2)点击进行提交。 |
| 预期结果 | 使用新的密码可以登录 |
| 实际结果 | 实际结果与预期结果一致 |
商品购买管理功能测试:
表5-6商品购买管理功能测试表
| 用例名称 | 商品购买管理用例 |
| 目的 | 测试用户商品购买购买功能 |
| 前提 | 用户正常登录情况下 |
| 测试流程 | 1)搜索查看二手课本信息,点击立即购买。 2)进行支付费用,点击进行提交。 |
| 预期结果 | 购买成功 |
| 实际结果 | 实际结果与预期结果一致 |
通过编写二手课本销售系统的测试用例,已经检测完毕用户登录功能测试、二手课本管理查看功能测试、公告通知查看功能测试、二手课本搜索、密码修改、商品购买管理功能测试,通过这6大模块为二手课本销售系统的后期推广运营提供了强力的技术支撑。
结论
本文描述了二手课本销售系统设计与实现的原理和开发过程,该系统是通过SpringBoot框架来搭建后台,中间件使用的是Tomcat服务器,配合Java开发语言数据库管理平台采用开源的MySQL,前台使用的是JQuery框架,同时使用Validate校验框架,这样就可以减少前端代码的输入量,而且基于JQuery框架的Validat框架使用简单,是流行的前端使用框架,前端使用的主要是HTML页面展示技术。
在开发前做了许多的准备,在本系统的设计和开发过程中阅览和学习了许多文献资料,从开发这个二手课本销售系统的过程中我也收获了许许多多宝贵的方法以及设计思路,对系统的开发也起到了很重要的作用,系统的开发技术选用的都是自己比较熟悉的,比如Web、Java、SpringBoot、MySQL,这些技术都是在以前的学习中学到了,其中许多的设计思路和方法都是在以前不断地学习中摸索出来的经验,其实对于我们来说工作量还是比较大的,但是正是由于之前的积累与准备,才能顺利的完成这个项目,由此看来,积累经验跟做好准备是十分重要的事情。
当然在该系统的设计与实现的过程中也离不开老师以及同学们的帮助,正是因为他们的指导与帮助,我才能够成功的在预期内完成了这个系统。同时在这个过程当中我也收获了很多东西,此系统也有需要改进的地方,但是由于专业知识的浅薄,并不能做到十分完美,希望以后有机会可以让其真正的投入到使用之中。
参考文献
[1]Górski T . SmarTS: A Java package for smart contract test suite generation and execution [J]. SoftwareX, 2024, 26 101698-.
[2]蒋瑞霞,王莉. 基于地理位置的校园二手交易平台设计与实现 [J]. 物联网技术, 2024, 14 (04): 73-76.
[3]江国粹. 基于高阶思维能力培养的“MySQL数据库技术”课程教学改革研究 [J]. 安徽电子信息职业技术学院学报, 2024, 23 (01): 39-43.
[4]孙丽,王皓,戴璐,等. 大学校园二手交易平台构建与运营——以E大学“花梨闲转”微信小程序为例 [J]. 科技与创新, 2024, (04): 12-16.
[5]余久久,张继山,吴宁,等. 基于Openstack云平台的校园二手物品交易系统的敏捷设计 [J]. 通化师范学院学报, 2024, 45 (02): 76-81.
[6]蒙金蓝,黄远香,高梦婷,等. 废品收购嵌入校园二手交易平台的路径探究 [J]. 中国市场, 2024, (05): 137-141.
[7]黄骏博,代红梅,饶巧巧. “互联网+”环境下九江高校二手商品交易平台研究 [J]. 办公自动化, 2024, 29 (04): 21-24.
[8]唐瑛. 服务设计思维下校园二手书籍交易平台设计研究 [J]. 大众文艺, 2023, (23): 13-15.
[9]范敬義,范俊杰,蔡月亮,等. 校园综合服务平台设计与实现 [J]. 现代计算机, 2023, 29 (23): 101-105.
[10]殷梅雨,肖月,周慧珍. 基于“互联网+”的校园二手交易平台发展对策研究 [J]. 现代商贸工业, 2023, 44 (23): 23-25.
[11]崔臣,宋甲旭. 基于SpringBoot的校园二手交易系统研究 [J]. 无线互联科技, 2023, 20 (18): 31-34.
[12]Ghoshal A . Oracle’s MySQL HeatWave gets Vector Store, generative AI features [J]. InfoWorld.com, 2023,
[13]陈蓓蕾,洪年松. 基于SpringBoot的数据库接口设计 [J]. 信息与电脑(理论版), 2023, 35 (16): 181-183.
[14]王川,高凤英,蔡则天,等. 高校二手书籍交易平台研究与设计——以内蒙古大学为例 [J]. 科技创业月刊, 2023, 36 (05): 176-179.
[15]李顺,康雄杰. 当前经济背景下校园二手交易平台的构建——以邵阳学院为例 [J]. 财富时代, 2023, (05): 88-90.
[16]饶锎月. 可持续商业模式下垂直类二手交易平台服务设计研究[D]. 江南大学, 2023. [17]林梦瑶,武光华,田爽,等. 基于二手书交易平台校园纸质垃圾回收利用研究 [J]. 再生资源与循环经济, 2023, 16 (02): 25-27.
[18]曹振兴,刘亚娇,邹敏,等. 绿色校园背景下的校园二手交易平台 [J]. 数字通信世界, 2023, (01): 75-77.
[19]Yang Y . Design and Implementation of Student Information Management System Based on Springboot [J]. Advances in Computer, Signals and Systems, 2022, 6 (6):
[20]张宇航,刘琪,陈攀龙,等. “互联网+”大学校园交易二手互助平台发展规划 [J]. 商业经济, 2022, (12): 182-184. .
致 谢
到此,整个基于SpringBoot的二手课本销售系统的设计与实现就算完成了,虽然过程十分艰难,但是等到都完成的时候,我感觉无比的自豪,虽然设计的系统还存在许多的纰漏,但是我已经拼尽全力,给自己的大学四年画上了一个圆满的句号。
在这里我首先要感谢的就是大学四年来所有教导我的老师,是他们教会了我许多的专业知识以及做人的道理,从一进校门对开发系统一窍不通到现在能自主开发一个管理系统,里面包含了前台框架、后台框架、业务流程、数据结构、操作系统等各种知识,只有把他们统一运用好,才能够完成整个系统,这都是老师的功劳;其次我要感谢我的指导老师,在开发这个系统的时候,我遇到了无数的问题,经常通过线上、线下的方式去请教导师,每次去请教导师,他从来没有不耐烦,都是细心的引导,告诉我怎么样实现这个功能,怎么样才能使得系统更加完善,然后通过自己查询相关资料解决问题,提高了自己自主解决问题的能力,授人以鱼不如授人以渔,指导老师的这种工作态度受益终生,我也会向老师不断靠拢,向他学习,在此我只想说一句:“老师,谢谢您,您辛苦了”!最后我还要感谢我的室友、同学,在一起学习这四年,他们不但学习上给了我很多建议,在生活上更加给了我帮助,正是有他们的帮助,我的大学生涯才如此完美。
最后,希望自己在未来的道路上能够越走越远,不辜负在大学的学习以及老师们的细致的教导,追风赶月莫停留,平荒尽处是春山。
请关注点赞+私信博主,免费领取项目源码
490

被折叠的 条评论
为什么被折叠?



