SpringBoot仓库管理系统
摘 要
仓库管理系统是一种信息技术工具,用于有效管理和控制仓库内物品。本文旨在研究仓库管理系统的功能、优势以及对企业运营的影响。首先,探讨了仓库管理系统带来的优势,如提高工作效率、精确控制库存和降低库存损耗。分析了仓库管理系统对企业运营的影响,包括提高客户满意度、优化供应链管理和改善企业决策等方面。然后,介绍了仓库管理系统的功能模块,包括仓库信息管理、仓库物资管理、入库信息管理、出库信息管理等。其次,最后,总结了仓库管理系统的重要性,并强调了进一步研究和实践的价值。通过该研究,企业可以更好地了解和应用仓库管理系统,提高仓储管理水平,提升竞争力。此外,学术界也可以借鉴研究成果,推动相关领域的发展和创新。
关键词:仓库管理系统;SpringBoot框架;Java语言;Mysql数据库
SpringBoot Warehouse Management System
Abstract
A warehouse management system is an information technology tool used to effectively manage and control items within a warehouse. This article aims to study the functions, advantages, and impact on enterprise operations of warehouse management systems. Firstly, the advantages brought by warehouse management systems were discussed, such as improving work efficiency, accurately controlling inventory, and reducing inventory losses. Analyzed the impact of warehouse management systems on enterprise operations, including improving customer satisfaction, optimizing supply chain management, and improving enterprise decision-making. Then, the functional modules of the warehouse management system were introduced, including warehouse information management, warehouse material management, inbound information management, outbound information management, etc. Secondly, finally, the importance of warehouse management systems was summarized, and the value of further research and practice was emphasized. Through this study, enterprises can better understand and apply warehouse management systems, improve warehouse management levels, and enhance competitiveness. In addition, the academic community can also draw on research results to promote the development and innovation of related fields.
Key words: Warehouse management system; SpringBoot framework; Java language; MySQL database
目录
第1章 绪 论
1.1选题背景及意义
随着全球化和电子商务的快速发展,企业面临着日益复杂和竞争激烈的市场环境。在这样的背景下,高效的仓库管理成为企业提高运营效率、降低成本以及满足客户需求的关键。传统的手动管理方式已经无法满足现代企业对于库存控制、订单处理和物流配送的要求。因此,采用仓库管理系统成为了许多企业提升仓储管理水平的重要选择。然而,尽管仓库管理系统在实践中得到广泛应用,但对于其功能、优势以及对企业运营的影响仍存在一些未解决的问题和知识空白。特别是在国内的研究中,对仓库管理系统的深入研究和分析相对较少。因此,有必要进行进一步的研究,以便更好地理解仓库管理系统的作用和影响,为企业提供科学的决策依据。通过深入研究仓库管理系统的功能、优势以及对企业运营的影响,可以帮助企业更好地了解该系统的价值和潜力,提高仓储管理水平,提升企业的竞争力。同时,对于学术界而言,该研究也有助于填补相关领域的研究空白,促进该领域的发展和创新。因此,本研究的背景具有重要的理论和实践意义。
仓库管理系统在现代企业的仓储管理中起着重要作用,它能够提高工作效率、精确控制库存、降低损耗,并对企业运营产生积极影响。通过深入研究仓库管理系统的功能和优势,可以帮助企业更好地了解和应用该系统,提高仓储管理水平,提升竞争力。本研究将探讨仓库管理系统对企业运营的影响以及与供应链管理的关系,有助于拓展相关领域的理论研究。通过分析系统的功能模块和技术实现,可以为学术界提供有关仓库管理系统的最新研究成果,并促进该领域的发展和创新。
1.2研究现状
在国内,对于仓库管理系统的研究和应用已经取得了一定的进展。许多学者和企业研究机构致力于探索仓库管理系统的功能和技术实现。他们关注系统的库存管理、入库管理、出库管理等功能模块,并通过条码扫描、RFID技术等手段实现系统的自动化操作。这些研究主要集中在系统的具体功能和技术细节方面。一些研究着眼于仓库管理系统在实际应用中的效果和影响。例如,一些学者通过实地调研和案例分析,研究系统在电商物流、制造业等领域的应用情况,评估其对企业运营的贡献和价值。另一些研究聚焦于仓库管理系统对企业工作效率和成本的影响。他们通过比较实施系统前后的仓储操作效率、库存损耗等指标,评估系统的效果,并进行成本效益分析,以确定系统对企业的经济效益。近年来,一些学者开始关注仓库管理系统与供应链管理的关系。他们研究系统在供应链中的角色和作用,探索系统如何与供应商、分销商等环节进行信息共享和协同,优化整体供应链管理效果。
在国外,仓库管理系统的研究和应用已经有较为广泛的探讨。国外学者对仓库管理系统与供应链管理的关系进行了深入研究。他们探索系统如何与供应商、分销商等各个环节进行信息共享和协同,以优化整个供应链的运作效率。研究重点包括库存优化、订单处理速度提升、配送网络优化等方面。国外研究还关注仓库管理系统对企业效益和经济成本的影响。通过定量分析和案例研究,他们评估系统的效果,包括工作效率的提升、库存损耗的减少以及运营成本的降低等方面。研究结果表明,采用仓库管理系统能够带来实际的经济效益和竞争优势。随着信息技术的不断发展,国外学者也开始关注仓库管理系统的创新技术和未来发展趋势。例如,他们研究基于物联网(IoT)和大数据分析的仓库管理系统,探索如何利用这些新兴技术提高系统的智能化和预测能力。
总体而言,国内外在仓库管理系统的研究中都取得了一定的进展。然而,仍存在一些未解决的问题和知识空白,如仓库管理系统对企业运营的影响和与供应链管理的关联等方面的深入研究。因此,有必要进一步开展研究,填补相关领域的研究空白,为企业提供更科学的决策依据。
1.3研究内容
本研究旨在深入探讨仓库管理系统对企业运营的影响,并分析其与供应链管理的关联。具体的研究内容包括以下几个方面:
(1)仓库管理系统的功能与优势:
通过对现有的文献和实践案例进行综述和整理,详细介绍仓库管理系统的功能模块,包括库存管理、入库管理、出库管理等,并分析系统带来的优势,如提高工作效率、精确控制库存、降低损耗等。
(2)仓库管理系统对企业运营的影响:
通过实证研究方法,探索仓库管理系统对企业运营的影响。具体包括系统的效果评估,如工作效率的提升、库存损耗的减少等;以及对客户满意度、供应链管理、决策支持等方面的影响。
(3)案例研究与经验分享:
通过实地调研和案例研究,深入了解企业在实际应用中采用仓库管理系统的情况。从成功案例中总结经验和教训,为其他企业选择和应用仓库管理系统提供参考。
2.1Java语言
Java是一种广泛应用于企业Web应用程序开发和移动应用程序开发的计算机编程语言。它采用CORBA技术和安全模型,以保护互联网应用的数据安全性。Java还提供了全面支持Enterprise JavaBeans(EJB)、Java Servlet API、Java Server Pages(JSP)和XML技术。Java是一种面向对象的语言,通过提供基本方法来完成特定任务,使开发人员只需要了解一些概念就能编写出应用程序。相比其他语言,Java程序相对较小,其代码可以在小型设备上运行。与一般编译器和直译的编程语言不同,Java首先将源代码转换为字节码,然后将其转换为可在各种不同Java虚拟机(JVM)上执行的可执行文件。这使得Java具有跨平台的特性。尽管在早期阶段Java的执行速度较慢,但随着Java的发展,其性能得到了改进。
2.2 SpringBoot框架
SpringBoot是一个用于创建独立的、基于Spring的应用程序的框架。它简化了基于Java的应用程序的开发过程,提供了一种快速构建可部署的生产级应用程序的方式。它的主要特点是自动配置和约定优于配置。它通过使用默认值和自动配置来减少开发人员的配置工作量,使开发过程更加简单和高效。它还提供了一个起步依赖(Starter POM)的概念,可以一站式引入相关的依赖库和配置,以快速搭建项目。
它还具有内嵌的Web服务器,如Tomcat或Jetty,这使得应用程序可以作为一个独立的可执行JAR文件运行。此外,它还提供了健康检查、度量指标、安全性等方面的功能,帮助开发人员更好地管理和监控应用程序。它采用了Spring框架的核心功能,如依赖注入、面向切面编程等,并结合了其他开源项目,如Spring Data、Spring Security等,提供了丰富的功能和扩展性。
综上所述,SpringBoot是一个简化了Spring应用程序开发的框架,它提供了自动配置、约定优于配置、起步依赖等特性,使得开发人员可以更加便捷地构建可部署的应用程序。它的出现极大地简化了Java开发过程,提高了开发效率和项目的可维护性。
2.3 Mysql数据库
Mysql 经过多次的更新,功能层面已经非常的丰富和完善了,从Mysql4版本到5版本进行了比较大的更新,在商业的实际使用中取得了很好的实际应用效果。最新版本的Mysql支持对信息的压缩,同时还能进行加密能更好的满足对信息安全性的需求。同时经过系统的多次更新,数据库自身的镜像功能也得到了很大的增强,运行的流畅度和易用性方面有了不小的进步,驱动的使用和创建也更加的高效快捷。最大的变动还是进行了空间信息的显示优化,能更加方便的在应用地图上进行坐标的标注和运算。强大的备份功能也保证了用户使用的过程会更加安心,同时支持的Office特性还支持用户的自行安装和使用。在信息的显示形式上也进行了不小的更新,增加了两个非常使用的显示区,一个是信息区,对表格和文字进行了分类处理,界面的显示更加清爽和具体。第二是仪表的信息控件,能在仪表信息区进行信息的显示,同时还能进行多个信息的比对,为用户的实际使用带来了很大的便捷。
第三章 系统分析
3.1需求分析
在开发研究之前,必须仔细分析系统的需求,并且进行全面的市场调研,以便确定使用者的功能需求,以便更好地定位整个系统的开发方向。在此,我们还需要对系统的性能、业务流程以及数据等方面进行深入的分析,以便系统的界面简洁易懂,功能完善。
通过对系统的可行性进行分析和讨论,我们可以确定它们能够满足哪些要求。为了确保系统的开发顺利进行,我们必须对其进行全面的评估,以确保它们符合预期的标准。如果我们没有足够的信心,就无法开发出一个功能优秀的系统,这将导致开发失败。通过对仓库管理系统进行深入分析,我们可以评估该系统的有效性,并确保它能够满足我们之前提出的需求。
系统设计应该着眼于满足用户和管理者的需求,以确定其所需的功能、管理任务以及其他相关的服务。
鉴于仓库管理系统的设计特性,必须确保满足以下几项要求:
(1)通过使用管理系统,我们能够更好地管理仓库管理系统的用户信息、仓库信息、出入库信息等,从而提高工作效率。
(2)使用方法变得更加多样化,管理更加标准化;
(3)它提供了一个免费的渠道,以确保数据的实时有效沟通。
3.2可行性分析
3.2.1技术可行性
通过采用SpringBoot框架,我们开发出一款功能强大、操作简便的仓库管理系统,同时还建立了一个完善、安全、可靠的后台数据库,以确保其运行的稳定性和可靠性。通过采用SpringBoot框架和Mysql数据库,我们可以轻松实现仓库管理系统的设计,并且将用户角色有机地融入其中,这种创新的方式值得一试。此外,数据的完整性和多样性也为数据的有效分配和管理提供了坚实的基础。数据库安全平台是一个至关重要的组成部分,它不仅可以提升数据安全性,还可以通过提供更加灵活、智能、有效的基础控制方法,来实现对安全计算环境的支撑,从而确保数据的安全性。由于仓库管理系统拥有完善的功能、免费的特性以及出色的用户体验,因此它在技术上是一个可行的选择。
3.2.2经济可行性
这个系统完全免费,无论何时只要想使用,只需要花一点点时间就可以完成。此外,还可以参与市场调研,并获得免费资源。除了这些,还可以与小伙伴一起完成更复杂、更具挑战性的项目。因此,仓库管理系统的研究和开发具备巨大的经济效益,几乎不需要投入任何资金。SpringBoot框架已经相当成熟,因此,开发系统完全不会带来任何经济负担。
3.2.3操作可行性
系统设计完成后,其可操作性得到了显著提升,管理员可以轻松访问系统,快速管理各种数据信息,而用户也可以轻松访问系统界面,通过界面导航菜单,快速查看各个功能模块,满足用户的信息需求,同时也为出入库及库存管理提供了便利。此外,系统的操作也不再需要专业人员,只需要普通用户就可以轻松完成各个功能模块的操作管理。因此,我们的系统具有很高的可操作性。通过使用界面窗口,我们能够轻松地让用户进行登录。因此,只需要掌握基础的电脑操作技能,我们就能够满足您的需求。
3.3性能分析
在当今的科技背景下,性能分析的管理已经从以往的依赖手动操作转变为采取更加先进的自动化技术,以及利用大量的智能化系统,实现自动化的系统集成,从而提高了系统的运维速度,减轻了工作人员的劳作力度,提高了系统的可靠性,从而更好地满足当下的社会发展的需求,同时也大大缩短了系统的运维周期,提高了系统的整体运维能力。通过利用先进的计算机科学与互联网,我们研制出一套具有弹性的系统,以有效地降低运营成本,极大地改善用户的体验。
通过系统的开发,我们建立了一个独立的系统,采用最新的数据库技术,以满足用户的需求,实现用户角色和功能模块的完美结合,使得管理更加高效、精准,与传统的管理信息完全不同,这样一来,既可以节省资源,又能够大大提升业务处理的速度。这款物资拥有快速、高效、强大的功能。
3.4系统操作流程
3.4.1用户登录流程
第一步,为了保证系统的安全性,用户需要在登录窗口中输入自己的个人信息,并确保信息准确无误。如果输入的信息不正确,将会弹出提示框,导致用户登录失败,需要重新输入,如图3-1所示。

图3-1登录操作流程图
3.4.2信息添加流程
仓库管理系统可以实现快速、准确地收集和处理各种信息,而且在使用过程中,只有在按照指定的界面和指定的参考文献,才能够正确地获取和处理信息,而若信息未能满足预期,就会被退出第一步,并且在第二步中,还会继续检查信息的准确性,以确保最终的结果能够满足预期的目标。

图3-2 信息添加流程图
3.4.3信息删除流程
无论是何种用户角色,只要进入了不正常的系统操作界面,就可以使用不同的信息内容来进行操作。当用户尝试删除系统中的数据时,必须先确认这些数据是否已经被删除,如果没有,就应该按照图3-3的指示进行操作,以免影响系统的正常运行。

图3-3 信息删除流程图
第四章 系统设计与实现
4.1系统架构设计
在本次研究中,我们将重点关注仓库管理系统的项目概述和设计分析,并对数据库进行设计。我们将使用Mysql数据库来支持我们的系统,同时我们将采用更加人性化的操作设计,以便在系统中及时处理和反馈错误信息。
系统不仅支持用户的登录,还支持对用户信息、仓库信息、出入库信息等的查看、处理,并且提交全面的数据和信息,从而满足用户需求。此外,该系统还支持意见反馈、公告管理等,为用户带来更为便利的操作体验,并且通过对用户的个人信息、修改进行密码,为用户带来更为全面的服务体验。根据系统功能需求建立的模块关系图如下图:

图4-1管理员功能模块图

图4-2用户功能模块图
4.2开发流程设计
开发仓库管理系统需要经过多个步骤,包括分析管理模块、编写代码、规划和操作,这些步骤是构建系统的关键,它们将决定系统能否达到预期的功能,并且能够在完成设计之后得到实施。在开发过程中,为了确保系统的有效性,每个阶段的开发必须严格遵循线性顺序,并且每个步骤的完成情况都要经过技术检验,以确保每个步骤的准确性,避免出现拖拽现象,从而保证系统的设计功能能够得到有效实施。
通过对系统的成功开发,我们可以看出,采用这种方法可以显著降低系统的复杂性,并且可以通过图4-2进一步证明。

图4-2开发系统流程图
4.3数据库设计
数据库系统作为一个重要的组件,其优化针对整体网络的运行非常重要。为了构建一个高效的数据库系统,我们需要明确每个元素的特征,并将它们组合在一起。
4.3.1实体ER图
数据库在系统开发过程中起着至关重要的作用,它不仅可以帮助我们确定数据库的大小,还可以帮助我们构建出有效的数据模型。为了确保数据的安全性和稳定性,我们采用了Mysql作为数据库的管理工具。
E-R图是一种有效的技术,用于将复杂的虚拟环境转换成更加精确的形式,从而更好地表达出真实的环境。这种技术不仅能够帮助我们更好地理解和掌握虚拟环境,而且还能够帮助我们更好地构建和管理复杂的网络。Mysql数据库具有出色的安全性,它可以有效地防止数据丢失和损坏,如E-R图所示,它可以有效地防止数据丢失和损坏:
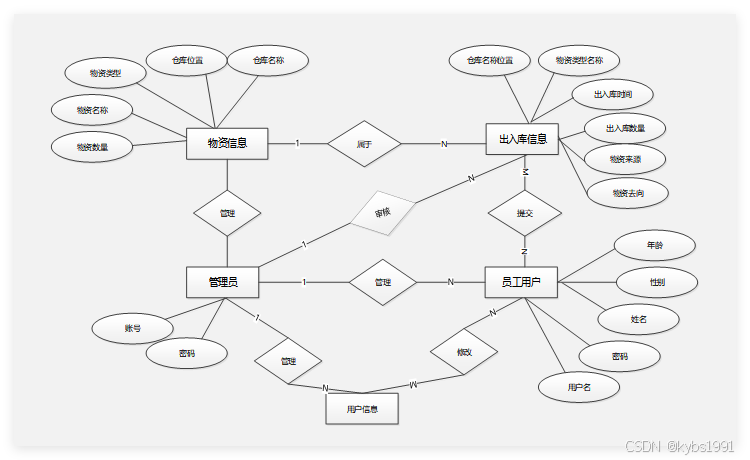
(1) 仓库管理系统整体E-R图,如图4-3所示:

图4-3仓库管理系统实体属性图
通过使用系统,我们可以实现多种功能,从而满足用户的各种需求。该系统的功能结构如图4-5所示,具有良好的完整性和可靠性。

图4-5系统功能结构图
4.3.2数据表
通过对数据结构的深入分析,我们可以确定哪些表格和结构之间的关系,并且可以通过验证、调整和完善,来满足用户对数据和功能的需求,从而实现数据库的有效管理。根据仓库管理系统的特性,我们重新设计了数据库的概念模型,以满足其功能的需求,并且结构更加清晰明确。
表access_token (登陆访问时长)
| 编号 | 名称 | 数据类型 | 长度 | 小数位 | 允许空值 | 主键 | 默认值 | 说明 |
| 1 | token_id | int | 10 | 0 | N | Y | 临时访问牌ID | |
| 2 | token | varchar | 64 | 0 | Y | N | 临时访问牌 | |
| 3 | info | text | 65535 | 0 | Y | N | ||
| 4 | maxage | int | 10 | 0 | N | N | 2 | 最大寿命:默认2小时 |
| 5 | create_time | timestamp | 19 | 0 | N | N | CURRENT_TIMESTAMP | 创建时间: |
| 6 | update_time | timestamp | 19 | 0 | N | N | CURRENT_TIMESTAMP | 更新时间: |
| 7 | user_id | int | 10 | 0 | N | N | 0 | 用户编号: |
| 编号 | 名称 | 数据类型 | 长度 | 小数位 | 允许空值 | 主键 | 默认值 | 说明 |
| 1 | auth_id | int | 10 | 0 | N | Y | 授权ID: | |
| 2 | user_group | varchar | 64 | 0 | Y | N | 用户组: | |
| 3 | mod_name | varchar | 64 | 0 | Y | N | 模块名: | |
| 4 | table_name | varchar | 64 | 0 | Y | N | 表名: | |
| 5 | page_title | varchar | 255 | 0 | Y | N | 页面标题: | |
| 6 | path | varchar | 255 | 0 | Y | N | 路由路径: | |
| 7 | position | varchar | 32 | 0 | Y | N | 位置: | |
| 8 | mode | varchar | 32 | 0 | N | N | _blank | 跳转方式: |
| 9 | add | tinyint | 3 | 0 | N | N | 1 | 是否可增加: |
| 10 | del | tinyint | 3 | 0 | N | N | 1 | 是否可删除: |
| 11 | set | tinyint | 3 | 0 | N | N | 1 | 是否可修改: |
| 12 | get | tinyint | 3 | 0 | N | N | 1 | 是否可查看: |
| 13 | field_add | text | 65535 | 0 | Y | N | 添加字段: | |
| 14 | field_set | text | 65535 | 0 | Y | N | 修改字段: | |
| 15 | field_get | text | 65535 | 0 | Y | N | 查询字段: | |
| 16 | table_nav_name | varchar | 500 | 0 | Y | N | 跨表导航名称: | |
| 17 | table_nav | varchar | 500 | 0 | Y | N | 跨表导航: | |
| 18 | option | text | 65535 | 0 | Y | N | 配置: | |
| 19 | create_time | timestamp | 19 | 0 | N | N | CURRENT_TIMESTAMP | 创建时间: |
| 20 | update_time | timestamp | 19 | 0 | N | N | CURRENT_TIMESTAMP | 更新时间: |
| 编号 | 名称 | 数据类型 | 长度 | 小数位 | 允许空值 | 主键 | 默认值 | 说明 |
| 1 | hits_id | int | 10 | 0 | N | Y | 点赞ID: | |
| 2 | user_id | int | 10 | 0 | N | N | 0 | 点赞人: |
| 3 | create_time | timestamp | 19 | 0 | N | N | CURRENT_TIMESTAMP | 创建时间: |
| 4 | update_time | timestamp | 19 | 0 | N | N | CURRENT_TIMESTAMP | 更新时间: |
| 5 | source_table | varchar | 255 | 0 | Y | N | 来源表: | |
| 6 | source_field | varchar | 255 | 0 | Y | N | 来源字段: | |
| 7 | source_id | int | 10 | 0 | N | N | 0 | 来源ID: |
| 编号 | 名称 | 数据类型 | 长度 | 小数位 | 允许空值 | 主键 | 默认值 | 说明 |
| 1 | outbound_information_id | int | 10 | 0 | N | Y | 出库信息ID | |
| 2 | employee_users | int | 10 | 0 | Y | N | 0 | 员工用户 |
| 3 | warehouse_name | varchar | 64 | 0 | Y | N | 仓库名称 | |
| 4 | warehouse_location | varchar | 64 | 0 | Y | N | 仓库位置 | |
| 5 | order_number | varchar | 64 | 0 | Y | N | 订单编号 | |
| 6 | material_type | varchar | 64 | 0 | Y | N | 物资类型 | |
| 7 | material_name | varchar | 64 | 0 | Y | N | 物资名称 | |
| 8 | delivery_time | date | 10 | 0 | Y | N | 出库时间 | |
| 9 | outbound_quantity | int | 10 | 0 | Y | N | 0 | 出库数量 |
| 10 | material_destination | varchar | 64 | 0 | Y | N | 物资去向 | |
| 11 | recommend | int | 10 | 0 | N | N | 0 | 智能推荐 |
| 12 | create_time | datetime | 19 | 0 | N | N | CURRENT_TIMESTAMP | 创建时间 |
| 13 | update_time | timestamp | 19 | 0 | N | N | CURRENT_TIMESTAMP | 更新时间 |
| 编号 | 名称 | 数据类型 | 长度 | 小数位 | 允许空值 | 主键 | 默认值 | 说明 |
| 1 | sensitive_vocabulary_id | int | 10 | 0 | N | Y | 敏感词汇ID | |
| 2 | sensitive_vocabulary | varchar | 64 | 0 | Y | N | 敏感词汇 | |
| 3 | create_time | datetime | 19 | 0 | N | N | CURRENT_TIMESTAMP | 创建时间 |
| 4 | update_time | timestamp | 19 | 0 | N | N | CURRENT_TIMESTAMP | 更新时间 |
| 编号 | 名称 | 数据类型 | 长度 | 小数位 | 允许空值 | 主键 | 默认值 | 说明 |
| 1 | upload_id | int | 10 | 0 | N | Y | 上传ID | |
| 2 | name | varchar | 64 | 0 | Y | N | 文件名 | |
| 3 | path | varchar | 255 | 0 | Y | N | 访问路径 | |
| 4 | file | varchar | 255 | 0 | Y | N | 文件路径 | |
| 5 | display | varchar | 255 | 0 | Y | N | 显示顺序 | |
| 6 | father_id | int | 10 | 0 | Y | N | 0 | 父级ID |
| 7 | dir | varchar | 255 | 0 | Y | N | 文件夹 | |
| 8 | type | varchar | 32 | 0 | Y | N | 文件类型 |
| 编号 | 名称 | 数据类型 | 长度 | 小数位 | 允许空值 | 主键 | 默认值 | 说明 |
| 1 | user_id | mediumint | 8 | 0 | N | Y | 用户ID:[0,8388607]用户获取其他与用户相关的数据 | |
| 2 | state | smallint | 5 | 0 | N | N | 1 | 账户状态:[0,10](1可用|2异常|3已冻结|4已注销) |
| 3 | user_group | varchar | 32 | 0 | Y | N | 所在用户组:[0,32767]决定用户身份和权限 | |
| 4 | login_time | timestamp | 19 | 0 | N | N | CURRENT_TIMESTAMP | 上次登录时间: |
| 5 | phone | varchar | 11 | 0 | Y | N | 手机号码:[0,11]用户的手机号码,用于找回密码时或登录时 | |
| 6 | phone_state | smallint | 5 | 0 | N | N | 0 | 手机认证:[0,1](0未认证|1审核中|2已认证) |
| 7 | username | varchar | 16 | 0 | N | N | 用户名:[0,16]用户登录时所用的账户名称 | |
| 8 | nickname | varchar | 16 | 0 | Y | N | 昵称:[0,16] | |
| 9 | password | varchar | 64 | 0 | N | N | 密码:[0,32]用户登录所需的密码,由6-16位数字或英文组成 | |
| 10 | | varchar | 64 | 0 | Y | N | 邮箱:[0,64]用户的邮箱,用于找回密码时或登录时 | |
| 11 | email_state | smallint | 5 | 0 | N | N | 0 | 邮箱认证:[0,1](0未认证|1审核中|2已认证) |
| 12 | avatar | varchar | 255 | 0 | Y | N | 头像地址:[0,255] | |
| 13 | create_time | timestamp | 19 | 0 | N | N | CURRENT_TIMESTAMP | 创建时间: |
| 编号 | 名称 | 数据类型 | 长度 | 小数位 | 允许空值 | 主键 | 默认值 | 说明 |
| 1 | group_id | mediumint | 8 | 0 | N | Y | 用户组ID:[0,8388607] | |
| 2 | display | smallint | 5 | 0 | N | N | 100 | 显示顺序:[0,1000] |
| 3 | name | varchar | 16 | 0 | N | N | 名称:[0,16] | |
| 4 | description | varchar | 255 | 0 | Y | N | 描述:[0,255]描述该用户组的特点或权限范围 | |
| 5 | source_table | varchar | 255 | 0 | Y | N | 来源表: | |
| 6 | source_field | varchar | 255 | 0 | Y | N | 来源字段: | |
| 7 | source_id | int | 10 | 0 | N | N | 0 | 来源ID: |
| 8 | register | smallint | 5 | 0 | Y | N | 0 | 注册位置: |
| 9 | create_time | timestamp | 19 | 0 | N | N | CURRENT_TIMESTAMP | 创建时间: |
| 10 | update_time | timestamp | 19 | 0 | N | N | CURRENT_TIMESTAMP | 更新时间: |
| 编号 | 名称 | 数据类型 | 长度 | 小数位 | 允许空值 | 主键 | 默认值 | 说明 |
| 1 | warehouse_information_id | int | 10 | 0 | N | Y | 仓库信息ID | |
| 2 | warehouse_name | varchar | 64 | 0 | Y | N | 仓库名称 | |
| 3 | warehouse_location | varchar | 64 | 0 | Y | N | 仓库位置 | |
| 4 | warehouse_image | varchar | 255 | 0 | Y | N | 仓库图片 | |
| 5 | floor_area | varchar | 64 | 0 | Y | N | 占地面积 | |
| 6 | warehouse_introduction | text | 65535 | 0 | Y | N | 仓库简介 | |
| 7 | recommend | int | 10 | 0 | N | N | 0 | 智能推荐 |
| 8 | create_time | datetime | 19 | 0 | N | N | CURRENT_TIMESTAMP | 创建时间 |
| 9 | update_time | timestamp | 19 | 0 | N | N | CURRENT_TIMESTAMP | 更新时间 |
| 编号 | 名称 | 数据类型 | 长度 | 小数位 | 允许空值 | 主键 | 默认值 | 说明 |
| 1 | warehouse_materials_id | int | 10 | 0 | N | Y | 仓库物资ID | |
| 2 | warehouse_name | varchar | 64 | 0 | Y | N | 仓库名称 | |
| 3 | warehouse_location | varchar | 64 | 0 | Y | N | 仓库位置 | |
| 4 | material_type | varchar | 64 | 0 | Y | N | 物资类型 | |
| 5 | material_name | varchar | 64 | 0 | N | N | 物资名称 | |
| 6 | quantity_of_materials | int | 10 | 0 | Y | N | 0 | 物资数量 |
| 7 | recommend | int | 10 | 0 | N | N | 0 | 智能推荐 |
| 8 | create_time | datetime | 19 | 0 | N | N | CURRENT_TIMESTAMP | 创建时间 |
| 9 | update_time | timestamp | 19 | 0 | N | N | CURRENT_TIMESTAMP | 更新时间 |
表warehousing_information (入库信息)
| 编号 | 名称 | 数据类型 | 长度 | 小数位 | 允许空值 | 主键 | 默认值 | 说明 |
| 1 | warehousing_information_id | int | 10 | 0 | N | Y | 入库信息ID | |
| 2 | employee_users | int | 10 | 0 | Y | N | 0 | 员工用户 |
| 3 | warehouse_name | varchar | 64 | 0 | Y | N | 仓库名称 | |
| 4 | warehouse_location | varchar | 64 | 0 | Y | N | 仓库位置 | |
| 5 | order_number | varchar | 64 | 0 | Y | N | 订单编号 | |
| 6 | material_type | varchar | 64 | 0 | Y | N | 物资类型 | |
| 7 | material_name | varchar | 64 | 0 | Y | N | 物资名称 | |
| 8 | warehousing_time | date | 10 | 0 | Y | N | 入库时间 | |
| 9 | receipt_quantity | int | 10 | 0 | Y | N | 0 | 入库数量 |
| 10 | material_source | varchar | 64 | 0 | Y | N | 物资来源 | |
| 11 | recommend | int | 10 | 0 | N | N | 0 | 智能推荐 |
| 12 | create_time | datetime | 19 | 0 | N | N | CURRENT_TIMESTAMP | 创建时间 |
| 13 | update_time | timestamp | 19 | 0 | N | N | CURRENT_TIMESTAMP | 更新时间 |
| 编号 | 名称 | 数据类型 | 长度 | 小数位 | 允许空值 | 主键 | 默认值 | 说明 |
| 1 | working_personnel_id | int | 10 | 0 | N | Y | 工作人员ID | |
| 2 | employee_name | varchar | 64 | 0 | Y | N | 员工姓名 | |
| 3 | employee_phone_number | varchar | 64 | 0 | Y | N | 员工电话 | |
| 4 | examine_state | varchar | 16 | 0 | N | N | 已通过 | 审核状态 |
| 5 | recommend | int | 10 | 0 | N | N | 0 | 智能推荐 |
| 6 | user_id | int | 10 | 0 | N | N | 0 | 用户ID |
| 7 | create_time | datetime | 19 | 0 | N | N | CURRENT_TIMESTAMP | 创建时间 |
| 8 | update_time | timestamp | 19 | 0 | N | N | CURRENT_TIMESTAMP | 更新时间 |
第五章 系统实现
5.1用户端功能模块
仓库管理系统注册后的用户是可以通过自己的账户名和密码进行登录的,当用户输入完整的自己的账户名和密码,完成图片验证后,点击“登录”按钮后,将会首先验证输入的有没有空数据,再次验证输入的账户名+密码和数据库中当前保存的用户信息是否一致,只有在一致后将会登录成功并自动跳转到仓库管理系统的首页中;否则将会提示相应错误信息,用户登录界面如下图所示。

图5-1登录界面图
登录代码如下:
package com.project.demo.interceptor;
@Slf4j
public class LoginInterceptor implements HandlerInterceptor {
private String tokenName = "x-auth-token";
@Override
public boolean preHandle(HttpServletRequest request, HttpServletResponse response, Object handler) throws Exception {
String token = request.getHeader(this.tokenName);
setHeader(request, response);
log.info("[请求接口] - {} , [请求类型] - {}",request.getRequestURL().toString(),request.getMethod());
if (request.getRequestURL().toString().contains("/api/user/login")){
return true;
}
else if (request.getRequestURL().toString().contains("/api/user/state")){
return true;
}
else if (request.getRequestURL().toString().contains("/api/user/register")){
return true;
}
}
@Override
public void postHandle(HttpServletRequest request, HttpServletResponse response, Object handler, ModelAndView modelAndView) {
//更新token
}
@Override
public void afterCompletion(HttpServletRequest request, HttpServletResponse response, Object handler, Exception ex) throws Exception {
}
private void failure(HttpServletRequest request, HttpServletResponse response) throws IOException {
response.setHeader("Content-type", "application/json;charset=UTF-8");
response.setStatus(401);
response.sendRedirect("https://www.baidu.com");
}
private void setHeader(HttpServletRequest request, HttpServletResponse response) {
//跨域的header设置
response.setHeader("Access-control-Allow-Origin", request.getHeader("Origin"));
response.setHeader("Access-Control-Allow-Methods", "GET, HEAD, POST, PUT, DELETE, TRACE, OPTIONS, PATCH");
response.setHeader("Access-Control-Allow-Credentials", "true");
response.setHeader("Access-Control-Allow-Headers", request.getHeader("Access-Control-Request-Headers"));
response.setHeader("Access-Control-Max-Age", "1800");
//防止乱码,适用于传输JSON数据
response.setHeader("Content-Type", "application/json;charset=UTF-8");
response.setStatus(HttpStatus.OK.value());
}
}
不是系统的注册用户是可以在线进行注册的,当用户点击“注册”按钮,填写上自己的账户、密码、昵称、手机、邮箱等信息,再点击“注册”按钮后将会先验证输入的有没有空数据,再次验证密码和确认密码是否是一样的,最后验证输入的账户名和数据库表中已经注册的账户名是否重复,只有都验证没问题后即可用户注册成功。注册代码及注册界面如下所示。

图5-2注册界面图
/**
* 注册
* @param user
* @return
*/
@PostMapping("register")
public Map<String, Object> signUp(@RequestBody User user) {
// 查询用户
Map<String, String> query = new HashMap<>();
Map<String,Object> map = JSON.parseObject(JSON.toJSONString(user));
query.put("username",user.getUsername());
List list = service.selectBaseList(service.select(query, new HashMap<>()));
if (list.size()>0){
return error(30000, "用户已存在");
}
map.put("password",service.encryption(String.valueOf(map.get("password"))));
service.insert(map);
return success(1);
}
当用户进入仓库管理系统的时候,首先映入眼帘的是系统的后台首页,后台首页展示的项目有后台首页、仓库信息管理、仓库物资管理、入库信息管理、出库信息管理等内容,首页主界面展示如下图所示。

图5-3系统后台首页界面图
当用户点击仓库管理系统首页中的“仓库物资管理”后将会进入到该“仓库物资列表”的界面,然后选择想要查看或处理的物资信息、或者搜索关键字点击进入到详细界面,在详情页面可以进行详情查看、入库、出库等操作,界面如下图所示。

图5-4物资信息列表界面图
物资信息查询代码:
@RequestMapping("/get_list")
public Map<String, Object> getList(HttpServletRequest request) {
Map<String, Object> map = service.selectToPage(service.readQuery(request), service.readConfig(request));
return success(map);
}
当用户点击仓库管理系统中的“仓库物资列表”的界面,然后选择想要查看或处理的物资信息点击“入库”进行入库处理操作。系统自动带出员工用户信息、仓库信息、物资信息,填写入库时间、入库数量、物资来源等信息完成入库操作,界面如下图所示。

图5-6入库处理界面图
入库处理代码:
@PostMapping("/add")
@Transactional
public Map<String, Object> add(HttpServletRequest request) throws IOException {
service.insert(service.readBody(request.getReader()));
return success(1);
}
public Map<String, Object> addMap(Map<String,Object> map){
service.insert(map);
return success(1);
}
当用户点击仓库管理系统中的“仓库物资列表”的界面,然后选择想要查看或处理的物资信息点击“出库”进行出库处理操作。系统自动带出员工用户信息、仓库信息、物资信息,填写出库时间、出库数量、物资去向等信息完成出库操作,界面如下图所示。

图5-7出库处理界面图
出库处理代码:
@PostMapping("/add")
@Transactional
public Map<String, Object> add(HttpServletRequest request) throws IOException {
service.insert(service.readBody(request.getReader()));
return success(1);
}
public Map<String, Object> addMap(Map<String,Object> map){
service.insert(map);
return success(1);
}
5.2管理端功能模块
管理员拥有仓库管理系统的最高管理权限,管理系统的所有用户信息和权限,包括管理员和用户,除了查看用户详细信息之外可以对用户状态进行设置,状态包括可用、异常、已冻结、已注销等选择,用户管理界面如下图所示。

图5-8用户管理界图面
通过管理员功能页面,管理员可以查看后台首页、系统用户(管理员、员工信息)、仓库信息管理、仓库物资管理、入库信息管理、出库信息管理、个人信息、修改密码等,并且可以根据需要进行相应的操作,界面如下图所示。

图5-9管理员功能界面图
当管理员点击仓库管理系统中的“仓库信息管理”的界面,选择想要查看或处理的仓库信息,在详情页面可以进行详情查看操作。然后点击“仓库信息添加”,填写仓库名称、位置、图片、占地面积、仓库简介等信息完成仓库信息添加操作,界面如下图所示。

图5-10仓库信息添加界面图
当管理员点击仓库管理系统中的“仓库信息管理”的界面,选择想要查看或处理的仓库信息,在列表页面可以进行详情查看、物资录入等操作。然后点击“物资”,系统自动带出仓库名称、仓库位置,填写物资类型、物资名称、物资数量等信息完成物资信息添加操作,界面如下图所示。

图5-11物资信息添加界面图

图5-12物资信息添加界面图
第六章 系统的测试
6.1 测试目的
虽然程序设计本身就具备一定的风险,因此,即便出现一点点的失败,也很少影响到整个的运行。然而,即便出现一点点的失败,也很少影响到整个的运行,因此,我们必须对程序进行严格的检查,及早发现和解决失败,从而确保整个系统的运行良好,从而确保其运行的持久性和稳定性。通过本章的讨论,我们可以更好地识别出存在的问题,从而有效地解决它们,尽管需要花费大量的精力,但却至关重要且不可或缺。
软件测试和开发过程有着密切的联系,它们都需要遵循严格的管理学原则,以确保软件的可靠性和可用性。然而,随着技术的发展,国内的软件测试已经取得了长足的进步,其流程更加完善,效率也更加提升。
为了验证系统的有效性,我们需要对其各个功能模块的运行情况和性能进行严格的检查和验证。一旦检查结果出现问题,我们将立即采取措施,并尽快纠正,从而为用户提供更加优质的服务。
6.2 测试方案设计
6.2.1 测试策略
1、功能测试
对于初学者而言,由于缺乏对新开发软件的全面理解,他们只能通过对照黑盒测试的方式,盲目地输入数据,而无法获得正确的反馈。然而,由于存在着漏洞,一旦输入错误的数据,就有可能导致测试失败。
2、性能测试
性能测试是一种自动化测试工具,它旨在评估软件程序的整体性能,并且可以将其与负载测试和压力测试相结合,以更好地评估系统的性能。负载测试旨在评估系统对外部负载的反应,而压力测试则可以检测出系统能够提供的最高水平服务。
6.2.2 测试分析
测试评估系统质量的方式不仅仅局限于编码和过程,而是要结合软件设计、历史需求分析等多种因素,以达到最佳效果。
软件测试应遵循以下原则:
(1)为了确保软件的可靠性,我们建议及早完成软件的测试,这样可以有效地缩短软件的开发周期,同时也可以有效地保证软件的可靠性。
(2)在进行软件测试时,应当认真处理并妥善保存所有相关计划、报告等,这样不仅可以有效地提高测试效率,而且也有助于日后系统的维护。
(3)在软件测试的全部过程中,应该特别关注聚类现象。
(4)在软件测试中,为了获得更加可靠的评估,最好避免将其与本身的系统相比较,而是采用双向的、可靠的、可比较的标准,来检验其可靠性、准确度及可操作性。
(5)我们的测试计划将严格遵循软件测试的规范和准则。
(6)对整个测试结果进行综合检查,尽量避免重复错误。
通过使用我们的系统,我们可以更好地满足用户的需求。这样一来,我们就可以大幅提升用户的使用率。
6.3 测试用例
6.3.1登录测试
表6-1登录测试用例
| 测试项 | 首页登录功能测试 |
| 输入数据 | 1、输入正确的用户名和密码,单击“登录”按钮 2、输入错误的用户名和密码,单击“登录”按钮 3、不输入用户名和密码,单击“登录”按钮 |
| 预计输出数据 | 1、数据库中存在的用户能正确登录。结果弹出主界面。 2、错误的或者无效用户登录,登录系统失败。 3、输入用户名或密码信息为空,登录系统失败。 |
使用上述测试用例对前台首页登录界面进行测试,当在用户名输入框中输入正确的用户名和密码时候,系统将弹出登录成功信息提示对话框。 使用上述测试用例对前台首页登录界面进行测试,当在用户名输入框中输入错误的或无效的用户名时,系统将弹出错误信息提示对话框。通过测试可以观察到实现的运行结果与测试用例中预计输出的结果是相符的,所以测试通过。
6.3.2物资信息管理测试
| 物资名称 | 物资类别 | 当前数量 | 状态 |
| 1 | A | 389 | 有效 |
| 2 | B | 249 | 有效 |
| 3 | C | 322 | 结束 |
| 4 | D | 168 | 有效 |
添加时应注意事项:
管理员添加物资时必须添加已存在的物资类别,若该物资不属于现有的所有类别,则应该先添加物资类别。下表描述了添加物资进行测试的用例,主要是为了防止添加物资时出现异常和存在的漏洞。
| 输入 | 输出 | ||
| 物资名称 | 物资数量 | 仓库图片 | |
| 空 | 参数错误 | ||
| 空 | 参数错误 | ||
| 空 | 请选择上传图片 | ||
| A | 1 | a.jpg | 添加成功 |
6.3.3入库管理测试
名称:入库管理测试。目的:测试入库管理界面。 内容:口令的输入,合法性检查,合理性检查,界面的显示控制。下表描述了入库管理的测试用例,防止出错。
表6-4入库管理测试用例
| 输入 | 输出 | ||
| 用户ID | 物资名称 | 物资数量 | |
| 11 | 1 | 1 | 入库成功 |
| 22 | 物资 | 请填写物资数量 | |
| 33 | 物资 | a | 入库失败 |
6.3.4出库管理测试
名称:出库管理测试。目的:测试出库管理界面。 内容:口令的输入,合法性检查,合理性检查,界面的显示控制。下表描述了出库管理的测试用例,防止出错。
表6-4出库管理测试用例
| 输入 | 输出 | ||
| 用户ID | 物资名称 | 物资数量 | |
| 11 | 1 | 1 | 出库成功 |
| 22 | 物资 | 请填写物资数量 | |
| 33 | 物资 | a | 出库失败 |
出库时,首先判断物资数量是否符合规则,若超出规则限制,则提示物资超出限制。
6.4 测试结果
经过严格的测试,我们发现该系统的性能非常出色,它的精度、可靠性、稳健性都达到了极高的水平,而且它还支持快速、精细的点击操作,使用者的使用感受更加良好。此外,它还支持各种主流浏览器,满足不同的使用要求。
结 论
经过长时间的努力,我终于完成了这项系统设计。在此期间,我深入研究了系统开发中所涉及的相关知识,并且发现了自身的不足,从而更好地掌握了必要的应用技能,进一步的学习使我的知识储备更加丰富,最终完成了这项艰巨的任务。当面临挑战时,我会立即向老师寻求帮助,并利用专业的网络资源和论坛平台,以期望能够一步步地克服困境。系统设计过程不容易,你需要不断充实自己,有勇气克服困难。尽管系统开发的一些功能尚未完善,但我仍然会尽最大努力去改进,以便让用户体验更加出色。这次成功的尝试,让我感到无比欣慰,因为它是我第一次尝试,而且我会继续努力,打造出更加出色的系统。
当初,因为对一些编程语言的系统实施方法并不十分精通,使得开发变得极其艰巨。然而,最终,我成功克服了重重挑战。从而,我也深刻认识到,只要努力,才能够改善自身的专业水平,从而为未来的职业及生涯打下坚实的基础。经历了毕业设计的挑战,让我收获颇丰。最初,由于缺乏相关的开发知识,只能逐步尝试,但随着时间的推移,越来越了解了相关的文献与资料,并且能够成功地将其应用到实践当中。此外,该系统提供了强大的支持,让我能够更好地完成论文的撰写,并且拥抱挑战,以及探索生活中的各种未知。通过毕业设计,我深刻地体验到了如何把所掌握的理论转化为可行的行动。这使得我明白,要想取得成功,就需要不断努力,坚定地走下去。
参考文献
[1]马文新,刘百韬,侯冠麒,姜天凌.基于SpringBoot的三维数字化设备运维管理系统的设计与实现[J].中国建设信息化,2023,(18):66-69.
[2]林圣峰,姚锦江,林涛,刘嘉校,田智卓,李超.基于SpringBoot的高校实验室管理系统设计[J].无线互联科技,2023,20(18):80-82.
[3]潘涛,王柳,董冉冉.基于Vue.js框架的网上商城管理系统的设计与实现[J].科技与创新,2023,(13):8-10.
[4]Li Heng,Liu Yuxing.Design and implementation of a standardized review system for gas station safety production based on SpringBoot[A]2023:
[5]李琴,崔名扬,钱奕文,刘晶晶.基于SpringBoot的研究生学术档案管理系统开发[J].电脑知识与技术,2023,19(18):46-48+51.
[6]李昕.YM物流公司保税仓储管理优化研究[D].南京林业大学,2023.
[7]陈晓莺,许胜飞.智能仓储物流管理系统的设计与应用研究[J].物流研究,2023,(02):64-69.
[8]黄圣粤,张捷.生产原料仓库管理系统的设计与实现[J].工业控制计算机,2023,36(03):115-116.
[9]黄勇强,郑英姿.物流仓储管理系统的设计与实现[J].电脑知识与技术,2023,19(09):28-30+65.
[10]殷慧.基于SpringBoot的粮食加工订单综合管理系统设计研究[J].中国食品工业,2023,(06):46-47+51.
[11]司小龙.基于Java和SQL Server的仓库管理系统的设计与开发[J].科技创新与生产力,2023,(01):71-74+77.
[12]Yu Yang.Design and Implementation of Student Information Management System Based on Springboot[J].Advances in Computer, Signals and Systems,2022,6(6):
[13]李锦平.基于RFID技术的人机协同仓库管理系统设计与应用[J].中外酒业,2022,(21):34-39.
[14]王治.基于RFID的仓库物资管理系统[J].电子测试,2022,(19):107-110.
[15]徐梦娜.大宗商品仓储管理系统的设计与开发[D].东华大学,2022.
[16]黄育鹏.规模型公司多品种仓储管理系统的研究[D].江南大学,2022.
[17]张淼垚.智能工厂仓储数据管理系统设计与实现[D].北京邮电大学,2022.
[18]Wu Hejing.Commerce Middle Office Management System Based on Springboot[J].International Journal of Advanced Network, Monitoring and Controls,2022,7(2):32-45.
[19]Guanhong Chen,Jiangming Xu.Design and implementation of efficient Learning platform based on SpringBoot Framework[J].Journal of Electronics and Information Science,2020,6(1):
[20]Jian Chen,Chen Jian,Pan Hailan.Design of Man Hour Management Information System on SpringBoot Framework[J].Journal of Physics: Conference Series,2020,1646(1):012136-.
致 谢
仓库管理系统的完成,如何实现的更好,其中付出的努力是很大的,这段时光将会终身难忘。
仓库管理系统可以顺利完成,首先,我要感谢我的指导老师,他在我遇到设计问题时及时帮助了我,并在我对设计感到困惑时给了我充分的指导。在他的帮助下,我可以完成高质量的毕业设计。在仓库管理系统和开发中,指导老师提出了许多实用的意见和建议,并为我提供了大量相关的研究资料,使我对设计有了更深入的了解。只有在老师的指导下,才能在毕业设计中取得成功。在此,我要向指导老师表示深深的谢意。
在此,我还要感谢我的同学们,他们为我的设计提供了许多参考意见,并与我讨论了设计中的问题,从而使我的设计一步一步走向成熟。
请关注点赞+私信博主,免费领取项目源码
SpringBoot仓库管理系统研究与实现
9056

被折叠的 条评论
为什么被折叠?



