目 录
摘要
本文设计并实现了一个基于web的空气净化器销售系统,旨在提供便捷的购买和管理空气净化器的平台。该系统通过集成用户管理、产品展示、在线购买、订单管理等功能模块,实现了空气净化器销售的全流程管理。
首先,我们设计了用户管理模块,包括用户注册、登录和个人信息管理等功能。用户可以通过注册账号,并填写个人信息来进行购买和管理空气净化器。
其次,我们搭建了产品展示模块,管理员可以录入各类空气净化器的信息,包括产品特性、价格、参数等。同时,系统还提供了分类和搜索功能,方便用户根据自己的需求进行筛选和查找合适的空气净化器。
在购买流程方面,用户可以通过系统浏览产品列表,选择心仪的空气净化器,并添加到购物车中。系统支持在线支付功能,用户可以选择合适的支付方式进行结算。
订单管理模块可以帮助用户追踪订单状态,包括订单确认、发货、退款等,确保购买过程的透明和可靠。
通过基于web的空气净化器销售系统的设计与实现,我们旨在为用户提供一个方便、安全的购买和管理平台,帮助他们选择合适的空气净化器,并提供良好的售后服务。该系统集成了用户管理、产品展示、在线购买和订单管理等功能,实现了空气净化器销售的全流程管理,提升用户的购物体验和满意度。
关键词:django;MYSQL;空气净化器销售系统
Abstract
This paper designs and implements a web-based air purifier sales system, which aims to provide a convenient platform for purchasing and managing air purifiers. The system realizes the whole process management of air purifier sales by integrating user management, product display, online purchase, order management and other functional modules.
First of all, we designed the user management module, including user registration, login and personal information management and other functions. Users can purchase and manage air purifiers by registering an account and filling in personal information.
Secondly, we built a product display module, administrators can input all kinds of air purifier information, including product characteristics, prices, parameters and so on. At the same time, the system also provides classification and search functions, which is convenient for users to screen and find the right air purifier according to their needs.
In terms of the purchase process, users can browse the product list through the system, select the desired air purifier, and add it to the shopping cart. The system supports online payment function, and users can choose the appropriate payment method for settlement.
Order management module can help users track order status, including order confirmation, delivery, refund, etc., to ensure that the purchase process is transparent and reliable.
Through the design and implementation of Web-based air purifier sales system, we aim to provide users with a convenient and safe purchase and management platform, help them choose the right air purifier, and provide good after-sales service. The system integrates the functions of user management, product display, online purchase and order management, and realizes the whole process management of air purifier sales, and improves the shopping experience and satisfaction of users.
Keywords: django; MYSQL; Air purifier sales system
1 绪论
近年来,随着环境污染问题的日益严重,空气净化器作为改善室内空气质量的重要设备,受到了越来越多人的关注和需求。然而,传统的实体店销售模式限制了空气净化器的推广和销售范围。
基于此,设计并实现一个基于web的空气净化器销售系统具有重要的研究背景。通过该系统,用户可以方便地在线浏览和购买空气净化器,无需受时间和地点限制,极大地提高了购买的便捷性和灵活性。
同时,该系统也满足了用户对空气净化器质量和性能的需求。通过在系统中录入详细的产品信息、特性和参数,用户可以充分了解不同型号和品牌的空气净化器,选择符合自己需求的产品。此外,系统还提供了用户评价和反馈功能,帮助其他用户了解产品的真实效果和用户体验,提供更加客观的参考。
此外,该系统的设计与实现也为空气净化器销售行业的发展提供了新的机遇。传统的实体店销售模式受到空间和人力资源的限制,而基于web的销售系统可以突破这些限制,将销售范围扩大到全国乃至全球。通过在线销售,销售商可以接触到更多的潜在客户,提高销售额和市场份额。
综上所述,基于web的空气净化器销售系统在研究背景上具有重要意义。它为用户提供了一个便捷、灵活的购买平台,满足了用户对空气净化器质量和性能的需求。同时,该系统也促进了空气净化器销售行业的发展和创新,为销售商提供了新的商机和竞争优势。
1.2 研究意义
基于web的空气净化器销售系统的设计与实现具有重要的研究意义。
首先,该系统为用户提供了便捷、灵活的购买渠道。传统的实体店销售模式受限于时间和地点,用户需要亲自前往店铺购买。而基于web的销售系统打破了这些限制,用户可以随时随地通过网络浏览和购买空气净化器,大大提高了购买的便利性和灵活性。
其次,该系统满足了用户对空气净化器质量和性能的需求。通过详细的产品展示和描述,用户可以充分了解不同品牌和型号的空气净化器,包括其功能、特点和适用场景等。这样的信息透明度使用户能够做出更明智的购买决策,并选择最符合自己需求的产品。
此外,该系统也促进了空气净化器销售行业的发展和创新。传统的实体店销售模式受到空间和人力资源的限制,而基于web的销售系统可以突破这些限制,将销售范围扩大到全国乃至全球。销售商可以通过在线销售接触到更多的潜在客户,扩大市场份额,并且可以根据用户的反馈和需求进行产品创新和改进。
综上所述,基于web的空气净化器销售系统的设计与实现具有重要的研究意义。它为用户提供了便捷、灵活的购买渠道,满足了用户对空气净化器质量和性能的需求,并促进了销售行业的发展和创新。这样的系统不仅提升了用户的购物体验,也推动了整个空气净化器市场的进步和竞争力。
当前,随着人们对空气质量和健康意识的增强,空气净化器市场呈现出快速增长的趋势。在这一背景下,基于web的空气净化器销售系统的设计与实现已经成为一个研究热点。
目前,已经有一些电商平台提供了在线销售空气净化器的功能。它们通过搭建网站或移动应用程序,让用户可以方便地浏览和购买各类空气净化器产品。这些平台通常具备产品展示、分类搜索、购物车、在线支付等基本功能,为用户提供了一种线上购买的选择。
另外,一些品牌和零售商也开始将空气净化器销售引入到自己的官方网站中。他们通过搭建在线商城,并结合品牌形象和服务优势,为用户提供更专业、个性化的购物体验。这种模式更加注重品牌塑造和用户关系的建立,希望通过直接销售渠道提高销售额和用户满意度。
然而,在现有的研究现状中还存在一些问题和挑战。首先,如何提供准确、全面的产品信息和用户评价是一个关键问题。由于空气净化器的种类繁多,用户往往面临着选择困难。因此,如何提供详尽的产品特性和性能参数,以及真实可信的用户评价,对于用户决策和购买意愿的影响至关重要。
其次,如何保证在线交易的安全性和可靠性也是一个关注点。在网上购物中,用户对于个人信息和支付安全有着极高的要求。因此,系统需要采取相应的安全措施,如加密传输、身份验证等,保护用户的隐私和交易安全。
综上所述,基于web的空气净化器销售系统的设计与实现在研究现状上已经取得了一定的进展。然而,仍然需要进一步研究和优化,以提供更好的产品信息和用户体验,并解决在线交易安全的问题。随着技术的不断进步和用户需求的变化,相信基于web的空气净化器销售系统将继续发展并为用户带来更便捷、安全的购物体验。
1.4论文结构与章节安排
本文共分为六章,章节内容安排如下:
第一章:引言。第一章主要介绍了课题研究的背景意义,国内目前相关研究现状以及技术和本文的研究内容与主要工作。
第二章:系统需求分析。第三章主要从系统的用户、功能等方面进行需求分析。
第三章:系统设计。第四章主要对系统框架、系统功能模块、数据库进行功能设计。
第四章:系统实现。第五章主要介绍了系统框架搭建、系统界面的实现。
第五章:系统测试。第六章主要对系统的部分界面进行测试并对主要功能进行测试
2 空气净化器销售系统系统分析
本章内容概括了空气净化器销售系统的可行性分析、功能分析以及用例分析。
2.1 可行性分析
2.1.1 技术可行性分析
在分析了空气净化器销售系统的真实需求后,将网上空气净化器销售所需要的角色划分整理成了下图2-1和图2-2。
从开发工具来看,由于空气净化器销售系统是基于django开发的,因此当前市面上的开发工具都可以来开发,这些功能强大的开发工具可以给我来设计毕设带来非常大的方便。
从空气净化器销售系统的本身技术来说,对于我来开发一个空气净化器销售系统这个毕设是不费事的。空气净化器销售系统的开发可以简单的分为前台模块、后台模块开发以及数据库开发。其中的大部分技术难点在我上学时已经使用过了,同时网络上很多技术点可以让我来借鉴。Web后台管理使用django开发,数据库使用mysql,因此为我在开发空气净化器销售系统这个毕设上省去了很多多余代码,这给我的毕设项目编写带来了极大的便利。
从用户体验来看,市面上很多被广泛使用的例如淘宝网等电商案例可以让我来参考,因此我可以综合淘宝网上的页面交互设计的优点,基于我的毕设项目特点来进行改版,最后达到令用户满意的页面交互体验。综上所述,从技术层面来看开发空气净化器销售系统是可行的。
2.1.2 经济可行性分析
从空气净化器销售系统的开发成本来看,空气净化器销售系统的设计和开发都是我自己完成的,没有其他成本上的开销。
从空气净化器销售系统的维护成本来看,空气净化器销售系统的开发遵循一套完整的代码编写规范,并且空气净化器销售系统的结构设计非常灵活,遵循高内聚低耦合的原则,因此易于维护和迭代开发。
在空气净化器销售系统上线之后,上线前期我会根据真实需求来调查,对使用我开发的空气净化器销售系统来制定一套符合的使用费。系统运行稳定后我会将推广范围到其他销售商品的企业中,他们可以自己来注册使用我的空气净化器销售系统,只需要缴纳一点点的定金,我会给他们引入广告投资和自营业务。
综合以上的分析,空气净化器销售系统所带来的经济效益将会带来极大的收益。并且随着我的推广,来使用我开发的空气净化器销售系统的市场将越来越大,空气净化器销售系统带来的利润也就越来越多。因此,从经济层面来看开发空气净化器销售系统的是可行的。
空气净化器销售系统的主要的服务对象是需要购买空气净化器的人群,总的来说空气净化器销售系统的使用还是比较简单的,一般不存在操作困难的事情,空气净化器销售系统的管理人员需要对该空气净化器销售系统有一定的了解,比如商品的发布、订单发货等操作,如果不会,可以进行简单的培训就好了。
2.2 系统功能分析
空气净化器销售系统我划分为了用户管理模块和管理员模块这两大部分。
注册用户:
(1)注册登录:用户通过注册登录系统,可通过点击头像中我的账户,对个人信息进行增删改查。比如个人资料、头像和密码修改。
(2)公告信息:用户点击可查看网站公告、关于我们、联系方式和网站介绍。
(3)新闻咨讯:用户点击可查看新闻资讯列表,同时可对咨讯文章进行点赞、收藏和评论。
(4)留言板:用户点击可查看和发布留言内容。
(5)电子商城:用户点击可查看商品列表,查看商品详情,可对商品进行收藏、评论和加购操作。
(6)商城管理:用户点击可查看我的购物车、我的订单和添加我的地址。
(7)个人中心: 用户点击头像可查看“个人中心”,包括个人首页、订单配送和收藏。
后台管理员管理模块:
(1)登录:管理员的账号是在数据列表中直接设置生成的,不需要进行注册,可直接输入账号密码登录,同时可对管理员资料进行增删改查。
(2)后台首页:管理员点击可查看商品销售金额和商品销售数量统计图。
(3)系统用户:当管理员点击“系统用户”时,可管理管理员和注册用户,同时可对系统用户进行增删改查。
(4)系统管理:当管理员点击“系统管理”时,可查看轮播图; 如需添加新的轮播图,点击右侧“添加”按钮,上传图片,输入标题,点击“确认”按钮进行添加;同时可对轮播图进行增删改查。
(5)留言管理:管理员点击可查看留言板内容,同时可对用户留言进行回复。
(6)公告信息管理:当管理点击“公告信息管理”时,可查看公告信息;如需添加新的公告信息,点击右侧“添加”按钮,输入标题和正文,点击“确认”按钮进行添加。
(7)资源管理:当管理员点击“资源管理”时,可查看新闻列表和分类列表。如需添加新的新闻资讯,点击“添加”按钮,上传封面图,输入标题,选择分类,输入标签、描述和正文,点击“提交”按钮进行添加。同时可对咨讯进行增删改查。
(8)商城管理:管理员点击可查看电子商城、分类列表、订单列表和订单配送。点击“电子商城”,上传封面图和主图,输入标题、描述、原价、卖价、库存,选择分类,输入商品详情和正文,点击“提交”按钮,可添加新的商品信息。同时可对订单状态进行审核操作。
空气净化器销售系统的非功能性需求比如空气净化器销售系统的安全性怎么样,可靠性怎么样,性能怎么样,可拓展性怎么样等。具体可以表示在如下3-1表格中:
表2-1空气净化器销售系统非功能需求表
| 安全性 | 主要指空气净化器销售系统数据库的安装,数据库的使用和密码的设定必须合乎规范。 |
| 可靠性 | 可靠性是指空气净化器销售系统能够安装用户的指示进行操作,经过测试,可靠性90%以上。 |
| 性能 | 性能是影响空气净化器销售系统占据市场的必要条件,所以性能最好要佳才好。 |
| 可扩展性 | 比如数据库预留多个属性,比如接口的使用等确保了系统的非功能性需求。 |
| 易用性 | 用户只要跟着空气净化器销售系统的页面展示内容进行操作,就可以了。 |
| 可维护性 | 空气净化器销售系统开发的可维护性是非常重要的,经过测试,可维护性没有问题 |
2.3 系统用例分析
空气净化器销售系统的完整UML用例图分别是图2-1和图2-2。在参与者上包括用户以及管理员。前台上用户角色用例包括用户,其功能有注册登录、首页、公告信息、新闻咨讯、留言板、电子商城、商城管理等,注册用户角色用例如图2-1所示。

图2-1 空气净化器销售系统注册用户角色用例图
web后台管理上的管理员是维护整个空气净化器销售系统中所有数据信息的,管理员可以进行后台首页、系统用户(管理员、注册用户)、留言管理、系统管理、公告信息管理、资源管理(新闻列表、分类列表)、商城管理(订单列表、分类列表、电子商城、订单配送)。管理员角色用例如图2-2所示。

3.4本章小结
本章主要通过对空气净化器销售系统的可行性分析、功能需求分析、系统用例分析,确定整个空气净化器销售系统要实现的功能。同时也为空气净化器销售系统的代码实现和测试提供了标准。
3 空气净化器销售系统总体设计
本章主要讨论的内容包括空气净化器销售系统的功能模块设计、数据库系统设计。
3.1 系统架构设计
本空气净化器销售系统从架构上分为三层:表现层(UI)、业务逻辑层(BLL)以及数据层(DL)。

图3-1空气净化器销售系统系统架构设计图
表现层(UI):又称UI层,主要完成本空气净化器销售系统的UI交互功能,一个良好的UI可以打打提高用户的用户体验,增强用户使用本空气净化器销售系统时的舒适度。UI的界面设计也要适应不同版本的空气净化器销售系统以及不同尺寸的分辨率,以做到良好的兼容性。UI交互功能要求合理,用户进行交互操作时必须要得到与之相符的交互结果,这就要求表现层要与业务逻辑层进行良好的对接。
业务逻辑层(BLL):主要完成本空气净化器销售系统的数据处理功能。用户从表现层传输过来的数据经过业务逻辑层进行处理交付给数据层,系统从数据层读取的数据经过业务逻辑层进行处理交付给表现层。
数据层(DL):由于本空气净化器销售系统的数据是放在服务端的mysql数据库中,因此本属于服务层的部分可以直接整合在业务逻辑层中,所以数据层中只有数据库,其主要完成本空气净化器销售系统的数据存储和管理功能。
3.2 系统模块设计
在上一章节中主要对系统的功能性需求和非功能性需求进行分析,并且根据需求分析了本空气净化器销售系统中的用例。那么接下来就要开始对本空气净化器销售系统的架构、主要功能和数据库开始进行设计。空气净化器销售系统根据前面章节的需求分析得出,其总体设计模块图如图3-2所示。

图3-2 空气净化器销售系统功能模块图
数据库设计一般包括需求分析、概念模型设计、数据库表建立三大过程,其中需求分析前面章节已经阐述,概念模型设计有概念模型和逻辑结构设计两部分。
3.3.1 数据库概念结构设计
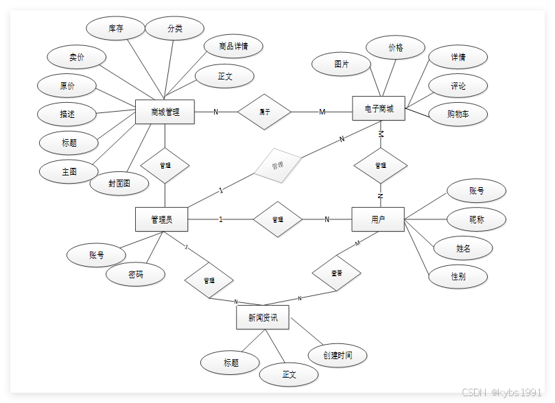
下面是整个空气净化器销售系统中主要的数据库表总E-R实体关系图。

图3-2 空气净化器销售系统总E-R关系图
通过上一小节中空气净化器销售系统中总E-R关系图上得出一共需要创建很多个数据表。在此我主要罗列几个主要的数据库表结构设计。
表access_token (登陆访问时长)
| 编号 | 名称 | 数据类型 | 长度 | 小数位 | 允许空值 | 主键 | 默认值 | 说明 |
| 1 | token_id | int | 10 | 0 | N | Y | 临时访问牌ID | |
| 2 | token | varchar | 64 | 0 | Y | N | 临时访问牌 | |
| 3 | info | text | 65535 | 0 | Y | N | ||
| 4 | maxage | int | 10 | 0 | N | N | 2 | 最大寿命:默认2小时 |
| 5 | create_time | timestamp | 19 | 0 | N | N | CURRENT_TIMESTAMP | 创建时间: |
| 6 | update_time | timestamp | 19 | 0 | N | N | CURRENT_TIMESTAMP | 更新时间: |
| 7 | user_id | int | 10 | 0 | N | N | 0 | 用户编号: |
| 编号 | 名称 | 数据类型 | 长度 | 小数位 | 允许空值 | 主键 | 默认值 | 说明 |
| 1 | address_id | int | 10 | 0 | N | Y | 收货地址: | |
| 2 | name | varchar | 32 | 0 | Y | N | 姓名: | |
| 3 | phone | varchar | 13 | 0 | Y | N | 手机: | |
| 4 | postcode | varchar | 8 | 0 | Y | N | 邮编: | |
| 5 | address | varchar | 255 | 0 | N | N | 地址: | |
| 6 | user_id | mediumint | 8 | 0 | N | N | 用户ID:[0,8388607]用户获取其他与用户相关的数据 | |
| 7 | create_time | timestamp | 19 | 0 | N | N | CURRENT_TIMESTAMP | 创建时间: |
| 8 | update_time | timestamp | 19 | 0 | N | N | CURRENT_TIMESTAMP | 更新时间: |
| 9 | default | bit | 1 | 0 | N | N | 0 | 默认判断 |
| 编号 | 名称 | 数据类型 | 长度 | 小数位 | 允许空值 | 主键 | 默认值 | 说明 |
| 1 | article_id | mediumint | 8 | 0 | N | Y | 文章id:[0,8388607] | |
| 2 | title | varchar | 125 | 0 | N | Y | 标题:[0,125]用于文章和html的title标签中 | |
| 3 | type | varchar | 64 | 0 | N | N | 0 | 文章分类:[0,1000]用来搜索指定类型的文章 |
| 4 | hits | int | 10 | 0 | N | N | 0 | 点击数:[0,1000000000]访问这篇文章的人次 |
| 5 | praise_len | int | 10 | 0 | N | N | 0 | 点赞数 |
| 6 | create_time | timestamp | 19 | 0 | N | N | CURRENT_TIMESTAMP | 创建时间: |
| 7 | update_time | timestamp | 19 | 0 | N | N | CURRENT_TIMESTAMP | 更新时间: |
| 8 | source | varchar | 255 | 0 | Y | N | 来源:[0,255]文章的出处 | |
| 9 | url | varchar | 255 | 0 | Y | N | 来源地址:[0,255]用于跳转到发布该文章的网站 | |
| 10 | tag | varchar | 255 | 0 | Y | N | 标签:[0,255]用于标注文章所属相关内容,多个标签用空格隔开 | |
| 11 | content | longtext | 2147483647 | 0 | Y | N | 正文:文章的主体内容 | |
| 12 | img | varchar | 255 | 0 | Y | N | 封面图 | |
| 13 | description | text | 65535 | 0 | Y | N | 文章描述 |
| 编号 | 名称 | 数据类型 | 长度 | 小数位 | 允许空值 | 主键 | 默认值 | 说明 |
| 1 | type_id | smallint | 5 | 0 | N | Y | 分类ID:[0,10000] | |
| 2 | display | smallint | 5 | 0 | N | N | 100 | 显示顺序:[0,1000]决定分类显示的先后顺序 |
| 3 | name | varchar | 16 | 0 | N | N | 分类名称:[2,16] | |
| 4 | father_id | smallint | 5 | 0 | N | N | 0 | 上级分类ID:[0,32767] |
| 5 | description | varchar | 255 | 0 | Y | N | 描述:[0,255]描述该分类的作用 | |
| 6 | icon | text | 65535 | 0 | Y | N | 分类图标: | |
| 7 | url | varchar | 255 | 0 | Y | N | 外链地址:[0,255]如果该分类是跳转到其他网站的情况下,就在该URL上设置 | |
| 8 | create_time | timestamp | 19 | 0 | N | N | CURRENT_TIMESTAMP | 创建时间: |
| 9 | update_time | timestamp | 19 | 0 | N | N | CURRENT_TIMESTAMP | 更新时间: |
| 编号 | 名称 | 数据类型 | 长度 | 小数位 | 允许空值 | 主键 | 默认值 | 说明 |
| 1 | auth_id | int | 10 | 0 | N | Y | 授权ID: | |
| 2 | user_group | varchar | 64 | 0 | Y | N | 用户组: | |
| 3 | mod_name | varchar | 64 | 0 | Y | N | 模块名: | |
| 4 | table_name | varchar | 64 | 0 | Y | N | 表名: | |
| 5 | page_title | varchar | 255 | 0 | Y | N | 页面标题: | |
| 6 | path | varchar | 255 | 0 | Y | N | 路由路径: | |
| 7 | position | varchar | 32 | 0 | Y | N | 位置: | |
| 8 | mode | varchar | 32 | 0 | N | N | _blank | 跳转方式: |
| 9 | add | tinyint | 3 | 0 | N | N | 1 | 是否可增加: |
| 10 | del | tinyint | 3 | 0 | N | N | 1 | 是否可删除: |
| 11 | set | tinyint | 3 | 0 | N | N | 1 | 是否可修改: |
| 12 | get | tinyint | 3 | 0 | N | N | 1 | 是否可查看: |
| 13 | field_add | text | 65535 | 0 | Y | N | 添加字段: | |
| 14 | field_set | text | 65535 | 0 | Y | N | 修改字段: | |
| 15 | field_get | text | 65535 | 0 | Y | N | 查询字段: | |
| 16 | table_nav_name | varchar | 500 | 0 | Y | N | 跨表导航名称: | |
| 17 | table_nav | varchar | 500 | 0 | Y | N | 跨表导航: | |
| 18 | option | text | 65535 | 0 | Y | N | 配置: | |
| 19 | create_time | timestamp | 19 | 0 | N | N | CURRENT_TIMESTAMP | 创建时间: |
| 20 | update_time | timestamp | 19 | 0 | N | N | CURRENT_TIMESTAMP | 更新时间: |
| 编号 | 名称 | 数据类型 | 长度 | 小数位 | 允许空值 | 主键 | 默认值 | 说明 |
| 1 | cart_id | int | 10 | 0 | N | Y | 购物车ID: | |
| 2 | title | varchar | 64 | 0 | Y | N | 标题: | |
| 3 | img | varchar | 255 | 0 | N | N | 0 | 图片: |
| 4 | user_id | int | 10 | 0 | N | N | 0 | 用户ID: |
| 5 | create_time | timestamp | 19 | 0 | N | N | CURRENT_TIMESTAMP | 创建时间: |
| 6 | update_time | timestamp | 19 | 0 | N | N | CURRENT_TIMESTAMP | 更新时间: |
| 7 | state | int | 10 | 0 | N | N | 0 | 状态:使用中,已失效 |
| 8 | price | double | 9 | 2 | N | N | 0.00 | 单价: |
| 9 | price_ago | double | 9 | 2 | N | N | 0.00 | 原价: |
| 10 | price_count | double | 11 | 2 | N | N | 0.00 | 总价: |
| 11 | num | int | 10 | 0 | N | N | 1 | 数量: |
| 12 | goods_id | mediumint | 8 | 0 | N | N | 商品id:[0,8388607] | |
| 13 | type | varchar | 64 | 0 | N | N | 未分类 | 商品分类: |
| 14 | description | varchar | 255 | 0 | Y | N | 描述:[0,255]用于产品规格描述 |
| 编号 | 名称 | 数据类型 | 长度 | 小数位 | 允许空值 | 主键 | 默认值 | 说明 |
| 1 | collect_id | int | 10 | 0 | N | Y | 收藏ID: | |
| 2 | user_id | int | 10 | 0 | N | N | 0 | 收藏人ID: |
| 3 | source_table | varchar | 255 | 0 | Y | N | 来源表: | |
| 4 | source_field | varchar | 255 | 0 | Y | N | 来源字段: | |
| 5 | source_id | int | 10 | 0 | N | N | 0 | 来源ID: |
| 6 | title | varchar | 255 | 0 | Y | N | 标题: | |
| 7 | img | varchar | 255 | 0 | Y | N | 封面: | |
| 8 | create_time | timestamp | 19 | 0 | N | N | CURRENT_TIMESTAMP | 创建时间: |
| 9 | update_time | timestamp | 19 | 0 | N | N | CURRENT_TIMESTAMP | 更新时间: |
| 编号 | 名称 | 数据类型 | 长度 | 小数位 | 允许空值 | 主键 | 默认值 | 说明 |
| 1 | comment_id | int | 10 | 0 | N | Y | 评论ID: | |
| 2 | user_id | int | 10 | 0 | N | N | 0 | 评论人ID: |
| 3 | reply_to_id | int | 10 | 0 | N | N | 0 | 回复评论ID:空为0 |
| 4 | content | longtext | 2147483647 | 0 | Y | N | 内容: | |
| 5 | nickname | varchar | 255 | 0 | Y | N | 昵称: | |
| 6 | avatar | varchar | 255 | 0 | Y | N | 头像地址:[0,255] | |
| 7 | create_time | timestamp | 19 | 0 | N | N | CURRENT_TIMESTAMP | 创建时间: |
| 8 | update_time | timestamp | 19 | 0 | N | N | CURRENT_TIMESTAMP | 更新时间: |
| 9 | source_table | varchar | 255 | 0 | Y | N | 来源表: | |
| 10 | source_field | varchar | 255 | 0 | Y | N | 来源字段: | |
| 11 | source_id | int | 10 | 0 | N | N | 0 | 来源ID: |
| 编号 | 名称 | 数据类型 | 长度 | 小数位 | 允许空值 | 主键 | 默认值 | 说明 |
| 1 | electronic_mall_id | int | 10 | 0 | N | Y | 电子商城ID | |
| 2 | product_details | varchar | 64 | 0 | Y | N | 商品详情 | |
| 3 | praise_len | int | 10 | 0 | N | N | 0 | 点赞数 |
| 4 | cart_title | varchar | 125 | 0 | Y | N | 标题:[0,125]用于产品html的标签中 | |
| 5 | cart_img | text | 65535 | 0 | Y | N | 封面图:用于显示于产品列表页 | |
| 6 | cart_description | varchar | 255 | 0 | Y | N | 描述:[0,255]用于产品规格描述 | |
| 7 | cart_price_ago | double | 8 | 2 | N | N | 0.00 | 原价:[1] |
| 8 | cart_price | double | 8 | 2 | N | N | 0.00 | 卖价:[1] |
| 9 | cart_inventory | int | 10 | 0 | N | N | 0 | 商品库存 |
| 10 | cart_type | varchar | 64 | 0 | N | N | 未分类 | 商品分类: |
| 11 | cart_content | longtext | 2147483647 | 0 | Y | N | 正文:产品的主体内容 | |
| 12 | cart_img_1 | text | 65535 | 0 | Y | N | 主图1: | |
| 13 | cart_img_2 | text | 65535 | 0 | Y | N | 主图2: | |
| 14 | cart_img_3 | text | 65535 | 0 | Y | N | 主图3: | |
| 15 | cart_img_4 | text | 65535 | 0 | Y | N | 主图4: | |
| 16 | cart_img_5 | text | 65535 | 0 | Y | N | 主图5: | |
| 17 | create_time | datetime | 19 | 0 | N | N | CURRENT_TIMESTAMP | 创建时间 |
| 18 | update_time | timestamp | 19 | 0 | N | N | CURRENT_TIMESTAMP | 更新时间 |
| 编号 | 名称 | 数据类型 | 长度 | 小数位 | 允许空值 | 主键 | 默认值 | 说明 |
| 1 | goods_id | mediumint | 8 | 0 | N | Y | 产品id:[0,8388607] | |
| 2 | title | varchar | 125 | 0 | Y | N | 标题:[0,125]用于产品和html的<title>标签中 | |
| 3 | img | text | 65535 | 0 | Y | N | 封面图:用于显示于产品列表页 | |
| 4 | description | varchar | 255 | 0 | Y | N | 描述:[0,255]用于产品规格描述 | |
| 5 | price_ago | double | 8 | 2 | N | N | 0.00 | 原价:[1] |
| 6 | price | double | 8 | 2 | N | N | 0.00 | 卖价:[1] |
| 7 | sales | int | 10 | 0 | N | N | 0 | 销量:[0,1000000000] |
| 8 | inventory | int | 10 | 0 | N | N | 0 | 商品库存 |
| 9 | type | varchar | 64 | 0 | N | N | 商品分类: | |
| 10 | hits | int | 10 | 0 | N | N | 0 | 点击量:[0,1000000000]访问这篇产品的人次 |
| 11 | content | longtext | 2147483647 | 0 | Y | N | 正文:产品的主体内容 | |
| 12 | img_1 | text | 65535 | 0 | Y | N | 主图1: | |
| 13 | img_2 | text | 65535 | 0 | Y | N | 主图2: | |
| 14 | img_3 | text | 65535 | 0 | Y | N | 主图3: | |
| 15 | img_4 | text | 65535 | 0 | Y | N | 主图4: | |
| 16 | img_5 | text | 65535 | 0 | Y | N | 主图5: | |
| 17 | create_time | timestamp | 19 | 0 | N | N | CURRENT_TIMESTAMP | 创建时间: |
| 18 | update_time | timestamp | 19 | 0 | N | N | CURRENT_TIMESTAMP | 更新时间: |
| 19 | customize_field | text | 65535 | 0 | Y | N | 自定义字段 | |
| 20 | source_table | varchar | 255 | 0 | Y | N | 来源表: | |
| 21 | source_field | varchar | 255 | 0 | Y | N | 来源字段: | |
| 22 | source_id | int | 10 | 0 | N | N | 0 | 来源ID: |
| 23 | user_id | int | 10 | 0 | Y | N | 0 | 添加人 |
| 编号 | 名称 | 数据类型 | 长度 | 小数位 | 允许空值 | 主键 | 默认值 | 说明 |
| 1 | type_id | int | 10 | 0 | N | Y | 商品分类ID: | |
| 2 | father_id | smallint | 5 | 0 | N | N | 0 | 上级分类ID:[0,32767] |
| 3 | name | varchar | 255 | 0 | Y | N | 商品名称: | |
| 4 | desc | varchar | 255 | 0 | Y | N | 描述: | |
| 5 | icon | varchar | 255 | 0 | Y | N | 图标: | |
| 6 | source_table | varchar | 255 | 0 | Y | N | 来源表: | |
| 7 | source_field | varchar | 255 | 0 | Y | N | 来源字段: | |
| 8 | create_time | timestamp | 19 | 0 | N | N | CURRENT_TIMESTAMP | 创建时间: |
| 9 | update_time | timestamp | 19 | 0 | N | N | CURRENT_TIMESTAMP | 更新时间: |
| 编号 | 名称 | 数据类型 | 长度 | 小数位 | 允许空值 | 主键 | 默认值 | 说明 |
| 1 | hits_id | int | 10 | 0 | N | Y | 点赞ID: | |
| 2 | user_id | int | 10 | 0 | N | N | 0 | 点赞人: |
| 3 | create_time | timestamp | 19 | 0 | N | N | CURRENT_TIMESTAMP | 创建时间: |
| 4 | update_time | timestamp | 19 | 0 | N | N | CURRENT_TIMESTAMP | 更新时间: |
| 5 | source_table | varchar | 255 | 0 | Y | N | 来源表: | |
| 6 | source_field | varchar | 255 | 0 | Y | N | 来源字段: | |
| 7 | source_id | int | 10 | 0 | N | N | 0 | 来源ID: |
| 编号 | 名称 | 数据类型 | 长度 | 小数位 | 允许空值 | 主键 | 默认值 | 说明 |
| 1 | logistics_delivery_id | int | 10 | 0 | N | Y | 物流配送ID | |
| 2 | order_number | varchar | 64 | 0 | Y | N | 订单号 | |
| 3 | product_name | varchar | 64 | 0 | Y | N | 商品名称 | |
| 4 | purchase_quantity | varchar | 64 | 0 | Y | N | 购买数量 | |
| 5 | total_transaction_amount | double | 11 | 2 | Y | N | 0.00 | 交易总额 |
| 6 | the_date_of_issuance | date | 10 | 0 | Y | N | 发货日期 | |
| 7 | delivery_number | varchar | 30 | 0 | Y | N | 配送订单 | |
| 8 | ordinary_users | int | 10 | 0 | Y | N | 0 | 普通用户 |
| 9 | shipping_address | varchar | 64 | 0 | Y | N | 收货地址 | |
| 10 | delivery_status | varchar | 64 | 0 | Y | N | 配送状态 | |
| 11 | signing_status | varchar | 64 | 0 | Y | N | 签收状态 | |
| 12 | recommend | int | 10 | 0 | N | N | 0 | 智能推荐 |
| 13 | contact_name | varchar | 255 | 0 | Y | N | 联系人名字 | |
| 14 | merchant_id | int | 10 | 0 | Y | N | 商家id | |
| 15 | create_time | datetime | 19 | 0 | N | N | CURRENT_TIMESTAMP | 创建时间 |
| 16 | update_time | timestamp | 19 | 0 | N | N | CURRENT_TIMESTAMP | 更新时间 |
| 编号 | 名称 | 数据类型 | 长度 | 小数位 | 允许空值 | 主键 | 默认值 | 说明 |
| 1 | message_id | int | 10 | 0 | N | Y | 留言板ID: | |
| 2 | user_id | int | 10 | 0 | N | N | 0 | 用户ID: |
| 3 | title | varchar | 64 | 0 | Y | N | 标题: | |
| 4 | content | longtext | 2147483647 | 0 | N | N | 内容: | |
| 5 | nickname | varchar | 32 | 0 | N | N | 昵称: | |
| 6 | avatar | varchar | 255 | 0 | Y | N | 头像: | |
| 7 | | varchar | 125 | 0 | Y | N | 留言者邮箱 | |
| 8 | phone | varchar | 11 | 0 | Y | N | 留言者手机号码 | |
| 9 | create_time | timestamp | 19 | 0 | N | N | CURRENT_TIMESTAMP | 创建时间: |
| 10 | update_time | timestamp | 19 | 0 | N | N | CURRENT_TIMESTAMP | 更新时间: |
| 11 | reply | longtext | 2147483647 | 0 | Y | N | 回复 | |
| 12 | reply_state | tinyint | 4 | 0 | Y | N | 0 | 回复状态 |
| 编号 | 名称 | 数据类型 | 长度 | 小数位 | 允许空值 | 主键 | 默认值 | 说明 |
| 1 | notice_id | mediumint | 8 | 0 | N | Y | 公告id: | |
| 2 | title | varchar | 125 | 0 | N | N | 标题: | |
| 3 | content | longtext | 2147483647 | 0 | Y | N | 正文: | |
| 4 | create_time | timestamp | 19 | 0 | N | N | CURRENT_TIMESTAMP | 创建时间: |
| 5 | update_time | timestamp | 19 | 0 | N | N | CURRENT_TIMESTAMP | 更新时间: |
| 编号 | 名称 | 数据类型 | 长度 | 小数位 | 允许空值 | 主键 | 默认值 | 说明 |
| 1 | order_id | int | 10 | 0 | N | Y | 订单ID: | |
| 2 | order_number | varchar | 64 | 0 | Y | N | 订单号: | |
| 3 | goods_id | mediumint | 8 | 0 | N | N | 商品id:[0,8388607] | |
| 4 | title | varchar | 32 | 0 | Y | N | 商品标题: | |
| 5 | img | varchar | 255 | 0 | Y | N | 商品图片: | |
| 6 | price | double | 10 | 2 | N | N | 0.00 | 价格: |
| 7 | price_ago | double | 10 | 2 | N | N | 0.00 | 原价: |
| 8 | num | int | 10 | 0 | N | N | 1 | 数量: |
| 9 | price_count | double | 8 | 2 | N | N | 0.00 | 总价: |
| 10 | norms | varchar | 255 | 0 | Y | N | 规格: | |
| 11 | type | varchar | 64 | 0 | N | N | 未分类 | 商品分类: |
| 12 | contact_name | varchar | 32 | 0 | Y | N | 联系人姓名: | |
| 13 | contact_email | varchar | 125 | 0 | Y | N | 联系人邮箱: | |
| 14 | contact_phone | varchar | 11 | 0 | Y | N | 联系人手机: | |
| 15 | contact_address | varchar | 255 | 0 | Y | N | 收件地址: | |
| 16 | postal_code | varchar | 9 | 0 | Y | N | 邮政编码: | |
| 17 | user_id | int | 10 | 0 | N | N | 0 | 买家ID: |
| 18 | merchant_id | mediumint | 8 | 0 | N | N | 0 | 商家ID: |
| 19 | create_time | timestamp | 19 | 0 | N | N | CURRENT_TIMESTAMP | 创建时间: |
| 20 | update_time | timestamp | 19 | 0 | N | N | CURRENT_TIMESTAMP | 更新时间: |
| 21 | description | varchar | 255 | 0 | Y | N | 描述:[0,255]用于产品规格描述 | |
| 22 | state | varchar | 16 | 0 | N | N | 待付款 | 订单状态:待付款,待发货,待签收,已签收,待退款,已退款,已拒绝,已完成 |
| 23 | remark | text | 65535 | 0 | Y | N | 订单备注 | |
| 24 | delivery_state | varchar | 16 | 0 | Y | N | 未配送 | 发货状态:未配送,已配送 |
| 25 | vip_discount | double | 11 | 2 | Y | N | 0.00 | 折扣 |
| 编号 | 名称 | 数据类型 | 长度 | 小数位 | 允许空值 | 主键 | 默认值 | 说明 |
| 1 | praise_id | int | 10 | 0 | N | Y | 点赞ID: | |
| 2 | user_id | int | 10 | 0 | N | N | 0 | 点赞人: |
| 3 | create_time | timestamp | 19 | 0 | N | N | CURRENT_TIMESTAMP | 创建时间: |
| 4 | update_time | timestamp | 19 | 0 | N | N | CURRENT_TIMESTAMP | 更新时间: |
| 5 | source_table | varchar | 255 | 0 | Y | N | 来源表: | |
| 6 | source_field | varchar | 255 | 0 | Y | N | 来源字段: | |
| 7 | source_id | int | 10 | 0 | N | N | 0 | 来源ID: |
| 8 | status | bit | 1 | 0 | N | N | 1 | 点赞状态:1为点赞,0已取消 |
| 编号 | 名称 | 数据类型 | 长度 | 小数位 | 允许空值 | 主键 | 默认值 | 说明 |
| 1 | registered_users_id | int | 10 | 0 | N | Y | 注册用户ID | |
| 2 | user_name | varchar | 64 | 0 | Y | N | 用户姓名 | |
| 3 | user_age | varchar | 64 | 0 | Y | N | 用户年龄 | |
| 4 | user_gender | varchar | 64 | 0 | Y | N | 用户性别 | |
| 5 | examine_state | varchar | 16 | 0 | N | N | 已通过 | 审核状态 |
| 6 | user_id | int | 10 | 0 | N | N | 0 | 用户ID |
| 7 | create_time | datetime | 19 | 0 | N | N | CURRENT_TIMESTAMP | 创建时间 |
| 8 | update_time | timestamp | 19 | 0 | N | N | CURRENT_TIMESTAMP | 更新时间 |
| 编号 | 名称 | 数据类型 | 长度 | 小数位 | 允许空值 | 主键 | 默认值 | 说明 |
| 1 | slides_id | int | 10 | 0 | N | Y | 轮播图ID: | |
| 2 | title | varchar | 64 | 0 | Y | N | 标题: | |
| 3 | content | varchar | 255 | 0 | Y | N | 内容: | |
| 4 | url | varchar | 255 | 0 | Y | N | 链接: | |
| 5 | img | varchar | 255 | 0 | Y | N | 轮播图: | |
| 6 | hits | int | 10 | 0 | N | N | 0 | 点击量: |
| 7 | create_time | timestamp | 19 | 0 | N | N | CURRENT_TIMESTAMP | 创建时间: |
| 8 | update_time | timestamp | 19 | 0 | N | N | CURRENT_TIMESTAMP | 更新时间: |
| 编号 | 名称 | 数据类型 | 长度 | 小数位 | 允许空值 | 主键 | 默认值 | 说明 |
| 1 | upload_id | int | 10 | 0 | N | Y | 上传ID | |
| 2 | name | varchar | 64 | 0 | Y | N | 文件名 | |
| 3 | path | varchar | 255 | 0 | Y | N | 访问路径 | |
| 4 | file | varchar | 255 | 0 | Y | N | 文件路径 | |
| 5 | display | varchar | 255 | 0 | Y | N | 显示顺序 | |
| 6 | father_id | int | 10 | 0 | Y | N | 0 | 父级ID |
| 7 | dir | varchar | 255 | 0 | Y | N | 文件夹 | |
| 8 | type | varchar | 32 | 0 | Y | N | 文件类型 |
| 编号 | 名称 | 数据类型 | 长度 | 小数位 | 允许空值 | 主键 | 默认值 | 说明 |
| 1 | user_id | mediumint | 8 | 0 | N | Y | 用户ID:[0,8388607]用户获取其他与用户相关的数据 | |
| 2 | state | smallint | 5 | 0 | N | N | 1 | 账户状态:[0,10](1可用|2异常|3已冻结|4已注销) |
| 3 | user_group | varchar | 32 | 0 | Y | N | 所在用户组:[0,32767]决定用户身份和权限 | |
| 4 | login_time | timestamp | 19 | 0 | N | N | CURRENT_TIMESTAMP | 上次登录时间: |
| 5 | phone | varchar | 11 | 0 | Y | N | 手机号码:[0,11]用户的手机号码,用于找回密码时或登录时 | |
| 6 | phone_state | smallint | 5 | 0 | N | N | 0 | 手机认证:[0,1](0未认证|1审核中|2已认证) |
| 7 | username | varchar | 16 | 0 | N | N | 用户名:[0,16]用户登录时所用的账户名称 | |
| 8 | nickname | varchar | 16 | 0 | Y | N | 昵称:[0,16] | |
| 9 | password | varchar | 64 | 0 | N | N | 密码:[0,32]用户登录所需的密码,由6-16位数字或英文组成 | |
| 10 | | varchar | 64 | 0 | Y | N | 邮箱:[0,64]用户的邮箱,用于找回密码时或登录时 | |
| 11 | email_state | smallint | 5 | 0 | N | N | 0 | 邮箱认证:[0,1](0未认证|1审核中|2已认证) |
| 12 | avatar | varchar | 255 | 0 | Y | N | 头像地址:[0,255] | |
| 13 | open_id | varchar | 255 | 0 | Y | N | 针对获取用户信息字段 | |
| 14 | create_time | timestamp | 19 | 0 | N | N | CURRENT_TIMESTAMP | 创建时间: |
| 15 | vip_level | varchar | 255 | 0 | Y | N | 会员等级 | |
| 16 | vip_discount | double | 11 | 2 | Y | N | 0.00 | 会员折扣 |
表user_group (用户组:用于用户前端身份和鉴权)
| 编号 | 名称 | 数据类型 | 长度 | 小数位 | 允许空值 | 主键 | 默认值 | 说明 |
| 1 | group_id | mediumint | 8 | 0 | N | Y | 用户组ID:[0,8388607] | |
| 2 | display | smallint | 5 | 0 | N | N | 100 | 显示顺序:[0,1000] |
| 3 | name | varchar | 16 | 0 | N | N | 名称:[0,16] | |
| 4 | description | varchar | 255 | 0 | Y | N | 描述:[0,255]描述该用户组的特点或权限范围 | |
| 5 | source_table | varchar | 255 | 0 | Y | N | 来源表: | |
| 6 | source_field | varchar | 255 | 0 | Y | N | 来源字段: | |
| 7 | source_id | int | 10 | 0 | N | N | 0 | 来源ID: |
| 8 | register | smallint | 5 | 0 | Y | N | 0 | 注册位置: |
| 9 | create_time | timestamp | 19 | 0 | N | N | CURRENT_TIMESTAMP | 创建时间: |
| 10 | update_time | timestamp | 19 | 0 | N | N | CURRENT_TIMESTAMP | 更新时间: |
3.4本章小结
整个空气净化器销售系统的需求分析主要对系统总体架构以及功能模块的设计,通过建立E-R模型和数据库逻辑系统设计完成了数据库系统设计。
4 空气净化器销售系统详细设计与实现
空气净化器销售系统的详细设计与实现主要是根据前面的空气净化器销售系统的需求分析和空气净化器销售系统的总体设计来设计页面并实现业务逻辑。主要从空气净化器销售系统界面实现、业务逻辑实现这两部分进行介绍。
4.1用户功能模块
4.1.1 前台首页界面
在空气净化器销售系统的前台首页界面上采用了上+中+下的方式来布局界面,最右上角是登录+注册+搜索这三个链接,下面依次是导航栏+轮播图以及下面的公告栏,下面依次是电子商城展示,其主界面展示如下图4-1所示。

图4-1 前台首页界面图
4.1.2 用户注册界面
不是空气净化器销售系统中正式用户的是可以在线进行注册的,当填写上自己的账号+设置密码+确认密码+昵称+邮箱+身份+姓名等信息,再点击“注册”按钮后将会先验证输入的有没有空数据,再次验证密码和确认密码是否是一样的,最后验证输入的账户名和数据库表中已经注册的账户名是否重复,只有都验证没问题后即可注册成功。用户注册界面展示如下图4-2所示。

图4-2 前台用户注册界面图
4.1.3 用户登录界面
空气净化器销售系统中的前台上注册后的会员是可以通过自己的账户名和密码进行登录的,当会员输入完整的自己的账户名和密码信息并点击“登录”按钮后,将会首先验证输入的有没有空数据,再次验证输入的账户名+密码和数据库中当前保存的用户信息是否一致,只有在一致后将会登录成功并自动跳转到空气净化器销售系统的首页中;否则将会提示相应错误信息,用户登录界面如下图4-3所示。

图4-3 登录界面图
4.1.4新闻咨讯界面
新闻咨讯:用户点击可查看新闻资讯列表,同时可对咨讯文章进行点赞、收藏和评论。界面如下图所示。

图4-4 新闻资讯界面图
4.1.5 电子商城界面
电子商城:用户点击可查看商品列表,查看商品详情,可对商品进行收藏、评论和加购操作。界面如下图所示。

图4-5 电子商城界面图
4.1.6 个人中心界面
个人中心: 用户点击头像可查看“个人中心”,包括个人首页、订单配送和收藏。展示页面如图所示。

图4-6 个人中心界面图
4.2管理员功能模块
4.2.1系统管理界面
系统管理:当管理员点击“系统管理”时,可查看轮播图; 如需添加新的轮播图,点击右侧“添加”按钮,上传图片,输入标题,点击“确认”按钮进行添加;同时可对轮播图进行增删改查。界面如下图所示。
图4-7 系统管理界面图
4.2.2 资源管理界面
资源管理:当管理员点击“资源管理”时,可查看新闻列表和分类列表。如需添加新的新闻资讯,点击“添加”按钮,上传封面图,输入标题,选择分类,输入标签、描述和正文,点击“提交”按钮进行添加。同时可对咨讯进行增删改查。界面如下图所示。

图4-8 资源管理界面图
4.2.3 商城管理界面
商城管理:管理员点击可查看电子商城、分类列表、订单列表和订单配送。点击“电子商城”,上传封面图和主图,输入标题、描述、原价、卖价、库存,选择分类,输入商品详情和正文,点击“提交”按钮,可添加新的商品信息。同时可对订单状态进行审核操作。界面如下图所示。

图4-9 商城管理界面图
5系统测试
5.1 系统测试用例
系统测试包括:用户登录模块、用户注册模块、新闻资讯展示模块、商品信息添加模块功能测试,如表5-1、5-2、5-3、5-4所示:
表5-1 用户登录功能测试表
| 测试名称 | 测试功能 | 操作 | 操作过程 | 预期结果 | 测试结果 |
| 用户登录模块测试 | 正确输入用户信息,用户成功登录 | 输入用户的信息 | 1.在密码框输入用户密码。2.点击登录 | 跳转到首页 | 正确 |
用户注册功能测试:
表5-2 用户登录功能测试表
| 测试名称 | 测试功能 | 操作 | 操作过程 | 预期结果 | 测试结果 |
| 用户注册模块测试 | 正确输入用户星系,完成用户注册 | 输入用户的基本信息 | 在注册页面填写用户相应的信息,然后点击“注册”按钮。 | 提示成功并跳转到登录界面 | 正确 |
| 用户注册模块测试 | 用户注册失败 | 用户两次输入密码不一致 | 用户在注册页面填写信息时输入两个不一致的密码然后点击“注册”按钮。 | 注册失败提示两次密码输入不一致 | 正确 |
新闻资讯界面测试:
表5-3 新闻资讯界面测试表
| 测试名称 | 测试功能 | 操作 | 操作过程 | 预期结果 | 测试结果 |
| 新闻资讯功能模块测试 | 新闻资讯正常的显示 | 浏览新闻资讯 | 在前台首页选择一个新闻资讯分类进入分类列表,然后选择一个新闻资讯 | 进入该新闻资讯详细面 | 正确 |
管理员添加商品信息功能测试:
表5-4 管理员添加商品信息功能测试表
| 测试名称 | 测试功能 | 操作 | 操作过程 | 预期结果 | 测试结果 |
| 管理员添加商品功能测试 | 添加商品成功的情况 | 输入新商品的基本信息 | 后台选择“添加商品”选项,然后填写新商品基本信息点击“添加”按钮 | 新商品信息添加成功 | 正确 |
| 管理员添加商品功能测试 | 添加商品失败的情况 | 输入商品基本信息不完全 | 后台选择“发布商品信息”选项,然后不完全填写商品信息,点击“添加”按钮。 | 对应信息框后出现提示请输入XXXX信息 | 正确 |
| 管理员添加商品功能测试 | 添加商品失败的情况 | 管理员在价格框输入非数字字符 | 后台选择“发布商品信息”选项然后再价格框输入非数字字符,点击“添加”按钮。 | 添加失败,提示“价格必须时货币格式!” | 正确 |
5.2 系统测试结果
通过编写空气净化器销售系统的测试用例,已经检测完毕用户登录模块、用户注册模块、新闻资讯展示模块、商品信息添加模块功能测试,通过这4大模块为空气净化器销售系统的后期推广运营提供了强力的技术支撑。
结论
至此,空气净化器销售系统已经结束,在开发前做了许多的准备,在本系统的设计和开发过程中阅览和学习了许多文献资料,从中我也收获了很多宝贵的方法和设计思路,对系统的开发也起到了很重要的作用,系统的开发技术选用的都是自己比较熟悉的,比如B/S、pytho技术、MYSQL,这些技术都是在以前的学习中学到了,其中许多的设计思路和方法都是在以前不断地学习中摸索出来的经验,其实对于我们来说工作量还是比较大的,但是正是由于之前的积累与准备,才能顺利的完成这个项目,由此看来,积累经验跟做好准备是十分重要的事情。
当然在该系统的设计与实现的过程中也离不开老师以及同学们的帮助,正是因为他们的指导与帮助,我才能够成功的在预期内完成了这个系统。同时在这个过程当中我也收获了很多东西,此系统也有需要改进的地方,但是由于专业知识的浅薄,并不能做到十分完美,希望以后有机会可以让其真正的投入到使用之中。
参考文献
[1]魏胜男,刘聪,李彬等.电子烟呼吸系统毒性作用及空气净化器的干预效果研究[J].中华预防医学杂志,2023,57(12):2171-2180.
[2]SalahUdDin K ,QinKe P ,Yasir M N . [J]. Journal of Uncertain Systems,2023,16(02).
[3]李宏燕,刘行宇,陈浩浩等.多功能空气净化器设计及试验[J].机械设计与研究,2023,39(01):230-235.DOI:10.13952/j.cnki.jofmdr.2023.0034.
[4]李志瑶,王颖,李金秋等.人机交互式空气净化器控制系统的设计[J].信息与电脑(理论版),2022,34(12):73-75.
[5]董战伟. 空气净化器复合系统交叉射流对净化与换气效果的影响研究[D].天津商业大学,2023.DOI:10.27362/d.cnki.gtsxy.2022.000226.
[6]庞宗强,吴浩,王严晖等.基于STM32的智能物联空气净化系统[J].国外电子测量技术,2022,41(01):87-92.DOI:10.19652/j.cnki.femt.2103502.
[7]王忠展,赵武,秦会斌.智能空气净化小车系统设计[J].智能物联技术,2021,4(06):37-43.
[8]关世友,吴再群,刘晓辉.基于物联网技术的室内空气再造系统设计[J].长江信息通信,2021,34(09):79-81.
[9]余功堂,佘雨瑞,沈心语等.新型智能控制系统在空气净化器中的应用[J].电子世界,2021(17):76-78.DOI:10.19353/j.cnki.dzsj.2021.17.034.
[10]马德明.基于单片机+物联网控制的校园空气净化计划系统设计[J].电脑编程技巧与维护,2021(07):58-59.DOI:10.16184/j.cnki.comprg.2021.07.023.
[11]朱炳涛,李明帆,蒋丽珍.基于规划式扫地的智能空气净化器设计研究[J].电子测量技术,2021,44(11):62-66.DOI:10.19651/j.cnki.emt.2106162.
[12]汪琦.基于产品系统设计理论的家用空气净化器设计[J].工业设计,2021(05):155-156.
[13]陈万疆.基于单片机空气净化器智能净化控制系统设计[J].无线互联科技,2020,17(17):82-84.
[14]陈茁,靳云.基于单片机的空气消毒净化器自动控制系统设计[J].自动化与仪器仪表,2020(06):83-86.DOI:10.14016/j.cnki.1001-9227.2020.06.083.
[15]王帅,张楠,王晨光等.Fresh Air智能空气净化器的营销策划[J].产业与科技论坛,2019,18(03):232-233.
致 谢
空气净化器销售系统的完成,标志着我即将结束在XXX大学的校园生活并跨入社会。在即将毕业的此刻,我想对所有帮助过我的师长、同学和亲人表达我发自内心的谢意。
感谢学校这个大家庭,在这里我们总能找到自己的归属。学校始终在向我们传达着温暖和关怀,接纳和包容我们的缺点。学校给我最大的感受便是要将自己的专业知识与实践相结合,而我也正在努力的成为学校所要求的应用型人才。
感谢各位老师,学院使我从懵懂一步步走向成熟。在这里每个老师都拥有着最大的善意和耐心,来教育我们这群大孩子。学院举办的各类活动是给予我锻炼自己的机会,正是这些机会让我成为了更好的自己,提升了自己各方面的能力。
其次我要感谢我的论文指导老师。我之所以被老师所吸引,是因为老师对于学生友爱和对于工作认真的态度。从选题到开题到论文的撰写,老师一直都在悉心的指导,在指出存在的问题后会与我们探讨解决方法。
最后,我要对即将参与本篇论文审阅和答辩的各位老师表示感谢。
请关注点赞+私信博主,免费领取项目源码


被折叠的 条评论
为什么被折叠?



