摘要
巴渝文化是重庆地区的民族文化,拥有的历史和丰富的内涵。然而,在现代社会的冲击下,巴渝文化的传承与发展面临着严峻的挑战。如何借助现代科技手段,让巴渝文化焕发新的生命力,成为了一个亟待解决的问题。随着互联网技术的飞速发展,传统文化与现代科技的融合已经成为一种趋势。本文提出的巴渝传统文化网站是采用基于Java语言、MySQL数据库、Spring Boot+VUE框架为技术基础进行设计开发的。Spring Boot具有易上手、高性能、高度可定制,适用于后端应用的开发;VUE则以其简洁、高效、易于上手等优势,成为前端开发的热门选择。将两者结合,可以实现高效、高性能的Web应用开发。
本文首先阐述了系统的研究背景和意义;然后对系统进行了可行性、功能性等分析;接着详细介绍了系统的设计原理和实现细节,包括数据库设计、系统架构、主要功能模块等;最后对系统进行了部署和测试。通过本系统的成功实施,可以实现传统文化的网络化和信息化,让更多人了解和传承传统文化。
关键词:巴渝文化;传统文化网站;Spring Boot+VUE
Abstract
Bayu culture is the ethnic culture of Chongqing region, with a rich history and connotations. However, under the impact of modern society, the inheritance and development of Bayu culture face severe challenges. How to use modern technological means to revitalize the Ba Yu culture has become an urgent problem that needs to be solved. With the rapid development of Internet technology, the integration of traditional culture and modern technology has become a trend. The Ba Yu traditional culture website proposed in this article is designed and developed based on Java language, MySQL database, and Spring Boot+VUE framework. Spring Boot is easy to use, high-performance, and highly customizable, suitable for the development of backend applications; VUE has become a popular choice for front-end development due to its advantages of simplicity, efficiency, and ease of use. Combining the two can achieve efficient and high-performance web application development.
This article first elaborates on the research background and significance of the system; Then, feasibility and functionality analyses were conducted on the system; Then, the design principles and implementation details of the system were introduced in detail, including database design, system architecture, main functional modules, etc; Finally, the system was deployed and tested. Through the successful implementation of this system, traditional culture can be networked and informationized, allowing more people to understand and inherit traditional culture.
Keywords: Ba Yu culture; Traditional cultural websites; Spring Boot+VUE
1 绪论
1.1 研究背景
巴渝地区拥有丰富的传统文化资源,这些资源不仅是巴渝人民历史与智慧的结晶,也是中华民族文化多样性的重要组成部分。然而,随着现代化进程的加速,传统文化面临着被遗忘和流失的风险。在现代社会,人们对传统文化的兴趣逐渐增强,越来越多的人希望通过互联网了解和体验传统文化。因此,建立一个专门展示巴渝传统文化的网站,对于保护和传承这些宝贵资源具有重要意义。
随着信息技术的快速发展,互联网已成为文化传播的重要渠道。Spring Boot和VUE作为当前流行的前后端开发框架,具有开发效率高、性能稳定、用户体验好等优点。将这些技术应用于巴渝传统文化网站的建设,可以实现文化的数字化展示和传播,提高文化资源的可访问性和影响力。基于Spring Boot和VUE的巴渝传统文化网站可以满足用户对巴渝文化的需求,提供丰富的文化内容、互动体验和学习机会,促进文化的广泛传播和深入交流。
基于Spring Boot和VUE的巴渝传统文化网站的研究意义主要体现在以下几个方面:
首先,可以促进传统文化的传承与创新。巴渝传统文化是中华民族文化的重要组成部分,通过研究并建设基于Spring Boot和VUE的巴渝传统文化网站,可以将这些珍贵的文化遗产进行数字化保存和展示,使更多人能够接触、了解和欣赏到这些传统文化,从而激发公众对传统文化的兴趣和热情。此外,通过引入现代科技和创新理念,可以实现传统文化的传承与创新相结合,为传统文化的持续发展注入新的活力。
其次,可以推动文化与科技的融合:随着信息技术的快速发展,文化与科技的融合已成为一种趋势。基于Spring Boot和VUE的巴渝传统文化网站的建设,将传统文化与现代科技相结合,展示了文化与科技融合的巨大潜力。这种融合不仅可以提升传统文化的传播效果,还可以推动科技在文化传承领域的更广泛应用,为文化产业的创新发展提供有力支持。
再次,可以提升用户体验与参与度。基于Spring Boot和VUE的巴渝传统文化网站采用先进的开发框架和技术,可以为用户提供更加流畅、便捷和丰富的浏览体验。通过引入互动元素和社交功能,可以吸引更多用户参与网站活动,提高用户的参与度和粘性。这将有助于扩大传统文化的受众群体,增强用户对传统文化的认同感和归属感。
最后,可以促进地方文化的推广与发展。巴渝地区作为具有独特历史和文化底蕴的地区,其传统文化具有鲜明的地域特色。通过建设基于Spring Boot和VUE的巴渝传统文化网站,可以将巴渝地区的文化特色进行展示和推广,吸引更多人对巴渝文化的关注和兴趣。这将有助于提升巴渝地区的文化软实力和影响力,促进地方文化的繁荣与发展。
1.3论文结构与章节安排
论文将分层次进行编排,除去论文摘要致谢文献参考部分,正文部分主要结构如下:
第一章:绪论,主要介绍系统的研究背景和意义,同时进行了论文整体框架的结构的简要介绍。
第二章:相关技术介绍,主要对系统开发所采用的相关技术进行介绍。
第三章:系统分析,主要对系统进行可行性技术、系统功能分析、用例分析。
第四章:系统总体设计,主要是对系统的架构、功能结构、系统数据库进行分析。
第五章:系统详细设计与实现,根据系统功能的划分,主要对系统的部分界面进行展示。
第六章:系统测试,主要对系统的主要功能进行测试。
第七章:结论,主要对系统的开发设计工作进行总结。
2 相关技术介绍
2.1 B/S结构
B/S架构(浏览器/服务器)是当前应用最为广泛的一种架构,能够使系统的开发变得容易、易操作、易于维护。当你在你的电脑上安装一个数据库和几个非常常见的浏览器时,你就可以使用这个结构。B/S结构可以直接用于 B/S系统,并且 B/S架构可以在实际应用中大大降低了系统的运行维护。在 B/S平台上,各数据库彼此独立,具有很高的安全性。由于 B/S架构可以清晰地观察到系统所处理的业务,使管理者可以及时做出决定,从而避免了企业的亏损。B/S架构的本质特征是集中式管理,用户通过系统产生的数据,将其存入数据库,便于以后的应用,从而达到了各种需要。
B/S模型由一个浏览器、一个网络服务器、一个数据库服务器三个层级构成。数据管理采用了当前大部分现有B/S系统的表现层、应用层和数据层,Web浏览器是为了满足用户的要求而设计的,在数据处理和逻辑过程中使用的中间应用层,从而形成分布式的运行模式。B/S体系结构的逻辑是:在前端完成的处理,将主要的业务逻辑交给后台,而前端只负责少量的请求、渲染等。由于因特网技术的迅速发展,B/S体系结构使得任何时间、任何地点都能访问到该系统。

图2-1 B/S模式三层结构图
2.2 Spring Boot框架
Spring框架是Java平台上的一种开源应用框架,提供具有控制反转特性的容器。尽管Spring框架自身对编程模型没有限制,但其在Java应用中的频繁使用让它备受青睐,以至于后来让它作为EJB(Enterprise Java Beans)模型的补充,甚至是替补。Spring框架为开发提供了一系列的解决方案,比如利用控制反转的核心特性,并通过依赖注入实现控制反转来实现管理对象生命周期容器化,利用面向切面编程进行声明式的事务管理,整合多种持久化技术管理数据访问,提供大量优秀的Web框架方便开发等等。Spring框架具有控制反转(IOC)特性,IOC旨在方便项目维护和测试,它提供了一种通过Java的反射机制对Java对象进行统一的配置和管理的方法。Spring框架利用容器管理对象的生命周期,容器可以通过扫描XML文件或类上特定Java注解来配置对象,开发者可以通过依赖查找或依赖注入来获得对象。Spring框架具有面向切面编程(AOP)框架,Spring AOP框架基于代理模式,同时运行时可配置;AOP框架主要针对模块之间的交叉关注点进行模块化。Spring框架的AOP框架仅提供基本的AOP特性,虽无法与AspectJ框架相比,但通过与AspectJ的集成,也可以满足基本需求。Spring框架下的事务管理、远程访问等功能均可以通过使用Spring AOP技术实现。Spring的事务管理框架为Java平台带来了一种抽象机制,使本地和全局事务以及嵌套事务能够与保存点一起工作,并且几乎可以在Java平台的任何环境中工作。Spring集成多种事务模板,系统可以通过事务模板、XML或Java注解进行事务配置,并且事务框架集成了消息传递和缓存等功能。Spring的数据访问框架解决了开发人员在应用程序中使用数据库时遇到的常见困难。它不仅对Java:JDBC、iBATS/MyBATIs、Hibernate、Java数据对象(JDO)、Apache OJB和ApacheCayne等所有流行的数据访问框架中提供支持,同时还可以与Spring的事务管理一起使用,为数据访问提供了灵活的抽象。Spring框架最初是没有打算构建一个自己的WebMVC框架,其开发人员在开发过程中认为现有的Struts Web框架的呈现层和请求处理层之间以及请求处理层和模型之间的分离不够,于是创建了Spring MVC。
2.3 MySQL数据库
MySQL 经过多次的更新,功能层面已经非常的丰富和完善了,从MySQL4版本到5版本进行了比较大的更新,在商业的实际使用中取得了很好的实际应用效果。最新版本的MySQL支持对信息的压缩,同时还能进行加密能更好的满足对信息安全性的需求。同时经过系统的多次更新,数据库自身的镜像功能也得到了很大的增强,运行的流畅度和易用性方面有了不小的进步,驱动的使用和创建也更加的高效快捷。最大的变动还是进行了空间信息的显示优化,能更加方便的在应用地图上进行坐标的标注和运算。强大的备份功能也保证了用户使用的过程会更加安心,同时支持的Office特性还支持用户的自行安装和使用。在信息的显示形式上也进行了不小的更新,增加了两个非常使用的显示区,一个是信息区,对表格和文字进行了分类处理,界面的显示更加清爽和具体。第二是仪表的信息控件,能在仪表信息区进行信息的显示,同时还能进行多个信息的比对,为用户的实际使用带来了很大的便捷。
3系统分析
系统分析是开发一个项目的先决条件,通过系统分析可以很好的了解系统的主体用户的基本需求情况,同时这也是项目的开发的原因。进而对系统开发进行可行性分析,通常包括技术可行性、经济可行性等,可行性分析同时也是从项目整体角度进行的分析。然后就是对项目的具体需求进行分析,分析的手段一般都是通过用户的用例图来实现。下面是详细的介绍。
3.1 可行性分析
(1)技术可行性
Spring Boot和VUE都是非常成熟、稳定且广泛使用的技术。Spring Boot作为后端框架,提供了丰富的功能和快速的开发体验,能够高效处理网站的服务器端业务逻辑。VUE作为前端框架,以其组件化、轻量级和双向数据绑定的特性,使得前端开发更加灵活和高效。结合两者,可以实现前后端分离的开发模式,保证网站的稳定性和性能。因此,从技术层面来说是可行的。
(2)经济可行性
建设基于Spring Boot和VUE的巴渝传统文化网站虽然初期可能需要一定的投入来购置服务器、开发软件等,但长期来看,这种投资是有回报的。网站能够吸引用户访问,提高巴渝文化的知名度和影响力,进而带动相关产业的发展,如旅游业、文化产业等。因此,从经济角度分析是可行的。
(3)社会可行性
巴渝传统文化网站的建设有助于保护和传承巴渝地区的非物质文化遗产,对于地方文化的发展和弘扬有着积极的意义。同时,网站还能够提供丰富的文化内容,满足公众对传统文化的需求,提升公众的文化素养和审美水平。此外,网站的建设还能够促进文化与科技的融合,推动文化产业的创新发展。因此,从社会角度分分析是可行的。
系统流程是用一些特定的符合和线条来进行演示用户在使用系统时的过程,在进行系统分析的时候,业务流程可以帮助开发人员更好的理解业务,发现错误,完善系统。
3.2.1 数据新增流程
用户成功登入系统后就能够实现增加数据的操作,增加数据的编号由系统生成,用户不能随意填写,除了编号以外,其他增加信息用户自己填写,填写后的信息需经过系统验证,验证通过后即可完成数据新增,数据新增的流程图如下图3-1所示。

图3-1 数据新增流程图
3.2.2 数据删除流程
如果系统里面存在一些没有用的数据,相关的管理人员还可以对这些数据进行删除,数据删除时流程图如下图3-2所示。

图3-2 数据删除流程图
3.3 系统功能分析
3.3.1 功能性分析
按照Spring boot和VUE的巴渝传统文化网站的角色,主要包括注册用户模块和管理员这两大功能模块。
- 注册用户
注册用户功能包括注册登录、首页、公告、交流论坛、新闻资讯、文化资源、我的(我的账户、个人中心)。其用户用例图如下图3-3所示:

图3-3 注册用户用例图
- 管理员
管理员功能主要包括后台首页、系统用户、文化分类管理、文化资源管理、系统管理、公告管理、资源管理、交流管理、我的(个人信息、修改密码、网站首页)。其用例图如下图3-4所示:

图3-4 管理员角色用例图
3.3.2 非功能性分析
Spring boot和VUE的巴渝传统文化网站的非功能性需求比如Spring boot和VUE的巴渝传统文化网站的安全性怎么样,可靠性怎么样,性能怎么样,可拓展性怎么样等。具体可以表示在如下3-1表格中:
表3-1Spring boot和VUE的巴渝传统文化网站非功能需求表
| 安全性 | 主要指Spring boot和VUE的巴渝传统文化网站数据库的安装,数据库的使用和密码的设定必须合乎规范。 |
| 可靠性 | 可靠性是指Spring boot和VUE的巴渝传统文化网站能够安装用户的指示进行操作,经过测试,可靠性90%以上。 |
| 性能 | 性能是影响Spring boot和VUE的巴渝传统文化网站占据市场的必要条件,所以性能最好要佳才好。 |
| 可扩展性 | 比如数据库预留多个属性,比如接口的使用等确保了系统的非功能性需求。 |
| 易用性 | 用户只要跟着Spring boot和VUE的巴渝传统文化网站的页面展示内容进行操作,就可以了。 |
| 可维护性 | Spring boot和VUE的巴渝传统文化网站开发的可维护性是非常重要的,经过测试,可维护性没有问题 |
3.4本章小结
本章主要通过对Spring boot和VUE的巴渝传统文化网站的可行性分析、流程分析、功能需求分析、系统用例分析,确定整个Spring boot和VUE的巴渝传统文化网站要实现的功能。同时也为Spring boot和VUE的巴渝传统文化网站的代码实现和测试提供了标准。
4 系统总体设计
本章主要讨论的内容包括Spring boot和VUE的巴渝传统文化网站的架构设计、功能模块设计、数据库系统设计。
4.1 系统架构设计
本Spring boot和VUE的巴渝传统文化网站从架构上分为三层:表现层(UI)、业务逻辑层(BLL)以及数据层(DL)。

图4-1Spring boot和VUE的巴渝传统文化网站系统架构设计图
表现层(UI):又称UI层,主要完成本Spring boot和VUE的巴渝传统文化网站的UI交互功能,一个良好的UI可以打打提高用户的用户体验,增强用户使用本Spring boot和VUE的巴渝传统文化网站时的舒适度。UI的界面设计也要适应不同版本的Spring boot和VUE的巴渝传统文化网站以及不同尺寸的分辨率,以做到良好的兼容性。UI交互功能要求合理,用户进行交互操作时必须要得到与之相符的交互结果,这就要求表现层要与业务逻辑层进行良好的对接。
业务逻辑层(BLL):主要完成本Spring boot和VUE的巴渝传统文化网站的数据处理功能。用户从表现层传输过来的数据经过业务逻辑层进行处理交付给数据层,系统从数据层读取的数据经过业务逻辑层进行处理交付给表现层。
数据层(DL):由于本Spring boot和VUE的巴渝传统文化网站的数据是放在服务端的MySQL数据库中,因此本属于服务层的部分可以直接整合在业务逻辑层中,所以数据层中只有数据库,其主要完成本Spring boot和VUE的巴渝传统文化网站的数据存储和管理功能。
4.2 系统功能模块设计
在上一章节中主要对系统的功能性需求和非功能性需求进行分析,并且根据需求分析了本Spring boot和VUE的巴渝传统文化网站中的用例。那么接下来就要开始对本Spring boot和VUE的巴渝传统文化网站的主要功能结构和数据库开始进行设计。Spring boot和VUE的巴渝传统文化网站根据前面章节的需求分析得出,其总体设计模块图如图4-2所示。

图4-2 系统功能模块图
4.3 数据库设计
数据库设计一般包括需求分析、概念模型设计、数据库表建立三大过程,其中需求分析前面章节已经阐述,概念模型设计有概念模型和逻辑结构设计两部分。
4.3.1 数据库概念结构设计
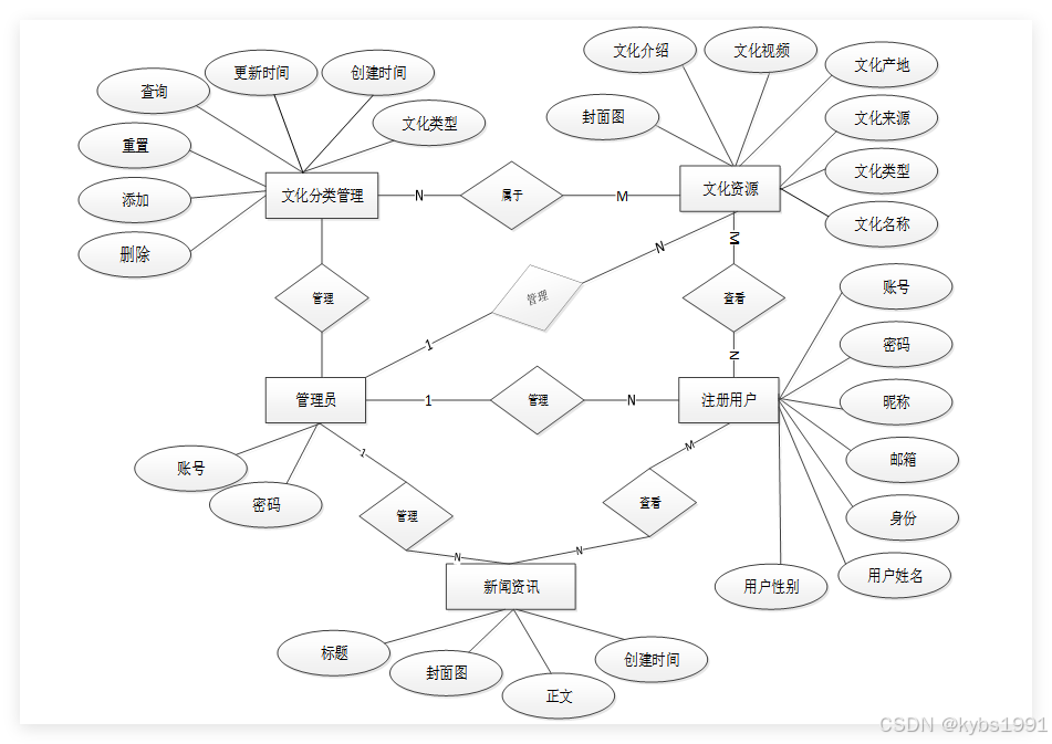
下面是整个Spring boot和VUE的巴渝传统文化网站中主要的数据库表总E-R实体关系图。

图4-3 系统总E-R关系图
4.3.2 数据库逻辑结构设计
通过上一小节中Spring boot和VUE的巴渝传统文化网站中总E-R关系图上得出一共需要创建很多个数据表。在此主要罗列几个主要的数据库表结构设计。
表access_token (登陆访问时长)
| 编号 | 名称 | 数据类型 | 长度 | 小数位 | 允许空值 | 主键 | 默认值 | 说明 |
| 1 | token_id | int | 10 | 0 | N | Y | 临时访问牌ID | |
| 2 | token | varchar | 64 | 0 | Y | N | 临时访问牌 | |
| 3 | info | text | 65535 | 0 | Y | N | ||
| 4 | maxage | int | 10 | 0 | N | N | 2 | 最大寿命:默认2小时 |
| 5 | create_time | timestamp | 19 | 0 | N | N | CURRENT_TIMESTAMP | 创建时间: |
| 6 | update_time | timestamp | 19 | 0 | N | N | CURRENT_TIMESTAMP | 更新时间: |
| 7 | user_id | int | 10 | 0 | N | N | 0 | 用户编号: |
表article (文章:用于内容管理系统的文章)
| 编号 | 名称 | 数据类型 | 长度 | 小数位 | 允许空值 | 主键 | 默认值 | 说明 |
| 1 | article_id | mediumint | 8 | 0 | N | Y | 文章id:[0,8388607] | |
| 2 | title | varchar | 125 | 0 | N | Y | 标题:[0,125]用于文章和html的title标签中 | |
| 3 | type | varchar | 64 | 0 | N | N | 0 | 文章分类:[0,1000]用来搜索指定类型的文章 |
| 4 | hits | int | 10 | 0 | N | N | 0 | 点击数:[0,1000000000]访问这篇文章的人次 |
| 5 | praise_len | int | 10 | 0 | N | N | 0 | 点赞数 |
| 6 | create_time | timestamp | 19 | 0 | N | N | CURRENT_TIMESTAMP | 创建时间: |
| 7 | update_time | timestamp | 19 | 0 | N | N | CURRENT_TIMESTAMP | 更新时间: |
| 8 | source | varchar | 255 | 0 | Y | N | 来源:[0,255]文章的出处 | |
| 9 | url | varchar | 255 | 0 | Y | N | 来源地址:[0,255]用于跳转到发布该文章的网站 | |
| 10 | tag | varchar | 255 | 0 | Y | N | 标签:[0,255]用于标注文章所属相关内容,多个标签用空格隔开 | |
| 11 | content | longtext | 2147483647 | 0 | Y | N | 正文:文章的主体内容 | |
| 12 | img | varchar | 255 | 0 | Y | N | 封面图 | |
| 13 | description | text | 65535 | 0 | Y | N | 文章描述 |
表article_type (文章分类)
| 编号 | 名称 | 数据类型 | 长度 | 小数位 | 允许空值 | 主键 | 默认值 | 说明 |
| 1 | type_id | smallint | 5 | 0 | N | Y | 分类ID:[0,10000] | |
| 2 | display | smallint | 5 | 0 | N | N | 100 | 显示顺序:[0,1000]决定分类显示的先后顺序 |
| 3 | name | varchar | 16 | 0 | N | N | 分类名称:[2,16] | |
| 4 | father_id | smallint | 5 | 0 | N | N | 0 | 上级分类ID:[0,32767] |
| 5 | description | varchar | 255 | 0 | Y | N | 描述:[0,255]描述该分类的作用 | |
| 6 | icon | text | 65535 | 0 | Y | N | 分类图标: | |
| 7 | url | varchar | 255 | 0 | Y | N | 外链地址:[0,255]如果该分类是跳转到其他网站的情况下,就在该URL上设置 | |
| 8 | create_time | timestamp | 19 | 0 | N | N | CURRENT_TIMESTAMP | 创建时间: |
| 9 | update_time | timestamp | 19 | 0 | N | N | CURRENT_TIMESTAMP | 更新时间: |
表auth (用户权限管理)
| 编号 | 名称 | 数据类型 | 长度 | 小数位 | 允许空值 | 主键 | 默认值 | 说明 |
| 1 | auth_id | int | 10 | 0 | N | Y | 授权ID: | |
| 2 | user_group | varchar | 64 | 0 | Y | N | 用户组: | |
| 3 | mod_name | varchar | 64 | 0 | Y | N | 模块名: | |
| 4 | table_name | varchar | 64 | 0 | Y | N | 表名: | |
| 5 | page_title | varchar | 255 | 0 | Y | N | 页面标题: | |
| 6 | path | varchar | 255 | 0 | Y | N | 路由路径: | |
| 7 | position | varchar | 32 | 0 | Y | N | 位置: | |
| 8 | mode | varchar | 32 | 0 | N | N | _blank | 跳转方式: |
| 9 | add | tinyint | 3 | 0 | N | N | 1 | 是否可增加: |
| 10 | del | tinyint | 3 | 0 | N | N | 1 | 是否可删除: |
| 11 | set | tinyint | 3 | 0 | N | N | 1 | 是否可修改: |
| 12 | get | tinyint | 3 | 0 | N | N | 1 | 是否可查看: |
| 13 | field_add | text | 65535 | 0 | Y | N | 添加字段: | |
| 14 | field_set | text | 65535 | 0 | Y | N | 修改字段: | |
| 15 | field_get | text | 65535 | 0 | Y | N | 查询字段: | |
| 16 | table_nav_name | varchar | 500 | 0 | Y | N | 跨表导航名称: | |
| 17 | table_nav | varchar | 500 | 0 | Y | N | 跨表导航: | |
| 18 | option | text | 65535 | 0 | Y | N | 配置: | |
| 19 | create_time | timestamp | 19 | 0 | N | N | CURRENT_TIMESTAMP | 创建时间: |
| 20 | update_time | timestamp | 19 | 0 | N | N | CURRENT_TIMESTAMP | 更新时间: |
表collect (收藏)
| 编号 | 名称 | 数据类型 | 长度 | 小数位 | 允许空值 | 主键 | 默认值 | 说明 |
| 1 | collect_id | int | 10 | 0 | N | Y | 收藏ID: | |
| 2 | user_id | int | 10 | 0 | N | N | 0 | 收藏人ID: |
| 3 | source_table | varchar | 255 | 0 | Y | N | 来源表: | |
| 4 | source_field | varchar | 255 | 0 | Y | N | 来源字段: | |
| 5 | source_id | int | 10 | 0 | N | N | 0 | 来源ID: |
| 6 | title | varchar | 255 | 0 | Y | N | 标题: | |
| 7 | img | varchar | 255 | 0 | Y | N | 封面: | |
| 8 | create_time | timestamp | 19 | 0 | N | N | CURRENT_TIMESTAMP | 创建时间: |
| 9 | update_time | timestamp | 19 | 0 | N | N | CURRENT_TIMESTAMP | 更新时间: |
表comment (评论)
| 编号 | 名称 | 数据类型 | 长度 | 小数位 | 允许空值 | 主键 | 默认值 | 说明 |
| 1 | comment_id | int | 10 | 0 | N | Y | 评论ID: | |
| 2 | user_id | int | 10 | 0 | N | N | 0 | 评论人ID: |
| 3 | reply_to_id | int | 10 | 0 | N | N | 0 | 回复评论ID:空为0 |
| 4 | content | longtext | 2147483647 | 0 | Y | N | 内容: | |
| 5 | nickname | varchar | 255 | 0 | Y | N | 昵称: | |
| 6 | avatar | varchar | 255 | 0 | Y | N | 头像地址:[0,255] | |
| 7 | create_time | timestamp | 19 | 0 | N | N | CURRENT_TIMESTAMP | 创建时间: |
| 8 | update_time | timestamp | 19 | 0 | N | N | CURRENT_TIMESTAMP | 更新时间: |
| 9 | source_table | varchar | 255 | 0 | Y | N | 来源表: | |
| 10 | source_field | varchar | 255 | 0 | Y | N | 来源字段: | |
| 11 | source_id | int | 10 | 0 | N | N | 0 | 来源ID: |
表cultural_classification (文化分类)
| 编号 | 名称 | 数据类型 | 长度 | 小数位 | 允许空值 | 主键 | 默认值 | 说明 |
| 1 | cultural_classification_id | int | 10 | 0 | N | Y | 文化分类ID | |
| 2 | cultural_type | varchar | 64 | 0 | Y | N | 文化类型 | |
| 3 | create_time | datetime | 19 | 0 | N | N | CURRENT_TIMESTAMP | 创建时间 |
| 4 | update_time | timestamp | 19 | 0 | N | N | CURRENT_TIMESTAMP | 更新时间 |
表cultural_resources (文化资源)
| 编号 | 名称 | 数据类型 | 长度 | 小数位 | 允许空值 | 主键 | 默认值 | 说明 |
| 1 | cultural_resources_id | int | 10 | 0 | N | Y | 文化资源ID | |
| 2 | cultural_name | varchar | 64 | 0 | Y | N | 文化名称 | |
| 3 | cultural_type | varchar | 64 | 0 | Y | N | 文化类型 | |
| 4 | cultural_sources | varchar | 64 | 0 | Y | N | 文化来源 | |
| 5 | cultural_origin | varchar | 64 | 0 | Y | N | 文化产地 | |
| 6 | cultural_images | varchar | 255 | 0 | Y | N | 文化图片 | |
| 7 | cultural_videos | varchar | 255 | 0 | Y | N | 文化视频 | |
| 8 | cultural_introduction | text | 65535 | 0 | Y | N | 文化介绍 | |
| 9 | cultural_details | longtext | 2147483647 | 0 | Y | N | 文化详情 | |
| 10 | hits | int | 10 | 0 | N | N | 0 | 点击数 |
| 11 | praise_len | int | 10 | 0 | N | N | 0 | 点赞数 |
| 12 | create_time | datetime | 19 | 0 | N | N | CURRENT_TIMESTAMP | 创建时间 |
| 13 | update_time | timestamp | 19 | 0 | N | N | CURRENT_TIMESTAMP | 更新时间 |
表forum (论坛)
| 编号 | 名称 | 数据类型 | 长度 | 小数位 | 允许空值 | 主键 | 默认值 | 说明 |
| 1 | forum_id | mediumint | 8 | 0 | N | Y | 论坛id | |
| 2 | display | smallint | 5 | 0 | N | N | 100 | 排序 |
| 3 | user_id | mediumint | 8 | 0 | N | N | 0 | 用户ID |
| 4 | nickname | varchar | 16 | 0 | Y | N | 昵称:[0,16] | |
| 5 | praise_len | int | 10 | 0 | Y | N | 0 | 点赞数 |
| 6 | hits | int | 10 | 0 | N | N | 0 | 访问数 |
| 7 | title | varchar | 125 | 0 | N | N | 标题 | |
| 8 | keywords | varchar | 125 | 0 | Y | N | 关键词 | |
| 9 | description | varchar | 255 | 0 | Y | N | 描述 | |
| 10 | url | varchar | 255 | 0 | Y | N | 来源地址 | |
| 11 | tag | varchar | 255 | 0 | Y | N | 标签 | |
| 12 | img | text | 65535 | 0 | Y | N | 封面图 | |
| 13 | content | longtext | 2147483647 | 0 | Y | N | 正文 | |
| 14 | create_time | timestamp | 19 | 0 | N | N | CURRENT_TIMESTAMP | 创建时间: |
| 15 | update_time | timestamp | 19 | 0 | N | N | CURRENT_TIMESTAMP | 更新时间: |
| 16 | avatar | varchar | 255 | 0 | Y | N | 发帖人头像: | |
| 17 | type | varchar | 64 | 0 | N | N | 0 | 论坛分类:[0,1000]用来搜索指定类型的论坛帖 |
表forum_type (论坛分类)
| 编号 | 名称 | 数据类型 | 长度 | 小数位 | 允许空值 | 主键 | 默认值 | 说明 |
| 1 | type_id | smallint | 5 | 0 | N | Y | 分类ID:[0,10000] | |
| 2 | name | varchar | 16 | 0 | N | N | 分类名称:[2,16] | |
| 3 | description | varchar | 255 | 0 | Y | N | 描述:[0,255]描述该分类的作用 | |
| 4 | url | varchar | 255 | 0 | Y | N | 外链地址:[0,255]如果该分类是跳转到其他网站的情况下,就在该URL上设置 | |
| 5 | father_id | smallint | 5 | 0 | N | N | 0 | 上级分类ID:[0,32767] |
| 6 | icon | varchar | 255 | 0 | Y | N | 分类图标: | |
| 7 | create_time | timestamp | 19 | 0 | N | N | CURRENT_TIMESTAMP | 创建时间: |
| 8 | update_time | timestamp | 19 | 0 | N | N | CURRENT_TIMESTAMP | 更新时间: |
表hits (用户点击)
| 编号 | 名称 | 数据类型 | 长度 | 小数位 | 允许空值 | 主键 | 默认值 | 说明 |
| 1 | hits_id | int | 10 | 0 | N | Y | 点赞ID: | |
| 2 | user_id | int | 10 | 0 | N | N | 0 | 点赞人: |
| 3 | create_time | timestamp | 19 | 0 | N | N | CURRENT_TIMESTAMP | 创建时间: |
| 4 | update_time | timestamp | 19 | 0 | N | N | CURRENT_TIMESTAMP | 更新时间: |
| 5 | source_table | varchar | 255 | 0 | Y | N | 来源表: | |
| 6 | source_field | varchar | 255 | 0 | Y | N | 来源字段: | |
| 7 | source_id | int | 10 | 0 | N | N | 0 | 来源ID: |
表notice (公告)
| 编号 | 名称 | 数据类型 | 长度 | 小数位 | 允许空值 | 主键 | 默认值 | 说明 |
| 1 | notice_id | mediumint | 8 | 0 | N | Y | 公告id: | |
| 2 | title | varchar | 125 | 0 | N | N | 标题: | |
| 3 | content | longtext | 2147483647 | 0 | Y | N | 正文: | |
| 4 | create_time | timestamp | 19 | 0 | N | N | CURRENT_TIMESTAMP | 创建时间: |
| 5 | update_time | timestamp | 19 | 0 | N | N | CURRENT_TIMESTAMP | 更新时间: |
表praise (点赞)
| 编号 | 名称 | 数据类型 | 长度 | 小数位 | 允许空值 | 主键 | 默认值 | 说明 |
| 1 | praise_id | int | 10 | 0 | N | Y | 点赞ID: | |
| 2 | user_id | int | 10 | 0 | N | N | 0 | 点赞人: |
| 3 | create_time | timestamp | 19 | 0 | N | N | CURRENT_TIMESTAMP | 创建时间: |
| 4 | update_time | timestamp | 19 | 0 | N | N | CURRENT_TIMESTAMP | 更新时间: |
| 5 | source_table | varchar | 255 | 0 | Y | N | 来源表: | |
| 6 | source_field | varchar | 255 | 0 | Y | N | 来源字段: | |
| 7 | source_id | int | 10 | 0 | N | N | 0 | 来源ID: |
| 8 | status | bit | 1 | 0 | N | N | 1 | 点赞状态:1为点赞,0已取消 |
表registered_users (注册用户)
| 编号 | 名称 | 数据类型 | 长度 | 小数位 | 允许空值 | 主键 | 默认值 | 说明 |
| 1 | registered_users_id | int | 10 | 0 | N | Y | 注册用户ID | |
| 2 | user_name | varchar | 64 | 0 | Y | N | 用户姓名 | |
| 3 | user_gender | varchar | 64 | 0 | Y | N | 用户性别 | |
| 4 | examine_state | varchar | 16 | 0 | N | N | 已通过 | 审核状态 |
| 5 | user_id | int | 10 | 0 | N | N | 0 | 用户ID |
| 6 | create_time | datetime | 19 | 0 | N | N | CURRENT_TIMESTAMP | 创建时间 |
| 7 | update_time | timestamp | 19 | 0 | N | N | CURRENT_TIMESTAMP | 更新时间 |
表slides (轮播图)
| 编号 | 名称 | 数据类型 | 长度 | 小数位 | 允许空值 | 主键 | 默认值 | 说明 |
| 1 | slides_id | int | 10 | 0 | N | Y | 轮播图ID: | |
| 2 | title | varchar | 64 | 0 | Y | N | 标题: | |
| 3 | content | varchar | 255 | 0 | Y | N | 内容: | |
| 4 | url | varchar | 255 | 0 | Y | N | 链接: | |
| 5 | img | varchar | 255 | 0 | Y | N | 轮播图: | |
| 6 | hits | int | 10 | 0 | N | N | 0 | 点击量: |
| 7 | create_time | timestamp | 19 | 0 | N | N | CURRENT_TIMESTAMP | 创建时间: |
| 8 | update_time | timestamp | 19 | 0 | N | N | CURRENT_TIMESTAMP | 更新时间: |
表upload (文件上传)
| 编号 | 名称 | 数据类型 | 长度 | 小数位 | 允许空值 | 主键 | 默认值 | 说明 |
| 1 | upload_id | int | 10 | 0 | N | Y | 上传ID | |
| 2 | name | varchar | 64 | 0 | Y | N | 文件名 | |
| 3 | path | varchar | 255 | 0 | Y | N | 访问路径 | |
| 4 | file | varchar | 255 | 0 | Y | N | 文件路径 | |
| 5 | display | varchar | 255 | 0 | Y | N | 显示顺序 | |
| 6 | father_id | int | 10 | 0 | Y | N | 0 | 父级ID |
| 7 | dir | varchar | 255 | 0 | Y | N | 文件夹 | |
| 8 | type | varchar | 32 | 0 | Y | N | 文件类型 |
表user (用户账户:用于保存用户登录信息)
| 编号 | 名称 | 数据类型 | 长度 | 小数位 | 允许空值 | 主键 | 默认值 | 说明 |
| 1 | user_id | mediumint | 8 | 0 | N | Y | 用户ID:[0,8388607]用户获取其他与用户相关的数据 | |
| 2 | state | smallint | 5 | 0 | N | N | 1 | 账户状态:[0,10](1可用|2异常|3已冻结|4已注销) |
| 3 | user_group | varchar | 32 | 0 | Y | N | 所在用户组:[0,32767]决定用户身份和权限 | |
| 4 | login_time | timestamp | 19 | 0 | N | N | CURRENT_TIMESTAMP | 上次登录时间: |
| 5 | phone | varchar | 11 | 0 | Y | N | 手机号码:[0,11]用户的手机号码,用于找回密码时或登录时 | |
| 6 | phone_state | smallint | 5 | 0 | N | N | 0 | 手机认证:[0,1](0未认证|1审核中|2已认证) |
| 7 | username | varchar | 16 | 0 | N | N | 用户名:[0,16]用户登录时所用的账户名称 | |
| 8 | nickname | varchar | 16 | 0 | Y | N | 昵称:[0,16] | |
| 9 | password | varchar | 64 | 0 | N | N | 密码:[0,32]用户登录所需的密码,由6-16位数字或英文组成 | |
| 10 | | varchar | 64 | 0 | Y | N | 邮箱:[0,64]用户的邮箱,用于找回密码时或登录时 | |
| 11 | email_state | smallint | 5 | 0 | N | N | 0 | 邮箱认证:[0,1](0未认证|1审核中|2已认证) |
| 12 | avatar | varchar | 255 | 0 | Y | N | 头像地址:[0,255] | |
| 13 | open_id | varchar | 255 | 0 | Y | N | 针对获取用户信息字段 | |
| 14 | create_time | timestamp | 19 | 0 | N | N | CURRENT_TIMESTAMP | 创建时间: |
| 15 | vip_level | varchar | 255 | 0 | Y | N | 会员等级 | |
| 16 | vip_discount | double | 11 | 2 | Y | N | 0.00 | 会员折扣 |
表user_group (用户组:用于用户前端身份和鉴权)
| 编号 | 名称 | 数据类型 | 长度 | 小数位 | 允许空值 | 主键 | 默认值 | 说明 |
| 1 | group_id | mediumint | 8 | 0 | N | Y | 用户组ID:[0,8388607] | |
| 2 | display | smallint | 5 | 0 | N | N | 100 | 显示顺序:[0,1000] |
| 3 | name | varchar | 16 | 0 | N | N | 名称:[0,16] | |
| 4 | description | varchar | 255 | 0 | Y | N | 描述:[0,255]描述该用户组的特点或权限范围 | |
| 5 | source_table | varchar | 255 | 0 | Y | N | 来源表: | |
| 6 | source_field | varchar | 255 | 0 | Y | N | 来源字段: | |
| 7 | source_id | int | 10 | 0 | N | N | 0 | 来源ID: |
| 8 | register | smallint | 5 | 0 | Y | N | 0 | 注册位置: |
| 9 | create_time | timestamp | 19 | 0 | N | N | CURRENT_TIMESTAMP | 创建时间: |
| 10 | update_time | timestamp | 19 | 0 | N | N | CURRENT_TIMESTAMP | 更新时间: |
4.4本章小结
整个Spring boot和VUE的巴渝传统文化网站的需求分析主要对系统总体架构以及功能模块的设计,通过建立E-R模型和数据库逻辑系统设计完成了数据库系统设计。
5 系统详细设计与实现
5.1注册用户功能模块
5.1.1 前台首页界面
系统首页以上中下的布局进行展示,正上方是系统的导航栏,中间是轮播图,下面是新闻资讯等信息。用户可以左右滑动查看轮播图信息;可以点击某一新闻资讯进入页面查看该资讯的详细信息。其主界面展示如下图5-1所示。

图5-1 前台首页界面图
5.1.2 用户注册界面
用户点击首页右上角“注册”按钮进入注册页面填写账号、密码、确认密码、昵称、邮箱、身份等信息后点击“注册”按钮,系统会对输入的信息进行验证,验证通过后即可完成注册。其界面展示如下图5-2所示。

图5-2 用户注册界面图
注册代码如下:
/**
* 注册
* @param user
* @return
*/
@PostMapping("register")
public Map<String, Object> signUp(@RequestBody User user) {
// 查询用户
Map<String, String> query = new HashMap<>();
Map<String,Object> map = JSON.parseObject(JSON.toJSONString(user));
query.put("username",user.getUsername());
List list = service.selectBaseList(service.select(query, new HashMap<>()));
if (list.size()>0){
return error(30000, "用户已存在");
}
map.put("password",service.encryption(String.valueOf(map.get("password"))));
service.insert(map);
return success(1);
}
5.1.3 用户登录界面
用户注册后可以通过自己的账户名和密码进行登录的,当用户点击首页右上角的“登录”进入输入完整的自己的账户名和密码信息并点击“登录”按钮后,系统会对输入的信息进行验证,验证通过后即可完成登录,其界面如下图5-3所示。

图5-3用户登录界面图
登录代码如下:
/**
* 登录
* @param data
* @param httpServletRequest
* @return
*/
@PostMapping("login")
public Map<String, Object> login(@RequestBody Map<String, String> data, HttpServletRequest httpServletRequest) {
log.info("[执行登录接口]");
String username = data.get("username");
String email = data.get("email");
String phone = data.get("phone");
String password = data.get("password");
List resultList = null;
Map<String, String> map = new HashMap<>();
if(username != null && "".equals(username) == false){
map.put("username", username);
resultList = service.selectBaseList(service.select(map, new HashMap<>()));
}
else if(email != null && "".equals(email) == false){
map.put("email", email);
resultList = service.selectBaseList(service.select(map, new HashMap<>()));
}
else if(phone != null && "".equals(phone) == false){
map.put("phone", phone);
resultList = service.selectBaseList(service.select(map, new HashMap<>()));
}else{
return error(30000, "账号或密码不能为空");
}
if (resultList == null || password == null) {
return error(30000, "账号或密码不能为空");
}
//判断是否有这个用户
if (resultList.size()<=0){
return error(30000,"用户不存在");
}
User byUsername = (User) resultList.get(0);
Map<String, String> groupMap = new HashMap<>();
groupMap.put("name",byUsername.getUserGroup());
List groupList = userGroupService.selectBaseList(userGroupService.select(groupMap, new HashMap<>()));
if (groupList.size()<1){
return error(30000,"用户组不存在");
}
UserGroup userGroup = (UserGroup) groupList.get(0);
//查询用户审核状态
if (!StringUtils.isEmpty(userGroup.getSourceTable())){
String res = service.selectExamineState(userGroup.getSourceTable(),byUsername.getUserId());
if (res==null){
return error(30000,"用户不存在");
}
if (!res.equals("已通过")){
return error(30000,"该用户审核未通过");
}
}
//查询用户状态
if (byUsername.getState()!=1){
return error(30000,"用户非可用状态,不能登录");
}
String md5password = service.encryption(password);
if (byUsername.getPassword().equals(md5password)) {
// 存储Token到数据库
AccessToken accessToken = new AccessToken();
accessToken.setToken(UUID.randomUUID().toString().replaceAll("-", ""));
accessToken.setUser_id(byUsername.getUserId());
Duration duration = Duration.ofSeconds(7200L);
redisTemplate.opsForValue().set(accessToken.getToken(), accessToken,duration);
// 返回用户信息
JSONObject user = JSONObject.parseObject(JSONObject.toJSONString(byUsername));
user.put("token", accessToken.getToken());
JSONObject ret = new JSONObject();
ret.put("obj",user);
return success(ret);
} else {
return error(30000, "账号或密码不正确");
}
}
5.1.4交流论坛界面
用户点击导航栏的“交流论坛”进入页面可以查看论坛列表中某一个论坛的详情并可以进行点赞、收藏和发表评论操作,点击“发布内容”进入页面填写标题、分类、正文信息点击“发表内容”即可完成论坛发布。其界面如下图5-4所示。

图5-4交流论坛界面图
5.1.5 公告界面
用户可以查看系统公告列表中的网站公告、联系我们、联系方式、网站介绍信息,点击网站公告进入页面可以查看该公告详细信息。其界面如下图5-5所示。

图5-5公告界面图
5.1.6 新闻资讯界面
用户点击导航栏的“新闻资讯”进入页面可以查看新闻资讯列表信息,点击列表中的某一资讯进入页面可以查看该资讯的详细信息并可以进行点赞、收藏和发表评论操作。其界面如图5-6所示。

图5-6 新闻资讯界面图
5.1.7 文化资源界面
用户点击导航栏的“文化资源”进入页面可以查看文化资源列表信息,点击列表中的某一文化资源进入页面可以查看该文化资源的详细信息并可以进行点赞、收藏和发表评论操作。点击“文化视频”可以在线浏览视频内容。其界面如下图5-7所示:

图5-7 文化资源界面图
用户点击右上角我的头像下拉的“个人中心”进入页面可以查看和管理个人首页、论坛列表和收藏信息。点击“论坛列表”进入页面可以查看列表中某一论坛的详情和评论信息,可以对论坛列表信息查询和重置操作。点击“收藏”进入页面可以查看或删除收藏列表信息。其界面如下图5-8所示:

图5-8 个人中心界面图
5.2管理员功能模块
5.2.1 系统用户界面
管理员可以查看系统用户(管理员、注册用户)列表中某一用户的详情,可以对系统用户信息进行查询、重置、添加和删除操作。其界面如下图5-9所示。

图5-9系统用户界面图
添加代码如下:
@PostMapping("/add")
@Transactional
public Map<String, Object> add(HttpServletRequest request) throws IOException {
service.insert(service.readBody(request.getReader()));
return success(1);
}
public Map<String, Object> addMap(Map<String,Object> map){
service.insert(map);
return success(1);
}
删除的代码如下:
@RequestMapping(value = "/del")
@Transactional
public Map<String, Object> del(HttpServletRequest request) {
service.delete(service.readQuery(request), service.readConfig(request));
return success(1);
}
public void delete(Map<String,String> query,Map<String,String> config){
QueryWrapper wrapper = new QueryWrapper<E>();
toWhereWrapper(query, "0".equals(config.get(FindConfig.GROUP_BY)),wrapper);
baseMapper.delete(wrapper);
log.info("[{}] - 删除操作:{}",wrapper.getSqlSelect());
}
管理员点击文化分类管理下方的“文化分类列表”进入页面可以查看列表中某一分类的详情,可以对列表信息进行查询、重置和删除操作。点击“文化分类添加”进入页面填写文化类型内容后点击“提交”即可完成分类信息的添加。其界面如下图5-10所示。

图5-10文化分类管理界面图
管理员点击文化资源管理下方的“文化资源列表”进入页面可以查看列表中某一资源的详情和评论信息,可以对列表信息进行查询、重置和删除操作。点击“文化资源添加”进入页面填写文化名称、文化类型、文化来源等信息后点击“提交”即可完成文化资源信息的添加。其界面如下图5-11所示。

图5-11文化资源管理界面图
图片上传的代码如下:
@PostMapping("/upload")
public Map<String, Object> upload(@RequestParam("file") MultipartFile file) {
log.info("进入方法");
if (file.isEmpty()) {
return error(30000, "没有选择文件");
}
try {
//判断有没路径,没有则创建
String filePath = System.getProperty("user.dir") + "/src/main/resources/static/";
File targetDir = new File(filePath);
if (!targetDir.exists() && !targetDir.isDirectory()) {
if (targetDir.mkdirs()) {
log.info("创建目录成功");
} else {
log.error("创建目录失败");
}
}
String fileName = file.getOriginalFilename();
File dest = new File(filePath + fileName);
log.info("文件路径:{}", dest.getPath());
log.info("文件名:{}", dest.getName());
file.transferTo(dest);
JSONObject jsonObject = new JSONObject();
jsonObject.put("url", "/api/upload/" + fileName);
return success(jsonObject);
} catch (IOException e) {
log.info("上传失败:{}", e.getMessage());
}
return error(30000, "上传失败");
}
管理员点击系统管理下方的“轮播图管理”可以查看轮播图列表中某一轮播图详情,可以对轮播图信息进行查询、添加、重置和删除操作。点击列表上方的“添加”进入页面填写标题、上传图片后点击“提交”即可完成轮播图的添加。其界面如下图5-12所示。

图5-12系统管理界面图
5.2.5公告管理界面
管理员点击公告管理下方的“公告”可以查看公告列表中某一公告详情,可以对公告信息进行查询、添加、重置和删除操作。点击列表上方的“添加”进入页面填写标题、正文信息后点击“提交”即可完成公告的添加。其界面如下图5-13所示。

图5-13公告管理界面图
5.2.6资源管理界面
管理员点击资源管理下方的“新闻资讯”进入页面可以查看新闻资讯列表中某一资讯详情和评论信息,可以对新闻资讯信息进行查询、添加、重置和删除操作;点击“新闻分类”进入页面可以查看新闻分类列表中某一分类详情,可以对新闻分类信息进行查询、添加、重置和删除操作。其界面如下图5-14所示。

管理员点击交流管理下方的“论坛列表”进入页面可以查看论坛列表中某一论坛的详情和评论信息,可以对论坛列表信息进行查询、添加、重置和删除操作。点击“论坛分类”进入页面填写类型名称、描述信息后点击“提交”即可完成论坛分类信息的添加。其界面如下图5-15所示。

图5-15交流管理界面图
6系统测试
6.1 系统测试目的
无论什么样的系统,测试都至关重要,通过测试可以检查出潜藏的缺陷,从而确保系统的性能和稳定性,避免Bug的出现,并确保系统的功能和性价比达到预期的要求。
系统测试包括:用户登录功能测试、新闻资讯查看功能、轮播图信息添加功能、密码修改功能测试,如表6-1、6-2、6-3、6-4所示:
表6-1 用户登录功能测试表
| 用例名称 | 用户登录系统 |
| 目的 | 测试用户通过正确的用户名和密码可否登录功能 |
| 前提 | 未登录的情况下 |
| 测试流程 | 1) 进入登录页面 2) 输入正确的用户名和密码 |
| 预期结果 | 用户名和密码正确的时候,跳转到登录成功界面,反之则显示错误信息,提示重新输入 |
| 实际结果 | 实际结果与预期结果一致 |
新闻资讯查看功能测试:
表6-2 新闻资讯查看功能测试表
| 用例名称 | 新闻资讯查看 |
| 目的 | 测试新闻资讯查看功能 |
| 前提 | 注册用户登录 |
| 测试流程 | 点击新闻资讯 |
| 预期结果 | 可以查看到所有新闻资讯信息 |
| 实际结果 | 实际结果与预期结果一致 |
轮播图信息添加界面测试:
表6-3 轮播图信息添加界面测试表
| 用例名称 | 轮播图信息添加测试用例 |
| 目的 | 测试轮播图信息添加功能 |
| 前提 | 管理员用户正常登录情况下 |
| 测试流程 | 1)管理员点击系统管理下方的轮播图管理,然后点击添加进入添加页面填写信息。 2)填写完毕后点击进行提交。 |
| 预期结果 | 提交以后,页面首页会显示新的轮播图信息 |
| 实际结果 | 实际结果与预期结果一致 |
密码修改功能测试:
表6-4 密码修改功能测试表
| 用例名称 | 密码修改测试用例 |
| 目的 | 测试管理员密码修改功能 |
| 前提 | 管理员用户正常登录情况下 |
| 测试流程 | 1)管理员密码修改并完成填写。 2)点击进行提交。 |
| 预期结果 | 使用新的密码可以登录 |
| 实际结果 | 实际结果与预期结果一致 |
通过编写Spring boot和VUE的巴渝传统文化网站的测试用例,已经检测完毕用户登录功能测试、新闻资讯查看功能、轮播图信息添加功能、密码修改功能测试,通过这四大模块的测试为Spring boot和VUE的巴渝传统文化网站的后期推广运营提供了强力的技术支撑。
7 结论
在Spring boot和VUE的巴渝传统文化网站开发之前,需要先对用户的具体需求进行分析。包括系统的可行性分析、功能需求分析以及其他需求等。在可行性分析过程中,对系统实现的技术性、经济性等方面进行了分析。总体上证明了系统实施的可行性。
本文总结了Spring boot和VUE的巴渝传统文化网站开发背景与意义,然后阐述了系统的具体业务需求,并根据系统需求对系统结构以及功能模块等进行了详细地设计,将整个系统划分为多个不同的功能模块。在分析系统功能需求时,对整个系统的总体架构以及功能模块等进行了分析,并选择合适的系统开发技术完成了对各个模块的开发工作。系统开发完成之后进行了部署,同时进行了系统的测试过程,通过测试证明了系统在功能以及性能等方面都达到了预期的要求,具有较高的稳定性与可靠性。
参考文献
[1]张豪,朱石磊,胡建华等.基于B/S架构的校园论坛系统的设计与实现[J].电脑知识与技术,2023,19(33):32-35.
[2]林圣峰,姚锦江,林涛等.基于SpringBoot的高校实验室管理系统设计[J].无线互联科技,2023,20(18):80-82.
[3]银莉,杜啸楠.基于SpringBoot和VUE的校园积分系统的设计与实现[J].集成电路应用,2023,40(07):414-415.
[4]杨素红,王志纯.优秀传统文化乡村阅读推广实践与路径研究——以皖北县级图书馆为例[J].大学图书情报学刊,2023,41(03):67-71+112.
[5]穆星丽.新媒体技术在传统文化保护与传播中的应用研究[J].西部广播电视,2023,44(09):40-42.
[6]郭宁宁.“互联网+”时代高校弘扬中华优秀传统文化研究[J].文化创新比较研究,2023,7(01):156-159.
[7]管佳慧.浅析湖湘文化网站设计[J].时尚设计与工程,2022,(06):50-52.
[8]张威威,石玉娇.彝族文化在数字化背景下的传承与发展[J].商展经济,2022,(16):79-81.
[9]滕梦卿.高校在传统文化网络传播中技术与资源的探析[J].品位·经典,2022,(10):74-77.
[10]李亚楠.传统文化短视频整合营销传播研究[D].上海师范大学,2022.
[11]李劲松.民族传统工艺文化新媒体传播研究[D].中南民族大学,2022.
[12]欧阳宇光.河南省中华优秀传统文化数据库建设研究[J].信阳农林学院学报,2022,32(01):150-153.
[13]王俊英.新媒体时代高校传播传统文化途径研究[J].汉字文化,2021,(23):169-170.
[14]赵婉兵.5G时代传统文化艺术应用智能交互推广探析[J].现代交际,2021,(10):102-104.
[15]陈美臻,赵婉兵,艾子玲.国内传统文化艺术网站视觉设计研究[J].美与时代(上),2020,(11):98-102.
[16]Jessica E L ,Sanoussi M A Y ,Mehdi E C , et al.A comprehensive review of State-of-The-Art methods for Java code generation from Natural Language Text[J].Natural Language Processing Journal,2023,3.
[17]Yang Y .Design and Implementation of Student Information Management System Based on Springboot[J].Advances in Computer, Signals and Systems,2022,6(6):
[18]Liang C .School Vehicle Management System Based on JAVA Language[J].Academic Journal of Computing Information Science,2023,6(9):
[19]褚建萍.基于Web前端开发技术的应用研究[J].电子技术与软件工程,2022,(15):41-44.
[20]杨华,徐扬.MySQL数据库对中文编码支持的探讨[J].网络安全和信息化,2023,(10):157-160.
致 谢
首先,我要感谢我的论文指导老师。在论文完成的整个过程中,指导老师始终给予我无微不至的关爱与指导。在论文写作的过程中,导师那耐心细致的指导,以及提出的具有建设性的意见,都给予了我极大的帮助,让我受益匪浅。导师严谨的治学态度、敬业精神以及高水平的教学能力,都给我树立了追求卓越的典范,这对我以后的人生道路和学业成就都产生了极大的积极影响。
此外,我还要感谢我班的同学们,他们既是我的同窗好友,又是我的良师益友。正是由于你们的支持和关怀,使得我在大学期间的学习和生活都变得异常充实。感谢那些在大学期间给予我帮助的所有老师和同学们,是你们给予了我在学业道路上的前进动力。
当然,我也不能忘记我的父母,是他们用无私的爱抚养我成人。你们的养育之恩我将永生难忘,将来我一定会用我的成绩回报你们。在成长的道路上,我会不断努力,不负众望,用实际行动来回报你们对我的期望。
请关注点赞+私信博主,免费领取项目源码
966

被折叠的 条评论
为什么被折叠?



