目 录
摘要
近年来,随着互联网和移动技术的快速发展,房屋租赁市场也面临着新的机遇和挑战。尤其在大学校园内,由于租赁用户和房东的需求,闲置房屋的租赁问题变得越来越突出。然而,传统的房屋租赁方式存在信息不对称、手续繁琐等问题,导致租赁过程低效和不便利。因此,开发一个基于Spring Boot框架的清华逸景闲置房租赁系统具有重要意义。
本论文旨在研究基于Spring Boot框架、java语言、HTML等技术的清华逸景闲置房租赁系统。旨在为租赁用户及房东提供一个便捷的房屋租赁平台,使用户能够方便地找到合适的闲置房源,并进行预约看房、签订合同等相关操作。论文将详细讨论系统用户管理、房屋类型管理、房屋信息管理、预约看房管理、租房信息管理、合同信息管理、房屋评价管理、房屋报修管理、维修处理管理、系统管理、留言管理和公告信息等功能的设计与实现。通过该系统的实际应用,期望能够有效解决逸景房屋租赁问题,提高房屋资源利用率,改善居民的生活品质。
关键词:SpringBoot框架;清华逸景闲置房租赁系统;java语言
Abstract
In recent years, with the rapid development of Internet and mobile technology, the housing rental market is also facing new opportunities and challenges. Especially on university campuses, the issue of renting idle houses has become increasingly prominent due to the needs of rental users and landlords. However, traditional housing rental methods suffer from issues such as information asymmetry and cumbersome procedures, leading to inefficient and inconvenient rental processes. Therefore, developing a Tsinghua Yijing idle housing rental system based on the Spring Boot framework is of great significance.
This paper aims to study the Tsinghua Yijing Idle House Rental System based on Spring Boot framework, Java language, HTML and other technologies. Intended to provide a convenient housing rental platform for rental users and landlords, enabling users to easily find suitable idle housing sources, make appointments for viewing, sign contracts, and other related operations. The paper will discuss in detail the design and implementation of functions such as system user management, house type management, house information management, appointment viewing management, rental information management, contract information management, house evaluation management, house repair management, maintenance processing management, system management, message management, and announcement information. Through the practical application of this system, it is expected to effectively solve the rental problem of Yijing houses, improve the utilization rate of housing resources, and improve the quality of life of residents.
Keywords: SpringBoot framework; Tsinghua Yijing Idle Housing Rental System; Java language
1 绪论
1.1 选题背景与意义
随着城市化进程和人口流动的增加,房屋租赁需求日益增长。然而,传统的房屋租赁方式存在信息不对称、租金纠纷等问题。因此,设计和实现一套高效、便捷的房租赁系统具有重要背景和意义。该系统能够提供信息透明、公平公正的平台,减少信息不对称带来的问题。同时,租户可以通过系统在线浏览、筛选和比较房源信息,简化租房流程。房租赁系统还能规范合同管理流程,保护双方权益。
另外,该系统还可以有效提高逸景小区房屋资源的利用率。通过提供一个集中管理和发布闲置房屋信息的平台,居民可以更加全面地了解逸景小区的租赁市场情况,促进房屋资源的合理配置和利用。同时,该系统还可以鼓励逸景小区居民将闲置房屋租出,增加个人收入,缓解社区闲置房屋资源的压力,提高整体居住环境。
房屋租赁领域的研究已经得到了广泛关注,并且许多在线租赁平台已经在国内外市场上运营。
在国内,知名的房屋租赁平台包括链家、58同城、安居客等。这些平台提供了大量的房源信息,方便租户在线浏览和筛选。同时,它们还提供了在线签约、支付保证金等功能,简化了租房流程。此外,一些新兴的共享经济平台如小猪短租、途家网等也提供了房屋租赁服务,通过共享模式增加了租赁选择。
在国外,Airbnb是一个领先的在线房屋租赁平台,为全球用户提供了海量的短期租赁房源。除了传统的长租方式,Airbnb还提供了短期度假、民宿等特色住宿选择。类似的平台还有Booking.com、HomeAway等,它们提供了全球范围的房屋租赁服务。
这些在线租赁平台通过利用互联网和移动应用技术,提供了方便快捷的房屋租赁服务。它们在信息透明度、在线支付和用户体验方面取得了一定的成就。然而,这些平台仍然存在着信息不对称、租金纠纷等问题,需要进一步研究和改进。
综上所述,国内外已经有许多租赁网站提供了房屋租赁服务,并且取得了一定的成就。然而,还有很多问题需要进一步解决,例如信息不对称和合同管理等,这也为本论文的研究提供了重要的背景和意义。
(1)针对租房用户需求的定制化:该系统特别针对租房用户的特点和需求进行设计,提供了个性化的功能和服务。通过系统的注册和登录功能,只有注册用户才能使用该平台进行房屋租赁,确保了用户的身份认证和安全性。
(2)提供完善的房屋信息管理:系统实现了房屋信息的发布、搜索和修改等功能。房主可以方便地发布自己的闲置房屋信息,并提供详细的房屋描述、照片和价格等信息,帮助租户更好地了解房屋情况并做出选择。
(3)提供预约看房功能:系统引入了预约看房功能,租户可以通过系统预约房主提供的看房时间。这个功能使得租户能够在实际看到房屋之前先进行预约,提高了租户对房屋的了解程度和租赁决策的准确性。
(4)提供评价和评论系统:系统提供了评价和评论功能,租户可以对已经租赁过的房屋进行评价和发表评论。这样的功能不仅帮助其他用户更好地了解房屋的真实情况,也为房主提供改进服务的反馈和建议。
(5)优化用户体验和界面设计:系统采用了用户友好的界面设计,注重用户体验。通过使用HTML、b/s和JavaScript技术进行前端开发,实现了页面的美观,提升了用户的使用感受。
(6)基于Spring Boot的快速开发:系统采用了Spring Boot框架进行开发,利用其快速开发和便捷配置的特点,加快了系统的开发进程。同时,借助Spring Boot的优秀生态系统,可以方便地集成其他开源组件和工具,提高了系统的可扩展性和稳定性。
综上所述,论文基于Spring Boot的清华逸景闲置房租赁系统在针对租房用户需求、房屋信息管理、预约看房等方面具有创新之处。通过这些创新,该系统能够为租房用户提供一个便捷、安全、高效的平台来解决闲置房屋租赁问题,并促进资源共享和社区发展。
论文将分层次经行编排,除去论文摘要致谢文献参考部分,正文部分还会对系统需求做出分析,以及阐述大体的设计和实现的功能,最后罗列部分调测记录,论文主要架构如下:
第一章:引言。第一章主要介绍了课题研究的背景和意义,系统开发的国内外研究现状、开发的创新之处和本文的研究内容与主要工作。
第二章:系统需求分析。主要从系统的用户、功能等方面进行需求分析。
第三章:系统设计。主要对系统框架、系统功能模块、数据库进行功能设计。
第四章:系统实现。主要介绍了系统框架搭建、系统界面的实现。
第五章:系统测试。主要对系统的部分界面进行测试并对主要功能进行测试
2系统分析
系统分析是开发一个项目的先决条件,通过系统分析可以很好的了解系统的主体用户的基本需求情况,同时这也是项目的开发的原因。进而对系统开发进行可行性分析,通常包括技术可行性、经济可行性等,可行性分析同时也是从项目整体角度进行的分析。然后就是对项目的具体需求进行分析,分析的手段一般都是通过用户的用例图来实现。接下来会进行详细的介绍。
2.1 可行性分析
经济可行性在此仅代表系统的运维成本,开发成本不在此考虑。
目前该模式下的相关系统的数量日益增多,信息管理系统的平民化、普及化使用户人数呈上升趋势,当用户人数庞大了,运维成本可以由广告费进行填补,包括开发成本。
所以经济可行性没有问题。
(2)操作可行性:
此次项目设计参考了几个该模式下系统的开发案例,对他们的操作界面分析,将众多案例结合在一起,突出以人为本简化操作,所以具有基本计算机知识的人都会操作本项目。
因此操作可行性也没有问题。
(3)技术可行性:
技术可行性指的是对于搭建框架的可行性,以及有更优秀的技术出现时系统的技术更新换代的纳新性如何,开发时间成本费用比如何。
现有的JAVA语言能够迎合所有系统的搭建。开发这个清华逸景闲置房租赁系统的时候我采用了JAVA+SpringBoot用以运行整体程序。
综上所述技术可行性也没有问题。
2.2 系统功能分析
2.2.1 功能性分析
按照基于SpringBoot的清华逸景闲置房租赁系统的角色,系统划分为了注册用户模块、房主用户模块和管理员模块这三大部分。在设计和实现基于Spring Boot的清华逸景闲置房租赁系统时,我们需要充分考虑租客用户、房主用户和管理员的不同需求,以确保系统能够满足各类用户的功能要求。以下是针对不同用户角色的功能分析:
1.注册用户功能需求分析:
登录注册:用户可以通过注册账号并登录系统来访问系统的各项功能。
首页:显示系统的概览信息,包括热门房屋、最新公告等。
公告信息:显示管理员发布的公告信息,包括系统通知、房屋出租信息等。
租房资讯:提供关于租房的相关资讯和指导,帮助用户更好地了解租房流程和注意事项。
留言交流:用户可以在系统内部进行留言和交流,与其他用户分享经验和咨询问题。
房屋信息:展示可供租赁的闲置房屋的详细信息,包括价格、位置、面积、配套设施等,用户可预约看房。
我的账户:用户可以查看和管理自己的个人账户信息,包括用户名、头像、联系方式等。
个人中心:
个人首页:显示用户的个人概览信息,包括已发布的房屋信息、预约看房记录等。
预约看房:用户可以选择感兴趣的房屋并进行预约看房,系统会提供预约时间和联系方式。
租房信息:显示用户已租赁的房屋信息,包括合同详情、付款记录等。
合同信息:用户可以查看和管理自己的租房合同信息,包括合同起止日期、租金等。
房屋评价:用户可以对已租赁的房屋进行评价和打分,以帮助其他用户做出选择。
房屋报修:用户可以提交房屋报修申请,并填写详细描述和联系方式。
维修处理:用户可以查看和跟踪房屋报修申请的处理进度。
收藏:用户可以收藏感兴趣的房屋信息,便于以后快速查找。
2.房主用户功能需求分析:
登录注册:房主用户可以通过注册账号并登录系统来访问系统的各项功能。
首页:与普通用户一致,显示系统的概览信息。
公告信息:与普通用户一致,显示管理员发布的公告信息。
租房资讯:与普通用户一致,提供关于租房的相关资讯和指导。
留言交流:与普通用户一致,房主用户也可以在系统内部进行留言和交流。
房屋信息:房主用户可以发布自己的闲置房屋信息,包括价格、位置、面积、配套设施等。
我的账户:与普通用户一致,房主用户也可以查看和管理自己的个人账户信息。
个人中心:
个人首页:显示房主的个人概览信息,包括已发布的房屋信息、预约看房记录等。
房屋类型:房主用户可以管理自己的房屋类型,例如公寓、别墅等。
预约看房:与普通用户一致,房主用户也可以接受和管理预约看房申请。
租房信息:显示房主已出租的房屋信息,包括合同详情、付款记录等。
合同信息:与普通用户一致,房主用户也可以查看和管理自己的租房合同信息。
房屋评价:与普通用户一致,房主用户也可以查看和回复房屋评价。
房屋报修:与普通用户一致,房主用户也可以接受和处理房屋报修申请。
维修处理:与普通用户一致,房主用户也可以查看和跟踪房屋报修申请的处理进度。
收藏:与普通用户一致,房主用户也可以收藏感兴趣的房屋信息。
3.管理员功能需求分析:
后台首页:管理员登录后,可以访问系统的后台管理功能的首页,显示概览信息和常用操作入口。
系统用户:管理员可以管理系统中的用户信息,包括用户注册审核、禁用用户等。
房屋类型管理:管理员可以添加、修改和删除房屋类型,保证分类的准确性和完整性。
房屋信息管理:管理员可以管理房屋信息,包括审核待发布的房屋信息、下架违规房屋等。
预约看房管理:管理员可以管理预约看房申请,包括审核和调整预约时间。
租房信息管理:管理员可以管理租房信息,包括审核待发布的租房信息、下架违规租房信息等。
合同信息管理:管理员可以管理合同信息,包括审核待签署的合同、终止违规合同等。
房屋评价管理:管理员可以管理房屋评价,包括审核待发布的评价、删除违规评价等。
房屋报修管理:管理员可以管理房屋报修申请,包括接受和分配维修任务。
维修处理管理:管理员可以跟踪和更新房屋报修申请的处理进度。
系统管理:管理员可以管理系统的基本设置,包括网站名称、LOGO等。
留言管理:管理员可以管理用户之间的留言和交流,包括删除违规内容等。
公告信息管理:管理员可以发布和管理公告信息,包括通知用户、展示重要信息等。
以上是基于Spring Boot的清华逸景闲置房租赁系统的功能需求分析。根据不同用户角色的需求,系统提供了不同的功能模块和操作权限,以满足用户的各种需求。
基于SpringBoot的清华逸景闲置房租赁系统的非功能性需求比如系统的安全性怎么样,可靠性怎么样,性能怎么样,可拓展性怎么样等。具体可以表示在如下2-1表格中:
表2-1基于SpringBoot的清华逸景闲置房租赁系统非功能需求表
| 安全性 | 主要指基于SpringBoot的清华逸景闲置房租赁系统数据库的安装,数据库的使用和密码的设定必须合乎规范。 |
| 可靠性 | 可靠性是指基于SpringBoot的清华逸景闲置房租赁系统能够安装用户的指示进行操作,经过测试,可靠性90%以上。 |
| 性能 | 性能是影响基于SpringBoot的清华逸景闲置房租赁系统占据市场的必要条件,所以性能最好要佳才好。 |
| 可扩展性 | 比如数据库预留多个属性,比如接口的使用等确保了系统的非功能性需求。 |
| 易用性 | 用户只要跟着基于SpringBoot的清华逸景闲置房租赁系统的页面展示内容进行操作,就可以了。 |
| 可维护性 | 基于SpringBoot的清华逸景闲置房租赁系统开发的可维护性是非常重要的,经过测试,可维护性没有问题 |
2.3 系统用例分析
通过2.3功能的分析,得出了系统的用例图:
注册用户角色用例如图2-3所示。

图2-1注册用户角色用例图
房主用户角色用例如图2-2所示。

图2-2房主用户角色用例图
管理员是维护整个基于SpringBoot的清华逸景闲置房租赁系统中所有数据信息的。管理员角色用例如图2-5所示。

图2-3基于SpringBoot的清华逸景闲置房租赁系统管理员角色用例图
2.4本章小结
本章主要通过对基于SpringBoot的清华逸景闲置房租赁系统的可行性分析、功能需求分析、系统用例分析,确定整个系统要实现的功能。同时也为系统的代码实现和测试提供了标准。
3 系统总体设计
本章主要讨论的内容包括系统的功能模块设计、数据库系统设计。
3.1 系统架构设计
本系统从架构上分为三层:表现层(UI)、业务逻辑层(BLL)以及数据层(DL)。

图3-1系统架构设计图
表现层(UI):也称为UI层,负责实现本系统的用户界面交互功能。一个良好的UI设计可以提高用户的体验,增强用户在使用本系统时的舒适度。UI的界面设计需要适应不同版本的清华逸景闲置房租赁系统以及不同尺寸的分辨率,以确保良好的兼容性。UI交互功能要求合理,用户进行交互操作时必须得到与其期望相符的交互结果,这要求表现层与业务逻辑层之间有良好的协调与对接。
业务逻辑层(BLL):主要负责处理本系统的数据逻辑功能。用户从表现层传输过来的数据经过业务逻辑层处理后,交由数据层进行处理。系统从数据层读取的数据经过业务逻辑层处理后,再交付给表现层。
数据层(DL):本系统的数据存储和管理功能主要集中在数据层,其中包括MySQL数据库作为数据存储的载体。由于数据层的内容可以直接整合到业务逻辑层中,因此数据层中只包含数据库部分,用于完成本系统的数据存储和管理任务。
3.2 系统功能模块设计
在上一章节中主要对系统的功能性需求和非功能性需求进行分析,并且根据需求分析了本系统中的用例。那么接下来就要开始对本系统的架构、主要功能和数据库开始进行设计。基于SpringBoot的清华逸景闲置房租赁系统根据前面章节的需求分析得出,其总体设计模块图如图3-2所示。

图3-2系统功能模块图
数据库设计一般包括需求分析、概念模型设计、数据库表建立三大过程,其中需求分析前面章节已经阐述,概念模型设计有概念模型和逻辑结构设计两部分。
3.3.1 数据库概念结构设计
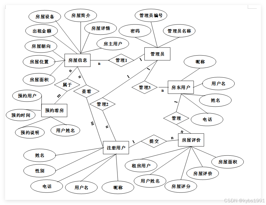
下面是整个基于SpringBoot的清华逸景闲置房租赁系统中主要的数据库表总E-R实体关系图。

图3-3 基于SpringBoot的清华逸景闲置房租赁系统总E-R关系图
通过上一小节中基于SpringBoot的清华逸景闲置房租赁系统中总E-R关系图上得出一共需要创建很多个数据表。在此我主要罗列几个主要的数据库表结构设计。
| 编号 | 名称 | 数据类型 | 长度 | 小数位 | 允许空值 | 主键 | 默认值 | 说明 |
| 1 | token_id | int | 10 | 0 | N | Y | 临时访问牌ID | |
| 2 | token | varchar | 64 | 0 | Y | N | 临时访问牌 | |
| 3 | info | text | 65535 | 0 | Y | N | ||
| 4 | maxage | int | 10 | 0 | N | N | 2 | 最大寿命:默认2小时 |
| 5 | create_time | timestamp | 19 | 0 | N | N | CURRENT_TIMESTAMP | 创建时间: |
| 6 | update_time | timestamp | 19 | 0 | N | N | CURRENT_TIMESTAMP | 更新时间: |
| 7 | user_id | int | 10 | 0 | N | N | 0 | 用户编号: |
| 编号 | 名称 | 数据类型 | 长度 | 小数位 | 允许空值 | 主键 | 默认值 | 说明 |
| 1 | article_id | mediumint | 8 | 0 | N | Y | 文章id:[0,8388607] | |
| 2 | title | varchar | 125 | 0 | N | Y | 标题:[0,125]用于文章和html的title标签中 | |
| 3 | type | varchar | 64 | 0 | N | N | 0 | 文章分类:[0,1000]用来搜索指定类型的文章 |
| 4 | hits | int | 10 | 0 | N | N | 0 | 点击数:[0,1000000000]访问这篇文章的人次 |
| 5 | praise_len | int | 10 | 0 | N | N | 0 | 点赞数 |
| 6 | create_time | timestamp | 19 | 0 | N | N | CURRENT_TIMESTAMP | 创建时间: |
| 7 | update_time | timestamp | 19 | 0 | N | N | CURRENT_TIMESTAMP | 更新时间: |
| 8 | source | varchar | 255 | 0 | Y | N | 来源:[0,255]文章的出处 | |
| 9 | url | varchar | 255 | 0 | Y | N | 来源地址:[0,255]用于跳转到发布该文章的网站 | |
| 10 | tag | varchar | 255 | 0 | Y | N | 标签:[0,255]用于标注文章所属相关内容,多个标签用空格隔开 | |
| 11 | content | longtext | 2147483647 | 0 | Y | N | 正文:文章的主体内容 | |
| 12 | img | varchar | 255 | 0 | Y | N | 封面图 | |
| 13 | description | text | 65535 | 0 | Y | N | 文章描述 |
| 编号 | 名称 | 数据类型 | 长度 | 小数位 | 允许空值 | 主键 | 默认值 | 说明 |
| 1 | type_id | smallint | 5 | 0 | N | Y | 分类ID:[0,10000] | |
| 2 | display | smallint | 5 | 0 | N | N | 100 | 显示顺序:[0,1000]决定分类显示的先后顺序 |
| 3 | name | varchar | 16 | 0 | N | N | 分类名称:[2,16] | |
| 4 | father_id | smallint | 5 | 0 | N | N | 0 | 上级分类ID:[0,32767] |
| 5 | description | varchar | 255 | 0 | Y | N | 描述:[0,255]描述该分类的作用 | |
| 6 | icon | text | 65535 | 0 | Y | N | 分类图标: | |
| 7 | url | varchar | 255 | 0 | Y | N | 外链地址:[0,255]如果该分类是跳转到其他网站的情况下,就在该URL上设置 | |
| 8 | create_time | timestamp | 19 | 0 | N | N | CURRENT_TIMESTAMP | 创建时间: |
| 9 | update_time | timestamp | 19 | 0 | N | N | CURRENT_TIMESTAMP | 更新时间: |
| 编号 | 名称 | 数据类型 | 长度 | 小数位 | 允许空值 | 主键 | 默认值 | 说明 |
| 1 | auth_id | int | 10 | 0 | N | Y | 授权ID: | |
| 2 | user_group | varchar | 64 | 0 | Y | N | 用户组: | |
| 3 | mod_name | varchar | 64 | 0 | Y | N | 模块名: | |
| 4 | table_name | varchar | 64 | 0 | Y | N | 表名: | |
| 5 | page_title | varchar | 255 | 0 | Y | N | 页面标题: | |
| 6 | path | varchar | 255 | 0 | Y | N | 路由路径: | |
| 7 | position | varchar | 32 | 0 | Y | N | 位置: | |
| 8 | mode | varchar | 32 | 0 | N | N | _blank | 跳转方式: |
| 9 | add | tinyint | 3 | 0 | N | N | 1 | 是否可增加: |
| 10 | del | tinyint | 3 | 0 | N | N | 1 | 是否可删除: |
| 11 | set | tinyint | 3 | 0 | N | N | 1 | 是否可修改: |
| 12 | get | tinyint | 3 | 0 | N | N | 1 | 是否可查看: |
| 13 | field_add | text | 65535 | 0 | Y | N | 添加字段: | |
| 14 | field_set | text | 65535 | 0 | Y | N | 修改字段: | |
| 15 | field_get | text | 65535 | 0 | Y | N | 查询字段: | |
| 16 | table_nav_name | varchar | 500 | 0 | Y | N | 跨表导航名称: | |
| 17 | table_nav | varchar | 500 | 0 | Y | N | 跨表导航: | |
| 18 | option | text | 65535 | 0 | Y | N | 配置: | |
| 19 | create_time | timestamp | 19 | 0 | N | N | CURRENT_TIMESTAMP | 创建时间: |
| 20 | update_time | timestamp | 19 | 0 | N | N | CURRENT_TIMESTAMP | 更新时间: |
表book_a_room_viewing_appointment (预约看房)
| 编号 | 名称 | 数据类型 | 长度 | 小数位 | 允许空值 | 主键 | 默认值 | 说明 |
| 1 | book_a_room_viewing_appointment_id | int | 10 | 0 | N | Y | 预约看房ID | |
| 2 | homeowner_users | int | 10 | 0 | Y | N | 0 | 房主用户 |
| 3 | house_name | varchar | 64 | 0 | Y | N | 房屋名称 | |
| 4 | rental_method | varchar | 64 | 0 | Y | N | 出租方式 | |
| 5 | house_type | varchar | 64 | 0 | Y | N | 房屋类型 | |
| 6 | housing_area | varchar | 64 | 0 | Y | N | 房屋面积 | |
| 7 | housing_orientation | varchar | 64 | 0 | Y | N | 房屋朝向 | |
| 8 | appointment_users | int | 10 | 0 | Y | N | 0 | 预约用户 |
| 9 | user_name | varchar | 64 | 0 | Y | N | 用户姓名 | |
| 10 | user_phone_number | varchar | 64 | 0 | Y | N | 用户电话 | |
| 11 | appointment_time | datetime | 19 | 0 | Y | N | 预约时间 | |
| 12 | appointment_instructions | text | 65535 | 0 | Y | N | 预约说明 | |
| 13 | examine_state | varchar | 16 | 0 | N | N | 未审核 | 审核状态 |
| 14 | examine_reply | varchar | 16 | 0 | Y | N | 审核回复 | |
| 15 | create_time | datetime | 19 | 0 | N | N | CURRENT_TIMESTAMP | 创建时间 |
| 16 | update_time | timestamp | 19 | 0 | N | N | CURRENT_TIMESTAMP | 更新时间 |
| 编号 | 名称 | 数据类型 | 长度 | 小数位 | 允许空值 | 主键 | 默认值 | 说明 |
| 1 | collect_id | int | 10 | 0 | N | Y | 收藏ID: | |
| 2 | user_id | int | 10 | 0 | N | N | 0 | 收藏人ID: |
| 3 | source_table | varchar | 255 | 0 | Y | N | 来源表: | |
| 4 | source_field | varchar | 255 | 0 | Y | N | 来源字段: | |
| 5 | source_id | int | 10 | 0 | N | N | 0 | 来源ID: |
| 6 | title | varchar | 255 | 0 | Y | N | 标题: | |
| 7 | img | varchar | 255 | 0 | Y | N | 封面: | |
| 8 | create_time | timestamp | 19 | 0 | N | N | CURRENT_TIMESTAMP | 创建时间: |
| 9 | update_time | timestamp | 19 | 0 | N | N | CURRENT_TIMESTAMP | 更新时间: |
| 编号 | 名称 | 数据类型 | 长度 | 小数位 | 允许空值 | 主键 | 默认值 | 说明 |
| 1 | comment_id | int | 10 | 0 | N | Y | 评论ID: | |
| 2 | user_id | int | 10 | 0 | N | N | 0 | 评论人ID: |
| 3 | reply_to_id | int | 10 | 0 | N | N | 0 | 回复评论ID:空为0 |
| 4 | content | longtext | 2147483647 | 0 | Y | N | 内容: | |
| 5 | nickname | varchar | 255 | 0 | Y | N | 昵称: | |
| 6 | avatar | varchar | 255 | 0 | Y | N | 头像地址:[0,255] | |
| 7 | create_time | timestamp | 19 | 0 | N | N | CURRENT_TIMESTAMP | 创建时间: |
| 8 | update_time | timestamp | 19 | 0 | N | N | CURRENT_TIMESTAMP | 更新时间: |
| 9 | source_table | varchar | 255 | 0 | Y | N | 来源表: | |
| 10 | source_field | varchar | 255 | 0 | Y | N | 来源字段: | |
| 11 | source_id | int | 10 | 0 | N | N | 0 | 来源ID: |
| 编号 | 名称 | 数据类型 | 长度 | 小数位 | 允许空值 | 主键 | 默认值 | 说明 |
| 1 | contract_information_id | int | 10 | 0 | N | Y | 合同信息ID | |
| 2 | contract_number | varchar | 64 | 0 | Y | N | 合同编号 | |
| 3 | contract_name | varchar | 64 | 0 | Y | N | 合同名称 | |
| 4 | homeowner_users | int | 10 | 0 | Y | N | 0 | 房主用户 |
| 5 | house_name | varchar | 64 | 0 | Y | N | 房屋名称 | |
| 6 | rental_method | varchar | 64 | 0 | Y | N | 出租方式 | |
| 7 | house_type | varchar | 64 | 0 | Y | N | 房屋类型 | |
| 8 | housing_area | varchar | 64 | 0 | Y | N | 房屋面积 | |
| 9 | housing_orientation | varchar | 64 | 0 | Y | N | 房屋朝向 | |
| 10 | rental_amount | varchar | 64 | 0 | Y | N | 出租金额 | |
| 11 | rental_users | int | 10 | 0 | Y | N | 0 | 租房用户 |
| 12 | user_name | varchar | 64 | 0 | Y | N | 用户姓名 | |
| 13 | user_phone_number | varchar | 64 | 0 | Y | N | 用户电话 | |
| 14 | rental_date | date | 10 | 0 | Y | N | 租房日期 | |
| 15 | rental_duration | varchar | 64 | 0 | Y | N | 租房时长 | |
| 16 | contract_amount | varchar | 64 | 0 | Y | N | 合同金额 | |
| 17 | contract_content | text | 65535 | 0 | Y | N | 合同内容 | |
| 18 | appendices_of_a_contract | varchar | 255 | 0 | Y | N | 合同附件 | |
| 19 | create_time | datetime | 19 | 0 | N | N | CURRENT_TIMESTAMP | 创建时间 |
| 20 | update_time | timestamp | 19 | 0 | N | N | CURRENT_TIMESTAMP | 更新时间 |
| 编号 | 名称 | 数据类型 | 长度 | 小数位 | 允许空值 | 主键 | 默认值 | 说明 |
| 1 | hits_id | int | 10 | 0 | N | Y | 点赞ID: | |
| 2 | user_id | int | 10 | 0 | N | N | 0 | 点赞人: |
| 3 | create_time | timestamp | 19 | 0 | N | N | CURRENT_TIMESTAMP | 创建时间: |
| 4 | update_time | timestamp | 19 | 0 | N | N | CURRENT_TIMESTAMP | 更新时间: |
| 5 | source_table | varchar | 255 | 0 | Y | N | 来源表: | |
| 6 | source_field | varchar | 255 | 0 | Y | N | 来源字段: | |
| 7 | source_id | int | 10 | 0 | N | N | 0 | 来源ID: |
| 编号 | 名称 | 数据类型 | 长度 | 小数位 | 允许空值 | 主键 | 默认值 | 说明 |
| 1 | homeowner_users_id | int | 10 | 0 | N | Y | 房主用户ID | |
| 2 | landlords_name | varchar | 64 | 0 | Y | N | 房东姓名 | |
| 3 | landlord_gender | varchar | 64 | 0 | Y | N | 房东性别 | |
| 4 | property_certificate | varchar | 255 | 0 | Y | N | 房产证明 | |
| 5 | examine_state | varchar | 16 | 0 | N | N | 已通过 | 审核状态 |
| 6 | user_id | int | 10 | 0 | N | N | 0 | 用户ID |
| 7 | create_time | datetime | 19 | 0 | N | N | CURRENT_TIMESTAMP | 创建时间 |
| 8 | update_time | timestamp | 19 | 0 | N | N | CURRENT_TIMESTAMP | 更新时间 |
| 编号 | 名称 | 数据类型 | 长度 | 小数位 | 允许空值 | 主键 | 默认值 | 说明 |
| 1 | house_repair_report_id | int | 10 | 0 | N | Y | 房屋报修ID | |
| 2 | homeowner_users | int | 10 | 0 | Y | N | 0 | 房主用户 |
| 3 | house_name | varchar | 64 | 0 | Y | N | 房屋名称 | |
| 4 | rental_method | varchar | 64 | 0 | Y | N | 出租方式 | |
| 5 | house_type | varchar | 64 | 0 | Y | N | 房屋类型 | |
| 6 | housing_area | varchar | 64 | 0 | Y | N | 房屋面积 | |
| 7 | housing_orientation | varchar | 64 | 0 | Y | N | 房屋朝向 | |
| 8 | rental_amount | varchar | 64 | 0 | Y | N | 出租金额 | |
| 9 | rental_users | int | 10 | 0 | Y | N | 0 | 租房用户 |
| 10 | user_name | varchar | 64 | 0 | Y | N | 用户姓名 | |
| 11 | user_phone_number | varchar | 64 | 0 | Y | N | 用户电话 | |
| 12 | repair_items | varchar | 64 | 0 | Y | N | 报修物品 | |
| 13 | repair_certificate | varchar | 255 | 0 | Y | N | 报修凭证 | |
| 14 | repair_content | text | 65535 | 0 | Y | N | 报修内容 | |
| 15 | examine_state | varchar | 16 | 0 | N | N | 未审核 | 审核状态 |
| 16 | examine_reply | varchar | 16 | 0 | Y | N | 审核回复 | |
| 17 | create_time | datetime | 19 | 0 | N | N | CURRENT_TIMESTAMP | 创建时间 |
| 18 | update_time | timestamp | 19 | 0 | N | N | CURRENT_TIMESTAMP | 更新时间 |
| 编号 | 名称 | 数据类型 | 长度 | 小数位 | 允许空值 | 主键 | 默认值 | 说明 |
| 1 | house_type_id | int | 10 | 0 | N | Y | 房屋类型ID | |
| 2 | house_type | varchar | 64 | 0 | Y | N | 房屋类型 | |
| 3 | create_time | datetime | 19 | 0 | N | N | CURRENT_TIMESTAMP | 创建时间 |
| 4 | update_time | timestamp | 19 | 0 | N | N | CURRENT_TIMESTAMP | 更新时间 |
| 编号 | 名称 | 数据类型 | 长度 | 小数位 | 允许空值 | 主键 | 默认值 | 说明 |
| 1 | housing_evaluation_id | int | 10 | 0 | N | Y | 房屋评价ID | |
| 2 | homeowner_users | int | 10 | 0 | Y | N | 0 | 房主用户 |
| 3 | house_name | varchar | 64 | 0 | Y | N | 房屋名称 | |
| 4 | rental_method | varchar | 64 | 0 | Y | N | 出租方式 | |
| 5 | house_type | varchar | 64 | 0 | Y | N | 房屋类型 | |
| 6 | housing_area | varchar | 64 | 0 | Y | N | 房屋面积 | |
| 7 | housing_orientation | varchar | 64 | 0 | Y | N | 房屋朝向 | |
| 8 | rental_amount | varchar | 64 | 0 | Y | N | 出租金额 | |
| 9 | rental_users | int | 10 | 0 | Y | N | 0 | 租房用户 |
| 10 | user_name | varchar | 64 | 0 | Y | N | 用户姓名 | |
| 11 | housing_rating | varchar | 64 | 0 | Y | N | 房屋评分 | |
| 12 | housing_evaluation | text | 65535 | 0 | Y | N | 房屋评价 | |
| 13 | create_time | datetime | 19 | 0 | N | N | CURRENT_TIMESTAMP | 创建时间 |
| 14 | update_time | timestamp | 19 | 0 | N | N | CURRENT_TIMESTAMP | 更新时间 |
| 编号 | 名称 | 数据类型 | 长度 | 小数位 | 允许空值 | 主键 | 默认值 | 说明 |
| 1 | housing_information_id | int | 10 | 0 | N | Y | 房屋信息ID | |
| 2 | homeowner_users | int | 10 | 0 | Y | N | 0 | 房主用户 |
| 3 | house_name | varchar | 64 | 0 | Y | N | 房屋名称 | |
| 4 | rental_method | varchar | 64 | 0 | Y | N | 出租方式 | |
| 5 | house_type | varchar | 64 | 0 | Y | N | 房屋类型 | |
| 6 | housing_area | varchar | 64 | 0 | Y | N | 房屋面积 | |
| 7 | house_image | varchar | 255 | 0 | Y | N | 房屋图片 | |
| 8 | housing_orientation | varchar | 64 | 0 | Y | N | 房屋朝向 | |
| 9 | location_of_the_house | varchar | 64 | 0 | Y | N | 房屋位置 | |
| 10 | rental_amount | varchar | 64 | 0 | Y | N | 出租金额 | |
| 11 | housing_equipment | text | 65535 | 0 | Y | N | 房屋设备 | |
| 12 | introduction_to_the_house | text | 65535 | 0 | Y | N | 房屋简介 | |
| 13 | house_details | longtext | 2147483647 | 0 | Y | N | 房屋详情 | |
| 14 | hits | int | 10 | 0 | N | N | 0 | 点击数 |
| 15 | praise_len | int | 10 | 0 | N | N | 0 | 点赞数 |
| 16 | create_time | datetime | 19 | 0 | N | N | CURRENT_TIMESTAMP | 创建时间 |
| 17 | update_time | timestamp | 19 | 0 | N | N | CURRENT_TIMESTAMP | 更新时间 |
| 编号 | 名称 | 数据类型 | 长度 | 小数位 | 允许空值 | 主键 | 默认值 | 说明 |
| 1 | message_id | int | 10 | 0 | N | Y | 留言板ID: | |
| 2 | user_id | int | 10 | 0 | N | N | 0 | 用户ID: |
| 3 | title | varchar | 64 | 0 | Y | N | 标题: | |
| 4 | content | longtext | 2147483647 | 0 | N | N | 内容: | |
| 5 | nickname | varchar | 32 | 0 | N | N | 昵称: | |
| 6 | avatar | varchar | 255 | 0 | Y | N | 头像: | |
| 7 | | varchar | 125 | 0 | Y | N | 留言者邮箱 | |
| 8 | phone | varchar | 11 | 0 | Y | N | 留言者手机号码 | |
| 9 | create_time | timestamp | 19 | 0 | N | N | CURRENT_TIMESTAMP | 创建时间: |
| 10 | update_time | timestamp | 19 | 0 | N | N | CURRENT_TIMESTAMP | 更新时间: |
| 11 | reply | longtext | 2147483647 | 0 | Y | N | 回复 | |
| 12 | reply_state | tinyint | 4 | 0 | Y | N | 0 | 回复状态 |
| 编号 | 名称 | 数据类型 | 长度 | 小数位 | 允许空值 | 主键 | 默认值 | 说明 |
| 1 | notice_id | mediumint | 8 | 0 | N | Y | 公告id: | |
| 2 | title | varchar | 125 | 0 | N | N | 标题: | |
| 3 | content | longtext | 2147483647 | 0 | Y | N | 正文: | |
| 4 | create_time | timestamp | 19 | 0 | N | N | CURRENT_TIMESTAMP | 创建时间: |
| 5 | update_time | timestamp | 19 | 0 | N | N | CURRENT_TIMESTAMP | 更新时间: |
| 编号 | 名称 | 数据类型 | 长度 | 小数位 | 允许空值 | 主键 | 默认值 | 说明 |
| 1 | praise_id | int | 10 | 0 | N | Y | 点赞ID: | |
| 2 | user_id | int | 10 | 0 | N | N | 0 | 点赞人: |
| 3 | create_time | timestamp | 19 | 0 | N | N | CURRENT_TIMESTAMP | 创建时间: |
| 4 | update_time | timestamp | 19 | 0 | N | N | CURRENT_TIMESTAMP | 更新时间: |
| 5 | source_table | varchar | 255 | 0 | Y | N | 来源表: | |
| 6 | source_field | varchar | 255 | 0 | Y | N | 来源字段: | |
| 7 | source_id | int | 10 | 0 | N | N | 0 | 来源ID: |
| 8 | status | bit | 1 | 0 | N | N | 1 | 点赞状态:1为点赞,0已取消 |
| 编号 | 名称 | 数据类型 | 长度 | 小数位 | 允许空值 | 主键 | 默认值 | 说明 |
| 1 | registered_users_id | int | 10 | 0 | N | Y | 注册用户ID | |
| 2 | user_name | varchar | 64 | 0 | Y | N | 用户姓名 | |
| 3 | user_gender | varchar | 64 | 0 | Y | N | 用户性别 | |
| 4 | examine_state | varchar | 16 | 0 | N | N | 已通过 | 审核状态 |
| 5 | user_id | int | 10 | 0 | N | N | 0 | 用户ID |
| 6 | create_time | datetime | 19 | 0 | N | N | CURRENT_TIMESTAMP | 创建时间 |
| 7 | update_time | timestamp | 19 | 0 | N | N | CURRENT_TIMESTAMP | 更新时间 |
| 编号 | 名称 | 数据类型 | 长度 | 小数位 | 允许空值 | 主键 | 默认值 | 说明 |
| 1 | rental_information_id | int | 10 | 0 | N | Y | 租房信息ID | |
| 2 | homeowner_users | int | 10 | 0 | Y | N | 0 | 房主用户 |
| 3 | house_name | varchar | 64 | 0 | Y | N | 房屋名称 | |
| 4 | rental_method | varchar | 64 | 0 | Y | N | 出租方式 | |
| 5 | house_type | varchar | 64 | 0 | Y | N | 房屋类型 | |
| 6 | housing_area | varchar | 64 | 0 | Y | N | 房屋面积 | |
| 7 | housing_orientation | varchar | 64 | 0 | Y | N | 房屋朝向 | |
| 8 | rental_amount | varchar | 64 | 0 | Y | N | 出租金额 | |
| 9 | rental_users | int | 10 | 0 | Y | N | 0 | 租房用户 |
| 10 | user_name | varchar | 64 | 0 | Y | N | 用户姓名 | |
| 11 | user_phone_number | varchar | 64 | 0 | Y | N | 用户电话 | |
| 12 | rental_date | date | 10 | 0 | Y | N | 租房日期 | |
| 13 | rental_duration | varchar | 64 | 0 | Y | N | 租房时长 | |
| 14 | rental_instructions | text | 65535 | 0 | Y | N | 租房说明 | |
| 15 | create_time | datetime | 19 | 0 | N | N | CURRENT_TIMESTAMP | 创建时间 |
| 16 | update_time | timestamp | 19 | 0 | N | N | CURRENT_TIMESTAMP | 更新时间 |
| 编号 | 名称 | 数据类型 | 长度 | 小数位 | 允许空值 | 主键 | 默认值 | 说明 |
| 1 | repair_handling_id | int | 10 | 0 | N | Y | 维修处理ID | |
| 2 | homeowner_users | int | 10 | 0 | Y | N | 0 | 房主用户 |
| 3 | house_name | varchar | 64 | 0 | Y | N | 房屋名称 | |
| 4 | rental_method | varchar | 64 | 0 | Y | N | 出租方式 | |
| 5 | house_type | varchar | 64 | 0 | Y | N | 房屋类型 | |
| 6 | housing_area | varchar | 64 | 0 | Y | N | 房屋面积 | |
| 7 | housing_orientation | varchar | 64 | 0 | Y | N | 房屋朝向 | |
| 8 | rental_amount | varchar | 64 | 0 | Y | N | 出租金额 | |
| 9 | rental_users | int | 10 | 0 | Y | N | 0 | 租房用户 |
| 10 | user_name | varchar | 64 | 0 | Y | N | 用户姓名 | |
| 11 | user_phone_number | varchar | 64 | 0 | Y | N | 用户电话 | |
| 12 | repair_items | varchar | 64 | 0 | Y | N | 报修物品 | |
| 13 | repair_content | text | 65535 | 0 | Y | N | 报修内容 | |
| 14 | repair_date | date | 10 | 0 | Y | N | 维修日期 | |
| 15 | maintenance_status | text | 65535 | 0 | Y | N | 维修情况 | |
| 16 | create_time | datetime | 19 | 0 | N | N | CURRENT_TIMESTAMP | 创建时间 |
| 17 | update_time | timestamp | 19 | 0 | N | N | CURRENT_TIMESTAMP | 更新时间 |
| 编号 | 名称 | 数据类型 | 长度 | 小数位 | 允许空值 | 主键 | 默认值 | 说明 |
| 1 | sensitive_vocabulary_id | int | 10 | 0 | N | Y | 敏感词汇ID | |
| 2 | sensitive_vocabulary | varchar | 64 | 0 | Y | N | 敏感词汇 | |
| 3 | create_time | datetime | 19 | 0 | N | N | CURRENT_TIMESTAMP | 创建时间 |
| 4 | update_time | timestamp | 19 | 0 | N | N | CURRENT_TIMESTAMP | 更新时间 |
| 编号 | 名称 | 数据类型 | 长度 | 小数位 | 允许空值 | 主键 | 默认值 | 说明 |
| 1 | slides_id | int | 10 | 0 | N | Y | 轮播图ID: | |
| 2 | title | varchar | 64 | 0 | Y | N | 标题: | |
| 3 | content | varchar | 255 | 0 | Y | N | 内容: | |
| 4 | url | varchar | 255 | 0 | Y | N | 链接: | |
| 5 | img | varchar | 255 | 0 | Y | N | 轮播图: | |
| 6 | hits | int | 10 | 0 | N | N | 0 | 点击量: |
| 7 | create_time | timestamp | 19 | 0 | N | N | CURRENT_TIMESTAMP | 创建时间: |
| 8 | update_time | timestamp | 19 | 0 | N | N | CURRENT_TIMESTAMP | 更新时间: |
| 编号 | 名称 | 数据类型 | 长度 | 小数位 | 允许空值 | 主键 | 默认值 | 说明 |
| 1 | upload_id | int | 10 | 0 | N | Y | 上传ID | |
| 2 | name | varchar | 64 | 0 | Y | N | 文件名 | |
| 3 | path | varchar | 255 | 0 | Y | N | 访问路径 | |
| 4 | file | varchar | 255 | 0 | Y | N | 文件路径 | |
| 5 | display | varchar | 255 | 0 | Y | N | 显示顺序 | |
| 6 | father_id | int | 10 | 0 | Y | N | 0 | 父级ID |
| 7 | dir | varchar | 255 | 0 | Y | N | 文件夹 | |
| 8 | type | varchar | 32 | 0 | Y | N | 文件类型 |
| 编号 | 名称 | 数据类型 | 长度 | 小数位 | 允许空值 | 主键 | 默认值 | 说明 |
| 1 | user_id | mediumint | 8 | 0 | N | Y | 用户ID:[0,8388607]用户获取其他与用户相关的数据 | |
| 2 | state | smallint | 5 | 0 | N | N | 1 | 账户状态:[0,10](1可用|2异常|3已冻结|4已注销) |
| 3 | user_group | varchar | 32 | 0 | Y | N | 所在用户组:[0,32767]决定用户身份和权限 | |
| 4 | login_time | timestamp | 19 | 0 | N | N | CURRENT_TIMESTAMP | 上次登录时间: |
| 5 | phone | varchar | 11 | 0 | Y | N | 手机号码:[0,11]用户的手机号码,用于找回密码时或登录时 | |
| 6 | phone_state | smallint | 5 | 0 | N | N | 0 | 手机认证:[0,1](0未认证|1审核中|2已认证) |
| 7 | username | varchar | 16 | 0 | N | N | 用户名:[0,16]用户登录时所用的账户名称 | |
| 8 | nickname | varchar | 16 | 0 | Y | N | 昵称:[0,16] | |
| 9 | password | varchar | 64 | 0 | N | N | 密码:[0,32]用户登录所需的密码,由6-16位数字或英文组成 | |
| 10 | | varchar | 64 | 0 | Y | N | 邮箱:[0,64]用户的邮箱,用于找回密码时或登录时 | |
| 11 | email_state | smallint | 5 | 0 | N | N | 0 | 邮箱认证:[0,1](0未认证|1审核中|2已认证) |
| 12 | avatar | varchar | 255 | 0 | Y | N | 头像地址:[0,255] | |
| 13 | open_id | varchar | 255 | 0 | Y | N | 针对获取用户信息字段 | |
| 14 | create_time | timestamp | 19 | 0 | N | N | CURRENT_TIMESTAMP | 创建时间: |
| 15 | vip_level | varchar | 255 | 0 | Y | N | 会员等级 | |
| 16 | vip_discount | double | 11 | 2 | Y | N | 0.00 | 会员折扣 |
| 编号 | 名称 | 数据类型 | 长度 | 小数位 | 允许空值 | 主键 | 默认值 | 说明 |
| 1 | group_id | mediumint | 8 | 0 | N | Y | 用户组ID:[0,8388607] | |
| 2 | display | smallint | 5 | 0 | N | N | 100 | 显示顺序:[0,1000] |
| 3 | name | varchar | 16 | 0 | N | N | 名称:[0,16] | |
| 4 | description | varchar | 255 | 0 | Y | N | 描述:[0,255]描述该用户组的特点或权限范围 | |
| 5 | source_table | varchar | 255 | 0 | Y | N | 来源表: | |
| 6 | source_field | varchar | 255 | 0 | Y | N | 来源字段: | |
| 7 | source_id | int | 10 | 0 | N | N | 0 | 来源ID: |
| 8 | register | smallint | 5 | 0 | Y | N | 0 | 注册位置: |
| 9 | create_time | timestamp | 19 | 0 | N | N | CURRENT_TIMESTAMP | 创建时间: |
| 10 | update_time | timestamp | 19 | 0 | N | N | CURRENT_TIMESTAMP | 更新时间: |
整个基于SpringBoot的清华逸景闲置房租赁系统的需求分析主要对系统总体架构以及功能模块的设计,通过建立E-R模型和数据库逻辑系统设计完成了数据库系统设计。
4系统关键模块设计与实现
基于SpringBoot的清华逸景闲置房租赁系统的详细设计与实现主要是根据前面的需求分析和总体设计来设计页面并实现业务逻辑。主要从界面实现、业务逻辑实现这两部分进行介绍。
4.1注册用户功能模块
4.1.1 首页界面
当进入基于SpringBoot的清华逸景闲置房租赁系统的时候,首先映入眼帘的是系统的导航栏,其主界面展示如下图4-1所示。

图4-1 首页界面图
4.1.2 注册界面
游客可以查看系统信息,也有注册成为用户的权限。其用注册流程图如图4-2所示,注册界面展示如下图4-3所示。

图4-2注册流程图

图4-3 用户注册界面图
基于SpringBoot的清华逸景闲置房租赁系统中的注册后的用户是可以通过自己的账户名和密码进行登录的,当用户输入完整的自己的账户名和密码信息并点击“登录”按钮后,将会首先验证输入的有没有空数据,再次验证输入的账户名+密码和数据库中当前保存的用户信息是否一致,只有在一致后将会登录成功并自动跳转到基于SpringBoot的清华逸景闲置房租赁系统的首页中;否则将会提示相应错误信息。用户登录流程如图4-4所示,登录界面如下图4-5所示。

图4-4 登录流程图
用户登录界面如下图4-5所示。

图4-5用户登录界面图
4.1.4 留言交流界面
当注册用户点击“留言交流”后,可以在此页面进行留言和交流,与其他用户分享经验和咨询问题,界面如下图4-6所示。

图4-6留言交流界面图
4.1.4 房屋信息界面
当用户点击“房屋信息”按钮后会进入房屋信息列表页面,支持筛选和搜索功能,用户可以查看可租房源的详细信息,包括价格、面积、位置等。用户可以进行点赞、收藏、评论、预约看房、租房等操作,页面如图4-7所示。

图4-7 房屋信息详情界面图
4.1.5 预约看房界面
用户可在房屋信息详情页面点击“预约看房”,可以进行预约看房,系统会提供预约时间和联系方式。界面如下图所示。

图4-8预约看房界面图
用户可在房屋信息详情页面点击“租房”填写租房信息,填写完成点击提交即可,界面如下图所示。

图4-9租房界面图
用户点击系统右上方“个人中心”可进入个人首页,租客用户可管理预约看房、租房信息、合同信息、房屋评价、房屋报修、维修处理、收藏等子模块,方便用户管理自己的租房相关事务。界面如下图所示。

图4-10个人中心界面图
当房主用户点击系统右上方“个人中心”可进入个人首页,点击“房屋信息”可查看房屋信息列表,点击“添加”可以添加新的房屋信息。页面如图所示。

图4-11 房屋信息添加界面图
当房主用户点击系统右上方“个人中心”可进入个人首页,点击“预约看房”可查看预约看房列表,房主用户可以查看和审核租客的预约看房信息,界面如下图4-12所示。

图4-12预约看房列表界面图
当房主用户点击系统右上方“个人中心”可进入个人首页,点击“合同信息”可查看合同信息列表,房主用户可以查看和管理自己的租房合同信息,界面如下图4-13所示。

图4-13合同信息列表界面图
4.3管理员功能模块
4.3.1 系统用户管理界面
基于SpringBoot的清华逸景闲置房租赁系统中的管理人员是可以对注册用户、房主用户进行管理的,也可以对管理员进行管控。界面如下图4-14所示。

图4-14用户管理界面图
4.3.2 系统管理界面
管理员点击“系统管理”这一菜单会显示轮播图这一个子菜单,管理员可以对前台展示的轮播图进行设置,界面如下图4-15所示。

图4-15系统管理界面图
4.3.3 公告信息管理界面
管理员点击“公告信息管理”菜单,可以发布重要通知和公告,提醒用户关注的重要信息。管理员还可以编辑、删除或关闭公告信息,对公告信息进行统一管理。界面如下图所示。

图4-16网站公告管理界面图
4.3.4 资源管理界面
管理员点击“资源管理”菜单,管理员可以上传、编辑或删除系统的资源,如文章、图片、视频等。这些资源可用于租房资讯模块的展示。管理员还可以对资讯进行分类和标签化,方便用户查找和使用,界面如下图所示。

图4-17资源管理界面图
4.3.5 房屋评价管理界面
管理员点击“房屋评价管理”菜单,可以管理房屋评价信息,包括审核待发布的评价、删除违规评价等,界面如下图所示。

图4-18房屋评价列表界面图
5系统测试
5.1系统测试的目的
系统开发到了最后一个阶段那就是系统测试,系统测试对软件的开发其实是非常有必要的。因为没什么系统一经开发出来就可能会尽善尽美,再厉害的系统开发工程师也会在系统开发的时候出现纰漏,系统测试能够较好的改正一些bug,为后期系统的维护性提供很好的支持。通过系统测试,开发人员也可以建立自己对系统的信心,为后期的系统版本的跟新提供支持。
5.2 系统测试用例
系统测试包括:用户登录功能测试、租房资讯查看功能测试、房屋信息添加、房屋信息搜索、密码修改功能测试,如表5-1、5-2、5-3、5-4、5-5所示:
表5-1 用户登录功能测试表
| 用例名称 | 用户登录系统 |
| 目的 | 测试用户通过正确的用户名和密码可否登录功能 |
| 前提 | 未登录的情况下 |
| 测试流程 | 1) 进入登录页面 2) 输入正确的用户名和密码 |
| 预期结果 | 用户名和密码正确的时候,跳转到登录成功界面,反之则显示错误信息,提示重新输入 |
| 实际结果 | 实际结果与预期结果一致 |
租房资讯查看功能测试:
表5-2租房资讯查看功能测试表
| 用例名称 | 租房资讯查看 |
| 目的 | 测试租房资讯查看功能 |
| 前提 | 用户登录 |
| 测试流程 | 点击租房资讯列表 |
| 预期结果 | 可以查看到所有租房资讯信息 |
| 实际结果 | 实际结果与预期结果一致 |
房主用户添加房屋信息界面测试:
表5-3 房主用户添加房屋信息界面测试表
| 用例名称 | 房屋信息添加测试用例 |
| 目的 | 测试房屋信息添加功能 |
| 前提 | 房主用户正常登录情况下 |
| 测试流程 | 1)房主用户点击房屋信息添加,填写信息。 2)点击进行提交。 |
| 预期结果 | 提交以后,房屋信息列表会显示新的房屋信息 |
| 实际结果 | 实际结果与预期结果一致 |
房屋信息搜索功能测试:
表5-4房屋信息搜索功能测试表
| 用例名称 | 房屋信息搜索测试 |
| 目的 | 测试房屋信息搜索功能 |
| 前提 | 无 |
| 测试流程 | 1)在搜索框填入搜索关键字。 2)点击搜索按钮。 |
| 预期结果 | 页面显示包含有搜索关键字的膳食信息 |
| 实际结果 | 实际结果与预期结果一致 |
密码修改功能测试:
表5-5 密码修改功能测试表
| 用例名称 | 密码修改测试用例 |
| 目的 | 测试管理员密码修改功能 |
| 前提 | 管理员用户正常登录情况下 |
| 测试流程 | 1)管理员密码修改并完成填写。 2)点击进行提交。 |
| 预期结果 | 使用新的密码可以登录 |
| 实际结果 | 实际结果与预期结果一致 |
5.3 系统测试结果
通过编写基于SpringBoot的清华逸景闲置房租赁系统的测试用例,我已经完成了对用户登录模块、租房资讯查看模块、房屋信息添加模块、房屋信息搜索模块以及密码修改功能的测试。这五个模块是清华逸景闲置房租赁系统的关键功能,通过测试验证了其功能的正常运行。
这些测试用例为基于SpringBoot的清华逸景闲置房租赁系统的后期推广运营提供了强有力的技术支持。通过测试,我们可以确保用户登录模块的安全性和准确性,租房资讯查看模块的信息展示效果良好,房屋信息添加模块的数据录入功能正常,房屋信息搜索模块能够准确返回符合条件的结果,同时密码修改功能也得到了有效验证。
结论
经过努力,基于SpringBoot的清华逸景闲置房租赁系统已经开发完成。在开发前,我做了大量准备工作,阅读和学习了许多相关文献资料。这些资料不仅为我提供了宝贵的方法和设计思路,对系统的开发起到了重要的指导作用。
在系统的设计和开发过程中,我选用了自己比较熟悉的Web、JAVA语言和MYSQL等技术。这些技术都是我在之前的学习中掌握的,其中很多设计思路和方法都是通过不断学习和摸索得出的经验。虽然工作量较大,但正是通过之前的积累和准备,才能够顺利地完成这个项目。这再次证明了积累经验和做好准备的重要性。
当然,在系统的设计和实现过程中,离不开老师和同学们的帮助。正是因为他们的指导和帮助,我才能够按时完成这个系统。同时,在这个过程中,我也收获了许多。虽然该系统还有改进的空间,但由于我的专业知识有限,无法做到完美。希望以后有机会能够真正投入到使用中,进一步完善系统。
参考文献
[1]Cuong Q B ,Ranindya P ,Ly D V , et al.APR4Vul: an empirical study of automatic program repair techniques on real-world Java vulnerabilities[J].Empirical Software Engineering,2023,29(1):
[2]Li D ,Wang W ,Zhao Y .Intelligent Visual Representation for Java Code Data in the Field of Software Engineering Based on Remote Sensing Techniques[J].Electronics,2023,12(24):
[3]Nikahat M ,Prachi G .Leveraging well-formedness and cognitive level classifiers for automatic question generation on Java technical passages using T5 transformer[J].International Journal of Information Technology,2023,15(4):1961-1973.
[4]Surya H I P ,Imam B ,Wiwandari H .Land use change and precipitation implication to hydro-meteorological disasters in Central Java: an overview[J].International Journal of Disaster Resilience in the Built Environment,2023,14(1):100-114.
[5]张佳佳.房屋租赁推荐系统的研究与实现[D].西京学院,2022.DOI:10.27831/d.cnki.gxjxy.2022.000113.
[6]闫银娟.基于SSM的房屋租赁系统的设计与实现[J].电脑知识与技术,2022,18(33):38-41.DOI:10.14004/j.cnki.ckt.2022.2092.
[7]魏子钦,梁艳美,单豫洲.基于JavaEE的房屋租赁系统[J].信息与电脑(理论版),2021,33(24):137-139.
[8]刘文卓.基于区块链的房屋租赁系统的设计与实现[D].华中科技大学,2022.DOI:10.27157/d.cnki.ghzku.2022.000013.
[9]王馨.基于数据挖掘的清华逸景闲置房租赁系统设计与实现[D].哈尔滨理工大学,2021.DOI:10.27063/d.cnki.ghlgu.2021.001145.
[10]唐苏旭.基于SpringBoot的房屋租赁系统的设计与实现[D].首都经济贸易大学,2021.DOI:10.27338/d.cnki.gsjmu.2021.000801.
[11]李苗苗.房屋租赁合同要件检测算法研究与系统实现[D].中南财经政法大学,2021.DOI:10.27660/d.cnki.gzczu.2021.002712.
[12]陈湘瑾,孙瑜鸿,祖子帅等.基于JSP开发技术的信息化房屋租赁系统[J].科学技术创新,2021,(09):106-107.
[13]姜子旋.基于web的房屋租赁系统的设计与实现[D].华中科技大学,2020.DOI:10.27157/d.cnki.ghzku.2020.006920.
[14]李瑞娥,沈文枫,杨宇华等.基于区块链的房屋租赁分配系统设计与实现[J].软件导刊,2019,18(10):111-116.
[15]张基.基于Android平台的清华逸景闲置房租赁系统的设计[J].老字号品牌营销,2019,(07):70-71.
[16]武海龙,李国平.基于SpringBoot的房屋租赁系统设计[J].电脑与信息技术,2019,27(03):76-78.DOI:10.19414/j.cnki.1005-1228.2019.03.022.
[17]朱园园,邵雯娟,黄志远.基于Scrapy的房屋租赁信息搜索系统设计与实现[J].电脑与电信,2019,(06):14-19.DOI:10.15966/j.cnki.dnydx.2019.06.005.
[18]李佳雯.基于区块链技术的房屋租赁平台设计与实现[D].济南大学,2019.DOI:10.27166/d.cnki.gsdcc.2019.000103.
[19]钟嘉杰.基于智能合约的安全房屋租赁系统的研究[D].华南农业大学,2019.DOI:10.27152/d.cnki.ghanu.2019.001003.
[20]罗茜.基于微服务的房屋租赁服务系统的设计与实现[D].东南大学,2019.DOI:10.27014/d.cnki.gdnau.2019.002114.
致 谢
转眼间,大学生活即将结束,面对离别和结束,不舍和茫然充盈心头。仍记得那个秋天,提前一天来到学校,看着巍峨的大门,内心充满期待:这里是我新生活的起点吗?阳光明媚的那天,学校的欢迎仪式热烈而温馨,面对微笑着的同学们,仿佛阳光透过胸膛照进了我的心房。在那一天,我结识了可爱的室友,我们共同度过了难忘的两年时光。如今,当我写下这篇致谢的论文,内心不禁问自己:现在,我们要说再见了吗?
感慨万千,难以言表。回想起刚来学校的时候,我曾认为工科学校会过于严肃,缺少柔情。甚至有些排斥之心。但随着对学校的了解与认识,我才发现她的美丽和温暖,我渐渐喜欢上了这个校园。然而时间流逝得太快,还没有好好体会她的美丽,就要离开了。但她给予我的回忆将永远留在我心中,也许真正离开的那一天,我的眼中会充满泪水,不是因为难过,而是想将她的容颜映在泪水中,永远刻在我的心底。
最后,感谢我的老师们,是你们教授了我们知识和做人的道理;感谢我的室友们,是你们陪伴了我如此之久;感谢每一位关心和支持我的人。
少年啊,别停留在风和月的追逐,平荒尽处都是春山。
请关注点赞+私信博主,免费领取项目源码
1212

被折叠的 条评论
为什么被折叠?



