基于SpringBoot的医院电子病历系统的设计与实现
摘 要
随着医疗信息化的发展,电子病历系统已成为现代医院不可或缺的一部分。传统的纸质病历管理方式存在诸多不便,如信息存储不便、查询效率低下、数据安全性差等问题。因此,开发一套高效、安全、易用的医院电子病历系统显得尤为重要。
SpringBoot作为一种流行的Java开发框架,具有快速构建Web应用的能力,并且内置了大量常用功能,使得开发者能够更加专注于业务逻辑的实现。基于SpringBoot的医院电子病历系统,可以充分利用其快速开发、易于维护的特点,为医院提供一个高效、稳定、安全的电子病历管理解决方案。
本文旨在探讨基于SpringBoot的医院电子病历系统的设计与实现。首先,将分析医院电子病历系统的需求,包括科室信息管理、医生信息管理、预约信息管理、检查结果管理、住院信息管理、出院信息管理等核心功能。然后,将详细介绍系统的架构设计、数据库设计以及关键技术的实现。最后,将通过实例演示系统的运行效果,并评估其性能和安全性。
通过本文的研究,期望能够为医院电子病历系统的设计与实现提供有益的参考和借鉴,推动医疗信息化的发展,提高医疗服务的质量和效率。
关键词:医院电子病历系统;Java语言;springboot技术
Design and Implementation of a Hospital Electronic Medical Record System Based on SpringBoot
SystemAbstract
With the development of medical informatization, electronic medical record systems have become an indispensable part of modern hospitals. The traditional paper-based medical record management method has many inconveniences, such as inconvenient information storage, low query efficiency, and poor data security. Therefore, developing an efficient, secure, and user-friendly hospital electronic medical record system is particularly important.
As a popular Java development framework, SpringBoot has the ability to quickly build web applications and is equipped with a large number of commonly used features, allowing developers to focus more on the implementation of business logic. The hospital electronic medical record system based on SpringBoot can fully utilize its fast development and easy maintenance characteristics to provide an efficient, stable, and secure electronic medical record management solution for hospitals.
This article aims to explore the design and implementation of a hospital electronic medical record system based on SpringBoot. Firstly, the requirements of the hospital electronic medical record system will be analyzed, including core functions such as department information management, doctor information management, appointment information management, examination result management, hospitalization information management, and discharge information management. Then, a detailed introduction will be given to the system's architecture design, database design, and implementation of key technologies. Finally, the operational effectiveness of the system will be demonstrated through examples, and its performance and security will be evaluated.
Through the research in this article, it is expected to provide useful reference and inspiration for the design and implementation of hospital electronic medical record systems, promote the development of medical informatization, and improve the quality and efficiency of medical services.
Keywords: Medical management system; Java language; Springboot technology
目 录
随着医疗技术的不断进步和信息化浪潮的推进,传统的纸质病历管理方式已难以满足现代医院高效、精准、安全的管理需求。纸质病历不仅易丢失、难保存,而且信息检索和共享十分不便,严重影响了医疗资源的优化配置和医疗服务质量的提升。因此,开发一套医院电子病历系统显得尤为迫切。
医院电子病历系统能够将患者的病历信息以电子化的形式进行存储和管理,实现信息的快速录入、检索、查询、修改和共享。它不仅可以提高医疗工作效率,减少人力成本,还能确保病历信息的安全性和准确性,为医疗决策提供有力支持。此外,电子病历系统还能促进医院内部各部门之间的信息流通与协作,提升医疗服务的整体水平。
本研究旨在设计并实现一套功能完善、性能稳定、安全可靠的医院电子病历系统,为医院提供高效、便捷的病历管理解决方案,推动医疗信息化进程,提升医疗服务质量,更好地满足患者和医务人员的需求。
近年来,随着医疗信息化建设的加速推进,国内对医院电子病历系统的研究与应用取得了显著进展。越来越多的医院开始采用电子病历系统来替代传统的纸质病历,以提高医疗工作的效率和质量。国内的研究主要集中在电子病历系统的架构设计、功能实现、数据安全和隐私保护等方面。一些先进的医院电子病历系统已经实现了病历信息的电子化存储、快速检索、在线编辑、多部门协同等功能,为患者和医务人员提供了更加便捷、高效的服务。
国外研究现状:
在国外,医院电子病历系统的研究与应用起步较早,技术积累较为丰富。许多发达国家已经实现了医疗信息的全面电子化,电子病历系统在医院中的应用已经相当普及。国外的研究不仅关注电子病历系统的基本功能实现,还注重系统的智能化、个性化和集成化。例如,通过应用自然语言处理、数据挖掘等技术,国外的电子病历系统可以实现病历信息的自动提取、智能分析和辅助决策,为医生提供更加精准、个性化的医疗建议。
综上所述,国内外在医院电子病历系统的研究与应用方面均取得了一定的成果,但也存在一些挑战和问题。未来,随着医疗信息化技术的不断发展和创新,医院电子病历系统的功能将更加丰富、性能将更加稳定、安全性将更加可靠,为医疗服务质量的提升和医疗资源的优化配置提供有力支持。
第一章是绪论,本文章的开头部分,对本题目的研究背景和研究意义等一些做文字性的描述。
第二章研究了医院电子病历系统的所采用的开发技术和开发工具。
第三章是系统分析部分,包括系统总体需求描述、功能性角度分析系统需求、非功能性等各个方面分析系统是否可以实现。
第四章是系统设计部分,本文章的重要部分,提供了系统架构的详细设计和一些主要功能模块的设计说明。
第五章是系统的具体实现,介绍系统的各个模块的具体实现。
第六章在前几章的基础上对系统进行测试和运行。
最后对系统进行了认真的总结,以此对未来有一个新的展望
本次设计基于B/S 模式下,运用Java技术采用的是MySQL数据库和Eclipse实现,总体的可行性共分为以下三个方面。
医院电子病历系统,在实现这个系统所采用的技术方案是基于Java语言,SpringBoot框架和MYSQL数据库,在大学的学习中这两门课程都已经学过,而且自己也用这些技术开发过小的项目,在平时的课程设计以及作业也经常用到Java和MYSQL,在技术上实现自己的自主开发是可行的。
在项目上使用的工具大部分都是是当下流行开源免费的,所以在开发前期,开发时用于项目的经费将会大大降低,不会让开发该软件在项目启动期受到经费的影响,所以经济上还是可行的。尽量用最少的花费去满足用户的需求。省下经费用于人工费,以及设备费用。将在无纸化,高效率的道路上越走越远。
本系统实现功能的操作很简单,普通电脑的常见配置就可以运行本软件,并且只要粗通电脑使用的基本常识就可以流畅的使用本软件。电脑具备连接互联网的能力,并且可以正常访问系统,并不需要操作者有什么高超的能力,只需了解业务流程,并且按照专业知识进行正确操作即可,所以医院电子病历系统具备操作可行性。
医院电子病历系统分为三大部分:管理员模块、患者用户模块和医生用户模块。
- 管理员管理模块:
登录: 提供安全的管理员登录功能,确保只有授权的管理员可以访问系统。
后台首页:展示系统概览、最新数据和快捷入口,方便管理员监控系统运行状态。
系统用户:管理系统用户,包括添加新用户、编辑用户信息、删除用户等操作,以确保系统安全性。
科室信息管理: 管理医院各科室的信息,包括科室名称、科室介绍等。
医生信息管理:管理医院医生的信息,包括医生姓名、所属科室、联系方式等。
预约信息管理:管理患者的预约信息,包括预约时间、预约科室、预约医生等。
检查结果管理:管理患者的检查结果,包括上传、查看、编辑检查结果等功能。
住院信息管理:管理患者的住院信息,包括入院时间、病房信息、治疗方案等。
出院信息管理:管理患者的出院信息,包括出院时间、治疗效果评估、出院医嘱等。
系统管理:管理系统首页轮播图,包括添加、编辑、删除轮播图图片和相关链接。
通知公告管理:发布医院相关通知和公告,包括系统更新、医院活动等信息。
资源管理: 管理医院新闻资讯内容和分类信息,确保用户可以及时获取到相关资讯。
权限管理: 设置不同用户的权限,确保各级用户在系统中的操作受到限制和控制。
- 患者用户管理模块:
注册登录: 允许患者用户注册账号并提供必要信息,以及通过账号密码登录系统,确保用户身份的合法性和安全性。
首页: 展示系统概况、最新通知公告和新闻资讯,方便患者获取医院相关信息。
通知公告:提供医院相关通知和公告,包括系统更新、医院活动等信息,帮助患者了解最新动态。
新闻资讯:提供医院新闻资讯内容,包括健康知识、医疗技术等信息,帮助患者了解医疗行业发展。
医生信息:提供医院医生的信息,包括医生姓名、所属科室、专业擅长等,方便患者选择合适的医生进行咨询和治疗。
我的账户:允许患者管理自己的账户信息,包括个人资料、预约记录、住院记录等。
检查结果:提供患者的检查结果信息,方便查看和管理。
出院信息:提供患者的出院信息,包括出院时间、治疗效果评估等。
预约信息:提供患者的预约信息,包括预约时间、预约科室、预约医生等。
住院信息 提供患者的住院信息,包括入院时间、病房信息等。
收藏:允许患者收藏感兴趣的内容,方便查看和管理。
- 医生用户管理模块:
登录:提供安全的医生登录功能,确保只有授权的医生可以访问系统。
后台首页:展示系统概览、最新数据和快捷入口,方便医生监控系统运行状态。
科室信息管理:管理所属科室的信息,包括科室名称、科室介绍等。
医生信息管理:管理医院医生的信息,包括个人资料、擅长领域、工作时间等。
预约信息管理:查看和管理患者的预约信息,包括预约时间、患者信息等。
检查结果管理:查看和管理患者的检查结果,包括上传、编辑、查看检查结果等。
住院信息管理:查看和管理患者的住院信息,包括入院时间、病情评估等。
出院信息管理:查看和管理患者的出院信息,包括出院时间、治疗效果评估等。
医院电子病历系统的安全性、可靠性、性能和可扩展性是其重要的考量因素,它们不仅满足了用户对于功能性的要求,还为用户提供了更多的便利。根据表格2-1,我们可以清楚地看到这一点:
表2-1 医院电子病历系统非功能需求表
| 安全性 | 主要指医院电子病历系统数据库的安装,数据库的使用和密码的设定必须合乎规范。 |
| 可靠性 | 可靠性是指医院电子病历系统能够安装用户的指示进行操作,经过测试,可靠性90%以上。 |
| 性能 | 性能是影响医院电子病历系统占据市场的必要条件,所以性能最好要佳才好。 |
| 可扩展性 | 比如数据库预留多个属性,比如接口的使用等确保了系统的非功能性需求。 |
| 易用性 | 用户只要跟着医院电子病历系统的页面展示内容进行操作,就可以了。 |
| 可维护性 | 医院电子病历系统开发的可维护性是非常重要的,经过测试,可维护性没有问题 |
患者用户用例图如下所示。

图2-1患者用户用例图
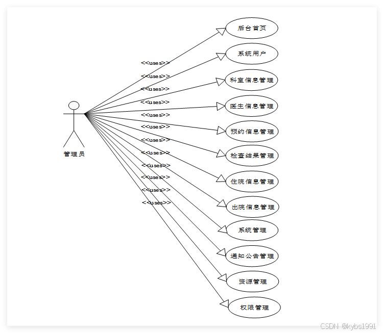
管理员用例图如下所示。

图2-2管理员用例图
医生用户用例图如下所示。

图2-3医生用户用例图
系统业务流程图,如图所示:

图2-4登录流程图

图2-5添加信息流程图

图2-6注册信息流程图
目前B/S体系的系统主要的数据访问方式是:通过浏览器页面用户可以进入系统,系统可以自动对用户向服务器发送的请求进行处理,处理请求是在系统后台中进行的,用户在浏览器页面上进行相应操作,就能够看到服务端传递的处理结果。医院电子病历系统主要分为视图-模型-控制三层架构设计。在视图层中,主要是操作在服务器端向客户端反馈并显示的数据,在模型层中,主要处理相关的业务逻辑、数据整合等,最后的控制层它介于视图和模型之间,主要是调整两层之间的关系,最终落实数据的传递。
系统架构图如下图所示。

图3-1系统架构图
系统设计的目的是分析系统包括的所有功能结构,为开发人员设计开发和实现系统做好准备工作。经过前期的需求调查、分析和整理之后,确定的总体需求主要包括多个模块,分别是:系统用户、科室信息管理、医生信息管理、预约信息管理、检查结果管理、住院信息管理、出院信息管理、系统管理(轮播图)、通知公告管理、资源管理(新闻资讯、新闻分类)、权限管理。系统整体角色分为三个部分,一是患者用户、二是管理员、三是医生用户,权限分布也是很明显,管理员可以实现对用户的增加以及删除,是最高权限拥有者。
系统功能结构图如下图所示。

图3-2系统功能结构图
根据前面的数据流程图,结合系统的功能模块设计,设计出符合系统的各信息实体。
系统总体ER图如下图所示。

图3-3系统总体ER图
数据库逻辑结构就是将E-R图在数据库中用具体的字段进行描述。用字段和数据类型描述来使对象特征实体化,最后形成具有一定逻辑关系的数据库表结构。医院电子病历系统所需要的部分数据结构表如下表所示。
| 编号 | 名称 | 数据类型 | 长度 | 小数位 | 允许空值 | 主键 | 默认值 | 说明 |
| 1 | token_id | int | 10 | 0 | N | Y | 临时访问牌ID | |
| 2 | token | varchar | 64 | 0 | Y | N | 临时访问牌 | |
| 3 | info | text | 65535 | 0 | Y | N | ||
| 4 | maxage | int | 10 | 0 | N | N | 2 | 最大寿命:默认2小时 |
| 5 | create_time | timestamp | 19 | 0 | N | N | CURRENT_TIMESTAMP | 创建时间: |
| 6 | update_time | timestamp | 19 | 0 | N | N | CURRENT_TIMESTAMP | 更新时间: |
| 7 | user_id | int | 10 | 0 | N | N | 0 | 用户编号: |
表appointment_information (预约信息)
| 编号 | 名称 | 数据类型 | 长度 | 小数位 | 允许空值 | 主键 | 默认值 | 说明 |
| 1 | appointment_information_id | int | 10 | 0 | N | Y | 预约信息ID | |
| 2 | department_name | varchar | 64 | 0 | Y | N | 科室名称 | |
| 3 | doctor_users | int | 10 | 0 | Y | N | 0 | 医生用户 |
| 4 | doctors_name | varchar | 64 | 0 | Y | N | 医生姓名 | |
| 5 | doctors_id | varchar | 64 | 0 | Y | N | 医生工号 | |
| 6 | patient_users | int | 10 | 0 | Y | N | 0 | 患者用户 |
| 7 | patient_name | varchar | 64 | 0 | Y | N | 患者姓名 | |
| 8 | patient_gender | varchar | 64 | 0 | Y | N | 患者性别 | |
| 9 | patient_age | varchar | 64 | 0 | Y | N | 患者年龄 | |
| 10 | contact_phone_number | varchar | 64 | 0 | Y | N | 联系电话 | |
| 11 | appointment_date | date | 10 | 0 | Y | N | 预约日期 | |
| 12 | appointment_remarks | text | 65535 | 0 | Y | N | 预约备注 | |
| 13 | appointment_status | varchar | 64 | 0 | Y | N | 预约状态 | |
| 14 | appointment_reply | text | 65535 | 0 | Y | N | 预约回复 | |
| 15 | create_time | datetime | 19 | 0 | N | N | CURRENT_TIMESTAMP | 创建时间 |
| 16 | update_time | timestamp | 19 | 0 | N | N | CURRENT_TIMESTAMP | 更新时间 |
| 编号 | 名称 | 数据类型 | 长度 | 小数位 | 允许空值 | 主键 | 默认值 | 说明 |
| 1 | article_id | mediumint | 8 | 0 | N | Y | 文章id:[0,8388607] | |
| 2 | title | varchar | 125 | 0 | N | Y | 标题:[0,125]用于文章和html的title标签中 | |
| 3 | type | varchar | 64 | 0 | N | N | 0 | 文章分类:[0,1000]用来搜索指定类型的文章 |
| 4 | hits | int | 10 | 0 | N | N | 0 | 点击数:[0,1000000000]访问这篇文章的人次 |
| 5 | praise_len | int | 10 | 0 | N | N | 0 | 点赞数 |
| 6 | create_time | timestamp | 19 | 0 | N | N | CURRENT_TIMESTAMP | 创建时间: |
| 7 | update_time | timestamp | 19 | 0 | N | N | CURRENT_TIMESTAMP | 更新时间: |
| 8 | source | varchar | 255 | 0 | Y | N | 来源:[0,255]文章的出处 | |
| 9 | url | varchar | 255 | 0 | Y | N | 来源地址:[0,255]用于跳转到发布该文章的网站 | |
| 10 | tag | varchar | 255 | 0 | Y | N | 标签:[0,255]用于标注文章所属相关内容,多个标签用空格隔开 | |
| 11 | content | longtext | 2147483647 | 0 | Y | N | 正文:文章的主体内容 | |
| 12 | img | varchar | 255 | 0 | Y | N | 封面图 | |
| 13 | description | text | 65535 | 0 | Y | N | 文章描述 |
| 编号 | 名称 | 数据类型 | 长度 | 小数位 | 允许空值 | 主键 | 默认值 | 说明 |
| 1 | type_id | smallint | 5 | 0 | N | Y | 分类ID:[0,10000] | |
| 2 | display | smallint | 5 | 0 | N | N | 100 | 显示顺序:[0,1000]决定分类显示的先后顺序 |
| 3 | name | varchar | 16 | 0 | N | N | 分类名称:[2,16] | |
| 4 | father_id | smallint | 5 | 0 | N | N | 0 | 上级分类ID:[0,32767] |
| 5 | description | varchar | 255 | 0 | Y | N | 描述:[0,255]描述该分类的作用 | |
| 6 | icon | text | 65535 | 0 | Y | N | 分类图标: | |
| 7 | url | varchar | 255 | 0 | Y | N | 外链地址:[0,255]如果该分类是跳转到其他网站的情况下,就在该URL上设置 | |
| 8 | create_time | timestamp | 19 | 0 | N | N | CURRENT_TIMESTAMP | 创建时间: |
| 9 | update_time | timestamp | 19 | 0 | N | N | CURRENT_TIMESTAMP | 更新时间: |
| 编号 | 名称 | 数据类型 | 长度 | 小数位 | 允许空值 | 主键 | 默认值 | 说明 |
| 1 | auth_id | int | 10 | 0 | N | Y | 授权ID: | |
| 2 | user_group | varchar | 64 | 0 | Y | N | 用户组: | |
| 3 | mod_name | varchar | 64 | 0 | Y | N | 模块名: | |
| 4 | table_name | varchar | 64 | 0 | Y | N | 表名: | |
| 5 | page_title | varchar | 255 | 0 | Y | N | 页面标题: | |
| 6 | path | varchar | 255 | 0 | Y | N | 路由路径: | |
| 7 | position | varchar | 32 | 0 | Y | N | 位置: | |
| 8 | mode | varchar | 32 | 0 | N | N | _blank | 跳转方式: |
| 9 | add | tinyint | 3 | 0 | N | N | 1 | 是否可增加: |
| 10 | del | tinyint | 3 | 0 | N | N | 1 | 是否可删除: |
| 11 | set | tinyint | 3 | 0 | N | N | 1 | 是否可修改: |
| 12 | get | tinyint | 3 | 0 | N | N | 1 | 是否可查看: |
| 13 | field_add | text | 65535 | 0 | Y | N | 添加字段: | |
| 14 | field_set | text | 65535 | 0 | Y | N | 修改字段: | |
| 15 | field_get | text | 65535 | 0 | Y | N | 查询字段: | |
| 16 | table_nav_name | varchar | 500 | 0 | Y | N | 跨表导航名称: | |
| 17 | table_nav | varchar | 500 | 0 | Y | N | 跨表导航: | |
| 18 | option | text | 65535 | 0 | Y | N | 配置: | |
| 19 | create_time | timestamp | 19 | 0 | N | N | CURRENT_TIMESTAMP | 创建时间: |
| 20 | update_time | timestamp | 19 | 0 | N | N | CURRENT_TIMESTAMP | 更新时间: |
| 编号 | 名称 | 数据类型 | 长度 | 小数位 | 允许空值 | 主键 | 默认值 | 说明 |
| 1 | collect_id | int | 10 | 0 | N | Y | 收藏ID: | |
| 2 | user_id | int | 10 | 0 | N | N | 0 | 收藏人ID: |
| 3 | source_table | varchar | 255 | 0 | Y | N | 来源表: | |
| 4 | source_field | varchar | 255 | 0 | Y | N | 来源字段: | |
| 5 | source_id | int | 10 | 0 | N | N | 0 | 来源ID: |
| 6 | title | varchar | 255 | 0 | Y | N | 标题: | |
| 7 | img | varchar | 255 | 0 | Y | N | 封面: | |
| 8 | create_time | timestamp | 19 | 0 | N | N | CURRENT_TIMESTAMP | 创建时间: |
| 9 | update_time | timestamp | 19 | 0 | N | N | CURRENT_TIMESTAMP | 更新时间: |
| 编号 | 名称 | 数据类型 | 长度 | 小数位 | 允许空值 | 主键 | 默认值 | 说明 |
| 1 | comment_id | int | 10 | 0 | N | Y | 评论ID: | |
| 2 | user_id | int | 10 | 0 | N | N | 0 | 评论人ID: |
| 3 | reply_to_id | int | 10 | 0 | N | N | 0 | 回复评论ID:空为0 |
| 4 | content | longtext | 2147483647 | 0 | Y | N | 内容: | |
| 5 | nickname | varchar | 255 | 0 | Y | N | 昵称: | |
| 6 | avatar | varchar | 255 | 0 | Y | N | 头像地址:[0,255] | |
| 7 | create_time | timestamp | 19 | 0 | N | N | CURRENT_TIMESTAMP | 创建时间: |
| 8 | update_time | timestamp | 19 | 0 | N | N | CURRENT_TIMESTAMP | 更新时间: |
| 9 | source_table | varchar | 255 | 0 | Y | N | 来源表: | |
| 10 | source_field | varchar | 255 | 0 | Y | N | 来源字段: | |
| 11 | source_id | int | 10 | 0 | N | N | 0 | 来源ID: |
表department_information (科室信息)
| 编号 | 名称 | 数据类型 | 长度 | 小数位 | 允许空值 | 主键 | 默认值 | 说明 |
| 1 | department_information_id | int | 10 | 0 | N | Y | 科室信息ID | |
| 2 | department_number | varchar | 64 | 0 | Y | N | 科室编号 | |
| 3 | department_name | varchar | 64 | 0 | Y | N | 科室名称 | |
| 4 | department_location | varchar | 64 | 0 | Y | N | 科室位置 | |
| 5 | number_of_departments | varchar | 64 | 0 | Y | N | 科室人数 | |
| 6 | department_introduction | text | 65535 | 0 | Y | N | 科室介绍 | |
| 7 | create_time | datetime | 19 | 0 | N | N | CURRENT_TIMESTAMP | 创建时间 |
| 8 | update_time | timestamp | 19 | 0 | N | N | CURRENT_TIMESTAMP | 更新时间 |
| 编号 | 名称 | 数据类型 | 长度 | 小数位 | 允许空值 | 主键 | 默认值 | 说明 |
| 1 | discharge_information_id | int | 10 | 0 | N | Y | 出院信息ID | |
| 2 | department_name | varchar | 64 | 0 | Y | N | 科室名称 | |
| 3 | doctor_users | int | 10 | 0 | Y | N | 0 | 医生用户 |
| 4 | doctors_name | varchar | 64 | 0 | Y | N | 医生姓名 | |
| 5 | doctors_id | varchar | 64 | 0 | Y | N | 医生工号 | |
| 6 | patient_users | int | 10 | 0 | Y | N | 0 | 患者用户 |
| 7 | patient_name | varchar | 64 | 0 | Y | N | 患者姓名 | |
| 8 | patient_age | varchar | 64 | 0 | Y | N | 患者年龄 | |
| 9 | contact_phone_number | varchar | 64 | 0 | Y | N | 联系电话 | |
| 10 | date_of_hospitalization | date | 10 | 0 | Y | N | 住院日期 | |
| 11 | discharge_date | date | 10 | 0 | Y | N | 出院日期 | |
| 12 | discharge_notice | text | 65535 | 0 | Y | N | 出院须知 | |
| 13 | create_time | datetime | 19 | 0 | N | N | CURRENT_TIMESTAMP | 创建时间 |
| 14 | update_time | timestamp | 19 | 0 | N | N | CURRENT_TIMESTAMP | 更新时间 |
| 编号 | 名称 | 数据类型 | 长度 | 小数位 | 允许空值 | 主键 | 默认值 | 说明 |
| 1 | doctor_information_id | int | 10 | 0 | N | Y | 医生信息ID | |
| 2 | department_name | varchar | 64 | 0 | Y | N | 科室名称 | |
| 3 | doctor_users | int | 10 | 0 | Y | N | 0 | 医生用户 |
| 4 | doctors_name | varchar | 64 | 0 | Y | N | 医生姓名 | |
| 5 | doctors_id | varchar | 64 | 0 | Y | N | 医生工号 | |
| 6 | working_hours | varchar | 64 | 0 | Y | N | 工作时间 | |
| 7 | doctors_photo | varchar | 255 | 0 | Y | N | 医生照片 | |
| 8 | doctor_introduction | longtext | 2147483647 | 0 | Y | N | 医生简介 | |
| 9 | hits | int | 10 | 0 | N | N | 0 | 点击数 |
| 10 | praise_len | int | 10 | 0 | N | N | 0 | 点赞数 |
| 11 | recommend | int | 10 | 0 | N | N | 0 | 智能推荐 |
| 12 | create_time | datetime | 19 | 0 | N | N | CURRENT_TIMESTAMP | 创建时间 |
| 13 | update_time | timestamp | 19 | 0 | N | N | CURRENT_TIMESTAMP | 更新时间 |
| 编号 | 名称 | 数据类型 | 长度 | 小数位 | 允许空值 | 主键 | 默认值 | 说明 |
| 1 | doctor_users_id | int | 10 | 0 | N | Y | 医生用户ID | |
| 2 | doctors_name | varchar | 64 | 0 | Y | N | 医生姓名 | |
| 3 | doctors_gender | varchar | 64 | 0 | Y | N | 医生性别 | |
| 4 | contact_phone_number | varchar | 16 | 0 | Y | N | 联系电话 | |
| 5 | doctors_id | varchar | 64 | 0 | N | N | 医生工号 | |
| 6 | examine_state | varchar | 16 | 0 | N | N | 已通过 | 审核状态 |
| 7 | user_id | int | 10 | 0 | N | N | 0 | 用户ID |
| 8 | create_time | datetime | 19 | 0 | N | N | CURRENT_TIMESTAMP | 创建时间 |
| 9 | update_time | timestamp | 19 | 0 | N | N | CURRENT_TIMESTAMP | 更新时间 |
| 编号 | 名称 | 数据类型 | 长度 | 小数位 | 允许空值 | 主键 | 默认值 | 说明 |
| 1 | hits_id | int | 10 | 0 | N | Y | 点赞ID: | |
| 2 | user_id | int | 10 | 0 | N | N | 0 | 点赞人: |
| 3 | create_time | timestamp | 19 | 0 | N | N | CURRENT_TIMESTAMP | 创建时间: |
| 4 | update_time | timestamp | 19 | 0 | N | N | CURRENT_TIMESTAMP | 更新时间: |
| 5 | source_table | varchar | 255 | 0 | Y | N | 来源表: | |
| 6 | source_field | varchar | 255 | 0 | Y | N | 来源字段: | |
| 7 | source_id | int | 10 | 0 | N | N | 0 | 来源ID: |
表hospitalization_information (住院信息)
| 编号 | 名称 | 数据类型 | 长度 | 小数位 | 允许空值 | 主键 | 默认值 | 说明 |
| 1 | hospitalization_information_id | int | 10 | 0 | N | Y | 住院信息ID | |
| 2 | department_name | varchar | 64 | 0 | Y | N | 科室名称 | |
| 3 | doctor_users | int | 10 | 0 | Y | N | 0 | 医生用户 |
| 4 | doctors_name | varchar | 64 | 0 | Y | N | 医生姓名 | |
| 5 | doctors_id | varchar | 64 | 0 | Y | N | 医生工号 | |
| 6 | patient_users | int | 10 | 0 | Y | N | 0 | 患者用户 |
| 7 | patient_name | varchar | 64 | 0 | Y | N | 患者姓名 | |
| 8 | patient_age | varchar | 64 | 0 | Y | N | 患者年龄 | |
| 9 | contact_phone_number | varchar | 64 | 0 | Y | N | 联系电话 | |
| 10 | date_of_hospitalization | date | 10 | 0 | Y | N | 住院日期 | |
| 11 | hospitalization_content | text | 65535 | 0 | Y | N | 住院内容 | |
| 12 | create_time | datetime | 19 | 0 | N | N | CURRENT_TIMESTAMP | 创建时间 |
| 13 | update_time | timestamp | 19 | 0 | N | N | CURRENT_TIMESTAMP | 更新时间 |
| 编号 | 名称 | 数据类型 | 长度 | 小数位 | 允许空值 | 主键 | 默认值 | 说明 |
| 1 | inspection_results_id | int | 10 | 0 | N | Y | 检查结果ID | |
| 2 | department_name | varchar | 64 | 0 | Y | N | 科室名称 | |
| 3 | doctor_users | int | 10 | 0 | Y | N | 0 | 医生用户 |
| 4 | doctors_name | varchar | 64 | 0 | Y | N | 医生姓名 | |
| 5 | doctors_id | varchar | 64 | 0 | Y | N | 医生工号 | |
| 6 | patient_users | int | 10 | 0 | Y | N | 0 | 患者用户 |
| 7 | patient_name | varchar | 64 | 0 | Y | N | 患者姓名 | |
| 8 | patient_gender | varchar | 64 | 0 | Y | N | 患者性别 | |
| 9 | patient_age | varchar | 64 | 0 | Y | N | 患者年龄 | |
| 10 | contact_phone_number | varchar | 64 | 0 | Y | N | 联系电话 | |
| 11 | inspection_items | varchar | 64 | 0 | Y | N | 检查项目 | |
| 12 | diagnosis_and_treatment_results | text | 65535 | 0 | Y | N | 诊疗结果 | |
| 13 | diagnosis_and_treatment_methods | text | 65535 | 0 | Y | N | 诊疗方法 | |
| 14 | medication_content | text | 65535 | 0 | Y | N | 用药内容 | |
| 15 | create_time | datetime | 19 | 0 | N | N | CURRENT_TIMESTAMP | 创建时间 |
| 16 | update_time | timestamp | 19 | 0 | N | N | CURRENT_TIMESTAMP | 更新时间 |
| 编号 | 名称 | 数据类型 | 长度 | 小数位 | 允许空值 | 主键 | 默认值 | 说明 |
| 1 | notice_id | mediumint | 8 | 0 | N | Y | 公告id: | |
| 2 | title | varchar | 125 | 0 | N | N | 标题: | |
| 3 | content | longtext | 2147483647 | 0 | Y | N | 正文: | |
| 4 | create_time | timestamp | 19 | 0 | N | N | CURRENT_TIMESTAMP | 创建时间: |
| 5 | update_time | timestamp | 19 | 0 | N | N | CURRENT_TIMESTAMP | 更新时间: |
| 编号 | 名称 | 数据类型 | 长度 | 小数位 | 允许空值 | 主键 | 默认值 | 说明 |
| 1 | patient_users_id | int | 10 | 0 | N | Y | 患者用户ID | |
| 2 | patient_name | varchar | 64 | 0 | Y | N | 患者姓名 | |
| 3 | patient_gender | varchar | 64 | 0 | Y | N | 患者性别 | |
| 4 | patient_age | varchar | 64 | 0 | Y | N | 患者年龄 | |
| 5 | contact_phone_number | varchar | 16 | 0 | Y | N | 联系电话 | |
| 6 | examine_state | varchar | 16 | 0 | N | N | 已通过 | 审核状态 |
| 7 | user_id | int | 10 | 0 | N | N | 0 | 用户ID |
| 8 | create_time | datetime | 19 | 0 | N | N | CURRENT_TIMESTAMP | 创建时间 |
| 9 | update_time | timestamp | 19 | 0 | N | N | CURRENT_TIMESTAMP | 更新时间 |
| 编号 | 名称 | 数据类型 | 长度 | 小数位 | 允许空值 | 主键 | 默认值 | 说明 |
| 1 | praise_id | int | 10 | 0 | N | Y | 点赞ID: | |
| 2 | user_id | int | 10 | 0 | N | N | 0 | 点赞人: |
| 3 | create_time | timestamp | 19 | 0 | N | N | CURRENT_TIMESTAMP | 创建时间: |
| 4 | update_time | timestamp | 19 | 0 | N | N | CURRENT_TIMESTAMP | 更新时间: |
| 5 | source_table | varchar | 255 | 0 | Y | N | 来源表: | |
| 6 | source_field | varchar | 255 | 0 | Y | N | 来源字段: | |
| 7 | source_id | int | 10 | 0 | N | N | 0 | 来源ID: |
| 8 | status | bit | 1 | 0 | N | N | 1 | 点赞状态:1为点赞,0已取消 |
| 编号 | 名称 | 数据类型 | 长度 | 小数位 | 允许空值 | 主键 | 默认值 | 说明 |
| 1 | slides_id | int | 10 | 0 | N | Y | 轮播图ID: | |
| 2 | title | varchar | 64 | 0 | Y | N | 标题: | |
| 3 | content | varchar | 255 | 0 | Y | N | 内容: | |
| 4 | url | varchar | 255 | 0 | Y | N | 链接: | |
| 5 | img | varchar | 255 | 0 | Y | N | 轮播图: | |
| 6 | hits | int | 10 | 0 | N | N | 0 | 点击量: |
| 7 | create_time | timestamp | 19 | 0 | N | N | CURRENT_TIMESTAMP | 创建时间: |
| 8 | update_time | timestamp | 19 | 0 | N | N | CURRENT_TIMESTAMP | 更新时间: |
| 编号 | 名称 | 数据类型 | 长度 | 小数位 | 允许空值 | 主键 | 默认值 | 说明 |
| 1 | upload_id | int | 10 | 0 | N | Y | 上传ID | |
| 2 | name | varchar | 64 | 0 | Y | N | 文件名 | |
| 3 | path | varchar | 255 | 0 | Y | N | 访问路径 | |
| 4 | file | varchar | 255 | 0 | Y | N | 文件路径 | |
| 5 | display | varchar | 255 | 0 | Y | N | 显示顺序 | |
| 6 | father_id | int | 10 | 0 | Y | N | 0 | 父级ID |
| 7 | dir | varchar | 255 | 0 | Y | N | 文件夹 | |
| 8 | type | varchar | 32 | 0 | Y | N | 文件类型 |
| 编号 | 名称 | 数据类型 | 长度 | 小数位 | 允许空值 | 主键 | 默认值 | 说明 |
| 1 | user_id | mediumint | 8 | 0 | N | Y | 用户ID:[0,8388607]用户获取其他与用户相关的数据 | |
| 2 | state | smallint | 5 | 0 | N | N | 1 | 账户状态:[0,10](1可用|2异常|3已冻结|4已注销) |
| 3 | user_group | varchar | 32 | 0 | Y | N | 所在用户组:[0,32767]决定用户身份和权限 | |
| 4 | login_time | timestamp | 19 | 0 | N | N | CURRENT_TIMESTAMP | 上次登录时间: |
| 5 | phone | varchar | 11 | 0 | Y | N | 手机号码:[0,11]用户的手机号码,用于找回密码时或登录时 | |
| 6 | phone_state | smallint | 5 | 0 | N | N | 0 | 手机认证:[0,1](0未认证|1审核中|2已认证) |
| 7 | username | varchar | 16 | 0 | N | N | 用户名:[0,16]用户登录时所用的账户名称 | |
| 8 | nickname | varchar | 16 | 0 | Y | N | 昵称:[0,16] | |
| 9 | password | varchar | 64 | 0 | N | N | 密码:[0,32]用户登录所需的密码,由6-16位数字或英文组成 | |
| 10 | | varchar | 64 | 0 | Y | N | 邮箱:[0,64]用户的邮箱,用于找回密码时或登录时 | |
| 11 | email_state | smallint | 5 | 0 | N | N | 0 | 邮箱认证:[0,1](0未认证|1审核中|2已认证) |
| 12 | avatar | varchar | 255 | 0 | Y | N | 头像地址:[0,255] | |
| 13 | open_id | varchar | 255 | 0 | Y | N | 针对获取用户信息字段 | |
| 14 | create_time | timestamp | 19 | 0 | N | N | CURRENT_TIMESTAMP | 创建时间: |
| 15 | vip_level | varchar | 255 | 0 | Y | N | 会员等级 | |
| 16 | vip_discount | double | 11 | 2 | Y | N | 0.00 | 会员折扣 |
| 编号 | 名称 | 数据类型 | 长度 | 小数位 | 允许空值 | 主键 | 默认值 | 说明 |
| 1 | group_id | mediumint | 8 | 0 | N | Y | 用户组ID:[0,8388607] | |
| 2 | display | smallint | 5 | 0 | N | N | 100 | 显示顺序:[0,1000] |
| 3 | name | varchar | 16 | 0 | N | N | 名称:[0,16] | |
| 4 | description | varchar | 255 | 0 | Y | N | 描述:[0,255]描述该用户组的特点或权限范围 | |
| 5 | source_table | varchar | 255 | 0 | Y | N | 来源表: | |
| 6 | source_field | varchar | 255 | 0 | Y | N | 来源字段: | |
| 7 | source_id | int | 10 | 0 | N | N | 0 | 来源ID: |
| 8 | register | smallint | 5 | 0 | Y | N | 0 | 注册位置: |
| 9 | create_time | timestamp | 19 | 0 | N | N | CURRENT_TIMESTAMP | 创建时间: |
| 10 | update_time | timestamp | 19 | 0 | N | N | CURRENT_TIMESTAMP | 更新时间: |
将首页的左边的功能设计为用户登录的位置,所以在进行登录的地方就会显示首页。在登录后就是大众较为熟悉的位置,也就是让用户进行账号以及密码输入的样式。
当用户输入完信息并点击登录按钮时,Struts就会将用户输入的信息传递进表单并装入相应的对象之中,然后再转到相应位置进行校验。若用户名和密码框都是空的,那么系统就会不可将账号密码均设置为空值。
系统的底层设置要求账号密码不可以都是空值,将这些信息传递给相关的类中的对象方法并调用相关的信息,对于用户输入的数据进行检验。若检验结果正确会自动转到系统首页欢迎页面,如果不正确系统就会返回用户登录界面。
用户登录流程图如下所示。

图4-1 用户登录流程
系统登录界面如下图所示。

图4-2登录界面图
用户登录的关键代码如下。
/**
* 登录
* @param data
* @param httpServletRequest
* @return
*/
@PostMapping("login")
public Map<String, Object> login(@RequestBody Map<String, String> data, HttpServletRequest httpServletRequest) {
log.info("[执行登录接口]");
String username = data.get("username");
String email = data.get("email");
String phone = data.get("phone");
String password = data.get("password");
List resultList = null;
Map<String, String> map = new HashMap<>();
if(username != null && "".equals(username) == false){
map.put("username", username);
resultList = service.selectBaseList(service.select(map, new HashMap<>()));
}
else if(email != null && "".equals(email) == false){
map.put("email", email);
resultList = service.selectBaseList(service.select(map, new HashMap<>()));
}
else if(phone != null && "".equals(phone) == false){
map.put("phone", phone);
resultList = service.selectBaseList(service.select(map, new HashMap<>()));
}else{
return error(30000, "账号或密码不能为空");
}
if (resultList == null || password == null) {
return error(30000, "账号或密码不能为空");
}
//判断是否有这个用户
if (resultList.size()<=0){
return error(30000,"用户不存在");
}
User byUsername = (User) resultList.get(0);
Map<String, String> groupMap = new HashMap<>();
groupMap.put("name",byUsername.getUserGroup());
List groupList = userGroupService.selectBaseList(userGroupService.select(groupMap, new HashMap<>()));
if (groupList.size()<1){
return error(30000,"用户组不存在");
}
UserGroup userGroup = (UserGroup) groupList.get(0);
//查询用户审核状态
if (!StringUtils.isEmpty(userGroup.getSourceTable())){
String res = service.selectExamineState(userGroup.getSourceTable(),byUsername.getUserId());
if (res==null){
return error(30000,"用户不存在");
}
if (!res.equals("已通过")){
return error(30000,"该用户审核未通过");
}
}
//查询用户状态
if (byUsername.getState()!=1){
return error(30000,"用户非可用状态,不能登录");
}
String md5password = service.encryption(password);
if (byUsername.getPassword().equals(md5password)) {
// 存储Token到数据库
AccessToken accessToken = new AccessToken();
accessToken.setToken(UUID.randomUUID().toString().replaceAll("-", ""));
accessToken.setUser_id(byUsername.getUserId());
Duration duration = Duration.ofSeconds(7200L);
redisTemplate.opsForValue().set(accessToken.getToken(), accessToken,duration);
// 返回用户信息
JSONObject user = JSONObject.parseObject(JSONObject.toJSONString(byUsername));
user.put("token", accessToken.getToken());
JSONObject ret = new JSONObject();
ret.put("obj",user);
return success(ret);
} else {
return error(30000, "账号或密码不正确");
}
}
-
- 用户首页模块的实现
首页主要分别展示各个模块的最新动态,浏览者可以很清楚地看到不同模块的最新更新内容。并且系统首页每个部分可以跳转到相对应的模块,方便浏览者选择感兴趣的地方。
首页载入流程图如下所示。

图4-3 首页载入流程
首页如下图所示。

图4-4 首页界面
-
- 用户注册模块的实现
医院电子病历系统的注册登录操作,用户都是从同一个注册登录页面进行注册登录,若是还未有系统账号,则进行注册操作;若是已注册账号,则用户在操作时,输入账号、密码,再选择相应的角色,如“管理员”、“用户”等。
用户注册流程图如下所示。

图4-5 用户注册流程
用户注册界面如下图所示。

图4-6 用户注册界面
注册关键代码如下:
/**
* 注册
* @param user
* @return
*/
@PostMapping("register")
public Map<String, Object> signUp(@RequestBody User user) {
// 查询用户
Map<String, String> query = new HashMap<>();
Map<String,Object> map = JSON.parseObject(JSON.toJSONString(user));
query.put("username",user.getUsername());
List list = service.selectBaseList(service.select(query, new HashMap<>()));
if (list.size()>0){
return error(30000, "用户已存在");
}
map.put("password",service.encryption(String.valueOf(map.get("password"))));
service.insert(map);
return success(1);
}
-
- 预约信息模块的实现
用户执行预约信息,并可以操作相关内容,例如查看,编辑。预约信息的添加操作是建立在预约信息的列表基础上,单击查看预约信息下的预约信息链接;然后单击“预约信息”进行添加,添加成功后的信息会载入到预约信息查询列表中。
预约信息流程如下图所示。

图4-7 预约信息流程
预约信息界面如下图所示。

图4-8预约信息界面
用户通过注册了方可获得登录使用权限,此时选择注册用户选项,系统就会自动转到用户注册工作面,在注册该部分信息时系统会自动调用add函数,然后在给定的文本框中填写有关该用户的基础信息后选择确认即可完成注册。检索用户信息,在新增用户信息以后,在检索工具栏中填写对应的用户信息,系统就会将该用户有关的所有信息展示出来。
用户管理流程图如下所示。

图4-9 用户管理流程图
用户管理界面如下图所示。

图4-10 用户管理界面
用户管理关键代码如下:
@PostMapping("/add")
@Transactional
public Map<String, Object> add(HttpServletRequest request) throws IOException {
service.insert(service.readBody(request.getReader()));
return success(1);
}
public Map<String, Object> addMap(Map<String,Object> map){
service.insert(map);
return success(1);
}
当想要添加医生信息时,操作时通过JS控制打开库存管理的二级菜单,输入要入添加的医生信息,既可以完成添加操作,入库后,该医生信息马上增加。
其中rukujilu_add.vue提供入库操作的视图层,consumable_warning.py提供入库操作的逻辑层,conttrol.py提供入库操作的控制层,首先视图层收到请求,调用控制层,控制层找到逻辑层完成入库操作。
医生信息流程图如下所示。

图4-11 医生信息添加流程图
医生信息添加如下图所示。

图4-12 医生信息添加界面
医生信息管理关键代码如下:
@RequestMapping(value = "/del")
@Transactional
public Map<String, Object> del(HttpServletRequest request) {
service.delete(service.readQuery(request), service.readConfig(request));
return success(1);
}
public void delete(Map<String,String> query,Map<String,String> config){
QueryWrapper wrapper = new QueryWrapper<E>();
toWhereWrapper(query, "0".equals(config.get(FindConfig.GROUP_BY)),wrapper);
baseMapper.delete(wrapper);
log.info("[{}] - 删除操作:{}",wrapper.getSqlSelect());
}
在主页左侧菜单栏中点击“通知公告管理”按钮,再从二级目录中点击“新增公告”按钮,进入到新增公告界面。在此处公告可以添加公告的名称、内容,标题。
在主页左侧菜单栏中点击“通知公告管理”按钮,再从二级目录中点击“查询公告”按钮,进入到查询公告界面。在此处公告可以查询当前所有公告记录。
通知公告展示界面如下图所示。

图4-13 通知公告展示界面
通知公告管理关键代码如下:
@RequestMapping("/get_list")
public Map<String, Object> getList(HttpServletRequest request) {
Map<String, Object> map = service.selectToPage(service.readQuery(request), service.readConfig(request));
return success(map);
}
一个系统设计好后,就会进入测试阶段,测试的目标是检验设计好的网站是否可以正常无误的运行,尽可能的发现网站的问题,已使后期网站投入使用后网站尽少出错。
系统测试主要是判断系统是否可以正常运行,功能模块是否可以实现操作。程序代码中是否有错误出现。测试程序是开发过程中的一个主要问题。就算系统完成的再好,再进行程序测试时也会也会发现一个重来没有被发现的错误信息。
测试不仅是系统开发的开始,而且应该贯穿整个系统的整个生命周期。评估系统质量的方法不局限于系统编码和过程,应该与软件设计工作和历史需求分析密切相关。系统错误,不一定是代码错误,可能是阶段的设计摘要和设计细节存在问题,问题也可能出现在需求分析阶段。从实际情况来看,最初的问题很可能是一个小错误,根据按钮的原理,按钮后的按钮位错将是所有位错。该系统的原因也同样适用,随着后续的开发工作,误差将越来越严重。因此就应该对系统进行测试,在一开始就发现系统中存在的问题,就能保证以后系统能够正常稳定的运行。在测试系统中,开发人员应该站在客户的角度来处理测试工作,而现在主要的测试方法是黑盒测试。测试的目的可以概括为以下几点:首先,用户界面和客户需求是一致的,设置界面和设计风格统一;第二,创新设计接口规范设计标准,具有独特的审美特征;最后,人类传统的接口以满足审美需求,不能盲目地追求一种独特的,合理的规划布局,符合审美标准。
测试的目的在于要对系统的稳定和可操作性能进行对照检查。对于软件的开发利用最终的目的在最后的测试和试用,这是一个不可缺少的重要环节。对于软件开发者而言,在对每一个单独的功能进行编排时候,都要有单独的测试,并通过测试阶段才可以研发多个功能性软件,这样既缩短了研发时间,也可以在的单个的早期测试中发现问题,以免融合后的软件,在查找问题时就很难快速解决或者急速定位问题。
医院电子病历系统开发设计完成后,需要对其进行系统测试,测试的主要目的就是发现并找出系统中存在的问题,并及时的进行解决,确保系统可以正常稳定的运行下去,在进行系统测试的时候,在一定要非常的认真、仔细,切记不能粗心,不能放过一个漏洞,测试时候一定不要着急,要按照之前指定好的测试步骤一步一步进行,并且将测试的结果进行详细的记录,我们在进行测试的时候做好选择自动化的测试,这样既可以节省时间而且也能确保测试的准确性,如果采用人工测试的方法就不会这么的方便,由于人工测试有很多不确定的因素,在测试过程中很可能会出现一些问题,用机器测试就不会出现任何的问题,而且机器不会疲惫会一直二等工作下去。在测试的时候一定要非常专注,时刻关注着测试的结果,一但发现异常及时进行修改,最后,测试完之后的文档应该保存下来,方便以后测试时用到。系统测试的方法有很多,对于本智能医院电子病历系统的测试,我们使用了测试用得最多的黑盒测试方法来对该系统进行测试。
-
- 测试方案
对测试计划的把握是测试方案的重中之重。所有的技术难点应该都被包含在这个测试计划之中。而且我们要保证能与目标形成一致性,以至于能够测试出一些主要存在的错误和一些错误的漏洞。可以完美解决这些问题就只有白盒测试或者黑盒测试。
构造测试是白盒测试的另一个名字,了解与分析程序的结构以及性能功用的,从而我们可以得到最终想要的结果并且观察出是不是每一条程序都能得到。
性能测试是黑盒测试别称,程序本身的运作通过程序的进程来观察,主要是看一下程序是不是能够像我们预期的目标那样发展,看一看我们的程序最终能不能完整的得到我们最后想要的功能和储存想得到的数据,到最后看一下我们的这个程序完整性能不能达到要求。
单元测试就是模块测试,顾名思义就是测试每个模块所承担的功能是否能够实现,这个测试就是为了找出代码在实际的设计运转中某一些小的程序所出现的偏差,很好地改正这些错误,就说明我们模块测试进行很成功过。
集成测试就是对系统的测试以及对他子系统的一些性能测试,他检查的事系统的包装程序信息。找出其中的问题。他的优势主要有以下这几点:
软件耗费较少。
可以提前发现端口的错误。
更好的地位系统中错误的位置。
从底部往上面进行的方案针对于偏下层的结构,而中间的结构就采用折中的方法。
终于到了结尾性的工作了。就是为了给用户看一下我们的系统功能是否达到了预期的效果。我采用了性能测试也就是黑盒测试对系统进行测试。
其结果是分别是:
有一定的差异在用户的需求。
再者就是结果与之差不了多少。
到了最后了,我们发现的问题都是与用户的需求存在一定的关联。
测试点:登录
测试的目标:输入账号密码以及验证码后系统会自动进行验证是否正确。
所用的环境:Windows10和IE浏览器。
输入信息:用户名、密码。
步骤:
(1)首先我们打来浏览器,进入该系统的登录界面。
(2)在进入页面登录部分以后可以进行对用户名、密码进行测试,具体测试输入情况如下表5.1所示。
表5.1 登录测试
| 情况 | 用户名输入 | 密码输入 | 期望结果 |
| (1) | 15546219225 | 1244566 | 提示“用户名或者密码错误,或账号未经审核” |
| (2) | aaaaa | 123456 | 提示“用户名或密码错误,或者账号未经审核” |
| (3) | 15546219225 | hangguowei | 登陆成功 |
-
- 系统分析
本医院电子病历系统设计要求基本都可以达到,此系统具有完整的软件功能,良好的用户界面,能够正确的处理错误信息,而且能够准确的提出错误的种类。但是系统测试时也出现了一些系统的不足和缺陷,所以在今后的日子里我会对其视觉上的不足作出修改,其次系统的代码和数据库出现了非常多的冗余现象,都是因为对编程技术的应用不够熟练,在日后我会加强自己的自身学习和能力,减少这样的冗余现象。
经过对上述的测试结果分析,本医院电子病历系统无论是在技术方面,还是操作方面,还是经济方面都是完全可以实行的,并且经过测试,该系统操作简单,所有的功能都可以实现,因此该系统可以满足人们的使用需求,值得被推广。
总体说来,软件通过测试。
通过医院电子病历系统的开发,本人巩固了之前学过的知识,如今将平时所学到的知识融合在设计中,在设计过程中,做了很多的准备,首先,在数据库系统的设计过程中,尤其是在数据库的工作原理、工作特点,对其深刻的讨论,与此同时,对于小型站点来说,最好服务器的选择,其次,利用所学的知识点分析所做的系统,并在此基础上设计。
目前本系统已经上线,正在试运行阶段,用户反馈良好,基本完成用户所需,试运行过程中没有出现阻断性问题,有一些不足和小问题也及时予以修正,系统上线后,为了保证数据的安全性,对系统进行了备份操作,系统备份是每两个月备份一次,数据库备份为每周备份一次,系统部署在租赁的云平台服务器中。
本次系统上线成功后,得到了用户的高度认可,但是在功能上和性能上还需做进一步的研究处理,使其有更高的性能和更好的用户体验。
系统在以后的升级过程中,需要解决一系列用户所提出的问题,例如打印过程中如何避免浏览器的兼容性问题,大量用户访问时,如何保持较高的响应速度,在系统今后的升级过程中将着重解决这些安全性问题。
参考文献
[1]李子民.基于区块链电子病历系统的研究与设计[J].医学信息,2024,37(01):45-48.
[2]Perdinan ,A F R ,P D S , et al.Tidal Flood Hazard Assessment in Pekalongan City, Central Java[J].IOP Conference Series: Earth and Environmental Science,2023,1266(1):
[3]J Z ,H E ,Taryono .Abundance and Composition of Solid Waste in the Citarum River, West Java Province[J].IOP Conference Series: Earth and Environmental Science,2023,1266(1):
[4]Perdinan ,Cahyaning S J ,Akhmad F , et al.The Contribution of Climate Factors on the Availability of Hydropower Energy in West Java[J].IOP Conference Series: Earth and Environmental Science,2023,1266(1):
[5]Putrinadia V A ,Budihastuti R U ,Melinawati E , et al.#330 : Factors Affect Infertile Woman to Access Infertility Services in Central Java, Indonesia[J].Fertility Reproduction,2023,05(04):
[6]Fauzia M A ,Kusrini D M ,Prasetyo B L .Citizen science contribution in herpetofauna data collection in Java[J].IOP Conference Series: Earth and Environmental Science,2023,1271(1):
[7]吴龙,杨洋.商用密码在医院电子病历系统存储加密中的应用[J].中国卫生信息管理杂志,2023,20(05):715-722+729.
[8]胡海民.智慧医院建设背景下电子病历系统的构建与应用[J].无线互联科技,2023,20(18):1-3+7.
[9]孟依凡,安明扬,王春杰等.基于人工智能技术的我国某县级医院电子病历质控系统的应用研究[J].医学与社会,2023,36(08):76-80.DOI:10.13723/j.yxysh.2023.08.014.
[10]李天仪.电子病历系统应用背景下公立医院效率研究[D].山东大学,2023.DOI:10.27272/d.cnki.gshdu.2023.003924.
[11]马春花.大数据技术在医院电子病历信息管理系统中的应用探析[J].数字通信世界,2023,(05):110-112.
[12]冯园园,苏源,来庆玲等.基于3级质控管理的电子病历系统流程优化研究[J].医学信息学杂志,2023,44(04):73-77.
[13]张鑫.移动软件系统在医院电子病历管理中的应用[J].医学信息,2023,36(05):67-69.
[14]钟瑞颖.一种智能医院电子病历系统的设计与实现[J].中国高新科技,2022,(22):148-150.DOI:10.13535/j.cnki.10-1507/n.2022.22.51.
[15]胡来保,可蓓,王兆文等.智慧医院建设背景下的电子病历系统的构建与应用[J].电子元器件与信息技术,2022,6(11):63-67.DOI:10.19772/j.cnki.2096-4455.2022.11.015.
[16]王菲菲.医院电子病历系统的设计与实现[J].自动化技术与应用,2022,41(08):29-31+48.DOI:10.20033/j.1003-7241.(2022)08-0029-04.
[17]白枫.基于区块链技术的医院电子病历系统的设计与实现[J].无线互联科技,2022,19(14):53-55.
[18]霍添琪,徐帆,李红霞等.基于SE-SBM模型的贵州省三级医院电子病历系统建设效率评价[J].中国卫生质量管理,2022,29(01):16-20.DOI:10.13912/j.cnki.chqm.2022.29.01.05.
[19]徐帆,张蕾,李红霞等.基于DEA-Malmquist指数的浙江省三级公立医院电子病历系统建设效率评价[J].中国卫生质量管理,2022,29(01):21-24+29.DOI:10.13912/j.cnki.chqm.2022.29.01.06.
[20]毛戈,李晶,姚弘毅.基于智慧医院的电子病历应用和设计[J].湖北大学学报(自然科学版),2021,43(06):706-712.
致 谢
伴随着设计的完成,大学生涯也随之即将结束。大学期间是我最珍惜的时光,大学时光中学会了很多,也成长了很多,这段时光中每一段回忆都刻在脑海中。感谢一起学习,一起成长同学们,和成长过程悉心教导的老师们,非常感激有你们的陪伴。
首先感谢我的指导老师,设计的完成离不开老师的一系列指导。在毕业设计的完成过程中,老师给出了很多中肯的建议,正是由于老师一丝不苟的工作态度,我的设计才能顺利的完成。
最后,感谢在大学生涯中每一位教导我的老师,是你们教给了我丰富的知识,更教会了我遇到问题时,如何去应对并解决。谢谢你们的帮助与支持。
请关注点赞+私信博主,免费领取项目源码
3595

被折叠的 条评论
为什么被折叠?



