基于SpringBoot的问诊系统设计与实现
摘 要
本文基于SpringBoot框架设计和实现了一个全面的问诊系统,系统主要包括用户、管理员和医生用户三个角色。用户可以在系统中查看医疗资讯、科室信息,进行预约挂号、咨询医生等操作。管理员具有对系统整体管理的权限,包括用户管理、科室管理、挂号管理等功能。医生用户则可以管理自己名下的患者信息、咨询请求等。
在系统设计上,采用了MVC架构模式,通过SpringBoot框架实现了前后端分离的开发方式。数据库设计上,使用MySQL数据库存储系统的各类信息数据。同时,系统实现了用户登录验证、权限管理、信息展示等功能模块,保障系统在安全和稳定的基础上运行。
系统的核心功能包括首页展示、通知公告发布、科室信息管理、预约挂号、病历信息管理、咨询服务、评价反馈等功能。用户可以方便地通过系统完成与医生的沟通和预约挂号等操作,极大地简化了就医流程。
通过测试验证,系统实现了用户、管理员和医生用户的功能需求,具有良好的用户体验和稳定性。随着互联网医疗的兴起,本文所实现的基于SpringBoot的问诊系统具有良好的应用前景。
关键词:问诊系统,Java,SpringBoot框架,Mysql
Design and implementation of a consultation system based on SpringBoot
Abstract
This article designs and implements a comprehensive consultation system based on the SpringBoot framework, which mainly includes three roles: user, administrator, and doctor user. Users can view medical information, department information, make appointments, consult doctors, and other operations in the system. Administrators have the authority to manage the overall system, including functions such as user management, department management, and registration management. Doctor users can manage patient information and consultation requests under their own name.
In terms of system design, the MVC architecture pattern was adopted, and the development method of front-end and back-end separation was achieved through the SpringBoot framework. In terms of database design, MySQL is used to store various types of information data in the system. At the same time, the system has implemented functional modules such as user login verification, permission management, and information display, ensuring that the system operates on a secure and stable basis.
The core functions of the system include homepage display, notification announcement release, department information management, appointment registration, case information management, consulting services, evaluation feedback, and other functions. Users can easily communicate with doctors and make appointments through the system, greatly simplifying the medical process.
Through testing and verification, the system has achieved the functional requirements of users, administrators, and doctor users, and has a good user experience and stability. With the rise of Internet medicine, the inquiry system based on SpringBoot implemented in this paper has a good application prospect.
Key words:consultation system, Java, SpringBoot framework, MySQL
目 录
第1章 绪论
1.1背景及意义
随着人口的逐年增加和老龄化趋势加剧,医疗需求不断增加,传统的线下就医模式已经面临着巨大的压力和挑战。问诊系统的出现能够在一定程度上缓解医疗资源供需矛盾,提高医疗效率。传统的线下就医流程包括预约、挂号、候诊、问诊等环节,患者需要排队等待,耗费大量时间和精力。问诊系统能够实现在线预约挂号、在线问诊等功能,大大简化了就医流程,提高了患者就医的便捷性和效率。在一些地区,医疗资源不足的问题比较突出,患者往往需要跋山涉水才能得到合适的医疗服务。问诊系统通过信息技术的应用,能够实现医疗资源的合理分配和调度,使得医疗资源得到更好的利用,提高全民医疗服务水平。传统的医患沟通往往存在着时间和空间限制,医生无法及时回复患者的疑问和咨询。问诊系统提供在线咨询功能,使医生和患者可以随时随地进行沟通,提高了医患互动效果,帮助患者更好地了解和管理自身健康问题。
问诊系统将传统的线下问诊转移到线上平台,缩短了医患之间的距离和时间,提高了医疗服务的效率。患者可以方便地在家中进行在线挂号、咨询医生等操作,避免了排队等待的繁琐过程。通过问诊系统,医疗资源可以更加合理地进行分配和调度,减少了资源的浪费和利用不足的情况。患者可以便捷地选择和预约合适自己的医生和科室,同时医生也可以更好地管理和服务自己的患者。问诊系统提供了在线咨询、诊断和治疗等功能,使患者可以方便地获得医疗服务,减少了等待时间和就医过程中的困扰。同时,通过系统记录患者的病历和就诊信息,可以提供更加个性化和连续的医疗服务。问诊系统打破了传统医患沟通的时间和空间限制,使医生和患者可以随时随地进行在线咨询和沟通。患者可以得到及时的医疗建议和指导,医生也可以更好地了解患者的病情和需求,提高医疗效果。
综上所述,问诊系统的出现不仅提高了医疗效率和患者体验,更为医患双方的沟通和医疗资源的合理利用提供了良好的平台。在互联网和信息技术的推动下,问诊系统将成为未来医疗服务的重要组成部分,为人们的健康提供更方便、高效、优质的服务。
1.2 国内外研究概况
近年来,随着互联网和信息技术的快速发展,问诊系统在国内外得到了广泛的研究和应用。在国内,问诊系统研究主要集中在医疗服务平台的建设和优化上。研究者致力于开发和构建医疗服务平台,提供在线医疗预约、挂号、问诊等功能,以提高医疗服务效率和患者体验。国内的问诊系统研究也侧重于利用人工智能技术提升诊断能力。研究者将机器学习、深度学习等技术应用于问诊系统中,通过分析患者的症状和病史数据,辅助医生进行疾病诊断和治疗方案的制定。随着智能手机的普及和移动互联网的发展,越来越多的问诊系统开始关注移动端应用。研究者开发了各类移动端问诊应用,使患者可以随时随地进行在线咨询和预约,提高了医疗服务的便捷性。
在国外,问诊系统研究主要集中在远程医疗方面。研究者利用互联网和视频通话技术,将医生与患者连接在一起,实现远程问诊和诊断。这一技术对于偏远地区的医疗资源分配非常有意义。国外的研究者还关注医疗智能助手的研究和应用。通过自然语言处理、机器学习等技术,研究者构建了智能助手,能够理解患者的症状描述并提供相应的诊断和治疗建议,提高了患者就医的便利性。国外的问诊系统研究还注重提供医患互动平台。研究者通过在线社区和论坛的建设,促进医生和患者之间的交流,增加了患者对健康问题的了解和自我管理能力。
总体而言,国内外的问诊系统研究都旨在提供高效便捷的医疗服务,通过应用互联网和信息技术,改善医患之间的沟通和就医体验。未来,随着人工智能、大数据等技术的不断发展,问诊系统在医疗领域的应用将会更加广泛深入,为人们的健康提供更好的服务和管理。
1.3 研究的内容
目前许多人仍将传统的单机设备作为信息管理的主要工具,而网络技术的应用只是起到辅助作用。在对网络工具的认知程度上,较为传统的office软件等仍是人们使用的主要工具,而面向各个专门行业的管理系统的信息管理软件仍然缺乏群众基础。本选题则旨在通过标签分类管理等方式,实现首页、系统用户、科室信息管理、预约挂号管理、病历信息管理、咨询信息管理、评价反馈管理、系统管理、通知公告管理、资源管理、个人信息等功能。
第2章 相关技术
2.1开发技术
本系统前端框架采用了比较流行的渐进式JavaScript框架Vue.js。使用Vue-Router和Vuex实现动态路由和全局状态管理,Ajax实现前后端通信,Element UI组件库使页面快速成型。后端部分:采用SpringBoot作为开发框架,同时集成MyBatis、Redis等相关技术。
2.2 Java简介
Java主要采用CORBA技术和安全模型,可以在互联网应用的数据保护。它还提供了对EJB(Enterprise JavaBeans)的全面支持,Java servlet API,JSP(Java server pages),和XML技术。Java语言是一种面向对象的语言,它通过提供最基本的方法来完成指定的任务,开发者只需要知道一些概念就能够编写出一些应用程序。Java程序相对较小,其代码能够在小机器上运行。Java是一种计算机编程语言,具有封装、继承和多态性三个主要特性,广泛应用于企业Web应用程序开发和移动应用程序开发。
Java语言和一般编译器以及直译的区别在于,Java首先将源代码转换为字节码,然后将其转换为JVM的可执行文件,JVM可以在各种不同的JVM上运行。因此,实现了它的跨平台特性。虽然这使得Java在早期非常缓慢,但是随着Java的开发,它已经得到了改进。
2.3 MySQL数据库
Mysql的语言是非结构化的,用户可以在数据上进行工作。MySQL因为其速度、可靠性和适应性而备受关注。大多数人都认为在不需要事务化处理的情况下,MySQL是管理内容最好的选择。并且因为Mysql的语言和结构比较简单,但是功能和存储信息量很强大,所以得到了普遍的应用。
Mysql数据库在编程过程中的作用是很广泛的,为用户进行数据查询带来了方便。Mysql数据库的应用因其灵活性强,功能强大,所以在实现某功能时只需要一小段代码,而不像其他程序需要编写大段代码。总体来说,Mysql数据库的语言相对要简洁很多。
数据流程分析主要就是数据存储的储藏室,它是在计算机上进行的,而不是现实中的储藏室。数据的存放是按固定格式,而不是无序的,其定义就是:长期有固定格式,可以共享的存储在计算机存储器上。数据库管理主要是数据存储、修改和增加以及数据表的建立。为了保证系统数据的正常运行,一些有能力的处理者可以进行管理而不需要专业的人来处理。数据表的建立,可以对数据表中的数据进行调整,数据的重新组合及重新构造,保证数据的安全性。介于数据库的功能强大等特点,本系统的开发主要应用了Mysql进行对数据的管理。
2.4 SpringBoot框架
Spring框架是Java平台上的一种开源应用框架,提供具有控制反转特性的容器。尽管Spring框架自身对编程模型没有限制,但其在Java应用中的频繁使用让它备受青睐,以至于后来让它作为EJB(EnterpriseJavaBeans)模型的补充,甚至是替补。Spring框架为开发提供了一系列的解决方案,比如利用控制反转的核心特性,并通过依赖注入实现控制反转来实现管理对象生命周期容器化,利用面向切面编程进行声明式的事务管理,整合多种持久化技术管理数据访问,提供大量优秀的Web框架方便开发等等。Spring框架具有控制反转(IOC)特性,IOC旨在方便项目维护和测试,它提供了一种通过Java的反射机制对Java对象进行统一的配置和管理的方法。Spring框架利用容器管理对象的生命周期,容器可以通过扫描XML文件或类上特定Java注解来配置对象,开发者可以通过依赖查找或依赖注入来获得对象。Spring框架具有面向切面编程(AOP)框架,SpringAOP框架基于代理模式,同时运行时可配置;AOP框架主要针对模块之间的交叉关注点进行模块化。Spring框架的AOP框架仅提供基本的AOP特性,虽无法与AspectJ框架相比,但通过与AspectJ的集成,也可以满足基本需求。Spring框架下的事务管理、远程访问等功能均可以通过使用SpringAOP技术实现。Spring的事务管理框架为Java平台带来了一种抽象机制,使本地和全局事务以及嵌套事务能够与保存点一起工作,并且几乎可以在Java平台的任何环境中工作。Spring集成多种事务模板,系统可以通过事务模板、XML或Java注解进行事务配置,并且事务框架集成了消息传递和缓存等功能。Spring的数据访问框架解决了开发人员在应用程序中使用数据库时遇到的常见困难。它不仅对Java:JDBC、iBATS/MyBATIs、Hibernate、Java数据对象(JDO)、ApacheOJB和ApacheCayne等所有流行的数据访问框架中提供支持,同时还可以与Spring的事务管理一起使用,为数据访问提供了灵活的抽象。Spring框架最初是没有打算构建一个自己的WebMVC框架,其开发人员在开发过程中认为现有的StrutsWeb框架的呈现层和请求处理层之间以及请求处理层和模型之间的分离不够,于是创建了SpringMVC。
第3章 系统分析
3.1 需求分析
需求分析是指对于用户需求进行研究和分析的过程。在问诊系统的研究中,需求分析的目的是为了了解患者对于问诊系统的期望和需求,以便设计和改进系统的功能和界面。
需求分析需要调研和了解患者在不同时间和场景下的问诊需求。例如,患者可能希望能够通过问诊系统预约医生、咨询症状和疾病相关信息、获取医生的建议和治疗方案等。了解这些需求可以帮助设计问诊系统的核心功能和具体功能模块。需求分析需要考虑患者的使用习惯和偏好。不同的患者有不同的使用习惯和偏好,例如,有些患者更喜欢通过文字交流,而有些患者更喜欢通过语音交流。了解这些偏好可以帮助设计问诊系统的交互方式和界面设计,提高用户的满意度和使用体验。需求分析还需要考虑患者对于系统的安全和隐私保护的需求。由于问诊系统涉及敏感的医疗信息,患者希望系统能够保护他们的个人隐私和数据安全。因此,在设计问诊系统时需要采取相应的安全措施,例如数据加密、权限管理和用户认证等。
3.2 系统可行性分析
3.2.1技术可行性
该系统在Windows操作系统中进行开发,并且目前PC机的性能已经可以胜任普通网站的web服务器。系统开发所使用的技术也都是自身所具有的,也是当下广泛应用的技术之一。
系统的开发环境和配置都是可以自行安装的,系统使用JSP开发工具,使用比较成熟的Mysql数据库进行对系统前台及后台的数据交互,根据技术语言对数据库,结合需求进行修改维护,可以使得网站运行更具有稳定性和安全性,从而完成实现网站的开发。
(1)硬件可行性分析
问诊系统及信息分析的设计对于所使用的计算机没有什么硬性的要求,计算机只要可以正常的使用进行代码的编写及页面设计就可行,主要是对于服务器有些要求,对于平台搭建完成要上传的服务器是有一定的要求的,服务器必须选择安全性比较高的,然后就是在打开网站必须顺畅,不能停顿太长时间;性价比高;安全性高。
(2)软件可行性分析
开发整个系统使用的是云计算,流量的可扩展性和基于流量的智能调整云计算的优点就是流量的可扩展性和基于流量的智能调整,保障系统的安全及数据信息的及时备份。
因此,我们从两个方面进行了可行性研究,可以看出系统的开发没有问题。
3.2.2经济可行性
在问诊系统开发之前所做的市场调研及相关的管理系统,都是没有任何费用的,都是通过开发者自己的努力,所有的工作的都是自己亲力亲为,在碰到自己比较难以解决的问题,大多是通过同学和指导老师的帮助进行相关信息的解决,所以对于问诊系统的开发在经济上是完全可行的,没有任何费用支出的。
使用比较成熟的技术,系统是基于JSP的开发,采用Mysql数据库。所以系统在开发人力、财力要求不高,具有经济可行性。
3.2.3操作可行性
可操作性主要是对问诊系统设计完成后,用户的使用体验度,以及管理员可以通过系统随时管理相关的数据信息,并且对于管理员、用户的两个用户角色,都可以简单明了的进入到自己的系统界面,通过界面导航菜单可以简单明了地操作功能模块,方便用户信息的操作需求和管理员管理数据信息,对于系统的操作,不需要专业人员都可以直接进行功能模块的操作管理,所以在系统的可操作性是完全可以的。本系统的操作使用的也是界面窗口进行登录,所以操作人员只要会简单的电脑操作就完全可以的。
3.3 项目设计目标与原则
1、关于问诊系统的基本要求
(1)功能要求:首页、通知公告、新闻资讯、科室信息、我的账户、个人中心(预约挂号、病历信息、咨询信息、评价反馈、收藏)等功能模块。
(2)性能:在不同操作系统上均能无差错实现在不同类型的用户登入相应界面后能不出差错、方便地进行预期操作。
(3)安全与保密要求:用户都必须通过身份验证才能进入系统,并且用户的权限也需要根据用户的类型进行限定。
(4)环境要求:支持多种平台,可在Windows系列、Vista系统等多种操作系统下使用。
2、开发目标
问诊系统的主要开发目标如下:
(1)实现管理系统信息关系的系统化、规范化和自动化;
(2)减少维护人员的工作量以及实现用户对信息的控制和管理。
(3)方便查询信息及管理信息等;
(4)通过网络操作,改善处理问题的效率,提高操作人员利用率;
(5)考虑到用户多样性特点,要求界面简单,操作简便。
3、设计原则
本系统采用Java技术,Mysql数据库开发,充分保证了系统稳定性、完整性。
问诊系统的设计与实现的设计思想如下:
- 操作简单方便、系统界面安全良、简单明了的页面布局、方便查询相关信息。
2、即时可见:对问诊系统信息的处理将可以实时查询到,从而实现“即时发布、即时见效”的系统功能。
3、功能的完善性:拥有后台首页、系统用户、科室信息管理、预约挂号管理、病历信息管理、咨询信息管理、评价反馈管理、系统管理、通知公告管理、资源管理、个人信息等模块的修改维护操作。
3.4系统流程分析
3.4.1操作流程

图3-1登录流程图
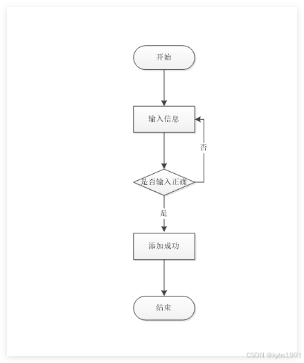
3.4.2添加信息流程
添加信息流程图,如图所示:

图3-2添加信息流程图
3.4.3删除信息流程
删除信息流程图,如图所示:

图3-3删除信息流程图
第4章 系统设计
4.1 系统体系结构
本系统选择B/S结构(Browser/Server,浏览器/服务器结构)和基于Web服务两种模式。适合在互联网上进行操作,只要用户能连网,任何时间、任何地点都可以进行系统的操作使用。系统工作原理图如图4-1所示:

图4-1 系统工作原理图
4.2系统结构设计
整个系统是由多个功能模块组合而成的,要将所有的功能模块都一一列举出来,然后进行逐个的功能设计,使得每一个模块都有相对应的功能设计,然后进行系统整体的设计。
本系统结构图如图4-2所示。

图4-2 系统功能结构图
4.3开发流程设计
系统流程的分析是通过调查系统所涉及问题的识别、可行性、可操作性、系统分析处理能力等具体环节来调节、整理系统的设计方案以确保系统能达到理想的状态。这些操作都要从注册、登录处着眼进行一系列的流程测试保证数据库的完整,从而把控系统所涉及信息管理的安全、保证信息输入、输出正常转换。然后,通过实际操作完成流程图的绘制工作。
问诊系统的开发对管理模块和系统使用的数据库进行分析,编写代码,系统测试,如图4-3所示。

图4-3开发系统流程图
4.4 数据库设计原则
学习编程,我们都知道数据库设计是基于需要设计的系统功能,我们需要建立一个数据库关系模型,用于存储数据信息,这样当我们在程序中时,就没有必要为程序页面添加数据,从而提高系统的效率。数据库存储了很多信息,可以说是信息管理系统的核心和基础,数据库还提供了添加、删除、修改和检查,使系统能够快速找到自己想要的信息,而不是在程序代码中找到。数据库中信息表的每个部分根据一定的关系精确地组合,排列和组合成数据表。
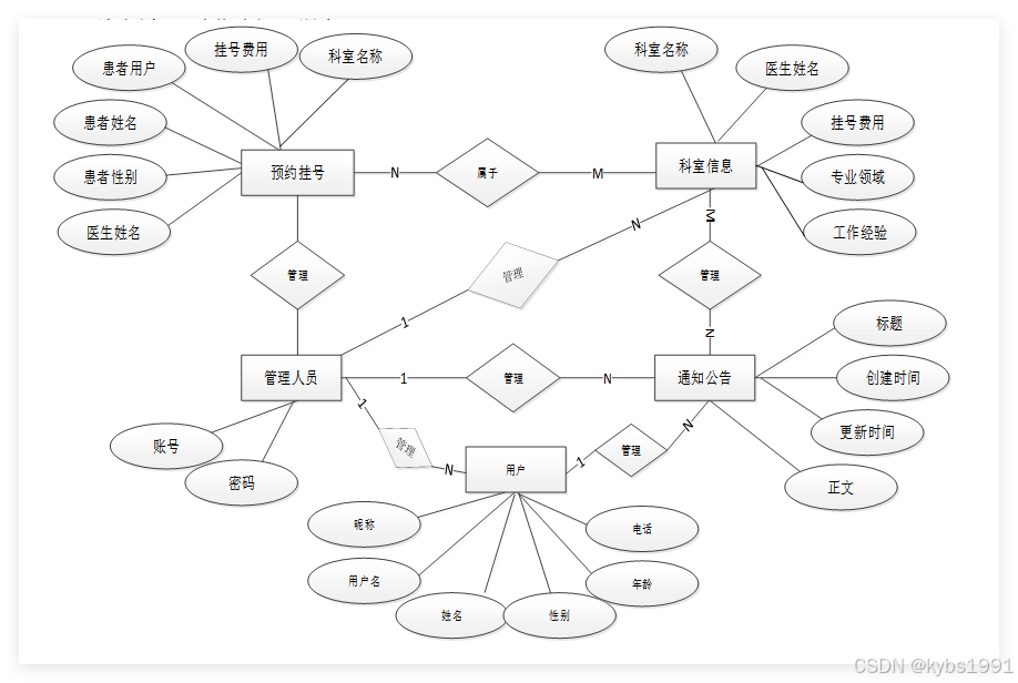
通过问诊系统的功能进行规划分成几个实体信息,实体信息将通过ER图进行说明,本系统的主要实体图如下:
管理员信息属性图如图4-4所示。

图4-4 管理员信息实体属性图
系统的E-R图如图4-5所示:

图4-5系统E-R图
4.5 数据表
将数据库概念设计的E-R图转换为关系数据库。在关系数据库中,数据关系由数据表组成,但是表的结构表现在表的字段上。
表access_token (登陆访问时长)
| 编号 | 名称 | 数据类型 | 长度 | 小数位 | 允许空值 | 主键 | 默认值 | 说明 |
| 1 | token_id | int | 10 | 0 | N | Y | 临时访问牌ID | |
| 2 | token | varchar | 64 | 0 | Y | N | 临时访问牌 | |
| 3 | info | text | 65535 | 0 | Y | N | ||
| 4 | maxage | int | 10 | 0 | N | N | 2 | 最大寿命:默认2小时 |
| 5 | create_time | timestamp | 19 | 0 | N | N | CURRENT_TIMESTAMP | 创建时间: |
| 6 | update_time | timestamp | 19 | 0 | N | N | CURRENT_TIMESTAMP | 更新时间: |
| 7 | user_id | int | 10 | 0 | N | N | 0 | 用户编号: |
表article (文章:用于内容管理系统的文章)
| 编号 | 名称 | 数据类型 | 长度 | 小数位 | 允许空值 | 主键 | 默认值 | 说明 |
| 1 | article_id | mediumint | 8 | 0 | N | Y | 文章id:[0,8388607] | |
| 2 | title | varchar | 125 | 0 | N | Y | 标题:[0,125]用于文章和html的title标签中 | |
| 3 | type | varchar | 64 | 0 | N | N | 0 | 文章分类:[0,1000]用来搜索指定类型的文章 |
| 4 | hits | int | 10 | 0 | N | N | 0 | 点击数:[0,1000000000]访问这篇文章的人次 |
| 5 | praise_len | int | 10 | 0 | N | N | 0 | 点赞数 |
| 6 | create_time | timestamp | 19 | 0 | N | N | CURRENT_TIMESTAMP | 创建时间: |
| 7 | update_time | timestamp | 19 | 0 | N | N | CURRENT_TIMESTAMP | 更新时间: |
| 8 | source | varchar | 255 | 0 | Y | N | 来源:[0,255]文章的出处 | |
| 9 | url | varchar | 255 | 0 | Y | N | 来源地址:[0,255]用于跳转到发布该文章的网站 | |
| 10 | tag | varchar | 255 | 0 | Y | N | 标签:[0,255]用于标注文章所属相关内容,多个标签用空格隔开 | |
| 11 | content | longtext | 2147483647 | 0 | Y | N | 正文:文章的主体内容 | |
| 12 | img | varchar | 255 | 0 | Y | N | 封面图 | |
| 13 | description | text | 65535 | 0 | Y | N | 文章描述 |
表article_type (文章分类)
| 编号 | 名称 | 数据类型 | 长度 | 小数位 | 允许空值 | 主键 | 默认值 | 说明 |
| 1 | type_id | smallint | 5 | 0 | N | Y | 分类ID:[0,10000] | |
| 2 | display | smallint | 5 | 0 | N | N | 100 | 显示顺序:[0,1000]决定分类显示的先后顺序 |
| 3 | name | varchar | 16 | 0 | N | N | 分类名称:[2,16] | |
| 4 | father_id | smallint | 5 | 0 | N | N | 0 | 上级分类ID:[0,32767] |
| 5 | description | varchar | 255 | 0 | Y | N | 描述:[0,255]描述该分类的作用 | |
| 6 | icon | text | 65535 | 0 | Y | N | 分类图标: | |
| 7 | url | varchar | 255 | 0 | Y | N | 外链地址:[0,255]如果该分类是跳转到其他网站的情况下,就在该URL上设置 | |
| 8 | create_time | timestamp | 19 | 0 | N | N | CURRENT_TIMESTAMP | 创建时间: |
| 9 | update_time | timestamp | 19 | 0 | N | N | CURRENT_TIMESTAMP | 更新时间: |
表auth (用户权限管理)
| 编号 | 名称 | 数据类型 | 长度 | 小数位 | 允许空值 | 主键 | 默认值 | 说明 |
| 1 | auth_id | int | 10 | 0 | N | Y | 授权ID: | |
| 2 | user_group | varchar | 64 | 0 | Y | N | 用户组: | |
| 3 | mod_name | varchar | 64 | 0 | Y | N | 模块名: | |
| 4 | table_name | varchar | 64 | 0 | Y | N | 表名: | |
| 5 | page_title | varchar | 255 | 0 | Y | N | 页面标题: | |
| 6 | path | varchar | 255 | 0 | Y | N | 路由路径: | |
| 7 | position | varchar | 32 | 0 | Y | N | 位置: | |
| 8 | mode | varchar | 32 | 0 | N | N | _blank | 跳转方式: |
| 9 | add | tinyint | 3 | 0 | N | N | 1 | 是否可增加: |
| 10 | del | tinyint | 3 | 0 | N | N | 1 | 是否可删除: |
| 11 | set | tinyint | 3 | 0 | N | N | 1 | 是否可修改: |
| 12 | get | tinyint | 3 | 0 | N | N | 1 | 是否可查看: |
| 13 | field_add | text | 65535 | 0 | Y | N | 添加字段: | |
| 14 | field_set | text | 65535 | 0 | Y | N | 修改字段: | |
| 15 | field_get | text | 65535 | 0 | Y | N | 查询字段: | |
| 16 | table_nav_name | varchar | 500 | 0 | Y | N | 跨表导航名称: | |
| 17 | table_nav | varchar | 500 | 0 | Y | N | 跨表导航: | |
| 18 | option | text | 65535 | 0 | Y | N | 配置: | |
| 19 | create_time | timestamp | 19 | 0 | N | N | CURRENT_TIMESTAMP | 创建时间: |
| 20 | update_time | timestamp | 19 | 0 | N | N | CURRENT_TIMESTAMP | 更新时间: |
表collect (收藏)
| 编号 | 名称 | 数据类型 | 长度 | 小数位 | 允许空值 | 主键 | 默认值 | 说明 |
| 1 | collect_id | int | 10 | 0 | N | Y | 收藏ID: | |
| 2 | user_id | int | 10 | 0 | N | N | 0 | 收藏人ID: |
| 3 | source_table | varchar | 255 | 0 | Y | N | 来源表: | |
| 4 | source_field | varchar | 255 | 0 | Y | N | 来源字段: | |
| 5 | source_id | int | 10 | 0 | N | N | 0 | 来源ID: |
| 6 | title | varchar | 255 | 0 | Y | N | 标题: | |
| 7 | img | varchar | 255 | 0 | Y | N | 封面: | |
| 8 | create_time | timestamp | 19 | 0 | N | N | CURRENT_TIMESTAMP | 创建时间: |
| 9 | update_time | timestamp | 19 | 0 | N | N | CURRENT_TIMESTAMP | 更新时间: |
表comment (评论)
| 编号 | 名称 | 数据类型 | 长度 | 小数位 | 允许空值 | 主键 | 默认值 | 说明 |
| 1 | comment_id | int | 10 | 0 | N | Y | 评论ID: | |
| 2 | user_id | int | 10 | 0 | N | N | 0 | 评论人ID: |
| 3 | reply_to_id | int | 10 | 0 | N | N | 0 | 回复评论ID:空为0 |
| 4 | content | longtext | 2147483647 | 0 | Y | N | 内容: | |
| 5 | nickname | varchar | 255 | 0 | Y | N | 昵称: | |
| 6 | avatar | varchar | 255 | 0 | Y | N | 头像地址:[0,255] | |
| 7 | create_time | timestamp | 19 | 0 | N | N | CURRENT_TIMESTAMP | 创建时间: |
| 8 | update_time | timestamp | 19 | 0 | N | N | CURRENT_TIMESTAMP | 更新时间: |
| 9 | source_table | varchar | 255 | 0 | Y | N | 来源表: | |
| 10 | source_field | varchar | 255 | 0 | Y | N | 来源字段: | |
| 11 | source_id | int | 10 | 0 | N | N | 0 | 来源ID: |
表consultation_information (咨询信息)
| 编号 | 名称 | 数据类型 | 长度 | 小数位 | 允许空值 | 主键 | 默认值 | 说明 |
| 1 | consultation_information_id | int | 10 | 0 | N | Y | 咨询信息ID | |
| 2 | consultation_title | varchar | 64 | 0 | Y | N | 咨询标题 | |
| 3 | doctor_users | int | 10 | 0 | Y | N | 0 | 医生用户 |
| 4 | doctors_name | varchar | 64 | 0 | Y | N | 医生姓名 | |
| 5 | patient_users | int | 10 | 0 | Y | N | 0 | 患者用户 |
| 6 | patient_name | varchar | 64 | 0 | Y | N | 患者姓名 | |
| 7 | patient_consultation | text | 65535 | 0 | Y | N | 患者咨询 | |
| 8 | doctors_reply | text | 65535 | 0 | Y | N | 医生回复 | |
| 9 | create_time | datetime | 19 | 0 | N | N | CURRENT_TIMESTAMP | 创建时间 |
| 10 | update_time | timestamp | 19 | 0 | N | N | CURRENT_TIMESTAMP | 更新时间 |
表department_information (科室信息)
| 编号 | 名称 | 数据类型 | 长度 | 小数位 | 允许空值 | 主键 | 默认值 | 说明 |
| 1 | department_information_id | int | 10 | 0 | N | Y | 科室信息ID | |
| 2 | department_name | varchar | 64 | 0 | Y | N | 科室名称 | |
| 3 | doctor_users | int | 10 | 0 | Y | N | 0 | 医生用户 |
| 4 | doctors_name | varchar | 64 | 0 | Y | N | 医生姓名 | |
| 5 | professional_field | varchar | 64 | 0 | Y | N | 专业领域 | |
| 6 | registration_fees | int | 10 | 0 | Y | N | 0 | 挂号费用 |
| 7 | work_experience | varchar | 64 | 0 | Y | N | 工作经验 | |
| 8 | working_hours | varchar | 64 | 0 | Y | N | 工作时间 | |
| 9 | cover_photo | varchar | 255 | 0 | Y | N | 封面照片 | |
| 10 | content_introduction | longtext | 2147483647 | 0 | Y | N | 内容介绍 | |
| 11 | hits | int | 10 | 0 | N | N | 0 | 点击数 |
| 12 | praise_len | int | 10 | 0 | N | N | 0 | 点赞数 |
| 13 | recommend | int | 10 | 0 | N | N | 0 | 智能推荐 |
| 14 | create_time | datetime | 19 | 0 | N | N | CURRENT_TIMESTAMP | 创建时间 |
| 15 | update_time | timestamp | 19 | 0 | N | N | CURRENT_TIMESTAMP | 更新时间 |
表doctor_users (医生用户)
| 编号 | 名称 | 数据类型 | 长度 | 小数位 | 允许空值 | 主键 | 默认值 | 说明 |
| 1 | doctor_users_id | int | 10 | 0 | N | Y | 医生用户ID | |
| 2 | doctors_name | varchar | 64 | 0 | Y | N | 医生姓名 | |
| 3 | doctors_gender | varchar | 64 | 0 | Y | N | 医生性别 | |
| 4 | doctors_phone_number | varchar | 16 | 0 | Y | N | 医生电话 | |
| 5 | doctors_id | varchar | 64 | 0 | N | N | 医生工号 | |
| 6 | examine_state | varchar | 16 | 0 | N | N | 已通过 | 审核状态 |
| 7 | user_id | int | 10 | 0 | N | N | 0 | 用户ID |
| 8 | create_time | datetime | 19 | 0 | N | N | CURRENT_TIMESTAMP | 创建时间 |
| 9 | update_time | timestamp | 19 | 0 | N | N | CURRENT_TIMESTAMP | 更新时间 |
表evaluation_feedback (评价反馈)
| 编号 | 名称 | 数据类型 | 长度 | 小数位 | 允许空值 | 主键 | 默认值 | 说明 |
| 1 | evaluation_feedback_id | int | 10 | 0 | N | Y | 评价反馈ID | |
| 2 | consultation_title | varchar | 64 | 0 | Y | N | 咨询标题 | |
| 3 | doctor_users | int | 10 | 0 | Y | N | 0 | 医生用户 |
| 4 | doctors_name | varchar | 64 | 0 | Y | N | 医生姓名 | |
| 5 | patient_users | int | 10 | 0 | Y | N | 0 | 患者用户 |
| 6 | patient_name | varchar | 64 | 0 | Y | N | 患者姓名 | |
| 7 | evaluation_content | text | 65535 | 0 | Y | N | 评价内容 | |
| 8 | feedback_content | text | 65535 | 0 | Y | N | 反馈内容 | |
| 9 | create_time | datetime | 19 | 0 | N | N | CURRENT_TIMESTAMP | 创建时间 |
| 10 | update_time | timestamp | 19 | 0 | N | N | CURRENT_TIMESTAMP | 更新时间 |
表have_an_appointment_with_a_doctor (预约挂号)
| 编号 | 名称 | 数据类型 | 长度 | 小数位 | 允许空值 | 主键 | 默认值 | 说明 |
| 1 | have_an_appointment_with_a_doctor_id | int | 10 | 0 | N | Y | 预约挂号ID | |
| 2 | department_name | varchar | 64 | 0 | Y | N | 科室名称 | |
| 3 | doctor_users | int | 10 | 0 | Y | N | 0 | 医生用户 |
| 4 | doctors_name | varchar | 64 | 0 | Y | N | 医生姓名 | |
| 5 | registration_fees | varchar | 64 | 0 | Y | N | 挂号费用 | |
| 6 | patient_users | int | 10 | 0 | Y | N | 0 | 患者用户 |
| 7 | patient_name | varchar | 64 | 0 | Y | N | 患者姓名 | |
| 8 | patient_gender | varchar | 64 | 0 | Y | N | 患者性别 | |
| 9 | patient_age | varchar | 64 | 0 | Y | N | 患者年龄 | |
| 10 | patient_phone_number | varchar | 64 | 0 | Y | N | 患者电话 | |
| 11 | appointment_date | date | 10 | 0 | Y | N | 预约日期 | |
| 12 | appointment_remarks | text | 65535 | 0 | Y | N | 预约备注 | |
| 13 | appointment_status | varchar | 64 | 0 | Y | N | 预约状态 | |
| 14 | appointment_reply | text | 65535 | 0 | Y | N | 预约回复 | |
| 15 | pay_state | varchar | 16 | 0 | N | N | 未支付 | 支付状态 |
| 16 | pay_type | varchar | 16 | 0 | Y | N | 支付类型: 微信、支付宝、网银 | |
| 17 | create_time | datetime | 19 | 0 | N | N | CURRENT_TIMESTAMP | 创建时间 |
| 18 | update_time | timestamp | 19 | 0 | N | N | CURRENT_TIMESTAMP | 更新时间 |
表hits (用户点击)
| 编号 | 名称 | 数据类型 | 长度 | 小数位 | 允许空值 | 主键 | 默认值 | 说明 |
| 1 | hits_id | int | 10 | 0 | N | Y | 点赞ID: | |
| 2 | user_id | int | 10 | 0 | N | N | 0 | 点赞人: |
| 3 | create_time | timestamp | 19 | 0 | N | N | CURRENT_TIMESTAMP | 创建时间: |
| 4 | update_time | timestamp | 19 | 0 | N | N | CURRENT_TIMESTAMP | 更新时间: |
| 5 | source_table | varchar | 255 | 0 | Y | N | 来源表: | |
| 6 | source_field | varchar | 255 | 0 | Y | N | 来源字段: | |
| 7 | source_id | int | 10 | 0 | N | N | 0 | 来源ID: |
表medical_record_information (病历信息)
| 编号 | 名称 | 数据类型 | 长度 | 小数位 | 允许空值 | 主键 | 默认值 | 说明 |
| 1 | medical_record_information_id | int | 10 | 0 | N | Y | 病历信息ID | |
| 2 | medical_record_name | varchar | 64 | 0 | Y | N | 病历名称 | |
| 3 | doctor_users | int | 10 | 0 | Y | N | 0 | 医生用户 |
| 4 | doctors_name | varchar | 64 | 0 | Y | N | 医生姓名 | |
| 5 | patient_users | int | 10 | 0 | Y | N | 0 | 患者用户 |
| 6 | patient_name | varchar | 64 | 0 | Y | N | 患者姓名 | |
| 7 | patient_gender | varchar | 64 | 0 | Y | N | 患者性别 | |
| 8 | patient_age | varchar | 64 | 0 | Y | N | 患者年龄 | |
| 9 | patient_phone_number | varchar | 64 | 0 | Y | N | 患者电话 | |
| 10 | medical_record_attachment | varchar | 255 | 0 | Y | N | 病历附件 | |
| 11 | diagnostic_results | text | 65535 | 0 | Y | N | 诊断结果 | |
| 12 | treatment_plan | text | 65535 | 0 | Y | N | 治疗方案 | |
| 13 | medical_record_notes | text | 65535 | 0 | Y | N | 病历备注 | |
| 14 | create_time | datetime | 19 | 0 | N | N | CURRENT_TIMESTAMP | 创建时间 |
| 15 | update_time | timestamp | 19 | 0 | N | N | CURRENT_TIMESTAMP | 更新时间 |
表notice (公告)
| 编号 | 名称 | 数据类型 | 长度 | 小数位 | 允许空值 | 主键 | 默认值 | 说明 |
| 1 | notice_id | mediumint | 8 | 0 | N | Y | 公告id: | |
| 2 | title | varchar | 125 | 0 | N | N | 标题: | |
| 3 | content | longtext | 2147483647 | 0 | Y | N | 正文: | |
| 4 | create_time | timestamp | 19 | 0 | N | N | CURRENT_TIMESTAMP | 创建时间: |
| 5 | update_time | timestamp | 19 | 0 | N | N | CURRENT_TIMESTAMP | 更新时间: |
表patient_users (患者用户)
| 编号 | 名称 | 数据类型 | 长度 | 小数位 | 允许空值 | 主键 | 默认值 | 说明 |
| 1 | patient_users_id | int | 10 | 0 | N | Y | 患者用户ID | |
| 2 | patient_name | varchar | 64 | 0 | Y | N | 患者姓名 | |
| 3 | patient_gender | varchar | 64 | 0 | Y | N | 患者性别 | |
| 4 | patient_age | varchar | 64 | 0 | Y | N | 患者年龄 | |
| 5 | patient_phone_number | varchar | 16 | 0 | Y | N | 患者电话 | |
| 6 | examine_state | varchar | 16 | 0 | N | N | 已通过 | 审核状态 |
| 7 | user_id | int | 10 | 0 | N | N | 0 | 用户ID |
| 8 | create_time | datetime | 19 | 0 | N | N | CURRENT_TIMESTAMP | 创建时间 |
| 9 | update_time | timestamp | 19 | 0 | N | N | CURRENT_TIMESTAMP | 更新时间 |
表praise (点赞)
| 编号 | 名称 | 数据类型 | 长度 | 小数位 | 允许空值 | 主键 | 默认值 | 说明 |
| 1 | praise_id | int | 10 | 0 | N | Y | 点赞ID: | |
| 2 | user_id | int | 10 | 0 | N | N | 0 | 点赞人: |
| 3 | create_time | timestamp | 19 | 0 | N | N | CURRENT_TIMESTAMP | 创建时间: |
| 4 | update_time | timestamp | 19 | 0 | N | N | CURRENT_TIMESTAMP | 更新时间: |
| 5 | source_table | varchar | 255 | 0 | Y | N | 来源表: | |
| 6 | source_field | varchar | 255 | 0 | Y | N | 来源字段: | |
| 7 | source_id | int | 10 | 0 | N | N | 0 | 来源ID: |
| 8 | status | bit | 1 | 0 | N | N | 1 | 点赞状态:1为点赞,0已取消 |
表slides (轮播图)
| 编号 | 名称 | 数据类型 | 长度 | 小数位 | 允许空值 | 主键 | 默认值 | 说明 |
| 1 | slides_id | int | 10 | 0 | N | Y | 轮播图ID: | |
| 2 | title | varchar | 64 | 0 | Y | N | 标题: | |
| 3 | content | varchar | 255 | 0 | Y | N | 内容: | |
| 4 | url | varchar | 255 | 0 | Y | N | 链接: | |
| 5 | img | varchar | 255 | 0 | Y | N | 轮播图: | |
| 6 | hits | int | 10 | 0 | N | N | 0 | 点击量: |
| 7 | create_time | timestamp | 19 | 0 | N | N | CURRENT_TIMESTAMP | 创建时间: |
| 8 | update_time | timestamp | 19 | 0 | N | N | CURRENT_TIMESTAMP | 更新时间: |
表upload (文件上传)
| 编号 | 名称 | 数据类型 | 长度 | 小数位 | 允许空值 | 主键 | 默认值 | 说明 |
| 1 | upload_id | int | 10 | 0 | N | Y | 上传ID | |
| 2 | name | varchar | 64 | 0 | Y | N | 文件名 | |
| 3 | path | varchar | 255 | 0 | Y | N | 访问路径 | |
| 4 | file | varchar | 255 | 0 | Y | N | 文件路径 | |
| 5 | display | varchar | 255 | 0 | Y | N | 显示顺序 | |
| 6 | father_id | int | 10 | 0 | Y | N | 0 | 父级ID |
| 7 | dir | varchar | 255 | 0 | Y | N | 文件夹 | |
| 8 | type | varchar | 32 | 0 | Y | N | 文件类型 |
表user (用户账户:用于保存用户登录信息)
| 编号 | 名称 | 数据类型 | 长度 | 小数位 | 允许空值 | 主键 | 默认值 | 说明 |
| 1 | user_id | mediumint | 8 | 0 | N | Y | 用户ID:[0,8388607]用户获取其他与用户相关的数据 | |
| 2 | state | smallint | 5 | 0 | N | N | 1 | 账户状态:[0,10](1可用|2异常|3已冻结|4已注销) |
| 3 | user_group | varchar | 32 | 0 | Y | N | 所在用户组:[0,32767]决定用户身份和权限 | |
| 4 | login_time | timestamp | 19 | 0 | N | N | CURRENT_TIMESTAMP | 上次登录时间: |
| 5 | phone | varchar | 11 | 0 | Y | N | 手机号码:[0,11]用户的手机号码,用于找回密码时或登录时 | |
| 6 | phone_state | smallint | 5 | 0 | N | N | 0 | 手机认证:[0,1](0未认证|1审核中|2已认证) |
| 7 | username | varchar | 16 | 0 | N | N | 用户名:[0,16]用户登录时所用的账户名称 | |
| 8 | nickname | varchar | 16 | 0 | Y | N | 昵称:[0,16] | |
| 9 | password | varchar | 64 | 0 | N | N | 密码:[0,32]用户登录所需的密码,由6-16位数字或英文组成 | |
| 10 | | varchar | 64 | 0 | Y | N | 邮箱:[0,64]用户的邮箱,用于找回密码时或登录时 | |
| 11 | email_state | smallint | 5 | 0 | N | N | 0 | 邮箱认证:[0,1](0未认证|1审核中|2已认证) |
| 12 | avatar | varchar | 255 | 0 | Y | N | 头像地址:[0,255] | |
| 13 | open_id | varchar | 255 | 0 | Y | N | 针对获取用户信息字段 | |
| 14 | create_time | timestamp | 19 | 0 | N | N | CURRENT_TIMESTAMP | 创建时间: |
| 15 | vip_level | varchar | 255 | 0 | Y | N | 会员等级 | |
| 16 | vip_discount | double | 11 | 2 | Y | N | 0.00 | 会员折扣 |
表user_group (用户组:用于用户前端身份和鉴权)
| 编号 | 名称 | 数据类型 | 长度 | 小数位 | 允许空值 | 主键 | 默认值 | 说明 |
| 1 | group_id | mediumint | 8 | 0 | N | Y | 用户组ID:[0,8388607] | |
| 2 | display | smallint | 5 | 0 | N | N | 100 | 显示顺序:[0,1000] |
| 3 | name | varchar | 16 | 0 | N | N | 名称:[0,16] | |
| 4 | description | varchar | 255 | 0 | Y | N | 描述:[0,255]描述该用户组的特点或权限范围 | |
| 5 | source_table | varchar | 255 | 0 | Y | N | 来源表: | |
| 6 | source_field | varchar | 255 | 0 | Y | N | 来源字段: | |
| 7 | source_id | int | 10 | 0 | N | N | 0 | 来源ID: |
| 8 | register | smallint | 5 | 0 | Y | N | 0 | 注册位置: |
| 9 | create_time | timestamp | 19 | 0 | N | N | CURRENT_TIMESTAMP | 创建时间: |
| 10 | update_time | timestamp | 19 | 0 | N | N | CURRENT_TIMESTAMP | 更新时间: |
第5章 系统详细设计
5.1管理员功能模块
管理员登录问诊系统,在登录页面输入用户名、密码等进行登录,如下图所示。

图5-1管理员登录界面图
管理员进入系统后台可以查看:后台首页、系统用户、科室信息管理、预约挂号管理、病历信息管理、咨询信息管理、评价反馈管理、系统管理、通知公告管理、资源管理、个人信息等功能模块,还可进行相应的操作,如下图所示。

图5-2管理员功能界面图
系统用户,在此页面可以查看用户信息,还可在该页面对用户进行查询、添加和删除等操作。管理员添加医生用户。如下图所示。

图5-3用户管理界面图
科室信息管理:可以查看科室信息的科室名称、专业领域、挂号费用、工作经验等信息。可以进行查询、删除、添加等操作,如下图所示。

图5-4科室信息管理界面图

图5-5添加科室信息界面图
病历信息管理:可以查看病历名称、医生姓名、患者姓名等信息,可以进行查询、删除等操作,如下图所示。

图5-6病历信息列表界面图
评价反馈管理:可以查看咨询标题、医生姓名、患者姓名、评价内容、反馈内容等信息,可以进行查询、删除等操作,如下图所示。

图5-7评价反馈列表界面图
预约挂号管理:可以查看科室名称、医生姓名、挂号费用、患者用户等信息,可以进行查询、删除等操作,如下图所示。

图5-8预约挂号管理界面图
系统管理:可以对轮播图信息,进行查询、删除、添加等操作,如下图所示。

图5-9轮播图管理界面图
5.2患者用户功能模块
患者用户登录问诊系统,需先注册,在登录页面输入用户名、密码进行登录,如下图所示。

图5-10患者用户注册界面图

图5-11患者用户登录界面图
进入系统可以查看:首页、通知公告、新闻资讯、科室信息、我的账户、个人中心(预约挂号、病历信息、咨询信息、评价反馈、收藏)等功能模块,还可进行相应的操作,如下图所示。

图5-12患者用户功能界面图
通知公告:可以查看标题、正文、创建时间等信息。如下图所示。

图5-13通知公告界面图
新闻资讯:可以查看标题、点赞数、点击数、正文等内容进行收藏、点赞等操作,如下图所示。

图5-14新闻资讯界面图
科室信息:用户可以通过关键字、下拉搜索查询科室信息。可以查看科室信息详细内容,并进行、点赞、收藏等操作,如下图所示。

图5-15科室信息界面图
个人中心:可以查看预约挂号、病历信息、咨询信息、评价反馈、收藏等,如下图所示。

图5-16预约挂号界面图
5.3医生用户功能模块
医生用户进入系统可以查看:后台首页、预约挂号管理、病历信息管理、咨询信息管理、评价反馈管理、个人信息等功能模块,还可进行相应的操作,如下图所示。

图5-17医生用户功能界面图
预约挂号管理:可以查看患者用户、挂号费用、患者姓名、患者电话、预约日期、预约状态、预约回复等信息。如下图所示。

图5-18预约挂号回复界面图
病历信息管理:可以查看病历名称、医生用户、患者姓名、患者年龄等内容进行收藏、点赞等操作,如下图所示。

图5-19病历信息列表界面图
第6章 系统测试
6.1系统测试的目的
程序设计不能保证没有错误,这是一个开发过程,在错误或错误的过程中都是难以避免的。虽然这是不可避免的,但我们不能使这些错误始终存在于系统中,错误可能会造成无法估量的后果,如系统崩溃,安全信息泄露,系统无法正常启动等,为了避免这些问题,我们需要测试程序,再测试过程中发现问题,并纠正它们,从而使系统更长时间稳定成熟。本章的作用是发现这些问题,并对其进行修改,虽然耗时费力,但对于长期使用而言是非常重要和必要系统的开发。
软件在设计后必须进行测试,调试过程中使用的方法是软件测试方法。在开发新软件时,系统测试是检查软件是否合格的关键步骤,以及是否符合设计目标的参考。测试主要是查看软件中数据的准确性,正确的操作与否,以及操作的结果,还有哪些方面需要改进。
问诊系统的实现,对于系统中功能模块的实现及操作都必须通过测试进行来评判系统是否可以准确的实现。在问诊系统正式上传使用之前必须做的一步就是系统测试,对于测试发现的错误及时修改处理,保证系统准确无误的供给用户使用。
6.2系统测试方法
在对问诊系统进行测试的时候在找到问题的情况下必须在第一时间找到解决问题的办法,不要存在侥幸的心理,这样才能让问诊系统开发的质量可以过关,并且开发的周期会大大缩短,还有就是在测试时,不要出现重复性的错误,遇到一个错误问题,要将整个问诊系统开发所牵扯的该问题都必须一一解决,提高问诊系统平台的安全性、稳定性。
白盒测试与黑盒测试是测试中比较常用的两种方法。
①结构测试俗称白盒测试:这种测试是在对程序的处理过程与结构都有详尽谅解的前提下,顺从程序内部的逻辑而完成的系统测试,以确定系统中所有的通路都能够遵照设计要求正常工作,不出现任何偏差。
②功能测试又成黑盒测试:主要是针对程序功能能够按照设计正常实现的一种检测,在程序接口处进行,检测程序手法数据是否正常,与外部信息的交换是否完整。
6.3功能测试
用户登录测试:
| 模块名称 | 测试用例 | 预期结果 | 实际结果 | 是否通过 |
| 登录模块 | 用户名:admin 密码:123 | 弹出错误提示,提示密码错误 | 弹出错误提示,提示密码错误 | 通过 |
| 登录模块 | 用户名:123 密码:admin | 弹出错误提示,提示用户名错误 | 弹出错误提示,提示用户名错误 | 通过 |
| 登录模块 | 用户名:admin 密码:admin | 管理员登录成功 | 管理员登录成功 | 通过 |
修改密码测试:
| 模块名称 | 测试用例 | 预期结果 | 实际结果 | 是否通过 |
| 修改密码模块 | 原密码:666 新密码:123 确认密码:123 | 弹出错误提示,提示原密码错误 | 弹出错误提示,提示原密码错误 | 通过 |
| 修改密码模块 | 原密码:admin 新密码:123 确认密码:333 | 弹出错误提示,提示确认密码不一致 | 弹出错误提示,提示确认密码不一致 | 通过 |
| 修改密码模块 | 原密码:admin 新密码:123 确认密码:123 | 密码修改成功 | 密码修改成功 | 通过 |
通过对功能的测试,问诊系统的基本功能都是可行的,不管是系统里面的功能,还是界面的设计都是可值得推广宣传的。
结 论
此时项目已经完成,即使实施的时间不是很长,但是这个过程中需要准备很长的一段时间去对系统设计开发所相关技术进行学习。在学习的过程中,我逐渐认识得到了我自身存在的一些不足。对于一些控制是必要的应用技能,能够理解,整个过程中仅仅是一个掌握了常用的性能和控制方法,我觉得挺容易的。从该系统中,系统的分析和设计的调查数据,并且已经经历了几个月,并努力几个月,该系统已经完成。很显然,该系统仍有很多不成熟的地方,在系统设计过程中有许多技术缺陷存在。在设计的过程中也涉及到了很多自己无法解决的问题,主要通过咨询老师解决这些问题,对于毕业设计的圆满完成,需要感谢老师们的指导。系统的开发环境和配置都是可以自行安装的,系统使用Java开发工具,使用比较成熟的Mysql数据库进行对系统前台及后台的数据交互,根据技术语言对数据库,结合需求进行修改维护,可以使得系统运行更具有稳定性和安全性,从而完成实现系统的开发。
回顾毕业设计的整个过程,既付出汗水也收获了很多。虽然经历了各种各样的困难,自己的不断研究探索,系统的实现仍有不足之处。
在以后的学习及工作中,我仍然继续学习计算机方面的技术,让我在后期的平台开发中可以更好更快的实现需求功能。我相信我可以让更多的好工作,做出更大的贡献。
致 谢
问诊系统的完成,如何实现的更好,其中付出的努力是很大的,这段时光将会终身难忘。
首先要感谢我的指导老师,谢谢您在设计和论文中给我的指导。在您的细心指导下我才能快速的掌握系统的相关功能,在您的大力帮助下我才能将课本上的知识与自己的项目结合,真正的做到学以致用。感谢您经常牺牲自己的休息时间,利用其丰富的教学和项目经验对我进行指导。
感谢所有教过我的老师,为我倾注了大量的心血,正是你们的谆谆教诲、严谨教学才使我能顺利的完成学业,再此向你们表示深深的感谢。
感谢我的同学们,对我的大力支持及帮助,正是你们不断的帮助、鼓励,给我带来了极大的动力,最终系统可以顺利的运行。我们在交流、谈论的这段时间,将是我未来的财富,我要深深地感谢你们!
毕业在即,在今后的工作和生活中,我会铭记师长们的教诲、同学们的帮助,继续不懈努力和追求,来报答所有支持和帮助过我的人!
参考文献
[1] 雷欣, 马宏琳, 郑霖,段刚.基于SpringBoot的域名信息系统设计与实现[J].电脑知识与技术,2024,20(05):44-47.
[2] 黄娟.基于SpringBoot和Vue.js的医院数据提取管理平台的设计与实现[J].信息与电脑(理论版),2023,35(22):91-93.
[3] 黄赛英.基于Springboot的医院档案管理系统设计[J].集成电路应用,2023,40(11):384-385.
[4] 唐华, 胡为, 刘伟, 陈浩, 胡星港,刘金艳.基于知识图谱的中医医案智能问诊系统设计与实现[J].现代计算机,2023,29(19):98-101.
[5] 陈楥帅, 吴勇,蒋卫芳.高校医院检查预约系统的设计与应用[J].电脑知识与技术,2023,19(22):98-100.
[6] 杨滨阳.社区家庭医生在线问诊系统设计与实现[J].信息系统工程,2023,(07):4-7.
[7] Li Heng, Liu Yuxing.Design and implementation of a standardized review system for gas station safety production based on SpringBoot[A] 2023:
[8] 刘茂.基于知识图谱的中医问诊系统[D]. 西南大学, 2023.
[9] Yu Yang.Design and Implementation of Student Information Management System Based on Springboot[J].Advances in Computer, Signals and Systems,2022,6(6):
[10] 许亮业, 王懿鸣,杜隽.智能预问诊系统的设计及应用[J].微型电脑应用,2022,38(05):182-185.
[11] 李唯.基于SpringBoot+Mybatis的驾校预约系统设计与实现[J].电脑编程技巧与维护,2022,(03):10-12.
[12] 王曼维, 杨荻, 李岩,及松洁.基于SpringBoot框架的智慧医疗问诊系统设计与实现[J].中国医学装备,2022,19(03):133-136.
[13] 曹昊罡.医院预约系统安全防御研究与设计[J].网络安全技术与应用,2021,(02):127-128.
[14] Guanhong Chen,Jiangming Xu.Design and implementation of efficient Learning platform based on SpringBoot Framework[J].Journal of Electronics and Information Science,2020,6(1):
[15] Jian Chen, Chen Jian,Pan Hailan.Design of Man Hour Management Information System on SpringBoot Framework[J].Journal of Physics: Conference Series,2020,1646(1):012136-.
[16] 李星彦.基于电子病历的辅助问诊系统的设计与实现[D]. 北京邮电大学, 2020. [17] 罗智平.基于语音识别技术和中医知识图谱的智能中医问诊系统的设计与实现[D]. 厦门大学, 2020.
[18] Kan Ji, Xiaojun Chen, Aoming Qin, Jia Liu, Jinmei Wu.Design and Implementation of Teaching Quality Evaluation System Based on SpringBoot[A]第七届计算与信息科学国际学术会议论文集[C]. 西南石油大学(Southwest Petroleum University), 西南石油大学计算机科学学院, 2019: 9.
[19] 王旸.中医智能化问诊系统开发及应用前景[J].计算机产品与流通,2019,(08):160.
[20] Shufan Liu, Ximei Li, Peng Sun.Design and Implementation of Communication Base Station Survey System based on Springboot[A]2018年智慧教育与人工智能发展学术会议论文集(第一部分)[C]. 香港新世纪文化出版社(Hongkong New Century Cultural Publishing House), 香港新世纪文化出版社有限公司, 2018: 3.
请关注点赞+私信博主,免费领取项目源码
1163

被折叠的 条评论
为什么被折叠?



