SSM信息技术课程实训平台-后台
摘 要
随着信息技术的迅速发展和广泛应用,教育领域也面临着新的挑战和机遇。传统的面对面教学模式在满足学生个性化学习需求方面存在一定的局限性。为了提供更灵活、多样化的学习方式,信息技术课程实训平台应运而生。信息技术课程实训平台是一种基于SSM框架、Java编程语言和MySQL数据库的教学工具。它以互联网技术为基础,通过在线学习资源、线上考试测评和个性化学习计划等功能,为学生提供了全新的学习体验。
本研究旨在基于SSM、Java和MySQL开发一个信息技术课程实训平台,以探索其在教育领域中的应用和影响。通过分析平台的设计和功能,我们可以理解该平台如何满足学生个性化学习需求、提高学习效果,并支持教师进行教学管理和评估。同时,本研究还将关注平台的用户体验和可用性,以确保平台的易用性和用户满意度。本研究的成果将为教育机构和开发者提供有益的指导和建议,促进信息技术课程实训平台的发展和应用。
关键词:信息技术课程实训平台;SSM框架;Java语言;Mysql数据库
SSM Information Technology Course Training Platform - Backend
Abstract
With the rapid development and widespread application of information technology, the field of education is also facing new challenges and opportunities. The traditional face-to-face teaching model has certain limitations in meeting the personalized learning needs of students. In order to provide more flexible and diverse learning methods, information technology course training platforms have emerged. The Information Technology Course Training Platform is a teaching tool based on the SSM framework, Java programming language, and MySQL database. Based on Internet technology, it provides students with a new learning experience through online learning resources, online exam evaluation, personalized learning plans and other functions.
This study aims to develop an information technology course training platform based on SSM, Java, and MySQL to explore its application and impact in the field of education. By analyzing the design and functionality of the platform, we can understand how it meets the personalized learning needs of students, improves learning outcomes, and supports teachers in teaching management and evaluation. Meanwhile, this study will also focus on the user experience and usability of the platform to ensure its usability and user satisfaction. The results of this study will provide useful guidance and suggestions for educational institutions and developers, promoting the development and application of information technology course training platforms.
Key words: Information technology course training platform; SSM framework; Java language; MySQL database
目录
第1章 绪 论
1.1选题背景及意义
在当今信息技术快速发展的时代,教育领域也受益于这些先进的技术。信息技术课程实训平台作为一种基于互联网的教学工具,在教育培训中扮演着重要角色。这种平台可以提供各种功能模块,以支持学生和管理员的学习和管理需求。随着教育的数字化转型,传统的面对面教学已经不再是唯一的选择。信息技术课程实训平台为管理员提供了方便的管理工具。管理员可以通过后台管理界面,管理学习资源、课程信息、学习计划和考试相关功能。他们可以跟踪学生的学习进展,提供及时的反馈和指导,并确保学习过程的顺利进行。然而,针对信息技术课程实训平台的功能分析和设计,目前尚缺乏系统性的研究和探索。因此,本研究旨在对信息技术课程实训平台的功能模块进行深入分析,并提出相应的优化建议。通过研究,我们将能够更好地理解这种教学工具的潜力和局限性,为教育培训机构和开发者提供更好的指导和支持,从而促进教育领域的创新和发展。
信息技术课程实训平台通过引入互联网和先进的技术手段,改变了传统的面对面教学模式,提供了更灵活、多样化的学习方式。研究该平台的设计和功能可以促进教育领域的创新,探索适应现代学生需求的教学模式和方法。信息技术课程实训平台为学生提供了丰富的学习资源和个性化学习环境。研究平台的使用和效果可以帮助评估其对学生学习成果和学习动机的影响,进而提出优化建议,提高学习效果和学生满意度。信息技术课程实训平台的设计涉及到用户界面、功能模块、交互设计等方面。研究平台设计的可用性和用户体验,可以为开发者提供参考和指导,促进教育平台的优化和改进。
1.2研究现状
在国内,对于信息技术课程实训平台的研究已经开始逐渐兴起,但整体研究水平和深度还有待提高。一些研究聚焦于信息技术课程实训平台的功能设计和评估。这些研究关注平台的各项功能是否满足学生和教师的需求,以及功能的易用性和效果如何。通过用户调查、实验评估等方法,来探索和改进平台的功能设计。一部分研究关注信息技术课程实训平台对学生学习效果的影响。这些研究通过定量或定性研究方法,考察平台在知识传授、学习动机、学习成绩等方面的效果。研究结果可以为教育者提供参考,改善教学策略和平台设计。
在国外,信息技术课程实训平台的研究和应用相对较为成熟,有着丰富的研究成果和实践案例。国外的研究注重信息技术课程实训平台的教学设计和教学模型。研究者关注如何在平台上设计有效的教学策略和教学活动,以促进学生的主动学习和合作学习。他们还探索不同的教学模型,如问题解决、项目驱动等,来激发学生的创新思维和实践能力。一些研究聚焦于信息技术课程实训平台中的学习分析和数据挖掘。通过收集和分析学习数据,研究者可以揭示学生的学习行为和学习过程,并提供个性化的学习支持和反馈。这些研究可借鉴机器学习、数据挖掘和人工智能等技术,从大规模数据中发现学习模式和规律。
1.3研究内容
本研究旨在深入探讨信息技术课程实训平台对管理员管理的影响,并分析其与供应链管理的关联。具体的研究内容包括以下几个方面:
- 信息技术课程实训平台需求分析:通过调研和访谈等方法,深入了解教育机构和学生对于信息技术课程实训平台的需求。分析他们对于功能模块、学习资源、学习管理等方面的期望和需求,为平台的设计和开发提供指导。
- 平台设计与架构搭建:基于SSM框架、Java编程语言和MySQL数据库,设计和开发信息技术课程实训平台的核心功能模块。考虑到用户友好性、易用性和可扩展性等因素,建立合理的系统架构和数据库结构,确保平台的稳定运行和良好性能。
- 平台评估与优化:通过用户调查、实验评估等方法,对信息技术课程实训平台进行评估和优化。收集用户的反馈和意见,分析平台的效果和改进空间,为教育机构和开发者提供有益的参考和建议。
2.1Java语言
Java是一种广泛应用于企业Web应用程序开发和移动应用程序开发的计算机编程语言。它采用CORBA技术和安全模型,以保护互联网应用的数据安全性。Java还提供了全面支持Enterprise JavaBeans(EJB)、Java Servlet API、Java Server Pages(JSP)和XML技术。Java是一种面向对象的语言,通过提供基本方法来完成特定任务,使开发人员只需要了解一些概念就能编写出应用程序。相比其他语言,Java程序相对较小,其代码可以在小型设备上运行。与一般编译器和直译的编程语言不同,Java首先将源代码转换为字节码,然后将其转换为可在各种不同Java虚拟机(JVM)上执行的可执行文件。这使得Java具有跨平台的特性。尽管在早期阶段Java的执行速度较慢,但随着Java的发展,其性能得到了改进。
2.2 SSM框架
SSM是一个用于创建独立的、基于Spring的应用程序的框架。它简化了基于Java的应用程序的开发过程,提供了一种快速构建可部署的生产级应用程序的方式。它的主要特点是自动配置和约定优于配置。它通过使用默认值和自动配置来减少开发人员的配置工作量,使开发过程更加简单和高效。它还提供了一个起步依赖(Starter POM)的概念,可以一站式引入相关的依赖库和配置,以快速搭建项目。
它还具有内嵌的Web服务器,如Tomcat或Jetty,这使得应用程序可以作为一个独立的可执行JAR文件运行。此外,它还提供了健康检查、度量指标、安全性等方面的功能,帮助开发人员更好地管理和监控应用程序。它采用了Spring框架的核心功能,如依赖注入、面向切面编程等,并结合了其他开源项目,如Spring Data、Spring Security等,提供了丰富的功能和扩展性。
综上所述,SSM是一个简化了Spring应用程序开发的框架,它提供了自动配置、约定优于配置、起步依赖等特性,使得开发人员可以更加便捷地构建可部署的应用程序。它的出现极大地简化了Java开发过程,提高了开发效率和项目的可维护性。
2.3 Mysql数据库
Mysql 经过多次的更新,功能层面已经非常的丰富和完善了,从Mysql4版本到5版本进行了比较大的更新,在商业的实际使用中取得了很好的实际应用效果。最新版本的Mysql支持对信息的压缩,同时还能进行加密能更好的满足对信息安全性的需求。同时经过系统的多次更新,数据库自身的镜像功能也得到了很大的增强,运行的流畅度和易用性方面有了不小的进步,驱动的使用和创建也更加的高效快捷。最大的变动还是进行了空间信息的显示优化,能更加方便的在应用地图上进行坐标的标注和运算。强大的备份功能也保证了用户使用的过程会更加安心,同时支持的Office特性还支持用户的自行安装和使用。在信息的显示形式上也进行了不小的更新,增加了两个非常使用的显示区,一个是信息区,对表格和文字进行了分类处理,界面的显示更加清爽和具体。第二是仪表的信息控件,能在仪表信息区进行信息的显示,同时还能进行多个信息的比对,为用户的实际使用带来了很大的便捷。
第三章 系统分析
3.1需求分析
在开发研究之前,必须仔细分析系统的需求,并且进行全面的市场调研,以便确定使用者的功能需求,以便更好地定位整个系统的开发方向。在此,我们还需要对系统的性能、业务流程以及数据等方面进行深入的分析,以便系统的界面简洁易懂,功能完善。
通过对系统的可行性进行分析和讨论,我们可以确定它们能够满足哪些要求。为了确保系统的开发顺利进行,我们必须对其进行全面的评估,以确保它们符合预期的标准。如果我们没有足够的信心,就无法开发出一个功能优秀的系统,这将导致开发失败。通过对信息技术课程实训平台进行深入分析,我们可以评估该系统的有效性,并确保它能够满足我们之前提出的需求。
系统设计应该着眼于满足用户和管理者的需求,以确定其所需的功能、管理任务以及其他相关的服务。
鉴于信息技术课程实训平台的设计特性,必须确保满足以下几项要求:
(1)信息技术课程实训平台的管理员功能包括学习资源管理、课程信息管理、学生管理和考试管理等。管理员可以上传、分享和管理学习资源,发布和更新课程信息,管理学生账号和学习进度,组织和监督在线考试与测评。通过后台管理界面,管理员能够实时跟踪学生的学习进展,提供及时的反馈和指导,确保学习过程的顺利进行。管理员功能的有效运用将促进教育机构的教学管理和教学质量的提升。
(2)使用方法变得更加多样化,管理更加标准化;
(3)它提供了一个免费的渠道,以确保数据的实时有效沟通。
3.2可行性分析
3.2.1技术可行性
通过采用SSM框架,我们开发出一款功能强大、操作简便的信息技术课程实训平台,同时还建立了一个完善、安全、可靠的后台数据库,以确保其运行的稳定性和可靠性。通过采用SSM框架和Mysql数据库,我们可以轻松实现信息技术课程实训平台的设计,并且将用户角色有机地融入其中,这种创新的方式值得一试。此外,数据的完整性和多样性也为数据的有效分配和管理提供了坚实的基础。数据库安全平台是一个至关重要的组成部分,它不仅可以提升数据安全性,还可以通过提供更加灵活、智能、有效的基础控制方法,来实现对安全计算环境的支撑,从而确保数据的安全性。由于信息技术课程实训平台拥有完善的功能、免费的特性以及出色的用户体验,因此它在技术上是一个可行的选择。
3.2.2经济可行性
这个系统完全免费,无论何时只要想使用,只需要花一点点时间就可以完成。此外,还可以参与市场调研,并获得免费资源。除了这些,还可以与小伙伴一起完成更复杂、更具挑战性的项目。因此,信息技术课程实训平台的研究和开发具备巨大的经济效益,几乎不需要投入任何资金。SSM框架已经相当成熟,因此,开发系统完全不会带来任何经济负担。
3.2.3操作可行性
系统设计完成后,其可操作性得到了显著提升,管理员可以轻松访问系统,快速管理各种数据信息,而用户也可以轻松访问系统界面,通过界面导航菜单,快速查看各个功能模块,满足用户的信息需求,同时也为管理员提供了便利。此外,系统的操作也不再需要专业人员,只需要普通用户就可以轻松完成各个功能模块的操作管理。因此,我们的系统具有很高的可操作性。通过使用界面窗口,我们能够轻松地让用户进行登录。因此,只需要掌握基础的电脑操作技能,我们就能够满足您的需求。
3.3性能分析
在当今的科技背景下,性能分析的管理已经从以往的依赖手动操作转变为采取更加先进的自动化技术,以及利用大量的智能化系统,实现自动化的系统集成,从而提高了系统的运维速度,减轻了工作人员的劳作力度,提高了系统的可靠性,从而更好地满足当下的社会发展的需求,同时也大大缩短了系统的运维周期,提高了系统的整体运维能力。通过利用先进的计算机科学与互联网,我们研制出一套具有弹性的系统,以有效地降低运营成本,极大地改善用户的体验。
通过系统的开发,我们建立了一个独立的系统,采用最新的数据库技术,以满足用户的需求,实现用户角色和功能模块的完美结合,使得管理更加高效、精准,与传统的管理信息完全不同,这样一来,既可以节省资源,又能够大大提升业务处理的速度。这款学习资源拥有快速、高效、强大的功能。
3.4系统操作流程
3.4.1用户登录流程
第一步,为了保证系统的安全性,用户需要在登录窗口中输入自己的个人信息,并确保信息准确无误。如果输入的信息不正确,将会弹出提示框,导致用户登录失败,需要重新输入,如图3-1所示。

图3-1登录操作流程图
3.4.2信息添加流程
信息技术课程实训平台可以实现快速、准确地收集和处理各种信息,而且在使用过程中,只有在按照指定的界面和指定的参考文献,才能够正确地获取和处理信息,而若信息未能满足预期,就会被退出第一步,并且在第二步中,还会继续检查信息的准确性,以确保最终的结果能够满足预期的目标。

图3-2 信息添加流程图
3.4.3信息删除流程
无论是何种用户角色,只要进入了不正常的系统操作界面,就可以使用不同的信息内容来进行操作。当用户尝试删除系统中的数据时,必须先确认这些数据是否已经被删除,如果没有,就应该按照图3-3的指示进行操作,以免影响系统的正常运行。

图3-3 信息删除流程图
第四章 系统设计与实现
4.1系统架构设计
在本次研究中,我们将重点关注信息技术课程实训平台的项目概述和设计分析,并对数据库进行设计。我们将使用Mysql数据库来支持我们的系统,同时我们将采用更加人性化的操作设计,以便在系统中及时处理和反馈错误信息。
系统不仅支持用户的登录,还支持学习资源管理、课程信息管理、学生管理和考试管理等。管理员可以上传、分享和管理学习资源,发布和更新课程信息,管理学生账号和学习进度,组织和监督在线考试与测评。通过后台管理界面,管理员能够实时跟踪学生的学习进展,提供及时的反馈和指导,确保学习过程的顺利进行。管理员功能的有效运用将促进教育机构的教学管理和教学质量的提升。根据系统功能需求建立的模块关系图如下图:

图4-1管理员功能模块图
4.2开发流程设计
开发信息技术课程实训平台需要经过多个步骤,包括分析管理模块、编写代码、规划和操作,这些步骤是构建系统的关键,它们将决定系统能否达到预期的功能,并且能够在完成设计之后得到实施。在开发过程中,为了确保系统的有效性,每个阶段的开发必须严格遵循线性顺序,并且每个步骤的完成情况都要经过技术检验,以确保每个步骤的准确性,避免出现拖拽现象,从而保证系统的设计功能能够得到有效实施。
通过对系统的成功开发,我们可以看出,采用这种方法可以显著降低系统的复杂性,并且可以通过图4-2进一步证明。

图4-2开发系统流程图
4.3数据库设计
数据库系统作为一个重要的组件,其优化针对整体网络的运行非常重要。为了构建一个高效的数据库系统,我们需要明确每个元素的特征,并将它们组合在一起。
4.3.1实体ER图
数据库在系统开发过程中起着至关重要的作用,它不仅可以帮助我们确定数据库的大小,还可以帮助我们构建出有效的数据模型。为了确保数据的安全性和稳定性,我们采用了Mysql作为数据库的管理工具。
E-R图是一种有效的技术,用于将复杂的虚拟环境转换成更加精确的形式,从而更好地表达出真实的环境。这种技术不仅能够帮助我们更好地理解和掌握虚拟环境,而且还能够帮助我们更好地构建和管理复杂的网络。Mysql数据库具有出色的安全性,它可以有效地防止数据丢失和损坏,如E-R图所示,它可以有效地防止数据丢失和损坏:
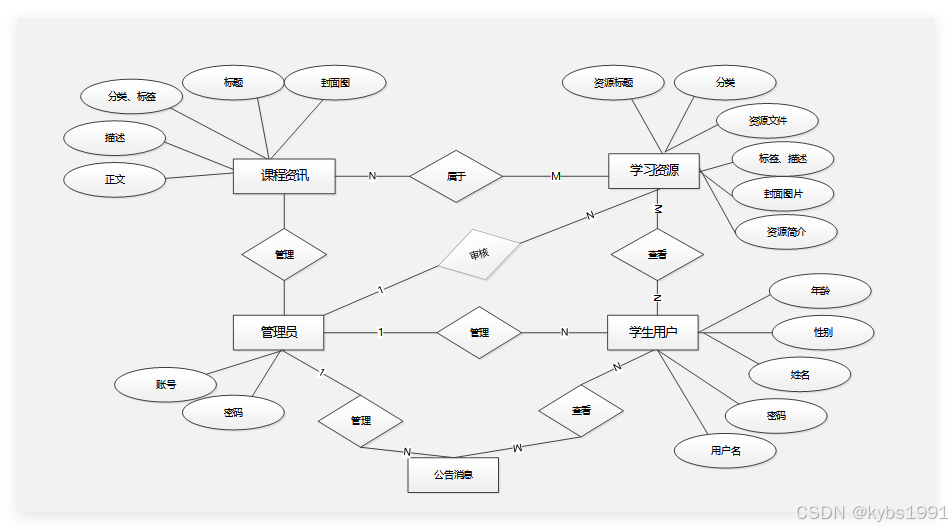
(1) 信息技术课程实训平台整体E-R图,如图4-3所示:

图4-3信息技术课程实训平台实体属性图
通过使用系统,我们可以实现多种功能,从而满足用户的各种需求。该系统的功能结构如图4-5所示,具有良好的完整性和可靠性。

图4-5系统功能结构图
4.3.2数据表
通过对数据结构的深入分析,我们可以确定哪些表格和结构之间的关系,并且可以通过验证、调整和完善,来满足用户对数据和功能的需求,从而实现数据库的有效管理。根据信息技术课程实训平台的特性,我们重新设计了数据库的概念模型,以满足其功能的需求,并且结构更加清晰明确。
表access_token (登陆访问时长)
| 编号 | 名称 | 数据类型 | 长度 | 小数位 | 允许空值 | 主键 | 默认值 | 说明 |
| 1 | token_id | int | 10 | 0 | N | Y | 临时访问牌ID | |
| 2 | token | varchar | 64 | 0 | Y | N | 临时访问牌 | |
| 3 | info | text | 65535 | 0 | Y | N | ||
| 4 | maxage | int | 10 | 0 | N | N | 2 | 最大寿命:默认2小时 |
| 5 | create_time | timestamp | 19 | 0 | N | N | CURRENT_TIMESTAMP | 创建时间: |
| 6 | update_time | timestamp | 19 | 0 | N | N | CURRENT_TIMESTAMP | 更新时间: |
| 7 | user_id | int | 10 | 0 | N | N | 0 | 用户编号: |
| 编号 | 名称 | 数据类型 | 长度 | 小数位 | 允许空值 | 主键 | 默认值 | 说明 |
| 1 | article_id | mediumint | 8 | 0 | N | Y | 文章id:[0,8388607] | |
| 2 | title | varchar | 125 | 0 | N | Y | 标题:[0,125]用于文章和html的title标签中 | |
| 3 | type | varchar | 64 | 0 | N | N | 0 | 文章分类:[0,1000]用来搜索指定类型的文章 |
| 4 | hits | int | 10 | 0 | N | N | 0 | 点击数:[0,1000000000]访问这篇文章的人次 |
| 5 | praise_len | int | 10 | 0 | N | N | 0 | 点赞数 |
| 6 | create_time | timestamp | 19 | 0 | N | N | CURRENT_TIMESTAMP | 创建时间: |
| 7 | update_time | timestamp | 19 | 0 | N | N | CURRENT_TIMESTAMP | 更新时间: |
| 8 | source | varchar | 255 | 0 | Y | N | 来源:[0,255]文章的出处 | |
| 9 | url | varchar | 255 | 0 | Y | N | 来源地址:[0,255]用于跳转到发布该文章的网站 | |
| 10 | tag | varchar | 255 | 0 | Y | N | 标签:[0,255]用于标注文章所属相关内容,多个标签用空格隔开 | |
| 11 | content | longtext | 2147483647 | 0 | Y | N | 正文:文章的主体内容 | |
| 12 | img | varchar | 255 | 0 | Y | N | 封面图 | |
| 13 | description | text | 65535 | 0 | Y | N | 文章描述 |
| 编号 | 名称 | 数据类型 | 长度 | 小数位 | 允许空值 | 主键 | 默认值 | 说明 |
| 1 | type_id | smallint | 5 | 0 | N | Y | 分类ID:[0,10000] | |
| 2 | display | smallint | 5 | 0 | N | N | 100 | 显示顺序:[0,1000]决定分类显示的先后顺序 |
| 3 | name | varchar | 16 | 0 | N | N | 分类名称:[2,16] | |
| 4 | father_id | smallint | 5 | 0 | N | N | 0 | 上级分类ID:[0,32767] |
| 5 | description | varchar | 255 | 0 | Y | N | 描述:[0,255]描述该分类的作用 | |
| 6 | icon | text | 65535 | 0 | Y | N | 分类图标: | |
| 7 | url | varchar | 255 | 0 | Y | N | 外链地址:[0,255]如果该分类是跳转到其他网站的情况下,就在该URL上设置 | |
| 8 | create_time | timestamp | 19 | 0 | N | N | CURRENT_TIMESTAMP | 创建时间: |
| 9 | update_time | timestamp | 19 | 0 | N | N | CURRENT_TIMESTAMP | 更新时间: |
| 编号 | 名称 | 数据类型 | 长度 | 小数位 | 允许空值 | 主键 | 默认值 | 说明 |
| 1 | auth_id | int | 10 | 0 | N | Y | 授权ID: | |
| 2 | user_group | varchar | 64 | 0 | Y | N | 用户组: | |
| 3 | mod_name | varchar | 64 | 0 | Y | N | 模块名: | |
| 4 | table_name | varchar | 64 | 0 | Y | N | 表名: | |
| 5 | page_title | varchar | 255 | 0 | Y | N | 页面标题: | |
| 6 | path | varchar | 255 | 0 | Y | N | 路由路径: | |
| 7 | position | varchar | 32 | 0 | Y | N | 位置: | |
| 8 | mode | varchar | 32 | 0 | N | N | _blank | 跳转方式: |
| 9 | add | tinyint | 3 | 0 | N | N | 1 | 是否可增加: |
| 10 | del | tinyint | 3 | 0 | N | N | 1 | 是否可删除: |
| 11 | set | tinyint | 3 | 0 | N | N | 1 | 是否可修改: |
| 12 | get | tinyint | 3 | 0 | N | N | 1 | 是否可查看: |
| 13 | field_add | text | 65535 | 0 | Y | N | 添加字段: | |
| 14 | field_set | text | 65535 | 0 | Y | N | 修改字段: | |
| 15 | field_get | text | 65535 | 0 | Y | N | 查询字段: | |
| 16 | table_nav_name | varchar | 500 | 0 | Y | N | 跨表导航名称: | |
| 17 | table_nav | varchar | 500 | 0 | Y | N | 跨表导航: | |
| 18 | option | text | 65535 | 0 | Y | N | 配置: | |
| 19 | create_time | timestamp | 19 | 0 | N | N | CURRENT_TIMESTAMP | 创建时间: |
| 20 | update_time | timestamp | 19 | 0 | N | N | CURRENT_TIMESTAMP | 更新时间: |
| 编号 | 名称 | 数据类型 | 长度 | 小数位 | 允许空值 | 主键 | 默认值 | 说明 |
| 1 | collect_id | int | 10 | 0 | N | Y | 收藏ID: | |
| 2 | user_id | int | 10 | 0 | N | N | 0 | 收藏人ID: |
| 3 | source_table | varchar | 255 | 0 | Y | N | 来源表: | |
| 4 | source_field | varchar | 255 | 0 | Y | N | 来源字段: | |
| 5 | source_id | int | 10 | 0 | N | N | 0 | 来源ID: |
| 6 | title | varchar | 255 | 0 | Y | N | 标题: | |
| 7 | img | varchar | 255 | 0 | Y | N | 封面: | |
| 8 | create_time | timestamp | 19 | 0 | N | N | CURRENT_TIMESTAMP | 创建时间: |
| 9 | update_time | timestamp | 19 | 0 | N | N | CURRENT_TIMESTAMP | 更新时间: |
| 编号 | 名称 | 数据类型 | 长度 | 小数位 | 允许空值 | 主键 | 默认值 | 说明 |
| 1 | comment_id | int | 10 | 0 | N | Y | 评论ID: | |
| 2 | user_id | int | 10 | 0 | N | N | 0 | 评论人ID: |
| 3 | reply_to_id | int | 10 | 0 | N | N | 0 | 回复评论ID:空为0 |
| 4 | content | longtext | 2147483647 | 0 | Y | N | 内容: | |
| 5 | nickname | varchar | 255 | 0 | Y | N | 昵称: | |
| 6 | avatar | varchar | 255 | 0 | Y | N | 头像地址:[0,255] | |
| 7 | create_time | timestamp | 19 | 0 | N | N | CURRENT_TIMESTAMP | 创建时间: |
| 8 | update_time | timestamp | 19 | 0 | N | N | CURRENT_TIMESTAMP | 更新时间: |
| 9 | source_table | varchar | 255 | 0 | Y | N | 来源表: | |
| 10 | source_field | varchar | 255 | 0 | Y | N | 来源字段: | |
| 11 | source_id | int | 10 | 0 | N | N | 0 | 来源ID: |
| 编号 | 名称 | 数据类型 | 长度 | 小数位 | 允许空值 | 主键 | 默认值 | 说明 |
| 1 | exam_question_id | mediumint | 8 | 0 | N | Y | ||
| 2 | subject_name | varchar | 255 | 0 | Y | N | 科目名称 | |
| 3 | type | varchar | 20 | 0 | Y | N | 类型 | |
| 4 | title | varchar | 255 | 0 | Y | N | 题目 | |
| 5 | question_item | varchar | 500 | 0 | Y | N | 选项 | |
| 6 | answer | varchar | 500 | 0 | Y | N | 参考答案 | |
| 7 | score | double | 9 | 2 | Y | N | 总分 | |
| 8 | create_time | timestamp | 19 | 0 | N | N | CURRENT_TIMESTAMP | 创建时间: |
| 9 | update_time | timestamp | 19 | 0 | N | N | CURRENT_TIMESTAMP | 更新时间: |
| 编号 | 名称 | 数据类型 | 长度 | 小数位 | 允许空值 | 主键 | 默认值 | 说明 |
| 1 | hits_id | int | 10 | 0 | N | Y | 点赞ID: | |
| 2 | user_id | int | 10 | 0 | N | N | 0 | 点赞人: |
| 3 | create_time | timestamp | 19 | 0 | N | N | CURRENT_TIMESTAMP | 创建时间: |
| 4 | update_time | timestamp | 19 | 0 | N | N | CURRENT_TIMESTAMP | 更新时间: |
| 5 | source_table | varchar | 255 | 0 | Y | N | 来源表: | |
| 6 | source_field | varchar | 255 | 0 | Y | N | 来源字段: | |
| 7 | source_id | int | 10 | 0 | N | N | 0 | 来源ID: |
| 编号 | 名称 | 数据类型 | 长度 | 小数位 | 允许空值 | 主键 | 默认值 | 说明 |
| 1 | learning_plan_id | int | 10 | 0 | N | Y | 学习计划ID | |
| 2 | student_users | int | 10 | 0 | Y | N | 0 | 学生用户 |
| 3 | student_name | varchar | 64 | 0 | Y | N | 学生姓名 | |
| 4 | plan_name | varchar | 64 | 0 | Y | N | 计划名称 | |
| 5 | plan_type | varchar | 64 | 0 | Y | N | 计划类型 | |
| 6 | start_time | date | 10 | 0 | Y | N | 开始时间 | |
| 7 | planned_time | date | 10 | 0 | Y | N | 计划时间 | |
| 8 | plan_objectives | text | 65535 | 0 | Y | N | 计划目标 | |
| 9 | plan_content | text | 65535 | 0 | Y | N | 计划内容 | |
| 10 | create_time | datetime | 19 | 0 | N | N | CURRENT_TIMESTAMP | 创建时间 |
| 11 | update_time | timestamp | 19 | 0 | N | N | CURRENT_TIMESTAMP | 更新时间 |
| 编号 | 名称 | 数据类型 | 长度 | 小数位 | 允许空值 | 主键 | 默认值 | 说明 |
| 1 | learning_resource_id | int | 10 | 0 | N | Y | 学习资源ID | |
| 2 | resource_title | varchar | 64 | 0 | Y | N | 资源标题 | |
| 3 | resource_classification | varchar | 64 | 0 | Y | N | 资源分类 | |
| 4 | resource_file | varchar | 255 | 0 | Y | N | 资源文件 | |
| 5 | resource_tags | varchar | 64 | 0 | Y | N | 资源标签 | |
| 6 | resource_description | varchar | 64 | 0 | Y | N | 资源描述 | |
| 7 | cover_photo | varchar | 255 | 0 | Y | N | 封面图片 | |
| 8 | resource_introduction | longtext | 2147483647 | 0 | Y | N | 资源简介 | |
| 9 | praise_len | int | 10 | 0 | N | N | 0 | 点赞数 |
| 10 | create_time | datetime | 19 | 0 | N | N | CURRENT_TIMESTAMP | 创建时间 |
| 11 | update_time | timestamp | 19 | 0 | N | N | CURRENT_TIMESTAMP | 更新时间 |
| 编号 | 名称 | 数据类型 | 长度 | 小数位 | 允许空值 | 主键 | 默认值 | 说明 |
| 1 | notice_id | mediumint | 8 | 0 | N | Y | 公告id: | |
| 2 | title | varchar | 125 | 0 | N | N | 标题: | |
| 3 | content | longtext | 2147483647 | 0 | Y | N | 正文: | |
| 4 | create_time | timestamp | 19 | 0 | N | N | CURRENT_TIMESTAMP | 创建时间: |
| 5 | update_time | timestamp | 19 | 0 | N | N | CURRENT_TIMESTAMP | 更新时间: |
| 编号 | 名称 | 数据类型 | 长度 | 小数位 | 允许空值 | 主键 | 默认值 | 说明 |
| 1 | planned_progress_id | int | 10 | 0 | N | Y | 计划进度ID | |
| 2 | student_users | int | 10 | 0 | Y | N | 0 | 学生用户 |
| 3 | student_name | varchar | 64 | 0 | Y | N | 学生姓名 | |
| 4 | plan_name | varchar | 64 | 0 | Y | N | 计划名称 | |
| 5 | plan_type | varchar | 64 | 0 | Y | N | 计划类型 | |
| 6 | start_time | date | 10 | 0 | Y | N | 开始时间 | |
| 7 | planned_time | date | 10 | 0 | Y | N | 计划时间 | |
| 8 | record_time | date | 10 | 0 | Y | N | 记录时间 | |
| 9 | progress_content | text | 65535 | 0 | Y | N | 进度内容 | |
| 10 | create_time | datetime | 19 | 0 | N | N | CURRENT_TIMESTAMP | 创建时间 |
| 11 | update_time | timestamp | 19 | 0 | N | N | CURRENT_TIMESTAMP | 更新时间 |
| 编号 | 名称 | 数据类型 | 长度 | 小数位 | 允许空值 | 主键 | 默认值 | 说明 |
| 1 | praise_id | int | 10 | 0 | N | Y | 点赞ID: | |
| 2 | user_id | int | 10 | 0 | N | N | 0 | 点赞人: |
| 3 | create_time | timestamp | 19 | 0 | N | N | CURRENT_TIMESTAMP | 创建时间: |
| 4 | update_time | timestamp | 19 | 0 | N | N | CURRENT_TIMESTAMP | 更新时间: |
| 5 | source_table | varchar | 255 | 0 | Y | N | 来源表: | |
| 6 | source_field | varchar | 255 | 0 | Y | N | 来源字段: | |
| 7 | source_id | int | 10 | 0 | N | N | 0 | 来源ID: |
| 8 | status | bit | 1 | 0 | N | N | 1 | 点赞状态:1为点赞,0已取消 |
表resource_classification (资源分类)
| 编号 | 名称 | 数据类型 | 长度 | 小数位 | 允许空值 | 主键 | 默认值 | 说明 |
| 1 | resource_classification_id | int | 10 | 0 | N | Y | 资源分类ID | |
| 2 | resource_classification | varchar | 64 | 0 | Y | N | 资源分类 | |
| 3 | create_time | datetime | 19 | 0 | N | N | CURRENT_TIMESTAMP | 创建时间 |
| 4 | update_time | timestamp | 19 | 0 | N | N | CURRENT_TIMESTAMP | 更新时间 |
| 编号 | 名称 | 数据类型 | 长度 | 小数位 | 允许空值 | 主键 | 默认值 | 说明 |
| 1 | sensitive_vocabulary_id | int | 10 | 0 | N | Y | 敏感词汇ID | |
| 2 | sensitive_vocabulary | varchar | 64 | 0 | Y | N | 敏感词汇 | |
| 3 | create_time | datetime | 19 | 0 | N | N | CURRENT_TIMESTAMP | 创建时间 |
| 4 | update_time | timestamp | 19 | 0 | N | N | CURRENT_TIMESTAMP | 更新时间 |
| 编号 | 名称 | 数据类型 | 长度 | 小数位 | 允许空值 | 主键 | 默认值 | 说明 |
| 1 | slides_id | int | 10 | 0 | N | Y | 轮播图ID: | |
| 2 | title | varchar | 64 | 0 | Y | N | 标题: | |
| 3 | content | varchar | 255 | 0 | Y | N | 内容: | |
| 4 | url | varchar | 255 | 0 | Y | N | 链接: | |
| 5 | img | varchar | 255 | 0 | Y | N | 轮播图: | |
| 6 | hits | int | 10 | 0 | N | N | 0 | 点击量: |
| 7 | create_time | timestamp | 19 | 0 | N | N | CURRENT_TIMESTAMP | 创建时间: |
| 8 | update_time | timestamp | 19 | 0 | N | N | CURRENT_TIMESTAMP | 更新时间: |
| 编号 | 名称 | 数据类型 | 长度 | 小数位 | 允许空值 | 主键 | 默认值 | 说明 |
| 1 | student_users_id | int | 10 | 0 | N | Y | 学生用户ID | |
| 2 | student_name | varchar | 64 | 0 | Y | N | 学生姓名 | |
| 3 | student_gender | varchar | 64 | 0 | Y | N | 学生性别 | |
| 4 | student_age | varchar | 64 | 0 | Y | N | 学生年龄 | |
| 5 | examine_state | varchar | 16 | 0 | N | N | 已通过 | 审核状态 |
| 6 | user_id | int | 10 | 0 | N | N | 0 | 用户ID |
| 7 | create_time | datetime | 19 | 0 | N | N | CURRENT_TIMESTAMP | 创建时间 |
| 8 | update_time | timestamp | 19 | 0 | N | N | CURRENT_TIMESTAMP | 更新时间 |
| 编号 | 名称 | 数据类型 | 长度 | 小数位 | 允许空值 | 主键 | 默认值 | 说明 |
| 1 | subject_id | int | 10 | 0 | N | Y | ||
| 2 | name | varchar | 255 | 0 | Y | N | ||
| 3 | update_time | timestamp | 19 | 0 | N | N | CURRENT_TIMESTAMP | |
| 4 | create_time | timestamp | 19 | 0 | N | N | CURRENT_TIMESTAMP |
| 编号 | 名称 | 数据类型 | 长度 | 小数位 | 允许空值 | 主键 | 默认值 | 说明 |
| 1 | exam_id | mediumint | 8 | 0 | N | Y | 考试id | |
| 2 | subject_name | varchar | 255 | 0 | Y | N | ||
| 3 | name | varchar | 32 | 0 | N | N | 考试名称:[2,32] | |
| 4 | duration | int | 10 | 0 | Y | N | 答题时长 | |
| 5 | score | double | 9 | 2 | Y | N | 总分 | |
| 6 | status | varchar | 10 | 0 | Y | N | 状态:启用、禁用 | |
| 7 | create_time | timestamp | 19 | 0 | N | N | CURRENT_TIMESTAMP | 创建时间: |
| 8 | update_time | timestamp | 19 | 0 | N | N | CURRENT_TIMESTAMP | 更新时间: |
| 9 | user_id | int | 10 | 0 | Y | N | 出题人 |
| 编号 | 名称 | 数据类型 | 长度 | 小数位 | 允许空值 | 主键 | 默认值 | 说明 |
| 1 | exam_question_id | mediumint | 8 | 0 | N | Y | ||
| 2 | subject_name | varchar | 255 | 0 | Y | N | 科目名称 | |
| 3 | type | varchar | 20 | 0 | Y | N | 类型 | |
| 4 | title | varchar | 255 | 0 | Y | N | 题目 | |
| 5 | question_item | varchar | 500 | 0 | Y | N | 选项 | |
| 6 | answer | varchar | 500 | 0 | Y | N | 参考答案 | |
| 7 | score | double | 9 | 2 | Y | N | 总分 | |
| 8 | question_order | int | 10 | 0 | Y | N | 排序 | |
| 9 | exam_id | mediumint | 7 | 0 | Y | N | 所属试卷 | |
| 10 | create_time | timestamp | 19 | 0 | N | N | CURRENT_TIMESTAMP | 创建时间: |
| 11 | update_time | timestamp | 19 | 0 | N | N | CURRENT_TIMESTAMP | 更新时间: |
| 编号 | 名称 | 数据类型 | 长度 | 小数位 | 允许空值 | 主键 | 默认值 | 说明 |
| 1 | user_answer_id | mediumint | 8 | 0 | N | Y | ||
| 2 | user_id | mediumint | 7 | 0 | N | N | 用户ID:[0,8388607]用户获取其他与用户相关的数据 | |
| 3 | exam_id | mediumint | 7 | 0 | N | N | 0 | 考试id |
| 4 | score | double | 9 | 2 | Y | N | 0.00 | 分数 |
| 5 | answers | text | 65535 | 0 | Y | N | 答案 | |
| 6 | score_detail | text | 65535 | 0 | Y | N | 评分详情 | |
| 7 | objective_score | double | 9 | 2 | Y | N | 0.00 | 客观题得分 |
| 8 | subjective_score | double | 9 | 2 | Y | N | 0.00 | 主观题得分 |
| 9 | score_state | tinyint | 4 | 0 | Y | N | 0 | 评分状态 |
| 10 | nickname | varchar | 255 | 0 | Y | N | 提交人 | |
| 11 | create_time | timestamp | 19 | 0 | N | N | CURRENT_TIMESTAMP | 创建时间: |
| 12 | update_time | timestamp | 19 | 0 | N | N | CURRENT_TIMESTAMP | 更新时间: |
| 编号 | 名称 | 数据类型 | 长度 | 小数位 | 允许空值 | 主键 | 默认值 | 说明 |
| 1 | upload_id | int | 10 | 0 | N | Y | 上传ID | |
| 2 | name | varchar | 64 | 0 | Y | N | 文件名 | |
| 3 | path | varchar | 255 | 0 | Y | N | 访问路径 | |
| 4 | file | varchar | 255 | 0 | Y | N | 文件路径 | |
| 5 | display | varchar | 255 | 0 | Y | N | 显示顺序 | |
| 6 | father_id | int | 10 | 0 | Y | N | 0 | 父级ID |
| 7 | dir | varchar | 255 | 0 | Y | N | 文件夹 | |
| 8 | type | varchar | 32 | 0 | Y | N | 文件类型 |
| 编号 | 名称 | 数据类型 | 长度 | 小数位 | 允许空值 | 主键 | 默认值 | 说明 |
| 1 | user_id | mediumint | 8 | 0 | N | Y | 用户ID:[0,8388607]用户获取其他与用户相关的数据 | |
| 2 | state | smallint | 5 | 0 | N | N | 1 | 账户状态:[0,10](1可用|2异常|3已冻结|4已注销) |
| 3 | user_group | varchar | 32 | 0 | Y | N | 所在用户组:[0,32767]决定用户身份和权限 | |
| 4 | login_time | timestamp | 19 | 0 | N | N | CURRENT_TIMESTAMP | 上次登录时间: |
| 5 | phone | varchar | 11 | 0 | Y | N | 手机号码:[0,11]用户的手机号码,用于找回密码时或登录时 | |
| 6 | phone_state | smallint | 5 | 0 | N | N | 0 | 手机认证:[0,1](0未认证|1审核中|2已认证) |
| 7 | username | varchar | 16 | 0 | N | N | 用户名:[0,16]用户登录时所用的账户名称 | |
| 8 | nickname | varchar | 16 | 0 | Y | N | 昵称:[0,16] | |
| 9 | password | varchar | 64 | 0 | N | N | 密码:[0,32]用户登录所需的密码,由6-16位数字或英文组成 | |
| 10 | | varchar | 64 | 0 | Y | N | 邮箱:[0,64]用户的邮箱,用于找回密码时或登录时 | |
| 11 | email_state | smallint | 5 | 0 | N | N | 0 | 邮箱认证:[0,1](0未认证|1审核中|2已认证) |
| 12 | avatar | varchar | 255 | 0 | Y | N | 头像地址:[0,255] | |
| 13 | open_id | varchar | 255 | 0 | Y | N | 针对获取用户信息字段 | |
| 14 | create_time | timestamp | 19 | 0 | N | N | CURRENT_TIMESTAMP | 创建时间: |
| 编号 | 名称 | 数据类型 | 长度 | 小数位 | 允许空值 | 主键 | 默认值 | 说明 |
| 1 | user_answer_id | mediumint | 8 | 0 | N | Y | ||
| 2 | subject_name | varchar | 255 | 0 | Y | N | 科目名称 | |
| 3 | question_item | varchar | 255 | 0 | Y | N | 选项 | |
| 4 | title | varchar | 255 | 0 | Y | N | 题目 | |
| 5 | type | varchar | 255 | 0 | Y | N | 题目类型 | |
| 6 | exam_id | mediumint | 7 | 0 | N | N | 0 | 考试id |
| 7 | score | double | 9 | 2 | Y | N | 0.00 | 分数 |
| 8 | answers | text | 65535 | 0 | Y | N | 用户提交的答案 | |
| 9 | answer | text | 65535 | 0 | Y | N | 参考答案 | |
| 10 | score_detail | text | 65535 | 0 | Y | N | 评分详情 | |
| 11 | objective_score | double | 9 | 2 | Y | N | 0.00 | 客观题得分 |
| 12 | subjective_score | double | 9 | 2 | Y | N | 0.00 | 主观题得分 |
| 13 | score_state | tinyint | 4 | 0 | Y | N | 0 | 评分状态 |
| 14 | nickname | varchar | 255 | 0 | Y | N | 提交人 | |
| 15 | user_id | int | 10 | 0 | N | N | 提交人ID | |
| 16 | create_time | timestamp | 19 | 0 | N | N | CURRENT_TIMESTAMP | 创建时间: |
| 17 | update_time | timestamp | 19 | 0 | N | N | CURRENT_TIMESTAMP | 更新时间: |
| 编号 | 名称 | 数据类型 | 长度 | 小数位 | 允许空值 | 主键 | 默认值 | 说明 |
| 1 | group_id | mediumint | 8 | 0 | N | Y | 用户组ID:[0,8388607] | |
| 2 | display | smallint | 5 | 0 | N | N | 100 | 显示顺序:[0,1000] |
| 3 | name | varchar | 16 | 0 | N | N | 名称:[0,16] | |
| 4 | description | varchar | 255 | 0 | Y | N | 描述:[0,255]描述该用户组的特点或权限范围 | |
| 5 | source_table | varchar | 255 | 0 | Y | N | 来源表: | |
| 6 | source_field | varchar | 255 | 0 | Y | N | 来源字段: | |
| 7 | source_id | int | 10 | 0 | N | N | 0 | 来源ID: |
| 8 | register | smallint | 5 | 0 | Y | N | 0 | 注册位置: |
| 9 | create_time | timestamp | 19 | 0 | N | N | CURRENT_TIMESTAMP | 创建时间: |
| 10 | update_time | timestamp | 19 | 0 | N | N | CURRENT_TIMESTAMP | 更新时间: |
第五章 系统实现
5.1登录模块
当管理员输入完整的自己的账户名和密码,完成图片验证后,点击“登录”按钮后,将会首先验证输入的有没有空数据,再次验证输入的账户名+密码和数据库中当前保存的用户信息是否一致,只有在一致后将会登录成功并自动跳转到信息技术课程实训平台的首页中;否则将会提示相应错误信息,用户登录界面如下图所示。

图5-1登录界面图
登录代码如下:
@PostMapping("login")
public Map<String, Object> login(@RequestBody Map<String, String> data, HttpServletRequest httpServletRequest) {
log.info("[执行登录接口]");
String username = data.get("username");
String email = data.get("email");
String phone = data.get("phone");
String password = data.get("password");
List resultList = null;
QueryWrapper wrapper = new QueryWrapper<User>();
Map<String, String> map = new HashMap<>();
5.2后台首页模块
当管理员进入信息技术课程实训平台的时候,首先映入眼帘的是系统的后台首页,后台首页展示的项目有试卷平均分统计、考试成绩统计等信息,导航有后台首页、系统用户(管理员、学生用户)、资源分类管理、学习资源管理、学习计划管理、计划进度管理、轮播图管理、公告消息管理、课程资讯管理、考试管理(科目列表、试题库、错题记录、试卷列表)等内容,首页主界面展示如下图所示。

图5-2系统后台首页界面图
5.3用户管理模块
系统用户管理:管理员负责管理系统的用户,包括管理员和学生用户的注册、登录、权限分配等操作。他们可以添加、编辑或删除用户账户,并设定相应的权限。界面如下图所示。

图5-3系统用户管理界面图
系统用户查询代码:
@RequestMapping("/get_list")
public Map<String, Object> getList(HttpServletRequest request) {
Map<String, Object> map = service.selectToPage(service.readQuery(request), service.readConfig(request));
return success(map);
}
5.4学习资源管理模块
学习资源管理:管理员负责管理学习资源的上传、发布、更新和删除等操作。学习资源包括资源标题、分类、文件、标签、描述、封面图片、简介等内容。界面如下图所示。

图5-4学习资源添加界面图
学习资源添加代码如下:
@PostMapping("/add")
@Transactional
public Map<String, Object> add(HttpServletRequest request) throws IOException {
service.insert(service.readBody(request.getReader()));
return success(1);
}
public Map<String, Object> addMap(Map<String,Object> map){
service.insert(map);
return success(1);
}
5.5学习计划管理模块
学习计划管理:管理员可以制定和管理学生用户的学习计划,包括设置学习目标、安排学习任务等。他们可以跟踪和评估学生的学习进展,并提供反馈和指导。界面如下图所示。

图5-5学习计划管理界面图
5.6公告消息管理模块
公告消息管理:管理员发布重要的公告和通知消息,向所有用户传达系统的最新动态和重要信息。他们可以编辑和删除已发布的消息。界面如下图所示。

图5-6公告消息管理界图面
5.7课程资讯管理模块
管理员管理课程的相关信息,包括教学大纲、学习目标等内容。他们可以添加、编辑和删除课程资讯,并确保信息的准确性和完整性。界面如下图所示。

图5-7课程资讯管理界面图
5.8考试管理模块
管理员管理考试相关功能,包括科目列表、试题库、错题记录、试卷列表等。他们可以添加和编辑考试科目,创建和管理试题库,并生成和发布试卷。他们还可以查看学生的答题情况和错题记录,以便进行评估和改进。界面如下图所示。

图5-8考试管理界面图
第六章 系统的测试
6.1 测试目的
虽然程序设计本身就具备一定的风险,因此,即便出现一点点的失败,也很少影响到整个的运行。然而,即便出现一点点的失败,也很少影响到整个的运行,因此,我们必须对程序进行严格的检查,及早发现和解决失败,从而确保整个系统的运行良好,从而确保其运行的持久性和稳定性。通过本章的讨论,我们可以更好地识别出存在的问题,从而有效地解决它们,尽管需要花费大量的精力,但却至关重要且不可或缺。
软件测试和开发过程有着密切的联系,它们都需要遵循严格的管理学原则,以确保软件的可靠性和可用性。然而,随着技术的发展,国内的软件测试已经取得了长足的进步,其流程更加完善,效率也更加提升。
为了验证系统的有效性,我们需要对其各个功能模块的运行情况和性能进行严格的检查和验证。一旦检查结果出现问题,我们将立即采取措施,并尽快纠正,从而为用户提供更加优质的服务。
6.2 测试方案设计
6.2.1 测试策略
1、功能测试
对于初学者而言,由于缺乏对新开发软件的全面理解,他们只能通过对照黑盒测试的方式,盲目地输入数据,而无法获得正确的反馈。然而,由于存在着漏洞,一旦输入错误的数据,就有可能导致测试失败。
2、性能测试
性能测试是一种自动化测试工具,它旨在评估软件程序的整体性能,并且可以将其与负载测试和压力测试相结合,以更好地评估系统的性能。负载测试旨在评估系统对外部负载的反应,而压力测试则可以检测出系统能够提供的最高水平服务。
6.2.2 测试分析
测试评估系统质量的方式不仅仅局限于编码和过程,而是要结合软件设计、历史需求分析等多种因素,以达到最佳效果。
软件测试应遵循以下原则:
(1)为了确保软件的可靠性,我们建议及早完成软件的测试,这样可以有效地缩短软件的开发周期,同时也可以有效地保证软件的可靠性。
(2)在进行软件测试时,应当认真处理并妥善保存所有相关计划、报告等,这样不仅可以有效地提高测试效率,而且也有助于日后系统的维护。
(3)在软件测试的全部过程中,应该特别关注聚类现象。
(4)在软件测试中,为了获得更加可靠的评估,最好避免将其与本身的系统相比较,而是采用双向的、可靠的、可比较的标准,来检验其可靠性、准确度及可操作性。
(5)我们的测试计划将严格遵循软件测试的规范和准则。
(6)对整个测试结果进行综合检查,尽量避免重复错误。
通过使用我们的系统,我们可以更好地满足用户的需求。这样一来,我们就可以大幅提升用户的使用率。
6.3 测试用例
6.3.1登录测试
表6-1登录测试用例
| 测试项 | 首页登录功能测试 |
| 输入数据 | 1、输入正确的用户名和密码,单击“登录”按钮 2、输入错误的用户名和密码,单击“登录”按钮 3、不输入用户名和密码,单击“登录”按钮 |
| 预计输出数据 | 1、数据库中存在的用户能正确登录。结果弹出主界面。 2、错误的或者无效用户登录,登录系统失败。 3、输入用户名或密码信息为空,登录系统失败。 |
使用上述测试用例对前台首页登录界面进行测试,当在用户名输入框中输入正确的用户名和密码时候,系统将弹出登录成功信息提示对话框。 使用上述测试用例对前台首页登录界面进行测试,当在用户名输入框中输入错误的或无效的用户名时,系统将弹出错误信息提示对话框。通过测试可以观察到实现的运行结果与测试用例中预计输出的结果是相符的,所以测试通过。
6.3.2学习资源管理测试
| 学习资源名称 | 资源类别 | 文件 | 状态 |
| 1 | A | A | 有效 |
| 2 | B | B | 有效 |
| 3 | C | C | 结束 |
| 4 | D | D | 有效 |
添加时应注意事项:
管理员添加学习资源时必须添加已存在的学习资源类别,若该学习资源不属于现有的所有类别,则应该先添加学习资源类别。下表描述了添加学习资源进行测试的用例,主要是为了防止添加学习资源时出现异常和存在的漏洞。
| 输入 | 输出 | ||
| 学习资源名称 | 资源类别 | 图片 | |
| 空 | 参数错误 | ||
| 空 | 参数错误 | ||
| 空 | 请选择上传图片 | ||
| A | 1 | a.jpg | 添加成功 |
6.3.3考试管理测试
名称:考试管理测试。目的:测试考试管理界面。 内容:口令的输入,合法性检查,合理性检查,界面的显示控制。下表描述了考试管理的测试用例,防止出错。
表6-4考试管理测试用例
| 输入 | 输出 | ||
| 用户ID | 试题名称 | 数量 | |
| 11 | 1 | 1 | 添加成功 |
| 22 | 试题A | 请填写数量 | |
| 33 | 试题B | a | 添加失败 |
6.3.4课程资讯添加测试
名称:课程资讯添加测试。目的:测试课程资讯添加界面。 内容:口令的输入,合法性检查,合理性检查,界面的显示控制。下表描述了课程资讯添加的测试用例,防止出错。
表6-4课程资讯添加测试用例
| 输入 | 输出 | ||
| 用户ID | 资讯名称 | 资讯类别 | |
| 11 | 1 | 1 | 添加成功 |
| 22 | 资讯 | 请填写资讯标题 | |
| 33 | 资讯 | a | 添加失败 |
出库时,首先判断学习资源类别是否符合规则,若不符合规则限制,则提示学习资源不符合限制。
6.4 测试结果
经过严格的测试,我们发现该系统的性能非常出色,它的精度、可靠性、稳健性都达到了极高的水平,而且它还支持快速、精细的点击操作,使用者的使用感受更加良好。此外,它还支持各种主流浏览器,满足不同的使用要求。
结 论
经过长时间的努力,我终于完成了这项系统设计。在此期间,我深入研究了系统开发中所涉及的相关知识,并且发现了自身的不足,从而更好地掌握了必要的应用技能,进一步的学习使我的知识储备更加丰富,最终完成了这项艰巨的任务。当面临挑战时,我会立即向老师寻求帮助,并利用专业的网络资源和论坛平台,以期望能够一步步地克服困境。系统设计过程不容易,你需要不断充实自己,有勇气克服困难。尽管系统开发的一些功能尚未完善,但我仍然会尽最大努力去改进,以便让用户体验更加出色。这次成功的尝试,让我感到无比欣慰,因为它是我第一次尝试,而且我会继续努力,打造出更加出色的系统。
当初,因为对一些编程语言的系统实施方法并不十分精通,使得开发变得极其艰巨。然而,最终,我成功克服了重重挑战。从而,我也深刻认识到,只要努力,才能够改善自身的专业水平,从而为未来的职业及生涯打下坚实的基础。经历了毕业设计的挑战,让我收获颇丰。最初,由于缺乏相关的开发知识,只能逐步尝试,但随着时间的推移,越来越了解了相关的文献与资料,并且能够成功地将其应用到实践当中。此外,该系统提供了强大的支持,让我能够更好地完成论文的撰写,并且拥抱挑战,以及探索生活中的各种未知。通过毕业设计,我深刻地体验到了如何把所掌握的理论转化为可行的行动。这使得我明白,要想取得成功,就需要不断努力,坚定地走下去。
参考文献
[1]袁爱平,陈畅,孙士兵,符春.基于SSM框架的高校学生信息管理系统设计与实现[J].工业控制计算机,2023,36(12):127-129.
[2]赵崇阳,王萌,张久建.基于深度学习的心理智能测评系统设计[J].自动化与仪器仪表,2023,(12):104-108.
[3]单厚信,刘舒心,程文远,陈云生.基于SSM架构的图书资料管理系统设计与实现[J].现代信息科技,2023,7(23):46-51.
[4]金敏.基于虚拟现实技术的心理健康状况测评系统[J].信息技术,2023,(11):17-21+27.
[5]赵茜,操心慧,程雪平,张丽娟,杨慧.基于区块链技术的性格测评管理系统设计[J].现代计算机,2023,29(22):104-107+112.
[6]王敏.基于SSM的高校学生综合测评管理系统设计与实现[J].电脑知识与技术,2023,19(29):59-62+70.
[7]李俊鹏.基于MVC模式的心理测评系统设计与实现[J].电子设计工程,2023,31(15):52-55.
[8]程书玲.基于SSM框架的健康管理系统的设计及实现[J].黑龙江科学,2023,14(08):140-143.
[9]皇甫若桐.基于SSM的环境监测管理系统设计[J].集成电路应用,2023,40(02):340-341.
[10]赵静.基于SSM+VUE框架的企业合规管理系统[J].数字通信世界,2022,(11):17-19.
[11]王森琛.基于SSM的农业种植管理系统的设计与实现[J].南方农机,2022,53(20):84-86.
[12]唐小玲.基于SSM框架的资质管理系统开发解析[J].科学技术创新,2022,(26):80-83.
[13]Zheng Hongying.A Study on the Design of English Speaking Examination System Based on SSM Framework[J].Journal of Sensors,2022,2022
[14]Zhu ZiJian,Ma YueBo,Dan BingBing,Zhao RuJin,Liu EnHai,Zhu ZiFa.ISSM-ELM - a guide star selection for a small-FOV star sensor based on the improved SSM and extreme learning machine.[J].Applied optics,2022,61(22):6443-6452.
[15]Wang Shunzeng,Hong Ling,Jiang Jun.Evaluation on spectral submanifold based reduced models of a rotor/stator rubbing system with cross-coupling stiffness[J].International Journal of Mechanical Sciences,2022,228.
致 谢
信息技术课程实训平台的完成,如何实现的更好,其中付出的努力是很大的,这段时光将会终身难忘。
信息技术课程实训平台可以顺利完成,首先,我要感谢我的指导老师,他在我遇到设计问题时及时帮助了我,并在我对设计感到困惑时给了我充分的指导。在他的帮助下,我可以完成高质量的毕业设计。在信息技术课程实训平台和开发中,指导老师提出了许多实用的意见和建议,并为我提供了大量相关的研究资料,使我对设计有了更深入的了解。只有在老师的指导下,才能在毕业设计中取得成功。在此,我要向指导老师表示深深的谢意。
在此,我还要感谢我的同学们,他们为我的设计提供了许多参考意见,并与我讨论了设计中的问题,从而使我的设计一步一步走向成熟。
请关注点赞+私信博主,免费领取项目源码
873

被折叠的 条评论
为什么被折叠?



