摘 要
在当今时代,网络无处不在,影响着我们的生活、工作以及学习,其覆盖的范围十分广泛,现在人们经常通过网络获取信息,因为通过网络获取信息方便、快捷,只需要一台联网电脑就可以实现,因此为了给普通用户提供一个网络进行航班信息查询、购买的平台,开发了本飞机票预定管理系统。
本飞机票预定管理系统主要针对普通用户对航班信息的查询、航班预订方面开发的,目的是给普通用户提供一个便捷的购买环境,让普通用户随时随地,只要联网登录到系统当中就能够对航班信息进行查询、预订航班、退票等,解决了传统点对点的见面购买方式的弊端,使其购买方式更加直接、快捷、广泛。
此飞机票预定管理系统采用了SSM框架进行开发,采用Java语言,使用了MySQL这一数据库,主要实现用户对航班的查询、航班信息、通知公告的管理以及管理员管理的功能,满足飞机票购买的需求。
关键词:SSM;Java语言;飞机票预定管理系统 ;MySQL
Abstract
In today's era, the internet is everywhere, affecting our lives, work, and learning. Its coverage is very extensive. People often obtain information through the internet now. Because obtaining information through the internet is convenient and fast, it only requires a networked computer to achieve. Therefore, in order to provide ordinary users with a platform for querying and purchasing flight information through the internet, this aircraft ticket reservation management system has been developed.
This aircraft ticket booking management system is mainly developed for ordinary users to query flight information and book flights. The purpose is to provide a convenient purchasing environment for ordinary users, allowing them to query flight information, book flights, refund tickets, etc. anytime and anywhere as long as they log in to the system through the internet. This solves the drawbacks of traditional point-to-point face-to-face purchasing methods, making their purchasing methods more direct, fast, and extensive.
This aircraft ticket reservation management system is developed using the SSM framework, Java language, and MySQL database. It mainly realizes the functions of users querying flights, managing flight information, notification announcements, and administrator management, meeting the needs of aircraft ticket purchase.
Keywords: SSM; Java language; Air ticket reservation management system; MySQL
目录
1 绪论
1.1 研究背景
随着全球化的加速和人们生活水平的提高,航空旅行已成为日常出行的重要方式之一。这种增长趋势对飞机票管理系统的效率和功能提出了更高的要求。传统的飞机票管理多依赖于手工操作或简单的计算机系统,存在信息更新不及时、查询不便、售票效率低下等问题。这些问题不仅影响了旅客的出行体验,也增加了航空公司的运营成本。信息技术的飞速发展,尤其是互联网和大数据技术的应用,为飞机票管理系统的现代化提供了可能。通过利用这些技术,可以实现航班信息的实时更新和共享,提高售票效率,优化航空公司的资源配置。随着客户需求的多样化,航空公司需要提供更加便捷、快速的订票服务。基于JAVA的飞机票预定管理系统可以通过实现机票查询、预订、支付等功能,为旅客提供一站式的服务体验。。该系统通过利用JAVA等先进技术,旨在解决传统管理方式中存在的问题,提高飞机票管理的效率和准确性,为旅客和航空公司带来更好的服务体验和经济效益。
提升客户体验:该系统能够提供直观、便捷的界面,使得旅客能够随时随地查询航班信息、预订机票、支付费用等操作,大大节省了客户的时间和精力,提升了出行体验。
提高管理效率:通过自动化的预定管理系统,航空公司可以实时更新航班信息,快速响应客户需求,减少人工操作,降低出错率,从而提高管理效率。
优化资源配置:系统能够收集并分析大量的数据,帮助航空公司预测客流量,合理调配运力,优化座位管理,减少资源浪费,降低运营成本。
提升市场竞争力:在激烈的市场竞争中,一个高效的飞机票预定管理系统能够为航空公司提供竞争优势。通过提供优质的服务,吸引更多的客户,增强品牌影响力和市场竞争力。
推动技术创新:基于JAVA的飞机票预定管理系统的开发,需要运用多种信息技术,如数据库技术、Web开发技术、网络安全技术等。这一过程将推动相关技术的创新和应用,促进信息技术领域的发展。
适应市场需求变化:客户需求是不断变化的,一个灵活的飞机票预定管理系统能够迅速适应这些变化。通过系统的不断升级和完善,航空公司可以为客户提供更加多样化、个性化的服务,满足市场需求。
促进数字化转型:随着数字化时代的到来,越来越多的企业开始注重数字化转型。基于JAVA的飞机票预定管理系统的研究,有助于航空公司实现数字化转型,提升企业的整体运营效率和服务质量。
2 飞机票预定管理系统系统分析
2.1 可行性分析
可行性分析是系统分析的第一步,通过可行性分析我们可以得出系统是不是值得开发,如果系统的开发是不可信的,那么就没有必要再进行下面的操作,对于本飞机票预定管理系统,在可行性方面进行了技术、经济以及操作的分析。
对于基于JAVA的飞机票预定管理系统的可行性分析,我们可以从以下几个方面来探讨:
2.1.1 技术可行性分析
JAVA作为一种成熟的编程语言,拥有跨平台、面向对象、安全性高等优势,适合开发复杂且要求稳定性的系统。当前有众多成熟的JAVA开发框架(如Spring、Hibernate等)和开发工具(如Eclipse、IntelliJ IDEA等),可以大大缩短开发周期,提高开发效率。如MySQL、Oracle等关系型数据库可以高效、稳定地存储和管理大量的航班和机票数据,为系统提供强大的数据支持。JAVA提供了丰富的网络通信技术,如Socket、Servlet等,可以实现客户端与服务器之间的有效通信。
2.1.2 经济可行性分析
虽然JAVA及其相关技术的授权和工具可能需要一定的费用,但考虑到其带来的长期效益,这些成本是合理的。JAVA具有良好的可维护性和可扩展性,可以降低后期的维护成本。一个高效的飞机票预定管理系统可以提高航空公司的管理效率,优化资源配置,降低运营成本,从而增加收益。
2.1.3 操作可行性分析
系统应设计简洁明了的用户界面,使得用户能够轻松上手,快速完成机票的查询、预订等操作。系统应提供清晰的操作指南和帮助文档,方便用户随时查看和学习。系统应具备良好的稳定性,能够处理各种异常情况,确保用户数据的安全。
2.1.4社会可行性分析
随着航空旅行的普及和市场竞争的加剧,一个高效、稳定的飞机票预定管理系统对于航空公司来说是必不可少的。系统的开发和使用应符合相关法律法规的要求,确保数据的合法性和安全性。系统的开发和使用应尽可能减少对环境的影响,如降低能源消耗、减少废弃物排放等。
2.2 系统性能分析
系统的性能方面主要是从系统的安全性、存储性、可靠性、易学性、稳定性等方面进行分析:
(1)安全性:系统的安全问题是开发者首先要考虑的,如果系统存在安全隐患,可能使得用户个人信息被泄露,给用户带来困扰,造成损失。
(2)储存性:因为是面向普通用户的交社交系统,使用的用户会比较多,而且登录后要发布帖子进行交流以及对个人信息的顾客,那就需要一个强大的数据库来进行数据的存储,对数据库的要求是非常严格的,本系统选用的是MYSQL数据库,MYSQL的运行速度很快,执行命令的速度也非常快,而且体积小。
(3)可靠性:可靠性指的是用户在进行飞机票预定管理系统信息添加、查询以及管理的时候,能够按照用户的指示进行显示信息,如果用户点击查询航班信息信息,显示出来的是其他信息,那就违背用户的初衷。
(4)易学性:系统的开发面向对象学历不尽相同,所有在开发的时候要考虑系统操作应该简单,不需要进行任何学习、培训,只能上网的用户就可以操作。
(5)稳定性:系统在运行方面要很稳定,系统的界面、字体要清楚,没有失真现象,给用户以良好的体验。
(6)可拓展性:本飞机票预定管理系统的功能还有待完善,因此系统要有很好的拓展性,方便后期功能更新维护。
2.3 系统功能分析
飞机票预定管理系统中采用了Java的SSM框架进行开发,在数据库上选择MYSQL,在功能上飞机票预定管理系统我划分为了普通系统用户模块、社长系统用户模块和管理员模块这三大部分。
普通系统用户模块:
(1)用户注册登录:游客可以随时进入到系统中,对系统中的信息浏览,但是想要实现航班信息信息的收藏评论等,就必须有这个系统的账号,如果没有账号的话,可以注册成会员用户进行相关的操作,同时用户还可以对个人信息以及操作的信息进行管控。
(2)查看飞机票预定管理系统的首页信息:飞机票预定管理系统的首页信息包含了首页、通知公告、航班信息、个人中心。
(3)通知公告:用户点击“通知公告”菜单显示管理员在后台发布的所有的通知公告信息,可以查看通知公告详情。
(4)航班信息:用户点击“航班信息”菜单显示所有的航班信息信息,可以按照条件进行航班信息的筛选或者输入关键词进行局部搜索,点击可以进入航班信息详细展示界面,在此界面用户可以收藏、点赞和预订。
(5)我的账户:用户点击“我的账户”可以对个人资料以及密码进行更新。
(6)个人中心:用户点击“个人中心”,可以查询预订机票、退票申请、机票改签、改签回复和收藏的所有信息。
管理员管理模块:
- 登录:管理员在后台可以输入用户名+密码进行登录,管理员的用户名和密码是在数据库中直接设定好的。
- 系统管理:管理员点击“系统管理”菜单对首页展示的轮播图以及通知公告进行增删改查。
- 系统用户:管理员点击“系统用户”菜单可以对系统中存在的用户进行管理,包含了管理员用户和普通用户、社长用户。
- 客机信息管理:管理员可以查看客机信息管理中的类型列表,进行重置、删除等操作,也可以添加航班信息。
- 城市名称管理:管理员可以查看城市名称管理中的信息列表,进行重置、删除等操作,也可以添加城市名称。
- 预订机票管理:管理员可以查看预订机票管理中的信息列表,进行重置、删除等操作。
- 退票申请管理:管理员可以查看退票申请管理中的活动列表,进行重置、删除等操作。
- 机票改签管理:管理员可以查看参加机票改签中的活动列表,进行重置、删除等操作。
- 改签回复管理:管理员可以查看改签回复管理中的信息列表,进行重置、删除等操作。
2.4 系统用例分析
系统的用例展示的是系统功能与用户之间的关系,通过用例的方式能够直观的展示出来,本飞机票预定管理系统的完整UML用例图分别是图2-1、图2-2。

图2-1 飞机票预定管理系统前台用户角色用例图

3 飞机票预定管理系统总体设计
本章主要讨论的内容包括飞机票预定管理系统的功能模块设计、数据库系统设计。
3.1 系统功能模块设计
3.1.1整体功能模块设计
本飞机票预定管理系统是一个集信息查询、发布、管理为一体的平台,在功能上实现了前台和后台两部分的功能,根据第三章的系统功能分析,得出本飞机票预定管理系统的功能模块图,如图3-1所示。

图3-1 飞机票预定管理系统功能模块图
3.1.2系统用户模块设计
本飞机票预定管理系统是一个通过浏览器自主查询、交流的平台,用户想要参与进来,必须有账号和密码,登录后方可交流,管理员则实现对用户的管控,如下图:

图3-2系统用户模块结构图
3.1.3航班信息模块设计
飞机票预定管理系统为用户提供了一个航班信息查询的平台,管理员在后台实现对航班信息的管理,具体的结构图如下:

图3-3资讯管理模块结构图
3.2 数据库设计
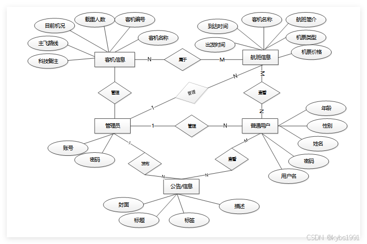
3.2.1 数据库概念结构设计
在数据库概念模型设计的时候,一般都采用E-R实体图进行展示,在实体图中可以展示出数据库表中的所有字段名称,本飞机票预定管理系统中的数据库E-R模型图如下图所示。

3.2.2 数据库逻辑结构设计
通过上一小节中飞机票预定管理系统中总E-R关系图上得出一共需要创建很多个数据表。在此我主要罗列几个主要的数据库表结构设计。
| 编号 | 名称 | 数据类型 | 长度 | 小数位 | 允许空值 | 主键 | 默认值 | 说明 |
| 1 | token_id | int | 10 | 0 | N | Y | 临时访问牌ID | |
| 2 | token | varchar | 64 | 0 | Y | N | 临时访问牌 | |
| 3 | info | text | 65535 | 0 | Y | N | ||
| 4 | maxage | int | 10 | 0 | N | N | 2 | 最大寿命:默认2小时 |
| 5 | create_time | timestamp | 19 | 0 | N | N | CURRENT_TIMESTAMP | 创建时间: |
| 6 | update_time | timestamp | 19 | 0 | N | N | CURRENT_TIMESTAMP | 更新时间: |
| 7 | user_id | int | 10 | 0 | N | N | 0 | 用户编号: |
| 编号 | 名称 | 数据类型 | 长度 | 小数位 | 允许空值 | 主键 | 默认值 | 说明 |
| 1 | auth_id | int | 10 | 0 | N | Y | 授权ID: | |
| 2 | user_group | varchar | 64 | 0 | Y | N | 用户组: | |
| 3 | mod_name | varchar | 64 | 0 | Y | N | 模块名: | |
| 4 | table_name | varchar | 64 | 0 | Y | N | 表名: | |
| 5 | page_title | varchar | 255 | 0 | Y | N | 页面标题: | |
| 6 | path | varchar | 255 | 0 | Y | N | 路由路径: | |
| 7 | position | varchar | 32 | 0 | Y | N | 位置: | |
| 8 | mode | varchar | 32 | 0 | N | N | _blank | 跳转方式: |
| 9 | add | tinyint | 3 | 0 | N | N | 1 | 是否可增加: |
| 10 | del | tinyint | 3 | 0 | N | N | 1 | 是否可删除: |
| 11 | set | tinyint | 3 | 0 | N | N | 1 | 是否可修改: |
| 12 | get | tinyint | 3 | 0 | N | N | 1 | 是否可查看: |
| 13 | field_add | text | 65535 | 0 | Y | N | 添加字段: | |
| 14 | field_set | text | 65535 | 0 | Y | N | 修改字段: | |
| 15 | field_get | text | 65535 | 0 | Y | N | 查询字段: | |
| 16 | table_nav_name | varchar | 500 | 0 | Y | N | 跨表导航名称: | |
| 17 | table_nav | varchar | 500 | 0 | Y | N | 跨表导航: | |
| 18 | option | text | 65535 | 0 | Y | N | 配置: | |
| 19 | create_time | timestamp | 19 | 0 | N | N | CURRENT_TIMESTAMP | 创建时间: |
| 20 | update_time | timestamp | 19 | 0 | N | N | CURRENT_TIMESTAMP | 更新时间: |
| 编号 | 名称 | 数据类型 | 长度 | 小数位 | 允许空值 | 主键 | 默认值 | 说明 |
| 1 | book_a_flight_ticket_id | int | 10 | 0 | N | Y | 预订机票ID | |
| 2 | flight_number | varchar | 64 | 0 | Y | N | 航班编号 | |
| 3 | destination_city | varchar | 64 | 0 | Y | N | 目的城市 | |
| 4 | ticket_type | varchar | 64 | 0 | Y | N | 机票类型 | |
| 5 | air_ticket_prices | int | 10 | 0 | Y | N | 0 | 机票价格 |
| 6 | departure_city | varchar | 64 | 0 | Y | N | 出发城市 | |
| 7 | departure_time | varchar | 64 | 0 | Y | N | 出发时间 | |
| 8 | booking_time | date | 10 | 0 | Y | N | 预定时间 | |
| 9 | regular_users | int | 10 | 0 | Y | N | 0 | 普通用户 |
| 10 | user_name | varchar | 64 | 0 | Y | N | 用户姓名 | |
| 11 | user_phone_number | varchar | 64 | 0 | Y | N | 用户电话 | |
| 12 | user_gender | varchar | 64 | 0 | Y | N | 用户性别 | |
| 13 | id_number | varchar | 64 | 0 | Y | N | 身份证号 | |
| 14 | examine_state | varchar | 16 | 0 | N | N | 未审核 | 审核状态 |
| 15 | pay_state | varchar | 16 | 0 | N | N | 未支付 | 支付状态 |
| 16 | pay_type | varchar | 16 | 0 | Y | N | 支付类型: 微信、支付宝、网银 | |
| 17 | create_time | datetime | 19 | 0 | N | N | CURRENT_TIMESTAMP | 创建时间 |
| 18 | update_time | timestamp | 19 | 0 | N | N | CURRENT_TIMESTAMP | 更新时间 |
表change_signature_reply (改签回复)
| 编号 | 名称 | 数据类型 | 长度 | 小数位 | 允许空值 | 主键 | 默认值 | 说明 |
| 1 | change_signature_reply_id | int | 10 | 0 | N | Y | 改签回复ID | |
| 2 | reply_time | datetime | 19 | 0 | Y | N | 回复时间 | |
| 3 | reply_content | text | 65535 | 0 | Y | N | 回复内容 | |
| 4 | regular_users | int | 10 | 0 | Y | N | 0 | 普通用户 |
| 5 | user_name | varchar | 64 | 0 | Y | N | 用户姓名 | |
| 6 | flight_number | varchar | 64 | 0 | Y | N | 航班编号 | |
| 7 | destination_city | varchar | 64 | 0 | Y | N | 目的城市 | |
| 8 | departure_city | varchar | 64 | 0 | Y | N | 出发城市 | |
| 9 | ticket_type | varchar | 64 | 0 | Y | N | 机票类型 | |
| 10 | air_ticket_prices | int | 10 | 0 | Y | N | 0 | 机票价格 |
| 11 | create_time | datetime | 19 | 0 | N | N | CURRENT_TIMESTAMP | 创建时间 |
| 12 | update_time | timestamp | 19 | 0 | N | N | CURRENT_TIMESTAMP | 更新时间 |
| 编号 | 名称 | 数据类型 | 长度 | 小数位 | 允许空值 | 主键 | 默认值 | 说明 |
| 1 | city_name_id | int | 10 | 0 | N | Y | 城市名称ID | |
| 2 | city_name | varchar | 64 | 0 | Y | N | 城市名称 | |
| 3 | create_time | datetime | 19 | 0 | N | N | CURRENT_TIMESTAMP | 创建时间 |
| 4 | update_time | timestamp | 19 | 0 | N | N | CURRENT_TIMESTAMP | 更新时间 |
| 编号 | 名称 | 数据类型 | 长度 | 小数位 | 允许空值 | 主键 | 默认值 | 说明 |
| 1 | collect_id | int | 10 | 0 | N | Y | 收藏ID: | |
| 2 | user_id | int | 10 | 0 | N | N | 0 | 收藏人ID: |
| 3 | source_table | varchar | 255 | 0 | Y | N | 来源表: | |
| 4 | source_field | varchar | 255 | 0 | Y | N | 来源字段: | |
| 5 | source_id | int | 10 | 0 | N | N | 0 | 来源ID: |
| 6 | title | varchar | 255 | 0 | Y | N | 标题: | |
| 7 | img | varchar | 255 | 0 | Y | N | 封面: | |
| 8 | create_time | timestamp | 19 | 0 | N | N | CURRENT_TIMESTAMP | 创建时间: |
| 9 | update_time | timestamp | 19 | 0 | N | N | CURRENT_TIMESTAMP | 更新时间: |
| 编号 | 名称 | 数据类型 | 长度 | 小数位 | 允许空值 | 主键 | 默认值 | 说明 |
| 1 | comment_id | int | 10 | 0 | N | Y | 评论ID: | |
| 2 | user_id | int | 10 | 0 | N | N | 0 | 评论人ID: |
| 3 | reply_to_id | int | 10 | 0 | N | N | 0 | 回复评论ID:空为0 |
| 4 | content | longtext | 2147483647 | 0 | Y | N | 内容: | |
| 5 | nickname | varchar | 255 | 0 | Y | N | 昵称: | |
| 6 | avatar | varchar | 255 | 0 | Y | N | 头像地址:[0,255] | |
| 7 | create_time | timestamp | 19 | 0 | N | N | CURRENT_TIMESTAMP | 创建时间: |
| 8 | update_time | timestamp | 19 | 0 | N | N | CURRENT_TIMESTAMP | 更新时间: |
| 9 | source_table | varchar | 255 | 0 | Y | N | 来源表: | |
| 10 | source_field | varchar | 255 | 0 | Y | N | 来源字段: | |
| 11 | source_id | int | 10 | 0 | N | N | 0 | 来源ID: |
| 编号 | 名称 | 数据类型 | 长度 | 小数位 | 允许空值 | 主键 | 默认值 | 说明 |
| 1 | flight_information_id | int | 10 | 0 | N | Y | 航班信息ID | |
| 2 | departure_city | varchar | 64 | 0 | Y | N | 出发城市 | |
| 3 | boarding_airport | varchar | 64 | 0 | Y | N | 登机机场 | |
| 4 | destination_city | varchar | 64 | 0 | Y | N | 目的城市 | |
| 5 | disembarking_airport | varchar | 64 | 0 | Y | N | 下机机场 | |
| 6 | flight_number | varchar | 64 | 0 | N | N | 航班编号 | |
| 7 | route_diagram | varchar | 255 | 0 | Y | N | 航线图示 | |
| 8 | shift_name | varchar | 64 | 0 | Y | N | 班次名称 | |
| 9 | departure_time | datetime | 19 | 0 | Y | N | 出发时间 | |
| 10 | arrival_time | datetime | 19 | 0 | Y | N | 到达时间 | |
| 11 | name_of_the_aircraft | varchar | 64 | 0 | Y | N | 客机名称 | |
| 12 | passenger_aircraft_number | varchar | 64 | 0 | Y | N | 客机编号 | |
| 13 | flight_introduction | varchar | 64 | 0 | Y | N | 航班简介 | |
| 14 | ticket_type | varchar | 64 | 0 | Y | N | 机票类型 | |
| 15 | air_ticket_prices | int | 10 | 0 | Y | N | 0 | 机票价格 |
| 16 | hits | int | 10 | 0 | N | N | 0 | 点击数 |
| 17 | praise_len | int | 10 | 0 | N | N | 0 | 点赞数 |
| 18 | recommend | int | 10 | 0 | N | N | 0 | 智能推荐 |
| 19 | create_time | datetime | 19 | 0 | N | N | CURRENT_TIMESTAMP | 创建时间 |
| 20 | update_time | timestamp | 19 | 0 | N | N | CURRENT_TIMESTAMP | 更新时间 |
| 编号 | 名称 | 数据类型 | 长度 | 小数位 | 允许空值 | 主键 | 默认值 | 说明 |
| 1 | hits_id | int | 10 | 0 | N | Y | 点赞ID: | |
| 2 | user_id | int | 10 | 0 | N | N | 0 | 点赞人: |
| 3 | create_time | timestamp | 19 | 0 | N | N | CURRENT_TIMESTAMP | 创建时间: |
| 4 | update_time | timestamp | 19 | 0 | N | N | CURRENT_TIMESTAMP | 更新时间: |
| 5 | source_table | varchar | 255 | 0 | Y | N | 来源表: | |
| 6 | source_field | varchar | 255 | 0 | Y | N | 来源字段: | |
| 7 | source_id | int | 10 | 0 | N | N | 0 | 来源ID: |
| 编号 | 名称 | 数据类型 | 长度 | 小数位 | 允许空值 | 主键 | 默认值 | 说明 |
| 1 | notice_id | mediumint | 8 | 0 | N | Y | 公告id: | |
| 2 | title | varchar | 125 | 0 | N | N | 标题: | |
| 3 | content | longtext | 2147483647 | 0 | Y | N | 正文: | |
| 4 | create_time | timestamp | 19 | 0 | N | N | CURRENT_TIMESTAMP | 创建时间: |
| 5 | update_time | timestamp | 19 | 0 | N | N | CURRENT_TIMESTAMP | 更新时间: |
表passenger_aircraft_information (客机信息)
| 编号 | 名称 | 数据类型 | 长度 | 小数位 | 允许空值 | 主键 | 默认值 | 说明 |
| 1 | passenger_aircraft_information_id | int | 10 | 0 | N | Y | 客机信息ID | |
| 2 | name_of_the_aircraft | varchar | 64 | 0 | Y | N | 客机名称 | |
| 3 | passenger_aircraft_number | varchar | 64 | 0 | Y | N | 客机编号 | |
| 4 | load_capacity | varchar | 64 | 0 | Y | N | 载重人数 | |
| 5 | current_machine_condition | varchar | 64 | 0 | Y | N | 目前机况 | |
| 6 | main_flight_route | varchar | 64 | 0 | Y | N | 主飞路线 | |
| 7 | airplane_remarks | text | 65535 | 0 | Y | N | 客机备注 | |
| 8 | create_time | datetime | 19 | 0 | N | N | CURRENT_TIMESTAMP | 创建时间 |
| 9 | update_time | timestamp | 19 | 0 | N | N | CURRENT_TIMESTAMP | 更新时间 |
| 编号 | 名称 | 数据类型 | 长度 | 小数位 | 允许空值 | 主键 | 默认值 | 说明 |
| 1 | praise_id | int | 10 | 0 | N | Y | 点赞ID: | |
| 2 | user_id | int | 10 | 0 | N | N | 0 | 点赞人: |
| 3 | create_time | timestamp | 19 | 0 | N | N | CURRENT_TIMESTAMP | 创建时间: |
| 4 | update_time | timestamp | 19 | 0 | N | N | CURRENT_TIMESTAMP | 更新时间: |
| 5 | source_table | varchar | 255 | 0 | Y | N | 来源表: | |
| 6 | source_field | varchar | 255 | 0 | Y | N | 来源字段: | |
| 7 | source_id | int | 10 | 0 | N | N | 0 | 来源ID: |
| 8 | status | bit | 1 | 0 | N | N | 1 | 点赞状态:1为点赞,0已取消 |
| 编号 | 名称 | 数据类型 | 长度 | 小数位 | 允许空值 | 主键 | 默认值 | 说明 |
| 1 | regular_users_id | int | 10 | 0 | N | Y | 普通用户ID | |
| 2 | user_name | varchar | 64 | 0 | Y | N | 用户姓名 | |
| 3 | user_gender | varchar | 64 | 0 | Y | N | 用户性别 | |
| 4 | user_phone_number | varchar | 64 | 0 | Y | N | 用户电话 | |
| 5 | id_number | varchar | 64 | 0 | Y | N | 身份证号 | |
| 6 | examine_state | varchar | 16 | 0 | N | N | 已通过 | 审核状态 |
| 7 | user_id | int | 10 | 0 | N | N | 0 | 用户ID |
| 8 | create_time | datetime | 19 | 0 | N | N | CURRENT_TIMESTAMP | 创建时间 |
| 9 | update_time | timestamp | 19 | 0 | N | N | CURRENT_TIMESTAMP | 更新时间 |
| 编号 | 名称 | 数据类型 | 长度 | 小数位 | 允许空值 | 主键 | 默认值 | 说明 |
| 1 | slides_id | int | 10 | 0 | N | Y | 轮播图ID: | |
| 2 | title | varchar | 64 | 0 | Y | N | 标题: | |
| 3 | content | varchar | 255 | 0 | Y | N | 内容: | |
| 4 | url | varchar | 255 | 0 | Y | N | 链接: | |
| 5 | img | varchar | 255 | 0 | Y | N | 轮播图: | |
| 6 | hits | int | 10 | 0 | N | N | 0 | 点击量: |
| 7 | create_time | timestamp | 19 | 0 | N | N | CURRENT_TIMESTAMP | 创建时间: |
| 8 | update_time | timestamp | 19 | 0 | N | N | CURRENT_TIMESTAMP | 更新时间: |
表ticket_refund_application (退票申请)
| 编号 | 名称 | 数据类型 | 长度 | 小数位 | 允许空值 | 主键 | 默认值 | 说明 |
| 1 | ticket_refund_application_id | int | 10 | 0 | N | Y | 退票申请ID | |
| 2 | flight_number | varchar | 64 | 0 | Y | N | 航班编号 | |
| 3 | destination_city | varchar | 64 | 0 | Y | N | 目的城市 | |
| 4 | ticket_type | varchar | 64 | 0 | Y | N | 机票类型 | |
| 5 | air_ticket_prices | int | 10 | 0 | Y | N | 0 | 机票价格 |
| 6 | departure_city | varchar | 64 | 0 | Y | N | 出发城市 | |
| 7 | departure_time | varchar | 64 | 0 | Y | N | 出发时间 | |
| 8 | application_time | datetime | 19 | 0 | Y | N | 申请时间 | |
| 9 | reason_for_refund | text | 65535 | 0 | Y | N | 退票原因 | |
| 10 | regular_users | int | 10 | 0 | Y | N | 0 | 普通用户 |
| 11 | user_name | varchar | 64 | 0 | Y | N | 用户姓名 | |
| 12 | user_phone_number | varchar | 64 | 0 | Y | N | 用户电话 | |
| 13 | user_gender | varchar | 64 | 0 | Y | N | 用户性别 | |
| 14 | id_number | varchar | 64 | 0 | Y | N | 身份证号 | |
| 15 | examine_state | varchar | 16 | 0 | N | N | 未审核 | 审核状态 |
| 16 | examine_reply | varchar | 16 | 0 | Y | N | 审核回复 | |
| 17 | create_time | datetime | 19 | 0 | N | N | CURRENT_TIMESTAMP | 创建时间 |
| 18 | update_time | timestamp | 19 | 0 | N | N | CURRENT_TIMESTAMP | 更新时间 |
| 编号 | 名称 | 数据类型 | 长度 | 小数位 | 允许空值 | 主键 | 默认值 | 说明 |
| 1 | ticket_rescheduling_id | int | 10 | 0 | N | Y | 机票改签ID | |
| 2 | regular_users | int | 10 | 0 | Y | N | 0 | 普通用户 |
| 3 | user_name | varchar | 64 | 0 | Y | N | 用户姓名 | |
| 4 | user_phone_number | varchar | 64 | 0 | Y | N | 用户电话 | |
| 5 | user_gender | varchar | 64 | 0 | Y | N | 用户性别 | |
| 6 | id_number | varchar | 64 | 0 | Y | N | 身份证号 | |
| 7 | change_date | date | 10 | 0 | Y | N | 改签日期 | |
| 8 | change_remarks | text | 65535 | 0 | Y | N | 改签备注 | |
| 9 | flight_number | varchar | 64 | 0 | Y | N | 航班编号 | |
| 10 | destination_city | varchar | 64 | 0 | Y | N | 目的城市 | |
| 11 | departure_city | varchar | 64 | 0 | Y | N | 出发城市 | |
| 12 | ticket_type | varchar | 64 | 0 | Y | N | 机票类型 | |
| 13 | air_ticket_prices | varchar | 64 | 0 | Y | N | 机票价格 | |
| 14 | create_time | datetime | 19 | 0 | N | N | CURRENT_TIMESTAMP | 创建时间 |
| 15 | update_time | timestamp | 19 | 0 | N | N | CURRENT_TIMESTAMP | 更新时间 |
| 编号 | 名称 | 数据类型 | 长度 | 小数位 | 允许空值 | 主键 | 默认值 | 说明 |
| 1 | upload_id | int | 10 | 0 | N | Y | 上传ID | |
| 2 | name | varchar | 64 | 0 | Y | N | 文件名 | |
| 3 | path | varchar | 255 | 0 | Y | N | 访问路径 | |
| 4 | file | varchar | 255 | 0 | Y | N | 文件路径 | |
| 5 | display | varchar | 255 | 0 | Y | N | 显示顺序 | |
| 6 | father_id | int | 10 | 0 | Y | N | 0 | 父级ID |
| 7 | dir | varchar | 255 | 0 | Y | N | 文件夹 | |
| 8 | type | varchar | 32 | 0 | Y | N | 文件类型 |
| 编号 | 名称 | 数据类型 | 长度 | 小数位 | 允许空值 | 主键 | 默认值 | 说明 |
| 1 | user_id | mediumint | 8 | 0 | N | Y | 用户ID:[0,8388607]用户获取其他与用户相关的数据 | |
| 2 | state | smallint | 5 | 0 | N | N | 1 | 账户状态:[0,10](1可用|2异常|3已冻结|4已注销) |
| 3 | user_group | varchar | 32 | 0 | Y | N | 所在用户组:[0,32767]决定用户身份和权限 | |
| 4 | login_time | timestamp | 19 | 0 | N | N | CURRENT_TIMESTAMP | 上次登录时间: |
| 5 | phone | varchar | 11 | 0 | Y | N | 手机号码:[0,11]用户的手机号码,用于找回密码时或登录时 | |
| 6 | phone_state | smallint | 5 | 0 | N | N | 0 | 手机认证:[0,1](0未认证|1审核中|2已认证) |
| 7 | username | varchar | 16 | 0 | N | N | 用户名:[0,16]用户登录时所用的账户名称 | |
| 8 | nickname | varchar | 16 | 0 | Y | N | 昵称:[0,16] | |
| 9 | password | varchar | 64 | 0 | N | N | 密码:[0,32]用户登录所需的密码,由6-16位数字或英文组成 | |
| 10 | | varchar | 64 | 0 | Y | N | 邮箱:[0,64]用户的邮箱,用于找回密码时或登录时 | |
| 11 | email_state | smallint | 5 | 0 | N | N | 0 | 邮箱认证:[0,1](0未认证|1审核中|2已认证) |
| 12 | avatar | varchar | 255 | 0 | Y | N | 头像地址:[0,255] | |
| 13 | open_id | varchar | 255 | 0 | Y | N | 针对获取用户信息字段 | |
| 14 | create_time | timestamp | 19 | 0 | N | N | CURRENT_TIMESTAMP | 创建时间: |
| 15 | vip_level | varchar | 255 | 0 | Y | N | 会员等级 | |
| 16 | vip_discount | double | 11 | 2 | Y | N | 0.00 | 会员折扣 |
| 编号 | 名称 | 数据类型 | 长度 | 小数位 | 允许空值 | 主键 | 默认值 | 说明 |
| 1 | group_id | mediumint | 8 | 0 | N | Y | 用户组ID:[0,8388607] | |
| 2 | display | smallint | 5 | 0 | N | N | 100 | 显示顺序:[0,1000] |
| 3 | name | varchar | 16 | 0 | N | N | 名称:[0,16] | |
| 4 | description | varchar | 255 | 0 | Y | N | 描述:[0,255]描述该用户组的特点或权限范围 | |
| 5 | source_table | varchar | 255 | 0 | Y | N | 来源表: | |
| 6 | source_field | varchar | 255 | 0 | Y | N | 来源字段: | |
| 7 | source_id | int | 10 | 0 | N | N | 0 | 来源ID: |
| 8 | register | smallint | 5 | 0 | Y | N | 0 | 注册位置: |
| 9 | create_time | timestamp | 19 | 0 | N | N | CURRENT_TIMESTAMP | 创建时间: |
| 10 | update_time | timestamp | 19 | 0 | N | N | CURRENT_TIMESTAMP | 更新时间: |
4 飞机票预定管理系统详细设计与实现
4.1普通用户功能模块
4.1.1 前台首页界面
当进入飞机票预定管理系统的时候,可以看到系统中的导航栏,搜索框,轮播图等信息,其主界面展示如下图4-1所示。

图4-1 前台首页界面图
4.1.2 用户注册界面
游客可以随时进入到系统中,对系统中的信息浏览,但是想要实现航班信息、收藏、评论等,就必须有这个系统的账号,如果没有账号的话,可以注册成注册用户进行相关的操作。其用用户注册界面展示如下图4-2所示。

图4-2 前台用户注册界面图
注册代码如下:
@PostMapping("register")
public Map<String, Object> signUp(HttpServletRequest request) throws IOException {
Map<String, String> query = new HashMap<>();
Map<String,Object> map = service.readBody(request.getReader());
query.put("username",String.valueOf(map.get("username")));
List list = service.selectBaseList(service.select(query, new HashMap<>()));
if (list.size()>0){
return error(30000, "用户已存在");
}
map.put("password",service.encryption(String.valueOf(map.get("password"))));
service.insert(map);
return success(1);
}
4.1.3 用户登录界面
当用户注册完成后就可以登录了,输入用户名+密码,通过滑动图片验证后,点击“登录”按钮进行登录,登录界面如下图4-3所示。

图4-3用户登录界面图
登录代码如下:
@PostMapping("login")
public Map<String, Object> login(@RequestBody Map<String, String> data, HttpServletRequest httpServletRequest) {
log.info("[执行登录接口]");
String username = data.get("username");
String email = data.get("email");
String phone = data.get("phone");
String password = data.get("password");
List resultList = null;
QueryWrapper wrapper = new QueryWrapper<User>();
Map<String, String> map = new HashMap<>();
4.1.4航班信息界面
用户点击“航班信息”菜单显示所有的航班信息信息,可以按照条件进行航班信息的筛选或者输入关键词进行局部搜索,点击可以进入航班信息详细展示界面,在此界面用户可以收藏、点赞和预订。界面如下图4-4所示。

图4-4航班信息界面图
4.1.5 个人中心界面
个人中心:用户点击“个人中心”,可以查询预订机票、退票申请、机票改签、改签回复和收藏的所有信息。界面如下图4-5所示。

图4-5个人中心界面图
4.2管理员功能模块
4.2.1客机信息管理界面
客机信息管理:管理员可以查看客机信息管理中的类型列表,进行重置、删除等操作,也可以添加航班信息。界面如下图4-6所示。

图4-6客机信息管理界面图
4.2.2 城市名称管理界面
城市名称管理:管理员可以查看城市名称管理中的信息列表,进行重置、删除等操作,也可以添加城市名称。界面如下图4-7所示。

图4-7城市名称管理界面图
4.2.3预订机票管理界面
预订机票管理:管理员可以查看预订机票管理中的信息列表,进行重置、删除等操作。界面如下图4-8所示。

图4-8预订机票管理界面图
4.2.4退票申请管理界面
退票申请管理:管理员可以查看退票申请管理中的活动列表,进行重置、删除等操作。界面如下图4-9所示。

图4-9退票申请管理界面图
4.2.5 机票改签管理界面
机票改签管理:管理员可以查看参加机票改签中的活动列表,进行重置、删除等操作。界面如下图4-10所示。

图4-10机票改签管理界面图
5系统测试
5.1 测试目的
系统测试的目的就是为了找错,从开发好的系统当中通过各种手段、方法进行找错,看看系统是不是存在乱码的现象,是不是用户功能混乱,通过各种纠错,保证系统能够正常的运行,在测试中我们通过采用的是黑盒测试和白盒测试两种测试方法,通过黑盒测试,我们可以了解系统各项功能是不是能够实现,界面是不是美观,操作是不是方便,通过白盒测试,我们可以了解到某一条的具体编程代码是不是运行路径正确,能不能达到预期,从错误中不断完善,想尽一切办法找到系统中存在的错误,然后找到出错的具体原因,然后对系统进行修改,达到我们所要实现的功能,进而提高了系统的各种性能(安全性、可靠性、稳定性等)。
系统测试不是程序开发完以后才开始的,他贯穿了开发的整个过程,在开发的过程中我们都会对实现的代码进行一点一点的测试,从而完成系统,再对系统进行整体测试,保证每个用户在使用的时候都能做到系统运行流程,满足信息增删改查等主要功能。
5.2 系统测试用例
表5.1 登录模块功能测试表
| 测试名称 | 测试功能 | 操作过程 | 预期结果 | 测试结果 |
| 登录模块测试 | 登录成功的情况 | 管理员可以通过浏览器进入到飞机票预定管理系统后台的登录界面,输入用户名:admin和密码admin后,点击“登录”按钮。 | 成功登录到管理员管理的界面 | 正确 |
| 登录模块测试 | 登录失败的情况 | 管理员可以通过浏览器进入到飞机票预定管理系统的后台登录界面,输入用户名:admin和密码111后,点击“登录”按钮。 | 系统提示“用户名和密码不匹配” | 正确 |
航班信息添加功能测试:
表5.2 航班信息信息添加功能测试表
| 测试名称 | 测试功能 | 操作过程 | 预期结果 | 测试结果 |
| 航班信息添加模块测试 | 航班信息添加成功的情况 | 在“航班信息”菜单点击 “新增”,输入校园资讯相关信息,输入正确的信息后,点击“提交”按钮。 | 提示添加成功 | 正确 |
| 航班信息添加模块测试 | 航班信息添加失败的情况 | 在“航班信息”菜单中点击 “新增”,不输入新闻标题,其他信息正常填写后,点击“提交”按钮。 | 提示“添加失败,新闻标题不能为空” | 正确 |
查看客机信息功能模块测试:
表5.3 查看客机信息功能测试表
| 测试名称 | 测试功能 | 操作过程 | 预期结果 | 测试结果 |
| 查看客机信息功能测试 | 客机信息显示成功的情况 | 用户在首页点击“客机信息”进入客机信息列表,任性一条客机信息,查看详情 | 客机信息显示成功 | 正确 |
5.3 系统测试结果
通过编写飞机票预定管理系统的测试用例,已经检测完毕登录、航班信息添加、客机信息查看、航班信息功能测试,通过这3大模块为飞机票预定管理系统的后期推广运营提供了强力的技术支撑。
结论
在开发本飞机票预定管理系统之前,首先通过网上查询现有的飞机票预定管理系统功能,了解用户对飞机票预定管理系统方面的具体需求,对系统的研究意义以及的选题背景及意义进行研究,设计了本飞机票预定管理系统具体实现的功能;确定好功能后,第二步就是开发工具的选择,在设计本飞机票预定管理系统的时候,采用了现下比较流程的Javag语言,采用SSM框架,数据的存储方面采用的是开源的MYSQL,接下来就是对系统需求的分析,在文中主要通过对飞机票预定管理系统进行可行性、性能、功能、用例四个方面进行分析,确定了本飞机票预定管理系统的具体功能,功能确定后就是对系统的设计以及,包括前后台、数据库等方面,最终完成系统的开发,对系统进行测试总结。
在开发本飞机票预定管理系统的过程中我成长了很多,学习到了很多书本上没有的知识,目前系统虽然已经完成,但是还有许多地方需要改进,比如界面布局方面,代码的编写方面,都可以进一步完善,由于自己专业知识的浅薄,系统做的并不是十分完美,以后我会不断进行学习,对系统进行完善,希望有机会能够投入到学校的使用当中,给同学们提供便利。
参考文献
[1] Ma X ,Li H ,Liu X . Zonotopic estimation for asynchronous switched system with application to missile flight system [J]. Journal of the Franklin Institute, 2024, 361 (8): 106834-.
[2] Han Y ,Liang Y ,Zhang L , et al. Bumpless transfer switched control of aircraft for heavy payload dropping missions [J]. Aerospace Science and Technology, 2024, 148 109067-.
[3] 段炼,孙永鹏,聂胜楠,等. RECAT-CN间隔下点融合系统进场航班排序研究 [J]. 航空计算技术, 2024, 54 (02): 1-5.
[4] 朱承元,管建华,张澈. 基于航迹预测的复杂点融合系统航班排序研究 [J]. 计算机仿真, 2024, 41 (03): 57-63.
[5] 吕玫霞,张海韬,丁洁琼,等. 基于SSM框架的交通气象站监控系统 [J]. 中国交通信息化, 2024, (S1): 389-391+400. DOI:10.13439/j.cnki.itsc.2024.S1.102.
[6] Kang C ,Xu J ,Bian Y . Affine Formation Maneuver Control for Multi-Agent Based on Optimal Flight System [J]. Applied Sciences, 2024, 14 (6):
[7] Reliable Robotics Brings Out Autonomous Flight System [J]. Wireless News, 2024,
[8] 任立平. 基于航班信息的机坪智慧照明监控系统设计方案探讨 [J]. 照明工程学报, 2024, 35 (01): 112-116.
[9] 朴明,于湘菲. 基于SSM框架技术的线上工艺品商城设计与实现 [J]. 造纸装备及材料, 2024, 53 (02): 85-87.
[10] 申娇娣. 基于SSM框架的大学生创新创业申报系统构建 [J]. 中国新技术新产品, 2024, (03): 27-30. DOI:10.13612/j.cnki.cntp.2024.03.018.
[11] 刘政,刘建军,施光阳. 基于系统聚类k次平均算法的航班燃油告警研究 [J]. 民航学报, 2023, 7 (06): 5-8+67.
[12] 彭文路. 基于5G通信技术的现代机场航班信息管理系统设计 [J]. 自动化仪表, 2023, 44 (09): 97-100+106. DOI:10.16086/j.cnki.issn1000-0380.2022080075.
[13] 毕铮,马铁勇,黄彩虹. 科技助力“干支通,全网联”——基于旅客服务系统解决方案的探索与实践 [J]. 空运商务, 2023, (09): 38-41.
[14] 蔡巧言,吴莉莉,孙健. 升力式火箭动力航班化航天运输系统的关键技术挑战 [J]. 宇航总体技术, 2023, 7 (02): 42-51.
[15] 薄晓明. 上海市虹桥机场空港社区航班运行协同治理机制研究[D]. 上海师范大学, 2022. DOI:10.27312/d.cnki.gshsu.2022.002306.
[16] 张学龙. 多式联运出行方案规划系统的设计与实现[D]. 大连理工大学, 2019. DOI:10.26991/d.cnki.gdllu.2019.002201.
[17] 刘韬. 基于Android的在线旅游系统的研究与实现[D]. 华南理工大学, 2016.
[18] 米潜. 基于SSH框架的飞机票分销管理系统设计与实现[D]. 安徽大学, 2016.
[19] 陈骏. 网上飞机票预订系统设计与实现 [J]. 电脑知识与技术, 2010, 6 (05): 1106-1107.
- 唐克. 基于结构功能主义视角的大学生航班管理探究 [J]. 安徽理工大学学报(社会科学版), 2021, 23 (04): 91-95.
致 谢
“时光荏苒,岁月如梭”,四年的大学生涯在这里即将结束,我也即将离开我的母校,踏入社会,在这离开之际,借此机会,我首选要感谢的就是我的老师们,在这四年的学习、生活中,他们给了我很多的帮助,在我消极的时候鼓励我,帮助我走出困境,学习遇到困难的时候,每位老师都孜孜不倦;其次我要感谢我的指导老师,在开发本飞机票预定管理系统的时候遇到了很多困难,比如前期调查不仔细,功能模块设计的有问题,导师通过细心的沟通、讲解,慢慢让我对系统有了更进一步的了解,在系统开发框架的选择上,导师给我推荐了SSM,让我在系统的设计上更加省力,在这期间我对这两个框架还不够熟悉,都是导师耐心的讲解、指导,无论多晚,导师有多忙,总是第一时间为我答疑解惑,可以说没有导师的帮助,我是没有办法完成这个飞机票预定管理系统的,在这里我还要感谢我的同学们,他们无论在学习还是在生活中都给予了我很大的帮助,我相信我们的友谊会天长地久。
最后向所有关心我、帮助我的老师及同学们表示衷心的感谢!祝愿我的母校越来越辉煌,祝愿老师们桃李满天下,祝愿同学们前程似锦!
请关注点赞+私信博主,免费领取项目源码
672

被折叠的 条评论
为什么被折叠?



