摘 要
21世纪的今天,随着社会的不断发展与进步,人们对于信息科学化的认识,已由低层次向高层次发展,由原来的感性认识向理性认识提高,管理工作的重要性已逐渐被人们所认识,科学化的管理,使信息存储达到准确、快速、完善,并能提高工作管理效率,促进其发展。
论文主要是对流浪动物领养管理系统进行了介绍,包括研究的现状,还有涉及的开发背景,然后还对系统的设计目标进行了论述,还有系统的需求,以及整个的设计方案,对系统的设计以及实现,也都论述的比较细致,最后对流浪动物领养管理系统进行了一些具体测试。
具体在系统设计上,采用的是Python语言; Django框架以及运用了Mysql数据库进行开发。系统操作非常的简单,设计界面清晰,管理十分方便,功能也比较完善,有很高的使用价值,为流浪动物领养管理系统提供服务,满足流浪动物领养管理系统的需求。
关键词 :流浪动物领养管理系统;Django框架;Mysql数据库;
Abstract
Today in the 21st century, with the continuous development and progress of society, people's understanding of information science has developed from low to high levels, from intuitive understanding to rational understanding, and the importance of management work has gradually been recognized by people. Scientific management enables information storage to achieve accuracy, speed, and completeness, and can improve work management efficiency and promote its development.
The paper mainly introduces the management system for the adoption of stray animals, including the current research status and the development background involved. It also discusses the design goals of the system, the system requirements, and the entire design scheme. The design and implementation of the system are also discussed in detail. Finally, some specific tests are conducted on the management system for the adoption of stray animals.
Specifically, in terms of system design, Python language is used; Django framework and development using MySQL database. The system operation is very simple, the design interface is clear, the management is very convenient, and the functions are also relatively complete, with high practical value. It provides services for the stray animal adoption management system and meets the needs of the stray animal adoption management system.
Keywords:The management system for the adoption of stray animals; Django framework; MySQL database;
目录
1 概述
1.1课题背景及意义
在当前社会背景下,随着城市化进程加快以及人们对宠物需求和关爱意识的提升,流浪动物问题日益凸显,成为一个亟待解决的社会难题。针对这一现状,开发一套基于Django框架的流浪动物领养管理系统具有深远的社会意义和实际应用价值。该系统以信息化手段整合、管理和展示流浪动物信息,包括但不限于动物的基本情况、健康状况、行为特征等,为潜在领养者提供全面、准确的参考依据。同时,系统通过简化领养流程、搭建在线交流平台等方式,极大地提高了领养效率,促进了流浪动物资源与社会爱心力量的有效对接。该系统还能助力动物保护组织或相关政府部门进行数据统计分析,为制定更为科学合理的流浪动物管理政策提供数据支持。
运用Django流浪动物领养管理系统不仅有助于改善流浪动物的生活境遇,推动动物福利事业的发展,也在一定程度上提升了社会公众的责任意识和人文关怀精神,对于构建和谐美好的城市生态环境具有积极的推动作用。
1.2 国内外研究现状
随着移动互联网技术新型信息技术的发展,越来越多的研究者和开发者关注并投入到流浪动物领养管理系统的建设之中。如前述信息所示,不少计算机专业的学生选择流浪动物领养管理系统作为毕业设计题目,采用了不同的技术栈来实现,例如Python(尤其是基于Django框架)等后端技术结合前端技术,这些系统大多致力于构建全面的后台管理功能,以便于管理员维护动物信息,同时也提供了友好的用户界面,方便潜在领养者浏览、搜索和提交领养申请。
国内的一些动物保护组织和政府部门也开始投入资源开发或引进先进的领养管理系统,通过网络平台实时更新流浪动物的数据,加强与公众的互动,提高领养率,并对领养过程实施更规范的监管。在发达国家,流浪动物领养管理系统的建设和应用更加成熟。许多国家和地区已建立了完善的动物收容所信息系统,配合移动应用和在线平台,实现了动物信息的透明化、领养流程的便捷化和服务质量的标准化。例如,美国和欧洲的一些动物保护组织早已开始采用先进的信息技术,使得领养者可以在网上完成预约、审核甚至部分领养手续。国际上也出现了诸多成功案例,其中一些系统除了基本的领养功能外,还集成了教育宣传、健康记录跟踪、捐赠管理等功能,形成了一整套完整的流浪动物关爱生态体系。
国内外流浪动物领养管理系统的研发都在朝着信息化、智能化方向发展,旨在提高动物福利,减少流浪动物数量,同时也促进了人与动物和谐相处的社会环境建设。然而,在数据安全性、隐私保护、系统易用性和服务覆盖面等方面仍有不断优化和完善的空间。
1.3研究内容
本论文一共分为六章,具体内容如下:
第一章主要介绍的是本系统的研究背景,目的意义和研究内容。
第二章主要给大家介绍了开发流浪动物领养管理系统使用的相关技术。
第三章主要描述流浪动物领养管理系统的系统分析,包括可行性分析,系统的功能需求分析,性能需求分析等。
第四章主要介绍了系统的详细设计,包括了数据库实体以及数据库表等。
第五章主要为用户展示了系统的具体功能的实现。
第六章向用户介绍了对系统的测试。
2 系统开发环境
2.1 MySQL描述
MySQL是一种广泛使用的开源关系型数据库管理系统。它具有高性能、可靠性和可扩展性等优点,被广泛应用于Web应用程序和大型企业级系统中。MySQL的核心特性包括关系型数据库管理系统的基本概念、数据模型和类型、SQL语言支持、事务处理和并发控制,以及安全性和权限管理。其架构由连接管理器、查询解析器和优化器、存储引擎、日志系统和恢复机制等组件构成。MySQL在实际应用中的优势体现在高性能、可伸缩性、可靠性、灵活性和易用性等方面。然而,MySQL也面临着一些局限性和挑战,如大规模数据处理的限制、复杂查询和性能优化、高并发和负载均衡,以及安全性和数据保护等方面。为了最大化MySQL的性能和效益,最佳实践和性能优化建议涉及数据库设计和规范化、索引设计和查询优化、缓存和分区技术,以及负载测试和容量规划等方面。总之,通过深入研究MySQL的描述,我们可以更好地理解其工作原理和适用场景,并为数据库开发人员和管理员提供有价值的参考。
2.2 Python编程语言
Python是一种高级编程语言,以其简洁、易读和易于学习的特点而受到广泛欢迎。作为一门通用编程语言,Python在各个领域都有广泛的应用,包括Web开发、数据分析、人工智能、科学计算等。Python的设计理念注重代码的可读性和简洁性,使得开发者可以更加专注于问题的解决而不必过多关注语法细节。同时,Python拥有丰富的标准库和活跃的社区,这为开发者提供了大量的工具和资源。Python还支持面向对象编程、函数式编程以及模块化开发,使得代码的组织和复用变得更加便捷。此外,Python还具备良好的跨平台性,可以在多种操作系统上运行。总之,Python的简洁性、可读性和强大的生态系统使其成为众多开发者的首选编程语言。
2.3 Django框架
Django是一个开源的高级Web应用程序框架,采用Python编写。它提供了一套丰富而强大的工具和库,帮助开发者快速构建可靠、可扩展和安全的Web应用程序。Django框架的设计理念注重代码复用、模块化开发和简化常见任务,使得开发过程更加高效和便捷。它提供了自动化的URL路由、表单处理、数据库模型和查询等功能,大大减少了开发人员的工作量。Django还提供了强大的管理后台,使得管理数据和内容变得轻松而直观。此外,Django支持多种数据库后端,并提供了丰富的认证和授权机制,保障了应用程序的安全性。Django的社区非常活跃,有大量的第三方插件和扩展可供选择,进一步增加了框架的灵活性和可扩展性。总之,Django框架通过其简单而强大的特性,为开发者提供了一个理想的平台来构建现代化的Web应用程序。
3 系统分析
所谓系统分析就是,需求人员通过与用户的沟通,所获取的信息,然后把这些信息通过需求说明书的方式展示给用户和开发人员。在软件功能发展的历史长河中,很长时间,特别是最开始的时候,需求分析的重要性并不被人们所认同,例如当时美国IBM公司为英国电信公司开发一套信息管理系统,在需求不明确的情况下开始开发,最初的工期为一年,由于需求获取不清晰导致工期推迟了半年多,造成巨大损失。我们很多软件公司也存在这种情况,边需求,边开发,甚至与用户没有沟通清楚的情况下,直接照搬同类型的项目进行更改,导致到系统验收的时候,重新更改,造成了人力、物力的极大浪费。而导致这一切后果的原因就是需求获取不及时、不清楚、不全面。
3.1 可行性分析
流浪动物领养管理系统主要目标是实现网上在线流浪动物领养管理系统保护的相关信息管理服务。在确定了目标后,我们从以下四方面对能否实现本系统目标进行可行性分析。
3.1.1 技术可行性
流浪动物领养管理系统主要采用Python技术,Mysql数据库,对于应用程序的开发要求具备完整功能,使用简单的特点,并建立一个数据完整安全稳定的数据库。流浪动物领养管理系统的开发技术具有很高可行性,且开发人员掌握了一定的开发技术,所以系统的开发具有可行性。
3.1.2操作可行性
流浪动物领养管理系统的登录界面简单易于操作,采用常见的界面窗口来登录界面,通过电脑进行访问操作,会员只要平时使用过电脑都能进行访问操作。此系统的开发采用Python语言开发,Django框架,这些开发环境使系统更加完善。本系统具有易操作、易管理、交互性好的特点,在操作上是非常简单的。因此本系统可以进行开发。
3.1.3 经济可行性
流浪动物领养管理系统是采用Mysql数据库储存数据,所要求的硬件和软件环境,市场上都很容易购买,程序开发主要是管理系统的开发和维护。所以程序在开发人力、财力上要求不高,而且此系统不是很复杂,开发周期短,在经济方面具有较高的可行性。
3.1.4 法律可行性
此流浪动物领养管理系统是自己设计的管理系统,具有很大的实际意义。因为无论是软件还是数据库,采用的都是开源代码,因此这个系统的开发和设计,并不存在侵权等问题,在法律上完全具有可行性。
综上所述,流浪动物领养管理系统在技术、经济、操作和法律上都具有很高的可行性,开发此程序是可行的。
3.2系统流程分析
3.2.1系统开发流程
流浪动物领养管理系统开发时,首先进行需求分析,进而对系统进行总体的设计规划,设计系统功能模块,数据库的选择等,本系统的开发流程如图3-1所示

图3-1系统开发流程图
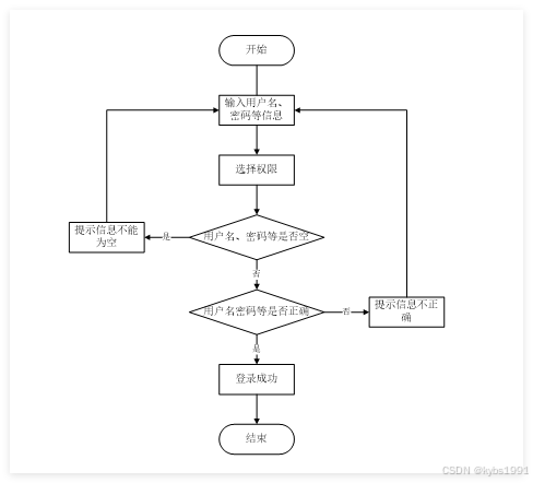
3.2.2 用户登录流程
为了保证系统的安全性,要使用本系统对系统信息进行管理,必须先登陆到系统中。如图3-2所示。

图3-2 登录流程图
3.2.3添加信息流程
管理员可以对宠物的信息等进行信息的添加,用户可以对自己权限内的信息进行添加,输入信息后,系统会自行验证输入的信息和数据,若信息正确,会将其添加到数据库内,若信息有误,则会提示重新输入信息,添加信息流程如图3-3所示。

图3-3添加信息流程图
3.2.4修改信息流程
管理员可以对宠物信息等进行的修改,用户可以对自己权限内的信息进行修改,首先进入修改信息界面,输入修改信息数据,系统进行数据的判断验证,修改信息合法则修改成功,信息更新至数据库,信息不合法则修改失败,重新输入。修改信息流程图如图3-4所示。

图3-4 修改信息流程图
3.25 删除信息流程
管理员可以对宠物管理信息等进行信息的删除,对要删除的信息进行选中后,点击删除按钮,系统会询问是否确定,若点击确定,则系统会删除掉选中的信息,并在数据库内对信息进行删除,删除信息流程图如图3-5所示。

图3-5 删除信息流程图
3.3系统用例分析
3.3.1管理员用例图
系统中的核心用户是系统管理员,管理员登录后,通过管理员来管理后台系统。主要功能有:首页、系统用户(管理员、普通用户)、领养中心管理、领养申请管理、动物种类管理、领养记录管理、商城管理、系统管理、领养公告管理、资源管理、个人信息、修改密码等功能。管理员用例如图3-6所示。

图3-6 管理员用例图
3.3.2普通用户用例图
普通用户进入系统可以查看:首页、系统公告、宠物资讯、物资商城、商城管理、我的账户、个人中心(领养申请、领养记录、订单配送、收藏)等。普通用户用例如图3-7所示。

图3-7普通用户用例图
4 系统设计
4.1 系统概述
进过系统的分析后,就开始系统的设计,系统设计包含总体设计和详细设计。总体设计只是一个大体的设计,经过了总体设计,我们能够划分出系统的一些东西,例如文件、文档、数据等。而且我们通过总体设计,大致可以划分出了程序的模块,以及功能。但是只是一个初步的分类,并没有真正的实现。
整体设计,只是一个初步设计,而且,对于一个项目,我们可以进行多个整体设计,通过对比,包括性能的对比、成本的对比、效益的对比,来最终确定一个最优的设计方案,选择优秀的整体设计可以降低开发成本,增加公司效益,从这一点来讲,整体设计还是非常重要的。
流浪动物领养管理系统工作原理图如图4-1所示:

图4-1 系统工作原理图
4.2 系统结构设计
系统架构图属于系统设计阶段,系统架构图只是这个阶段一个产物,系统的总体架构决定了整个系统的模式,是系统的基础。流浪动物领养管理系统的整体结构设计如图4-2所示。

图4-2 系统结构图
4.3数据库设计
数据库是计算机信息系统的基础。目前,电脑系统的关键与核心部分就是数据库。数据库开发的优劣对整个系统的质量和速度有着直接影响。
4.3.1 数据库设计原则
数据库的概念结构设计采用实体—联系(E-R)模型设计方法。E-R模型法的组成元素有:实体、属性、联系,E-R模型用E-R图表示,是提示用户工作环境中所涉及的事物,属性则是对实体特性的描述。在系统设计当中数据库起着决定性的因素。下面设计出这几个关键实体的实体—关系图。
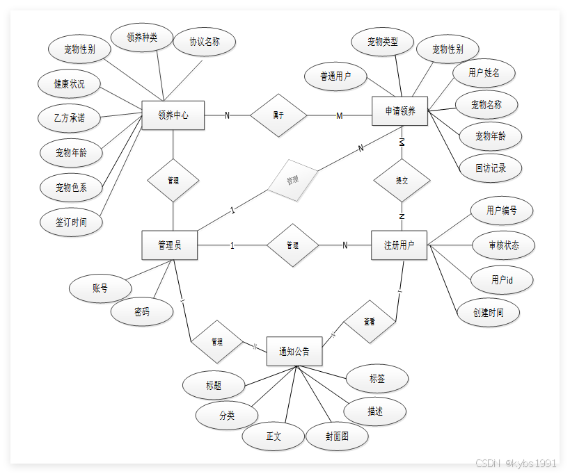
4.3.2 数据库概念结构设计
下面是整个流浪动物领养管理系统中主要的数据库表总E-R实体关系图。

图4-3系统ER图
4.3.3 数据库表设计
数据库的表信息属于设计的一部分,下面介绍数据库中的各个表的详细信息。
表access_token (登陆访问时长)
| 编号 | 名称 | 数据类型 | 长度 | 小数位 | 允许空值 | 主键 | 默认值 | 说明 |
| 1 | token_id | int | 10 | 0 | N | Y | 临时访问牌ID | |
| 2 | token | varchar | 64 | 0 | Y | N | 临时访问牌 | |
| 3 | info | text | 65535 | 0 | Y | N | ||
| 4 | maxage | int | 10 | 0 | N | N | 2 | 最大寿命:默认2小时 |
| 5 | create_time | timestamp | 19 | 0 | N | N | CURRENT_TIMESTAMP | 创建时间: |
| 6 | update_time | timestamp | 19 | 0 | N | N | CURRENT_TIMESTAMP | 更新时间: |
| 7 | user_id | int | 10 | 0 | N | N | 0 | 用户编号: |
| 编号 | 名称 | 数据类型 | 长度 | 小数位 | 允许空值 | 主键 | 默认值 | 说明 |
| 1 | address_id | int | 10 | 0 | N | Y | 收货地址: | |
| 2 | name | varchar | 32 | 0 | Y | N | 姓名: | |
| 3 | phone | varchar | 13 | 0 | Y | N | 手机: | |
| 4 | postcode | varchar | 8 | 0 | Y | N | 邮编: | |
| 5 | address | varchar | 255 | 0 | N | N | 地址: | |
| 6 | user_id | mediumint | 8 | 0 | N | N | 用户ID:[0,8388607]用户获取其他与用户相关的数据 | |
| 7 | create_time | timestamp | 19 | 0 | N | N | CURRENT_TIMESTAMP | 创建时间: |
| 8 | update_time | timestamp | 19 | 0 | N | N | CURRENT_TIMESTAMP | 更新时间: |
| 9 | default | bit | 1 | 0 | N | N | 0 | 默认判断 |
| 编号 | 名称 | 数据类型 | 长度 | 小数位 | 允许空值 | 主键 | 默认值 | 说明 |
| 1 | adoption_application_id | int | 10 | 0 | N | Y | 领养申请ID | |
| 2 | adoption_number | varchar | 64 | 0 | Y | N | 领养号 | |
| 3 | animal_names | varchar | 64 | 0 | Y | N | 动物名称 | |
| 4 | animal_species | varchar | 64 | 0 | Y | N | 动物种类 | |
| 5 | animal_cover | varchar | 255 | 0 | Y | N | 动物封面 | |
| 6 | animal_gender | varchar | 64 | 0 | Y | N | 动物性别 | |
| 7 | adoption_address | varchar | 64 | 0 | Y | N | 领养地址 | |
| 8 | vaccine_situation | varchar | 64 | 0 | Y | N | 疫苗情况 | |
| 9 | personality_description | varchar | 64 | 0 | Y | N | 性格简述 | |
| 10 | application_date | date | 10 | 0 | Y | N | 申请日期 | |
| 11 | adoptive_users | int | 10 | 0 | Y | N | 0 | 领养用户 |
| 12 | name | varchar | 64 | 0 | Y | N | 姓名 | |
| 13 | address | varchar | 64 | 0 | Y | N | 地址 | |
| 14 | mobile_phone_number | varchar | 16 | 0 | Y | N | 手机号码 | |
| 15 | reason_for_adoption | text | 65535 | 0 | Y | N | 领养理由 | |
| 16 | examine_state | varchar | 16 | 0 | N | N | 未审核 | 审核状态 |
| 17 | examine_reply | varchar | 16 | 0 | Y | N | 审核回复 | |
| 18 | create_time | datetime | 19 | 0 | N | N | CURRENT_TIMESTAMP | 创建时间 |
| 19 | update_time | timestamp | 19 | 0 | N | N | CURRENT_TIMESTAMP | 更新时间 |
| 编号 | 名称 | 数据类型 | 长度 | 小数位 | 允许空值 | 主键 | 默认值 | 说明 |
| 1 | adoption_center_id | int | 10 | 0 | N | Y | 领养中心ID | |
| 2 | animal_names | varchar | 64 | 0 | Y | N | 动物名称 | |
| 3 | animal_species | varchar | 64 | 0 | Y | N | 动物种类 | |
| 4 | animal_cover | varchar | 255 | 0 | Y | N | 动物封面 | |
| 5 | animal_gender | varchar | 64 | 0 | Y | N | 动物性别 | |
| 6 | adoption_address | varchar | 64 | 0 | Y | N | 领养地址 | |
| 7 | animal_videos | varchar | 255 | 0 | Y | N | 动物视频 | |
| 8 | vaccine_situation | varchar | 64 | 0 | Y | N | 疫苗情况 | |
| 9 | personality_description | varchar | 64 | 0 | Y | N | 性格简述 | |
| 10 | animal_details | longtext | 2147483647 | 0 | Y | N | 动物详情 | |
| 11 | hits | int | 10 | 0 | N | N | 0 | 点击数 |
| 12 | recommend | int | 10 | 0 | N | N | 0 | 智能推荐 |
| 13 | create_time | datetime | 19 | 0 | N | N | CURRENT_TIMESTAMP | 创建时间 |
| 14 | update_time | timestamp | 19 | 0 | N | N | CURRENT_TIMESTAMP | 更新时间 |
| 编号 | 名称 | 数据类型 | 长度 | 小数位 | 允许空值 | 主键 | 默认值 | 说明 |
| 1 | adoption_records_id | int | 10 | 0 | N | Y | 领养记录ID | |
| 2 | adoption_number | varchar | 64 | 0 | N | N | 领养号 | |
| 3 | animal_names | varchar | 64 | 0 | Y | N | 动物名称 | |
| 4 | animal_species | varchar | 64 | 0 | Y | N | 动物种类 | |
| 5 | animal_cover | varchar | 255 | 0 | Y | N | 动物封面 | |
| 6 | animal_gender | varchar | 64 | 0 | Y | N | 动物性别 | |
| 7 | adoption_address | varchar | 64 | 0 | Y | N | 领养地址 | |
| 8 | vaccine_situation | varchar | 64 | 0 | Y | N | 疫苗情况 | |
| 9 | personality_description | varchar | 64 | 0 | Y | N | 性格简述 | |
| 10 | adoptive_users | int | 10 | 0 | Y | N | 0 | 领养用户 |
| 11 | name | varchar | 64 | 0 | Y | N | 姓名 | |
| 12 | address | varchar | 64 | 0 | Y | N | 地址 | |
| 13 | mobile_phone_number | varchar | 16 | 0 | Y | N | 手机号码 | |
| 14 | reason_for_adoption | text | 65535 | 0 | Y | N | 领养理由 | |
| 15 | adoption_date | date | 10 | 0 | Y | N | 领养日期 | |
| 16 | create_time | datetime | 19 | 0 | N | N | CURRENT_TIMESTAMP | 创建时间 |
| 17 | update_time | timestamp | 19 | 0 | N | N | CURRENT_TIMESTAMP | 更新时间 |
| 编号 | 名称 | 数据类型 | 长度 | 小数位 | 允许空值 | 主键 | 默认值 | 说明 |
| 1 | animal_species_id | int | 10 | 0 | N | Y | 动物种类ID | |
| 2 | animal_species | varchar | 64 | 0 | Y | N | 动物种类 | |
| 3 | create_time | datetime | 19 | 0 | N | N | CURRENT_TIMESTAMP | 创建时间 |
| 4 | update_time | timestamp | 19 | 0 | N | N | CURRENT_TIMESTAMP | 更新时间 |
| 编号 | 名称 | 数据类型 | 长度 | 小数位 | 允许空值 | 主键 | 默认值 | 说明 |
| 1 | article_id | mediumint | 8 | 0 | N | Y | 文章id:[0,8388607] | |
| 2 | title | varchar | 125 | 0 | N | Y | 标题:[0,125]用于文章和html的title标签中 | |
| 3 | type | varchar | 64 | 0 | N | N | 0 | 文章分类:[0,1000]用来搜索指定类型的文章 |
| 4 | hits | int | 10 | 0 | N | N | 0 | 点击数:[0,1000000000]访问这篇文章的人次 |
| 5 | praise_len | int | 10 | 0 | N | N | 0 | 点赞数 |
| 6 | create_time | timestamp | 19 | 0 | N | N | CURRENT_TIMESTAMP | 创建时间: |
| 7 | update_time | timestamp | 19 | 0 | N | N | CURRENT_TIMESTAMP | 更新时间: |
| 8 | source | varchar | 255 | 0 | Y | N | 来源:[0,255]文章的出处 | |
| 9 | url | varchar | 255 | 0 | Y | N | 来源地址:[0,255]用于跳转到发布该文章的网站 | |
| 10 | tag | varchar | 255 | 0 | Y | N | 标签:[0,255]用于标注文章所属相关内容,多个标签用空格隔开 | |
| 11 | content | longtext | 2147483647 | 0 | Y | N | 正文:文章的主体内容 | |
| 12 | img | varchar | 255 | 0 | Y | N | 封面图 | |
| 13 | description | text | 65535 | 0 | Y | N | 文章描述 |
| 编号 | 名称 | 数据类型 | 长度 | 小数位 | 允许空值 | 主键 | 默认值 | 说明 |
| 1 | type_id | smallint | 5 | 0 | N | Y | 分类ID:[0,10000] | |
| 2 | display | smallint | 5 | 0 | N | N | 100 | 显示顺序:[0,1000]决定分类显示的先后顺序 |
| 3 | name | varchar | 16 | 0 | N | N | 分类名称:[2,16] | |
| 4 | father_id | smallint | 5 | 0 | N | N | 0 | 上级分类ID:[0,32767] |
| 5 | description | varchar | 255 | 0 | Y | N | 描述:[0,255]描述该分类的作用 | |
| 6 | icon | text | 65535 | 0 | Y | N | 分类图标: | |
| 7 | url | varchar | 255 | 0 | Y | N | 外链地址:[0,255]如果该分类是跳转到其他网站的情况下,就在该URL上设置 | |
| 8 | create_time | timestamp | 19 | 0 | N | N | CURRENT_TIMESTAMP | 创建时间: |
| 9 | update_time | timestamp | 19 | 0 | N | N | CURRENT_TIMESTAMP | 更新时间: |
| 编号 | 名称 | 数据类型 | 长度 | 小数位 | 允许空值 | 主键 | 默认值 | 说明 |
| 1 | auth_id | int | 10 | 0 | N | Y | 授权ID: | |
| 2 | user_group | varchar | 64 | 0 | Y | N | 用户组: | |
| 3 | mod_name | varchar | 64 | 0 | Y | N | 模块名: | |
| 4 | table_name | varchar | 64 | 0 | Y | N | 表名: | |
| 5 | page_title | varchar | 255 | 0 | Y | N | 页面标题: | |
| 6 | path | varchar | 255 | 0 | Y | N | 路由路径: | |
| 7 | position | varchar | 32 | 0 | Y | N | 位置: | |
| 8 | mode | varchar | 32 | 0 | N | N | _blank | 跳转方式: |
| 9 | add | tinyint | 3 | 0 | N | N | 1 | 是否可增加: |
| 10 | del | tinyint | 3 | 0 | N | N | 1 | 是否可删除: |
| 11 | set | tinyint | 3 | 0 | N | N | 1 | 是否可修改: |
| 12 | get | tinyint | 3 | 0 | N | N | 1 | 是否可查看: |
| 13 | field_add | text | 65535 | 0 | Y | N | 添加字段: | |
| 14 | field_set | text | 65535 | 0 | Y | N | 修改字段: | |
| 15 | field_get | text | 65535 | 0 | Y | N | 查询字段: | |
| 16 | table_nav_name | varchar | 500 | 0 | Y | N | 跨表导航名称: | |
| 17 | table_nav | varchar | 500 | 0 | Y | N | 跨表导航: | |
| 18 | option | text | 65535 | 0 | Y | N | 配置: | |
| 19 | create_time | timestamp | 19 | 0 | N | N | CURRENT_TIMESTAMP | 创建时间: |
| 20 | update_time | timestamp | 19 | 0 | N | N | CURRENT_TIMESTAMP | 更新时间: |
| 编号 | 名称 | 数据类型 | 长度 | 小数位 | 允许空值 | 主键 | 默认值 | 说明 |
| 1 | cart_id | int | 10 | 0 | N | Y | 购物车ID: | |
| 2 | title | varchar | 64 | 0 | Y | N | 标题: | |
| 3 | img | varchar | 255 | 0 | N | N | 0 | 图片: |
| 4 | user_id | int | 10 | 0 | N | N | 0 | 用户ID: |
| 5 | create_time | timestamp | 19 | 0 | N | N | CURRENT_TIMESTAMP | 创建时间: |
| 6 | update_time | timestamp | 19 | 0 | N | N | CURRENT_TIMESTAMP | 更新时间: |
| 7 | state | int | 10 | 0 | N | N | 0 | 状态:使用中,已失效 |
| 8 | price | double | 9 | 2 | N | N | 0.00 | 单价: |
| 9 | price_ago | double | 9 | 2 | N | N | 0.00 | 原价: |
| 10 | price_count | double | 11 | 2 | N | N | 0.00 | 总价: |
| 11 | num | int | 10 | 0 | N | N | 1 | 数量: |
| 12 | goods_id | mediumint | 8 | 0 | N | N | 商品id:[0,8388607] | |
| 13 | type | varchar | 64 | 0 | N | N | 未分类 | 商品分类: |
| 14 | description | varchar | 255 | 0 | Y | N | 描述:[0,255]用于产品规格描述 |
| 编号 | 名称 | 数据类型 | 长度 | 小数位 | 允许空值 | 主键 | 默认值 | 说明 |
| 1 | collect_id | int | 10 | 0 | N | Y | 收藏ID: | |
| 2 | user_id | int | 10 | 0 | N | N | 0 | 收藏人ID: |
| 3 | source_table | varchar | 255 | 0 | Y | N | 来源表: | |
| 4 | source_field | varchar | 255 | 0 | Y | N | 来源字段: | |
| 5 | source_id | int | 10 | 0 | N | N | 0 | 来源ID: |
| 6 | title | varchar | 255 | 0 | Y | N | 标题: | |
| 7 | img | varchar | 255 | 0 | Y | N | 封面: | |
| 8 | create_time | timestamp | 19 | 0 | N | N | CURRENT_TIMESTAMP | 创建时间: |
| 9 | update_time | timestamp | 19 | 0 | N | N | CURRENT_TIMESTAMP | 更新时间: |
| 编号 | 名称 | 数据类型 | 长度 | 小数位 | 允许空值 | 主键 | 默认值 | 说明 |
| 1 | comment_id | int | 10 | 0 | N | Y | 评论ID: | |
| 2 | user_id | int | 10 | 0 | N | N | 0 | 评论人ID: |
| 3 | reply_to_id | int | 10 | 0 | N | N | 0 | 回复评论ID:空为0 |
| 4 | content | longtext | 2147483647 | 0 | Y | N | 内容: | |
| 5 | nickname | varchar | 255 | 0 | Y | N | 昵称: | |
| 6 | avatar | varchar | 255 | 0 | Y | N | 头像地址:[0,255] | |
| 7 | create_time | timestamp | 19 | 0 | N | N | CURRENT_TIMESTAMP | 创建时间: |
| 8 | update_time | timestamp | 19 | 0 | N | N | CURRENT_TIMESTAMP | 更新时间: |
| 9 | source_table | varchar | 255 | 0 | Y | N | 来源表: | |
| 10 | source_field | varchar | 255 | 0 | Y | N | 来源字段: | |
| 11 | source_id | int | 10 | 0 | N | N | 0 | 来源ID: |
| 编号 | 名称 | 数据类型 | 长度 | 小数位 | 允许空值 | 主键 | 默认值 | 说明 |
| 1 | daily_records_id | int | 10 | 0 | N | Y | 日常记录ID | |
| 2 | animal_names | varchar | 64 | 0 | Y | N | 动物名称 | |
| 3 | animal_species | varchar | 64 | 0 | Y | N | 动物种类 | |
| 4 | animal_cover | varchar | 255 | 0 | Y | N | 动物封面 | |
| 5 | animal_gender | varchar | 64 | 0 | Y | N | 动物性别 | |
| 6 | adoption_address | varchar | 64 | 0 | Y | N | 领养地址 | |
| 7 | vaccine_situation | varchar | 64 | 0 | Y | N | 疫苗情况 | |
| 8 | personality_description | varchar | 64 | 0 | Y | N | 性格简述 | |
| 9 | adoptive_users | int | 10 | 0 | Y | N | 0 | 领养用户 |
| 10 | name | varchar | 64 | 0 | Y | N | 姓名 | |
| 11 | address | varchar | 64 | 0 | Y | N | 地址 | |
| 12 | mobile_phone_number | varchar | 16 | 0 | Y | N | 手机号码 | |
| 13 | record_date | date | 10 | 0 | Y | N | 记录日期 | |
| 14 | record_videos | varchar | 255 | 0 | Y | N | 记录视频 | |
| 15 | record_content | longtext | 2147483647 | 0 | Y | N | 记录内容 | |
| 16 | create_time | datetime | 19 | 0 | N | N | CURRENT_TIMESTAMP | 创建时间 |
| 17 | update_time | timestamp | 19 | 0 | N | N | CURRENT_TIMESTAMP | 更新时间 |
| 编号 | 名称 | 数据类型 | 长度 | 小数位 | 允许空值 | 主键 | 默认值 | 说明 |
| 1 | follow_up_records_id | int | 10 | 0 | N | Y | 回访记录ID | |
| 2 | animal_names | varchar | 64 | 0 | Y | N | 动物名称 | |
| 3 | animal_species | varchar | 64 | 0 | Y | N | 动物种类 | |
| 4 | animal_cover | varchar | 255 | 0 | Y | N | 动物封面 | |
| 5 | animal_gender | varchar | 64 | 0 | Y | N | 动物性别 | |
| 6 | adoption_address | varchar | 64 | 0 | Y | N | 领养地址 | |
| 7 | vaccine_situation | varchar | 64 | 0 | Y | N | 疫苗情况 | |
| 8 | personality_description | varchar | 64 | 0 | Y | N | 性格简述 | |
| 9 | adoptive_users | int | 10 | 0 | Y | N | 0 | 领养用户 |
| 10 | name | varchar | 64 | 0 | Y | N | 姓名 | |
| 11 | address | varchar | 64 | 0 | Y | N | 地址 | |
| 12 | mobile_phone_number | varchar | 16 | 0 | Y | N | 手机号码 | |
| 13 | follow_up_date | date | 10 | 0 | Y | N | 回访日期 | |
| 14 | follow_up_content | text | 65535 | 0 | Y | N | 回访内容 | |
| 15 | create_time | datetime | 19 | 0 | N | N | CURRENT_TIMESTAMP | 创建时间 |
| 16 | update_time | timestamp | 19 | 0 | N | N | CURRENT_TIMESTAMP | 更新时间 |
| 编号 | 名称 | 数据类型 | 长度 | 小数位 | 允许空值 | 主键 | 默认值 | 说明 |
| 1 | goods_id | mediumint | 8 | 0 | N | Y | 产品id:[0,8388607] | |
| 2 | title | varchar | 125 | 0 | Y | N | 标题:[0,125]用于产品和html的<title>标签中 | |
| 3 | img | text | 65535 | 0 | Y | N | 封面图:用于显示于产品列表页 | |
| 4 | description | varchar | 255 | 0 | Y | N | 描述:[0,255]用于产品规格描述 | |
| 5 | price_ago | double | 8 | 2 | N | N | 0.00 | 原价:[1] |
| 6 | price | double | 8 | 2 | N | N | 0.00 | 卖价:[1] |
| 7 | sales | int | 10 | 0 | N | N | 0 | 销量:[0,1000000000] |
| 8 | inventory | int | 10 | 0 | N | N | 0 | 商品库存 |
| 9 | type | varchar | 64 | 0 | N | N | 商品分类: | |
| 10 | hits | int | 10 | 0 | N | N | 0 | 点击量:[0,1000000000]访问这篇产品的人次 |
| 11 | content | longtext | 2147483647 | 0 | Y | N | 正文:产品的主体内容 | |
| 12 | img_1 | text | 65535 | 0 | Y | N | 主图1: | |
| 13 | img_2 | text | 65535 | 0 | Y | N | 主图2: | |
| 14 | img_3 | text | 65535 | 0 | Y | N | 主图3: | |
| 15 | img_4 | text | 65535 | 0 | Y | N | 主图4: | |
| 16 | img_5 | text | 65535 | 0 | Y | N | 主图5: | |
| 17 | create_time | timestamp | 19 | 0 | N | N | CURRENT_TIMESTAMP | 创建时间: |
| 18 | update_time | timestamp | 19 | 0 | N | N | CURRENT_TIMESTAMP | 更新时间: |
| 19 | customize_field | text | 65535 | 0 | Y | N | 自定义字段 | |
| 20 | source_table | varchar | 255 | 0 | Y | N | 来源表: | |
| 21 | source_field | varchar | 255 | 0 | Y | N | 来源字段: | |
| 22 | source_id | int | 10 | 0 | N | N | 0 | 来源ID: |
| 23 | user_id | int | 10 | 0 | Y | N | 0 | 添加人 |
| 编号 | 名称 | 数据类型 | 长度 | 小数位 | 允许空值 | 主键 | 默认值 | 说明 |
| 1 | type_id | int | 10 | 0 | N | Y | 商品分类ID: | |
| 2 | father_id | smallint | 5 | 0 | N | N | 0 | 上级分类ID:[0,32767] |
| 3 | name | varchar | 255 | 0 | Y | N | 商品名称: | |
| 4 | desc | varchar | 255 | 0 | Y | N | 描述: | |
| 5 | icon | varchar | 255 | 0 | Y | N | 图标: | |
| 6 | source_table | varchar | 255 | 0 | Y | N | 来源表: | |
| 7 | source_field | varchar | 255 | 0 | Y | N | 来源字段: | |
| 8 | create_time | timestamp | 19 | 0 | N | N | CURRENT_TIMESTAMP | 创建时间: |
| 9 | update_time | timestamp | 19 | 0 | N | N | CURRENT_TIMESTAMP | 更新时间: |
| 编号 | 名称 | 数据类型 | 长度 | 小数位 | 允许空值 | 主键 | 默认值 | 说明 |
| 1 | hits_id | int | 10 | 0 | N | Y | 点赞ID: | |
| 2 | user_id | int | 10 | 0 | N | N | 0 | 点赞人: |
| 3 | create_time | timestamp | 19 | 0 | N | N | CURRENT_TIMESTAMP | 创建时间: |
| 4 | update_time | timestamp | 19 | 0 | N | N | CURRENT_TIMESTAMP | 更新时间: |
| 5 | source_table | varchar | 255 | 0 | Y | N | 来源表: | |
| 6 | source_field | varchar | 255 | 0 | Y | N | 来源字段: | |
| 7 | source_id | int | 10 | 0 | N | N | 0 | 来源ID: |
| 编号 | 名称 | 数据类型 | 长度 | 小数位 | 允许空值 | 主键 | 默认值 | 说明 |
| 1 | logistics_delivery_id | int | 10 | 0 | N | Y | 物流配送ID | |
| 2 | order_number | varchar | 64 | 0 | Y | N | 订单号 | |
| 3 | product_name | varchar | 64 | 0 | Y | N | 商品名称 | |
| 4 | purchase_quantity | varchar | 64 | 0 | Y | N | 购买数量 | |
| 5 | total_transaction_amount | double | 11 | 2 | Y | N | 0.00 | 交易总额 |
| 6 | the_date_of_issuance | date | 10 | 0 | Y | N | 发货日期 | |
| 7 | delivery_number | varchar | 30 | 0 | Y | N | 配送订单 | |
| 8 | ordinary_users | int | 10 | 0 | Y | N | 0 | 普通用户 |
| 9 | shipping_address | varchar | 64 | 0 | Y | N | 收货地址 | |
| 10 | delivery_status | varchar | 64 | 0 | Y | N | 配送状态 | |
| 11 | signing_status | varchar | 64 | 0 | Y | N | 签收状态 | |
| 12 | recommend | int | 10 | 0 | N | N | 0 | 智能推荐 |
| 13 | contact_name | varchar | 255 | 0 | Y | N | 联系人名字 | |
| 14 | merchant_id | int | 10 | 0 | Y | N | 商家id | |
| 15 | create_time | datetime | 19 | 0 | N | N | CURRENT_TIMESTAMP | 创建时间 |
| 16 | update_time | timestamp | 19 | 0 | N | N | CURRENT_TIMESTAMP | 更新时间 |
| 编号 | 名称 | 数据类型 | 长度 | 小数位 | 允许空值 | 主键 | 默认值 | 说明 |
| 1 | material_mall_id | int | 10 | 0 | N | Y | 物资商城ID | |
| 2 | specifications | varchar | 64 | 0 | Y | N | 规格 | |
| 3 | source | varchar | 64 | 0 | Y | N | 来源 | |
| 4 | praise_len | int | 10 | 0 | N | N | 0 | 点赞数 |
| 5 | cart_title | varchar | 125 | 0 | Y | N | 标题:[0,125]用于产品html的标签中 | |
| 6 | cart_img | text | 65535 | 0 | Y | N | 封面图:用于显示于产品列表页 | |
| 7 | cart_description | varchar | 255 | 0 | Y | N | 描述:[0,255]用于产品规格描述 | |
| 8 | cart_price_ago | double | 8 | 2 | N | N | 0.00 | 原价:[1] |
| 9 | cart_price | double | 8 | 2 | N | N | 0.00 | 卖价:[1] |
| 10 | cart_inventory | int | 10 | 0 | N | N | 0 | 商品库存 |
| 11 | cart_type | varchar | 64 | 0 | N | N | 未分类 | 商品分类: |
| 12 | cart_content | longtext | 2147483647 | 0 | Y | N | 正文:产品的主体内容 | |
| 13 | cart_img_1 | text | 65535 | 0 | Y | N | 主图1: | |
| 14 | cart_img_2 | text | 65535 | 0 | Y | N | 主图2: | |
| 15 | cart_img_3 | text | 65535 | 0 | Y | N | 主图3: | |
| 16 | cart_img_4 | text | 65535 | 0 | Y | N | 主图4: | |
| 17 | cart_img_5 | text | 65535 | 0 | Y | N | 主图5: | |
| 18 | create_time | datetime | 19 | 0 | N | N | CURRENT_TIMESTAMP | 创建时间 |
| 19 | update_time | timestamp | 19 | 0 | N | N | CURRENT_TIMESTAMP | 更新时间 |
| 编号 | 名称 | 数据类型 | 长度 | 小数位 | 允许空值 | 主键 | 默认值 | 说明 |
| 1 | notice_id | mediumint | 8 | 0 | N | Y | 公告id: | |
| 2 | title | varchar | 125 | 0 | N | N | 标题: | |
| 3 | content | longtext | 2147483647 | 0 | Y | N | 正文: | |
| 4 | create_time | timestamp | 19 | 0 | N | N | CURRENT_TIMESTAMP | 创建时间: |
| 5 | update_time | timestamp | 19 | 0 | N | N | CURRENT_TIMESTAMP | 更新时间: |
| 编号 | 名称 | 数据类型 | 长度 | 小数位 | 允许空值 | 主键 | 默认值 | 说明 |
| 1 | order_id | int | 10 | 0 | N | Y | 订单ID: | |
| 2 | order_number | varchar | 64 | 0 | Y | N | 订单号: | |
| 3 | goods_id | mediumint | 8 | 0 | N | N | 商品id:[0,8388607] | |
| 4 | title | varchar | 32 | 0 | Y | N | 商品标题: | |
| 5 | img | varchar | 255 | 0 | Y | N | 商品图片: | |
| 6 | price | double | 10 | 2 | N | N | 0.00 | 价格: |
| 7 | price_ago | double | 10 | 2 | N | N | 0.00 | 原价: |
| 8 | num | int | 10 | 0 | N | N | 1 | 数量: |
| 9 | price_count | double | 8 | 2 | N | N | 0.00 | 总价: |
| 10 | norms | varchar | 255 | 0 | Y | N | 规格: | |
| 11 | type | varchar | 64 | 0 | N | N | 未分类 | 商品分类: |
| 12 | contact_name | varchar | 32 | 0 | Y | N | 联系人姓名: | |
| 13 | contact_email | varchar | 125 | 0 | Y | N | 联系人邮箱: | |
| 14 | contact_phone | varchar | 11 | 0 | Y | N | 联系人手机: | |
| 15 | contact_address | varchar | 255 | 0 | Y | N | 收件地址: | |
| 16 | postal_code | varchar | 9 | 0 | Y | N | 邮政编码: | |
| 17 | user_id | int | 10 | 0 | N | N | 0 | 买家ID: |
| 18 | merchant_id | mediumint | 8 | 0 | N | N | 0 | 商家ID: |
| 19 | create_time | timestamp | 19 | 0 | N | N | CURRENT_TIMESTAMP | 创建时间: |
| 20 | update_time | timestamp | 19 | 0 | N | N | CURRENT_TIMESTAMP | 更新时间: |
| 21 | description | varchar | 255 | 0 | Y | N | 描述:[0,255]用于产品规格描述 | |
| 22 | state | varchar | 16 | 0 | N | N | 待付款 | 订单状态:待付款,待发货,待签收,已签收,待退款,已退款,已拒绝,已完成 |
| 23 | remark | text | 65535 | 0 | Y | N | 订单备注 | |
| 24 | delivery_state | varchar | 16 | 0 | Y | N | 未配送 | 发货状态:未配送,已配送 |
| 25 | vip_discount | double | 11 | 2 | Y | N | 0.00 | 折扣 |
| 编号 | 名称 | 数据类型 | 长度 | 小数位 | 允许空值 | 主键 | 默认值 | 说明 |
| 1 | praise_id | int | 10 | 0 | N | Y | 点赞ID: | |
| 2 | user_id | int | 10 | 0 | N | N | 0 | 点赞人: |
| 3 | create_time | timestamp | 19 | 0 | N | N | CURRENT_TIMESTAMP | 创建时间: |
| 4 | update_time | timestamp | 19 | 0 | N | N | CURRENT_TIMESTAMP | 更新时间: |
| 5 | source_table | varchar | 255 | 0 | Y | N | 来源表: | |
| 6 | source_field | varchar | 255 | 0 | Y | N | 来源字段: | |
| 7 | source_id | int | 10 | 0 | N | N | 0 | 来源ID: |
| 8 | status | bit | 1 | 0 | N | N | 1 | 点赞状态:1为点赞,0已取消 |
| 编号 | 名称 | 数据类型 | 长度 | 小数位 | 允许空值 | 主键 | 默认值 | 说明 |
| 1 | regular_users_id | int | 10 | 0 | N | Y | 普通用户ID | |
| 2 | name | varchar | 64 | 0 | Y | N | 姓名 | |
| 3 | gender | varchar | 64 | 0 | Y | N | 性别 | |
| 4 | address | varchar | 64 | 0 | Y | N | 地址 | |
| 5 | mobile_phone_number | varchar | 16 | 0 | Y | N | 手机号码 | |
| 6 | examine_state | varchar | 16 | 0 | N | N | 已通过 | 审核状态 |
| 7 | user_id | int | 10 | 0 | N | N | 0 | 用户ID |
| 8 | create_time | datetime | 19 | 0 | N | N | CURRENT_TIMESTAMP | 创建时间 |
| 9 | update_time | timestamp | 19 | 0 | N | N | CURRENT_TIMESTAMP | 更新时间 |
| 编号 | 名称 | 数据类型 | 长度 | 小数位 | 允许空值 | 主键 | 默认值 | 说明 |
| 1 | slides_id | int | 10 | 0 | N | Y | 轮播图ID: | |
| 2 | title | varchar | 64 | 0 | Y | N | 标题: | |
| 3 | content | varchar | 255 | 0 | Y | N | 内容: | |
| 4 | url | varchar | 255 | 0 | Y | N | 链接: | |
| 5 | img | varchar | 255 | 0 | Y | N | 轮播图: | |
| 6 | hits | int | 10 | 0 | N | N | 0 | 点击量: |
| 7 | create_time | timestamp | 19 | 0 | N | N | CURRENT_TIMESTAMP | 创建时间: |
| 8 | update_time | timestamp | 19 | 0 | N | N | CURRENT_TIMESTAMP | 更新时间: |
| 编号 | 名称 | 数据类型 | 长度 | 小数位 | 允许空值 | 主键 | 默认值 | 说明 |
| 1 | upload_id | int | 10 | 0 | N | Y | 上传ID | |
| 2 | name | varchar | 64 | 0 | Y | N | 文件名 | |
| 3 | path | varchar | 255 | 0 | Y | N | 访问路径 | |
| 4 | file | varchar | 255 | 0 | Y | N | 文件路径 | |
| 5 | display | varchar | 255 | 0 | Y | N | 显示顺序 | |
| 6 | father_id | int | 10 | 0 | Y | N | 0 | 父级ID |
| 7 | dir | varchar | 255 | 0 | Y | N | 文件夹 | |
| 8 | type | varchar | 32 | 0 | Y | N | 文件类型 |
| 编号 | 名称 | 数据类型 | 长度 | 小数位 | 允许空值 | 主键 | 默认值 | 说明 |
| 1 | user_id | mediumint | 8 | 0 | N | Y | 用户ID:[0,8388607]用户获取其他与用户相关的数据 | |
| 2 | state | smallint | 5 | 0 | N | N | 1 | 账户状态:[0,10](1可用|2异常|3已冻结|4已注销) |
| 3 | user_group | varchar | 32 | 0 | Y | N | 所在用户组:[0,32767]决定用户身份和权限 | |
| 4 | login_time | timestamp | 19 | 0 | N | N | CURRENT_TIMESTAMP | 上次登录时间: |
| 5 | phone | varchar | 11 | 0 | Y | N | 手机号码:[0,11]用户的手机号码,用于找回密码时或登录时 | |
| 6 | phone_state | smallint | 5 | 0 | N | N | 0 | 手机认证:[0,1](0未认证|1审核中|2已认证) |
| 7 | username | varchar | 16 | 0 | N | N | 用户名:[0,16]用户登录时所用的账户名称 | |
| 8 | nickname | varchar | 16 | 0 | Y | N | 昵称:[0,16] | |
| 9 | password | varchar | 64 | 0 | N | N | 密码:[0,32]用户登录所需的密码,由6-16位数字或英文组成 | |
| 10 | | varchar | 64 | 0 | Y | N | 邮箱:[0,64]用户的邮箱,用于找回密码时或登录时 | |
| 11 | email_state | smallint | 5 | 0 | N | N | 0 | 邮箱认证:[0,1](0未认证|1审核中|2已认证) |
| 12 | avatar | varchar | 255 | 0 | Y | N | 头像地址:[0,255] | |
| 13 | open_id | varchar | 255 | 0 | Y | N | 针对获取用户信息字段 | |
| 14 | create_time | timestamp | 19 | 0 | N | N | CURRENT_TIMESTAMP | 创建时间: |
| 15 | vip_level | varchar | 255 | 0 | Y | N | 会员等级 | |
| 16 | vip_discount | double | 11 | 2 | Y | N | 0.00 | 会员折扣 |
| 编号 | 名称 | 数据类型 | 长度 | 小数位 | 允许空值 | 主键 | 默认值 | 说明 |
| 1 | group_id | mediumint | 8 | 0 | N | Y | 用户组ID:[0,8388607] | |
| 2 | display | smallint | 5 | 0 | N | N | 100 | 显示顺序:[0,1000] |
| 3 | name | varchar | 16 | 0 | N | N | 名称:[0,16] | |
| 4 | description | varchar | 255 | 0 | Y | N | 描述:[0,255]描述该用户组的特点或权限范围 | |
| 5 | source_table | varchar | 255 | 0 | Y | N | 来源表: | |
| 6 | source_field | varchar | 255 | 0 | Y | N | 来源字段: | |
| 7 | source_id | int | 10 | 0 | N | N | 0 | 来源ID: |
| 8 | register | smallint | 5 | 0 | Y | N | 0 | 注册位置: |
| 9 | create_time | timestamp | 19 | 0 | N | N | CURRENT_TIMESTAMP | 创建时间: |
| 10 | update_time | timestamp | 19 | 0 | N | N | CURRENT_TIMESTAMP | 更新时间: |
5统详细设计
5.1管理员功能模块
管理员登录,通过填写注册时输入的用户名、密码权限进行登录,如图5-1所示。

图5-1管理员登录界面图
登录的关键代码如下。
print("===================登录=====================")
ret = {
"error": {
"code": 70000,
"message": "账户不存在",
}
}
body = ctx.body
password = md5hash(body["password"]) or ""
obj = service_select("user").Get_obj(
{"username": body["username"]}, {"like": False}
)
if obj:
user_group = service_select("user_group").Get_obj({'name': obj['user_group']}, {"like": False})
if user_group and user_group['source_table'] != '':
user_obj = service_select(user_group['source_table']).Get_obj({"user_id": obj['user_id']}, {"like": False})
if user_obj['examine_state'] == '未通过':
ret = {
"error": {
"code": 70000,
"message": "账户未通过审核",
}
}
return ret
if user_obj['examine_state'] == '未审核':
ret = {
"error": {
"code": 70000,
"message": "账户未审核",
}
}
return ret
if obj["state"] == 1:
if obj["password"] == password:
timeout = timezone.now()
timestamp = int(time.mktime(timeout.timetuple())) * 1000
token = md5hash(str(obj["user_id"]) + "_" + str(timestamp))
ctx.request.session[token] = obj["user_id"]
service_select("access_token").Add(
{"token": token, "user_id": obj["user_id"]}
)
obj["token"] = token
ret = {
"result": {"obj": obj}
}
else:
ret = {
"error": {
"code": 70000,
"message": "密码错误",
}
}
else:
ret = {
"error": {
"code": 70000,
"message": "用户账户不可用,请联系管理员",
}
}
return ctx.response(json.dumps(ret, ensure_ascii=False))
5.1.1管理员功能界面
管理员登录进入流浪动物领养管理系统可以查看后台首页、系统管理(轮播图)、系统用户(管理员、普通用户)、领养中心、动物种类、领养申请、领养记录、个人信息、修改密码等信息。如图5-2所示:

图5-2管理员功能界面图
5.1.2系统用户界面
系统用户管理,在系统用户管理页面中可以对管理员用户密码修改功能,如图5-3所示:

图5-3系统用户界面图
用户信息关键代码如下:
WSGI_APPLICATION = "app.wsgi.application"
DATABASES = {
"default": {
"ENGINE": "django.db.backends.mysql",
"NAME": "project93355",
"USER": "root",
"PASSWORD": "root",
"HOST": "127.0.0.1",
"PORT": "3306",
5.1.3领养中心界面
领养中心管理,管理员可以查看到宠物领养详细信息,并且可以根据详情进行查询、删除、添加等操作,如图5-4所示。

图5-4领养中心界面图
5.1.4领养申请界面
领养申请管理,管理员可以查看到领养申请详细信息,并且可以根据详情进行查询、删除、添加,同意领养等操作,如图5-5。

图5-5领养申请界面图
5.1.5轮播图界面
轮播图管理,管理员可以查看到轮播图详细信息,并且可以根据详情进行查询、删除、添加等操作,如图5-6。

图5-6轮播图管理界面图
5.1.6宠物资讯界面
宠物资讯,管理员可以查看到宠物资讯详细信息,并且可以根据详情进行查询、删除、添加、查看评论等操作,如图5-7。

图5-6宠物信息界面图
宠物信息关键代码如下。
@RestController
@RequestMapping("auth")
public class AuthController extends BaseController<Auth, AuthService> {
/**
* 服务对象
*/
@Autowired
public AuthController(AuthService service) {
setService(service);
}
}
5.2普通用户功能模块
5.2.1普通用户注册界面
普通用户登录进入流浪动物领养管理系统可以填写个人信息进行用户注册等内容。如图5-8。

图5-8普通用户注册界面图
5.2.2普通用户功能界面
普通用户后台功能界面图功能为:首页、系统公告、宠物资讯、物资商城、商城管理、我的账户、个人中心(领养申请、领养记录、订单配送、收藏)等。如图5-9。

图5-9普通用户功能界面图
5.2.3领养中心界面
当用户点击“领养中心”这一菜单会显示领养中心详情,根据详情进行相对应的点赞、收藏、申请领养、评论等操作,如图5-10。

图5-10领养中心界面图
@PostMapping("/add")
@Transactional
public Map<String, Object> add(HttpServletRequest request) throws IOException {
service.insert(service.readBody(request.getReader()));
return success(1);
}
@Transactional
public Map<String, Object> addMap(Map<String,Object> map){
service.insert(map);
6系统测试
系统开发的最后一个步骤就是系统测试,系统测试也是整个系统十分重要的一个环节,测试的好坏关系到产品的发展。用户对软件的质量、性能和可靠性等需求就要通过测试来实现。测试过程要必须遵循严谨性、完善性、规范性的原则,测试的主要目的就是看看在系统运行中,是否会出现bug,然后对出现的bug进行调试,直到程序完美运行。但是软件的测试只能尽可能的减少bug,理论上来说是无法达到消除bug。但是bug越少,系统出错的几率就越低,用户使用起来也更方便、更安全。
近年来,软件包含测试从现在的检验当中来看,系统接近预期目标可能出现的问题,并对这些错误做出相应的修正,假如我们不进行早期的测试错误就会延续下去,最后所做出的成品就会有很大的困难。
我们要在这个测试的过程当中找出错误。测试成软件开发的主要一部分,自从有了程序的设计那天开始,它就成为了重要的组成部分。经过统计来看,软件测试可以占据这个系统45%的工作量,而在软件开发的成本当中,对于测试成本来说它包含了很多的测试工作。每个程序测试时都会出现和遇到错误。在整个程序的开发过程当中,人为去查找错误是非常复杂和困难的,所以我们一般都会找一些测试的工具来进行测试。
6.1系统测试的意义
随着现代信息的快速发展,在社会各大领域中已经都开始应用网络信息技术,在应用网络技术的同时人们也开始把软件的质量问题作为了一个重要焦点来关注,因为一个软件的好与坏它决定着这个系统在市场上的生存,所以我们必须要把软件质量来做好,这样才有一定的生存能力。对于用户来说它们首先选用的都是保证这个系统软件的质量问题,因为一个系统的软件质量决定着用户在后期上成本经济的问题。图6-1就是纠错测试流程。

图6-1 测试与纠错信息流程
6.2 测试方法
黑盒测试又被人们称作为功能测试,通常是在程序的接口来做一些测试的方法,它一般包括对程序的功能和使用的方法来做出一些数据的接受和输出,同时还可以做出正确的输出信息,并保证与外部信息的完整性。
白盒测试通常被人们称作为结构测试,在整个程序的结构和处理当中它是由程序当中的逻辑测试和检验程序来完成一些正确的工作。
具体的功能测试它是包括:系统的适用性、准确性、安全性等功能测试。
6.3测试分析
本流浪动物领养管理系统满足相关信息的管理需求,在设计时借鉴了国内外优秀网站的优点,从界面到系统设计都保证了管理员以及用户能够方便操作。系统的主要特点和优点归纳如下:
(1)本系统用的移置性和针对性都比较高,因为针对性高可以提供更好的服务而移置性可以在多个系统上运行,更给用户带来了极大的方便。
(2)该流浪动物领养管理系统内容全面,管理方便可以及时的全面的处理各种错误,异常,这样避免了很多因用户的马虎操作而出现的失误,其操作方便,用户界面友好,能够上网的人都可以很好的进行操作。
经过对上述的测试结果分析,所有基本功能齐全,操作简单,系统运行性能良好,系统安全可靠,能促进流浪动物领养管理系统平台的发展,发展前景广阔。
结 论
经过了几个月的努力,本流浪动物领养管理系统终于完成了,虽然在校期间也开发过一些小型的系统,但是都是在老师的讲解以及辅助下完成的,没有经历过开发之前的需求分析、系统分析,都是直接从系统设计开始的,因此本次开发的流浪动物领养管理系统对我意义重大。
在开发系统最初,首先对各个流浪动物领养方面的需求进行调研,了解对于用户来说,开发的系统需要实现哪些功能才能满足他们的需求,对需求进行分析;其次选择自己比较熟悉的Python语言,MYSQL数据库,使用Django框架来设计开发,通过知网库、学校图书馆等地方查阅、学习这些技术,掌握编程的思想和方法,然后就是对系统进行分析,从系统开发的可行性、系统实现的功能、系统应该具备的性能以及系统的操作流程方面,对系统进行全方位的分析,确定系统的最终功能,从而对系统的功能和数据库进行设计,最后就是系统的实现以及对实现的功能的测试,确保系统能够稳定的运行。
在开发的过程中暴露出了自己的很多问题,比如前期的准备还是不够充分,不能完全掌握其操作流程;在开发过程中对Python的编程掌握的还不够熟练以及对系统的环境配置上还存在很多问题,经常会导致项目在运行的时候出现错误。学无止境,通过一边查阅资料一边向导师请教,慢慢的解决了这些问题,在以后的学习、工作者我会更加严谨,通过本项目的开发,我将会受益终生!
致 谢
大学的学习生活在这个季节将结束,但是在我的生命这仅仅只是一个逗号,我将面对另一个新的环境开始。通过这次毕业设计的整个开发过程,从需求分析到具体功能实现,再到最终测试和维护的理解有了很大的进步,让我对系统开发有了更深刻的认识,对我个人的实践能力和解决问题的能力,都有了很大的帮助。这是这次毕业设计最大的收获。
首先要感谢我的指导老师,他在论文写作上,给予了我各种无私的帮助,治学严谨,严格要求,使我获得了很大的收获。老师深厚的理论知识和丰富的实践经验,都深深的影响到我,在这方面,我谨表示衷心的感谢。
其次,我还要对所有的老师和同学表示感谢,他们在我学习的过程中,都积极的提供了很多帮助,无论是专业知识,还是实践操作技能,也能够让我在论文写作中,遇到的一些难题迎刃而解。
最后,对阅读和评审本论文的各位老师表示衷心的感谢!
参考文献
[1] Agya A B ,Rückert A ,Dornack C . Effectiveness of traditional solid waste management system of rural communities: A case study in the Kwahu East District, Ghana [J]. Environmental Challenges, 2024, 15 100869-.
[2] Reyes R D ,Esch B M ,Ewart L , et al. From animal testing to in vitro systems: advancing standardization in microphysiological systems. [J]. Lab on a chip, 2024,
[3] GulEHina ,Sajjad H . A system dynamics model and analytical hierarchy process: an integrated approach for achieving sustainable solid waste management system. [J]. Environmental science and pollution research international, 2023, 31 (5): 6992-7007.
[4] Dongchen H ,Mohsen K ,Abbas R . The development of an integrated BIM-based visual demolition waste management planning system for sustainability-oriented decision-making. [J]. Journal of environmental management, 2023, 351 119856-119856.
[5] G. G ,R. B ,N. L , et al. Carbon footprint associated with two organic waste management: tunnel composting system versus landfill [J]. International Journal of Environmental Science and Technology, 2023, 21 (6): 5499-5512.
[6] Kisielewicz S M ,Jędrczak A . Impact of Implementing Circular Waste Management System and Energy Recovery in a City with 100,000 Inhabitants on Nitrogen Emissions by 2035 [J]. Energies, 2023, 17 (1):
[7] 张雨蝶,周春柳. 高校流浪动物的数字化管理探索 [J]. 中国动物检疫, 2023, 40 (11): 41-45+88.
[8] 赵勇. 实验动物管理工作的沿革与展望——以上海市近10年发展为例 [J]. 实验动物与比较医学, 2023, 43 (05): 492-503.
[9] 杨倩,彭钰钦,余泽辉等. 西南医科大学实验动物信息化管理的探索与应用 [J]. 青海科技, 2023, 30 (05): 122-126.
[10] 陈若宁,傅军,汪洌. 高校实验动物伦理管理系统的开发与应用——以浙江大学为例 [J]. 科技管理研究, 2023, 43 (16): 107-114.
[11] 申茂恒,张洪浩,洪声富. 安顺市动物检疫电子出证信息化管理系统的建设与应用 [J]. 贵州畜牧兽医, 2023, 47 (03): 14-16.
[12] 李超. 基于和谐社会视角下社会工作介入社区流浪动物现状及对策分析[D]. 山东大学, 2023. DOI:10.27272/d.cnki.gshdu.2023.005558.
[13] 陈雷. 流浪动物致人损害侵权责任研究[D]. 兰州大学, 2023. DOI:10.27204/d.cnki.glzhu.2023.003035.
[14] 袁进,田雨光,吴清洪等. 实验动物智能化综合管理系统开发及应用 [J]. 中国比较医学杂志, 2023, 33 (02): 91-98.
[15] 韦芳,钟华训,甘海霞等. 基于广西动物防疫物资信息管理系统风险评估概述 [J]. 广西农学报, 2023, 38 (01): 43-48.
[16] 赵亚洲,杨晓冬. 动物领养管理系统的设计与实现 [J]. 无线互联科技, 2022, 19 (18): 61-65+72.
[17] 丁晶晶. 大理市城市流浪动物协同治理研究[D]. 云南财经大学, 2022. DOI:10.27455/d.cnki.gycmc.2022.000727.
[18] 王明珠. 流浪动物管理制度研究[D]. 青海师范大学, 2021. DOI:10.27778/d.cnki.gqhzy.2021.000512.
请关注点赞+私信博主,免费领取项目源码
1468

被折叠的 条评论
为什么被折叠?



