基于Java的学生选课系统
摘 要
随着信息技术的迅速发展和高校教育管理的数字化转型,学生选课系统已成为高校教务管理的重要组成部分。该系统不仅提高了选课流程的效率和准确性,还为学生和教师提供了更加便捷、透明的信息服务。因此,开发一个功能完善、性能稳定、易于维护的学生选课系统具有重要的现实意义和实践价值。
本文旨在介绍一个基于Java语言的学生选课系统,该系统采用Spring、SpringMVC和MyBatis(简称SSM)框架进行开发。SSM框架以其高效、灵活和可扩展的特点,在Java企业级应用中得到了广泛应用。通过整合Spring的依赖注入和事务管理、SpringMVC的请求处理流程以及MyBatis的数据持久化操作,我们能够构建一个稳定可靠、易于维护的学生选课系统。
在开发过程中,我们充分考虑了学生选课系统的实际需求,设计了合理的功能模块和业务流程。同时,我们也注重系统的可扩展性和可维护性,为后续的功能升级和系统维护提供了便利。
通过本系统的开发与实践,我们期望能够为高校教务管理提供一个高效、稳定、易用的在线选课平台,推动高校教育管理的数字化转型,提升教学管理水平和服务质量。同时,我们也希望通过本次开发实践,积累更多的经验和技术能力,为未来的信息系统开发和应用打下坚实的基础。
关键词:学生选课系统;Java;SSM框架
A Java based student course selection system
ABSTRACT
With the rapid development of information technology and the digital transformation of university education management, the student course selection system has become an important component of university academic management. This system not only improves the efficiency and accuracy of the course selection process, but also provides more convenient and transparent information services for students and teachers. Therefore, developing a fully functional, stable, and easy to maintain student course selection system has important practical significance and value.
This article aims to introduce a student course selection system based on Java language, which is developed using Spring, SpringMVC, and MyBatis (SSM) frameworks. The SSM framework has been widely used in Java enterprise applications due to its high efficiency, flexibility, and scalability. By integrating Spring's dependency injection and transaction management, Spring MVC's request processing flow, and MyBatis's data persistence operation, we can build a stable, reliable, and easy to maintain student course selection system.
During the development process, we fully considered the actual needs of the student course selection system and designed reasonable functional modules and business processes. At the same time, we also focus on the scalability and maintainability of the system, providing convenience for subsequent functional upgrades and system maintenance.
Through the development and practice of this system, we hope to provide an efficient, stable, and user-friendly online course selection platform for university academic management, promote the digital transformation of university education management, and improve the level of teaching management and service quality. Meanwhile, we also hope to accumulate more experience and technical capabilities through this development practice, laying a solid foundation for future information system development and application.
Keywords: Student course selection system; Java; SSM Framework
目 录
1.1. 研究背景和意义
在高等教育领域,随着学生人数的增加和课程资源的日益丰富,传统的学生选课方式已经难以满足现代教育的需求。传统的选课方式往往依赖于纸质表格、手动登记和人工排课,这些方式不仅效率低下,而且容易出错,无法为学生提供及时、准确的选课信息,也无法为教务管理人员提供有效的数据支持。因此,开发一个基于Java的学生选课系统具有重要的研究背景和意义。
随着信息技术的快速发展,数字化、网络化已经成为现代教育管理的重要趋势。学生选课系统作为教务管理的重要组成部分,其信息化水平直接关系到学校的教学质量和管理效率。因此,开发一个基于Java的学生选课系统,可以推动学校教务管理的数字化转型,提高管理效率和服务质量。
学生选课系统可以为学生提供更加便捷、透明的信息服务。通过系统,学生可以随时随地查看课程信息、选课情况、成绩管理等,无需再通过繁琐的纸质表格或人工咨询来获取信息。这不仅节省了学生的时间和精力,也提高了信息的准确性和透明度。
学生选课系统还可以为教务管理人员提供强大的数据支持。通过系统收集和分析选课数据,管理人员可以更加准确地了解学生的学习需求和课程资源的利用情况,为教学决策提供有力支持。同时,系统还可以自动化处理选课过程中的一些繁琐任务,如排课、成绩录入等,减轻管理人员的工作负担。
综上所述,基于Java的学生选课系统具有重要的研究背景和意义。它不仅可以推动学校教务管理的数字化转型,提高管理效率和服务质量,还可以为学生提供更加便捷、透明的信息服务,为教务管理人员提供强大的数据支持。因此,开发一个功能完善、性能稳定、易于维护的学生选课系统是当前高等教育领域亟待解决的问题之一。
1.2 国内外研究现状
在国内,随着高等教育信息化建设的不断推进,学生选课系统的研究与应用得到了广泛关注。近年来,国内的研究主要集中在系统的设计与实现、选课算法的优化、用户体验的提升等方面。一些高校和研究机构已经开发出功能较为完善的学生选课系统,并在实际教学中得到了应用。这些系统通常基于Java等成熟、稳定的技术开发,能够满足基本的选课需求,但在选课高峰期仍可能出现性能瓶颈。同时,国内的研究者也在积极探索新的技术和方法,如引入数据技术进行选课数据分析、采用云计算技术提升系统性能等,以进一步优化学生选课系统。
国外研究现状
在国外,尤其是发达国家的高校,学生选课系统的研究与应用已经相当成熟。一些知名的教育管理系统不仅提供了完善的选课功能,还融入了先进的教学理念和技术支持。例如,一些系统进行智能推荐和优化;通过移动互联网技术实现跨平台的选课服务;通过数据挖掘技术对选课数据进行深度分析和应用等。此外,国外的研究者也在持续关注新技术的发展和应用趋势,以保持其在该领域的领先地位并不断创新和完善现有系统。
综上所述,基于Java的学生选课系统在国内外的研究现状呈现出不同的特点和发展趋势。国内的研究主要集中在系统的设计与实现、选课算法的优化等方面,而国外则更加注重引入新技术和理念来提升系统的智能化和个性化水平。未来,随着技术的不断进步和应用需求的不断变化,学生选课系统的研究与应用将会更加深入和广泛。
1.3论文结构与章节安排
论文将分层次经行编排,除去论文摘要致谢文献参考部分,正文部分还会对系统需求做出分析,以及阐述大体的设计和实现的功能,最后罗列部分调测记录,论文主要架构如下:
第一章:引言。第一章主要介绍了课题的研究背景和意义,选题开发的国内外研究现状和本文的研究内容与主要工作。
第二章:系统需求分析。主要从系统的用户、功能等方面进行需求分析。
第三章:系统设计。主要对系统框架、系统功能模块、数据库进行功能设计。
第四章:系统实现。主要介绍了系统框架搭建、系统界面的实现。
第五章:系统测试。主要对系统的部分界面进行测试并对主要功能进行测试
第六章:总结。
2.1 可行性分析
2.1.1技术可行性
基于Java的学生选课系统采用SSM(Spring、SpringMVC、MyBatis)框架进行开发,技术上是完全可行的。Java作为一种成熟、稳定的语言,在企业级应用中具有广泛的应用基础,而SSM框架作为Java领域的主流技术组合,具有高效、灵活、可扩展等优点,能够满足学生选课系统的开发需求。通过整合Spring的依赖注入和事务管理、SpringMVC的请求处理流程以及MyBatis的数据持久化操作,我们可以构建一个稳定可靠、易于维护的学生选课系统。因此,从技术角度来看,基于Java的学生选课系统SSM框架开发是完全可行的。
2.1.2经济可行性
基于Java的学生选课系统的经济可行性非常显著。Java作为一种开源语言,其使用成本相对较低,而SSM框架也是开源的,可以免费使用,这大大降低了系统的开发成本。Java和SSM框架在市场上的应用广泛,有大量的开发者社区和资源支持,这意味着在开发过程中遇到问题时,可以方便地找到解决方案和技术支持,减少了开发风险和维护成本。此外,学生选课系统可以提高教务管理的效率,减少人力和物力的投入,从而间接降低了学校的运营成本。因此,综合考虑开发成本、维护成本以及运营效率等因素,基于Java的学生选课系统在经济上是完全可行的。
2.1.3操作可行性
基于Java的学生选课系统在操作可行性方面同样表现出色。系统采用直观的用户界面设计,使得学生和教师能够轻松上手,无需复杂的培训即可快速掌握使用方法。同时,系统提供了丰富的功能选项和友好的交互界面,使得用户能够方便快捷地完成选课、退课、查看课程信息、成绩管理等操作。此外,系统还具备完善的权限管理功能,确保不同用户只能访问其权限范围内的功能,保障了数据的安全性和操作的规范性。因此,基于Java的学生选课系统在操作上是完全可行的,能够满足广大用户的使用需求。
2.2 功能需求分析
2.2.1 功能性分析
按照基于Java的学生选课系统的角色,划分为了学生用户模块、教师用户模块和管理员模块这三大部分。
(一)学生用户功能需求分析:
注册登录:提供学生用户注册和登录功能,确保用户可以创建和访问自己的账户,以便享受系统提供的各项功能和服务。
首页:展示学生选课系统的主要内容和功能入口,包括网站公告、最新学校资讯、留言信息等,为学生提供信息浏览和导航。
网站公告:提供学校、教务处等发布的重要公告信息,让学生及时了解课程更新、作业安排等重要信息。
学校资讯:展示学校的最新资讯和活动信息,包括学校新闻、校园活动、招聘信息等,让学生了解学校的最新动态。
留言信息:提供学生间交流和留言的平台,包括留言板、评论等功能,让学生交流心得、提出问题等。
课程信息:提供课程的详细信息和介绍,包括课程目标、教学内容、教师信息等,帮助学生了解和选择课程。
我的账户:提供个人账户管理功能,包括查看个人信息、修改密码、管理通知设置等操作,方便学生管理自己的账户。
个人首页:展示学生的个人信息和相关操作入口,方便学生快速访问个人功能。
排课信息:允许学生查看课程的排课信息,方便学生了解和安排自己的学习时间。
评分信息:展示学生的课程评分信息,包括课程评分、教师评分等,方便学生了解自己的学习情况。
成绩信息:允许学生查看自己的成绩信息,包括课程成绩、学分绩点等,方便学生了解自己的学业情况。
留言信息:允许学生查看自己的留言信息和回复信息,方便学生与教师或其他学生进行交流和沟通。
收藏:允许学生收藏感兴趣的课程信息或学校资讯,方便后续查阅和参考。
(二)教师用户功能需求分析
注册登录:提供教师用户注册和登录功能,确保教师可以创建和访问自己的账户,以便享受系统提供的服务和功能。
后台首页:展示教师的个人信息和相关操作入口,方便教师快速进行管理和监控。
教室信息管理:允许教师查看教室信息,包括教室编号、教室名称、教室功能、教室图片等,
课程信息管理:提供课程信息的管理功能,包括添加新课程、编辑课程信息、删除课程等操作,确保课程信息的及时更新和完善。
排课信息管理:允许教师管理课程的排课信息,包括排课时间、教室安排、教师安排等,方便教师安排和管理自己的课程。
评分信息管理:提供评分信息的管理功能,包括录入学生的课程评分、查看学生的评分情况、统计课程平均分等操作,确保评分准确和公平。
成绩信息管理:提供成绩信息的管理功能,包括录入学生的考试成绩、查看学生成绩单等操作,方便教师管理学生成绩信息。
(三)管理员功能需求分析
登录:提供管理员用户登录功能,确保只有授权的管理员可以访问系统后台,保障系统安全。
后台首页:展示管理员的个人信息和相关操作入口,方便管理员快速进行管理和监控。
系统用户管理:允许管理员管理系统用户,包括添加新用户、编辑用户信息、重置密码等操作,以确保系统的权限管理和安全性。
教室信息管理:允许管理员管理教室信息,包括添加新教室、编辑教室信息、删除教室等操作,确保教室资源的合理利用。
课程类别管理:提供课程类别的管理功能,包括添加新类别、编辑类别信息、删除类别等操作,方便对课程进行分类和管理。
课程信息管理:提供课程信息的管理功能,包括添加新课程、编辑课程信息、删除课程等操作,确保课程信息的及时更新和完善。
排课信息管理:许管理员管理课程的排课信息,包括排课时间、教室安排、教师安排等,方便管理员进行课程管理和调整。
评分信息管理:提供评分信息的管理功能,包括录入学生的课程评分、查看学生的评分情况等操作,确保评分准确和公平。
成绩信息管理:提供成绩信息的管理功能,包括录入学生的考试成绩、查看学生成绩单等操作,方便管理员管理学生成绩信息。
系统管理:允许管理员管理系统首页的轮播图内容,包括添加、编辑、删除轮播图等操作,提升网站的视觉效果和用户体验。
留言管理:提供留言管理功能,允许管理员查看留言、回复留言、删除不当留言等操作,确保留言区的秩序和内容质量。
网站公告管理:提供网站公告的管理功能,包括发布、编辑、删除公告等操作,让管理员能够及时发布重要通知和信息。
学校资讯管理:提供学校资讯的管理功能,包括添加、编辑、删除资讯内容等操作,让管理员能够更新学校资讯。
分类列表管理:允许管理员管理资讯的分类列表,包括添加新分类、编辑分类信息、删除分类等操作,方便用户按照分类查找资讯。
2.2.2 非功能性分析
基于Java的学生选课系统的非功能性需求比如系统的安全性怎么样,可靠性怎么样,性能怎么样,可拓展性怎么样等。具体可以表示在如下2-1表格中:
表2-1基于Java的学生选课系统非功能需求表
| 安全性 | 主要指基于Java的学生选课系统数据库的安装,数据库的使用和密码的设定必须合乎规范。 |
| 可靠性 | 可靠性是指基于Java的学生选课系统能够安装用户的指示进行操作,经过测试,可靠性90%以上。 |
| 性能 | 性能是影响基于Java的学生选课系统占据市场的必要条件,所以性能最好要佳才好。 |
| 可扩展性 | 比如数据库预留多个属性,比如接口的使用等确保了系统的非功能性需求。 |
| 易用性 | 用户只要跟着基于Java的学生选课系统的页面展示内容进行操作,就可以了。 |
| 可维护性 | 基于Java的学生选课系统开发的可维护性是非常重要的,经过测试,可维护性没有问题 |
2.3 系统用例分析
通过2.2功能的分析,得出了系统的用例图:
学生用户用例图如下所示。

图2-1 学生用户用例图
教师用户用例图如下所示。

图2-2 教师用户用例图
管理员用例图如下所示。

图2-3 管理员用例图
2.4 系统的流程分析
2.4.1登录流程

图2-4登录流程图
2.4.2添加信息流程
添加信息流程图,如下图所示:

图2-5添加信息流程图
2.4.3删除信息流程
删除信息流程图,如下图所示:

图2-6删除信息流程图
3.1 系统架构设计
基于Java的学生选课系统从架构上分为三层:表现层(UI)、业务逻辑层(BLL)以及数据层(DL)。

图3-1 基于Java的学生选课系统架构设计图
表现层(UI):又称UI层,主要完成基于Java的学生选课系统的UI交互功能,一个良好的UI可以打打提高用户的用户体验,增强用户使用基于Java的学生选课系统时的舒适度。UI的界面设计也要适应不同版本的基于Java的学生选课系统以及不同尺寸的分辨率,以做到良好的兼容性。UI交互功能要求合理,用户进行交互操作时必须要得到与之相符的交互结果,这就要求表现层要与业务逻辑层进行良好的对接。
业务逻辑层(BLL):主要完成基于Java的学生选课系统的数据处理功能。用户从表现层传输过来的数据经过业务逻辑层进行处理交付给数据层,系统从数据层读取的数据经过业务逻辑层进行处理交付给表现层。
数据层(DL):由于基于Java的学生选课系统的数据是放在服务端的mysql数据库中,因此本属于服务层的部分可以直接整合在业务逻辑层中,所以数据层中只有数据库,其主要完成基于Java的学生选课系统的数据存储和管理功能。
3.2开发流程设计
基于Java的学生选课系统的开发对管理模块和系统使用的数据库进行分析,编写代开发,规划和操作是构建信息管理应用程序的必要三步曲,它决定了系统是否能够真正实现预设功能以及是否可以在成功设计后实施。在开发过程中,每个阶段必须严格按照线性顺序进行开发,并且在相应阶段生成的每个工作都可以通过技术进行验证和检查。确保一个阶段完成后是正确的,不会造成下一阶段拖拽现象,使系统完成设计功能后得到保证。
从基于Java的学生选课系统的成功开发经验来看,上述方法效果最为明显,最大程度地降低了系统开发的复杂性。如图3-2所示。

图3-2开发系统流程图
3.3系统功能模块设计
通过对基于Java的学生选课系统的功能需求分析以及用例分析,得出了基于Java的学生选课系统的功能模块图如图3-3所示。

3.4数据库设计
数据库设计一般包括需求分析、概念模型设计、数据库表建立三大过程,其中需求分析前面章节已经阐述,概念模型设计有概念模型和逻辑结构设计两部分。
3.4.1 数据库概念结构设计
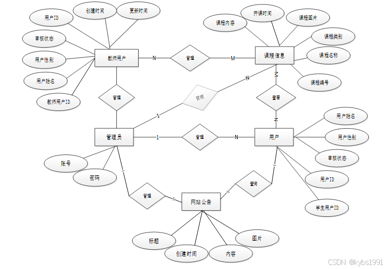
下面是整个基于Java的学生选课系统中主要的数据库表总E-R实体关系图。

图3-4 系统总体ER图
3.4.2数据表
将数据库概念设计的E-R图转换为关系数据库。在关系数据库中,数据关系由数据表组成,但是表的结构表现在表的字段上。
| 编号 | 名称 | 数据类型 | 长度 | 小数位 | 允许空值 | 主键 | 默认值 | 说明 |
| 1 | token_id | int | 10 | 0 | N | Y | 临时访问牌ID | |
| 2 | token | varchar | 64 | 0 | Y | N | 临时访问牌 | |
| 3 | info | text | 65535 | 0 | Y | N | ||
| 4 | maxage | int | 10 | 0 | N | N | 2 | 最大寿命:默认2小时 |
| 5 | create_time | timestamp | 19 | 0 | N | N | CURRENT_TIMESTAMP | 创建时间: |
| 6 | update_time | timestamp | 19 | 0 | N | N | CURRENT_TIMESTAMP | 更新时间: |
| 7 | user_id | int | 10 | 0 | N | N | 0 | 用户编号: |
| 编号 | 名称 | 数据类型 | 长度 | 小数位 | 允许空值 | 主键 | 默认值 | 说明 |
| 1 | auth_id | int | 10 | 0 | N | Y | 授权ID: | |
| 2 | user_group | varchar | 64 | 0 | Y | N | 用户组: | |
| 3 | mod_name | varchar | 64 | 0 | Y | N | 模块名: | |
| 4 | table_name | varchar | 64 | 0 | Y | N | 表名: | |
| 5 | page_title | varchar | 255 | 0 | Y | N | 页面标题: | |
| 6 | path | varchar | 255 | 0 | Y | N | 路由路径: | |
| 7 | position | varchar | 32 | 0 | Y | N | 位置: | |
| 8 | mode | varchar | 32 | 0 | N | N | _blank | 跳转方式: |
| 9 | add | tinyint | 3 | 0 | N | N | 1 | 是否可增加: |
| 10 | del | tinyint | 3 | 0 | N | N | 1 | 是否可删除: |
| 11 | set | tinyint | 3 | 0 | N | N | 1 | 是否可修改: |
| 12 | get | tinyint | 3 | 0 | N | N | 1 | 是否可查看: |
| 13 | field_add | text | 65535 | 0 | Y | N | 添加字段: | |
| 14 | field_set | text | 65535 | 0 | Y | N | 修改字段: | |
| 15 | field_get | text | 65535 | 0 | Y | N | 查询字段: | |
| 16 | table_nav_name | varchar | 500 | 0 | Y | N | 跨表导航名称: | |
| 17 | table_nav | varchar | 500 | 0 | Y | N | 跨表导航: | |
| 18 | option | text | 65535 | 0 | Y | N | 配置: | |
| 19 | create_time | timestamp | 19 | 0 | N | N | CURRENT_TIMESTAMP | 创建时间: |
| 20 | update_time | timestamp | 19 | 0 | N | N | CURRENT_TIMESTAMP | 更新时间: |
| 编号 | 名称 | 数据类型 | 长度 | 小数位 | 允许空值 | 主键 | 默认值 | 说明 |
| 1 | classroom_information_id | int | 10 | 0 | N | Y | 教室信息ID | |
| 2 | classroom_number | varchar | 64 | 0 | Y | N | 教室编号 | |
| 3 | classroom_name | varchar | 64 | 0 | Y | N | 教室名称 | |
| 4 | classroom_functions | varchar | 64 | 0 | Y | N | 教室功能 | |
| 5 | classroom_pictures | varchar | 255 | 0 | Y | N | 教室图片 | |
| 6 | classroom_configuration | text | 65535 | 0 | Y | N | 教室配置 | |
| 7 | classroom_introduction | text | 65535 | 0 | Y | N | 教室简介 | |
| 8 | create_time | datetime | 19 | 0 | N | N | CURRENT_TIMESTAMP | 创建时间 |
| 9 | update_time | timestamp | 19 | 0 | N | N | CURRENT_TIMESTAMP | 更新时间 |
| 编号 | 名称 | 数据类型 | 长度 | 小数位 | 允许空值 | 主键 | 默认值 | 说明 |
| 1 | course_categories_id | int | 10 | 0 | N | Y | 课程类别ID | |
| 2 | course_classification | varchar | 64 | 0 | Y | N | 课程分类 | |
| 3 | create_time | datetime | 19 | 0 | N | N | CURRENT_TIMESTAMP | 创建时间 |
| 4 | update_time | timestamp | 19 | 0 | N | N | CURRENT_TIMESTAMP | 更新时间 |
| 编号 | 名称 | 数据类型 | 长度 | 小数位 | 允许空值 | 主键 | 默认值 | 说明 |
| 1 | course_information_id | int | 10 | 0 | N | Y | 课程信息ID | |
| 2 | teacher_account | int | 10 | 0 | Y | N | 0 | 教师账号 |
| 3 | course_id | varchar | 64 | 0 | Y | N | 课程编号 | |
| 4 | course_name | varchar | 64 | 0 | Y | N | 课程名称 | |
| 5 | course_categories | varchar | 64 | 0 | Y | N | 课程类别 | |
| 6 | course_images | varchar | 255 | 0 | Y | N | 课程图片 | |
| 7 | course_start_time | datetime | 19 | 0 | Y | N | 开课时间 | |
| 8 | course_content | longtext | 2147483647 | 0 | Y | N | 课程内容 | |
| 9 | create_time | datetime | 19 | 0 | N | N | CURRENT_TIMESTAMP | 创建时间 |
| 10 | update_time | timestamp | 19 | 0 | N | N | CURRENT_TIMESTAMP | 更新时间 |
表course_scheduling_information (排课信息)
| 编号 | 名称 | 数据类型 | 长度 | 小数位 | 允许空值 | 主键 | 默认值 | 说明 |
| 1 | course_scheduling_information_id | int | 10 | 0 | N | Y | 排课信息ID | |
| 2 | teacher_account | int | 10 | 0 | Y | N | 0 | 教师账号 |
| 3 | course_id | varchar | 64 | 0 | N | N | 课程编号 | |
| 4 | course_name | varchar | 64 | 0 | Y | N | 课程名称 | |
| 5 | course_categories | varchar | 64 | 0 | Y | N | 课程类别 | |
| 6 | course_start_time | varchar | 64 | 0 | Y | N | 开课时间 | |
| 7 | student_account | int | 10 | 0 | Y | N | 0 | 学生账号 |
| 8 | reason_for_course_selection | varchar | 64 | 0 | Y | N | 选课原因 | |
| 9 | application_time | datetime | 19 | 0 | Y | N | 申请时间 | |
| 10 | examine_state | varchar | 16 | 0 | N | N | 未审核 | 审核状态 |
| 11 | create_time | datetime | 19 | 0 | N | N | CURRENT_TIMESTAMP | 创建时间 |
| 12 | update_time | timestamp | 19 | 0 | N | N | CURRENT_TIMESTAMP | 更新时间 |
| 编号 | 名称 | 数据类型 | 长度 | 小数位 | 允许空值 | 主键 | 默认值 | 说明 |
| 1 | grade_information_id | int | 10 | 0 | N | Y | 成绩信息ID | |
| 2 | teacher_account | int | 10 | 0 | Y | N | 0 | 教师账号 |
| 3 | course_id | varchar | 64 | 0 | N | N | 课程编号 | |
| 4 | course_name | varchar | 64 | 0 | Y | N | 课程名称 | |
| 5 | course_categories | varchar | 64 | 0 | Y | N | 课程类别 | |
| 6 | course_start_time | datetime | 19 | 0 | Y | N | 开课时间 | |
| 7 | student_account | int | 10 | 0 | Y | N | 0 | 学生账号 |
| 8 | academic_performance | int | 10 | 0 | Y | N | 0 | 学习成绩 |
| 9 | project_performance | varchar | 64 | 0 | Y | N | 课题表现 | |
| 10 | create_time | datetime | 19 | 0 | N | N | CURRENT_TIMESTAMP | 创建时间 |
| 11 | update_time | timestamp | 19 | 0 | N | N | CURRENT_TIMESTAMP | 更新时间 |
| 编号 | 名称 | 数据类型 | 长度 | 小数位 | 允许空值 | 主键 | 默认值 | 说明 |
| 1 | hits_id | int | 10 | 0 | N | Y | 点赞ID: | |
| 2 | user_id | int | 10 | 0 | N | N | 0 | 点赞人: |
| 3 | create_time | timestamp | 19 | 0 | N | N | CURRENT_TIMESTAMP | 创建时间: |
| 4 | update_time | timestamp | 19 | 0 | N | N | CURRENT_TIMESTAMP | 更新时间: |
| 5 | source_table | varchar | 255 | 0 | Y | N | 来源表: | |
| 6 | source_field | varchar | 255 | 0 | Y | N | 来源字段: | |
| 7 | source_id | int | 10 | 0 | N | N | 0 | 来源ID: |
| 编号 | 名称 | 数据类型 | 长度 | 小数位 | 允许空值 | 主键 | 默认值 | 说明 |
| 1 | rating_information_id | int | 10 | 0 | N | Y | 评分信息ID | |
| 2 | teacher_account | int | 10 | 0 | Y | N | 0 | 教师账号 |
| 3 | course_id | varchar | 64 | 0 | N | N | 课程编号 | |
| 4 | course_name | varchar | 64 | 0 | Y | N | 课程名称 | |
| 5 | course_categories | varchar | 64 | 0 | Y | N | 课程类别 | |
| 6 | student_account | int | 10 | 0 | Y | N | 0 | 学生账号 |
| 7 | course_grading | int | 10 | 0 | Y | N | 0 | 课程评分 |
| 8 | feedback_information | text | 65535 | 0 | Y | N | 反馈信息 | |
| 9 | create_time | datetime | 19 | 0 | N | N | CURRENT_TIMESTAMP | 创建时间 |
| 10 | update_time | timestamp | 19 | 0 | N | N | CURRENT_TIMESTAMP | 更新时间 |
| 编号 | 名称 | 数据类型 | 长度 | 小数位 | 允许空值 | 主键 | 默认值 | 说明 |
| 1 | student_users_id | int | 10 | 0 | N | Y | 学生用户ID | |
| 2 | user_name | varchar | 64 | 0 | Y | N | 用户姓名 | |
| 3 | user_gender | varchar | 64 | 0 | Y | N | 用户性别 | |
| 4 | examine_state | varchar | 16 | 0 | N | N | 已通过 | 审核状态 |
| 5 | user_id | int | 10 | 0 | N | N | 0 | 用户ID |
| 6 | create_time | datetime | 19 | 0 | N | N | CURRENT_TIMESTAMP | 创建时间 |
| 7 | update_time | timestamp | 19 | 0 | N | N | CURRENT_TIMESTAMP | 更新时间 |
| 编号 | 名称 | 数据类型 | 长度 | 小数位 | 允许空值 | 主键 | 默认值 | 说明 |
| 1 | teacher_users_id | int | 10 | 0 | N | Y | 教师用户ID | |
| 2 | user_name | varchar | 64 | 0 | Y | N | 用户姓名 | |
| 3 | user_gender | varchar | 64 | 0 | Y | N | 用户性别 | |
| 4 | examine_state | varchar | 16 | 0 | N | N | 已通过 | 审核状态 |
| 5 | user_id | int | 10 | 0 | N | N | 0 | 用户ID |
| 6 | create_time | datetime | 19 | 0 | N | N | CURRENT_TIMESTAMP | 创建时间 |
| 7 | update_time | timestamp | 19 | 0 | N | N | CURRENT_TIMESTAMP | 更新时间 |
| 编号 | 名称 | 数据类型 | 长度 | 小数位 | 允许空值 | 主键 | 默认值 | 说明 |
| 1 | upload_id | int | 10 | 0 | N | Y | 上传ID | |
| 2 | name | varchar | 64 | 0 | Y | N | 文件名 | |
| 3 | path | varchar | 255 | 0 | Y | N | 访问路径 | |
| 4 | file | varchar | 255 | 0 | Y | N | 文件路径 | |
| 5 | display | varchar | 255 | 0 | Y | N | 显示顺序 | |
| 6 | father_id | int | 10 | 0 | Y | N | 0 | 父级ID |
| 7 | dir | varchar | 255 | 0 | Y | N | 文件夹 | |
| 8 | type | varchar | 32 | 0 | Y | N | 文件类型 |
| 编号 | 名称 | 数据类型 | 长度 | 小数位 | 允许空值 | 主键 | 默认值 | 说明 |
| 1 | user_id | mediumint | 8 | 0 | N | Y | 用户ID:[0,8388607]用户获取其他与用户相关的数据 | |
| 2 | state | smallint | 5 | 0 | N | N | 1 | 账户状态:[0,10](1可用|2异常|3已冻结|4已注销) |
| 3 | user_group | varchar | 32 | 0 | Y | N | 所在用户组:[0,32767]决定用户身份和权限 | |
| 4 | login_time | timestamp | 19 | 0 | N | N | CURRENT_TIMESTAMP | 上次登录时间: |
| 5 | phone | varchar | 11 | 0 | Y | N | 手机号码:[0,11]用户的手机号码,用于找回密码时或登录时 | |
| 6 | phone_state | smallint | 5 | 0 | N | N | 0 | 手机认证:[0,1](0未认证|1审核中|2已认证) |
| 7 | username | varchar | 16 | 0 | N | N | 用户名:[0,16]用户登录时所用的账户名称 | |
| 8 | nickname | varchar | 16 | 0 | Y | N | 昵称:[0,16] | |
| 9 | password | varchar | 64 | 0 | N | N | 密码:[0,32]用户登录所需的密码,由6-16位数字或英文组成 | |
| 10 | | varchar | 64 | 0 | Y | N | 邮箱:[0,64]用户的邮箱,用于找回密码时或登录时 | |
| 11 | email_state | smallint | 5 | 0 | N | N | 0 | 邮箱认证:[0,1](0未认证|1审核中|2已认证) |
| 12 | avatar | varchar | 255 | 0 | Y | N | 头像地址:[0,255] | |
| 13 | open_id | varchar | 255 | 0 | Y | N | 针对获取用户信息字段 | |
| 14 | create_time | timestamp | 19 | 0 | N | N | CURRENT_TIMESTAMP | 创建时间: |
| 15 | vip_level | varchar | 255 | 0 | Y | N | 会员等级 | |
| 16 | vip_discount | double | 11 | 2 | Y | N | 0.00 | 会员折扣 |
| 编号 | 名称 | 数据类型 | 长度 | 小数位 | 允许空值 | 主键 | 默认值 | 说明 |
| 1 | group_id | mediumint | 8 | 0 | N | Y | 用户组ID:[0,8388607] | |
| 2 | display | smallint | 5 | 0 | N | N | 100 | 显示顺序:[0,1000] |
| 3 | name | varchar | 16 | 0 | N | N | 名称:[0,16] | |
| 4 | description | varchar | 255 | 0 | Y | N | 描述:[0,255]描述该用户组的特点或权限范围 | |
| 5 | source_table | varchar | 255 | 0 | Y | N | 来源表: | |
| 6 | source_field | varchar | 255 | 0 | Y | N | 来源字段: | |
| 7 | source_id | int | 10 | 0 | N | N | 0 | 来源ID: |
| 8 | register | smallint | 5 | 0 | Y | N | 0 | 注册位置: |
| 9 | create_time | timestamp | 19 | 0 | N | N | CURRENT_TIMESTAMP | 创建时间: |
| 10 | update_time | timestamp | 19 | 0 | N | N | CURRENT_TIMESTAMP | 更新时间: |
4.1 学生用户模块
4.1.1 前台首页界面
进入系统首页,系统以上中下的布局进行展示,首先映入眼帘的是系统的导航栏,下面是轮播图展示,再往下是学校资讯,其主界面展示如下图所示。

图4-1 学生用户首页界面图
注册模块满足用户两部分,当用户想要进行资料相关信息的查询管理的时候,就必须进行登录,如果没有账号的话,在登录界面,点击“注册”按钮就会跳转到注册的界面,根据提示填写好账号、密码、昵称、邮箱、身份、用户姓名、用户性别、联系电话等注册信息,添加提交,注册的信息在数据库中就添加完成了,然后再输入填写好的账号和密码进行登录,注册主界面展示如下图所示。

图4-2用户注册界面图
4.1.3 学生用户登录界面
学生用户在登录界面输入账号+密码,点击“登录”按钮,系统在用户数据库表中会对用户的账号进行匹配,账号+密码正确的话,就会登录到系统中各个用户的主管理界面,否则提示对应的信息,返回到登录的界面,其登录主界面展示如下图所示。

图4-3学生用户登录界面图
登录关键代码如下所示。
/**
* 登录
* @param data
* @param httpServletRequest
* @return
*/
@PostMapping("login")
public Map<String, Object> login(@RequestBody Map<String, String> data, HttpServletRequest httpServletRequest) {
log.info("[执行登录接口]");
String username = data.get("username");
String email = data.get("email");
String phone = data.get("phone");
String password = data.get("password");
List resultList = null;
QueryWrapper wrapper = new QueryWrapper<User>();
Map<String, String> map = new HashMap<>();
if(username != null && "".equals(username) == false){
map.put("username", username);
resultList = service.selectBaseList(service.select(map, new HashMap<>()));
}
else if(email != null && "".equals(email) == false){
map.put("email", email);
resultList = service.selectBaseList(service.select(map, new HashMap<>()));
}
else if(phone != null && "".equals(phone) == false){
map.put("phone", phone);
resultList = service.selectBaseList(service.select(map, new HashMap<>()));
}else{
return error(30000, "账号或密码不能为空");
}
if (resultList == null || password == null) {
return error(30000, "账号或密码不能为空");
}
//判断是否有这个用户
if (resultList.size()<=0){
return error(30000,"用户不存在");
}
User byUsername = (User) resultList.get(0);
Map<String, String> groupMap = new HashMap<>();
groupMap.put("name",byUsername.getUserGroup());
List groupList = userGroupService.selectBaseList(userGroupService.select(groupMap, new HashMap<>()));
if (groupList.size()<1){
return error(30000,"用户组不存在");
}
UserGroup userGroup = (UserGroup) groupList.get(0);
//查询用户审核状态
if (!StringUtils.isEmpty(userGroup.getSourceTable())){
String res = service.selectExamineState(userGroup.getSourceTable(),byUsername.getUserId());
if (res==null){
return error(30000,"用户不存在");
}
if (!res.equals("已通过")){
return error(30000,"该用户审核未通过");
}
}
//查询用户状态
if (byUsername.getState()!=1){
return error(30000,"用户非可用状态,不能登录");
}
String md5password = service.encryption(password);
if (byUsername.getPassword().equals(md5password)) {
// 存储Token到数据库
AccessToken accessToken = new AccessToken();
accessToken.setToken(UUID.randomUUID().toString().replaceAll("-", ""));
accessToken.setUser_id(byUsername.getUserId());
tokenService.save(accessToken);
// 返回用户信息
JSONObject user = JSONObject.parseObject(JSONObject.toJSONString(byUsername));
user.put("token", accessToken.getToken());
JSONObject ret = new JSONObject();
ret.put("obj",user);
return success(ret);
} else {
return error(30000, "账号或密码不正确");
}
}
public String select(Map<String,String> query,Map<String,String> config){
StringBuffer sql = new StringBuffer("select ");
sql.append(config.get(FindConfig.FIELD) == null || "".equals(config.get(FindConfig.FIELD)) ? "*" : config.get(FindConfig.FIELD)).append(" ");
sql.append("from ").append("`").append(table).append("`").append(toWhereSql(query, "0".equals(config.get(FindConfig.LIKE))));
if (config.get(FindConfig.GROUP_BY) != null && !"".equals(config.get(FindConfig.GROUP_BY))){
sql.append("group by ").append(config.get(FindConfig.GROUP_BY)).append(" ");
}
if (config.get(FindConfig.ORDER_BY) != null && !"".equals(config.get(FindConfig.ORDER_BY))){
sql.append("order by ").append(config.get(FindConfig.ORDER_BY)).append(" ");
}
if (config.get(FindConfig.PAGE) != null && !"".equals(config.get(FindConfig.PAGE))){
int page = config.get(FindConfig.PAGE) != null && !"".equals(config.get(FindConfig.PAGE)) ? Integer.parseInt(config.get(FindConfig.PAGE)) : 1;
int limit = config.get(FindConfig.SIZE) != null && !"".equals(config.get(FindConfig.SIZE)) ? Integer.parseInt(config.get(FindConfig.SIZE)) : 10;
sql.append(" limit ").append( (page-1)*limit ).append(" , ").append(limit);
}
log.info("[{}] - 查询操作,sql: {}",table,sql);
return sql.toString();
}
public List selectBaseList(String select) {
List<Map<String,Object>> mapList = baseMapper.selectBaseList(select);
List<E> list = new ArrayList<>();
for (Map<String,Object> map:mapList) {
list.add(JSON.parseObject(JSON.toJSONString(map),eClass));
}
return list;
}
4.1.4密码修改界面
用户使用该系统注册完成后,用户对登录密码有修改需求时,系统也可以提供用户修改密码权限。系统中所有的操作者能够变更自己的密码信息,执行该功能首先必须要登入系统,然后选择密码变更选项以后在给定的文本框中填写初始密码和新密码来完成修改密码的操作。在填写的时候,假如两次密码填写存在差异,那么此次密码变更操作失败。密码修改界面如下图所示。

图4-4密码修改界面图
在右上角点击“我的账户”可以对个人头像、个人昵称、密码进行修改。我的账户界面如下图所示。

图4-5我的账户界面图
用户进行公告的阅览,查看管理者发布的网站公告、关于我们、联系方式、网站介绍等信息。网站公告界面图如下图所示。

图4-6网站公告界面图
学生可以查看课程的详细信息和介绍,包括课程名称、课程类别、教师信息等,帮助了解和选择课程。在详情页面可以选课、点赞、收藏。课程信息界面如下图所示。

图4-7课程信息界面图
4.2 教师用户模块
允许教师查看教室信息,包括教室编号、教室名称、教室功能、教室图片等,教室信息管理界面如下图所示。

图4-8教室信息管理界面图
允许教师管理课程的排课信息,包括排课时间、教室安排等,方便教师安排和管理自己的课程。排课信息管理如下图所示。

图4-9排课信息管理界面图
排课信息管理的关键代码如下:
@RequestMapping(value = {"/sum_group", "/sum"})
public Map<String, Object> sum(HttpServletRequest request) {
Query count = service.sum(service.readQuery(request), service.readConfig(request));
return success(count.getResultList());
}
4.3管理员功能模块
在管理员功能页面中可以查看后台首页、系统用户、教室信息管理、课程类别管理、课程信息管理、排课信息管理、评分信息管理、成绩信息管理、系统管理、留言管理、网站公告管理、资源管理等功能,并可进行相应操作。管理员功能界面如下图所示。

图4-10管理员功能界面图
在系统用户页面中可以对管理员、学生用户、教师用户三种角色进行管控,还可以对三种角色进行查询、重置、添加和删除。系统用户界面如下图所示。

图4-11系统用户管理界面图
系统用户管理关键代码如下所示。
public List selectBaseList(String select) {
List<Map<String,Object>> mapList = baseMapper.selectBaseList(select);
List<E> list = new ArrayList<>();
for (Map<String,Object> map:mapList) {
list.add(JSON.parseObject(JSON.toJSONString(map),eClass));
}
return list;
}
提供课程类别的管理功能,包括添加新类别、编辑类别信息、删除类别等操作,方便对课程进行分类和管理。课程类别管理界面如下图所示。

图4-12课程类别列表界面图

图4-13课程类别添加界面图
管理员可以对系统前台展示的轮播图进行增删改查,方便用户进行查看。系统管理界面如下图所示。

图4-14系统管理界面图
点击“网站公告管理”这个菜单,可以查看到系统中所有添加的通知公告,支持通过标题对系统公告进行查询,添加、删除等操作。网站公告管理界面如下图所示。

图4-15网站公告管理界面图
5.1系统测试的目的
程序设计不能保证没有错误,这是一个开发过程,在错误或错误的过程中都是难以避免的。虽然这是不可避免的,但我们不能使这些错误始终存在于系统中,错误可能会造成无法估量的后果,如系统崩溃,安全信息泄露,系统无法正常启动等,为了避免这些问题,我们需要测试程序,再测试过程中发现问题,并纠正它们,从而使系统更长时间稳定成熟。本章的作用是发现这些问题,并对其进行修改,虽然耗时费力,但对于长期使用而言是非常重要和必要系统的开发。
软件在设计后必须进行测试,调试过程中使用的方法是软件测试方法。在开发新软件时,系统测试是检查软件是否合格的关键步骤,以及是否符合设计目标的参考。测试主要是查看软件中数据的准确性,正确的操作与否,以及操作的结果,还有哪些方面需要改进。
基于Java的学生选课系统的实现,对于系统中功能模块的实现及操作都必须通过测试进行来评判系统是否可以准确的实现。在基于Java的学生选课系统正式上传使用之前必须做的一步就是系统测试,对于测试发现的错误及时修改处理,保证系统准确无误的供给用户使用。
5.2系统测试方法
在对基于Java的学生选课系统进行测试的时候在找到问题的情况下必须在第一时间找到解决问题的办法,不要存在侥幸的心理,这样才能让基于Java的学生选课系统开发的质量可以过关,并且开发的周期会大大缩短,还有就是在测试时,不要出现重复性的错误,遇到一个错误问题,要将整个基于Java的学生选课系统开发所牵扯的该问题都必须一一解决,提高基于Java的学生选课系统的安全性、稳定性。
白盒测试与黑盒测试是测试中比较常用的两种方法。
①结构测试俗称白盒测试:这种测试是在对程序的处理过程与结构都有详尽谅解的前提下,顺从程序内部的逻辑而完成的系统测试,以确定系统中所有的通路都能够遵照设计要求正常工作,不出现任何偏差。
②功能测试又成黑盒测试:主要是针对程序功能能够按照设计正常实现的一种检测,在程序接口处进行,检测程序手法数据是否正常,与外部信息的交换是否完整。
5.3功能测试
用户登录测试:
| 模块名称 | 测试用例 | 预期结果 | 实际结果 | 是否通过 |
| 登录模块 | 用户名:admin 密码:123 | 弹出错误提示,提示密码错误 | 弹出错误提示,提示密码错误 | 通过 |
| 登录模块 | 用户名:123 密码:admin | 弹出错误提示,提示用户名错误 | 弹出错误提示,提示用户名错误 | 通过 |
| 登录模块 | 用户名:admin 密码:admin | 管理员登录成功 | 管理员登录成功 | 通过 |
删除分类测试:
| 模块名称 | 测试用例 | 预期结果 | 实际结果 | 是否通过 |
| 删除分类模块 | 分类名:最新通知 | 删除成功、页面自动跳转 | 删除成功、页面自动跳转 | 通过 |
修改密码测试:
| 模块名称 | 测试用例 | 预期结果 | 实际结果 | 是否通过 |
| 修改密码模块 | 原密码:666 新密码:123 确认密码:123 | 弹出错误提示,提示原密码错误 | 弹出错误提示,提示原密码错误 | 通过 |
| 修改密码模块 | 原密码:admin 新密码:123 确认密码:333 | 弹出错误提示,提示确认密码不一致 | 弹出错误提示,提示确认密码不一致 | 通过 |
| 修改密码模块 | 原密码:admin 新密码:123 确认密码:123 | 密码修改成功 | 密码修改成功 | 通过 |
通过对功能的测试,基于Java的学生选课系统的基本功能都是可行的,不管是系统里面的功能,还是界面的设计都是可值得推广宣传的。
在2024年的今天,计算机技术已经发展得相当成熟,为许多行业带来了巨大的变革。特别是教育领域,计算机技术的引入使得学生选课系统得以快速发展和优化。基于Java的学生选课系统,结合SSM框架和MySQL数据库技术,已经成为高校教务管理的重要组成部分。
本文所描述的基于Java的学生选课系统,通过分析学生选课的实际需求,结合现代软件工程的最佳实践,完成了系统的设计和实现。系统提供了学生选课、退课、查看课程信息、成绩管理等功能,界面简洁美观,操作便捷,符合用户的使用习惯。
然而,由于时间限制和开发经验的不足,本系统仍存在一些不足之处。首先,数据输入的格式检验尚不完善,可能存在不符合规则的数据通过验证的情况,这在一定程度上影响了数据的准确性。其次,系统功能还有待进一步扩展和完善,以满足更多元化的用户需求。
尽管系统存在一些漏洞和不足,但在实际应用中仍能够基本满足学生选课的需求。我们相信,通过不断的改进和完善,这个基于Java的学生选课系统将会变得更加成熟和稳定,为高校教务管理提供更加高效、便捷的服务。同时,我们也期待更多的开发者和教育工作者能够参与到这一领域的研究和实践中,共同推动学生选课系统的进步和发展。
参考文献
[1]Mustain M ,Ariyanti D A .Increasing Globalization Business and Ecotourism Branding on the Beach of Delegan, Gresik, East Java[J].IOP Conference Series: Earth and Environmental Science,2024,1298(1):
[2]Wahyudi ,Tiffany K V ,Mulyadi Y , et al.Morpho-dynamic Induced Rip Currents in Klayar Beach, Pacitan, East Java, Indonesia[J].IOP Conference Series: Earth and Environmental Science,2024,1298(1):
[3]Wardhani K M ,Sulistiyorini A D .Assessment of the Quality of Raw Water for Salt Production in Pangarengan, Sampang, East Java[J].IOP Conference Series: Earth and Environmental Science,2024,1298(1):
[4]Heliyanto B ,Murianingrum M ,Hartati S R , et al.Observation on local high-yielding stevia (Stevia rebaudiana Bertoni L.) clone specific to Bandung District, West Java[J].IOP Conference Series: Earth and Environmental Science,2024,1302(1):
[5]Lestari E ,Rusdiyana E ,Sugihardjo, et al.The role of village owned enterprises in the development and sustainability of the agrotourism sector (A case study of agrotourism in Karanganyar Regency, Central Java)[J].IOP Conference Series: Earth and Environmental Science,2024,1302(1):
[6]文臻铭,吴钧皓.基于SSM框架的电力电缆附件电子商城系统设计与实现[J].工业控制计算机,2023,36(08):145-146+153.
[7]岳峰,段政伟.基于SSM的IMSI与人像采集比对系统设计与实现[J].工业控制计算机,2023,36(07):96-97.
[8]赵志文,郝东来,李民靖.基于SSM框架的无人机监管系统[J].现代计算机,2023,29(12):84-88.
[9]张浩晨,朱参世.基于SSM的C语言在线考试系统的设计[J].电脑知识与技术,2023,19(18):60-63.DOI:10.14004/j.cnki.ckt.2023.0905.
[10]张浩.SSM框架在Web应用开发中的设计与实现研究[J].电脑知识与技术,2023,19(08):52-54.DOI:10.14004/j.cnki.ckt.2023.0353.
[11]皇甫若桐.基于SSM的环境监测管理系统设计[J].集成电路应用,2023,40(02):340-341.DOI:10.19339/j.issn.1674-2583.2023.02.148.
[12]伍德鹏,李佩学.基于SSM框架的高职院校教学办公用品管理信息系统设计研究[J].轻工科技,2023,39(01):99-101.
[13]胡伟东.基于B/S结构的学生选课系统设计与实现[J].信息与电脑(理论版),2023,35(01):23-25.
[14]王学梅.学生选课系统项目设计在C语言课程中的应用研究[J].现代信息科技,2022,6(20):196-198.DOI:10.19850/j.cnki.2096-4706.2022.20.046.
[15]罗慧敏.基于BS的高校学生选课系统设计与实现[D].中南大学,2022.DOI:10.27661/d.cnki.gzhnu.2022.003694.
[16]王开柱,宁洪伟,李锐.B/S模式的网上选课系统的设计与开发[J].电脑知识与技术,2021,17(23):75-77.DOI:10.14004/j.cnki.ckt.2021.2392.
[17]潘梦妮,赵琳.学分制背景下大学外语选课系统的开发[J].作家天地,2021,(22):20-21.
[18]杨博森,严张凌.微服务架构下学生选课系统的设计与实现[J].信息与电脑(理论版),2020,32(20):84-86.
[19]肖建芳.快速原型模型在学生选课系统中的应用[J].现代计算机,2020,(25):97-100.
[20]王峥嵘.高职院校选课信息系统的设计和实现[J].现代信息科技,2020,4(03):59-64.DOI:10.19850/j.cnki.2096-4706.2020.03.019.
致 谢
这次毕业设计能够完成,最重要的就是来自指导老师的帮助,老师不厌其烦的对我的论文及毕业设计提出非常有建设性的建议,我的毕设能够完成离不开老师的帮助。我对老师由衷的表示感谢,
其次要感谢大学四年里学院里所有的任课老师的教导,老师们在我整个大学四年里给予了我丰富的知识,让我能够在大学中不虚度光阴,踏踏实实的学习,没有这些老师不辞辛劳的教诲,我无法完成这四年的学业。
由于自己的水平有限,毕设仍然存在着很大的缺陷,各位老师若提出意见,我会努力改正。
请关注点赞+私信博主,免费领取项目源码
2555

被折叠的 条评论
为什么被折叠?



