资料下载地址-1038(百度网盘):点击下载

#include <reg52.h>
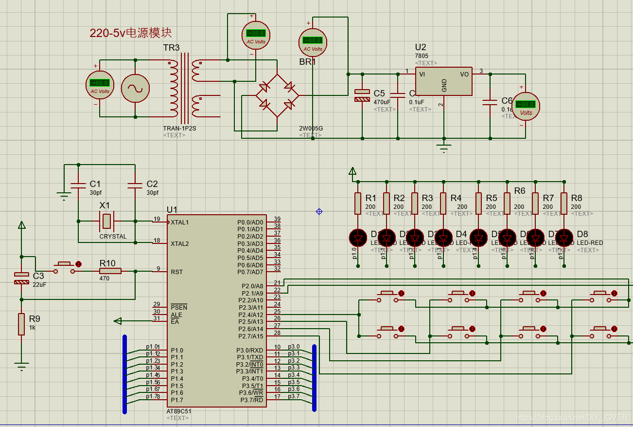
sbit LED1 = P1 ^ 0;
sbit LED2 = P1 ^ 1;
sbit LED3 = P1 ^ 2;
sbit LED4 = P1 ^ 3;
sbit LED5 = P1 ^ 4;
sbit LED6 = P1 ^ 5;
sbit LED7 = P1 ^ 6;
sbit LED8 = P1 ^ 7;
sbit P24 = P2 ^ 4;
sbit P25 = P2 ^ 5;
sbit P26 = P2 ^ 6;
sbit P27 = P2 ^ 7;
void delay_ms( unsigned int );
void main( void )
{
while ( 1 )
{
P2 = 0xfe;
if ( P24 == 0 )
{
LED1 = !LED1; delay_ms( 500 );
}else if ( P25 == 0 )
{
LED2 = !LED2; delay_ms( 500 );
}else if ( P26 == 0 )
{
LED3 = !LED3; delay_ms( 500 );
}else if ( P27 == 0 )
{
LED4 = !LED4; delay_ms( 500 );
}
P2 = 0xfd;
if ( P24 == 0 )
{
LED5 = !LED5; delay_ms( 500 );
