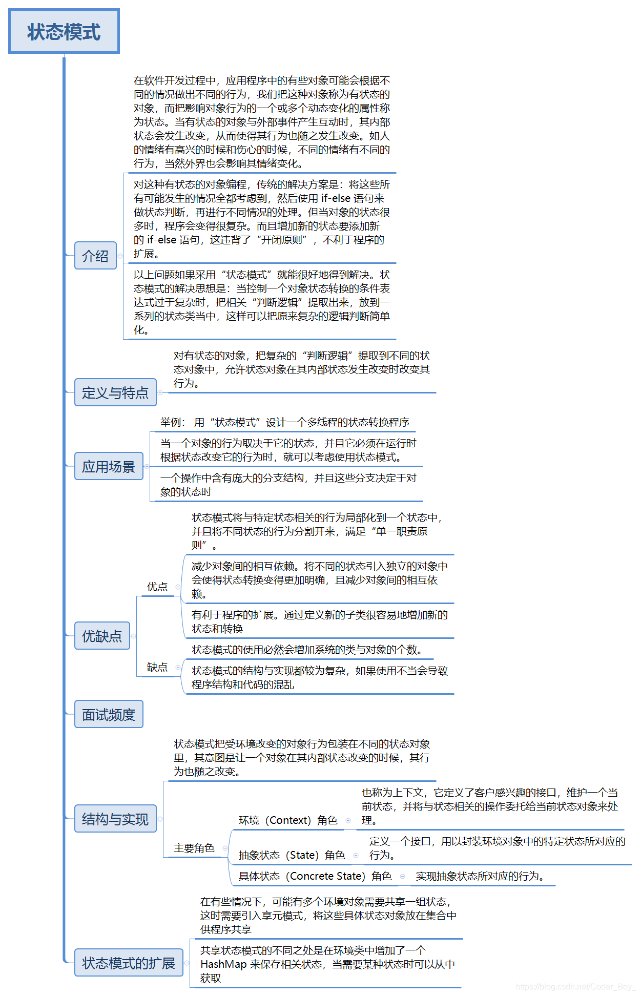
行为型模式之 状态模式详解

大道至简之设计模式—心法分解35_全栈工程师技能
最新推荐文章于 2025-11-28 22:53:16 发布
博客主要对行为型模式中的状态模式进行了详细讲解,涉及信息技术领域中设计模式相关知识,有助于了解状态模式的原理和应用。
博客主要对行为型模式中的状态模式进行了详细讲解,涉及信息技术领域中设计模式相关知识,有助于了解状态模式的原理和应用。
行为型模式之 状态模式详解

138

被折叠的 条评论
为什么被折叠?