学生管理系统(软件架构课程实验)
文章目录
一、需求分析
1、学生
① 选课信息查询
② 登陆系统的选课界面进行选课。
3、老师
① 开设新课程。
② 打印课表。
2、管理员
① 添加学生信息。
② 更新学生选课信息。系统管理员可以对学生选课信息进行修改和删除。
③ 添加课程信息。
④ 删除课程信息。
二、用例图
1.学生
先正确登陆系统,才能进行选课和查询操作

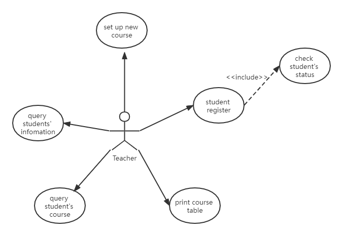
2.老师
新学期开始,老师可以对新生登记注册,前提是学生的学籍必须转到本校(所以要check student’s status)。

3.管理员

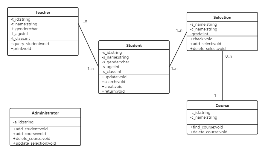
三、UML类图

四、时序图
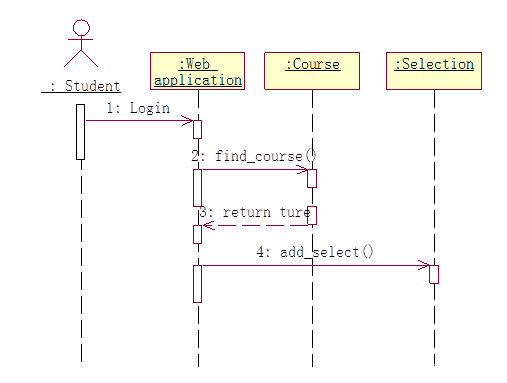
1.学生选课

2.老师查询学生信息

3.老师对学生登记注册

3.管理员添加课程

4.管理员删除课程

1514

被折叠的 条评论
为什么被折叠?



