为指导网络数据安全风险评估工作,发现数据安全隐患,防范数据安全风险,依据《中华人民共和国网络安全法》《中华人民共和国数据安全法》《中华人民共和国个人信息保护法》等法律法规,参照数据安全相关国家标准,全国信息安全标准化技术委员会在组织编制国家标准的同时,编制了《网络安全标准实践指南——网络数据安全风险评估实施指引》(信安秘字〔2023〕70号,以下简称“实践指南”),用于指导开展网络数据安全风险评估工作,于2023年5月29日正式发布。

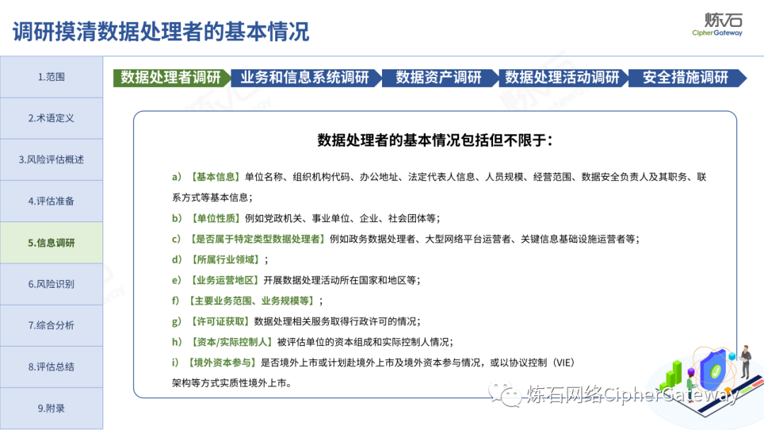
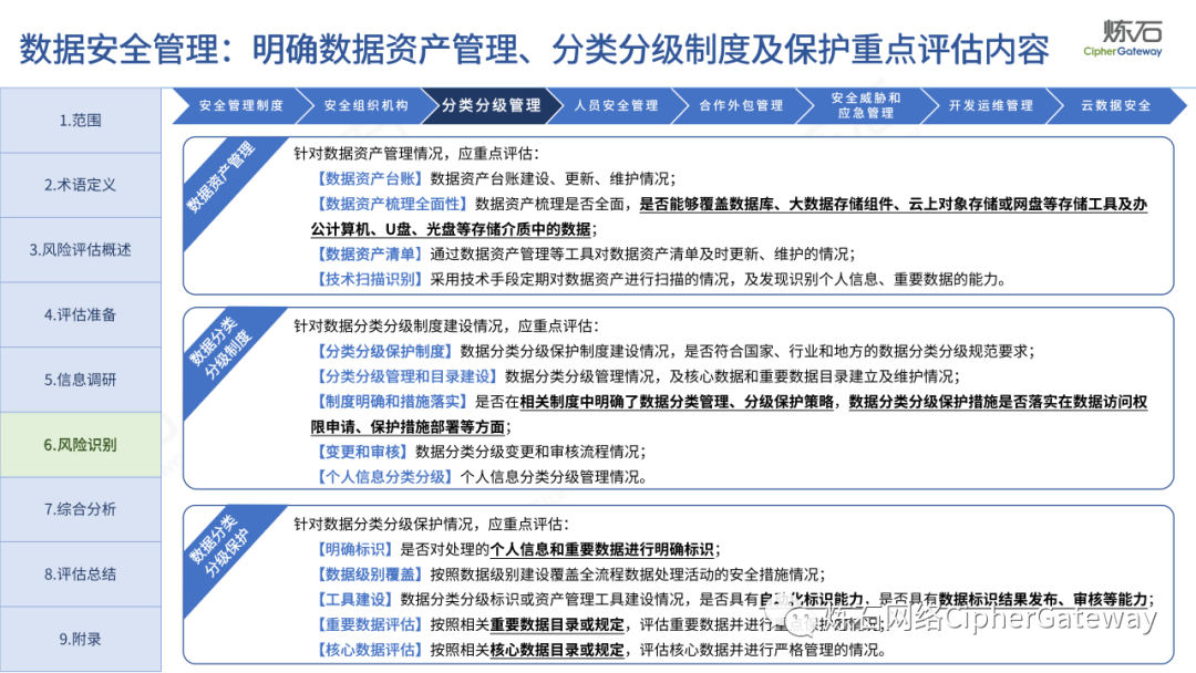
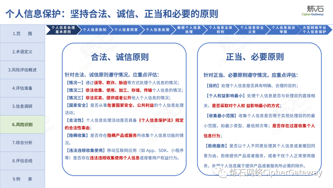
《实践指南》坚持预防为主、主动发现、积极防范,聚焦可能影响数据的保密性、完整性、可用性和数据处理合理性的安全风险,对数据处理者数据安全保护和数据处理活动进行风险评估,给出了网络数据安全风险评估思路、工作流程和评估内容,可用于指导数据处理者、第三方机构开展数据安全评估,也可为有关主管监管部门组织开展检查评估提供参考。具体的,首先通过信息调研识别数据处理者、业务和信息系统、数据资产、数据处理活动、安全措施等相关要素,然后从数据安全管理、数据处理活动、数据安全技术、个人信息保护等方面识别风险隐患,最后梳理问题清单,分析数据安全风险、视情评价风险,并给出整改建议。
炼石以图文形式对《实践指南》的范围、术语定义、风险评估概述、评估准备、信息调研、风险识别、综合分析、评估总结等8大部分进行解读,对风险的性质、范围和可能的影响决策提供科学依据,制定关键性的应对策略,体现出“风险评估”的重要性和前提性,确保安全稳定的推动数字经济的可持续发展。进一步的,为了帮助数据处理者明确安全风险保护要求和操作细则,炼石结合《实践指南》“风险识别”板块提出的步态识别、基因识别、声纹识别、人脸识别、智能汽车、即时通信、快递物流、网上购物、网络支付、网络音视频、网络预约汽车、个人信息安全工程等场景国家标准综合解读。由于作者水平有限,欢迎业界同仁共同探讨完善。
关注本账号,私信小编,即可打包下载“完整版图解《网络安全标准实践指南——网络数据安全风险评估实施指引》”PDF版高清文件及原文。
为了共同推动数据安全产业发展,欢迎行业同仁加入“[炼石]数据安全技术圈”微信群,探讨数据安全保护的最新动态和最佳实践。

原创声明:本文图解图片皆为原创,版权为炼石网络所有,如需转载,请关注公众号回复“转载”,或在文章下方留言。
注:欢迎业界同仁反馈改进、共同完善、交流合作,信息反馈请发送邮件至:support@ciphergateway.com。













































































































关注本账号,私信小编,即可打包下载“完整版图解《网络安全标准实践指南——网络数据安全风险评估实施指引》”PDF版高清文件及原文。
为了共同推动数据安全产业发展,欢迎行业同仁加入“[炼石]数据安全技术圈”微信群,探讨数据安全保护的最新动态和最佳实践。

原创声明:本文图解图片皆为原创,版权为炼石网络所有,如需转载,请关注公众号回复“转载”,或在文章下方留言。
注:欢迎业界同仁反馈改进、共同完善、交流合作,信息反馈请发送邮件至:support@ciphergateway.com。

被折叠的 条评论
为什么被折叠?



