连接上SurfaceFlinger服务之后,Android应用程序就可以请求SurfaceFlinger服务创建Surface。而当有了Surface后,Android应用程序就可以用来渲染自己的UI了。在本文中,我们将详细分析Android应用程序请求SurfaceFlinger服务创建Surface的过程。
在讲述Android应用程序请求SurfaceFlinger服务创建Surface之前,我们首先了解一个Surface是由什么组成的。我们可以将Surface理解为一个绘图表面,Android应用程序负责往这个绘图表面填内容,而SurfaceFlinger服务负责将这个绘图表面的内容取出来,并且渲染在显示屏上。
在SurfaceFlinger服务这一侧,绘图表面使用Layer类来描述,Layer类的实现如图1所示。
Layer类继承了LayerBaseClient类;LayerBaseClient类继承了LayerBase类;LayerBase类继续了RefBase类。从这些继承关系就可以看出,我们可以通过Android系统的智能指针来引用Layer对象,从而可以自动地维护它们的生命周期。
Layer类内部的成员变量mUserClientRef指向了一个ClientRef对象,这个ClientRef对象内部有一个成员变量mControlBlock,它指向了一个SharedBufferServer对象。SharedBufferServer类是用来在SurfaceFlinger服务这一侧描述一个UI元数据缓冲区堆栈的,即在SurfaceFlinger服务中,每一个绘图表面,即一个Layer对象,都关联有一个UI元数据缓冲区堆栈。
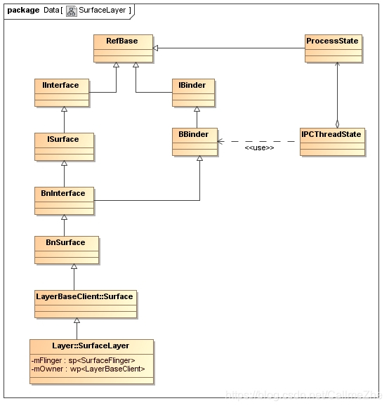
LayerBaseClient类内部有一个类型为LayerBaseClient::Surface的弱指针,它引用了一个Layer::SurfaceLayer对象。这个Layer::SurfaceLayer对象是一个Binder本地对象,它是SurfaceFlinger服务用来与Android应用程序建立通信的,以便可以共同维护一个绘图表面。Layer::SurfaceLayer类继承了LayerBaseClient::Surface类,它的实现如图2所示。
从这里就可以看出,Layer::SurfaceLayer类实现了ISurface接口,而Android应用程序就是通过这个接口来和SurfaceFlinger服务共同维护一个绘图表面的。Layer::SurfaceLayer类内部有两个成员变量mFlinger和mOwner,前者指向了SurfaceFlinger服务,而后者指向了其宿主Layer对象。 ISurface接口定义在文件frameworks/base/include/surfaceflinger/ISurface.h中,它有一个重要的成员函数requestBuffer,如下所示:
class ISurface : public IInterface
{
......
public:
DECLARE_META_INTERFACE(Surface);
/*
* requests a new buffer for the given index. If w, h, or format are
* null the buffer is created with the parameters assigned to the
* surface it is bound to. Otherwise the buffer's parameters are
* set to those specified.
*/
virtual sp<GraphicBuffer> requestBuffer(int bufferIdx,
uint32_t w, uint32_t h, uint32_t format, uint32_t usage) = 0;
......
};
Android应用程序就是通过ISurface接口的成员函数requestBuffer来请求SurfaceFlinger服务为它的一个绘图表面分配一个图形缓冲区的,这个图形缓冲区使用一个GraphicBuffer对象来描述。由于Layer::SurfaceLayer是一个Binder本地对象类,因此,就相应地有一个Binder代理对象类,它的名称为BpSurface,它的实现如图3所示。
以上都是从SurfaceFlinger服务这一侧来理解一个Surface,下面我们再从Android应用程序这一侧来理解一个Surface。
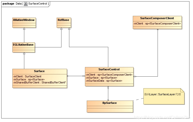
在Android应用程序这一侧,每一个绘图表面都使用一个Surface对象来描述,每一个Surface对象都是由一个SurfaceControl对象来创建的。Surface类和SurfaceControl类的关系以及实现如图4所示。
SurfaceControl类的成员变量mClient是一个类型为SurfaceComposerClient的强指针,它指向了Android应用程序进程中的一个SurfaceComposerClient单例对象。Android应用程序主要就是通过它来和SurfaceFlinger服务建立连接的,连接的结果就是得到一个类型为Client的Binder代理对象,保存它的成员变量mClient中。
SurfaceControl类的成员变量mSurface是一个类型为ISurface的强指针,它指向了一个类型为BpSurface的Binder代理对象,而这个Binder代理对象引用的是一个Layer::SurfaceLayer对象。当Android应用程序请求SurfaceFlinger服务创建一个绘图表面的时候,SurfaceFlinger服务就会在内部创建一个Layer::SurfaceLayer对象,并且将这个Layer::SurfaceLayer对象的一个Binder代理对象返回来给Android应用程序,然后Android应用程序再将这个Binder代理对象保存在一个SurfaceControl对象的成员变量mSurface中。
SurfaceControl类的成员变量mSurfaceData是一个类型为Surface的强指针,它指向了一个Surface对象。Surface类就是用来在Android应用程序这一侧描述绘图表面的,它的成员变量mSurface与它的宿主类SurfaceControl的成员变量mSurface指向的是同一个Binder代理对象,即它们都引用了在SurfaceFlinger服务内部所创建的一个类型为Layer::SurfaceLayer的Binder本地对象。
Surface类的成员变量mClient指向了Android应用程序进程中的一个SurfaceClient单例对象。Android应用程序就是通过它来请求SurfaceFlinger服务创建共享UI元数据的,并且可以通过它来请求SurfaceFlinger服务渲染一个绘图表面。
Surface类的成员变量mSharedBufferClient指向了一个SharedBufferClient对象。SharedBufferClient类是用来在Android应用程序这一侧描述一个UI元数据缓冲区堆栈的,即在Android应用程序中,每一个绘图表面,即一个Surface对象,都关联有一个UI元数据缓冲区堆栈。
Surface类继承了EGLNativeBase类,而EGLNativeBase类又继承了ANativeWindow类。我们知道,Android系统是通过OpenGL库来绘制UI的。OpenGL库在绘制UI的时候,需要底层的系统提供一个本地窗口给它,以便它可以将UI绘制在这个本地窗口上。Android系统为OpenGL库定提供的本地窗口使用ANativeWindow类来描述,Surface类通过EGLNativeBase类间接地继承了ANativeWindow类,因此,Surface类也是用来描述OpenGL绘图所需要的一个本地窗口的。从这个角度出发,我们可以将Surface类看作OpenGL库与Android的UI系统之间的一个桥梁。
讨论到这里,我们就可以知道,一个绘图表面,在SurfaceFlinger服务和Android应用程序中分别对应有一个Layer对象和一个Surface对象,这两个对象在内部分别使用一个SharedBufferServer对象和一个SharedBufferClient对象来描述这个绘图表面的UI元数据缓冲堆栈。
接下来,我们再简要看一下SharedBufferServer类和SharedBufferClient类的定义。SharedBufferServer类和SharedBufferClient类均是从SharedBufferBase类继承下来的,如图5所示。
在基类SharedBufferBase中,有三个成员变量mSharedClient、mSharedStack和mIdentity。成员变量mSharedClient指向一块UI元数据缓冲区,即一个SharedClient对象;成员变量mSharedStack指向一个UI元数据堆栈,即一个SharedBufferStack对象;成员变量mIdentity用来描述一个绘图表面的ID。每一个与UI相关的Android应用程序内部都有一个唯一的SharedClient对象,这个SharedClient对象内部有一个SharedBufferStack数组surfaces,SharedBufferServer类的成员变量mSharedStack所指向的SharedBufferStack对象,正是成员变量mSharedClient所指向的一个SharedClient对象内部的一个SharedBufferStack数组的一个元素,这一点可以从SharedBufferServer类的构造函数实现来看出。
SharedBufferServer类的构造函数frameworks/base/libs/surfaceflinger_client/SharedBufferStack.cpp文件中,如下所示:
SharedBufferBase::SharedBufferBase(SharedClient* sharedClient,
int surface, int32_t identity)
: mSharedClient(sharedClient),
mSharedStack(sharedClient->surfaces + surface),
mIdentity(identity)
{
}
其中,参数surface表示mSharedStack指向的是mSharedClient中的SharedBufferStack数组surfaces的第几个元素。在SharedBufferClient类中,有三个成员变量mNumBuffers、tail和queue_head,如下所示。
在Android应用程序这一侧,当它需要渲染一个Surface时,它就会首先找到对应的SharedBufferClient对象,然后再调用它的成员函数dequeue来请求分配一个UI元数据缓冲区。有了这个UI元数据缓冲区之后,Android应用程序再调用这个SharedBufferClient对象的成员函数setDirtyRegion、setCrop和setTransform来设置对应的Surface的裁剪区域、纹理坐标以及旋转方向。此外,Android应用程序还会请求SurfaceFlinger服务为这个Surface分配一个图形缓冲区,以便可以往这个图形缓冲区写入实际的UI数据。最后,Android应用程序就可以调用这个SharedBufferClient对象的成员函数queue把前面已经准备好了的UI元数据缓冲区加入到它所描述的一个UI元数据缓冲区堆栈的待渲染队列中,以便SurfaceFlinger服务可以在合适的时候对它进行渲染。
当SurfaceFlinger服务需要渲染一个Surface的时候,它就会找到对应的一个SharedBufferServer对象,然后调用它的成员函数getQueueCount来检查它所描述的一个UI元数据缓冲区堆栈的待渲染队列的大小。如果这个大小大于0,那么SurfaceFlinger服务就会继续调用它的成员函数retireAndLock来取出队列中的第一个UI元数据缓冲区,以及调用它的成员函数getDirtyRegion、getCrop和getTransform来获得要渲染的Surface的裁剪区域、纹理坐标和旋转方向。最后,SurfaceFlinger服务就可以结合这些信息来将保存这个Surface的图形缓冲区中的UI数据渲染在显示屏中。
SharedBufferServer类的另外一个成员变量mBufferList指向了一个BufferList对象,这个BufferList对象是用来管理SharedBufferServer类所描述的一个UI元数据缓冲区堆栈的,接下来我们就简要分析它的定义。
BufferList类定义在frameworks/base/include/private/surfaceflinger/SharedBufferStack.h文件中,如下所示:
class SharedBufferServer
: public SharedBufferBase,
public LightRefBase<SharedBufferServer>
{
......
private:
......
/*
* BufferList is basically a fixed-capacity sorted-vector of
* unsigned 5-bits ints using a 32-bits int as storage.
* it has efficient iterators to find items in the list and not in the list.
*/
class BufferList {
size_t mCapacity;
uint32_t mList;
public:
BufferList(size_t c = SharedBufferStack::NUM_BUFFER_MAX)
: mCapacity(c), mList(0) { }
status_t add(int value);
status_t remove(int value);
uint32_t getMask() const { return mList; }
class const_iterator {
friend class BufferList;
uint32_t mask, curr;
const_iterator(uint32_t mask) :
mask(mask), curr(__builtin_clz(mask)) {
}
public:
inline bool operator == (const const_iterator& rhs) const {
return mask == rhs.mask;
}
inline bool operator != (const const_iterator& rhs) const {
return mask != rhs.mask;
}
inline int operator *() const { return curr; }
inline const const_iterator& operator ++() {
mask &= ~(1<<(31-curr));
curr = __builtin_clz(mask);
return *this;
}
};
inline const_iterator begin() const {
return const_iterator(mList);
}
inline const_iterator end() const {
return const_iterator(0);
}
inline const_iterator free_begin() const {
uint32_t mask = (1 << (32-mCapacity)) - 1;
return const_iterator( ~(mList | mask) );
}
};
......
};
BufferList类的成员变量mCapacity对应于一个UI元数据缓冲区堆栈的容量,即最大缓冲区个数。BufferList类的另外一个成员变量mList用来描述这个堆栈中的缓冲区哪个是空闲的,哪个是正在使用的。空闲的缓冲区对应的位为0,而正在使用的缓冲区对应的位为1。举个例子,假如一个UI元数据缓冲区堆栈的大小为5,其中,第1、3、5个数据缓冲区是正在使用的,而第2、4个数据缓冲区是空闲的,那么对应的mList的值就等于10101000 00000000 00000000 00000000。当我们需要将第2个数据缓冲区设置为正在使用时,那么只要调用成员函数add来将左起第2位设置为1即可,即得到mList的值就等于11101000 00000000 00000000 00000000,而当我们需要将第1个数据缓冲区设置为空闲时,那么只要调用成员函数remove来将左起第1位设置为0即可,即得到mList的值就等于00101000 00000000 00000000 00000000。
在BufferList类内部定义了一个迭代器const_iterator,用来从左到右遍历一个UI元数据缓冲区堆栈中的正在使用或者空闲的缓冲区。仍然以前面的例子为例,当我们调用BufferList类的成员函数begin时,就可以得到一个const_iterator迭代器,沿着这个迭代器往前走,就可以依次遍历第1、3、5个正在使用的缓冲区,而当我们调用BufferList类的成员函数free_begin时,就可以得到另外一个const_iterator迭代器,沿着这个迭代器往前走,就可以依次遍历第2、4个空闲的缓冲区。
关于Surface的概念我们就分析到这里。从这些分析可以知道,当Android应用程序请求SurfaceFlinger服务创建一个Surface的时候,需要在SurfaceFlinger服务这一侧创建一个Layer对象、一个Layer::SurfaceLayer对象和一个SharedBufferServer对象,同时又需要在Android应用程序这一侧创建一个SurfaceControl对象、一个Surface对象和一个SharedBufferClient对象。
在进一步分析Android应用程序请求SurfaceFlinger服务创建Surface的过程之前,我们首先看一下Android系统的开机动画应用程序bootanim是如何请求SurfaceFlinger服务创建一个Surface来显示开机动画的。在前面我们分析Android系统的开机动画的显示过程,其中,开机动画应用程序bootanim是在BootAnimation类的成员函数readyToRun中请求SurfaceFlinger服务创建一个用来显示开机动画的Surface的,如下所示:
status_t BootAnimation::readyToRun() {
......
// create the native surface
sp<SurfaceControl> control = session()->createSurface(
getpid(), 0, dinfo.w, dinfo.h, PIXEL_FORMAT_RGB_565);
......
sp<Surface> s = control->getSurface();
......
}
BootAnimation类的成员函数session返回的是一个SurfaceComposerClient对象。有了这个SurfaceComposerClient对象之后,我们就可以调用它的成员函数createSurface来请求SurfaceFlinger服务在内部创建一个Layer::SurfaceLayer对象,并且将这个Layer::SurfaceLayer对象的代理对象返回来给SurfaceComposerClient类,SurfaceComposerClient类接着就将这个Layer::SurfaceLayer代理对象封装成一个SurfaceControl对象,并且返回给BootAnimation类,最后BootAnimation类就可以调用这个SurfaceControl对象的成员函数getSurface来获得一个Surface对象。
接下来,我们就从SurfaceComposerClient类的成员函数createSurface开始描述Android应用程序请求SurfaceFlinger服务创建Surface的过程,如图8所示。
这个过程可以划分为20个步骤,接下来我们就详细分析每一个步骤。
Step 1. SurfaceComposerClient.createSurface
sp<SurfaceControl> SurfaceComposerClient::createSurface(
int pid,
DisplayID display,
uint32_t w,
uint32_t h,
PixelFormat format,
uint32_t flags)
{
String8 name;
const size_t SIZE = 128;
char buffer[SIZE];
snprintf(buffer, SIZE, "<pid_%d>", getpid());
name.append(buffer);
return SurfaceComposerClient::createSurface(pid, name, display,
w, h, format, flags);
}
这个函数定义在文件frameworks/base/libs/surfaceflinger_client/SurfaceComposerClient.cpp文件中。参数pid用来描述当前进程的PID,参数display的值等于0,表示要在第一个显示屏上创建一个Surface,参数w和h表示要创建的Surface的宽度和高度,它们的值刚好等于第一个显示屏的宽度和高度,参数format的值等于PIXEL_FORMAT_RGB_565,表示要创建的Surface的像素格式为PIXEL_FORMAT_RGB_565,即每一个点使用2个字节来描述,其中,R、G和B分量分别占5位、6位和5位,参数flags是一个默认参数,它等于默认值0,表示要创建的Surface的用途。这个函数将参数pid格式化成一个字符串之后,再调用SurfaceComposerClient类的另外一个版本的成员函数createSurface来请求SurfaceFlinger服务创建一个Surface,如下所示:
sp<SurfaceControl> SurfaceComposerClient::createSurface(
int pid,
const String8& name,
DisplayID display,
uint32_t w,
uint32_t h,
PixelFormat format,
uint32_t flags)
{
sp<SurfaceControl> result;
if (mStatus == NO_ERROR) {
ISurfaceComposerClient::surface_data_t data;
sp<ISurface> surface = mClient->createSurface(&data, pid, name,
display, w, h, format, flags);
if (surface != 0) {
result = new SurfaceControl(this, surface, data, w, h, format, flags);
}
}
return result;
}
SurfaceComposerClient类的成员变量mClient指向了一个类型为BpSurfaceComposerClient的Binder代理对象,它引用了一个类型为Client的Binder本地对象。这个类型Client的Binder本地对象是在SurfaceFlinger服务内部创建的,用来和Android应用程序建立连接。SurfaceComposerClient类的成员函数createSurface调用成员变量mClient的成员函数createSurface请求SurfaceFlinger服务创建一个Surface之后,就得到了一个类型为BpSurface的Binder代理对象surface。从前面的描述可以知道,Binder代理对象surface引用了在SurfaceFlinger服务这一侧的一个Layer::SurfaceLayer对象。此外,SurfaceComposerClient类的成员函数createSurface还得到了一个surface_data_t对象data,它里面包含了刚才所创建的一个Surface的信息,例如,宽度、高度、像素格式和ID值等。最后,SurfaceComposerClient类的成员函数createSurface就将SurfaceFlinger服务返回来的Binder代理对象surface和surface_data_t对象data封装成一个SurfaceControl对象result,并且返回给调用者。
接下来,我们首先分析SurfaceFlinger服务创建Surface的过程,接着再分析SurfaceControl对象result的封装过程。
Step 2. Client.createSurface
sp<ISurface> Client::createSurface(
ISurfaceComposerClient::surface_data_t* params, int pid,
const String8& name,
DisplayID display, uint32_t w, uint32_t h, PixelFormat format,
uint32_t flags)
{
return mFlinger->createSurface(this, pid, name, params,
display, w, h, format, flags);
}
这个函数定义在文件frameworks/base/services/surfaceflinger/SurfaceFlinger.cpp中。
Client类的成员变量mFlinger指向了SurfaceFlinger服务,因此,接下来就会调用SurfaceFlinger类的成员函数createSurface来创建一个Surface。
Step 3. SurfaceFlinger.createSurface
sp<ISurface> SurfaceFlinger::createSurface(const sp<Client>& client, int pid,
const String8& name, ISurfaceComposerClient::surface_data_t* params,
DisplayID d, uint32_t w, uint32_t h, PixelFormat format,
uint32_t flags)
{
sp<LayerBaseClient> layer;
sp<LayerBaseClient::Surface> surfaceHandle;
if (int32_t(w|h) < 0) {
LOGE("createSurface() failed, w or h is negative (w=%d, h=%d)",
int(w), int(h));
return surfaceHandle;
}
//LOGD("createSurface for pid %d (%d x %d)", pid, w, h);
sp<Layer> normalLayer;
switch (flags & eFXSurfaceMask) {
case eFXSurfaceNormal:
if (UNLIKELY(flags & ePushBuffers)) {
layer = createPushBuffersSurface(client, d, w, h, flags);
} else {
normalLayer = createNormalSurface(client, d, w, h, flags, format);
layer = normalLayer;
}
break;
case eFXSurfaceBlur:
layer = createBlurSurface(client, d, w, h, flags);
break;
case eFXSurfaceDim:
layer = createDimSurface(client, d, w, h, flags);
break;
}
if (layer != 0) {
layer->initStates(w, h, flags);
layer->setName(name);
ssize_t token = addClientLayer(client, layer);
surfaceHandle = layer->getSurface();
if (surfaceHandle != 0) {
params->token = token;
params->identity = surfaceHandle->getIdentity();
params->width = w;
params->height = h;
params->format = format;
if (normalLayer != 0) {
Mutex::Autolock _l(mStateLock);
mLayerMap.add(surfaceHandle->asBinder(), normalLayer);
}
}
setTransactionFlags(eTransactionNeeded);
}
return surfaceHandle;
}
这个函数定义在文件frameworks/base/services/surfaceflinger/SurfaceFlinger.cpp中。第一个if语句判断参数w和h的值是否为负数,如果是的话,那么就直接出错返回了,因为创建的Surface的宽度和高度值不可能为负数。eFXSurfaceNormal、eFXSurfaceBlur、eFXSurfaceDim和eFXSurfaceMask是四个枚举值,它们定义在文件frameworks/base/include/surfaceflinger/ISurfaceComposer.h中,如下所示:
class ISurfaceComposer : public IInterface
{
public:
......
enum { // (keep in sync with Surface.java)
......
ePushBuffers = 0x00000200,
eFXSurfaceNormal = 0x00000000,
eFXSurfaceBlur = 0x00010000,
eFXSurfaceDim = 0x00020000,
eFXSurfaceMask = 0x000F0000,
};
......
};
回到SurfaceFlinger类的成员函数createSurface中,参数flags的值等于0,因此,在接下来的switch语句中,会调用SurfaceFlinger类的成员函数createNormalSurface来在显示屏上创建一个Layer。顺便提一句,如果参数flags的值等于eFXSurfaceBlur或者eFXSurfaceDim,那么就表示要创建的是一个模糊或者渐变的Surface,这两种类型的Surface是在原有的一个Surface上进行创建的,用来对原来的Surface进行模糊或者渐变处理。
前面所创建的Layer保存在变量layer中,接下来SurfaceFlinger类的成员函数createNormalSurface会调用来另外一个成员函数addClientLayer来将它保存在内部的一个列表中,接着再调用前面所创建的Layer的成员函数getSurface来获得一个Layer::SurfaceLayer对象surfaceHandle。在将Layer::SurfaceLayer对象surfaceHandle的一个Binder代理对象返回给Android应用程序之前,SurfaceFlinger类的成员函数createNormalSurface还会以它的一个IBinder接口为关键字,将前面所创建的Layer保存在SurfaceFlinger类的成员变量mLayerMap所描述的一个Map中,这样就可以将一个Layer::SurfaceLayer对象surfaceHandle与它的宿主Layer对象关联起来。接下来,我们首先分析SurfaceFlinger类的成员函数createNormalSurface和addClientLayer的实现,接着再分析Layer的成员函数getSurface的实现,以便可以了解一个Surface的创建的过程。
Step 4. SurfaceFlinger.createNormalSurface
sp<Layer> SurfaceFlinger::createNormalSurface(
const sp<Client>& client, DisplayID display,
uint32_t w, uint32_t h, uint32_t flags,
PixelFormat& format)
{
// initialize the surfaces
switch (format) { // TODO: take h/w into account
case PIXEL_FORMAT_TRANSPARENT:
case PIXEL_FORMAT_TRANSLUCENT:
format = PIXEL_FORMAT_RGBA_8888;
break;
case PIXEL_FORMAT_OPAQUE:
#ifdef NO_RGBX_8888
format = PIXEL_FORMAT_RGB_565;
#else
format = PIXEL_FORMAT_RGBX_8888;
#endif
break;
}
#ifdef NO_RGBX_8888
if (format == PIXEL_FORMAT_RGBX_8888)
format = PIXEL_FORMAT_RGBA_8888;
#endif
sp<Layer> layer = new Layer(this, display, client);
status_t err = layer->setBuffers(w, h, format, flags);
if (LIKELY(err != NO_ERROR)) {
LOGE("createNormalSurfaceLocked() failed (%s)", strerror(-err));
layer.clear();
}
return layer;
}
这个函数定义在文件frameworks/base/services/surfaceflinger/SurfaceFlinger.cpp中。函数开头的switch语句判断要创建的Surface是否要使用透明色。如果要使用的话,那么就将参数format的值修改为PIXEL_FORMAT_RGBA_8888。另一方面,如果要创建的Surface不需要使用透明色,那么就将参数format的值修改为PIXEL_FORMAT_RGB_565或者PIXEL_FORMAT_RGBX_8888,取决于是否定义了宏NO_RGBX_8888。函数接下来创建了一个Layer对象,并且调用这个Layer对象的成员函数setBuffers来在内部创建一个Layer::SurfaceLayer对象,最后就将这个Layer对象返回给调用者。
接下来,我们首先分析Layer对象的创建过程,接着再分析Layer对象的成员函数setBuffers的实现。
Step 5. new Layer
Layer::Layer(SurfaceFlinger* flinger,
DisplayID display, const sp<Client>& client)
: LayerBaseClient(flinger, display, client),
mGLExtensions(GLExtensions::getInstance()),
mNeedsBlending(true),
mNeedsDithering(false),
mSecure(false),
mTextureManager(),
mBufferManager(mTextureManager),
mWidth(0), mHeight(0), mNeedsScaling(false), mFixedSize(false),
mBypassState(false)
{
}
这个函数定义在文件frameworks/base/services/surfaceflinger/Layer.cpp中。 Layer类的构造函数只是执行一些简单的初始化工作,接下来我们再继续分析它的进一步初始化工作,这是通过Layer类的成员函数setBuffers来实现的。
Step 6. Layer.setBuffers
status_t Layer::setBuffers( uint32_t w, uint32_t h,
PixelFormat format, uint32_t flags)
{
// this surfaces pixel format
PixelFormatInfo info;
status_t err = getPixelFormatInfo(format, &info);
if (err) return err;
// the display's pixel format
const DisplayHardware& hw(graphicPlane(0).displayHardware());
uint32_t const maxSurfaceDims = min(
hw.getMaxTextureSize(), hw.getMaxViewportDims());
// never allow a surface larger than what our underlying GL implementation
// can handle.
if ((uint32_t(w)>maxSurfaceDims) || (uint32_t(h)>maxSurfaceDims)) {
return BAD_VALUE;
}
PixelFormatInfo displayInfo;
getPixelFormatInfo(hw.getFormat(), &displayInfo);
const uint32_t hwFlags = hw.getFlags();
mFormat = format;
mWidth = w;
mHeight = h;
mReqFormat = format;
mReqWidth = w;
mReqHeight = h;
mSecure = (flags & ISurfaceComposer::eSecure) ? true : false;
mNeedsBlending = (info.h_alpha - info.l_alpha) > 0;
// we use the red index
int displayRedSize = displayInfo.getSize(PixelFormatInfo::INDEX_RED);
int layerRedsize = info.getSize(PixelFormatInfo::INDEX_RED);
mNeedsDithering = layerRedsize > displayRedSize;
mSurface = new SurfaceLayer(mFlinger, this);
return NO_ERROR;
}
这个函数定义在文件frameworks/base/services/surfaceflinger/Layer.cpp中。参数format是一个整数值,用来描述要创建的Surface的像素格式,函数首先调用另外一个函数getPixelFormatInfo来将它转换为一个PixelFormatInfo对象info,以便可以获得更多的该种类型的像素格式的信息,例如,一个像素点占多少个字节,每个颜色分量又分别占多少位等。函数getPixelFormatInfo定义文件frameworks/base/libs/ui/PixelFormat.cpp文件中,有兴趣的读者可以自己研究一下。Layer类的成员函数graphicPlane是从父类LayerBase继承下来,用来获得系统的第N个显示屏,这个成员函数最终又是通过调用SurfaceFlinger类的成员函数graphicPlane来实现的,如下所示:
const GraphicPlane& LayerBase::graphicPlane(int dpy) const
{
return mFlinger->graphicPlane(dpy);
}
SurfaceFlinger类的成员函数graphicPlane的实现如下示:
const GraphicPlane& SurfaceFlinger::graphicPlane(int dpy) const
{
LOGE_IF(uint32_t(dpy) >= DISPLAY_COUNT, "Invalid DisplayID %d", dpy);
const GraphicPlane& plane(mGraphicPlanes[dpy]);
return plane;
}
SurfaceFlinger类有一个类型为DisplayHardware的数组,它的大小等于4,表示Android系统最多支持4个显示屏,每一个显示屏都使用一个DisplayHardware对象来描述。实际上,Android系统目前只支持一个显示屏,因此,在调用SurfaceFlinger类的成员函数graphicPlane的时候,传进来的参数dpy的值都是等于0。回到Layer类的成员函数setBuffers中,它接下来获得了用来描述系统第1个显示屏的DisplayHardware对象hw,接着再调用函数getPixelFormatInfo来获得用来描述该显示屏的像素格式信息的PixelFormatInfo对象displayInfo。Layer类的成员函数setBuffers接下来再将要创建的Surface的像素格式以及大小记录下来,即分别将参数format、w和h的值保存在成员变量mFormat、mWidth、mHeight和mReqFormat、mReqWidth、mReqHeight中。
Layer类的成员函数setBuffers接下来再检查参数flags的ISurfaceComposer::eSecure位是否等于1。如果等于1的话,就将成员变量mSecure的值设置为true,否则就设置为false。当参数flags的ISurfaceComposer::eSecure位等于1的时候,就表示正在创建的Surface的UI数据是可以安全地从一个进程拷贝到另外一个进程的。有些Surface的UI数据是不可以随便拷贝的,因为这涉及到安全问题,例如,用来创建屏幕截图的Surface的UI数据就是不可以随便从一个进程拷贝到另外一个进程的,因为屏幕截图可能会包含隐私信息。
Layer类的成员函数setBuffers接下来又检查要创建的Surface的像素格式的Alpha通道的高8位是否大于低8位。如果是的话,就将成员变量mNeedsBlending的值设置为true,表示在渲染时要执行混合操作。Layer类的成员函数setBuffers接下来还检查要创建的Surface的像素格式的Red通道的大小是否大于系统第1个显示屏的像素格式的Red通道的大小。如果是的话,就将成员变量mNeedsDithering的值设置为true,表示在渲染时要执行抖动操作。最后,Layer类的成员函数setBuffers就创建了一个SurfaceLayer对象,并且保存成员变量mSurface中。
接下来,我们就继续分析SurfaceLayer对象的创建过程。
Step 7. new SurfaceLayer
Layer::SurfaceLayer::SurfaceLayer(const sp<SurfaceFlinger>& flinger,
const sp<Layer>& owner)
: Surface(flinger, owner->getIdentity(), owner)
{
}
这个函数定义在文件frameworks/base/services/surfaceflinger/Layer.cpp中。SurfaceLayer类的构造函数的实现很简单,它只是使用参数flinger以及owner来初始其父类Surface,其中,参数flinger指向的是SurfaceFlinger服务,而参数owner指向的是正在创建的SurfaceLayer对象的宿主Layer对象。这一步执行完成之后, 沿着调用路径返回到SurfaceFlinger类的成员函数createSurface中,这时候就创建好一个Layer对象及其内部的一个SurfaceLayer对象了,接下来,我们继续分析SurfaceFlinger类的成员函数addClientLayer的实现,以便可以了解SurfaceFlinger服务是如何维护它所创建的Layer的,即它所创建的Surface。
Step 8. SurfaceFlinger.addClientLayer
ssize_t SurfaceFlinger::addClientLayer(const sp<Client>& client,
const sp<LayerBaseClient>& lbc)
{
Mutex::Autolock _l(mStateLock);
// attach this layer to the client
ssize_t name = client->attachLayer(lbc);
// add this layer to the current state list
addLayer_l(lbc);
return name;
}
这个函数定义在文件frameworks/base/services/surfaceflinger/SurfaceFlinger.cpp中。参数client指向了一个Client对象,它是用来描述当前正在请求SurfaceFlinger服务的一个Android应用程序的;参数lbc指向的是我们在前面Step 4中所创建的一个Layer对象。函数首先调用参数client所指向的一个Client对象的成员函数attachLayer来关联参数lbc所指向的一个Layer对象,以表示参数lbc所指向的一个Layer对象是由参数client所指向的一个Client对象所描述的一个Android应用程序请求创建的,接下来再调用SurfaceFlinger类的成员函数addLayer_l来将参数lbc所指向的一个Layer对象保存在SurfaceFlinger的内部。
接下来,我们首先分析Client类的成员函数attachLayer的实现,接着再分析SurfaceFlinger类的成员函数addLayer_l的实现。
Step 9. Client.attachLayer
ssize_t Client::attachLayer(const sp<LayerBaseClient>& layer)
{
int32_t name = android_atomic_inc(&mNameGenerator);
mLayers.add(name, layer);
return name;
}
这个函数定义在文件frameworks/base/services/surfaceflinger/SurfaceFlinger.cpp中。Client类的成员变量mNameGenerator是用来生成Surface名称的,它的初始值等于1,每当Android应用程序请求SurfaceFlinger服务为它创建一个Surface,SurfaceFlinger服务就会将对应的Client对象的成员变量mNameGenerator的值增加1,这样就可以依次得到名称等于1、2、3......的Surface。为正在创建的Surface生成好名称name之后,Client类的成员函数attachLayer就以变量name为关键字,将用来描述正在创建的Surface的一个Layer对象layer保存Client类的成员变量mLayers所描述的一个Map中。从这里就可以知道,一个Android应用程序所创建的Surface,都保存在与它所对应的一个Client对象的成员变量mLayers中。
step 10. SurfaceFlinger.addLayer_l
status_t SurfaceFlinger::addLayer_l(const sp<LayerBase>& layer)
{
ssize_t i = mCurrentState.layersSortedByZ.add(layer);
return (i < 0) ? status_t(i) : status_t(NO_ERROR);
}
这个函数定义在文件frameworks/base/services/surfaceflinger/SurfaceFlinger.cpp中。SurfaceFlinger类的成员变量mCurrentState指向了一个State对象,这个State对象内部有一个成员变量layersSortedByZ,它用来描述一个类型为LayerVector的向量,用来保存SurfaceFlinger服务所创建的每一个Layer,并且这些Layer是按照Z轴坐示来排列的。这样,SurfaceFlinger服务在渲染Surface的时候,就可以根据这个向量来计算可见性。这一步执行完成之后,回到SurfaceFlinger类的成员函数createSurface中,这时候SurfaceFlinger服务就将前面所创建的一个Layer对象保存好在内部了,接下来就会调用这个Layer对象的成员函数getSurface来获得在前面Step 6中所创建的一个SurfaceLayer对象,以便可以将它的一个Binder代理对象返回请求Surface的Android应用程序。
Layer类的成员函数getSurface是从父类LayerBaseClient继承下来的,因此,接下来我们就继续分析LayerBaseClient类的成员函数getSurface的实现。
Step 11. LayerBaseClient.getSurface
sp<LayerBaseClient::Surface> LayerBaseClient::getSurface()
{
sp<Surface> s;
Mutex::Autolock _l(mLock);
s = mClientSurface.promote();
if (s == 0) {
s = createSurface();
mClientSurface = s;
}
return s;
}
这个函数定义在文件frameworks/base/services/surfaceflinger/LayerBase.cpp中。LayerBaseClient类的成员变量mClientSurface是一个类型为Surface的弱指针,它指向了一个Surface子类对象。函数首先将LayerBaseClient类的成员变量mClientSurface升级为一个强指针s。如果升级失败,即得到的强指针的值等于0,那么就说明要么还没有初始化LayerBaseClient类的成员变量mClientSurface,要么LayerBaseClient类的成员变量mClientSurface所指向的一个Surface子类对象已经被销毁了。在这种情况下,函数就会调用由其子类来重写的成员函数createSurface来获得一个Surface子类对象,并且保存在成员变量mClientSurface中。最后再将得到的Surface子类对象返回给调用者。
在我们这个场景中,LayerBaseClient的子类即为Layer类,因此,接下来我们就继续分析它的成员函数createSurface的实现。
Step 12. Layer.createSurface
sp<LayerBaseClient::Surface> Layer::createSurface() const
{
return mSurface;
}
这个函数定义在文件frameworks/base/services/surfaceflinger/Layer.cpp中。 从前面的Step 6可以知道, Layer类的成员变量mSurface已经指向了一个SurfaceLayer对象,因此,函数就可以直接将它返回给调用者。这一步执行完成之后,回到SurfaceFlinger类的成员函数createSurface中,这时候SurfaceFlinger服务就完成了Android应用程序所请求创建的Surface了,最后就会将用来描述这个Surface的一个urfaceLayer对象的一个Binder代理对象返回Android应用程序,以便Android应用程序可以将它封装成一个SurfaceControl对象,如前面的Step 1所示。
接下来,我们就回到Android应用程序这一侧,继续分析SurfaceControl对象的创建过程。
Step 13. new SurfaceControl
SurfaceControl::SurfaceControl(
const sp<SurfaceComposerClient>& client,
const sp<ISurface>& surface,
const ISurfaceComposerClient::surface_data_t& data,
uint32_t w, uint32_t h, PixelFormat format, uint32_t flags)
: mClient(client), mSurface(surface),
mToken(data.token), mIdentity(data.identity),
mWidth(data.width), mHeight(data.height), mFormat(data.format),
mFlags(flags)
{
}
这个函数定义在文件frameworks/base/libs/surfaceflinger_client/Surface.cpp中。SurfaceControl类的构造函数的实现很简单,它只是对各个成员变量进行初始化,其中,我们需要重点关注的是,SurfaceControl类的成员变量mSurface指向的是一个类型为BpSurface的Binder代理对象,这个Binder代理对象引用的是由SurfaceFlinger服务所创建的一个类型为SurfaceLayer的Binder本地对象。这一步执行完成之后,返回到开机动画应用程序bootanim中,即BootAnimation类的成员函数readyToRun中,接下来它就会调用在这一步所创建的SurfaceControl对象的成员函数getSurface来获得一个Surface对象。
接下来,我们就继续分析SurfaceControl类的成员函数getSurface的实现。
Step 14. SurfaceControl.getSurface
sp<Surface> SurfaceControl::getSurface() const
{
Mutex::Autolock _l(mLock);
if (mSurfaceData == 0) {
mSurfaceData = new Surface(const_cast<SurfaceControl*>(this));
}
return mSurfaceData;
}
这个函数定义在文件frameworks/base/libs/surfaceflinger_client/Surface.cpp中。SurfaceControl类的成员函数getSurface第一次被调用时,成员变量mSurfaceData的值等于0,因此,函数接下来就会创建一个Surface对象,并且保存在成员变量mSurfaceData中。
接下来,我们就继续分析Surface对象的创建过程。
Step 15. new Surface
Surface::Surface(const sp<SurfaceControl>& surface)
: mBufferMapper(GraphicBufferMapper::get()),
mClient(SurfaceClient::getInstance()),
mSharedBufferClient(NULL),
mInitCheck(NO_INIT),
mSurface(surface->mSurface),
mIdentity(surface->mIdentity),
mFormat(surface->mFormat), mFlags(surface->mFlags),
mWidth(surface->mWidth), mHeight(surface->mHeight)
{
init();
}
这个函数定义在文件frameworks/base/libs/surfaceflinger_client/Surface.cpp中。Surface类的成员变量mBufferMapper指向了一个GraphicBufferMapper对象,它是用来将分配到的图形缓冲区映射到Android应用程序进程的地址空间的。Surface类的成员变量mClient指向了Android应用程序进程中的一个SurfaceClient单例。这个SurfaceClient单例是用来创建Android应用程序与SurfaceFlinger服务的共享UI元数据的。当SurfaceClient类的成员函数getInstance第一次在进程中被调用时,Android应用程序便会请求SurfaceFlinger服务创建这块共享UI元数据。
Surface类的成员变量mSharedBufferClient指向了一个SharedBufferClient对象。文章开始时提到,SharedBufferClient是用来在Android应用程序这一侧描述一个Surface的UI元数据缓冲区堆栈的,后面我们再分析它的创建过程。Surface类的成员变量mSurface指向了一个类型为BpSurface的Binder代理对象。从Surface类的构造函数就可以看出,这个Binder代理对象引用的是在前面Step 6中创建的一个SurfaceLayer对象。Surface类的其余成员变量mIdentity、mFormat、mFlags、mWidth和mHeight分别用来描述一个Surface的ID、像素格式、用途、宽度和高度。Surface类的构造函数接下来调用另外一个成员函数init进一步执行初始化的工作,接下来,我们就继续分析Surface类的成员函数init的实现。
Step 16. Surface.init
void Surface::init()
{
ANativeWindow::setSwapInterval = setSwapInterval;
ANativeWindow::dequeueBuffer = dequeueBuffer;
ANativeWindow::cancelBuffer = cancelBuffer;
ANativeWindow::lockBuffer = lockBuffer;
ANativeWindow::queueBuffer = queueBuffer;
ANativeWindow::query = query;
ANativeWindow::perform = perform;
DisplayInfo dinfo;
SurfaceComposerClient::getDisplayInfo(0, &dinfo);
const_cast<float&>(ANativeWindow::xdpi) = dinfo.xdpi;
const_cast<float&>(ANativeWindow::ydpi) = dinfo.ydpi;
// FIXME: set real values here
const_cast<int&>(ANativeWindow::minSwapInterval) = 1;
const_cast<int&>(ANativeWindow::maxSwapInterval) = 1;
const_cast<uint32_t&>(ANativeWindow::flags) = 0;
mNextBufferTransform = 0;
mConnected = 0;
mSwapRectangle.makeInvalid();
mNextBufferCrop = Rect(0,0);
// two buffers by default
mBuffers.setCapacity(2);
mBuffers.insertAt(0, 2);
if (mSurface != 0 && mClient.initCheck() == NO_ERROR) {
int32_t token = mClient.getTokenForSurface(mSurface);
if (token >= 0) {
mSharedBufferClient = new SharedBufferClient(
mClient.getSharedClient(), token, 2, mIdentity);
mInitCheck = mClient.getSharedClient()->validate(token);
}
}
}
这个函数定义在文件frameworks/base/libs/surfaceflinger_client/Surface.cpp中。这个函数的初始化工作分为两部分。
第一部分初始化工作是与OpenGL库相关的,主要就是设置OpenGL指定的一系列回调接口,以及设置设备显示屏信息。前面提到,Surface类是从ANativeWindow类继承下来的,作为OpenGL库与Android系统的本地窗口的连接桥梁。ANativeWindow类定义了setSwapInterval、dequeueBuffer、cancelBuffer、lockBuffer、queueBuffer、query和perform一共7个回调接口,它们分别被设置为Surface类的静态成员函数setSwapInterval、dequeueBuffer、cancelBuffer、lockBuffer、queueBuffer、query和perform。我们主要关注dequeueBuffer和queueBuffer两个回调接口,前者用来从UI元数据缓冲区堆栈中获得一个缓冲区,而后者用来将一个缓冲区插入到UI元数据缓冲区堆栈的待渲染队列中。ANativeWindow类还定义了四个成员变量xdpi、ydpi、minSwapInterval、maxSwapInterval和flags,这几个成员变量也是要由Surface类来初始化的。成员变量xdpi和ydpi用来描述设备显示度的密度,即每英寸点数。设备显示屏的密码信息可以通过调用SurfaceComposerClient类的静态成员函数getDisplayInfo来获得。成员变量minSwapInterval和maxSwapInterval用来描述前后两个缓冲区进行交换的最小和最大时间间隔。成员变量flags用来描述一些标志信息。
第二部分初始化工作是与UI元数据缓冲区相关。Surface类的成员变量mNextBufferTransform、mSwapRectangle和mNextBufferCrop分别用来描述下一个要渲染的图形缓冲区的旋转方向、裁剪区域和纹理坐标。Surface类的成员变量mBuffers用来描述一个类型为sp<GraphicBuffer>的Vector,主要是用来保存一个Surface所使用的图形缓冲区(GraphicBuffer)的。一开始的时候,这个向量的大小被设置为2,后面会根据实际需要来增加容量。Surface类的成员变量mSharedBufferClient指向了一个SharedBufferClient对象,用来描述一个UI元数据缓冲区堆栈,它的创建过程是最重要的,因此,接下来我们就详细分析这个过程。
Surface类的成员函数init首先调用成员变量mClient的成员函数getTokenForSurface来获得成员变量mSurface所描述的一个Surface的token值。有了这个token值之后,接下就可以创建一个SharedBufferClient对象,并且保存在 Surface类的成员变量mSharedBufferClient中了。在前面的Step 15中提到,Surface类的成员变量mClient指向的是一个SurfaceClient对象,因此,接下来我们首先分析SurfaceClient类的成员函数getTokenForSurface的实现,接着再分析SharedBufferClient对象的创建过程。
SurfaceClient类的成员函数getTokenForSurface实际上是调用了其成员变量mClient所指向的一个类型为BpSurfaceComposerClient的Binder代理对象的成员函数getTokenForSurface来请求SurfaceFlinger服务返回一个Surface的token值。由于这个Binder代理对象引用的是一个类型为UserClient的Binder本地对象,这个Binder本地对象是运行在SurfaceFlinger服务这一侧的。接下来,我们就直接分析UserClient类的成员函数getTokenForSurface的实现。
Step 17. UserClient.getTokenForSurface
ssize_t UserClient::getTokenForSurface(const sp<ISurface>& sur) const
{
int32_t name = NAME_NOT_FOUND;
sp<Layer> layer(mFlinger->getLayer(sur));
if (layer == 0) return name;
// if this layer already has a token, just return it
name = layer->getToken();
if ((name >= 0) && (layer->getClient() == this))
return name;
name = 0;
do {
int32_t mask = 1LU<<name;
if ((android_atomic_or(mask, &mBitmap) & mask) == 0) {
// we found and locked that name
status_t err = layer->setToken(
const_cast<UserClient*>(this), ctrlblk, name);
if (err != NO_ERROR) {
// free the name
android_atomic_and(~mask, &mBitmap);
name = err;
}
break;
}
if (++name >= SharedBufferStack::NUM_LAYERS_MAX)
name = NO_MEMORY;
} while(name >= 0);
//LOGD("getTokenForSurface(%p) => %d (client=%p, bitmap=%08lx)",
// sur->asBinder().get(), name, this, mBitmap);
return name;
}
这个函数定义在文件frameworks/base/services/surfaceflinger/SurfaceFlinger.cpp中。从前面的调用过程可以知道,参数sur指向了一个SurfaceLayer对象,并且这个SurfaceLayer对象是在前面的Step 6中创建的。UserClient类的成员变量mFlinger指向了SurfaceFlinger服务,函数首先调用它的成员函数getLayer来获得参数sur所指向的SurfaceLayer对象的宿主Layer对象layer,接着调用这个Layer对象layer的成员函数getToken来获得它的token值。如果这个token值大于等于0,那么就说明已经为Layer对象layer分配过token值了,即已经为参数sur所描述的Surface分配过token值了。在这种情况下,就直接将该token值返回给Android应用程序。否则的话,UserClient类的成员函数getTokenForSurface接下来就需要为参数sur所描述的Surface分配一个token值。
UserClient类的成员变量mBitmap是一个int32_t值,它是用来为Android应用程序的Surface分配Token值的,即如果它的第n位等于1,那么就表示值等于n的Token已经被分配出去使用了。UserClient类的成员函数getTokenForSurface使用一个while循环来在成员变量mBitmap中从低位到高位找到一个值等于0的位,接着再将位所在的位置值作为参数sur所描述的一个Surface的token值,最后还会将这个token值设置到Layer对象layer里面去,这是通过调用Layer类的成员函数setToken来实现的。
接下来,我们就继续分析Layer类的成员函数setToken的实现。
Step 18. Layer.setToken
status_t Layer::setToken(const sp<UserClient>& userClient,
SharedClient* sharedClient, int32_t token)
{
sp<SharedBufferServer> lcblk = new SharedBufferServer(
sharedClient, token, mBufferManager.getDefaultBufferCount(),
getIdentity());
status_t err = mUserClientRef.setToken(userClient, lcblk, token);
LOGE_IF(err != NO_ERROR,
"ClientRef::setToken(%p, %p, %u) failed",
userClient.get(), lcblk.get(), token);
if (err == NO_ERROR) {
// we need to free the buffers associated with this surface
}
return err;
}
这个函数定义在文件frameworks/base/services/surfaceflinger/Layer.cpp中。参数userClient指向了一个UserClient对象,而参数sharedClient指向了该UserClient对象内部的成员变量ctrlblk所指向的一个SharedClient对象。这个SharedClient对象是用来描述一组UI元数据缓冲区堆栈的。
Layer类的成员变量mBufferManager指向了一个BufferManager对象,通过调用它的成员函数getDefaultBufferCount就可以获得一个UI元数据缓冲区堆栈的大小,即这个堆栈里面所包含的UI元数据缓冲区的个数。有了这些信息之后,Layer类的成员函数setToken就可以创建一个SharedBufferServer对象lcblk了,并且会将这个SharedBufferServer对象lcblk保存在Layer类的成员变量mUserClientRef所描述的一个ClientRef对象的内部。这是通过调用ClientRef类的成员函数setToken来实现的,如下所示:
status_t Layer::ClientRef::setToken(const sp<UserClient>& uc,
const sp<SharedBufferServer>& sharedClient, int32_t token) {
Mutex::Autolock _l(mLock);
{ // scope for strong mUserClient reference
sp<UserClient> userClient(mUserClient.promote());
if (mUserClient != 0 && mControlBlock != 0) {
mControlBlock->setStatus(NO_INIT);
}
}
mUserClient = uc;
mToken = token;
mControlBlock = sharedClient;
return NO_ERROR;
}
这个函数同样是定义在文件frameworks/base/services/surfaceflinger/Layer.cpp中。ClientRef类有三个成员变量mUserClient、mToken和mControlBlock。其中,mUserClient是一个类型为UserClient的弱指针,它指向了参数uc所描述的一个UserClient对象,mToken是一个int32_t值,用来描述它的宿主Layer对象的token值,mControlBlock是一个类型为SharedBufferServer强指针,它指向了参数sharedCient所描述一个haredBufferServer对象,用来在SurfaceFlinger服务这一侧描述一个UI元数据缓冲区堆栈。
回到Layer类的成员函数setToken中,接下来我们继续分析一个SharedBufferServer对象的创建过程。
Step 19. new SharedBufferServer
SharedBufferServer::SharedBufferServer(SharedClient* sharedClient,
int surface, int num, int32_t identity)
: SharedBufferBase(sharedClient, surface, identity),
mNumBuffers(num)
{
mSharedStack->init(identity);
mSharedStack->token = surface;
mSharedStack->head = num-1;
mSharedStack->available = num;
mSharedStack->queued = 0;
mSharedStack->reallocMask = 0;
memset(mSharedStack->buffers, 0, sizeof(mSharedStack->buffers));
for (int i=0 ; i<num ; i++) {
mBufferList.add(i);
mSharedStack->index[i] = i;
}
}
这个函数定义在文件frameworks/base/libs/surfaceflinger_client/SharedBufferStack.cpp中。SharedBufferServer类的构造函数主要是用来初始它所描述的一个UI元数据缓冲区堆栈的,这个UI元数据缓冲区堆栈是通过其父类的成员变量mSharedStack所指向的一个SharedBufferStack对象来描述的。
这一步执行完成之后,沿着调用路径,一直返回到前面的Step 16中,即Surface类的成员函数init中,这时候Android应用程序就获得了正在创建的Surface的token值,接下来就可以以这个token值为参数,来创建一个SharedBufferClient对象了。
Step 20. new SharedBufferClient
SharedBufferClient::SharedBufferClient(SharedClient* sharedClient,
int surface, int num, int32_t identity)
: SharedBufferBase(sharedClient, surface, identity),
mNumBuffers(num), tail(0)
{
SharedBufferStack& stack( *mSharedStack );
tail = computeTail();
queued_head = stack.head;
}
这个函数定义在文件frameworks/base/libs/surfaceflinger_client/SharedBufferStack.cpp中。SharedBufferClient类的构造函数主要是用来初始化成员变量tail和queued_head的值。这里我们需要注意的是,这里的参数sharedClient指向了一个SharedClient对象,这个SharedClient对象与在前面Step 18中用来创建SharedBufferServer对象的SharedClient对象描述的是同一块匿名共享内存,而且这里的参数surface与在前面Step 18中用来创建SharedBufferServer对象的token的值是相等的,这意味着这一步所创建的SharedBufferClient对象与前面Step 19所创建的SharedBufferServer对象描述的是同一个SharedBufferStack对象,即同一个UI元数据缓冲区堆栈,并且这个UI元数据缓冲区堆栈已经在前面的Step 19中初始化好了。
至此,Android应用程序请求SurfaceFlinger服务创建Surface的过程就分析完成了。我们需要重点掌握的是,当Android应用程序请求SurfaceFlinger服务创建一个Surface的时候,需要在SurfaceFlinger服务这一侧创建一个Layer对象、一个Layer::SurfaceLayer对象和一个SharedBufferServer对象,同时又需要在Android应用程序这一侧创建一个SurfaceControl对象、一个Surface对象和一个SharedBufferClient对象。

本文深入解析了Android应用程序如何通过SurfaceComposerClient请求SurfaceFlinger服务创建Surface的过程。从SurfaceFlinger服务创建Layer、LayerBaseClient和SurfaceLayer,到Android应用程序创建SurfaceControl和Surface,再到SharedBufferServer和SharedBufferClient的建立,详细阐述了Surface的生命周期管理和UI渲染流程。
649

被折叠的 条评论
为什么被折叠?



