第2讲 | 网络分层的真实含义是什么?
关于TCP四层模型:
只要是在网络上跑的包,都是完整的。可以有下层没上层,绝对不可能有上层没下层。比如ping的包里就没有应用层协议,但是必须有链路层。对 TCP 协议来说,三次握手也好,重试也好,只要想发出去包,就要有 IP 层和 MAC 层,不然是发不出去的。
精彩评论:我觉得可以用多重加密来举例,虽然也不是很贴切,两条地下党分支的领导要联系,每一层地下党都没有箱子的钥匙,他能做的就是给箱子加一个外壳,并上锁,对面同级的有同样的钥匙(私钥)

四层LB和七层LB
总结: 基于MAC地址玩的是二层(虚拟MAC地址接收请求,然后再分配到真实的MAC地址),
基于IP地址玩的是三层(虚拟IP地址接收请求,然后再分配到真实的IP地址),
基于IP地址加端口玩的是四层(虚拟IP+端口接收请求,然后再分配到真实的服务器)
基于URL玩的是七层.(虚拟的URL或主机名接收请求,然后再分配到真实的服务器)
第三讲:ifconfig:最熟悉又陌生的命令行
查看ip地址
ip a, ip addr 想象一下,你登录进入一个被裁剪过的非常小的 Linux 系统中,发现既没有ifconfig命令,也没有 ip addr 命令,你是不是感觉这个系统压根儿没法用?这个时候,你可以自行安装net-tools iproute2这两个工具。当然,大多数时候这两个命令是系统自带的。
curl查询公网出口IPcurl cip.cc跟百度搜是一样的
不需要将十进制转换为二进制 32 位,就能明显看出 192.168.0 是网络号,后面是主机号。而整个网络里面的第一个地址 192.168.0.1,往往就是你这个私有网络的出口地址。例如,你家里的电脑连接 Wi-Fi,Wi-Fi 路由器的地址就是 192.168.0.1,而 192.168.0.255 就是广播地址。一旦发送这个地址,整个 192.168.0 网络里面的所有机器都能收到。
MAC 地址
在 IP 地址的上一行是 link/ether fa:16:3e:c7:79:75 brd ff:ff:ff:ff:ff:ff,这个被称为MAC 地址,是一个网卡的物理地址,用十六进制,6 个 byte 表示。
MAC 地址是一个很容易让人「误解」的地址。因为 MAC 地址号称全局唯一,不会有两个网卡有相同的 MAC 地址,而且网卡自生产出来,就带着这个地址。很多人看到这里就会想,既然这样,整个互联网的通信,全部用 MAC 地址好了,只要知道了对方的 MAC 地址,就可以把信息传过去。
这样当然是不行的。一个网络包要从一个地方传到另一个地方,除了要有确定的地址,还需要有定位功能。而有门牌号码属性的 IP 地址,才是有远程定位功能的。
例如,你去杭州市网商路 599 号 B 楼 6 层找刘超,你在路上问路,可能被问的人不知道 B 楼是哪个,但是可以给你指网商路怎么去。但是如果你问一个人,你知道这个身份证号的人在哪里吗?可想而知,没有人知道。
MAC 地址更像是身份证,是一个唯一的标识。它的唯一性设计是为了组网的时候,不同的网卡放在一个网络里面的时候,可以不用担心冲突。从硬件角度,保证不同的网卡有不同的标识。
MAC 地址是有一定定位功能的,只不过范围非常有限。你可以根据 IP 地址,找到杭州市网商路 599 号 B 楼 6 层,但是依然找不到我,你就可以靠吼了,大声喊身份证 XXXX 的是哪位?我听到了,我就会站起来说,是我啊。但是如果你在上海,到处喊身份证 XXXX 的是哪位,我不在现场,当然不会回答,因为我在杭州不在上海。
所以,MAC 地址的通信范围比较小,局限在一个子网里面。例如,从 192.168.0.2/24 访问 192.168.0.3/24 是可以用 MAC 地址的。一旦跨子网,即从 192.168.0.2/24 到 192.168.1.2/24,MAC 地址就不行了,需要 IP 地址起作用了。**
第10讲 | UDP协议:因性善而简单,难免碰到“城会玩”
UDP:
网页或者 APP 的访问, QUIC 快速 UDP 互联网连接,
流媒体的协议,
实时游戏, 由于维护 TCP 连接需要在内核维护一些数据结构,因而一台机器能够支撑的 TCP 连接数目是有限的,然后 UDP 由于是没有连接的,在异步 IO 机制引入之前,常常是应对海量客户端连接的策略。
IoT 物联网, 物联网通信协议 Thread
移动通信领域, 4G网络里, 移动流量上网的数据面对的协议 GTP-U 是基于 UDP 的。
第11讲 | TCP协议(上):因性恶而复杂,先恶后善反轻
接下来有一些状态位。例如 SYN 是发起一个连接,ACK 是回复,RST 是重新连接,FIN 是结束连接等。TCP 是面向连接的,因而双方要维护连接的状态,这些带状态位的包的发送,会引起双方的状态变更。
还有一个重要的就是窗口大小。TCP 要做流量控制,通信双方各声明一个窗口,标识自己当前能够的处理能力,别发送的太快,撑死我,也别发的太慢,饿死我。
TCP 的连接建立,我们常常称为三次握手。
A:您好,我是 A。
B:您好 A,我是 B。
A:您好 B。
当然 A 发给 B 的应答之应答也会丢,也会绕路,甚至 B 挂了。按理来说,还应该有个应答之应答之应答,这样下去就没底了。所以四次握手是可以的,四十次都可以,关键四百次也不能保证就真的可靠了。只要双方的消息都有去有回,就基本可以了。
当然你可以说 A 比较坏,就是不发数据,建立连接后空着。我们在程序设计的时候,可以要求开启 keepalive 机制,即使没有真实的数据包,也有探活包。
三次握手除了双方建立连接外,主要还是为了沟通一件事情,就是TCP 包的序号的问题。
因而,每个连接都要有不同的序号。这个序号的起始序号是随着时间变化的,可以看成一个 32 位的计数器,每 4ms 加一,如果计算一下,如果到重复,需要 4 个多小时,那个绕路的包早就死翘翘了,因为我们都知道 IP 包头里面有个 TTL,也即生存时间。
一开始,客户端和服务端都处于 CLOSED 状态。先是服务端主动监听某个端口,处于 LISTEN 状态。然后客户端主动发起连接 SYN,之后处于 之后处于 SYN-RCVD 状态。客户端收到服务端发送的 SYN 和 ACK 之后,发送 ACK 的 ACK,之后处于 ESTABLISHED 状态,因为它一发一收成功了。服务端收到 ACK 的 ACK 之后,处于 ESTABLISHED 状态,因为它也一发一收了。
断开的时候,我们可以看到,当 A 说“不玩了”,就进入 FIN_WAIT_1 的状态,B 收到“A 不玩”的消息后,发送知道了,就进入 CLOSE_WAIT 的状态。
A 收到“B 说知道了”,就进入 FIN_WAIT_2 的状态,如果这个时候 B 直接跑路,则 A 将永远在这个状态。TCP 协议里面并没有对这个状态的处理,但是 Linux 有,可以调整 tcp_fin_timeout 这个参数,设置一个超时时间。
如果 B 没有跑路,发送了“B 也不玩了”的请求到达 A 时,A 发送“知道 B 也不玩了”的 ACK 后,从 FIN_WAIT_2 状态结束,按说 A 可以跑路了,但是最后的这个 ACK 万一 B 收不到呢?则 B 会重新发一个“B 不玩了”,这个时候 A 已经跑路了的话,B 就再也收不到 ACK 了,因而 TCP 协议要求 A 最后等待一段时间 TIME_WAIT,这个时间要足够长,长到如果 B 没收到 ACK 的话,“B 说不玩了”会重发的,A 会重新发一个 ACK 并且足够时间到达 B。
A 直接跑路还有一个问题是,A 的端口就直接空出来了,但是 B 不知道,B 原来发过的很多包很可能还在路上,如果 A 的端口被一个新的应用占用了,这个新的应用会收到上个连接中 B 发过来的包,虽然序列号是重新生成的,但是这里要上一个双保险,防止产生混乱,因而也需要等足够长的时间,等到原来 B 发送的所有的包都死翘翘,再空出端口来。
等待的时间设为 2MSL,MSL是Maximum Segment Lifetime,报文最大生存时间,它是任何报文在网络上存在的最长时间,超过这个时间报文将被丢弃。因为 TCP 报文基于是 IP 协议的,而 IP 头中有一个 TTL 域,是 IP 数据报可以经过的最大路由数,每经过一个处理他的路由器此值就减 1,当此值为 0 则数据报将被丢弃,同时发送 ICMP 报文通知源主机。协议规定 MSL 为 2 分钟,实际应用中常用的是 30 秒,1 分钟和 2 分钟等。
还有一个异常情况就是,B 超过了 2MSL 的时间,依然没有收到它发的 FIN 的 ACK,怎么办呢?按照 TCP 的原理,B 当然还会重发 FIN,这个时候 A 再收到这个包之后,A 就表示,我已经在这里等了这么长时间了,已经仁至义尽了,之后的我就都不认了,于是就直接发送 RST,B 就知道 A 早就跑了。
第12讲 | TCP协议(下):西行必定多妖孽,恒心智慧消磨难
累计确认或者累计应答,
顺序问题, 丢包问题, 自适应重传算法,流量控制问题, 滑动窗口,
拥塞控制问题, 拥塞窗口, TCP BBR 拥塞算法
第13讲 | 套接字Socket:Talk is cheap, show me the code
socket, 端对端通信, 可设置参数: 网络层, 传输层
多个网卡, 多个IP地址
监听的 Socket 和真正用来传数据的 Socket 是两个,一个叫作监听 Socket,一个叫作已连接 Socket。
进程的所有文件描述符, 指针数组, 指向了内核中Socket结构, 含有收发队列
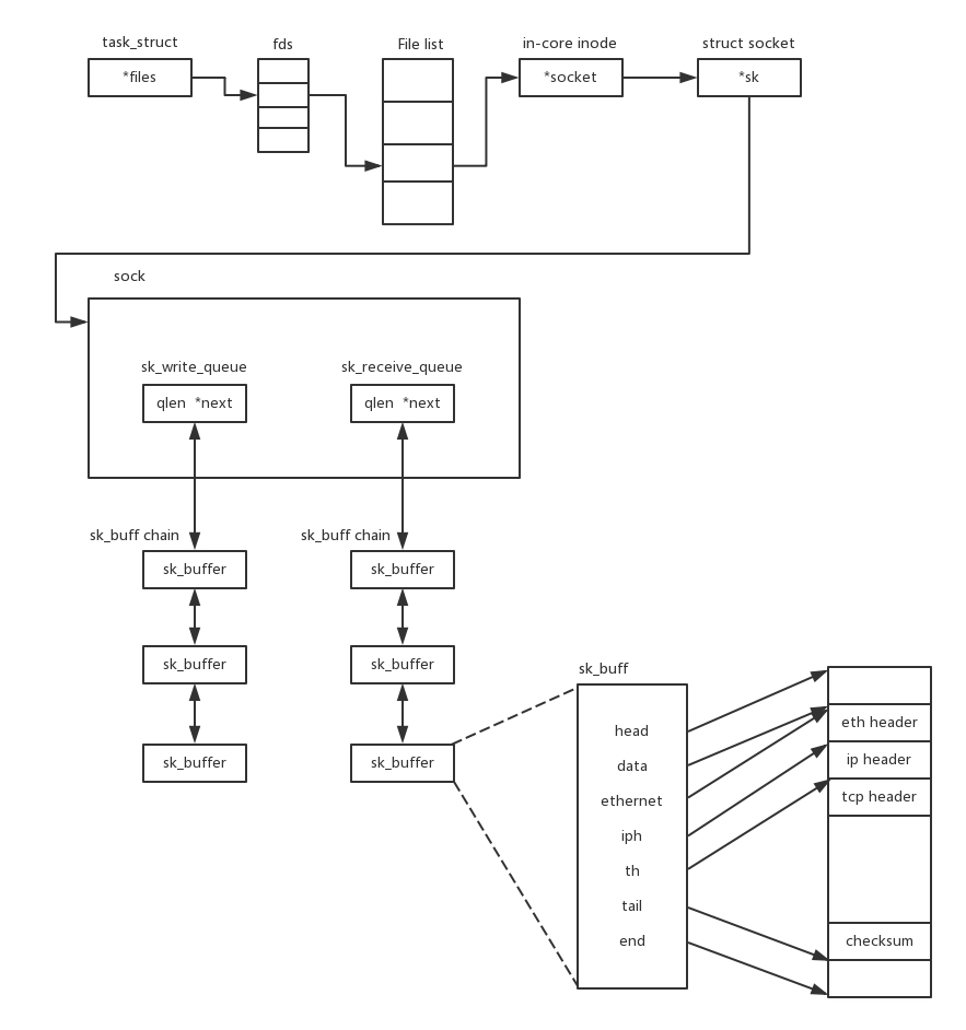
在内核中,Socket 是一个文件,那对应就有文件描述符。每一个进程都有一个数据结构 task_struct,里面指向一个文件描述符数组,来列出这个进程打开的所有文件的文件描述符。文件描述符是一个整数,是这个数组的下标。
这个数组中的内容是一个指针,指向内核中所有打开的文件的列表。既然是一个文件,就会有一个 inode,只不过 Socket 对应的 inode 不像真正的文件系统一样,保存在硬盘上的,而是在内存中的。在这个 inode 中,指向了 Socket 在内核中的 Socket 结构。
在这个结构里面,主要的是两个队列,一个是发送队列,一个是接收队列。在这两个队列里面保存的是一个缓存 sk_buff。这个缓存里面能够看到完整的包的结构。看到这个,是不是能和前面讲过的收发包的场景联系起来了?

服务端最大并发 TCP 连接数限制:
文件描述符, 内存
解决方式:
多进程: 在 Linux 下,创建子进程使用 fork 函数。通过名字可以看出,这是在父进程的基础上完全拷贝一个子进程。在 Linux 内核中,会复制文件描述符的列表,也会复制内存空间,还会复制一条记录当前执行到了哪一行程序的进程。显然,复制的时候在调用 fork,复制完毕之后,父进程和子进程都会记录当前刚刚执行完 fork。这两个进程刚复制完的时候,几乎一模一样,只是根据 fork 的返回值来区分到底是父进程,还是子进程。如果返回值是 0,则是子进程;如果返回值是其他的整数,就是父进程。
多线程:在 Linux 下,通过 pthread_create 创建一个线程,也是调用 do_fork。不同的是,虽然新的线程在 task 列表会新创建一项,但是很多资源,例如文件描述符列表、进程空间,还是共享的,只不过多了一个引用而已。
IO 多路复用,一个线程维护多个 Socket:
由于 Socket 是文件描述符,因而某个线程盯的所有的 Socket,都放在一个文件描述符集合 fd_set 中,这就是项目进度墙,然后调用 select 函数来监听文件描述符集合是否有变化。一旦有变化,就会依次查看每个文件描述符。那些发生变化的文件描述符在 fd_set 对应的位都设为 1,表示 Socket 可读或者可写,从而可以进行读写操作,然后再调用 select,接着盯着下一轮的变化。。
IO 多路复用,从“派人盯着”到“有事通知”:
如图所示,假设进程打开了 Socket m, n, x 等多个文件描述符,现在需要通过 epoll 来监听是否这些 Socket 都有事件发生。其中 epoll_create 创建一个 epoll 对象,也是一个文件,也对应一个文件描述符,同样也对应着打开文件列表中的一项。在这项里面有一个红黑树,在红黑树里,要保存这个 epoll 要监听的所有 Socket。 当 epoll_ctl 添加一个 Socket 的时候,其实是加入这个红黑树,同时红黑树里面的节点指向一个结构,将这个结构挂在被监听的 Socket 的事件列表中。当一个 Socket 来了一个事件的时候,可以从这个列表中得到 epoll 对象,并调用 call back 通知它。 这种通知方式使得监听的 Socket 数据增加的时候,效率不会大幅度降低,能够同时监听的 Socket 的数目也非常的多了。上限就为系统定义的、进程打开的最大文件描述符个数。因而,epoll 被称为解决 C10K 问题的利器。
第14讲 | HTTP协议:看个新闻原来这么麻烦
目前使用的 HTTP 协议大部分都是 1.1。在 1.1 的协议里面,默认是开启了 Keep-Alive 的,这样建立的 TCP 连接,就可以在多次请求中复用。
GET 获取资源, POST 往往是用来创建一个资源的,而 PUT 往往是用来修改一改资源的, DELETE。这个顾名思义就是用来删除资源
对于这种高并发场景下的系统,在真正的业务逻辑之前,都需要有个接入层,将这些静态资源的请求拦在最外面。

在 HTTP 头里面,Cache-control是用来控制缓存的。当客户端发送的请求中包含 max-age 指令时,如果判定缓存层中,资源的缓存时间数值比指定时间的数值小,那么客户端可以接受缓存的资源;当指定 max-age 值为 0,那么缓存层通常需要将请求转发给应用集群。
另外,If-Modified-Since也是一个关于缓存的。也就是说,如果服务器的资源在某个时间之后更新了,那么客户端就应该下载最新的资源;如果没有更新,服务端会返回“304 Not Modified”的响应,那客户端就不用下载了,也会节省带宽。
HTTP 2.0 :
HTTP 2.0 会对 HTTP 的头进行一定的压缩,将原来每次都要携带的大量 key value 在两端建立一个索引表,对相同的头只发送索引表中的索引。
另外,HTTP 2.0 协议将一个 TCP 的连接中,切分成多个流,每个流都有自己的 ID,而且流可以是客户端发往服务端,也可以是服务端发往客户端。它其实只是一个虚拟的通道。流是有优先级的。
HTTP 2.0 还将所有的传输信息分割为更小的消息和帧,并对它们采用二进制格式编码。常见的帧有Header 帧,用于传输 Header 内容,并且会开启一个新的流。再就是Data 帧,用来传输正文实体。多个 Data 帧属于同一个流。
通过这两种机制,HTTP 2.0 的客户端可以将多个请求分到不同的流中,然后将请求内容拆成帧,进行二进制传输。这些帧可以打散乱序发送, 然后根据每个帧首部的流标识符重新组装,并且可以根据优先级,决定优先处理哪个流的数据。
HTTP 2.0 成功解决了 HTTP 1.1 的队首阻塞问题,同时,也不需要通过 HTTP 1.x 的 pipeline 机制用多条 TCP 连接来实现并行请求与响应;减少了 TCP 连接数对服务器性能的影响,同时将页面的多个数据 css、js、 jpg 等通过一个数据链接进行传输,能够加快页面组件的传输速度。
基于UDP的QUIC协议, 提升性能:
自定义连接机制,
自定义重传机制,
无拥塞的多路复用
自定义流量控制
网络协议精讲
本文深入解析网络分层概念,从TCP四层模型到LB负载均衡,揭示MAC与IP地址在网络通信中的角色。详解UDP与TCP协议特性,包括QUIC、IoT、移动通信中的应用,及三次握手、流量控制、拥塞控制等TCP机制。探讨Socket编程细节,包括多路复用、并发连接限制及解决方案。解析HTTP1.1与HTTP2.0的区别,介绍QUIC协议如何提升性能。
981

被折叠的 条评论
为什么被折叠?



