本篇阐述单火开关开态、闭态取电电路的基本构成、工作原理,在进入文章之前,推荐阅读《单火线设计系列文章1:场景由来&技术问题
单火线智能开关基本电路构成
单火线智能开关与灯具串联接在零火线中,单火取电需要在灯具关态和开态两种工况下从灯具回路中摄取一部分电流用来给智能开关的取电单元、电源转换单元、控制单元和无线通信单元工作。
单火线智能开关由结构、电子两大单元组成。单火线智能开关的电子单元的基本电路构成包含:闭态取电电路、开态取电电路、开关电路、电源转换电路、无线通信SOC电路。

闭态取电电路
闭态的定义:灯具处于”关闭”的状态,即关灯。
闭态取电:灯具处于关态,通过该电路与灯具串联形成回路。闭态取电电路通过火线和灯线之间的电压差,从灯具回路中摄取一部分电流用来给无线通信SOC电路提供正常工作所需的电源,其电路简化模型如下图。

闭态取电电路常用电路方案参考
1) 采用低功耗开关电源转换芯片
例如PI的LNK系列离线式开关电源(LNK3202D:超低待机功耗电源方案&整机电源待机输入电流<65μA&在230 VAC输时电源待机功耗<12 mW)、晶丰明源的超低待机功耗的恒压驱动芯片(BP2535C:隔离应用待机功耗仅1.5mW)
2) RCC电路
3) 阻容降压电路
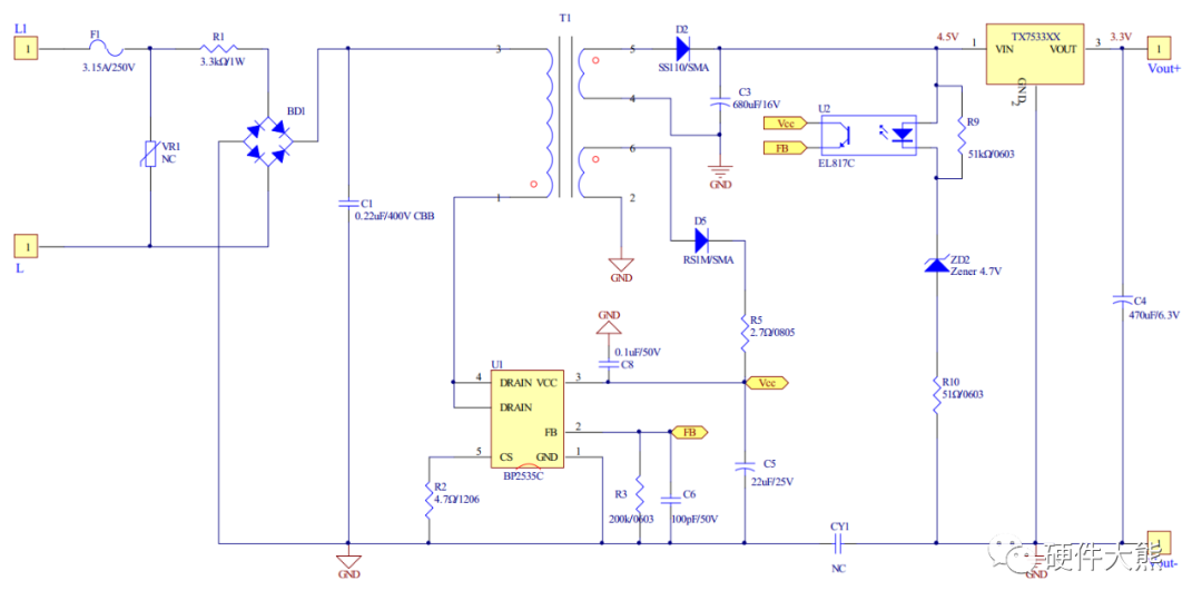
下面以晶丰明源的超低待机功耗的恒压驱动芯片BP2535C来说明闭态取电电路的工作原理,BP2535C应用参考电路如下:

BP2535C的隔离应用电路基本架构属于反激式(Flyback)转换器,设计要点如下:
输入部分参考典型设计:保险丝、压敏电阻、限流电阻、整流桥等。R1的作用:起到限流、抑制冲击电流的目的,改善开机上电因冲击电流导致灯具”闪亮”一下的问题。
输入电容设计:C1的选取与输入电压范围以及输出带载能力有关。电容越大,带载能力越强,但体积和成本会增加,需要折衷考虑。设计注意点:为了减小漏电流,建议输入电容选择CBB电容。
变压器设计:结合开关电源芯片,选取合适的芯片工作模式,根据变压器价格、尺寸以及系统效率来设计变压器大小,选取合适的感量、磁芯尺寸、峰值电流以及线径等。(详细设计可以参考学习书籍资料《精通开关电源设计》(第2版):第3章 离线式变换器及其磁性元件设计)
开关电源控制IC及外围电路设计:查阅datasheet及demo资料,了解其内部架构,PWM控制模式、反馈环路、供电设计等。BP2523C是一款针对单火线智能开关电源应用设计的超低待机功耗的恒压驱动芯片,隔离应用待机功耗仅1.5mW,能有效消除单火线应用灯泡关断时的微亮或闪烁问题。
输出电压设计:通过光耦反馈输出电压,输出稳压管导通后形成闭环,通过BP2523C的FB引脚实时监测和调节,输出恒定电压Vo。可以根据产品需求,选取合适的输出电压。设计注意点:为了降低待机功耗,通过稳压管电流Iz较低(I<100uA),达不到额定稳压值。(稳压二极管选型:可以参考江苏长电/长晶 MMSZ系列Iz=50uA)。
根据闭态取电电路的工作原理,我们可以得知灯具回路中一直”存在”电流i。当该电流i过大时,会导致某一些灯具出现”微亮”、”闪烁”(俗称”鬼火”),尤其是在小瓦数LED灯具中现象更为明显,故消除单火线应用灯泡关断时的微亮或闪烁问题是单火取电技术的一个难点。
当前网上关于单火技术的阐述资料较少,且90%依然停留在科普层面,自本篇开始,本公众号将连续更新4-5篇关于单火技术的系列文章,针对单火技术问题进行深入解析。
原创不易,若有转载需求,务必告知!
如果我的文字对你有所启发或帮助,
还请“点赞、收藏、转发”三连!
推荐阅读:

本文介绍了单火线智能开关在灯具关闭状态下的取电方式,探讨了闭态取电电路的工作原理和常见方案,如低功耗开关电源芯片、RCC电路和阻容降压电路,重点分析了使用BP2535C恒压驱动芯片的电路设计,包括输入、输出电压设计和变压器选择。文章旨在深入解析单火线技术中的难点,消除微亮和闪烁问题。
38

被折叠的 条评论
为什么被折叠?



