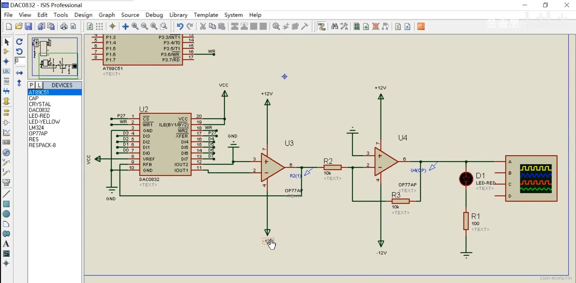
基于STC12C5A60S2系列1T 8051单片的数模芯片DAC0832实现数模转换应用
STC12C5A60S2系列1T 8051单片机管脚图


STC12C5A60S2系列1T 8051单片机I/O口各种不同工作模式及配置

STC12C5A60S2系列1T 8051单片机I/O口各种不同工作模式介绍


数模芯片DAC0832介绍







通过按键调节数模芯片DAC0832输出模拟量控制LED灯亮度



#include <stc12c5a60s2.h>
#define uchar unsigned char//自定义无符号字符型为uchar
#define uint unsigned int//自定义无符号整数型为uint
#define DAC0832Data P0;//声明DAC0832数据变量为P0组端口
#define KeyPressDeshakeTime 10//自定义按键按下消抖时间为10ms
#define KeyLongPressDelayTime 500//自定义按键长按延时时间为500ms
#define KeyLongPressIntervalChangeTime 25//自定义按键长按间隔变化时间为25ms
uchar AddKeyLockFlag;//声明增加按键锁定标志位变量
uchar DecKeyLockFlag;//声明减少按键锁定标志位变量
uchar KeyNumber = 0;//定义按键键值为0
uchar AddKeyLongPressAddIntervalTime;//声明增加按键长按连增间隔时间变量
uchar DecKeyLongPressDecIntervalTime;//声明减少按键长按连减间隔时间变量
uchar NumberValue;//声明数字量变量
uint AddKeyPressDelayTime;//声明增加按键按下延时时间变量
uint DecKeyPressDelayTime;//声明减少按键按下延时时间变量
//uint Timer0TimeCount;//声明定时器0定时计数变量
sbit AddKey = P2^0;//位定义增加按键为单片机P2.0引脚
sbit DecKey = P2^1;//位定义减少按键为单片机P2.1引脚
sbit DAC0832WR = P3^6;//位定义DAC0832读写变量为P3.6端口
sbit DAC0832CS = P2^7;//位定义DAC0832片选变量为P2.6端口
void DAC0832Change(uchar Data)//DAC0832转化函数
{
DAC0832CS = 0;//DAC0832片选端口拉低电平
DAC0832WR = 0;//DAC0832读写端口拉低电平
DAC0832Data = Data;//数据变量包含的数据赋给DAC0832数据变量
DAC0832CS = 1;//DAC0832片选端口拉高电平
DAC0832WR = 1;//DAC0832读写端口拉高电平
}
void KeyScan()//按键扫描函数 该函数放在定时器定时1ms的中断函数中扫描
{
if(AddKey)//如果增加按键没按下或弹起
{
AddKeyLockFlag = 0;//增加按键锁定标志位清0
AddKeyPressDelayTime = 0;//增加按键按下延时时间清0
}
else if(!AddKeyLockFlag)//如果增加按键锁定标志位置1 即增加按键按下
{
AddKeyPressDelayTime++;//增加按键按下延时时间自加
if(AddKeyPressDelayTime > KeyPressDeshakeTime)//如果增加按键按下延时时间大于按键按下消抖时间
{
AddKeyPressDelayTime = 0;//增加按键按下延时时间清0
KeyNumber = 1;//按键键值置1 此处是单击增加 可赋给swicth()语句中的变量来对数值单击增加
AddKeyLockFlag = 1;//增加按键锁定标志位置1
}
}
else if(AddKeyPressDelayTime < KeyLongPressDelayTime)//如果增加按键按下延时时间小于按键长按延时时间
{
AddKeyPressDelayTime++;//增加按键按下延时时间自加
}
else//如果增加按键按下延时时间大于按键长按延时时间
{
AddKeyLongPressAddIntervalTime++;//增加按键长按连增间隔时间自加
if(AddKeyLongPressAddIntervalTime > KeyLongPressIntervalChangeTime)//如果增加按键长按连增间隔时间大于按键长按间隔变化时间
{
AddKeyLongPressAddIntervalTime = 0;//增加按键长按连增间隔时间清0
KeyNumber = 1;//按键键值置1 此处是连击增加 可赋给swicth()语句中的变量来对数值连击增加
}
}
if(DecKey)//如果减少按键没按下或弹起
{
DecKeyLockFlag = 0;//减少按键锁定标志位清0
DecKeyPressDelayTime = 0;//减少按键按下延时时间清0
}
else if(!DecKeyLockFlag)//如果减少按键锁定标志位置1 即减少按键按下
{
DecKeyPressDelayTime++;//减少按键按下延时时间自加
if(DecKeyPressDelayTime > KeyPressDeshakeTime)//如果减少按键按下延时时间大于按键按下消抖时间
{
DecKeyPressDelayTime = 0;//减少按键按下延时时间清0
KeyNumber = 2;//按键键值置2 此处是单击减少 可赋给swicth()语句中的变量来对数值单击减少
DecKeyLockFlag = 1;//减少按键锁定标志位置1
}
}
else if(DecKeyPressDelayTime < KeyLongPressDelayTime)//如果减少按键按下延时时间小于按键长按延时时间
{
DecKeyPressDelayTime++;//减少按键按下延时时间自加
}
else//如果减少按键按下延时时间大于按键长按延时时间
{
DecKeyLongPressDecIntervalTime++;//减少按键长按连减间隔时间自加
if(DecKeyLongPressDecIntervalTime > KeyLongPressIntervalChangeTime)//如果减少按键长按连减间隔时间大于按键长按间隔变化时间
{
DecKeyLongPressDecIntervalTime = 0;//减少按键长按连减间隔时间清0
KeyNumber = 2;//按键键值置2 此处是连击减少 可赋给swicth()语句中的变量来对数值连击减少
}
}
}
void NumberValueSet()//数字量数值设置函数
{
switch(KeyNumber)//按键类型筛选位
{
case 1 ://增加按键单击、长按触发位
NumberValue++;//数字量数值自加
if(NumberValue > 255)//如果数字量数值大于255 为啥数字量数值变量NumberValue取255来比较?由于数字量数值变量NumberValue要计入DAC0832转换器 而DAC0832转换器是八位寄存器 最大只能计入255 因此数字量数值变量NumberValue取255来比较
{
NumberValue = 255;//数字量数值等于255
}
KeyNumber = 0;//按键键值清0
break;//跳出
case 2 ://减少按键单击、长按触发位
NumberValue--;//数字量数值自减
if(NumberValue < 0)//如果数字量数值小于0
{
NumberValue = 0;//数字量数值清0
}
KeyNumber = 0;//按键键值清0
break;//跳出
default:break;//跳出
}
}
/*****关于8051系列单片机定时器溢出率和定时器初值(定时计数初值)之间计算的知识点*****/
/****
一、定时器溢出率计算公式
1、定时器溢出率:定时器每秒溢出的次数
2、定时器溢出率计算公式表
定时方式 分频方式 公式
方式1:16位定时器 12分频(即12T 默认值) Ft=晶振频率/12/(65536-定时器初值)
方式2:8位定时器 12分频(即12T 默认值) Ft=晶振频率/12/(256-定时器初值)
方式1:16位定时器 1分频(即1T) Ft=晶振频率/1/(65536-定时器初值)
方式2:8位定时器 1分频(即1T) Ft=晶振频率/1/(256-定时器初值)
二、定时器初值(定时计数初值)计算公式
定时方式 分频方式 公式
方式1:16位定时器 12分频(即12T 默认值) 定时器初值(定时计数)=65536-晶振频率/12*定时时间
方式2:8位定时器 12分频(即12T 默认值) 定时器初值(定时计数)=256-晶振频率/12*定时时间
方式1:16位定时器 1分频(即1T) 定时器初值(定时计数)=65536-晶振频率*定时时间
方式2:8位定时器 1分频(即1T) 定时器初值(定时计数)=256-晶振频率*定时时间
****/
void Timer0Init()//定时器0的16位定时模式1用12分频定时1ms初始化函数 晶振为12MHz
{
AUXR &= 0x7f;//设定定时器/计数器模式为12T
TMOD &= 0xf0;//设定定时器/计数器工作模式清0
TMOD |= 0x01;//设定定时器/计数器为定时器 工作模式为16位定时器0模式1
TH0 = 0xfc;//设定定时器0高8位初值
TL0 = 0x18;//设定定时器0低8位初值
TF0 = 0;//定时器0溢出中断标志位清0
ET0 = 1;//打开定时器中断开关
EA = 1;//打开定时器中断总开关
TR0 = 1//打开定时器0开关
}
void Timer0() interrupt 1//定时器0的16位定时模式1用12分频定时1ms中断函数 晶振为12MHz
{
TR0 = 0;//关定时器0开关
/****
Timer0TimeCount++;//定时器0定时计数自加
if(Timer0TimeCount >= 10)//10ms时间到
{
Timer0TimeCount = 0;//定时器0定时计数清0
DAC0832Change(NumberValue);//DAC0832转化函数
}
****/
KeyScan();//按键扫描函数
TH0 = 0xfc;//设定定时器0高8位初值
TL0 = 0x18;//设定定时器0低8位初值
TR0 = 1;//开定时器0开关
}
void main()//主函数
{
Timer0Init();//定时器0的16位定时模式1用12分频定时1ms初始化函数 晶振为12MHz
NumberValueSet();//数字量数值设置函数
while(1)//主循环
{
DAC0832Change(NumberValue);//DAC0832转化函数
}
}
本文介绍了使用STC12C5A60S2单片机配合DAC0832数模转换器,通过按键操作调节输出模拟量,进而控制LED灯亮度的电路设计和编程实现。
2036

被折叠的 条评论
为什么被折叠?



