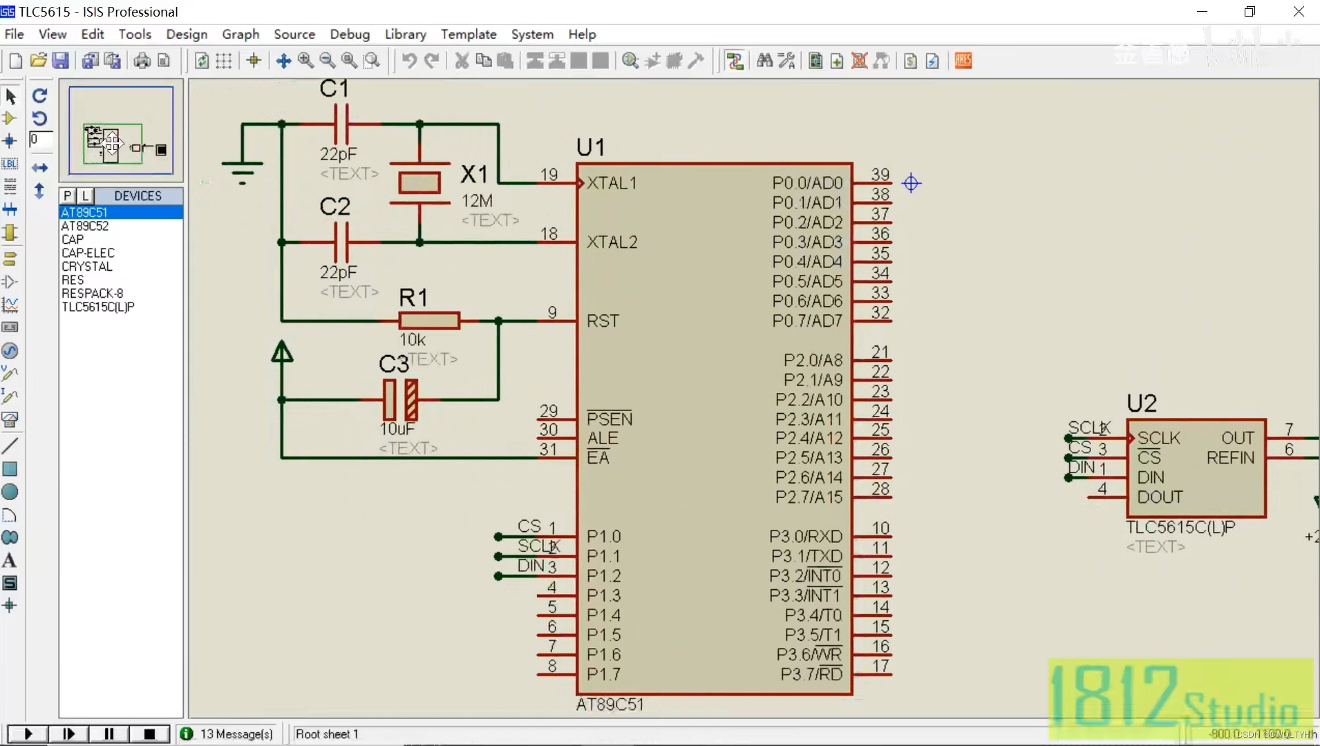
基于STC12C5A60S2系列1T 8051单片的SPI总线器件数模芯片TLC5615实现数模转换应用
STC12C5A60S2系列1T 8051单片机管脚图


STC12C5A60S2系列1T 8051单片机I/O口各种不同工作模式及配置

STC12C5A60S2系列1T 8051单片机I/O口各种不同工作模式介绍


SPI总线器件数模芯片TLC5615介绍






通过按键调节SPI总线器件数模芯片TLC5615输出模拟量控制LED灯亮度


#include <stc12c5a60s2.h>
#define uchar unsigned char//自定义无符号字符型为uchar
#define uint unsigned int//自定义无符号整数型为uint
#define KeyPressDeshakeTime 10//自定义按键按下消抖时间为10ms
#define KeyLongPressDelayTime 500//自定义按键长按延时时间为500ms
#define KeyLongPressIntervalChangeTime 25//自定义按键长按间隔变化时间为25ms
uchar AddKeyLockFlag;//声明增加按键锁定标志位变量
uchar DecKeyLockFlag;//声明减少按键锁定标志位变量
uchar KeyNumber = 0;//定义按键键值为0
uchar AddKeyLongPressAddIntervalTime;//声明增加按键长按连增间隔时间变量
uchar DecKeyLongPressDecIntervalTime;//声明减少按键长按连减间隔时间变量
uint NumberValue;//声明数字量变量
uint AddKeyPressDelayTime;//声明增加按键按下延时时间变量
uint DecKeyPressDelayTime;//声明减少按键按下延时时间变量
//uint Timer0TimeCount;//声明定时器0定时计数变量
sbit AddKey = P2^0;//位定义增加按键为单片机P2.0引脚
sbit DecKey = P2^1;//位定义减少按键为单片机P2.1引脚
sbit TLC5615CS = P1^0;//位定义TLC5616片选变量为P1.0端口
sbit TLC5615SCLK = P1^1;//位定义TLC5616时钟变量为P1.1端口
sbit TLC5615DIN = P1^2;//位定义TLC5616数字变量为P1.2端口
void TLC5616Change(uint Data)//TLC5616转化函数
{
uchar i;//声明循环变量
Data << = 6;//数据变量左移6位 为啥?由于数模芯片TLC5616选高位在前低位在后16位数据输入模式 而数模芯片TLC5616是10位ADC 因此数模芯片TLC5616的16位数据要左移6位取其中10位做为高位来传输数据 其他位补0
TLC5615SCLK = 0;//TLC5616时钟端口拉低电平
TLC5615CS = 0;//TLC5615片选端口拉低电平
for(i = 0;i < 12;i++)//为啥取12?由于数模芯片TLC5616不作级联 即不连接另外一个数模芯片TLC5616 选高位在前低位在后12位数据输入模式
{
TLC5615DIN = (bit)(Data & 0x8000);//取输入数模芯片TLC5616的16位数据中高10位数据某一位赋给数模芯片TLC5616数字变量 输入到数模芯片TLC5616的DIN引脚
TLC5615SCLK = 1;//TLC5616时钟端口拉高电平
Data << = 1;//输入数模芯片TLC5616的16位数据在循环变量i每循环一次就左移一位 取到不同位数的数据 用于下次一位一位取出数模芯片TLC5616的16位数据当中10位数据的每一位 输入到数模芯片TLC5616的DIN引脚
TLC5615SCLK = 0;//TLC5616时钟端口拉低电平
}
TLC5615SCLK = 0;//TLC5616时钟端口拉低电平
TLC5615CS = 1;//TLC5615片选端口拉高电平
}
void KeyScan()//按键扫描函数 该函数放在定时器定时1ms的中断函数中扫描
{
if(AddKey)//如果增加按键没按下或弹起
{
AddKeyLockFlag = 0;//增加按键锁定标志位清0
AddKeyPressDelayTime = 0;//增加按键按下延时时间清0
}
else if(!AddKeyLockFlag)//如果增加按键锁定标志位置1 即增加按键按下
{
AddKeyPressDelayTime++;//增加按键按下延时时间自加
if(AddKeyPressDelayTime > KeyPressDeshakeTime)//如果增加按键按下延时时间大于按键按下消抖时间
{
AddKeyPressDelayTime = 0;//增加按键按下延时时间清0
KeyNumber = 1;//按键键值置1 此处是单击增加 可赋给swicth()语句中的变量来对数值单击增加
AddKeyLockFlag = 1;//增加按键锁定标志位置1
}
}
else if(AddKeyPressDelayTime < KeyLongPressDelayTime)//如果增加按键按下延时时间小于按键长按延时时间
{
AddKeyPressDelayTime++;//增加按键按下延时时间自加
}
else//如果增加按键按下延时时间大于按键长按延时时间
{
AddKeyLongPressAddIntervalTime++;//增加按键长按连增间隔时间自加
if(AddKeyLongPressAddIntervalTime > KeyLongPressIntervalChangeTime)//如果增加按键长按连增间隔时间大于按键长按间隔变化时间
{
AddKeyLongPressAddIntervalTime = 0;//增加按键长按连增间隔时间清0
KeyNumber = 1;//按键键值置1 此处是连击增加 可赋给swicth()语句中的变量来对数值连击增加
}
}
if(DecKey)//如果减少按键没按下或弹起
{
DecKeyLockFlag = 0;//减少按键锁定标志位清0
DecKeyPressDelayTime = 0;//减少按键按下延时时间清0
}
else if(!DecKeyLockFlag)//如果减少按键锁定标志位置1 即减少按键按下
{
DecKeyPressDelayTime++;//减少按键按下延时时间自加
if(DecKeyPressDelayTime > KeyPressDeshakeTime)//如果减少按键按下延时时间大于按键按下消抖时间
{
DecKeyPressDelayTime = 0;//减少按键按下延时时间清0
KeyNumber = 2;//按键键值置2 此处是单击减少 可赋给swicth()语句中的变量来对数值单击减少
DecKeyLockFlag = 1;//减少按键锁定标志位置1
}
}
else if(DecKeyPressDelayTime < KeyLongPressDelayTime)//如果减少按键按下延时时间小于按键长按延时时间
{
DecKeyPressDelayTime++;//减少按键按下延时时间自加
}
else//如果减少按键按下延时时间大于按键长按延时时间
{
DecKeyLongPressDecIntervalTime++;//减少按键长按连减间隔时间自加
if(DecKeyLongPressDecIntervalTime > KeyLongPressIntervalChangeTime)//如果减少按键长按连减间隔时间大于按键长按间隔变化时间
{
DecKeyLongPressDecIntervalTime = 0;//减少按键长按连减间隔时间清0
KeyNumber = 2;//按键键值置2 此处是连击减少 可赋给swicth()语句中的变量来对数值连击减少
}
}
}
void NumberValueSet()//数字量数值设置函数
{
switch(KeyNumber)//按键类型筛选位
{
case 1 ://增加按键单击、长按触发位
NumberValue++;//数字量数值自加
if(NumberValue > 1023)//如果数字量数值大于1023 为啥数字量数值变量NumberValue取1023来比较?由于数字量数值变量NumberValue要计入TLC5616转换器 而TLC5616转换器是十位寄存器 最大只能计入1023 因此数字量数值变量NumberValue取1023来比较
{
NumberValue = 1023;//数字量数值等于1023
}
KeyNumber = 0;//按键键值清0
break;//跳出
case 2 ://减少按键单击、长按触发位
NumberValue--;//数字量数值自减
if(NumberValue < 0)//如果数字量数值小于0
{
NumberValue = 0;//数字量数值清0
}
KeyNumber = 0;//按键键值清0
break;//跳出
default:break;//跳出
}
}
void Timer0Init()//定时器0的16位定时模式1用12分频定时1ms初始化函数 晶振为12MHz
{
AUXR &= 0x7f;//设定定时器/计数器模式为12T
TMOD &= 0xf0;//设定定时器/计数器工作模式清0
TMOD |= 0x01;//设定定时器/计数器为定时器 工作模式为16位定时器0模式1
TH0 = 0xfc;//设定定时器0高8位初值
TL0 = 0x18;//设定定时器0低8位初值
TF0 = 0;//定时器0溢出中断标志位清0
ET0 = 1;//打开定时器中断开关
EA = 1;//打开定时器中断总开关
TR0 = 1//打开定时器0开关
}
void Timer0() interrupt 1//定时器0的16位定时模式1用12分频定时1ms中断函数 晶振为12MHz
{
TR0 = 0;//关定时器0开关
/***
Timer0TimeCount++;//定时器0定时计数自加
if(Timer0TimeCount >= 10)//10ms时间到
{
Timer0TimeCount = 0;//定时器0定时计数清0
TLC5616Change(NumberValue);//TLC5616转化函数
}
***/
KeyScan();//按键扫描函数
TH0 = 0xfc;//设定定时器0高8位初值
TL0 = 0x18;//设定定时器0低8位初值
TR0 = 1;//开定时器0开关
}
void main()//主函数
{
Timer0Init();//定时器0的16位定时模式1用12分频定时1ms初始化函数 晶振为12MHz
NumberValueSet();//数字量数值设置函数
while(1)//主循环
{
TLC5616Change(NumberValue);//TLC5616转化函数
}
}
本文介绍了如何使用STC12C5A60S2单片机配合TLC5615数模转换芯片,通过SPI接口实现数字量到模拟量的转换,并利用按键控制LED灯的亮度,包括按键扫描、延时处理和长按功能。
1745

被折叠的 条评论
为什么被折叠?



