📚往期笔录记录🔖:
🔖鸿蒙(HarmonyOS)北向开发知识点记录~
🔖鸿蒙(OpenHarmony)南向开发保姆级知识点汇总~
🔖鸿蒙应用开发与鸿蒙系统开发哪个更有前景?
🔖嵌入式开发适不适合做鸿蒙南向开发?看完这篇你就了解了~
🔖对于大前端开发来说,转鸿蒙开发究竟是福还是祸?
🔖鸿蒙岗位需求突增!移动端、PC端、IoT到底该怎么选?
🔖记录一场鸿蒙开发岗位面试经历~
🔖持续更新中……
1. 场景导入
应用启动可以分为冷启动和热启动:
冷启动: 当应用启动时,后台没有该应用的进程,这时系统会重新创建一个新的进程分配给该应用, 这种启动方式就叫做冷启动;
热启动: 当应用程序已经在后台运行,此时用户再次打开应用程序时,应用程序仍然在内存中,可以直接从内存中加载并继续之前的状态,而不需要重新初始化和加载资源,这种称为热启动。
冷启动响应时延: 应用冷启动时,从点击应用离手开始到桌面应用图标发生变化(通常指图标变大)的这一段时间称为冷启动响应时延。
2. 性能指标
2.1 性能指标介绍
冷启动响应时延推荐时间:85ms
2.2 性能衡量起止点介绍

应用冷启动响应时延的性能衡量的起点为用户点击应用图标离手帧时间,止点为桌面应用图标开始发生变化的首帧时间。
3.问题定位流程
3.1 常规定位前置流程
3.1.1、确认效果
处理三方应用问题前首先需要先和三方应用及测试确认当前问题场景的预期效果:
- 三方应用:和三方应用确认问题场景是否认可该标准,如不认可,相关问题需评审关闭。
- 测试:和测试确认是否按照预期效果执行的测试,测试步骤和性能衡量是否准确。
3.1.2 查看操作录屏辅助定位
处理三方应用问题时,可以优先查看操作录屏,查看操作场景,看能否发现一些有助于定位的信息,比如应用启动是否存在横竖屏切换,是否存在页面跳转,是否包含网络加载等等。
3.1.3 Trace 抓取
冷启动Trace抓取请参考【附录1: 冷启动Trace抓取方法】。
3.2 问题定位思路
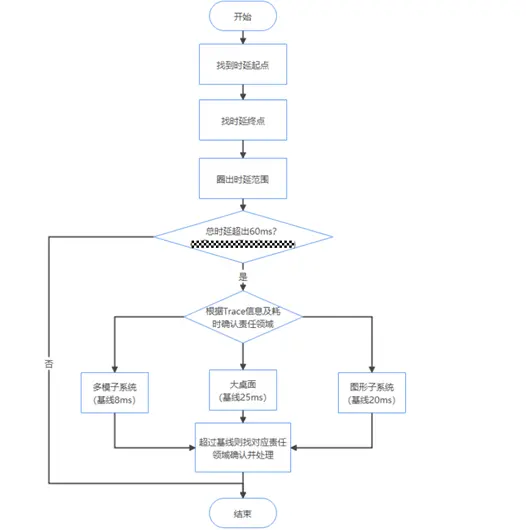
冷启动响应时延类问题的通用定位思路为先确认时延起止点,然后看起止点时延是否超60ms,未超过则说明达标,超过则根据Trace信息进一步确认问题点,确认责任领域并对齐处理(通常冷启动时延类问题责任领域都在大桌面),处理流程如下图:

注:图中耗时基线均为参考值,仅供定界参考,实际各子系统是否超标需和对应子系统接口人确认。
3.2.1 确认起止点
冷启动响应时延起点确认:

起点Trace查找顺序:H:DispatchTouchEvent type=1(大桌面ohos.sceneboard) -> CPU Running Tr

最低0.47元/天 解锁文章
1117

被折叠的 条评论
为什么被折叠?



