一、功能简介
项目名:基于单片机的驾驶员健康监测系统设计
项目编号:dz-992
单片机类型:STM32F103C8T6
具体功能:
1、通过薄膜式压力传感器FSR402检测座位是否有人,如果有人,通过红外对射管检测是否系安全带,如果未系,则每隔10s语音播报模块TTS语音提醒一次“请系好安全带”,监测到人在时间大于设置最大值进行语音提醒"请勿疲劳驾驶“,并发送短信
2、通过MQ-3检测酒精值,当酒精值大于设置最大值,进行语音播报模块TTS语音提醒“酒精浓度过高,禁止驾车”,并通过4G模块,将酒精及GPS定位发送到手机端
3、通过MLX90614检测体温,当体温大于设置最大值,则语音播报模块TTS语音提醒“体温过高,请停车休息”,并通过4G模块,将体温及GPS定位发送到手机端
4、通过心率传感器MAX30102检测心率值,当心率大于设置最大值,则语音播报模块TTS语音提醒“心率过高,请停车休息”,并通过4G模块AIR780,将心率及GPS定位发送到手机端
5、通过速度检测模块霍尔传感器KY-003检测当前的车速,检测到车速大于最大值语音播报模块TTS语音提醒,通过MX1508驱动车轮
5、通过按键可设置各阈值
6、通过OLED显示测量数据
7、通过GPS+北斗二合一模块检测当前的经纬度
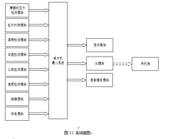
二、系统框图设计
绘制软件:VISIO
本设计以STM32F103C8T6单片机为核心控制器,加上其他模块一起组成此次设计的整个系统,其中包括中控部分、输入部分和输出部分。中控部分采用了STM32F103C8T6单片机控制器,其主要作用是获取输入部分的数据,经过内部处理,逻辑判断,最终控制输出部分。
输入由八部分组成,第一部分是薄膜式压力检测模块,通过该模块检测当前座位是否有人,第二部分是红外对射管模块,通过该模块检测是否系安全带;第三部分是酒精检测模块,通过该模块检测酒精浓度;第四部分是体温检测模块,通过该模块检测体温;第五部分是心率检测模块,通过该模块检测当前的心率;第六部分是速度检测模块,通过该模块是检测当前的车速;第七部分是按键模块,通过该模块可以切换界面、设置数值、切换工作模式等;第八部分是供电模块,通过该模块可给整个系统进行供电。
输出由三部分组成,第一部分是显示模块,通过该模块可以显示实时监测的数据以及用来设置阈值;第二部分是4G模块,通过该模块进行短信的发送;第三部分是语音播报模块,当监测值超出设置的阈值时进行语音播报提醒。
三、32实物图
单片机型号:STM32F103C8T6
板子为绿色PCB板,两层板,厚度1.2,上下覆铜接地。元器件基本上为插针式,个别降压芯片会使用贴片式。
供电接口:TYPE-C
四、原理图
软件版本:AD2013
电路连线方式:网络标号连线方式
注意:原理图只是画出了模块的引脚图,而并不是模块的内部结构原理图
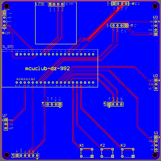
五、PCB图
由原理图导出,封装很大一部分都是作者自己绘制,不提供封装库,只提供连接好的源文件。中间有一个项目编号,隐藏在单片机底座下,插入单片机后不会看到。
两层板,上下覆铜接地。
六、部分程序展示
软件版本:keil5
逻辑程序和驱动程序分开,分布于main.c和其他.c文件
/**********************************
函数名:按键函数
传参值:无
返回值:无
**********************************/
void Key_Function(void)
{
key_num = Chiclet_Keyboard_Scan(0); //按键扫描,获取键值
if(key_num != 0) //有按键按下
{
switch(key_num)
{
case 1: //按键1:切换界面
display_num++;
if(display_num >= 8)
{
display_num = 0;
}

被折叠的 条评论
为什么被折叠?



