一、功能简介
项目名:基于单片机的公交车报站
项目编号:dz-929
单片机:STM32F103C8T6
功能简介:
1、通过GPS获取当前的位置;
2、通过TTS语音播报模块播报不同的站点信息;
3、通过按键修改站台经纬度;
4、通过OLED站台信息;
5、通过两个LED代表上下行指示;
6、通过蓝牙模块将测量数据发送到手机端;
二、系统框图设计
绘制软件:VISIO
本设计以STM32单片机为核心控制器,加上其他的模块一起组成公交车报站的整个系统,其中包含中控部分、输入部分和输出部分。中控部分采用了STM32单片机,其主要作用是获取输入的部分数据,经过内部处理,控制输出部分。输入由四部分组成,第一部分是GPS模块,通过该模块获取当前的位置;第二部分是按键模块,通过该模块切换界面、播报站台等;第三部分是供电模块,通过该模块可给整个系统进行供电。输出由三部分组成,第一部分时OLED显示模块,显示经纬度、站台信息等;第二部分是语音播报模块,公交车到站之后进行语音报告提醒乘客下车;第三部分是LED灯模块,指示上下行指示灯,第四部分是蓝牙模块,将测量数据发送到手机端。

三、32实物图
单片机型号:STM32F103C8T6
板子为绿色PCB板,两层板,厚度1.2,上下覆铜接地。元器件基本上为插针式,个别降压芯片会使用贴片式。
供电接口:TYPE-C
四、原理图
软件版本:AD2013
电路连线方式:网络标号连线方式
注意:原理图只是画出了模块的引脚图,而并不是模块的内部结构原理图
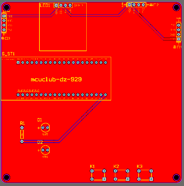
五、PCB图
由原理图导出,封装很大一部分都是作者自己绘制,不提供封装库,只提供连接好的源文件。中间有一个项目编号,隐藏在单片机底座下,插入单片机后不会看到。
两层板,上下覆铜接地。
六、部分程序展示
软件版本:keil5
逻辑程序和驱动程序分开,分布于main.c和其他.c文件
/****
*******按键函数
*****/
void Key_function(void)
{
key_num = Chiclet_Keyboard_Scan(0); //按键扫描
if(key_num != 0) //有按键按下
{
switch(key_num)
{
case 1: //按键1,切换设置界面
flag_display++;
if(flag_display >= 7)
flag_display = 0;
Oled_Clear_All(); //清屏
break;
740

被折叠的 条评论
为什么被折叠?



