一、功能简介
项目名:基于单片机的森林火灾检测系统设计
项目编号:dz-828
单片机类型:STM32F103C8T6
具体功能:
1、通过DHT11监测当前环境的温湿度,温度大于最大值,自动打开水泵灭火进行声光报警;
2、通过风速监测模块监测当前环境的风速;
3、通过火焰监测模块监测当前环境的火焰,监测到火焰自动打开水泵进行灭火同时声光报警;
4、通过MQ-2监测当前环境的烟雾,监测到烟雾大于设置的最大值,自动打开水泵同时声光报警。
5、通过按键基于设置温度烟雾最大值,控制水泵开关;
6、通过显示屏显示测量数据;
7、通过4G模块将监测的数据传输到手机端,发生火灾进行短信的发送。
二、系统框图设计
绘制软件:VISIO
此次设计是基于STM32F103C8T6单片机的森林火灾检测系统设计设计主要可以分为三部分:输入、输出和中控。中控部分采用STM32F103C8T6单片机作为主控芯片,主要是对输入进行处理然后控制输出;
输入又可以分为六个部分:第一部分是通过DHT11监测当前环境的温湿度;第二部分是通过风速监测模块监测当前环境的风速;第三部分火焰监测模块监测当前环境的火焰。第四部分是:MQ-2监测当前环境的烟雾;第五部分是独立按键,通过按键模块可以进行切换界面、温度烟雾最大值,控制水泵开关;第六部分是供电电路,主要是用来对整个系统进行供电;
输出主要可以分为三个部分:第一部分是显示部分,显示当前温湿度风俗火焰以及烟雾值;第二部分是继电器模块,通过继电器模块进行控制水泵灭火;第三部分是声光报警模块,检测到参数异常进行声光报警。
除此之外,4G模块可以做为输入和输出,可以获取到当前的测量数据,还控制温度烟雾最大值,控制水泵开关。

三、32实物图
单片机型号:STM32F103C8T6
板子为绿色PCB板,两层板,厚度1.2,上下覆铜接地。元器件基本上为插针式,个别降压芯片会使用贴片式。
供电接口:TYPE-C

四、原理图
软件版本:AD2013
电路连线方式:网络标号连线方式
注意:原理图只是画出了模块的引脚图,而并不是模块的内部结构原理图

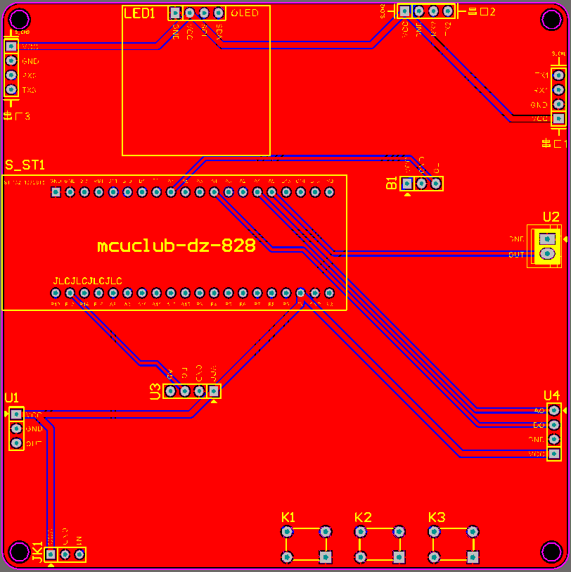
五、PCB图
由原理图导出,封装很大一部分都是作者自己绘制,不提供封装库,只提供连接好的源文件。中间有一个项目编号,隐藏在单片机底座下,插入单片机后不会看到。
两层板,上下覆铜接地。
六、部分程序展示
软件版本:keil5
逻辑程序和驱动程序分开,分布于main.c和其他.c文件
/**********************************
函数名:处理函数
传参值:无
返回值:无
**********************************/
void Manage_Function(void)
{
if(display_num == 0) //测量界面
{
if(temp_value > temp_max*10 || smog_value > smog_max || Fire == 0) //当三个声光报警标志位任意一个为1进行声光报警和水泵灭火
{
RELAY_MH = 1;
flag_mh = 0;
if(flag_en == 0)
{
Air_4G_Send_Msg_Chinese(22,"0001000D91689111159040F000080853D1751F706B707E");
flag_en = 1;
}
if(time_num % 20 == 0)
{
ALERT = !ALERT;
}
}
else //否则关闭声光报警和灭火
{
if(flag_mh == 0)
{
RELAY_MH = 0;
}
ALERT = 0;
flag_en = 0;
}
}
else //设置界面关闭声光报警和灭火
{
ALERT = 0;
RELAY_MH = 0;
}
if(flag_finish_5s == 1) //5秒上传一次数据
{
flag_begin_5s = 0;
Air_4G_SendData();
flag_begin_5s = 1;
}
}

被折叠的 条评论
为什么被折叠?



